Next Article in Journal
Seasonal Fluctuations in Geosmin and Terpenes in Rainbow Trout (Oncorhynchus mykiss) in an Outdoor Commercial Recirculated Aquaculture System Facility
Next Article in Special Issue
Development and Evaluation of an Escape Vent for Undersized Swimming Crab (Portunus trituberculatus) Bycatch Reduction in Pots
Previous Article in Journal
Effects of Fish Meal Replacement with Poultry By-Product Meal on Growth Performance, Lipid Metabolism, Hepatic–Intestinal Health and Ammonia Nitrogen Stress in Siniperca chuatsi
 
 
Font Type:
Arial Georgia Verdana
Font Size:
Aa Aa Aa
Line Spacing:
Column Width:
Background:
Article

Accounting for Carbon Emissions from Fisheries in China and Analyzing the Decoupling Effect

1
School of Business, Ningbo University, Ningbo 315000, China
2
School of Economics and Management, Zhejiang Business Technology Institute, Ningbo 315012, China
*
Author to whom correspondence should be addressed.
Fishes 2025, 10(2), 79; https://doi.org/10.3390/fishes10020079
Submission received: 6 January 2025 / Revised: 10 February 2025 / Accepted: 14 February 2025 / Published: 16 February 2025
(This article belongs to the Special Issue Fishing Gear Technology and Conservation of Fishery Resources)

Abstract

This study evaluated the carbon emissions as one of the environmental impacts of fishing activities in China during the period of 2010–2022. The decoupling effect of fishery carbon emissions and fishery economic growth was analyzed using a decoupling model. The findings reveal that China’s fishery carbon emissions are substantial and exhibit multi-stage variations. Inland areas mainly emit carbon from aquatic feed decomposition and aquaculture equipment electricity consumption, with differing structures between high- and low-emission regions. Coastal areas primarily emit carbon from fishing, supplemented by aquatic feed. From 2010 to 2011, decoupling was poorly idealized as strong negative decoupling, but post-2011 featured mainly weak decoupling with strong decoupling as a complement. After excluding economic factors, carbon intensity and population size positively influenced decoupling, with intensity initially leading and scale later expanding. Structural factors mainly hindered decoupling.
Key Contribution: Based on the main industry chain associated with carbon in the fishery sector, this study establishes an accounting framework for China’s fishery carbon emissions. In computing the specific carbon emissions of 30 provincial regions (including inland and coastal areas), several energy consumption parameters are dynamically revised and updated. Moreover, the decoupling model and decoupling effort index model are employed to analyze the decoupling situation between China’s fishery carbon emissions and fishery economic growth, as well as the driving mechanism of the decoupling effect.

1. Introduction

Globally, fish protein serves as a significant source of food supply for human consumption [1,2]. Nevertheless, the majority of targeted fish species are overexploited [3,4], and fish stocks are severely depleted. The total quantity of landed fish is maintained globally by intensifying fishing efforts and decreasing the number of fish caught per unit [5], which results in an increase in energy demand and CO2 emissions. The IEA’s 2023 Global Carbon Emissions Report states that global energy-related CO2 emissions rose by 410 million tons in 2023, reaching 37.4 billion tons (65% from coal). China tops the list with 12.6 billion tons, accounting for 34% of global emissions. With the adverse effects of global climate change becoming increasingly pronounced, reducing greenhouse gas emissions, primarily CO2, has become a global consensus. In the context of energy conservation and carbon reduction, China has put forward the dual carbon strategic goal of “striving to reach the peak of carbon dioxide emissions by 2030 and achieving carbon neutrality by 2060”. Under this dual carbon target, all sectors in China are actively undertaking actions to reduce carbon emissions and enhance carbon sinks.
Marine fishing is an energy-intensive activity that emits CO2 directly through fuel combustion [6,7], making it a significant contributor to marine greenhouse gas (GHG) emissions and worsening climate change. In India, marine fishing accounts for the highest energy consumption and carbon emissions in the fishery supply chain [8]. Greer et al. [9] employed the Global Marine Fishing Effort Database to conduct a study on the CO2 emissions of global marine fisheries. They discovered that industrial fishing vessels emitted 39 million tons of CO2 from fuel combustion in 1950, and by 2016, this figure had risen to 159 million tons. Moreover, the CO2 emissions of marine fisheries in China exceeded the total of all those in European countries and the United States, ranking first among the CO2 emissions of marine fisheries of all countries [10]. Additionally, China’s fishery industry, which is characterized by high carbon emissions, also displays high vulnerability. Previous scholars found that, when analyzing the climate change vulnerability index of marine fisheries in 147 countries, China ranked 8th, signifying a high degree of vulnerability. Among the top 10 countries with the highest marine fishery vulnerability, almost all exhibit a low carbon emission intensity, with only China having the dual negative characteristics of a high carbon emission intensity and high vulnerability [11]. Hence, against the backdrop of the dual carbon goal, China’s fishery industry urgently needs to make significant efforts to reverse its adverse situation of high carbon emissions and make its due contributions towards advancing carbon emission reduction goals and maintaining the stability of marine ecosystems [12].
Scientifically, precisely, and comprehensively accounting for fishery carbon emissions and clarifying their evolution patterns are crucial for implementing China’s fishery carbon reduction actions. Previous studies have mainly concentrated on the carbon emissions of marine fisheries [7,13], neglecting those of inland fisheries [14]. Meanwhile, fishery carbon emissions encompass not only those from fishing vessels [8,9] but also those directly resulting from the oxidative decomposition of aquatic feed and those indirectly resulting from the electricity consumption of equipment such as aerators and water pumps during aquaculture, as well as electricity use for aquatic processing and steam generation [15,16].
Based on previous research, this study systematically reviews the entire industrial chain of fisheries and calculates carbon emissions separately according to the characteristics of the major carbon-related industrial chains. To establish a more comprehensive and accurate accounting system for fishery carbon emissions in China, several energy consumption parameters involved are dynamically adjusted and updated by incorporating knowledge from disciplines such as naval architecture and marine engineering, power grid technology, and power system engineering. Furthermore, this study utilizes the decoupling model and the decoupling effort index model to analyze the decoupling status and driving mechanisms between fishery carbon emissions and fishery economic growth in China. This research holds significant reference value for formulating scientific and reasonable policies to promote low-carbon economic development and achieve the sustainable development of fisheries.

2. Study Design and Methods

2.1. Study Area

This paper selects 30 provinces (cities) in China, encompassing both coastal regions and inland areas, as the research areas, which include 11 coastal areas and 19 inland areas. In terms of the time dimension, this paper takes the period from 2010 to 2022 as the research timeframe. The data related to fishing, breeding, and processing in the mainly involved areas are obtained from the China Fishery Statistical Yearbook [17]. Among them, the data on aquatic feed used in the breeding process are derived from the national statistical data of the feed industry published on the website of the China Feed Industry Association, and the missing values in some years are verified and filled in through the Yearbook of China Feed Industry [16]. Some of the accounting parameters involved in the measurement model of fishery carbon emissions are based on previous literature, and the rest are dynamically corrected and adjusted according to the actual situation.

2.2. Accounting for the Carbon Emissions of Fisheries

The whole fishery industry chain encompasses the traditional fishery primary industry, the fishery industry and the construction industry, and the fishery circulation and service industry. The carbon emissions of the fishery industry involve all aspects of these three major industries, making it nearly impossible to comprehensively and accurately capture the carbon emissions of the fishery industry’s entire process. On the basis of previous studies, this study combines practical aspects to construct an accounting framework for the carbon emissions of China’s fisheries, with the main carbon-related industrial chain of fisheries as the entry point.
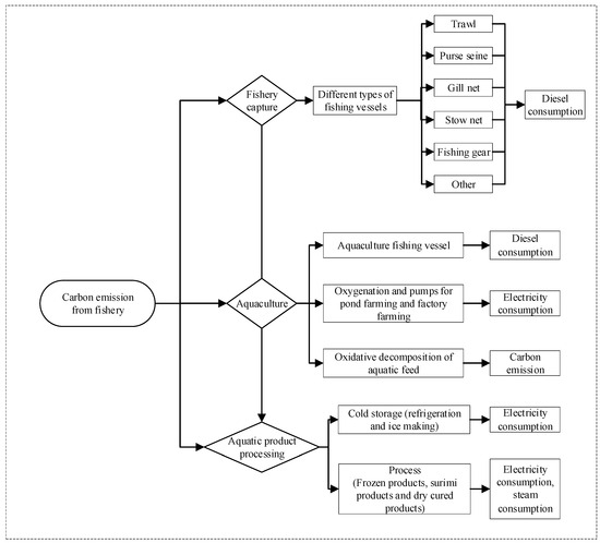
Figure 1 shows the accounting framework of China’s fishery carbon emissions constructed in this paper, which generally follows the three important carbon-related industrial chains of fishery capture, aquaculture, and aquatic product processing. Specifically, carbon emissions from fishing are mainly generated by the fuel consumption of marine and inland fishing vessels. According to the different fuel consumption rates of different types of operations, they are classified into trawling, purse seining, gillnetting, netting, fishing gear, and other types to be accounted for separately. Carbon emissions from aquaculture mainly come from processes such as carbon emissions from fuel combustion of motorized fishing vessels for aquaculture, indirect carbon emissions due to electricity consumption from the use of oxygenation and pumps in pond and factory farming, and direct carbon emission from oxidative decomposition of aquafeeds. The energy consumption of the aquatic products processing industry is mainly reflected in the consumption of electricity and steam for the processing of aquatic products and the consumption of electricity in the refrigeration and freezing process, as well as in the ice-making process, which leads to indirect carbon emissions.

2.2.1. Carbon Emissions of Fishing Motor Vessels

To protect fishery resources and the ecological environment, the Chinese government has recently imposed more restrictions on fishing vessels, and the total power of fishing vessels has shown a downward trend. In 2022, China’s fishing motor vessels totaled 228,000 units, with a total power of 14.25 megawatts, of which the total power of marine fishing vessels exceeded 13 megawatts. Among the different types of fishing, trawling and gillnetting are the main forms of operation, accounting for about 67.6 percent of the total power of marine fishing. In the literature, the carbon emissions of fishing motor vessels are mainly calculated based on the Reference Standard for the Calculation of Oil Allowance for Domestic Motor Fishing Vessels issued by the General Office of the Ministry of Agriculture in 2010. However, with over a decade of development, factors such as hull construction materials and engine replacement will impact the fuel consumption coefficient of motor fishing vessels. Wang [18] used survey data on the fuel consumption rate of mainstream new diesel engines of fishing boats produced by well-known diesel engine manufacturers in China in 2020 and the basic condition of the age of marine fishing vessels to calculate the impact factor of diesel engine renewal, and they analyzed the proportion of marine fishing vessels of different materials in China to calculate the impact factor of hull material renewal. Based on the above, this study made dynamic improvements and adjustments, and it obtained oil consumption coefficients for the different operation types of marine fishing motor vessels from 2010 to 2022, as shown in Table 1.
In addition to marine fishing vessels, inland and farming fishing vessels also generate carbon emissions. These non-marine fishing motor vessels are typically small wooden boats with low power and strong regular usage, and their operating frequency is mostly year-round. Referring to the literature [19,20], it is assumed that non-marine fishing vessels operate 300 days a year, working 3 to 5 h a day, averaging 1200 h of operation per year. Based on the diesel fuel consumption calculations by Xu et al. [21] and Wang [18], this study reformulates the average fuel consumption rate of non-marine fishing vessels in different years with a linear trend (Table 2).
Using Table 2, the fuel consumption of non-marine motor fishing vessels can be calculated via the following formula:
F it = P i t × T × S i t
where i represents the inland fishing vessel or farmed motor fishing vessel, t represents the year, F is the fuel consumption, P is the motor fishing vessel power (kW), T represents the annual operating time (h), and S is the corresponding average fuel consumption rate (kg/kW·h), as shown in Table 2.
After obtaining the fuel consumption of marine and non-marine fishing motor vessels, carbon emissions are further measured. The calculation of carbon emissions usually includes the ORNL fossil fuel combustion method [22] and the IPCC emission factor method [23]. To avoid calculation method deviation, this study uses both methods to calculate carbon emissions respectively. Firstly, the ORNL fossil fuel combustion method is employed to calculate the carbon emissions of fishing boats using fuel, with the formula as follows.
Q c o 2 = F × μ × k × n × ξ × ω
where F is the fuel consumption of motor fishing boats, μ is the fuel conversion standard coal coefficient, k represents the effective oxidation fraction, n is the carbon content per ton of standard coal, ξ is the ratio of the carbon dioxide emissions from fuel oil and coal combustion under the same calorific value, and ω represents the carbon constant calculated via the relative atomic mass to carbon dioxide, which is 3.67.
Next, the IPCC emission factor method is used to estimate the carbon emissions from the fuel consumption of fishing boats. The formula is as follows:
G H G c o 2 = F × η × E F c o 2 × G W P
where GHGco2 represents the carbon emissions from fishing vessel fuel consumption calculated using the IPCC method, η is the average low calorific value of diesel oil, EFco2 is the CO2 emission factor, and GWP is the CO2 greenhouse effect index, which is 1.
Finally, the carbon emission values calculated using the two methods are compared, and it is found that there is a small difference of around 1%. Thus, this study takes the average of the two measurement methods as the carbon emission value of the fuel consumption of fishing boats.

2.2.2. Carbon Emissions from Aquaculture

In China, freshwater and marine aquaculture are the two main types of aquaculture. Freshwater aquaculture mainly relies on inland waters, such as ponds, lakes, and reservoirs, with more stable environmental conditions. Seawater aquaculture mainly utilizes sea resources such as bays and beaches, and the aquaculture environment is susceptible to a variety of factors and has higher technical requirements. Meanwhile, seawater aquaculture varieties are also more abundant. China’s total aquaculture production has ranked first in the world for many consecutive years, reaching 55.7 million tons in 2022, accounting for more than 40% of the global aquaculture volume. Among them, seawater pond aquaculture and factory farming reached 4295 km2 and 43.2 million m3, respectively, while freshwater pond aquaculture and factory farming were 6.1 times and 1.4 times higher than seawater aquaculture, respectively.
The carbon emissions processes in aquaculture mainly comprise emissions from fuel consumption of aquaculture fishing vessels, emissions from electricity used in the aquaculture system equipment, and direct emissions from the oxidation and decomposition of aquaculture feed. The specific calculation method for fuel consumption carbon emissions of farming motor fishing boats is the same as Section 2.2.1 and is not repeated here.
(1)
Electricity consumption of aquaculture systems
The power consumption of the equipment used in aquaculture systems mainly involves seawater and freshwater pond aquaculture and industrial aquaculture oxygenation, water change, and other processes. This study refers to Xu et al. [15] and Li et al. [16] to set the energy consumption parameters related to the electricity consumption of aquaculture equipment (Table 3) and to calculate the power consumption of seawater and freshwater aquaculture system equipment, respectively.
This differs from previous studies that converted electricity consumption to a fixed amount of standard coal and then calculated CO2 emissions [15,24]. We use more precise grid carbon emission factors to estimate CO2 emissions corresponding to power consumption. Currently, only the carbon emission factors of the national power grid in 2015, 2021, and 2022 have been released by the National Development and Reform Commission and the Ministry of Ecology and Environment. Based on the calculation and correction of the power grid carbon emission factor by Wei et al. [25] and Tian et al. [26], this study reconstructs the carbon emission factor data of the national power grid from 2010 to 2022 (Table 4).
(2)
Aquatic feed oxidation decomposition
In the feeding process of aquaculture feed, on the one hand, fish eat most of the aquaculture feed, and their feces settle in the water after digestion and produce CO2 under the action of microorganisms; on the other hand, the dissolution of feed into water, residual bait, and various metabolites will also cause oxidation reactions that produce CO2. Due to the lack of data on the effective feed utilization rates of aquatic animals, metabolic carbon emissions, feed residual bait, and dissolution loss ratio, this study estimated the CO2 produced by the complete oxidation and decomposition of carbon elements in each nutrient component of aquatic feed.
The nutrient content in aquafeeds is broadly divided into four categories: proteins, fats, sugars, and others. Proteins, fats, and sugars are the main carbon-containing components. According to the study by Li et al. [16], the basic components of proteins in aquafeeds in China usually contain 50.60~54.50% of carbon, and the average value of 52.55% was taken in this study. Fats usually contain 76.50% C, and most carbohydrates contain 40.00% C. The proportion of proteins, fats, and carbohydrates in aquafeeds is generally 35%, 10%, and 25%, respectively. The CO2 produced by the oxidative decomposition of aquafeeds is equal to the weight of each nutrient in the feed multiplied by the proportion of carbon and finally converted to CO2.

2.2.3. Carbon Emissions from Aquatic Product Processing

China has a large number of aquatic processing enterprises, reaching 9331 in 2022, and they can process 29.7 million tons of aquatic products per year. In total, there are 8675 aquatic cold storage facilities, with daily freezing and ice-making capacities of 837,000 tons and 223,000 tons, respectively. The energy consumption of the aquatic products processing industry mainly includes the power and steam consumption in the processing, refrigeration, and freezing links, as well as the power consumption in the ice-making process. The energy consumption parameters [15] of each processing link for specific aquatic products are shown in Table 5. The carbon dioxide generated by power consumption is converted according to the power carbon emission factor in Table 4, and 1 ton of steam is converted into 100 kg of standard coal for the carbon emission calculation.

2.3. Decoupling Model

Revealing the decoupling relationship between economic growth and carbon emissions will be a crucial breakthrough for the fishery industry in China to pursue sustainable, low-carbon economic development. This section introduces a decoupling model to quantify the decoupling relationship between fishery carbon emissions and fishery economic growth. Additionally, it explores the internal mechanism causing the change in the decoupling state. The decoupling elasticity model [27] proposed by Tapio in 2005 is used to measure the relationship between fishery carbon emissions and fishery economic growth.
δ = ( C t C 0 ) / | C 0 | ( G t G 0 ) / G 0 = Δ C / | C 0 | Δ G / G 0
where δ represents the decoupling elasticity coefficient, Ct is the carbon emissions in the target year, C0 is the carbon emissions in the base year, Gt is the economic growth level in the target year, and G0 is the economic growth level in the base year.
According to the Tapio decoupling model [27], eight different decoupling states can be identified. The decoupling elastic coefficient is defined within the range of 0.8 to 1.2, and this link state can be further divided into an expanding link and a declining link. The former indicates that both the carbon emissions and the fisheries economy increase at roughly the same rate; the latter means that both the carbon emissions and the fishery economy decline at roughly the same rate. Other decoupling elastic intervals are defined as decoupling and negative decoupling. Decoupling includes strong decoupling (where the fishery economy grows and the carbon emissions decrease), weak decoupling (where the carbon emissions increase at a much slower rate than the fishery economy), and recession decoupling (where the carbon emissions decrease at a much faster rate than the fishery economy). Negative decoupling includes strong negative decoupling (where the carbon emissions increase while the fishing economy declines), expansion negative decoupling (where the carbon emissions increase significantly faster than the growth rate of the fishing economy), and weak negative decoupling (where the carbon emissions decrease significantly less than the decline rate of the fishing economy).
To explore the driving factors behind the decoupling state, we decompose the carbon emissions using the Kaya identity [28], which is calculated as follows:
C = i = 1 3 C i = i = 1 3 C i C × C G × G P × P
where C denotes the total carbon emissions from fisheries, C1, C2, and C3 represent the carbon emissions from fishing, aquaculture, and aquatic processing, G indicates the gross fishery product, and P denotes the fishing population.
S i = C i C , I = C G , E = G P , R = P
where Si represents the carbon emission structure, I represents the carbon emission intensity, E represents the economic level, and R represents the population size. According to the additive form of the Logarithmic Mean Divisia Index (LMDI) [29], the amount of carbon emission changes in period t and base period 0 can be decomposed into four driving factors (substituting Equations (5) and (6)), as follows:
Δ C = C t C 0 = i = 1 3 S i t × I t × E t × R t i = 1 3 S i 0 × I 0 × E 0 × R 0                           = Δ C S + Δ C I + Δ C E + Δ C R
where ∆C represents the change in carbon emissions, and ∆CS, ∆CI, ∆CE, and ∆CR, represent the contributions of the carbon emission structure effect, carbon emission intensity effect, economic effect, and population size effect to the change in the fishery carbon emissions. The specific decomposition results are as follows:
Δ C S = i = 1 3 C i t C i 0 ln C i t ln C i 0 ln ( S i t S i 0 ) Δ C I = i = 1 3 C i t C i 0 ln C i t ln C i 0 ln ( I t I 0 ) Δ C E = i = 1 3 C i t C i 0 ln C i t ln C i 0 ln ( E t E 0 ) Δ C R = i = 1 3 C i t C i 0 ln C i t ln C i 0 ln ( R t R 0 )
Based on the Kaya identity and LMDI decomposition technology mentioned above, we further construct a decoupling effort index to analyze the impact of other measures on the decoupling of fishery economic growth and carbon emissions, excluding the economic level factor. The goal is to evaluate the effectiveness of decoupling efforts and the internal mechanisms causing decoupling state changes. The decoupling effort index [30] is modeled as follows:
ε = Δ C Δ C E | Δ C E | = Δ C S + Δ C I + Δ C R | Δ C E |                             = Δ C S | Δ C E | Δ C I | Δ C E | Δ C R | Δ C E |                             = ε S + ε I + ε R
where ε is the index of the total decoupling effort after excluding the economic factors, and εS, εI, and εR represent the contributions of the factors of the carbon emission structure effect, intensity effect, and population size effect to decoupling fishery carbon emissions from economic growth, respectively. Only when the carbon reduction effect of other driving factors is greater than the increase of carbon emissions caused by economic development the decoupling effort is effective; that is, when ε ≥ 1, it means a strong decoupling effort effect; when 0 < ε < 1, it means weak decoupling effort effect; and ε ≤ 0, it means negative decoupling effort effect.

3. Accounting Results of China’s Fishery Carbon Emissions

3.1. Overall Carbon Emission Characteristics

It can be seen in Figure 2 that, at the national level, the total fishery carbon emissions are relatively large, and the changes show multi-stage characteristics. From 2010 to 2012, China’s fishery carbon emissions grew rapidly, with an average annual growth rate of 3.33%, reaching nearly 48.26 million tons in 2012. Then, they entered a stable adjustment period (2012–2016), during which the total remained at the historical peak, although the change was small. The period from 2016 to 2020 showed a fluctuating decline in China’s fishery carbon emissions. With the implementation of relevant policies, by 2020, the fishery carbon emissions dropped to the historical lowest value (44.48 million tons); however, they subsequently rebounded, and, from 2020 to 2022, they entered a slow upward period (with an average annual growth rate of 1.79%). The fishery carbon emissions in coastal areas are much larger than those in inland areas, being almost 3 to 4 times the total. Li et al. [31] and Xu et al. [32] estimated China’s marine fishery carbon emissions at 18.6 million tons in 2020; however, this study calculated a value of 36.5 million tons. This discrepancy arises because previous studies focused solely on marine fishing emissions, neglecting aquaculture and aquatic product processing emissions.

3.2. Carbon Emission Characteristics of Inland Fishery

Figure 3 divides the fishery carbon emissions in inland areas into five parts, namely, the carbon emissions of fishing boats, aquaculture boats, aquaculture aquatic feed, aquaculture equipment, and aquatic product processing, to reflect the structure of fishery carbon emissions in inland areas. Overall, the carbon emissions of aquaculture aquatic feed and aquaculture equipment account for a relatively large proportion, and together, they account for more than 80% of the overall carbon emission in inland areas, with the proportion showing an upward trend. However, the carbon emissions of fishing boats decreased by nearly 80% in 2022 compared to 2010 after experiencing an initial upward stage and a later rapid downward stage, starting from 1,120,000 tons in 2010. This also indirectly indicates that in the development of the fishery economy in inland areas, the development policy of replacing fishery fishing with aquaculture has been adopted but has also led to the problem of excessive total carbon emissions in the aquaculture process. The carbon emissions of inland aquaculture boats and aquatic product processing are relatively small, accounting for less than 8% of the total fishery carbon emissions in inland areas.
Figure 4 shows the fishery carbon emissions in inland regions. This study examines five years: 2010, 2013, 2016, 2019, and 2022. The average emission value of 480,000 tons serves as the dividing line. Regions to the right have high emissions (above average), while those to the left have low emissions (below average).
Overall, the carbon emissions of inland fisheries vary significantly across 19 provinces, with a clear polarization. From 2010 to 2016, only six provinces had high carbon emissions. By 2019–2022, Henan’s emissions decreased, and it shifted to the low-emission group. This left only five provinces (Hunan, Hubei, Jiangxi, Anhui, and Sichuan) with emissions above the average in later years. Notably, Hunan and Hubei Provinces dominate the high-emission group, accounting for nearly 50% of the total inland fishery emissions, a proportion that continues to rise. Hunan and Hubei Provinces, located in the middle reaches of the Yangtze River, have abundant fishery resources, especially around Dongting Lake. Hubei leads the nation in terms of freshwater area and has topped the national list for 27 consecutive years, with over 5 million tons of freshwater products in 2022. However, this high output has not been matched by efficient or modern fishery technologies, leading to excessive carbon emissions. In contrast, during the observed period, Qinghai, Gansu, and Shanxi maintained low fishery emissions, while Jilin, Beijing, and Inner Mongolia showed a yearly decline in emissions.
Figure 4 shows a clear divide between high- and low-carbon emission regions inland, but their emission structures are unclear. Table 6 compares the carbon emission structures of six high-emission regions (right of the dividing line) with those of six low-emission regions (left of the line) in 2022, highlighting the similarities and differences.
Similar to Figure 3, the electricity use of aquaculture equipment and the oxidative decomposition of aquafeeds were the main sources of fishery carbon emissions in 2022 for both the low- and high-emission groups. However, differences exist: In the low-emission group, half of the regions saw the highest contribution from electricity use, while only one region in the high-emission group did. For aquafeed emission, Anhui Province ranked second in the high-emission group, with the rest ranking first. In contrast, the low-emission group had a more balanced contribution from aquafeed emissions. Thus, low-emission regions mainly demonstrated electricity-related emissions, while high-emission regions mainly demonstrated aquafeed emissions, indicating a single-source structure that may explain their higher emissions.

3.3. Carbon Emission Characteristics of Coastal Fisheries

Table 7 shows the changes in fishery carbon emissions across different seas. Generally, the emissions follow the pattern of East Sea > South Sea > Yellow Sea > Bohai Sea. The Bohai and Yellow Seas show a downward trend, while the East and South Seas have fluctuating upward trends. Specifically, the Bohai Sea has the lowest emissions, less than half of those of the Yellow Sea and one-third of those of the East and South Seas. In 2010, the emissions from the Yellow, East, and South Seas were similar, but the Yellow Sea later adopted energy-saving technologies and reduced emissions, widening the gap with the other two seas. From 2010 to 2020, the South Sea had lower emissions than the East Sea; however, after 2020, its emissions surged, surpassing those of the East Sea and becoming the highest among the four seas. A possible reason for this is that Guangdong Province, home to the largest emitters among the South China Sea fisheries, has rapidly developed fishing harbors since the 14th Five-Year Plan, completing plans for 17 coastal fishing harbor economic zones. However, issues such as outdated facilities, imbalanced industrial structures, and an insufficient integration of industries remain unresolved. Driven by the goal of rapid economic development, fishing-related carbon emissions have surged.
Figure 5 takes 2010, 2013, 2016, 2019, and 2022 as examples to show the structure and changes of fishery carbon emissions in various coastal areas. Different from the inland areas, the coastal areas generally present the characteristic of a fishery carbon emission structure of “fishing being the main and feed being the auxiliary”. However, the carbon emissions of fishing boats and aquatic feed show completely different temporal trends. The former fluctuates downward, while the latter rises rapidly, reflecting the gradual transformation process of the aquaculture and fishing structures in marine fishery development to “aquaculture being the main and fishing being the auxiliary”.
Specifically, this is consistent with the conclusion of Xu et al. [32]. Zhejiang Province is adjacent to the largest marine fishery in China (Zhoushan fishing ground), with rich fishery resources and a relatively active and developed fishing industry. The carbon emissions produced by fishing boats in coastal areas are also the largest. Among the remaining areas, except for Hebei, Shanghai, and Tianjin, with relatively low volumes, the carbon emissions of fishing boats in other areas are relatively balanced. In the comparison of aquaculture feed carbon emissions in various regions, Guangdong Province and Jiangsu Provinces are particularly prominent, showing a rapid growth trend, with the carbon emissions of aquaculture feed reaching 5,120,000 tons and 2,640,000 tons in 2022, respectively. The carbon emissions of aquaculture boat fuel in coastal areas are generally small in volume. In Jiangsu Province, where the carbon emissions were relatively large in the early stage, the carbon emissions of aquaculture boats have also decreased rapidly year by year since 2016. The dynamic and fluctuating carbon emissions of electricity used by aquaculture equipment in coastal areas are relatively large, and about half of the regions show an increase and a decrease in carbon emissions from 2010 to 2022, showing a relatively large difference in dynamic consistency. In the comparison of carbon emissions from aquatic product processing in various regions, Zhejiang Province has nearly 1800 aquatic product processing enterprises with an annual processing capacity of 2.16 million tons, and the aquatic product processing industry is relatively mature, thus indirectly generating a large amount of carbon dioxide. In the future, it is necessary to further improve the energy-saving technology of refrigeration and freezing to reduce dependence on electricity. The carbon emissions from aquatic product processing in Shandong Province and Guangdong Province are second only to those in Zhejiang Province, but the carbon emissions in Shandong Province have decreased significantly from 840,000 tons in 2010 to 300,000 tons in 2022. At the same time, Guangdong Province jumped from 470,000 tons in 2015 to 950,000 tons in 2016 and has maintained relatively high carbon emissions since then.

4. Decoupling Analysis of China’s Fishery Carbon Footprint

Table 8 shows the decoupling of fishery carbon emissions and economic growth. Decoupling in 2010–2011 showed the least ideal state of strong negative decoupling, with a brief decline in the fishery economy, while CO2 emissions from fishery activities continued to increase. With the rapid development of the fishery economy, the fishery carbon emissions showed a weak decoupling state in 2011–2012. In June 2013, The State Council issued several opinions on promoting the sustainable and healthy development of marine fisheries, which proposed to strengthen the protection of marine fishery resources and the ecological environment, as well as enhance the sustainable development capacity of fisheries. The economic goal of fisheries began to change from quantity expansion to quality improvement. From 2012 to 2020, the fishery economy developed steadily, while the overall fishery carbon emissions showed a downward trend, and the decoupling state was dominated by weak decoupling and strong decoupling, with good decoupling performance. However, there was an upward trend in the fishery carbon emissions in 2020–2022, and the state of decoupling was also pulled back from strong decoupling (2018–2020) to weak decoupling. A possible reason for this is that, in April 2021, the Ministry of Agriculture and Rural Affairs of the Ministry of Finance issued the “Management Measures for the Fund of Fishery Development Subsidies”, and the government’s subsidies to fisheries may have stimulated fishery activities in the short term, thereby increasing fishery carbon emissions.
The LMDI decomposition technology and the decoupling effort index model were employed to measure the effort impact of the structure of the fishery carbon emissions, the intensity of the carbon emissions, and the scale of the fishery population on the decoupling change between the fishery carbon emissions and economic growth in China after excluding economic factors (Figure 6). It could be determined from the overall effect that, except for 2011, the total effect of the decoupling efforts of other factors from 2012 to 2022 was positive, indicating that positive decoupling efforts were made during the research period. Only in 2017 and 2019–2020 was the decoupling effort index greater than 1, indicating a strong decoupling effort. The remaining periods were characterized by weak decoupling efforts.
According to the decoupling effort index decomposition, the carbon emission structure factor impedes the decoupling process, while carbon emission intensity and population size mainly have a positive impact. Further analysis reveals that the strength effect dominates in the early study period, and the positive decoupling effect of scale factors expands gradually in the later stage. The Chinese government should actively encourage fishermen to change jobs and fully utilize the positive effect of the fishing population size on decoupling. Currently, the fishery industrial structure (aquaculture, fishing, and aquatic processing) does not meet the goal of completely decoupling fishery economic development from carbon emissions. In the future, fishery industrial policies should be adjusted in a timely manner to optimize the industrial structure, enabling the carbon emission structure factor to play a positive role in accelerating decoupling.

5. Conclusions and Suggestions

5.1. Conclusions

Using the main fishery carbon industry chain as the entry point, this study constructed an accounting framework for China’s fishery carbon emissions. By utilizing the data of 30 provincial-level regions in China from 2010 to 2022, the fishery carbon emissions were computed. Moreover, in combination with the decoupling model and the decoupling effort index model, an in-depth analysis of the decoupling effect between fishery carbon emissions and economic growth in China is carried out. The main conclusions are as follows:
(1)
Unlike prior studies focusing solely on marine capture emissions [7,8,9,10,31,32], this study considered inland fisheries, aquaculture, and aquatic product processing, yielding more accurate and comprehensive carbon emission estimates. China’s total fishery carbon emissions are substantial, remaining above 45 million tons annually. The changes have multi-stage features, mainly including a rapid-growth period (2010–2012), a stable-adjustment period (2013–2016), a fluctuating-decline period (2017–2020), and a slow-rise period (2021–2022). Coastal fishery carbon emissions are 3–4 times higher than those in inland areas;
(2)
Aquatic feed decomposition and equipment in inland fisheries account for over 80% of carbon emissions, with this proportion rising. In Low-emission inland regions, electricity-related emissions dominate, while in high-emission areas, feed emissions dominate. Coastal regions differ, with fishing emissions being dominant and feed emissions being auxiliary; the following seas are ranked in descending order according to their carbon emissions: the East China Sea, South China Sea, Yellow Sea, and Bohai Sea;
(3)
From a decoupling perspective, 2010–2011 saw the worst decoupling—rising emissions and a declining economy. From 2012 to 2022, decoupling improved, with weak decoupling being dominant and strong decoupling being supplementary. Excluding the economic factor, the structural factor hindered decoupling, while emission intensity and population had positive effects, which is consistent with the analysis results of Wang and Wang [30] on the effect of marine fishery carbon emission decoupling efforts. Early on, intensity effects dominated, but later, the size factor’s decoupling effort effect gradually grew.

5.2. Suggestion

The above conclusions reveal high fishery carbon emissions in China, with room for decoupling improvement. Under the dual-carbon strategy, effectively promoting carbon reduction in fisheries and accelerating decoupling is crucial. Thus, we propose the following.
Accelerating the promotion of carbon reduction and carbon sequestration enhancement in the fisheries sector is a key focus for future work. Energy-saving and emission-reduction technologies should be promoted in various aspects, such as fuel consumption for motorized fishing vessels in marine and inland fisheries, electricity consumption during aquaculture processes, and feed input. This includes optimizing the energy consumption structure of fishing vessels, developing clean energy alternatives to diesel for fishing vessel propulsion systems, improving electricity efficiency, and promoting precise feeding to enhance feed utilization rates, thereby reducing CO2 emissions from the source of fisheries production. The government needs to strategically plan and support the development of the mariculture industry from a high-level perspective and continuously explore new ways to expand fishery carbon sequestration. Specifically, this can include strengthening fundamental and experimental research on the carbon sequestration functions, expansion pathways, and potential of fisheries; establishing demonstration zones for various categories, including marine and freshwater environments, as well as zones with different ecological characteristics and production forms, such as Integrated Multi-Trophic Aquaculture (IMTA) and Integrated Rice-Fish Farming (IRFA), to demonstrate and enhance carbon sequestration.
Relevant fisheries departments should gradually establish a dynamic monitoring and early warning mechanism for decoupling carbon emissions from the economy. It is particularly crucial to adjust government investments in fisheries’ environmental protection and carbon reduction in a timely manner for regions where decoupling is unstable. As the energy-saving and emission-reduction models in production and life, brought about by investments in fisheries’ environmental protection and carbon reduction by some local governments, mature and green innovative technologies become deeply integrated with production, and the carbon reduction effect becomes lasting. In such cases, the government can appropriately reduce the scale of investment while still ensuring the smooth operation of the decoupling path. Conversely, if the aforementioned favorable situation has not yet been formed locally, the government should not immediately reduce the scale of investment, as this may lead to a resurgence in carbon emissions, pushing the decoupling status back to weak decoupling or expansive coupling or even to expansive negative decoupling.

Author Contributions

D.H. put forward the idea and revised the paper; Z.X. analyzed the data and wrote the paper; D.H. and Z.X. contributed to the conceptual framework of the methodology. All authors have read and agreed to the published version of the manuscript.

Funding

This research was funded by the National Natural Science Foundation of China, grant number 72373078.

Institutional Review Board Statement

Not applicable.

Informed Consent Statement

Not applicable.

Data Availability Statement

The datasets of the current study are available from the corresponding author upon reasonable request.

Conflicts of Interest

The authors declare no conflicts of interest.

References

  1. Tacon, A.G.J.; Metian, M. Fish Matters: Importance of Aquatic Foods in Human Nutrition and Global Food Supply. Rev. Fish. Sci. 2013, 21, 22–38. [Google Scholar] [CrossRef]
  2. Hua, K.; Cobcroft, J.M.; Cole, A.; Condon, K.; Jerry, D.R.; Mangott, A.; Praeger, C.; Vucko, M.J.; Zeng, C.; Zenger, K.; et al. The Future of Aquatic Protein: Implications for Protein Sources in Aquaculture Diets. One Earth 2019, 1, 316–329. [Google Scholar] [CrossRef]
  3. Branch, T.A.; Jensen, O.P.; Ricard, D.; Ye, Y.; Hilborn, R. Contrasting Global Trends in Marine Fishery Status Obtained from Catches and from Stock Assessments: Global Trends in Marine Fishery Status. Conserv. Biol. 2011, 25, 777–786. [Google Scholar] [CrossRef] [PubMed]
  4. Britten, G.L.; Duarte, C.M.; Worm, B. Recovery of Assessed Global Fish Stocks Remains Uncertain. Proc. Natl. Acad. Sci. USA 2021, 118, e2108532118. [Google Scholar] [CrossRef] [PubMed]
  5. Rousseau, Y.; Watson, R.A.; Blanchard, J.L.; Fulton, E.A. Evolution of Global Marine Fishing Fleets and the Response of Fished Resources. Proc. Natl. Acad. Sci. USA 2019, 116, 12238–12243. [Google Scholar] [CrossRef]
  6. Allison, E.H.; Bassett, H.R. Climate Change in the Oceans: Human Impacts and Responses. Science 2015, 350, 778–782. [Google Scholar] [CrossRef]
  7. Parker, R.W.R.; Blanchard, J.L.; Gardner, C.; Green, B.S.; Hartmann, K.; Tyedmers, P.H.; Watson, R.A. Fuel Use and Greenhouse Gas Emissions of World Fisheries. Nat. Clim. Change 2018, 8, 333–337. [Google Scholar] [CrossRef]
  8. Ghosh, S.; Rao, M.V.H.; Kumar, M.S.; Mahesh, V.U.; Muktha, M.; Zacharia, P.U. Carbon Footprint of Marine Fisheries: Life Cycle Analysis from Visakhapatnam. Curr. Sci. 2014, 107, 515–521. [Google Scholar]
  9. Greer, K.; Zeller, D.; Woroniak, J.; Coulter, A.; Winchester, M.; Palomares, M.L.D.; Pauly, D. Global Trends in Carbon Dioxide (CO2) Emissions from Fuel Combustion in Marine Fisheries from 1950 to 2016. Mar. Policy 2019, 107, 103382. [Google Scholar] [CrossRef]
  10. Parker, R.W.R.; Tyedmers, P.H. Fuel Consumption of Global Fishing Fleets: Current Understanding and Knowledge Gaps. Fish Fish. 2015, 16, 684–696. [Google Scholar] [CrossRef]
  11. Blasiak, R.; Spijkers, J.; Tokunaga, K.; Pittman, J.; Yagi, N.; Österblom, H. Climate Change and Marine Fisheries: Least Developed Countries Top Global Index of Vulnerability. PLoS ONE 2017, 12, e0179632. [Google Scholar] [CrossRef] [PubMed]
  12. Liu, G.; Xu, Y.; Ge, W.; Yang, X.; Su, X.; Shen, B.; Ran, Q. How Can Marine Fishery Enable Low Carbon Development in China? Based on System Dynamics Simulation Analysis. Ocean Coast. Manag. 2023, 231, 106382. [Google Scholar] [CrossRef]
  13. Martin, A.H.; Ferrer, E.M.; Hunt, C.A.; Bleeker, K.; Villasante, S. Exploring Changes in Fishery Emissions and Organic Carbon Impacts Associated with a Recovering Stock. Front. Mar. Sci. 2022, 9, 788339. [Google Scholar] [CrossRef]
  14. Ainsworth, R.F.; Cowx, I.G.; Funge-Smith, S.J. Putting the Fish into Inland Fisheries—A Global Allocation of Historic Inland Fish Catch. Fish Fish. 2023, 24, 263–278. [Google Scholar] [CrossRef]
  15. Xu, H.; Liu, H.; Zhang, J.; Ni, Q.; Shen, J.; Jiang, L. Estimation of Fishery Energy Consumption in China. China Fish. 2007, 11, 74–76+78. [Google Scholar]
  16. Li, X.; Liu, Z.; Zhao, M.; Xu, L.; Sun, H. “Dual Carbon” Goal and Realization Path of Aquaculture and Fishery in China. J. Agric. Sci. Technol. 2022, 24, 13–26. [Google Scholar]
  17. Gao, Y.; Fu, Z.; Yang, J.; Yu, M.; Wang, W. Spatial–Temporal Differentiation and Influencing Factors of Marine Fishery Carbon Emission Efficiency in China. Environ. Dev. Sustain. 2022, 26, 453–478. [Google Scholar] [CrossRef]
  18. Wang, X. Research on Emission Reduction Strategies of Fishing Vessels Under the Background of Carbon Peak. Master’s Thesis, Dalian Ocean University, Dalian, China, 2023. [Google Scholar]
  19. Shao, G.; Chu, Z.; Li, C. Study on Carbon Balance of Marine Fisheries Based on Carbon Emission and Carbon Sink Accounting: A Case Study of Shandong Province. Chin. Fish. Econ. 2018, 36, 4–13. [Google Scholar]
  20. Xu, H. Research Report on the Basic Situation of Energy Conservation and Emission Reduction in China’s Fishery Industry. Fish. Mod. 2008, 1–7. Available online: https://kns.cnki.net/kcms2/article/abstract?v=7pggX2PbfPYEFUaCB0D5ncMl1LzjtIgPG5htGIlTEjA09CLpKVmusCkwJZh6-AT690qL0g4Jv0m8jxCmvP63YLTmhGvfoISpWVLe1Gl4RmnmMIEKYRqRzJPdbdt2dqmmnj9n12uoPo1PYqzYGWqEw8hJLrluXxZb&uniplatform=NZKPT (accessed on 5 January 2025).
  21. Xu, H.; Zhang, Z.; Zhao, P. Investigation and Analysis of Energy Consumption of Chinese Fishing Vessels. China Fish. 2009, pp. 5–7. Available online: https://kns.cnki.net/kcms2/article/abstract?v=7pggX2PbfPZC_nK4NwS3kraJ0TMcq1jPNxPtCvrSCyEY4jH3S0Q8-LHaIDhgXZjhalzRZnj8-NpQtZsOMAUTym2I-H_nVvnsoBCbzYOAlTx1ABBRH_0qLVMNnRWO9-r-BrqLpSMWvrAlBvt-tsnscBy-fubZcqcAf0YRKo2ufmps2bBUHgek6PAn5Bqf71LC&uniplatform=NZKPT&language=CHS (accessed on 5 January 2025).
  22. Gilfillan, D.; Marland, G. CDIAC-FF: Global and National CO2 Emissions from Fossil Fuel Combustion and Cement Manufacture: 1751–2017. Earth Syst. Sci. Data 2021, 13, 1667–1680. [Google Scholar] [CrossRef]
  23. Mohan, R.R. Time Series GHG Emission Estimates for Residential, Commercial, Agriculture and Fisheries Sectors in India. Atmos. Environ. 2018, 178, 73–79. [Google Scholar] [CrossRef]
  24. Tian, P.; Wang, H.; Li, J.; Liu, Y.; Zhang, H.; Zhong, J.; Gong, H. Spatio-temporal Variation Characteristics and System Dynamic Simulation of Carbon Emissions from China’s Marine Fisheries. Resour. Sci. 2023, 45, 1074–1090. [Google Scholar]
  25. Wei, X.; Tan, X.; Lin, M.; Cheng, J.; Xiang, K.; Ding, S. Calculation and Prediction of Carbon Emission Factors of National Power Grid from 2005 to 2035. Integr. Intell. Energy 2024, 46, 72–78. [Google Scholar]
  26. Tian, P.; Liang, X.; Guan, Y.; Zhao, Y.; Mao, B.; Xue, T. Research on Life-cycle Carbon Emissions and Power Generation Structure Transformation Path Planning of China Power Grid. Clim. Change Res. 2024, 20, 97–106. [Google Scholar]
  27. Tapio, P. Towards a Theory of Decoupling: Degrees of Decoupling in the EU and the Case of Road Traffic in Finland between 1970 and 2001. Transp. Policy 2005, 12, 137–151. [Google Scholar] [CrossRef]
  28. Karstensen, J.; Peters, G.P.; Andrew, R.M. Trends of the EU’s Territorial and Consumption-Based Emissions from 1990 to 2016. Clim. Change 2018, 151, 131–142. [Google Scholar] [CrossRef]
  29. Ang, B.W. The LMDI Approach to Decomposition Analysis: A Practical Guide. Energy Policy 2005, 33, 867–871. [Google Scholar] [CrossRef]
  30. Wang, Q.; Wang, S. Carbon Emission and Economic Output of China’s Marine Fishery—A Decoupling Efforts Analysis. Mar. Policy 2022, 135, 104831. [Google Scholar] [CrossRef]
  31. Li, Z.; Zhang, L.; Wang, W.; Ma, W. Assessment of Carbon Emission and Carbon Sink Capacity of China’s Marine Fishery under Carbon Neutrality Target. J. Mar. Sci. Eng. 2022, 10, 1179. [Google Scholar] [CrossRef]
  32. Xu, Y.; Lin, J.; Yin, B.; Martens, P.; Krafft, T. Marine Fishing and Climate Change: A China’s Perspective on Fisheries Economic Development and Greenhouse Gas Emissions. Ocean Coast. Manag. 2023, 245, 106861. [Google Scholar] [CrossRef]
Figure 1. Carbon emissions accounting framework for the fishery in China.
Figure 1. Carbon emissions accounting framework for the fishery in China.
Fishes 10 00079 g001
Figure 2. Overall change in fishery carbon emissions.
Figure 2. Overall change in fishery carbon emissions.
Fishes 10 00079 g002
Figure 3. Carbon emission structure of fishery in inland areas.
Figure 3. Carbon emission structure of fishery in inland areas.
Fishes 10 00079 g003
Figure 4. Comparison of fishery carbon emissions in different inland regions.
Figure 4. Comparison of fishery carbon emissions in different inland regions.
Fishes 10 00079 g004
Figure 5. Carbon emissions structure of fishery in coastal areas.
Figure 5. Carbon emissions structure of fishery in coastal areas.
Fishes 10 00079 g005
Figure 6. Index of decoupling efforts for fishery carbon emissions and economic growth.
Figure 6. Index of decoupling efforts for fishery carbon emissions and economic growth.
Fishes 10 00079 g006
Table 1. Fuel consumption coefficient of different types of marine fishing vessels (tons/kW).
Table 1. Fuel consumption coefficient of different types of marine fishing vessels (tons/kW).
YearTrawlPurse SeineGill NetStow NetFishing GearOther
20100.4800.4920.4510.3280.3280.312
20110.4750.4870.4460.3240.3240.309
20120.4700.4810.4410.3210.3210.305
20130.4650.4760.4370.3170.3170.302
20140.4600.4710.4320.3140.3140.299
20150.4550.4660.4270.3110.3110.295
20160.4500.4610.4230.3070.3070.292
20170.4450.4560.4180.3040.3040.289
20180.4400.4510.4130.3010.3010.286
20190.4350.4460.4090.2970.2970.283
20200.4310.4410.4050.2940.2940.280
20210.4260.4370.4000.2910.2910.277
20220.4210.4320.3960.2880.2880.274
Table 2. Average fuel consumption rate of non-marine motor fishing vessels (kg/kW·h).
Table 2. Average fuel consumption rate of non-marine motor fishing vessels (kg/kW·h).
YearFuel Consumption RateYearFuel Consumption Rate
20100.25020170.2370
20110.248120180.2351
20120.246320190.2333
20130.244420200.2314
20140.242620210.2295
20150.240720220.2277
20160.2388
Table 3. Energy consumption parameters of pond culture and industrial aquaculture.
Table 3. Energy consumption parameters of pond culture and industrial aquaculture.
ProcessModeCategoryFresh Water Seawater
Oxygenation processPond cultureOxygenated area rate (%)8080
Power consumption per unit area (kWh/hm2)2.252.25
Annual operating time (h)800800
Industrial aquacultureFeeding rate (%)33
Unit feed oxygen consumption (kg/kg)0.50.5
Aeration power of Roots fan (kg/kWh)0.80.8
Annual operating time (d)200200
Water exchange processPond cultureMean water depth (m)1.51
Water refill rate (%)22
Pump power (m3/kWh)6060
Annual operating time (d)200200
Industrial aquacultureWater change frequency (times/d)44
Pump power (m3/kWh)3020
Annual operating time (d)200200
Table 4. Carbon emissions factors of National Power Grid from 2010 to 2022 (kgCO2/kW·h).
Table 4. Carbon emissions factors of National Power Grid from 2010 to 2022 (kgCO2/kW·h).
YearCarbon Emission FactorYearCarbon Emission Factor
20100.79620170.606
20110.76420180.599
20120.71820190.580
20130.70720200.566
20140.67220210.558
20150.64320220.552
20160.618
Table 5. Energy consumption coefficients of refrigeration and processing links.
Table 5. Energy consumption coefficients of refrigeration and processing links.
ProcessCategoryElectricity ConsumptionSteam Consumption
Cold storage Refrigerate1.25 kWh/ton·day-
Ice-making62 kWh/ton-
ProcessingFrozen goods350 kWh/ton-
Surimi production (60% surimi content)38 kWh/ton-
Surimi product processing29.5 kWh/ton500 kg/ton
Dry-cured products (30% equipment processing)29.5 kWh/ton1200 kg/ton
Table 6. Contribution and ranking of carbon emission structure of inland fisheries in 2022.
Table 6. Contribution and ranking of carbon emission structure of inland fisheries in 2022.
CategoryRegionFishing VesselAquaculture Fishing VesselAquaculture Equipment Aquatic FeedAquatic Product Processing
Inland Low carbon emission GroupHelongjiang16.51 (3)5.50 (5)45.02 (1)15.30 (4)17.68 (2)
Shaanxi0.39 (4)3.18 (3)87.73 (1)8.49 (2)0.21 (5)
Chongqing1.33 (3)0.37 (4)35.03 (2)63.24 (1)0.04 (5)
Jilin30.64 (2)18.43 (3)45.01 (1)2.66 (5)3.27 (4)
Yunnan2.68 (3)0.28 (5)30.54 (2)63.99 (1)2.51 (4)
Xinjiang8.83 (3)1.76 (4)27.33 (2)62.04 (1)0.03 (5)
Inland high carbon emission GroupHunan2.32 (4)1.71 (5)28.81 (2)59.70 (1)7.76 (3)
Hubei0.35 (5)1.21 (4)30.59 (2)64.58 (1)3.27 (3)
Henan9.25 (3)2.03 (4)36.99 (2)51.22 (1)0.50 (5)
Jiangxi1.68 (5)4.52 (3)35.05 (2)54.95 (1)3.80 (4)
Anhui6.84 (3)1.29 (5)45.06 (1)44.90 (2)1.91 (4)
Sichuan1.71 (3)0.59 (4)24.46 (2)72.67 (1)0.56 (5)
Table 7. Changes in fishery carbon emissions in different sea areas.
Table 7. Changes in fishery carbon emissions in different sea areas.
YearBohai SeaYellow SeaEast China SeaSouth China Sea
2010412.941038.811189.321022.48
2011419.741057.311199.691069.60
2012448.891088.471260.331084.99
2013452.051111.751249.611054.83
2014442.481017.261250.351094.36
2015449.061000.361243.961104.99
2016416.45962.431227.151167.81
2017389.61951.461222.131152.39
2018389.22966.191262.061147.37
2019371.51903.441232.751195.97
2020369.84850.191241.081190.13
2021379.73821.111231.221255.32
2022384.06841.721236.151278.97
Table 8. Decoupling trend between fishery carbon emissions and economic growth.
Table 8. Decoupling trend between fishery carbon emissions and economic growth.
YearCarbon Emissions Change (%)Economic Change (%)Decoupling Elasticity CoefficientDecoupling State
2010–20112.849−11.482−0.248SND
2011–20123.82251.4190.074WD
2012–20130.02511.6690.002WD
2013–20140.0347.7810.004WD
2014–2015−0.0605.537−0.011SD
2015–20160.0047.4780.001WD
2016–2017−2.7284.630−0.589SD
2017–20180.6924.4610.155WD
2018–2019−2.1212.093−1.013SD
2019–2020−3.8384.352−0.882SD
2020–20211.0195.0900.200WD
2021–20222.5676.6460.386WD
Note: WD indicates weak decoupling, SD indicates strong decoupling, and SND indicates strong negative decoupling.
Disclaimer/Publisher’s Note: The statements, opinions and data contained in all publications are solely those of the individual author(s) and contributor(s) and not of MDPI and/or the editor(s). MDPI and/or the editor(s) disclaim responsibility for any injury to people or property resulting from any ideas, methods, instructions or products referred to in the content.

Share and Cite

MDPI and ACS Style

Xia, Z.; Hu, D. Accounting for Carbon Emissions from Fisheries in China and Analyzing the Decoupling Effect. Fishes 2025, 10, 79. https://doi.org/10.3390/fishes10020079

AMA Style

Xia Z, Hu D. Accounting for Carbon Emissions from Fisheries in China and Analyzing the Decoupling Effect. Fishes. 2025; 10(2):79. https://doi.org/10.3390/fishes10020079

Chicago/Turabian Style

Xia, Zhiyao, and Dameng Hu. 2025. "Accounting for Carbon Emissions from Fisheries in China and Analyzing the Decoupling Effect" Fishes 10, no. 2: 79. https://doi.org/10.3390/fishes10020079

APA Style

Xia, Z., & Hu, D. (2025). Accounting for Carbon Emissions from Fisheries in China and Analyzing the Decoupling Effect. Fishes, 10(2), 79. https://doi.org/10.3390/fishes10020079

Article Metrics

Back to TopTop