Dynamic 3D Point-Cloud-Driven Autonomous Hierarchical Path Planning for Quadruped Robots
Abstract
1. Introduction
1.1. Global Path Planning
1.2. Local Path Planning
- (1)
- The environment map, composed of idealized regular geometry, is used as the input of the algorithm, which cannot effectively plan the path in real complex environments.
- (2)
- The planning efficiency is limited due to the fixed step size used by PSO-based APF algorithms. The terrain complexity is ignored in the evaluation function of the fitness function, which poses a risk of planning an unreliable path. The calculation of the terrain potential field is ignored in the 3D APF algorithms, resulting in the inability of the quadruped robot’s torso to maintain an appropriate height from the ground.
- (3)
- The influence of the velocity of dynamic obstacles is ignored in the local path planning algorithm, which decreases the efficiency and stability of the local planning.
- (4)
- The optimal velocity planning based on DWA algorithms is limited in solving velocity, due to the vast size of the point cloud.
- (1)
- The neighborhood points of the quadruped robot’s torso are segmented into obstacle points and terrain points. Using a static environment point cloud map to plan the global path, the spatial shape features and data distribution features are preserved well, which helps the robot to choose the optimal path.
- (2)
- The terrain potential field is introduced into the APF to restrict the distance between the torso and the ground to ensure that the torso remains within a stable operating altitude range, thereby guaranteeing the reliability of path planning.
- (3)
- The terrain complexity is integrated into the fitness function to enhance the reliability of global path planning. The method of calculating path smoothness is improved to overcome the scale problem.
- (4)
- A method of predicting the potential collision area is proposed to enhance the efficiency and stability during dynamic obstacle avoidance. The calculation of the optimal velocity combination is accelerated by CUDA.
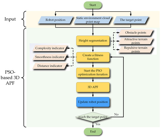
2. Methodological Framework
3. MAP Pre-Processing
3.1. Environment Point Cloud Processing
- A voxel filter with leaf size is applied to reduce the size of points;
- A statistical outlier removal (SOR) filter with a neighborhood radius of and a neighborhood point number of is utilized to reduce the number of outliers;
- A passthrough filter is used to crop the raw environment map along specified dimensions.
- The point cloud at the depth limit , representing the influence range of obstacles, is cropped during local path planning;
- The point cloud at the height is cropped to remove the ceiling points;
- The algorithm in [43] is used to track the motion state of dynamic obstacles.
3.2. Height Segmentation of the Point Cloud
4. Global Path Planning with PSO-Based 3D APF
4.1. Three-Dimensional (3D) APF with Terrain Potential Field
4.2. PSO-Based Optimization of APF
4.3. Fitness Function
5. Local Path Planning with Improved DWA
5.1. Potential Collision Area Prediction
5.2. Strategy for Temporary Target Point Selection
- The initial position of the robot in the world coordinate system is recorded as . The path point closest to among the global path points is selected as the initial temporary target point, and its index in the global path points is recorded as .
- The potential collision area prediction method proposed in Section 5.1 is used to determine whether the current temporary target point is a potential collision point.
- If the current temporary target point is not a potential collision point, it is necessary to further determine whether the robot reaches the temporary target point. If the robot does not reach the current temporary target point, the index of the current temporary target point will be returned; otherwise, the returned index can be expressed as follows:where is the number of refined global path points.
- (1)
- The index of the reselected temporary target point is greater than the index of the abandoned temporary target point ;
- (2)
- The minimum distance from the reselected temporary target point to all potential collision areas is , which should be greater than the radius of the risk area ;
- (3)
- The reselected temporary target point is not a potential collision point;
- (4)
- The reselected temporary target point is the global path point in the collection with the smallest index that satisfies the above conditions.
5.3. Evaluation Function
6. Experimental Results and Discussion
6.1. Experimental Platform and Setup
- The passthrough filter is applied to crop the map in artificially set directions and ranges; only the point cloud within the scope of the test site is kept. The passthrough filter parameters are set as follows: , , .
- A voxel filter with leaf size is utilized to reduce the size of points;
- A statistical outlier removal filter with the number is utilized to reduce outliers of neighborhood points within a radius .
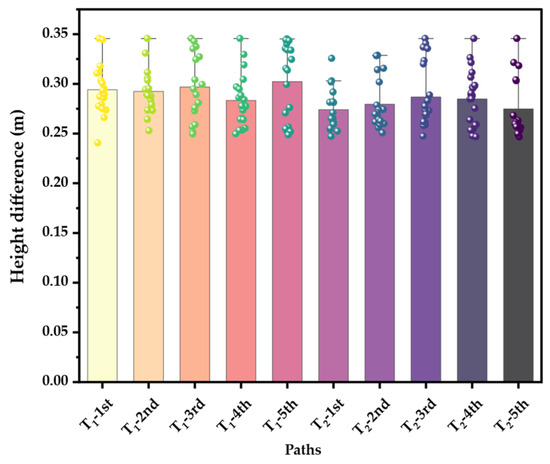
6.2. Results and Discussion for PSO-Based 3D APF in Global Path Planning
6.3. Results and Discussion for Improved DWA in Local Path Planning
7. Conclusions
- (1)
- In global path planning, the authors improved the calculation method of path smoothness to make it suitable for variable step optimization. Compared with the traditional APF method using a fixed step size, the dynamic step planning method that we propose is more effective in terms of the number of iterations and the step rate to achieve the optimal performance, effectively enhancing the planning efficiency.
- (2)
- In global path planning, a terrain complexity calculation method based on a digital elevation model is proposed, and the terrain complexity evaluation is designed in the PSO fitness function. Compared with the PSO evaluation function that does not evaluate terrain characteristics, the developed algorithm is more efficient in complex environments. It is more advantageous for robots to plan movements on complex terrain than on flat roads.
- (3)
- In the local path planning, the authors introduced potential collision area prediction, a temporary target point selection strategy, and the velocity mapping of dynamic obstacles to the improved DWA algorithm. Compared with traditional DWA, the improved DWA algorithm has higher planning efficiency and velocity stability.
- (4)
- CUDA was applied to solve the optimal velocity. In edge computing devices, the solution velocity is increased by 600 times compared to the traditional CPU solution, meeting the requirements for real-time deployment.
Author Contributions
Funding
Institutional Review Board Statement
Informed Consent Statement
Data Availability Statement
Conflicts of Interest
References
- Delmerico, J.; Mintchev, S.; Giusti, A.; Gromov, B.; Melo, K.; Horvat, T.; Cadena, C.; Hutter, M.; Ijspeert, A.; Floreano, D.; et al. The current state and future outlook of rescue robotics. J. Field Robot. 2019, 36, 1171–1191. [Google Scholar] [CrossRef]
- Xu, R.W.; Hsieh, K.C.; Chan, U.H.; Cheang, H.U.; Shi, W.K.; Hon, C.T. Analytical review on developing progress of the quadruped robot industry and gaits research. In Proceedings of the 2022 8th International Conference on Automation, Robotics and Applications (ICARA), Prague, Czech Republic, 18–20 February 2022; IEEE: Piscataway, NJ, USA, 2022. [Google Scholar]
- Wang, C.; Meng, L.; She, S.; Mitchell, I.M.; Li, T.; Tung, F.; Wan, W.; Meng, M.Q.; de Silva, C.W. Autonomous mobile robot navigation in uneven and unstructured indoor environments. In Proceedings of the 2017 IEEE/RSJ International Conference on Intelligent Robots and Systems (IROS), Vancouver, BC, Canada, 24–28 September 2017; IEEE: Piscataway, NJ, USA, 2017. [Google Scholar]
- Tang, G.; Tang, C.; Claramunt, C.; Hu, X.; Zhou, P. Geometric A-star algorithm: An improved A-star algorithm for AGV path planning in a port environment. IEEE Access 2021, 9, 59196–59210. [Google Scholar] [CrossRef]
- Liu, L.-S.; Lin, J.-F.; Yao, J.-X.; He, D.-W.; Zheng, J.-S.; Huang, J.; Shi, P. Path planning for smart car based on Dijkstra algorithm and dynamic window approach. Wirel. Commun. Mob. Comput. 2021, 2021, 8881684. [Google Scholar] [CrossRef]
- Almurib, H.A.; Nathan, P.T.; Kumar, T.N. Control and path planning of quadrotor aerial vehicles for search and rescue. In Proceedings of the SICE Annual Conference 2011, Tokyo, Japan, 13–18 September 2011; IEEE: Piscataway, NJ, USA, 2011. [Google Scholar]
- Zhang, H.; Wang, Y.; Zheng, J.; Yu, J. Path planning of industrial robot based on improved RRT algorithm in complex environments. IEEE Access 2018, 6, 53296–53306. [Google Scholar] [CrossRef]
- Wang, J.; Chi, W.; Li, C.; Wang, C.; Meng, M.Q.-H. Neural RRT*: Learning-based optimal path planning. IEEE Trans. Autom. Sci. Eng. 2020, 17, 1748–1758. [Google Scholar] [CrossRef]
- Wang, H.; Li, G.; Hou, J.; Chen, L.; Hu, N. A path planning method for underground intelligent vehicles based on an improved RRT* algorithm. Electronics 2022, 11, 294. [Google Scholar] [CrossRef]
- Guruji, A.K.; Agarwal, H.; Parsediya, D. Time-efficient A* algorithm for robot path planning. Procedia Technol. 2016, 23, 144–149. [Google Scholar] [CrossRef]
- Raheem, F.A.; Hameed, U.I. Path planning algorithm using D* heuristic method based on PSO in dynamic environment. Am. Sci. Res. J. Eng. Technol. Sci. 2018, 49, 257–271. [Google Scholar]
- Zhu, X.; Yan, B.; Yue, Y. Path planning and collision avoidance in unknown environments for USVs based on an improved D* lite. Appl. Sci. 2021, 11, 7863. [Google Scholar] [CrossRef]
- Yu, J.; Su, Y.; Liao, Y. The path planning of mobile robot by neural networks and hierarchical reinforcement learning. Front. Neurorobot. 2020, 14, 63. [Google Scholar] [CrossRef]
- Sung, I.; Choi, B.; Nielsen, P. On the training of a neural network for online path planning with offline path planning algorithms. Int. J. Inf. Manag. 2021, 57, 102142. [Google Scholar] [CrossRef]
- Sun, Y.; Ran, X.; Zhang, G.; Xu, H.; Wang, X. AUV 3D path planning based on the improved hierarchical deep Q network. J. Mar. Sci. Eng. 2020, 8, 145. [Google Scholar] [CrossRef]
- Qureshi, A.H.; Miao, Y.; Simeonov, A.; Yip, M.C. Motion planning networks: Bridging the gap between learning-based and classical motion planners. IEEE Trans. Robot. 2020, 37, 48–66. [Google Scholar] [CrossRef]
- Li, Q.; Gama, F.; Ribeiro, A.; Prorok, A. Graph neural networks for decentralized multi-robot path planning. In Proceedings of the 2020 IEEE/RSJ International Conference on Intelligent Robots and Systems (IROS), Las Vegas, NV, USA, 25–29 October 2020; IEEE: Piscataway, NJ, USA, 2020. [Google Scholar]
- Wu, J.; Bin, D.; Feng, X.; Wen, Z.; Zhang, Y. GA based adaptive singularity-robust path planning of space robot for on-orbit detection. Complexity 2018, 2018, 3702916. [Google Scholar] [CrossRef]
- Lamini, C.; Benhlima, S.; Elbekri, A. Genetic algorithm based approach for autonomous mobile robot path planning. Procedia Comput. Sci. 2018, 127, 180–189. [Google Scholar] [CrossRef]
- Song, B.; Wang, Z.; Zou, L. An improved PSO algorithm for smooth path planning of mobile robots using continuous high-degree Bezier curve. Appl. Soft Comput. 2021, 100, 106960. [Google Scholar] [CrossRef]
- Krell, E.; Sheta, A.; Balasubramanian, A.P.R.; King, S.A. Collision-free autonomous robot navigation in unknown environments utilizing PSO for path planning. J. Artif. Intell. Soft Comput. Res. 2019, 9, 267–282. [Google Scholar] [CrossRef]
- Yao, Q.; Zheng, Z.; Qi, L.; Yuan, H.; Guo, X.; Zhao, M.; Liu, Z.; Yang, T. Path planning method with improved artificial potential field—A reinforcement learning perspective. IEEE Access 2020, 8, 135513–135523. [Google Scholar] [CrossRef]
- Lei, X.; Zhang, Z.; Dong, P. Dynamic path planning of unknown environment based on deep reinforcement learning. J. Robot. 2018, 2018, 5781591. [Google Scholar] [CrossRef]
- Chen, C.; Chen, X.-Q.; Ma, F.; Zeng, X.-J.; Wang, J. A knowledge-free path planning approach for smart ships based on reinforcement learning. Ocean Eng. 2019, 189, 106299. [Google Scholar] [CrossRef]
- Bae, H.; Kim, G.; Kim, J.; Qian, D.; Lee, S. Multi-robot path planning method using reinforcement learning. Appl. Sci. 2019, 9, 3057. [Google Scholar] [CrossRef]
- Chen, Y.-B.; Luo, G.-C.; Mei, Y.-S.; Yu, J.-Q.; Su, X.-L. UAV path planning using artificial potential field method updated by optimal control theory. Int. J. Syst. Sci. 2016, 47, 1407–1420. [Google Scholar] [CrossRef]
- Agirrebeitia, J.; Avilés, R.; De Bustos, I.F.; Ajuria, G. A new APF strategy for path planning in environments with obstacles. Mech. Mach. Theory 2005, 40, 645–658. [Google Scholar] [CrossRef]
- Raheem, F.A.; Badr, M.M. Development of Modified path planning algorithm using artificial potential field (APF) based on PSO for factors optimization. Am. Sci. Res. J. Eng. Technol. Sci. 2017, 37, 316–328. [Google Scholar]
- Lin, Z.; Yue, M.; Chen, G.; Sun, J. Path planning of mobile robot with PSO-based APF and fuzzy-based DWA subject to moving obstacles. Trans. Inst. Meas. Control 2022, 44, 121–132. [Google Scholar] [CrossRef]
- Girija, S.; Joshi, A. Fast hybrid PSO-APF algorithm for path planning in obstacle rich environment. IFAC-PapersOnLine 2019, 52, 25–30. [Google Scholar] [CrossRef]
- Wang, Z.; Li, G.; Ren, J. Dynamic path planning for unmanned surface vehicle in complex offshore areas based on hybrid algorithm. Comput. Commun. 2021, 166, 49–56. [Google Scholar] [CrossRef]
- Zhou, Z.; Wang, J.; Zhu, Z.; Yang, D.; Wu, J. Tangent navigated robot path planning strategy using particle swarm optimized artificial potential field. Optik 2018, 158, 639–651. [Google Scholar] [CrossRef]
- Fernandez-Leon, J.A.; Acosta, G.G.; Mayosky, M.A. Behavioral control through evolutionary neurocontrollers for autonomous mobile robot navigation. Robot. Auton. Syst. 2009, 57, 411–419. [Google Scholar] [CrossRef]
- Marefat, M.; Britanik, J. Case-based process planning using an object-oriented model representation. Robot. Comput.-Integr. Manuf. 1997, 13, 229–251. [Google Scholar] [CrossRef]
- Abdelwahed, M.F.; Mohamed, A.E.; Saleh, M.A. Solving the motion planning problem using learning experience through case-based reasoning and machine learning algorithms. Ain Shams Eng. J. 2020, 11, 133–142. [Google Scholar] [CrossRef]
- Li, X.; Hu, X.; Wang, Z.; Du, Z. Path planning based on combinaion of improved A-STAR algorithm and DWA algorithm. In Proceedings of the 2020 2nd International Conference on Artificial Intelligence and Advanced Manufacture (AIAM), Manchester, UK, 15–17 October 2020; IEEE: Piscataway, NJ, USA, 2020. [Google Scholar]
- Zhang, F.; Li, N.; Xue, T.; Zhu, Y.; Yuan, R.; Fu, Y. An improved dynamic window approach integrated global path planning. In Proceedings of the 2019 IEEE International Conference on Robotics and Biomimetics (ROBIO), Dali, China, 6–8 December 2019; IEEE: Piscataway, NJ, USA, 2019. [Google Scholar]
- Cai, J.C.; Wan, M.F.; Huang, Z.L.; Liu, Z. An Improved DWA Path Planning Algorithm Integrating Global JPS Strategy. In Proceedings of the 2022 2nd International Conference on Computer, Control and Robotics (ICCCR), Shanghai, China, 18–20 March 2022; IEEE: Piscataway, NJ, USA, 2022. [Google Scholar]
- Wang, J.; Wu, S.; Li, H.; Zou, J. Path planning combining improved rapidly-exploring random trees with dynamic window approach in ROS. In Proceedings of the 2018 13th IEEE Conference on Industrial Electronics and Applications (ICIEA), Wuhan, China, 31 May–2 June 2018; IEEE: Piscataway, NJ, USA, 2018. [Google Scholar]
- Chen, Z.; Wang, Z.; Wu, M.; Chen, H.; Zhang, W. Improved dynamic window approach for dynamic obstacle avoidance of quadruped robots. In Proceedings of the IECON 2020 the 46th Annual Conference of the IEEE Industrial Electronics Society, Singapore, 18–21 October 2020; IEEE: Piscataway, NJ, USA, 2020. [Google Scholar]
- Bai, X.; Jiang, H.; Cui, J.; Lu, K.; Chen, P.; Zhang, M. UAV Path Planning Based on Improved A ∗ and DWA Algorithms. Int. J. Aerosp. Eng. 2021, 2021, 4511252. [Google Scholar] [CrossRef]
- Xue, G.; Wei, J.; Li, R.; Cheng, J. LeGO-LOAM-SC: An Improved Simultaneous Localization and Mapping Method Fusing LeGO-LOAM and Scan Context for Underground Coalmine. Sensors 2022, 22, 520. [Google Scholar] [CrossRef] [PubMed]
- Asvadi, A.; Girao, P.; Peixoto, P.; Nunes, U. 3D object tracking using RGB and LIDAR data. In Proceedings of the 2016 IEEE 19th International Conference on Intelligent Transportation Systems (ITSC), Rio de Janeiro, Brazil, 1–4 November 2016; IEEE: Piscataway, NJ, USA, 2016. [Google Scholar]
- Eppenberger, T.; Cesari, G.; Dymczyk, M.; Siegwart, R.; Dubé, R. Leveraging stereo-camera data for real-time dynamic obstacle detection and tracking. In Proceedings of the 2020 IEEE/RSJ International Conference on Intelligent Robots and Systems (IROS), Las Vegas, NV, USA, 25–29 October 2020; IEEE: Piscataway, NJ, USA, 2020. [Google Scholar]

















| Symbol | Range | Symbol | Range |
|---|---|---|---|
| n | |||
| step |
| Symbol | Value | Symbol | Value |
|---|---|---|---|
| c0 | 0.6 | 1.2 m | |
| c1 | 1.49455 | −0.12 m | |
| c2 | 1.49455 | −0.5 m | |
| 0.3 m | −0.25 m | ||
| 1.5 m | −0.35 m |
| Target | [α1, α2, α3] | Path Smoothness | Terrain Complexity | Number of Iterations | ||
|---|---|---|---|---|---|---|
| Mean | Max | Mean | Max | |||
| [1, 0, 0] | 0.08286 | 0.31429 | 0.01125 | 0.02898 | 16 | |
| [1, 5, 0] | 0.02225 | 0.08126 | 0.00915 | 0.02359 | 16 | |
| [1, 0, 50] | 0.04948 | 0.29854 | 0.00612 | 0.01385 | 16 | |
| [1, 5, 50] | 0.01696 | 0.06698 | 0.00627 | 0.01456 | 20 | |
| T2 | [1, 0, 0] | 0.08444 | 0.48541 | 0.0096 | 0.02268 | 17 |
| [1, 5, 0] | 0.00894 | 0.09857 | 0.01114 | 0.02531 | 19 | |
| [1, 0, 50] | 0.05536 | 0.41764 | 0.00562 | 0.01366 | 21 | |
| [1, 5, 50] | 0.00985 | 0.11690 | 0.00639 | 0.01646 | 21 | |
| Target | Step | iter | σ | |
|---|---|---|---|---|
| Fixed step (reference [29]) | 0.1 | 103 | 1.41 | |
| 0.2 | 43 | 2.31 | ||
| 0.3 | 32 | 1.67 | ||
| 0.4 | 27 | 1.25 | ||
| 0.5 | 30 | 0.67 | ||
| Dynamic step (this article) | Varies in [0.1~0.5] | 20 | 9 | |
| T2 | Fixed step (reference [29]) | 0.1 | 121 | 1.36 |
| 0.2 | 51 | 2.19 | ||
| 0.3 | 37 | 1.64 | ||
| 0.4 | 32 | 1.21 | ||
| 0.5 | 47 | 0.43 | ||
| Dynamic step (this article) | Varies in [0.1~0.5] | 21 | 3.2 |
| Symbol | Representation | Value |
|---|---|---|
| s | Minimum linear velocity (X-Y-Z) | m/s |
| Maximum linear velocity (X-Y-Z) | m/s | |
| Maximum linear acceleration (X-Y-Z) | 0.3 m/s2 | |
| Minimum angular velocity (Z) | −0.5235 rad/s | |
| Maximum angular velocity (Z) | 0.5235 rad/s | |
| Maximum angular acceleration (Z) | 0.5235 rad/s2 |
| Mean of Velocity Variance | Path Length (m) | |||
|---|---|---|---|---|
| X-Axis | Y-Axis | Yaw | ||
| traditional-obs1 | 2.514 | |||
| improved-obs1 | 2.021 | |||
| traditional-obs2 | 2.327 | |||
| improved-obs2 | 1.834 | |||
Disclaimer/Publisher’s Note: The statements, opinions and data contained in all publications are solely those of the individual author(s) and contributor(s) and not of MDPI and/or the editor(s). MDPI and/or the editor(s) disclaim responsibility for any injury to people or property resulting from any ideas, methods, instructions or products referred to in the content. |
© 2024 by the authors. Licensee MDPI, Basel, Switzerland. This article is an open access article distributed under the terms and conditions of the Creative Commons Attribution (CC BY) license (https://creativecommons.org/licenses/by/4.0/).
Share and Cite
Zhang, Q.; Li, R.; Sun, J.; Wei, L.; Huang, J.; Tan, Y. Dynamic 3D Point-Cloud-Driven Autonomous Hierarchical Path Planning for Quadruped Robots. Biomimetics 2024, 9, 259. https://doi.org/10.3390/biomimetics9050259
Zhang Q, Li R, Sun J, Wei L, Huang J, Tan Y. Dynamic 3D Point-Cloud-Driven Autonomous Hierarchical Path Planning for Quadruped Robots. Biomimetics. 2024; 9(5):259. https://doi.org/10.3390/biomimetics9050259
Chicago/Turabian StyleZhang, Qi, Ruiya Li, Jubiao Sun, Li Wei, Jun Huang, and Yuegang Tan. 2024. "Dynamic 3D Point-Cloud-Driven Autonomous Hierarchical Path Planning for Quadruped Robots" Biomimetics 9, no. 5: 259. https://doi.org/10.3390/biomimetics9050259
APA StyleZhang, Q., Li, R., Sun, J., Wei, L., Huang, J., & Tan, Y. (2024). Dynamic 3D Point-Cloud-Driven Autonomous Hierarchical Path Planning for Quadruped Robots. Biomimetics, 9(5), 259. https://doi.org/10.3390/biomimetics9050259

