Examination and Relationship of Posterior Superior Alveolar Artery and Canalis Sinuosus Using Cone Beam CT
Abstract
1. Introduction
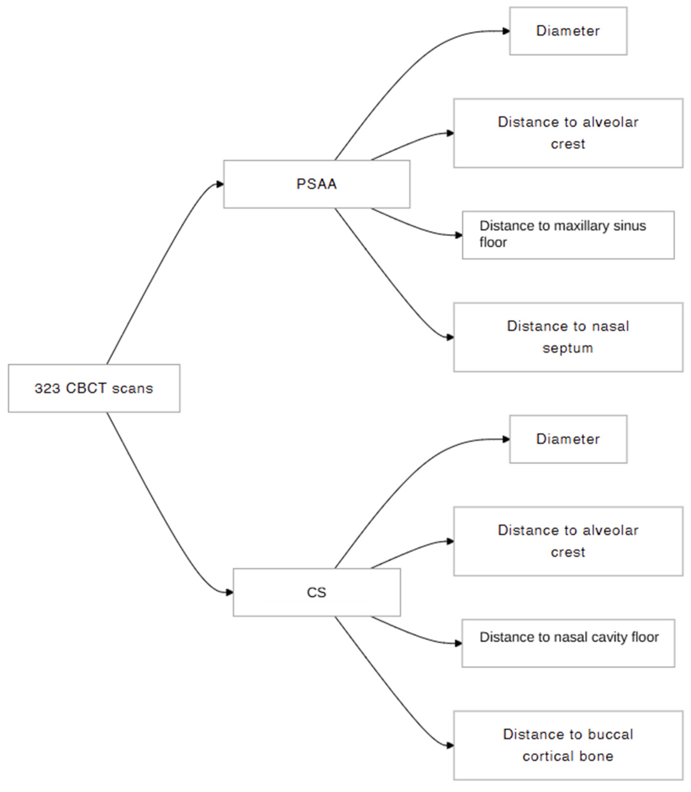
2. Materials and Methods
2.1. Study Design
2.2. CBCT Imaging Acquisition
2.3. Anatomical Background and Radiological Identification
2.4. Radiological Assessment
2.5. Statistical Analysis
3. Results
4. Discussion
5. Conclusions
Author Contributions
Funding
Institutional Review Board Statement
Informed Consent Statement
Data Availability Statement
Conflicts of Interest
References
- Makishi, S.; Tanaka, M.; Kobayashi, T.; Tanaka, R.; Hayashi, T.; Ohshima, H. Posterior superior alveolar nerves contribute to sensation in the anterior teeth. Ann. Anat. 2021, 238, 151784. [Google Scholar] [CrossRef] [PubMed]
- Shams, N.; Dabbaghi, A.; Shams, B.; Naderi, L.; Rakhshan, V. Anatomy of the Posterior Superior Alveolar Artery: A Cone-Beam Computed Tomographic Study. J. Maxillofac. Oral Surg. 2022, 21, 203–210. [Google Scholar] [CrossRef] [PubMed]
- Rathod, R.; Singh, M.P.; Nahar, P.; Mathur, H.; Daga, D. Assessment of Pathway and Location of Posterior Superior Alveolar Artery: A Cone-Beam Computed Tomography Study. Cureus 2022, 14, e22028. [Google Scholar] [CrossRef] [PubMed]
- Kasahara, N.; Morita, W.; Tanaka, R.; Hayashi, T.; Kenmotsu, S.; Ohshima, H. The Relationships of the Maxillary Sinus With the Superior Alveolar Nerves and Vessels as Demonstrated by Cone-Beam CT Combined With μ-CT and Histological Analyses. Anat. Rec. 2016, 299, 669–678. [Google Scholar] [CrossRef]
- Fayek, M.M.; Amer, M.E.; Bakry, A.M. Evaluation of the posterior superior alveolar artery canal by cone-beam computed tomography in a sample of the Egyptian population. Imaging Sci. Dent. 2021, 51, 35–40. [Google Scholar] [CrossRef]
- Lee, J.; Kang, N.; Moon, Y.M.; Pang, E.K. Radiographic study of the distribution of maxillary intraosseous vascular canal in Koreans. Maxillofac. Plast. Reconstr. Surg. 2016, 38, 1. [Google Scholar] [CrossRef]
- Varela-Centelles, P.; Loira-Gago, M.; Seoane-Romero, J.M.; Takkouche, B.; Monteiro, L.; Seoane, J. Detection of the posterior superior alveolar artery in the lateral sinus wall using computed tomography/cone beam computed tomography: A prevalence meta-analysis study and systematic review. Int. J. Oral Maxillofac. Surg. 2015, 44, 1405–1410. [Google Scholar] [CrossRef]
- Torres, M.G.; de Faro Valverde, L.; Vidal, M.T.; Crusoe-Rebello, I.M. Branch of the canalis sinuosus: A rare anatomical variation—A case report. Surg. Radiol. Anat. 2015, 37, 879–881. [Google Scholar] [CrossRef]
- Chitsazi, M.T.; Shirmohammadi, A.; Faramarzi, M.; Esmaieli, F.; Chitsazi, S. Evaluation of the position of the posterior superior alveolar artery in relation to the maxillary sinus using the Cone-Beam computed tomography scans. J. Clin. Exp. Dent. 2017, 9, e394–e399. [Google Scholar] [CrossRef]
- Devathambi, T.J.R.; Aswath, N. Assessment of canalis sinuosus, rare anatomical structure using cone-beam computed tomography: A prospective study. J. Clin. Imaging Sci. 2024, 14, 8. [Google Scholar] [CrossRef]
- Danesh-Sani, S.A.; Movahed, A.; ElChaar, E.S.; Chong Chan, K.; Amintavakoli, N. Radiographic Evaluation of Maxillary Sinus Lateral Wall and Posterior Superior Alveolar Artery Anatomy: A Cone-Beam Computed Tomographic Study. Clin. Implant. Dent. Relat. Res. 2017, 19, 151–160. [Google Scholar] [CrossRef] [PubMed]
- Tanaka, R.; Hayashi, T.; Ohshima, H.; Ida-Yonemochi, H.; Kenmotsu, S.-i.; Ike, M. CT anatomy of the anterior superior alveolar nerve canal: A macroscopic and microscopic study. Oral Radiol. 2011, 27, 93–97. [Google Scholar] [CrossRef]
- Manhães Júnior, L.R.; Villaça-Carvalho, M.F.; Moraes, M.E.; Lopes, S.L.; Silva, M.B.; Junqueira, J.L. Location and classification of Canalis sinuosus for cone beam computed tomography: Avoiding misdiagnosis. Braz. Oral Res. 2016, 30, e49. [Google Scholar] [CrossRef] [PubMed]
- Moshfeghi, M.; Tavakoli, M.A.; Hosseini, E.T.; Hosseini, A.T.; Hosseini, I.T. Analysis of linear measurement accuracy obtained by cone beam computed tomography (CBCT-NewTom VG). Dent. Res. J. 2012, 9, S57–S62. [Google Scholar]
- Radmand, F.; Razi, T.; Baseri, M.; Gavgani, L.F.; Salehnia, F.; Faramarzi, M. Anatomic evaluation of the posterior superior alveolar artery using cone-beam computed tomography: A systematic review and meta-analysis. Imaging Sci. Dent. 2023, 53, 177–191. [Google Scholar] [CrossRef]
- Beckenstrater, M.A.; Gamieldien, M.Y.; Smit, C.; Buchanan, G.D. A cone-beam computed tomography study of canalis sinuosus and its accessory canals in a South African population. Oral Radiol. 2024, 40, 367–374. [Google Scholar] [CrossRef]
- Godil, A.Z.; Devadiga, T.J.; Supnekar, S.C.; Kazi, A.I.; Wadwan, S.A.; Dugal, R. Position of posterior superior alveolar artery in relation to the maxillary sinus using cone beam computed tomography in Indian sub-population. J. Oral Med. Oral Surg. 2021, 27, 34. [Google Scholar] [CrossRef]
- Shahidi, S.; Zamiri, B.; Momeni Danaei, S.; Salehi, S.; Hamedani, S. Evaluation of Anatomic Variations in Maxillary Sinus with the Aid of Cone Beam Computed Tomography (CBCT) in a Population in South of Iran. J. Dent. 2016, 17, 7–15. [Google Scholar]
- Hayek, E.; Nasseh, I.; Hadchiti, W.; Bouchard, P.; Moarbes, M.; Khawam, G.; Bechara, B.; Noujeim, M. Location of posterosuperior alveolar artery and correlation with maxillary sinus anatomy. Int. J. Periodontics Restor. Dent. 2015, 35, 60. [Google Scholar] [CrossRef]
- Keceli, H.G.; Dursun, E.; Dolgun, A.; Velasco-Torres, M.; Karaoglulari, S.; Ghoreishi, R.; Sinjab, K.; Sheridan, R.A.; Kubilius, M.; Tözüm, M.D. Evaluation of single tooth loss to maxillary sinus and surrounding bone anatomy with cone-beam computed tomography: A multicenter study. Implant. Dent. 2017, 26, 690–699. [Google Scholar] [CrossRef]
- Lozano-Carrascal, N.; Salomó-Coll, O.; Gehrke, S.A.; Calvo-Guirado, J.L.; Hernández-Alfaro, F.; Gargallo-Albiol, J. Radiological evaluation of maxillary sinus anatomy: A cross-sectional study of 300 patients. Ann. Anat.-Anat. Anz. 2017, 214, 1–8. [Google Scholar] [CrossRef] [PubMed]
- Ilgüy, D.; Ilgüy, M.; Dolekoglu, S.; Fisekcioglu, E. Evaluation of the posterior superior alveolar artery and the maxillary sinus with CBCT. Braz. Oral Res. 2013, 27, 431–437. [Google Scholar] [CrossRef] [PubMed]
- Samunahmetoglu, E.; Kurt, M.H. Assessment of Canalis Sinuosus located in maxillary anterior region by using cone beam computed tomography: A retrospective study. BMC Med. Imaging 2023, 23, 46. [Google Scholar] [CrossRef] [PubMed]
- Von Arx, T.; Lozanoff, S.; Sendi, P.; Bornstein, M.M. Assessment of bone channels other than the nasopalatine canal in the anterior maxilla using limited cone beam computed tomography. Surg. Radiol. Anat. 2013, 35, 783–790. [Google Scholar] [CrossRef]
- la Encina, A.C.-d.; Martínez-Rodríguez, N.; Ortega-Aranegui, R.; Cortes-Bretón Brinkmann, J.; Martínez-González, J.M.; Barona-Dorado, C. Anatomical variations and accessory structures in the maxilla in relation to implantological procedures: An observational retrospective study of 212 cases using cone-bean computed tomography. Int. J. Implant. Dent. 2022, 8, 59. [Google Scholar] [CrossRef]
- Sun, Z.; Li, D.; Zhang, X.; Zhang, J.; Li, H.; He, C. Cone-beam computed tomography of accessory canals of the canalis sinuosus and analysis of the related risk factors. Surg. Radiol. Anat. 2024, 46, 635–643. [Google Scholar] [CrossRef]
- Aoki, R.; Massuda, M.; Zenni, L.T.V.; Fernandes, K.S. Canalis sinuosus: Anatomical variation or structure? Surg. Radiol. Anat. 2020, 42, 69–74. [Google Scholar] [CrossRef]
- Tassoker, M. Cone beam CT evaluation of maxillary sinus and posterior superior alveolar artery. Selcuk. Dent. J. 2022, 9, 191–199. [Google Scholar] [CrossRef]
- Haghanifar, S.; Moudi, E.; Gholinia, H.; Mohammadian, P. Evaluation of the location of the posterior superior alveolar artery in the maxillary sinus by Cone beam computed tomography. Int. J. Adv. Biotechnol. Res. 2016, 7, 1173–1181. [Google Scholar]
- Karslioglu, H.; Çitir, M.; Gunduz, K.; Kasap, P. The Radiological Evaluation of Posterior Superior Alveolar Artery by Using CBCT. Curr. Med. Imaging 2021, 17, 384–389. [Google Scholar] [CrossRef]
- Bedeloglu, E.; Yalçın, M. Evaluation of the posterior superior alveolar artery prior to sinus floor elevation via lateral window technique: A cone-beam computed tomography study. J. Adv. Oral Res. 2020, 11, 215–223. [Google Scholar] [CrossRef]
- Pandharbale, A.A.; Gadgil, R.M.; Bhoosreddy, A.R.; Kunte, V.R.; Ahire, B.S.; Shinde, M.R.; Joshi, S.S. Evaluation of the posterior superior alveolar artery using cone beam computed tomography. Pol. J. Radiol. 2016, 81, 606. [Google Scholar] [CrossRef] [PubMed]
- Çam, K.; Zengin, A.Z. Evaluation of the location of posterior superior alveolar artery and infraorbital foramen originating from the same source by using cone beam computed tomography. BMC Oral Health 2025, 25, 105. [Google Scholar] [CrossRef]
- Güncü, G.N.; Yildirim, Y.D.; Wang, H.L.; Tözüm, T.F. Location of posterior superior alveolar artery and evaluation of maxillary sinus anatomy with computerized tomography: A clinical study. Clin. Oral Implant. Res. 2011, 22, 1164–1167. [Google Scholar] [CrossRef]
- Güler, R.; Güneş, N. Evaluation of the Posterior Superior Alveolar Artery Using CBCT: A Retrospective Study. Firat Univ. Sağlik Bilim. Tip. Derg. 2024, 38, 32. [Google Scholar]
- Kale, I.P.; Mhapuskar, A.A.; Karmarkar, P.; Jhawar, M.; Hiremutt, D.R.P.; Jadhav, A. Evaluation of Posterior Superior Alveolar Artery Using Cone-Beam Computed Tomography in the Indian Population: A Retrospective Study. J. Indian. Acad. Oral Med. Radiol. 2023, 35, 383–387. [Google Scholar] [CrossRef]
- Tehranchi, M.; Taleghani, F.; Shahab, S.; Nouri, A. Prevalence and location of the posterior superior alveolar artery using cone-beam computed tomography. Imaging Sci. Dent. 2017, 47, 39–44. [Google Scholar] [CrossRef]
- Rao, W.-X.; Ma, Y.-X.; Li, M.-X.; Wen, Y.-M.; Rao, Y.-L.; Wu, J.-Q.; Xiao, W.-W.; Fan, L.-Y. Cone Beam Computed Tomography in observing the presence and location of canalis sinuosus. Eur. Rev. Med. Pharmacol. Sci. 2024, 28, 939–948. [Google Scholar]



| f | % | Valid % | ||
|---|---|---|---|---|
| Gender | Female | 147 | 45.5 | 45.5 |
| Male | 176 | 54.5 | 54.5 | |
| Age | <30.0 | 51 | 15.8 | 15.8 |
| 31.0–50.0 | 93 | 28.8 | 28.8 | |
| 51.0–70.0 | 142 | 44.0 | 44.0 | |
| 71.0+ | 37 | 11.5 | 11.5 | |
| Right PSAA Type | Intraosseous | 234 | 72.4 | 78.0 |
| Extraosseous | 41 | 12.7 | 13.7 | |
| Intrasinusal | 25 | 7.7 | 8.3 | |
| Total Observed | 300 | 92.9 | 100.0 | |
| Missing | 23 | 7.1 | ||
| Left PSAA Type | Intraosseous | 212 | 65.6 | 72.9 |
| Extraosseous | 70 | 21.7 | 24.1 | |
| Intrasinusal | 9 | 2.8 | 3.1 | |
| Total Observed | 291 | 90.1 | 100.0 | |
| Missing | 32 | 9.9 | ||
| Septum Deviation | No | 202 | 62.5 | 62.5 |
| Yes | 121 | 37.5 | 37.5 | |
| Right CS Location | Central incisor | 62 | 19.2 | 44.9 |
| Lateral incisor | 58 | 18.0 | 42.0 | |
| 1st premolar | 11 | 3.4 | 8.0 | |
| Canine | 7 | 2.2 | 5.1 | |
| Total Observed | 138 | 42.7 | 100.0 | |
| Missing | 185 | 57.3 | ||
| Left CS Location | Central incisor | 71 | 22.0 | 55.5 |
| Lateral incisor | 41 | 12.7 | 32.0 | |
| 1st premolar | 11 | 3.4 | 8.6 | |
| Canine | 5 | 1.5 | 3.9 | |
| Total Observed | 128 | 39.6 | 100.0 | |
| Missing | 195 | 60.4 | ||
| Total Patients | 323 | 100.0 | ||
| PSAA | |||
|---|---|---|---|
| Left (n = 271) | Right (n = 271) | p | |
| Mean ± SS Median (Min–Maks) | Mean ± SS Median (Min–Maks) | ||
| Diameter | 0.84 ± 0.25 0.80 (0.3–2.1) | 0.82 ± 0.22 0.80 (0.3–1.5) | 0.690 |
| Distance to maxillary sinus floor | 9.99 ± 3.41 9.90 (1.8–18.9) | 9.66 ± 3.59 9.60 (1.2–19.2) | 0.087 |
| Distance to alveolar crest | 18.67 ± 3.08 18.90 (9.3–27.3) | 18.17 ± 3.28 18.30 (8.4–27.6) | 0.013 * |
| Distance to nasal septum | 30.64 ± 2.16 30.60 (25.5–37.9) | 30.35 ± 2.13 30.30 (25.5–36.9) | 0.002 |
| CS | |||
|---|---|---|---|
| Left (n = 82) | Right (n = 82) | p | |
| Mean ± SS Median (Min–Maks) | Mean ± SS Median (Min–Maks) | ||
| Diameter | 0.83 ± 0.28 0.70 (0.4–1.6) | 0.79 ± 0.26 0.70 (0.4–1.6) | 0.127 |
| Distance to nasal cavity floor | 13.20 ± 2.83 13.40 (6.3–20.3) | 13.47 ± 2.73 13.65 (6.3–18.8) | 0.464 |
| Distance to buccal bone | 7.04 ± 1.82 6.90 (3.0–13.5) | 7.20 ± 1.87 7.10 (1.5–13.8) | 0.538 |
| Distance to alveolar crest | 6.25 ± 2.55 5.55 (2.6–13.4) | 5.95 ± 2.05 5.70 (1.6–12.4) | 0.743 |
| Female (n = 140) | Male (n = 160) | p-Value | |
|---|---|---|---|
| Mean ± SD Median (Min–Max) | Mean ± SD Median (Min–Max) | ||
| Right PSAA diameter | 0.81 ± 0.22 0.75 (0.4–1.5) | 0.82 ± 0.21 0.80 (0.3–1.5) | 0.481 |
| Right PSAA to maxillary sinus floor distance | 9.32 ± 3.67 9.00 (1.2–18.6) | 9.91 ± 3.51 9.90 (2.7–19.2) | 0.114 |
| Right PSAA to alveolar crest distance | 18.08 ± 3.40 18.00 (10.8–27.6) | 18.29 ± 3.26 18.60 (8.4–25.8) | 0.447 |
| Right PSAA to nasal septum distance | 29.99 ± 2.19 30.00 (25.5–35.7) | 30.61 ± 2.08 30.60 (25.5–36.9) | 0.009 * |
| Female (n = 133) | Male (n = 158) | ||
| Mean ± SD Median (Min–Max) | Mean ± SD Median (Min–Max) | p-value | |
| Left PSAA diameter | 0.82 ± 0.27 0.80 (0.3–2.1) | 0.84 ± 0.23 0.85 (0.4–1.7) | 0.371 |
| Left PSAA to maxillary sinus floor distance | 9.17 ± 3.55 9.00 (1.8–18.3) | 10.58 ± 3.15 10.50 (3.9–18.9) | <0.001 * |
| Left PSAA to alveolar crest distance | 18.31 ± 3.51 18.60 (9.3–27.3) | 18.84 ± 2.85 19.20 (8.7–26.4) | 0.179 |
| Left PSAA to nasal septum distance | 30.06 ± 2.03 30.00 (25.5–34.8) | 31.06 ± 2.12 30.90 (26.4–37.9) | <0.001 * |
| Female (n = 57) | Male (n = 81) | ||
|---|---|---|---|
| Mean ± SD Median (Min–Max) | Mean ± SD Median (Min–Max) | p-value | |
| Right CS diameter | 0.75 ± 0.25 0.70 (0.4–1.3) | 0.81 ± 0.28 0.70 (0.4–1.6) | 0.256 |
| Right CS to nasal cavity floor distance | 13.36 ± 2.58 13.60 (6.3–18.8) | 13.56 ± 2.94 13.80 (6.3–18.8) | 0.548 |
| Right CS to buccal bone distance | 6.90 ± 1.66 6.80 (1.5–12.2) | 7.13 ± 1.76 7.00 (2.8–13.8) | 0.475 |
| Right CS to alveolar crest distance | 6.17 ± 2.51 5.70 (1.6–15.1) | 6.61 ± 2.25 6.20 (2.8–14.3) | 0.136 |
| Female (n = 65) | Male (n = 62) | ||
| Mean ± SD Median (Min–Max) | Mean ± SD Median (Min–Max) | ||
| Left CS diameter | 0.82 ± 0.28 0.70 (0.4–1.6) | 0.80 ± 0.26 0.70 (0.4–1.5) | 0.842 |
| Left CS to nasal cavity floor distance | 12.96 ± 3.06 13.50 (4.8–19.0) | 13.48 ± 2.54 13.55 (7.5–20.3) | 0.526 |
| Left CS to buccal bone distance | 7.11 ± 1.75 6.80 (3.0–13.5) | 6.74 ± 1.54 6.80 (2.8–9.9) | 0.376 |
| Left CS to alveolar crest distance | 6.60 ± 2.86 5.80 (2.6–13.4) | 6.19 ± 2.43 5.55 (2.7–14.1) | 0.556 |
Disclaimer/Publisher’s Note: The statements, opinions and data contained in all publications are solely those of the individual author(s) and contributor(s) and not of MDPI and/or the editor(s). MDPI and/or the editor(s) disclaim responsibility for any injury to people or property resulting from any ideas, methods, instructions or products referred to in the content. |
© 2025 by the authors. Licensee MDPI, Basel, Switzerland. This article is an open access article distributed under the terms and conditions of the Creative Commons Attribution (CC BY) license (https://creativecommons.org/licenses/by/4.0/).
Share and Cite
Yılmaz, İ.; Lafci Fahrioglu, S.; Firincioglulari, M.; Orhan, K.; İlgi, S. Examination and Relationship of Posterior Superior Alveolar Artery and Canalis Sinuosus Using Cone Beam CT. Biomimetics 2025, 10, 352. https://doi.org/10.3390/biomimetics10060352
Yılmaz İ, Lafci Fahrioglu S, Firincioglulari M, Orhan K, İlgi S. Examination and Relationship of Posterior Superior Alveolar Artery and Canalis Sinuosus Using Cone Beam CT. Biomimetics. 2025; 10(6):352. https://doi.org/10.3390/biomimetics10060352
Chicago/Turabian StyleYılmaz, İskender, Sevda Lafci Fahrioglu, Mujgan Firincioglulari, Kaan Orhan, and Sezgin İlgi. 2025. "Examination and Relationship of Posterior Superior Alveolar Artery and Canalis Sinuosus Using Cone Beam CT" Biomimetics 10, no. 6: 352. https://doi.org/10.3390/biomimetics10060352
APA StyleYılmaz, İ., Lafci Fahrioglu, S., Firincioglulari, M., Orhan, K., & İlgi, S. (2025). Examination and Relationship of Posterior Superior Alveolar Artery and Canalis Sinuosus Using Cone Beam CT. Biomimetics, 10(6), 352. https://doi.org/10.3390/biomimetics10060352

