Efficient Online Controller Tuning for Omnidirectional Mobile Robots Using a Multivariate-Multitarget Polynomial Prediction Model and Evolutionary Optimization
Abstract
1. Introduction
1.1. Background
1.2. Surrogate Models and Optimization Algorithms
- Surrogate optimization-based controller tuning approach (SOCTA): This group considers the controller tuning process as an optimization problem solved offline to set the controller parameters and to implement them into the system for task execution in the second stage. These strategies can propose different performance criteria in the optimization problem. Their main characteristic is using a surrogate model in the offline optimization problem. Moreover, if bioinspired optimization algorithms are employed, these strategies can deal with highly complex dynamic models. Once obtained, the surrogate model and controller parameters remain fixed throughout the system’s execution.
- Surrogate adaptive controller tuning approach: Unlike the SOCTA, this one computes the controller parameters online (during the system’s execution). Similar to the previous tuning approach, this method also utilizes a surrogate model; however, it is now applied in online optimization. Bioinspired optimization algorithms are recurrently used to find new controller parameters because these can efficiently handle uncertainties and disturbances in the environment. The surrogate adaptive controller tuning strategies can be divided into two variants:
- –
- Surrogate direct adaptive controller tuning approach (SDACTA): This variant considers an approximated reference model acquired before the system’s execution by setting a surrogate model. This approximated reference model is compared against the real system during its execution, and the computed difference is used to update the controller parameters. The surrogate model contains fixed values during the system’s execution while the controller parameters are updated iteratively. Since the surrogate model is obtained before the system’s execution, the SDACTA remains subject to the model.
- –
- Surrogate indirect adaptive controller tuning approach (SIACTA): This computes both the surrogate model and controller parameters iteratively in short intervals during the system’s execution, making it less susceptible to parametric uncertainties and external disturbances. The surrogate model and the controller parameters change iteratively during the system’s execution.
1.3. State-of-the-Art Review
- The collection of works shows that the SOCTA is the most implemented approach with of the works (46 out of 86), followed by the SDACTA with (28 out of 86) and lastly the SIACTA with (14 out of 86).
- The histograms show a clear increment in recent years regarding the application of surrogate-based controller tuning approaches. This trend is more evident in the SOCTA and the SDACTA. Nonetheless, the SIACTA (the current work’s method of interest) remains relatively unexplored.
- Grouping the surrogate models, it can be seen that the GP is significantly the most employed with of the works (46 out of 86). This is attributed to its connection with the Bayesian optimization algorithm, which requires fewer function evaluations than traditional metaheuristic algorithms. However, in [21], it is shown that fewer function evaluations do not imply a faster solution. Also, it is remarkable that the kNN surrogate model has not yet been implemented in any controller tuning approaches, even if it has been successfully utilized in other black-box optimization problems.
- Concerning the current work’s tuning method of interest, the SIACTA, it is observed that the most employed surrogate model is the GP with of the works (6 out of 13), followed by the RBF with (3 out of 13). Furthermore, it is noteworthy that just one study [22] uses a single-neuron ANN due to the significant computational load of updating parameters as networks grow, rendering them unfeasible for experimental application. On the other hand, in only three recent works, the RSM surrogate model is incorporated in the SIACTA for brushless direct current motors [20] and for two- and three-degrees-of-freedom planar robotic manipulators [23,24]. Further research is needed to determine whether the benefits of the SIACTA based on the RSM hold true for increasingly complex autonomous mobile robots and whether closed-loop performance remains successful even as the system’s complexity rises.
| Approach | References | Surrogate Models | Histogram |
|---|---|---|---|
| SOCTA | [25,26,27,28,29,30,31,32,33,34,35,36,37,38,39,40,41,42,43,44,45,46,47,48,49,50,51,52,53,54,55,56,57,58,59,60,61,62,63,64,65,66,67,68,69,70] | ![]() | ![]() |
| SDACTA | [71,72,73,74,75,76,77,78,79,80,81,82,83,84,85,86,87,88,89,90,91,92,93,94,95,96,97,98] | ![]() | ![]() |
| SIACTA | [20,22,23,24,99,100,101,102,103,104,105,106,107,108] | ![]() | ![]() |
1.4. Contributions
1.5. Structure of the Work
2. OMR’s Dynamic Model Description
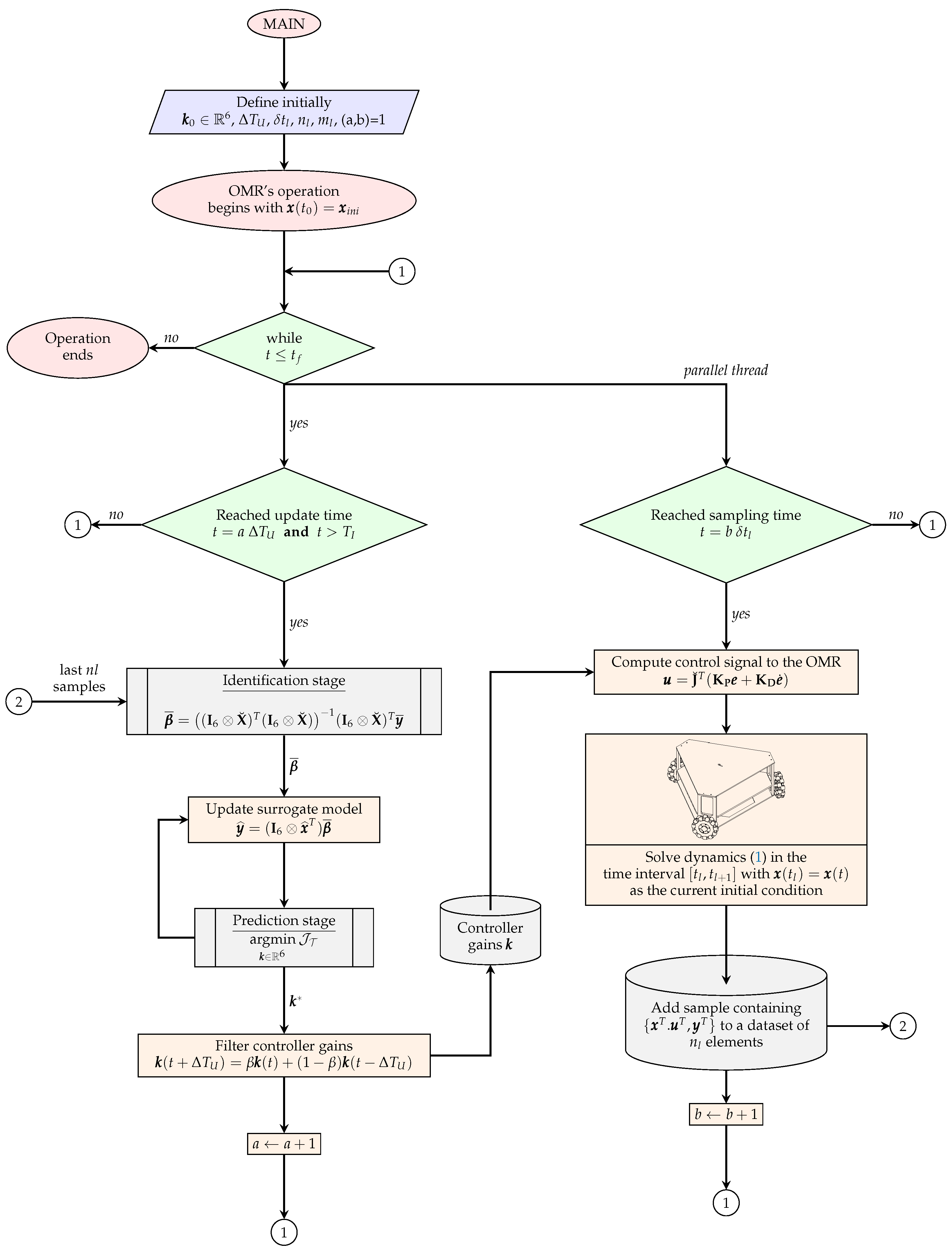
3. Development of SIACTA-RSM for OMRs
3.1. Surrogate-Assisted Identification Stage
- contains the output attributes of the instances. This includes the samples (instances) for each of the six outputs of the system obtained in the time using the input attributes in the time , i.e., the solution of the OMR Equation (1).
- is the identity matrix with a size corresponding to the six system outputs.
- is a matrix with the variables (input attributes) of the second-degree polynomials.
- , contains the variables related to the l- second-degree multivariate polynomial (for example, the l-th polynomial model relating the input and output attributes for the l-th instance results in ). The vector includes the l-th state and control signal vector sample, and , at the sampling time . Using the nine variables (state and control input vectors), the total number of terms in the l-th polynomial is fifty-five [115]. The schematic diagram of time in Figure 3 shows the related time in the identification time span .
- is the vector that contains the coefficients of the second-degree polynomials for the six outputs of the OMR.
3.2. Surrogate-Based Prediction Stage
3.3. Optimizer
| Algorithm 1: ODE pseudocode |
| Inputs:
▹ Result from previous update interval (), ▹ Maximum generations (), ▹ Population size (), ▹ Boundaries range (), ▹ Crossover rate (), ▹ Mutation factor range (), ▹ Objective funtion . Output: ◃ Best solution . 1: . 2: Randomly create an initial population of individuals, where each individual . 3: Include . 4: Evaluate the objective function () (7) of the individuals in . 5: Obtain the best individual from . 6: while do 7: Randomly obtain mutation factor . 8: for each do 9: Randomly obtain two individuals and from , where . 10: Generate the terms of the individual : . 11: Obtain the (7) of . 12: Select the one to pass to between and , based on their (7). 13: end for 14: . 15: Obtain the best individual from . 16: end while 17: . 18: return . |
4. Simulation Verification
4.1. Description of Controller Tuning Approaches to Be Compared
- Considering that the N-RTACG and RTACG are offline tuning approaches, their controller parameter vectors are fixed values during the execution. The N-RTACG controller parameter vector is [113], and that of the RTACG is [114]. Notably, these controller tuning approaches were obtained for exactly the same system tested in the current work. Additionally, these approaches implemented the same bioinspired optimization algorithm (without the surrogate model adaptation) for the same objective function and considered an exhaustive empirical analysis to select the best solution. These procedures increase the fairness of the comparison.
- Since IACTA-GDM and the SIACTA-RSM are online controller tuning approaches, they share the same stages (identification and prediction). In the case of SIACTA-RSM, a surrogate model is included, rather than the generalized dynamic model, as in IACTA-GDM, reducing the computational burden. Hence, looking for a fair comparison, both share the following parameters:
- –
- Regarding the update and sampling frequencies used in the online controller tuning approaches, the controller parameter vector is updated at each update period (ms), where this value has been applied successfully dealing with parametric uncertainties in other electromechanical systems in the real-time implementation of the IACTA [11,121]. Also, the sampling period is (ms), since it allows the acquisition of the data of the OMR’s dynamics in a real platform [113,114].
- –
- In the identification stage process, previous intervals are considered, defining an identification time span of (ms) [20]. On the other hand, the prediction stage process uses posterior intervals, forming a prediction time span of (ms) [20]. The initial controller parameter vector is set randomly within the search region of the bioinspired optimizer algorithm (). This region is set in the following point.
- –
- Regarding the optimizer employed, the ODE algorithm uses a population size of individuals, a maximum number of generations of , a mutation range of , and a crossover rate of . The values are obtained from [20], where they are applied in the SIACTA-RSM and IACTA. Moreover, the upper and lower boundaries ( and , respectively) for the search region of the controller tuning optimization problem (8) are established through N-RTACG and RTACG controller parameter vectors ( and , respectively) as and , . Thus, the resulting lower and upper boundaries are and . These boundaries are set considering that the offline controller tuning approaches offer a region unaffected by the OMR’s high nonlinearities instead of finding a region through an exhaustive (computational and time-wasting) empirical strategy. Additionally, it is worth pointing out that the initial controller parameter vector is created randomly between these boundaries until the first identification period is completed.
4.2. Simulation Conditions
4.3. Analysis Methodology
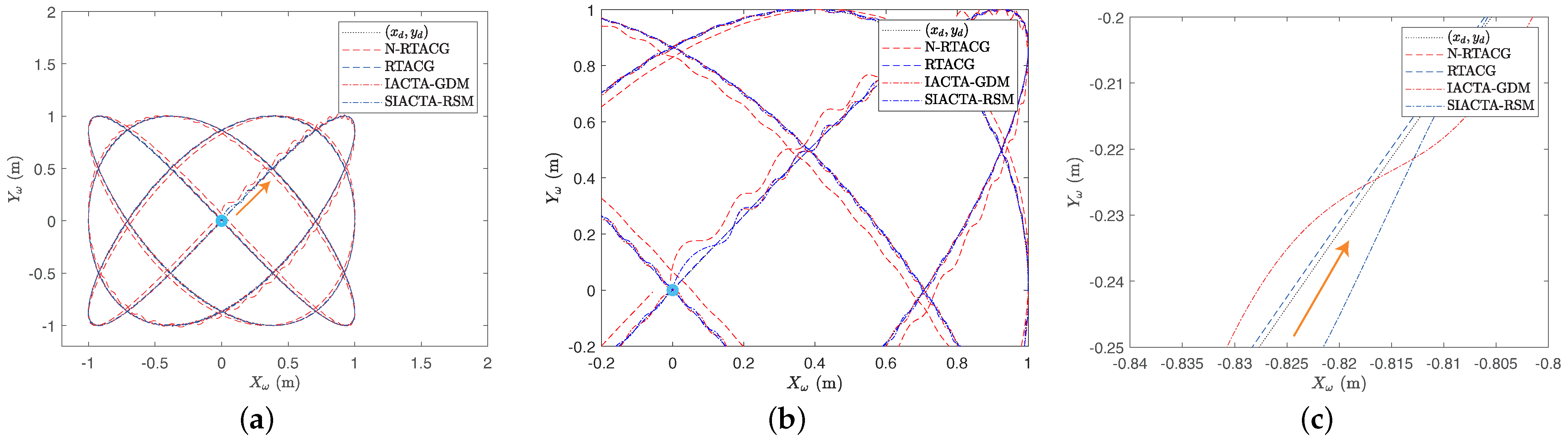
4.4. Simulation Results
4.4.1. Graphical Comparisons
4.4.2. System Operation Comparison
- In the first experiment, the general conclusion of the controller tuning comparison, given by the inferential statistical outcomes, shows that without uncertainties and perturbations, the SIACTA-RSM is better regarding controller tuning performance than the offline controller tuning approaches N-RTACG and RTACG, but the SIACTA-RSM is worse than the IACTA-GDM. This also indicates that the online controller approaches achieve better mean outcomes of the thirty executions than the offline controller tuning approaches.
- In particular, based on the descriptive statistic results of the first experiment, the IACTA-GDM diminishes by the outcomes of the SIACTA-RSM. Nonetheless, the SIACTA-RSM yields a better standard deviation, being thirty-five times lower than the IACTA-GDM’s, meaning it is a more confident (precise) approach. Regarding the SIACTA-RSM against the offline controller tuning approaches, it is observed that the SIACTA-RSM reduces by the N-RTACG’s mean result and by the RTACG’s.
- In the second experiment, when parametric uncertainties and external disturbances are applied to the closed-loop system, it is statistically confirmed that the online controller tuning approaches (SIACTA-RSM and IACTA-GDM) are superior, regarding the controller tuning performance , to the offline controller tuning approaches (N-RTACG and RTACG). Specifically, the SIACTA-RSM proposal significantly reduces the RTACG’s mean result by .
- Both the SIACTA-RSM and IACTA-GDM do not present significant differences in the inferential statistic, meaning a winner cannot be stated between them. Nevertheless, the particular results, given by the descriptive statistics in Table 4, show that the SIACTA-RSM proposal reduces by the mean result of IACTA-GDM in its thirty executions, and it has the lower (better) mean rank (see Figure 7b), implying that, with these particular data, the SIACTA-RSM proposal remains a trustworthy approach.
- In the absence of parametric uncertainties and external disturbances in the first experiment, the N-RATCG approach stands out as the controller tuning approach with a lower ISU, followed by the SIACTA-RSM, RTACG, and IACTA-GDM, in that order. In particular, it reduces by a negligible the SIACTA-RSM’s mean outcome (second-best reported ISU). Similarly, the SIACTA-RSM decreases (it is better) by the RTACG’s mean results in the first experiment. The RTACG approach not only has worse controller tuning performance (based on Figure 7a) than the SIACTA-RSM but also requires a greater ISU (based on Figure 8b) to achieve the path-tracking task.
- According to the first experiment’s results, it is observed that the SIACTA-RSM enhances the IACTA-GDM’s mean result in the ISU by . This result correlates with controller performance since the IACTA-GDM presents better controller behavior, which causes it to use greater torque to execute its path-tracking function.
- Under parametric uncertainties and external disturbances applied in the second experiment, the RATCG approach possesses the best results regarding the ISU, showing the benefits of its robustness strategies, followed by the N-RTACG, SIACTA-RSM, and IACTA-GDM, in that order. Instead of reaching the best behavior for a particular task, the RATCG aims to achieve a generalized behavior under different conditions. In particular, the RTACG reduces by the SIACTA-RSM’s mean results regarding the ISU (applied torque) in the OMR’s wheels. This outcome is similar to the SIACTA-RSM’s advantage over the RTACG regarding the controller tuning performance (as presented in Table 4), showing a correlation between criteria, i.e., a better ISU means a worse , and vice versa.
- Regarding the online controller tuning approaches, it is observed that the SIACTA-RSM outperforms the ISU value of the IACTA-GDM in the second experiment. In particular, the SIACTA-RSM reduces by the IACTA-GDM’s ISU mean result. Considering this result and the SIACTA-RSM’s similar performance over IACTA-GDM, regarding the controller tuning functional , it is clear that the SIACTA-RSM boosts the OMR’s functionality under adverse conditions beyond the IACTA-GDM’s capabilities.
4.4.3. Computational Burden Analysis of the Online Controller Tuning Approaches
4.5. Results Discussion
4.6. Comparison Against Other Surrogate Model-Based Bioinspired Optimization
5. Conclusions
Author Contributions
Funding
Institutional Review Board Statement
Data Availability Statement
Acknowledgments
Conflicts of Interest
References
- Amertet, S.; Gebresenbet, G.; Alwan, H.M. Optimizing the performance of a wheeled mobile robots for use in agriculture using a linear-quadratic regulator. Robot. Auton. Syst. 2024, 174, 104642. [Google Scholar] [CrossRef]
- Raudmäe, R.; Schumann, S.; Vunder, V.; Oidekivi, M.; Nigol, M.K.; Valner, R.; Masnavi, H.; Singh, A.K.; Aabloo, A.; Kruusamäe, K. ROBOTONT—Open-source and ROS-supported omnidirectional mobile robot for education and research. HardwareX 2023, 14, e00436. [Google Scholar] [CrossRef] [PubMed]
- Jameel Al-Kamil, S.; Szabolcsi, R. Optimizing path planning in mobile robot systems using motion capture technology. Results Eng. 2024, 22, 102043. [Google Scholar] [CrossRef]
- Wu, Q.; Lin, F.; Zhao, H.; Zhang, C.; Sun, H. A deterministic robust control with parameter optimization for uncertain two-wheel driven mobile robot. ISA Trans. 2024, 146, 29–41. [Google Scholar] [CrossRef] [PubMed]
- Medina, L.; Guerra, G.; Herrera, M.; Guevara, L.; Camacho, O. Trajectory tracking for non-holonomic mobile robots: A comparison of sliding mode control approaches. Results Eng. 2024, 22, 102105. [Google Scholar] [CrossRef]
- Zhao, T.; Qin, P.; Dian, S.; Guo, B. Fractional order sliding mode control for an omni-directional mobile robot based on self-organizing interval type-2 fuzzy neural network. Inf. Sci. 2024, 654, 119819. [Google Scholar] [CrossRef]
- Liu, Z.; Liu, J.; Zhang, O.; Zhao, Y.; Chen, W.; Gao, Y. Adaptive Disturbance Observer-Based Fixed-Time Tracking Control for Uncertain Robotic Systems. IEEE Trans. Ind. Electron. 2024, 71, 14823–14831. [Google Scholar] [CrossRef]
- Villarreal-Cervantes, M.G.; Alvarez-Gallegos, J. Off-line PID control tuning for a planar parallel robot using DE variants. Expert Syst. Appl. 2016, 64, 444–454. [Google Scholar] [CrossRef]
- Rodríguez-Molina, A.; Mezura-Montes, E.; Villarreal-Cervantes, M.G.; Aldape-Pérez, M. Multi-objective meta-heuristic optimization in intelligent control: A survey on the controller tuning problem. Appl. Soft Comput. 2020, 93, 106342. [Google Scholar] [CrossRef]
- Rodríguez-Molina, A.; Villarreal-Cervantes, M.G.; Aldape-Pérez, M. Indirect adaptive control using the novel online hypervolume-based differential evolution for the four-bar mechanism. Mechatronics 2020, 69, 102384. [Google Scholar] [CrossRef]
- Rodríguez-Molina, A.; Villarreal-Cervantes, M.G.; Álvarez Gallegos, J.; Aldape-Pérez, M. Bio-inspired adaptive control strategy for the highly efficient speed regulation of the DC motor under parametric uncertainty. Appl. Soft Comput. 2019, 75, 29–45. [Google Scholar] [CrossRef]
- Biegler, L.T. The trust region filter strategy: Survey of a rigorous approach for optimization with surrogate models. Digit. Chem. Eng. 2024, 13, 100197. [Google Scholar] [CrossRef]
- Mandal, A.K.; Sarma, P.K.D.; Dehuri, S. A Study of Bio-inspired Computing in Bioinformatics: A State-of-the-art Literature Survey. Open Bioinform. J. 2023, 16, 1. [Google Scholar] [CrossRef]
- Greiner, D.; Cacereño, A. Enhancing the maintenance strategy and cost in systems with surrogate assisted multiobjective evolutionary algorithms. Dev. Built Environ. 2024, 19, 100478. [Google Scholar] [CrossRef]
- Tian, A.Q.; Wang, X.Y.; Xu, H.; Pan, J.S.; Snášel, V.; Lv, H.X. Multi-objective optimization model for railway heavy-haul traffic: Addressing carbon emissions reduction and transport efficiency improvement. Energy 2024, 294, 130927. [Google Scholar] [CrossRef]
- Liu, C.; Feng, C.; Liu, L.; Wang, T.; Zeng, L.; Li, J. Aerodynamic shape optimization of a Pterocarya stenoptera seed based biomimetic aircraft using neural network. Aerosp. Sci. Technol. 2024, 155, 109737. [Google Scholar] [CrossRef]
- Liu, F.; Gong, Z.; Ma, X.; Zhang, Y.; Song, X. Based on the combination of fluid–solid interaction mechanism model and surrogate model for peristaltic pump performance analysis and multi-objective optimization design. Adv. Eng. Informatics 2024, 62, 102675. [Google Scholar] [CrossRef]
- Zheng, H.; Wang, Z.; Zhang, W.; Yu, H.; Wu, C. Surrogate-based pneumatic and aerodynamic allocation design optimization for flapping-wing micro air vehicles. Aerosp. Sci. Technol. 2024, 148, 109108. [Google Scholar] [CrossRef]
- Sulaman, M.; Golabi, M.; Essaid, M.; Lepagnot, J.; Brévilliers, M.; Idoumghar, L. Surrogate-assisted metaheuristics for the facility location problem with distributed demands on network edges. Comput. Ind. Eng. 2024, 188, 109931. [Google Scholar] [CrossRef]
- Rojas-López, A.G.; Villarreal-Cervantes, M.G.; Rodríguez-Molina, A. Surrogate indirect adaptive controller tuning based on polynomial response surface method and bioinspired optimization: Application to the brushless direct current motor controller. Expert Syst. Appl. 2024, 245, 123070. [Google Scholar] [CrossRef]
- Lan, G.; Tomczak, J.M.; Roijers, D.M.; Eiben, A. Time efficiency in optimization with a bayesian-Evolutionary algorithm. Swarm Evol. Comput. 2022, 69, 100970. [Google Scholar] [CrossRef]
- Šafarič, J.; Bencak, P.; Fister, D.; Šafarič, R.; Fister, I. Use of stochastic nature-inspired population-based algorithms within an online adaptive controller for mechatronic devices. Appl. Soft Comput. 2020, 95, 106559. [Google Scholar] [CrossRef]
- Rodríguez-Molina, A.; Villarreal-Cervantes, M.G.; Pantoja-García, J.S.; Rojas-López, A.G.; Hernández-Castillo, E.; Mejía-Rodríguez, R. Metaheuristic adaptive control based on polynomial regression and differential evolution for robotic manipulators. Appl. Soft Comput. 2024, 151, 111116. [Google Scholar] [CrossRef]
- Rojas-López, A.G.; Villarreal-Cervantes, M.G.; Rodríguez-Molina, A.; Paredes-Ballesteros, J.A. Surrogate Adaptive Controller Tuning Based on DE in a 3R Serial Robot: A Comparative Analysis. In Proceedings of the 2024 IEEE 19th Conference on Industrial Electronics and Applications (ICIEA), Kristiansand, Norway, 5–8 August 2024; pp. 1–7. [Google Scholar] [CrossRef]
- Parnianifard, A.; Rezaie, V.; Chaudhary, S.; Imran, M.A.; Wuttisittikulkij, L. New Adaptive Surrogate-Based Approach Combined Swarm Optimizer Assisted Less Tuning Cost of Dynamic Production-Inventory Control System. IEEE Access 2021, 9, 144054–144066. [Google Scholar] [CrossRef]
- Pan, I.; Das, S. Kriging Based Surrogate Modeling for Fractional Order Control of Microgrids. IEEE Trans. Smart Grid 2015, 6, 36–44. [Google Scholar] [CrossRef]
- Leavy, A.S.C.; Xu, L.; Filizadeh, S.; Gole, A.M. Simulation-based Optimisation of LCC-HVDC Controller Parameters using Surrogate Model Solvers. In Proceedings of the 2019 20th Workshop on Control and Modeling for Power Electronics (COMPEL), Toronto, ON, Canada, 17–20 June 2019; pp. 1–8. [Google Scholar] [CrossRef]
- Taha, W.; Bakr, M.; Emadi, A. PI Controller Tuning Optimization for Grid-Connected VSC using Space Mapping. In Proceedings of the 2020 IEEE Energy Conversion Congress and Exposition (ECCE), Detroit, MI, USA, 11–15 October 2020; pp. 5689–5695. [Google Scholar] [CrossRef]
- Yang, K.; Gaida, D.; Back, T.; Emmerich, M. Expected hypervolume improvement algorithm for PID controller tuning and the multiobjective dynamical control of a biogas plant. In Proceedings of the 2015 IEEE Congress on Evolutionary Computation (CEC), Sendai, Japan, 25–28 May 2015; pp. 1934–1942. [Google Scholar] [CrossRef]
- Faruq, A.; Abdullah, S.S.; Fauzi, M.; Nor, S. Optimization of depth control for Unmanned Underwater Vehicle using surrogate modeling technique. In Proceedings of the 2011 Fourth International Conference on Modeling, Simulation and Applied Optimization, Kuala Lumpur, Malaysia, 19–21 April 2011; pp. 1–7. [Google Scholar] [CrossRef][Green Version]
- Zhu, M.; Piga, D.; Bemporad, A. C-GLISp: Preference-Based Global Optimization Under Unknown Constraints With Applications to Controller Calibration. IEEE Trans. Control Syst. Technol. 2022, 30, 2176–2187. [Google Scholar] [CrossRef]
- Zhao, M.; Alimo, S.R.; Beyhaghi, P.; Bewley, T.R. Delaunay-based Derivative-free Optimization via Global Surrogates with Safe and Exact Function Evaluations. In Proceedings of the 2019 IEEE 58th Conference on Decision and Control (CDC), Nice, France, 11–13 December 2019; pp. 4636–4641. [Google Scholar] [CrossRef]
- Bowels, S.; Xu, J.; Chen, H. Efficient controller parameter tuning for a system with disturbance. In Proceedings of the 2015 IEEE International Conference on Robotics and Biomimetics (ROBIO), Zhuhai, China, 6–9 December 2015; pp. 674–679. [Google Scholar] [CrossRef]
- Pirayeshshirazinezhad, R.; Biedron, S.G.; Cruz, J.A.D.; Guitron, S.S.; Martinez-Ramon, M. Designing Monte Carlo Simulation and an Optimal Machine Learning to Optimize and Model Space Missions. IEEE Access 2022, 10, 45643–45662. [Google Scholar] [CrossRef]
- Gurung, S.; Naetiladdanon, S.; Sangswang, A. A Surrogate Based Computationally Efficient Method to Coordinate Damping Controllers for Enhancement of Probabilistic Small-Signal Stability. IEEE Access 2021, 9, 32882–32896. [Google Scholar] [CrossRef]
- Chen, H.; Xu, J. Exploring optimal controller parameters for complex industrial systems. In Proceedings of the 2015 IEEE International Conference on Cyber Technology in Automation, Control, and Intelligent Systems (CYBER), Shenyang, China, 8–12 June 2015; pp. 383–388. [Google Scholar] [CrossRef]
- Schillinger, M.; Hartmann, B.; Skalecki, P.; Meister, M.; Nguyen-Tuong, D.; Nelles, O. Safe Active Learning and Safe Bayesian Optimization for Tuning a PI-Controller. IFAC-PapersOnLine 2017, 50, 5967–5972. [Google Scholar] [CrossRef]
- Frasnedo, S.; Bect, J.; Chapuis, C.; Duc, G.; Feyel, P.; Sandou, G. Line of Sight controller tuning using Bayesian optimization of a high-level optronic criterion. IFAC-PapersOnLine 2015, 48, 56–61. [Google Scholar] [CrossRef]
- Pai, K.N.; Nguyen, T.T.; Prasad, V.; Rajendran, A. Experimental validation of an adsorbent-agnostic artificial neural network (ANN) framework for the design and optimization of cyclic adsorption processes. Sep. Purif. Technol. 2022, 290, 120783. [Google Scholar] [CrossRef]
- Amini, E.; Mehdipour, H.; Faraggiana, E.; Golbaz, D.; Mozaffari, S.; Bracco, G.; Neshat, M. Optimization of hydraulic power take-off system settings for point absorber wave energy converter. Renew. Energy 2022, 194, 938–954. [Google Scholar] [CrossRef]
- Kim, D.M.; Lee, S.G.; Kim, D.K.; Park, M.R.; Lim, M.S. Sizing and optimization process of hybrid electric propulsion system for heavy-duty vehicle based on Gaussian process modeling considering traction motor characteristics. Renew. Sustain. Energy Rev. 2022, 161, 112286. [Google Scholar] [CrossRef]
- McClement, D.G.; Lawrence, N.P.; Backström, J.U.; Loewen, P.D.; Forbes, M.G.; Gopaluni, R.B. Meta-reinforcement learning for the tuning of PI controllers: An offline approach. J. Process Control 2022, 118, 139–152. [Google Scholar] [CrossRef]
- Lima, F.S.; Alves, V.M.C.; Araujo, A.C.B. Metacontrol: A Python based application for self-optimizing control using metamodels. Comput. Chem. Eng. 2020, 140, 106979. [Google Scholar] [CrossRef]
- Hosamo, H.H.; Tingstveit, M.S.; Nielsen, H.K.; Svennevig, P.R.; Svidt, K. Multiobjective optimization of building energy consumption and thermal comfort based on integrated BIM framework with machine learning-NSGA II. Energy Build. 2022, 277, 112479. [Google Scholar] [CrossRef]
- Bhattacharya, A.; Vasisht, S.; Adetola, V.; Huang, S.; Sharma, H.; Vrabie, D.L. Control co-design of commercial building chiller plant using Bayesian optimization. Energy Build. 2021, 246, 111077. [Google Scholar] [CrossRef]
- Yang, K.; Emmerich, M.; Deutz, A.; Bäck, T. Multi-Objective Bayesian Global Optimization using expected hypervolume improvement gradient. Swarm Evol. Comput. 2019, 44, 945–956. [Google Scholar] [CrossRef]
- Pinto, G.; Deltetto, D.; Capozzoli, A. Data-driven district energy management with surrogate models and deep reinforcement learning. Appl. Energy 2021, 304, 117642. [Google Scholar] [CrossRef]
- Breschi, V.; Meer, M.v.; Oomen, T.; Formentin, S. On data-driven design of LPV controllers with flexible reference models. IFAC-PapersOnLine 2021, 54, 95–100. [Google Scholar] [CrossRef]
- Büchler, D.; Calandra, R.; Peters, J. Learning to Control Highly Accelerated Ballistic Movements on Muscular Robots. Robot. Auton. Syst. 2023, 159, 104230. [Google Scholar] [CrossRef]
- Petrusev, A.; Putratama, M.A.; Rigo-Mariani, R.; Debusschere, V.; Reignier, P.; Hadjsaid, N. Reinforcement learning for robust voltage control in distribution grids under uncertainties. Sustain. Energy Grids Netw. 2023, 33, 100959. [Google Scholar] [CrossRef]
- Antal, P.; Péni, T.; Tóth, R. Backflipping with Miniature Quadcopters by Gaussian Process Based Control and Planning. arXiv 2022, arXiv:2209.14652. [Google Scholar] [CrossRef]
- Coutinho, J.P.; Santos, L.O.; Reis, M.S. Bayesian Optimization for automatic tuning of digital multi-loop PID controllers. Comput. Chem. Eng. 2023, 173, 108211. [Google Scholar] [CrossRef]
- Chakrabarty, A.; Burns, D.J.; Guay, M.; Laughman, C.R. Extremum seeking controller tuning for heat pump optimization using failure-robust Bayesian optimization. J. Process Control 2022, 120, 86–96. [Google Scholar] [CrossRef]
- Pei, P.; Quek, S.T.; Peng, Y. Enriched global–local multi-objective optimization scheme for fuzzy logic controller-driven magnetorheological damper-based structural system. Mech. Syst. Signal Process. 2023, 193, 110267. [Google Scholar] [CrossRef]
- van Niekerk, J.; le Roux, J.; Craig, I. On-line automatic controller tuning of a multivariable grinding mill circuit using Bayesian optimisation. J. Process Control 2023, 128, 103008. [Google Scholar] [CrossRef]
- Wang, L.; Zhao, Y.; Liu, J. A Kriging-based decoupled non-probability reliability-based design optimization scheme for piezoelectric PID control systems. Mech. Syst. Signal Process. 2023, 203, 110714. [Google Scholar] [CrossRef]
- Du, X.; Liang, J.; Qian, G.; Yang, Y.; Xie, P.; Zhang, K. A computational framework for the co-optimization of platform hydrodynamic and passive structural control of floating offshore wind turbines. Ocean Eng. 2024, 293, 116609. [Google Scholar] [CrossRef]
- Xu, W.; Jiang, Y.; Svetozarevic, B.; Heer, P.; Jones, C.N. CONFIG: Constrained Efficient Global Optimization for Closed-Loop Control System Optimization with Unmodeled Constraints. IFAC-PapersOnLine 2023, 56, 513–518. [Google Scholar] [CrossRef]
- Yuan, Y.; Tao, X.; Huang, K.; Chen, H.; Qian, X.; Zhang, L. Multi-objective optimization and composition control of Sargent dividing-wall distillation columns. J. Clean. Prod. 2023, 423, 138637. [Google Scholar] [CrossRef]
- Petrasova, I.; Karban, P.; Kropik, P.; Panek, D.; Dolezel, I. Optimization of selected operation characteristics of array antennas. J. Comput. Appl. Math. 2022, 399, 113726. [Google Scholar] [CrossRef]
- Wen, Q.; Wang, M.; Li, X.; Chang, Y. Learning-based design optimization of second-order tracking differentiator with application to missile guidance law. Aerosp. Sci. Technol. 2023, 137, 108302. [Google Scholar] [CrossRef]
- Elmaz, F.; Di Caprio, U.; Wu, M.; Wouters, Y.; Van Der Vorst, G.; Vandervoort, N.; Anwar, A.; Leblebici, M.E.; Hellinckx, P.; Mercelis, S. Reinforcement learning-based approach for optimizing solvent-switch processes. Comput. Chem. Eng. 2023, 176, 108310. [Google Scholar] [CrossRef]
- Qi, M.; Jang, K.; Cui, C.; Moon, I. Novel control-aware fault detection approach for non-stationary processes via deep learning-based dynamic surrogate modeling. Process Saf. Environ. Prot. 2023, 172, 379–394. [Google Scholar] [CrossRef]
- Dettù, F.; Corno, M.; D’Ambrosio, D.; Acquistapace, A.; Taroni, F.; Savaresi, S.M. Modeling, control design and experimental automatic calibration of a leveling system for combine harvesters. Control Eng. Pract. 2023, 132, 105411. [Google Scholar] [CrossRef]
- Otálora, P.; Guzmán, J.L.; Gil, J.D.; Berenguel, M.; Acién, F.G. Data-driven Model Predictive Control for pH regulation in Raceway Reactors*. IFAC-PapersOnLine 2023, 56, 6223–6228. [Google Scholar] [CrossRef]
- Sarikhani, P.; Hsu, H.L.; Mahmoudi, B. Automated Tuning of Closed-loop Neuromodulation Control Systems using Bayesian Optimization. In Proceedings of the 2022 44th Annual International Conference of the IEEE Engineering in Medicine & Biology Society (EMBC), Glasgow, UK, 11–15 July 2022; pp. 1734–1737. [Google Scholar] [CrossRef]
- Chen, J.; Deng, L.; Hua, Z.; Ying, W.; Zhao, J. Bayesian Optimization-Based Efficient Impedance Controller Tuning for Robotic Interaction With Force Feedback. IEEE Trans. Instrum. Meas. 2023, 72, 7507510. [Google Scholar] [CrossRef]
- Ribeiro, E.G.; Mendes, R.Q.; Terra, M.H.; Grassi, V. Bayesian Optimization for Efficient Tuning of Visual Servo and Computed Torque Controllers in a Reinforcement Learning Scenario. In Proceedings of the 2021 20th International Conference on Advanced Robotics (ICAR), Ljubljana, Slovenia, 6–10 December 2021; pp. 282–289. [Google Scholar] [CrossRef]
- Su, Y.; Wang, Y.; Kheddar, A. Sample-Efficient Learning of Soft Task Priorities Through Bayesian Optimization. In Proceedings of the 2018 IEEE-RAS 18th International Conference on Humanoid Robots (Humanoids), Beijing, China, 6–9 November 2018; pp. 1–6. [Google Scholar] [CrossRef]
- Catenaro, E.; Dubbini, A.; Formentin, S.; Corno, M.; Savaresi, S.M. Active Preference Learning for Vehicle Suspensions Calibration. IEEE Trans. Control Syst. Technol. 2023, 31, 2961–2967. [Google Scholar] [CrossRef]
- van Niekerk, J.; le Roux, J.; Craig, I. On-line automatic controller tuning using Bayesian optimisation—A bulk tailings treatment plant case study. IFAC-PapersOnLine 2022, 55, 126–131. [Google Scholar] [CrossRef]
- Liu, Y.; Patton, R.J.; Shi, S. Monte Carlo Analysis of Bayesian Optimization-based Pitch Controller with Pitch Fault Compensation for Offshore Wind Turbine. IFAC-PapersOnLine 2022, 55, 384–389. [Google Scholar] [CrossRef]
- Sorourifar, F.; Makrygirgos, G.; Mesbah, A.; Paulson, J.A. A Data-Driven Automatic Tuning Method for MPC under Uncertainty using Constrained Bayesian Optimization. IFAC-PapersOnLine 2021, 54, 243–250. [Google Scholar] [CrossRef]
- Stenger, D.; Ay, M.; Abel, D. Robust Parametrization of a Model Predictive Controller for a CNC Machining Center Using Bayesian Optimization. IFAC-PapersOnLine 2020, 53, 10388–10394. [Google Scholar] [CrossRef]
- Sabug, L.; Ruiz, F.; Fagiano, L. SMGO-Δ: Balancing caution and reward in global optimization with black-box constraints. Inf. Sci. 2022, 605, 15–42. [Google Scholar] [CrossRef]
- Fernandez-Gauna, B.; Graña, M.; Osa-Amilibia, J.L.; Larrucea, X. Actor-critic continuous state reinforcement learning for wind-turbine control robust optimization. Inf. Sci. 2022, 591, 365–380. [Google Scholar] [CrossRef]
- Zhang, H.; Lu, P.; Ding, Z.; Li, Y.; Li, H.; Hua, C.; Wu, Z. Design optimization and control of dividing wall column for purification of trichlorosilane. Chem. Eng. Sci. 2022, 257, 117716. [Google Scholar] [CrossRef]
- Petsagkourakis, P.; Sandoval, I.O.; Bradford, E.; Galvanin, F.; Zhang, D.; Rio-Chanona, E.A.d. Chance constrained policy optimization for process control and optimization. J. Process Control 2022, 111, 35–45. [Google Scholar] [CrossRef]
- Yin, X.; Zhang, W.; Jiang, Z.; Pan, L. Data-driven multi-objective predictive control of offshore wind farm based on evolutionary optimization. Renew. Energy 2020, 160, 974–986. [Google Scholar] [CrossRef]
- Kontes, G.D.; Valmaseda, C.; Giannakis, G.I.; Katsigarakis, K.I.; Rovas, D.V. Intelligent BEMS design using detailed thermal simulation models and surrogate-based stochastic optimization. J. Process Control 2014, 24, 846–855. [Google Scholar] [CrossRef]
- Shin, Y.; Smith, R.; Hwang, S. Development of model predictive control system using an artificial neural network: A case study with a distillation column. J. Clean. Prod. 2020, 277, 124124. [Google Scholar] [CrossRef]
- Yin, X.; Zhao, X.; Lin, J.; Karcanias, A. Reliability aware multi-objective predictive control for wind farm based on machine learning and heuristic optimizations. Energy 2020, 202, 117739. [Google Scholar] [CrossRef]
- Martins, M.A.; Rodrigues, A.E.; Loureiro, J.M.; Ribeiro, A.M.; Nogueira, I.B. Artificial Intelligence-oriented economic non-linear model predictive control applied to a pressure swing adsorption unit: Syngas purification as a case study. Sep. Purif. Technol. 2021, 276, 119333. [Google Scholar] [CrossRef]
- Kudva, A.; Sorouifar, F.; Paulson, J.A. Efficient Robust Global Optimization for Simulation-based Problems using Decomposed Gaussian Processes: Application to MPC Calibration. In Proceedings of the 2022 American Control Conference (ACC), Atlanta, GA, USA, 8–10 June 2022; pp. 2091–2097. [Google Scholar] [CrossRef]
- LÜ, W.; Zhu, Y.; Huang, D.; Jiang, Y.; Jin, Y. A New Strategy of Integrated Control and On-line Optimization on High-purity Distillation Process. Chin. J. Chem. Eng. 2010, 18, 66–79. [Google Scholar] [CrossRef]
- Mowbray, M.; Petsagkourakis, P.; del Rio-Chanona, E.; Zhang, D. Safe chance constrained reinforcement learning for batch process control. Comput. Chem. Eng. 2022, 157, 107630. [Google Scholar] [CrossRef]
- Zhang, R.; An, L.; He, L.; Yang, X.; Huang, Z. Reliability analysis and inverse optimization method for floating wind turbines driven by dual meta-models combining transient-steady responses. Reliab. Eng. Syst. Saf. 2024, 244, 109957. [Google Scholar] [CrossRef]
- Chen, X.; Cao, B.; Pouramini, S. Energy cost and consumption reduction of an office building by Chaotic Satin Bowerbird Optimization Algorithm with model predictive control and artificial neural network: A case study. Energy 2023, 270, 126874. [Google Scholar] [CrossRef]
- Price, D.; Radaideh, M.I.; Kochunas, B. Multiobjective optimization of nuclear microreactor reactivity control system operation with swarm and evolutionary algorithms. Nucl. Eng. Des. 2022, 393, 111776. [Google Scholar] [CrossRef]
- Wang, J.; Swartz, C.L.; Huang, K. Deep learning-based model predictive control for real-time supply chain optimization. J. Process Control 2023, 129, 103049. [Google Scholar] [CrossRef]
- Sabug, L.; Incremona, G.P.; Tanelli, M.; Ruiz, F.; Fagiano, L. Simultaneous design of passive and active spacecraft attitude control using black-box optimization. Control Eng. Pract. 2023, 135, 105516. [Google Scholar] [CrossRef]
- He, H.; Van Zwijnsvoorde, T.; Lataire, E.; Delefortrie, G. Model predictive controller for path following ships validated by experimental model tests. Ocean Eng. 2023, 288, 115971. [Google Scholar] [CrossRef]
- Hoang, K.T.; Boersma, S.; Mesbah, A.; Imsland, L. Heteroscedastic Bayesian Optimisation for Active Power Control of Wind Farms*. IFAC-PapersOnLine 2023, 56, 7650–7655. [Google Scholar] [CrossRef]
- Zhang, Z.; Zhou, X.; Du, H.; Cui, P. A new model predictive control approach integrating physical and data-driven modelling for improved energy performance of district heating substations. Energy Build. 2023, 301, 113688. [Google Scholar] [CrossRef]
- Dehkordi, M.B.; Pishvaie, M.R.; Vafa, E. Model predictive control of a fermenter using dynamic flux balance analysis coupled with convolutional neural networks. Comput. Chem. Eng. 2023, 179, 108444. [Google Scholar] [CrossRef]
- Deng, F.; Zhang, H.; Ding, Q.; Zhang, S.; Du, Z.; Yang, H. PSO and NNPC-based integrative control allocation for dynamic positioning ships with thruster constraints. Ocean Eng. 2024, 292, 116553. [Google Scholar] [CrossRef]
- Sabug, L.; Ruiz, F.; Fagiano, L. Trading-off safety, exploration, and exploitation in learning-based optimization: A Set Membership approach. In Proceedings of the 2021 60th IEEE Conference on Decision and Control (CDC), Austin, TX, USA, 14–17 December 2021; pp. 1462–1467. [Google Scholar] [CrossRef]
- Hajieghrary, H.; Deisenroth, M.P.; Bekiroglu, Y. Bayesian Optimization-based Nonlinear Adaptive PID Controller Design for Robust Mobile Manipulation. In Proceedings of the 2022 IEEE 18th International Conference on Automation Science and Engineering (CASE), Mexico City, Mexico, 20–24 August 2022; pp. 1009–1016. [Google Scholar] [CrossRef]
- Roveda, L.; Forgione, M.; Piga, D. Robot control parameters auto-tuning in trajectory tracking applications. Control Eng. Pract. 2020, 101, 104488. [Google Scholar] [CrossRef]
- Roveda, L.; Forgione, M.; Piga, D. Two-Stage Robot Controller Auto-Tuning Methodology for Trajectory Tracking Applications. IFAC-PapersOnLine 2020, 53, 8724–8731. [Google Scholar] [CrossRef]
- Chen, H.; Cheng, H. Online performance optimization for complex robotic assembly processes. J. Manuf. Process. 2021, 72, 544–552. [Google Scholar] [CrossRef]
- Lu, Q.; González, L.D.; KuMar, R.; Zavala, V.M. Bayesian optimization with reference models: A case study in MPC for HVAC central plants. Comput. Chem. Eng. 2021, 154, 107491. [Google Scholar] [CrossRef]
- Xu, W.; Svetozarevic, B.; Di Natale, L.; Heer, P.; Jones, C.N. Data-driven adaptive building thermal controller tuning with constraints: A primal–dual contextual Bayesian optimization approach. Appl. Energy 2024, 358, 122493. [Google Scholar] [CrossRef]
- Maccarini, M.; Pura, F.; Piga, D.; Roveda, L.; Mantovani, L.; Braghin, F. Preference-Based Optimization of a Human-Robot Collaborative Controller. IFAC-PapersOnLine 2022, 55, 7–12. [Google Scholar] [CrossRef]
- Roveda, L.; Mantovani, L.; Maccarini, M.; Braghin, F.; Piga, D. Optimal physical human–robot collaborative controller with user-centric tuning. Control Eng. Pract. 2023, 139, 105621. [Google Scholar] [CrossRef]
- Roveda, L.; Veerappan, P.; Maccarini, M.; Bucca, G.; Ajoudani, A.; Piga, D. A human-centric framework for robotic task learning and optimization. J. Manuf. Syst. 2023, 67, 68–79. [Google Scholar] [CrossRef]
- Tesfazgi, S.; Lederer, A.; Kunz, J.F.; Ordóñez-Conejo, A.J.; Hirche, S. Model-Based Robot Control with Gaussian Process Online Learning: An Experimental Demonstration. IFAC-PapersOnLine 2023, 56, 501–506. [Google Scholar] [CrossRef]
- Franceschi, P.; Maccarini, M.; Piga, D.; Beschi, M.; Roveda, L. Human Preferences’ Optimization in pHRI Collaborative Tasks. In Proceedings of the 2023 20th International Conference on Ubiquitous Robots (UR), Honolulu, HI, USA, 25–28 June 2023; pp. 693–699. [Google Scholar] [CrossRef]
- Guo, B.; Dian, S.; Zhao, T.; Wang, X. Dynamic event-driven neural network-based adaptive fault-attack-tolerant control for wheeled mobile robot system. ISA Trans. 2023, 140, 71–83. [Google Scholar] [CrossRef] [PubMed]
- Eyuboglu, M.; Atali, G. A novel collaborative path planning algorithm for 3-wheel omnidirectional Autonomous Mobile Robot. Robot. Auton. Syst. 2023, 169, 104527. [Google Scholar] [CrossRef]
- Oladunjoye, O.; Maffattone, C.; Al-Nawal, J.; Fasullo, S.; Greenspan, E.; Koller, J.; Nikulin, A.; de Smet, T.; Clayton, G.M. Omnidirectional All-Terrain Screw-Driven Robot Design, Modeling, and Application in Humanitarian Demining. IFAC-PapersOnLine 2022, 55, 7–12. [Google Scholar] [CrossRef]
- Moreno-Caireta, I.; Celaya, E.; Ros, L. Model Predictive Control for a Mecanum-wheeled Robot Navigating among Obstacles. IFAC-PapersOnLine 2021, 54, 119–125. [Google Scholar] [CrossRef]
- Serrano-Pérez, O.; Villarreal-Cervantes, M.G.; González-Robles, J.C.; Rodríguez-Molina, A. Meta-heuristic algorithms for the control tuning of omnidirectional mobile robots. Eng. Optim. 2020, 52, 325–342. [Google Scholar] [CrossRef]
- Serrano-Pérez, O.; Villarreal-Cervantes, M.G.; Rodríguez-Molina, A.; Serrano-Pérez, J. Offline robust tuning of the motion control for omnidirectional mobile robots. Appl. Soft Comput. 2021, 110, 107648. [Google Scholar] [CrossRef]
- Khuri, A.I.; Mukhopadhyay, S. Response surface methodology. Wiley Interdiscip. Rev. Comput. Stat. 2010, 2, 128–149. [Google Scholar] [CrossRef]
- Al-Tashi, Q.; Abdulkadir, S.J.; Rais, H.M.; Mirjalili, S.; Alhussian, H. Approaches to Multi-Objective Feature Selection: A Systematic Literature Review. IEEE Access 2020, 8, 125076–125096. [Google Scholar] [CrossRef]
- Lin, J.; Liu, H.L.; Tan, K.C.; Gu, F. An Effective Knowledge Transfer Approach for Multiobjective Multitasking Optimization. IEEE Trans. Cybern. 2021, 51, 3238–3248. [Google Scholar] [CrossRef]
- Villarreal-Cervantes, M.G.; Rodríguez-Molina, A.; García-Mendoza, C.V.; Peñaloza-Mejía, O.; Sepúlveda-Cervantes, G. Multi-Objective On-Line Optimization Approach for the DC Motor Controller Tuning Using Differential Evolution. IEEE Access 2017, 5, 20393–20407. [Google Scholar] [CrossRef]
- Zhou, G.; Zhou, Y.; Deng, W.; Yin, S.; Zhang, Y. Advances in teaching–learning-based optimization algorithm: A comprehensive survey(ICIC2022). Neurocomputing 2023, 561, 126898. [Google Scholar] [CrossRef]
- Rojas-López, A.G.; Villarreal-Cervantes, M.G.; Rodríguez-Molina, A. Optimum Online Controller Tuning Through DE and PSO Algorithms: Comparative Study with BLDC Motor and Offline Controller Tuning Strategy. In Proceedings of the 2023 10th International Conference on Soft Computing & Machine Intelligence (ISCMI), Mexico City, Mexico, 25–26 November 2023; pp. 215–221. [Google Scholar] [CrossRef]
- Rodríguez-Molina, A.; Villarreal-Cervantes, M.G.; Mezura-Montes, E.; Aldape-Pérez, M. Adaptive Controller Tuning Method Based on Online Multiobjective Optimization: A Case Study of the Four-Bar Mechanism. IEEE Trans. Cybern. 2021, 51, 1272–1285. [Google Scholar] [CrossRef] [PubMed]
- Derrac, J.; García, S.; Molina, D.; Herrera, F. A practical tutorial on the use of nonparametric statistical tests as a methodology for comparing evolutionary and swarm intelligence algorithms. Swarm Evol. Comput. 2011, 1, 3–18. [Google Scholar] [CrossRef]
- Zhang, H.; Li, J.; Yan, M.; Miao, Y. Optimization of supersonic combustor configuration based on Gaussian process regression and genetic algorithm. Aerosp. Sci. Technol. 2025, 159, 109980. [Google Scholar] [CrossRef]
- Moussa, H.; Dahmoune, F.; Lekmine, S.; Mameri, A.; Tahraoui, H.; Hamid, S.; Benzitoune, N.; Moula, N.; Zhang, J.; Amrane, A. Optimization of ultrasound-assisted extraction of bioactive compounds from Carthamus caeruleus L. rhizome: Integrating central composite design, Gaussian process regression, and multi-objective Grey Wolf optimization approaches. Process Biochem. 2024, 147, 476–488. [Google Scholar] [CrossRef]
- Yılmaz, M.; Çorapsız, M.F. A robust MPPT method based on optimizable Gaussian process regression and high order sliding mode control for solar systems under partial shading conditions. Renew. Energy 2025, 239, 122339. [Google Scholar] [CrossRef]
- Shboul, B.; Zayed, M.E.; Tariq, R.; Ashraf, W.M.; Odat, A.S.; Rehman, S.; Abdelrazik, A.; Krzywanski, J. New hybrid photovoltaic-fuel cell system for green hydrogen and power production: Performance optimization assisted with Gaussian process regression method. Int. J. Hydrog. Energy 2024, 59, 1214–1229. [Google Scholar] [CrossRef]
- Vinodha, K.; Gopi, E.; Agnibhoj, T. LiDAR-based estimation of bounding box coordinates using Gaussian process regression and particle swarm optimization. Biomim. Intell. Robot. 2024, 4, 100140. [Google Scholar] [CrossRef]
- Yılmaz, M.; Çorapsız, M.R.; Çorapsız, M.F. A novel maximum power point tracking approach based on fuzzy logic control and optimizable Gaussian Process Regression for solar systems under complex environment conditions. Eng. Appl. Artif. Intell. 2025, 141, 109780. [Google Scholar] [CrossRef]
- Wang, Z.; He, D.; Nie, H. Operational optimization of copper flotation process based on the weighted Gaussian process regression and index-oriented adaptive differential evolution algorithm. Chin. J. Chem. Eng. 2024, 66, 167–179. [Google Scholar] [CrossRef]









| Parameter | Description | Value |
|---|---|---|
| r | Wheel radius | 0.0625 (m) |
| L | Wheel distance to the mass center | 0.2870 (m) |
| m | OMR’s mass | 16.319 (kg) |
| J | Wheel inertia | 5.82 × 10−4 () |
| OMR’s inertia | 0.5160 () |
| Path | Name | Description |
|---|---|---|
![]() | Hypocycloid | (s), (m), (m), , , |
![]() | Lissajous | (s), (m), , , |
| Experiment | Descriptive Statistics | Friedman Test | |||||
|---|---|---|---|---|---|---|---|
| Approach | Best | Worst | Mean | std | Mean Ranks | p-Value | |
| 1 | N-RTACG | 2.1307 × 10−7 | 2.1307 × 10−7 | 2.1307 × 10−7 | 0.0000 × | 3 | 2.1906 × 10−19 |
| RTACG | 2.1385 × 10−7 | 2.1385 × 10−7 | 2.1385 × 10−7 | 0.0000 × | 4 | ||
| IACTA-GDM | 1.0418 × 10−7 | 1.0463 × 10−7 | 1.0441 × 10−7 | 1.0653 × 10−10 | 1 | ||
| SIACTA-RSM | 1.7271 × 10−7 | 1.7273 × 10−7 | 1.7271 × 10−7 | 3.0259 × 10−12 | 2 | ||
| 2 | N-RTACG | 9.3968 × 10−2 | 9.4085 × 10−2 | 9.4025 × 10−2 | 2.5022 × 10−5 | 4 | 7.1119 × 10−18 |
| RTACG | 7.0024 × 10−2 | 7.0061 × 10−2 | 7.0040 × 10−2 | 9.4029 × 10−6 | 3 | ||
| IACTA-GDM | 4.9349 × 10−3 | 5.1654 × 10−3 | 4.9765 × 10−3 | 4.0126 × 10−5 | 1.7333 | ||
| SIACTA-RSM | 4.7028 × 10−3 | 5.0632 × 10−3 | 4.8981 × 10−3 | 9.2423 × 10−5 | 1.2667 | ||
| Experiment | Descriptive Statistics | Friedman Test | |||||
|---|---|---|---|---|---|---|---|
| Approach | Best | Worst | Mean | std | Mean Ranks | p-Value | |
| 1 | N-RATCG | 1.5795 × 10−1 | 1.5795 × 10−1 | 1.5795 × 10−1 | 0.0000 × | 1 | 2.1906 × 10−19 |
| RATCG | 1.5800 × 10−1 | 1.5800 × 10−1 | 1.5800 × 10−1 | 0.0000 × | 3 | ||
| IACTA-GDM | 1.6682 × 10−1 | 1.6723 × 10−1 | 1.6703 × 10−1 | 9.5049 × 10−5 | 4 | ||
| SIACTA-RSM | 1.5797 × 10−1 | 1.5797 × 10−1 | 1.5797 × 10−1 | 5.0111 × 10−10 | 2 | ||
| 2 | N-RATCG | 2.3297 × | 2.3768 × | 2.3490 × | 1.1141 × | 2 | 2.1906 × 10−19 |
| RATCG | 7.4827 × | 7.5726 × | 7.5208 × | 2.2351 × | 1 | ||
| IACTA-GDM | 9.9324 × | 3.2594 × | 1.1573 × | 4.2063 × | 4 | ||
| SIACTA-RSM | 8.4261 × | 9.5455 × | 9.0526 × | 2.6083 × | 3 | ||
| Descriptive Statistics | Wilcoxon Test | |||||
|---|---|---|---|---|---|---|
| Approach | Best | Worst | Mean | std | Symbol | p-Value |
| IACTA-GDM | 3.7102 × 10−2 | 3.9189 × 10−2 | 3.7699 × 10−2 | 5.5312 × 10−4 | − | 1.7343 × 10−6 |
| SIACTA-RSM | 1.3823 × 10−2 | 1.4201 × 10−2 | 1.4004 × 10−2 | 1.1408 × 10−4 | + | |
| Experiment | Descriptive Statistics | Wilcoxon Test | |||||
|---|---|---|---|---|---|---|---|
| Approach | Best | Worst | Mean | std | Symbol | p-Value | |
| 1 | IACTA-GDM | 9.9976 × 10−1 | 1.0000 × | 9.9981 × 10−1 | 1.5974 × 10−2 | − | 1.7344 × 10−6 |
| SIACTA-RSM | 9.3936 × 10−1 | 1.0000 × | 9.6058 × 10−1 | 5.0659 × 10−5 | + | ||
| 2 | IACTA-GDM | 1.0564 × | 1.3642 × | 1.1139 × | 5.5464 × 10−2 | − | 1.7344 × 10−6 |
| SIACTA-RSM | 1.3187 × 10−2 | 7.7912 × 10−1 | 4.2277 × 10−1 | 1.9871 × 10−1 | + | ||
| Path | Name | Description |
|---|---|---|
![]() | Lemniscate | (s), (m), |
| Criterion | Descriptive Statistics | Wilcoxon Test | |||||
|---|---|---|---|---|---|---|---|
| Approach | Best | Worst | Mean | std | Symbol | p-Value | |
| SIACTA-RSM | 1.6719 × 10−4 | 1.9876 × 10−4 | 1.8118 × 10−4 | 7.6947 × 10−6 | + | 1.7344 × 10−6 | |
| SIACTA-GPR | 2.0472 × 10−4 | 4.2912 × 10−4 | 2.2130 × 10−4 | 4.1726 × 10−5 | − | ||
| SIACTA-RSM | 1.4509 × 10−2 | 6.3955 × 10−2 | 2.6856 × 10−2 | 1.9132 × 10−2 | + | 1.7344 × 10−6 | |
| SIACTA-GPR | 9.9327 × 10−1 | 1.1166 × | 1.0213 × | 2.4949 × 10−2 | − | ||
| SIACTA-RSM | 1.3013 × 10−2 | 1.2124 × 10−1 | 5.6136 × 10−2 | 2.7037 × 10−2 | + | 1.7344 × 10−6 | |
| SIACTA-GPR | 1.4389 × 10−1 | 1.0001 × | 2.0708 × 10−1 | 1.5920 × 10−1 | − | ||
Disclaimer/Publisher’s Note: The statements, opinions and data contained in all publications are solely those of the individual author(s) and contributor(s) and not of MDPI and/or the editor(s). MDPI and/or the editor(s) disclaim responsibility for any injury to people or property resulting from any ideas, methods, instructions or products referred to in the content. |
© 2025 by the authors. Licensee MDPI, Basel, Switzerland. This article is an open access article distributed under the terms and conditions of the Creative Commons Attribution (CC BY) license (https://creativecommons.org/licenses/by/4.0/).
Share and Cite
Rojas-López, A.G.; Villarreal-Cervantes, M.G.; Rodríguez-Molina, A.; Paredes-Ballesteros, J.A. Efficient Online Controller Tuning for Omnidirectional Mobile Robots Using a Multivariate-Multitarget Polynomial Prediction Model and Evolutionary Optimization. Biomimetics 2025, 10, 114. https://doi.org/10.3390/biomimetics10020114
Rojas-López AG, Villarreal-Cervantes MG, Rodríguez-Molina A, Paredes-Ballesteros JA. Efficient Online Controller Tuning for Omnidirectional Mobile Robots Using a Multivariate-Multitarget Polynomial Prediction Model and Evolutionary Optimization. Biomimetics. 2025; 10(2):114. https://doi.org/10.3390/biomimetics10020114
Chicago/Turabian StyleRojas-López, Alam Gabriel, Miguel Gabriel Villarreal-Cervantes, Alejandro Rodríguez-Molina, and Jesús Aldo Paredes-Ballesteros. 2025. "Efficient Online Controller Tuning for Omnidirectional Mobile Robots Using a Multivariate-Multitarget Polynomial Prediction Model and Evolutionary Optimization" Biomimetics 10, no. 2: 114. https://doi.org/10.3390/biomimetics10020114
APA StyleRojas-López, A. G., Villarreal-Cervantes, M. G., Rodríguez-Molina, A., & Paredes-Ballesteros, J. A. (2025). Efficient Online Controller Tuning for Omnidirectional Mobile Robots Using a Multivariate-Multitarget Polynomial Prediction Model and Evolutionary Optimization. Biomimetics, 10(2), 114. https://doi.org/10.3390/biomimetics10020114










