Artificial Intelligence in Construction Health and Safety: Use Cases, Benefits and Barriers
Abstract
1. Introduction
| Safety Challenge Area | Key Problems (Current State) | AI-Enabled Interventions/Outcomes |
|---|---|---|
| High Accident and Fatality Rates |
| |
| Ineffective Hazard Detection |
|
|
| Reactive Safety Management |
|
|
| Limited Monitoring in Remote or High-Risk Zones |
|
|
| Compliance and Legal Pressure |
|
|
| Bias in Safety Inspections |
|
|
| Poor Safety Training Tools |
|
|
| Inconsistent Training and Human Behaviour |
|
|
| Manual, Paper-Based Safety Systems |
|
|
2. Materials and Methods
2.1. Literature Search Strategy and Data Sources
2.2. Inclusion and Exclusion Criteria
2.2.1. Inclusion Criteria
2.2.2. Exclusion Criteria
2.2.3. Thematic Analysis and Synthesis Procedure
3. Results and Discussion
3.1. Statistical Analysis
3.2. Qualitative Analysis of the Papers
3.2.1. Use Cases of Artificial Intelligence in Construction Health & Safety
| AI Use Case Category | Core Techniques & Capabilities | Illustrative Applications |
|---|---|---|
| Proactive Safety Management through AI |
| Attribute-based AI frameworks decompose tasks (e.g., working at height, liquid concrete handling) into hazard categories, enabling pre-task risk alerts. Proximity-based AI enhances accident prevention by detecting unauthorized access and blind spots (Lee et al. [50]; Wu et al. [51]). |
| AI-Augmented Risk Assessment and Causation Analysis |
| ERAFF frameworks integrate FBWM, IVFDEMATEL, FTOPSIS, and TFNs to model causal interdependencies among risks, overcoming limitations of linear decision-making and bias (Sadeghi et al. [5]) |
| Predictive Safety Analytics and Behavioural Modelling |
| YOLOv8 achieved 78% mAP for worker drowsiness detection (Onososen et al. [52]). EEG-based systems reached up to 99.85% accuracy for fatigue detection (Zayed et al. [53]), highlighting the viability of real-time predictive safety analytics. |
| Vision-Based Monitoring and PPE Compliance |
| YOLO-v5 achieved 141 FPS for PPE and machinery detection (Alateeq et al. [7]). Hybrid pose-object models improve detection of nuanced PPE misuse (Chen & Demachi [54]; Fang et al. [55]). |
| Wearable and Multimodal Sensing Systems |
| Smartwatch-based and biosensor-driven systems enable fatigue, posture, and stress detection with accuracies up to 99.6% using LSTM models (Xiahou et al. [56]; Sowiński et al. [26]). |
| AI-Driven Ergonomic Risk Management |
| CNN-based posture recognition and embedded RULA/REBA models enable automated ergonomic risk assessment, reducing observer bias and improving repeatability (Fan et al. [57]; Yu et al. [58]). |
| Environmental Risk Prediction and AI Regulatory Tools |
| DL models integrating meteorological and disaster indicators significantly improve incident prediction accuracy (Kim et al. [25]). AI platforms enhance regulatory compliance through improved information visibility (Liu et al. [59]). |
| Emergency Risk Preparedness and Adaptive AI Planning |
| Automatic Sound Recognition (ASR) detects hazardous noise and distress calls, aligning with NIOSH exposure limits and enabling early emergency response [60]. |
| Cloud and Edge Computing for AI Safety Systems |
| Extension cloud theory enables dynamic risk assessment under uncertainty, identifying latent hazards and delivering actionable insights in real time (Liu & Tian [61]). |
| NLP and Case-Based Learning for Safety Insights |
| NLP models classify OSHA narratives with up to 90% accuracy, while CBR enables early warnings based on historical analogues (Qiao et al. [62]; Goh [63,64,65,66,67,68,69,70,71,72,73,74,75,76,77]). |
3.2.2. Benefits of Artificial Intelligence in Construction Health & Safety
3.2.3. Barriers to Artificial Intelligence Uptake in Construction Health & Safety
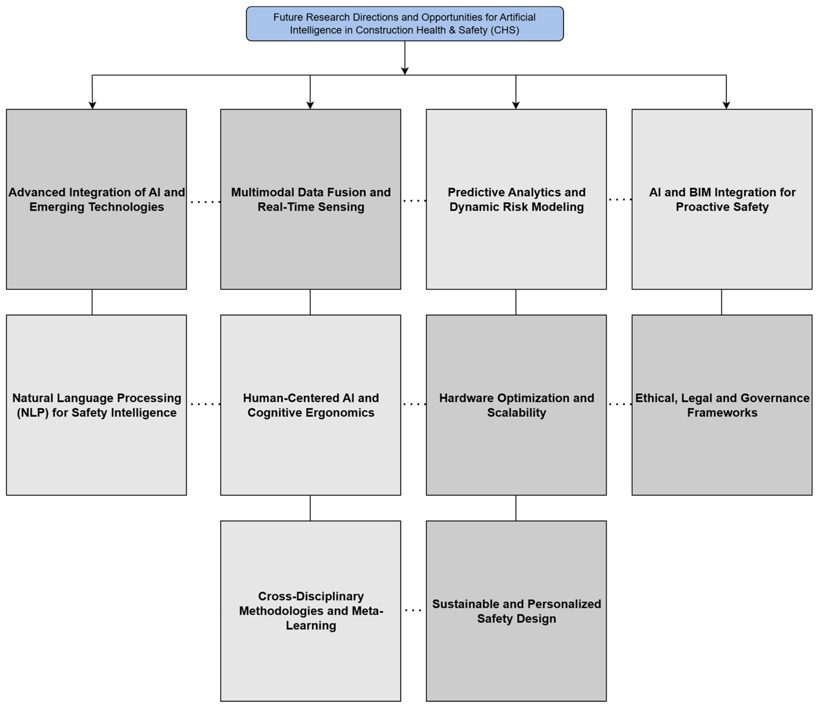
3.2.4. Future Research Directions and Opportunities for Artificial Intelligence in Construction Health and Safety
4. Conclusions
4.1. Theoretical Contributions
4.2. Limitations
4.3. Implications
Author Contributions
Funding
Institutional Review Board Statement
Informed Consent Statement
Data Availability Statement
Acknowledgments
Conflicts of Interest
References
- Ogunseiju, O.R.; Olayiwola, J.; Akanmu, A.A.; Nnaji, C. Recognition of Workers’ Actions from Time-Series Signal Images Using Deep Convolutional Neural Network. Smart Sustain. Built Environ. 2022, 11, 812–831. [Google Scholar] [CrossRef]
- Li, J.; Liu, Z.; Han, G.; Demian, P.; Osmani, M. The Relationship Between Artificial Intelligence (AI) and Building Information Modeling (BIM) Technologies for Sustainable Building in the Context of Smart Cities. Sustainability 2024, 16, 10848. [Google Scholar] [CrossRef]
- Koc, K. Role of National Conditions in Occupational Fatal Accidents in the Construction Industry Using Interpretable Machine Learning Approach. J. Manag. Eng. 2023, 39, 04023037. [Google Scholar] [CrossRef]
- Zhu, J.; Shi, Q.; Li, Q.; Shou, W.; Li, H.; Wu, P. Developing Predictive Models of Construction Fatality Characteristics Using Machine Learning. Saf. Sci. 2023, 164, 106149. [Google Scholar] [CrossRef]
- Sadeghi, H.; Zhang, X.; Mohandes, S.R. Developing an Ensemble Risk Analysis Framework for Improving the Safety of Tower Crane Operations under Coupled Fuzzy-Based Environment. Saf. Sci. 2023, 158, 105957. [Google Scholar] [CrossRef]
- Li, J.; Miao, Q.; Zou, Z.; Gao, H.; Zhang, L.; Li, Z.; Wang, N. A Review of Computer Vision-Based Monitoring Approaches for Construction Workers’ Work-Related Behaviors. IEEE Access 2024, 12, 7134–7155. [Google Scholar] [CrossRef]
- Alateeq, M.M.; PP, F.R.; Ali, M.A.S. Construction Site Hazards Identification Using Deep Learning and Computer Vision. Sustainability 2023, 15, 2358. [Google Scholar] [CrossRef]
- Elelu, K.; Le, T.; Le, C. Collision Hazard Detection for Construction Worker Safety Using Audio Surveillance. J. Constr. Eng. Manag. 2023, 149, 04022159. [Google Scholar] [CrossRef]
- Sorbi, T.; Getuli, V.; Capone, P.; Rahimian, F.P. Agent-Based Simulation Framework for Enhanced Construction Site Risk Estimation and Safety Management. J. Inf. Technol. Constr. 2024, 29, 1219–1238. [Google Scholar] [CrossRef]
- Onososen, A.O.; Musonda, I. Perceived Benefits of Automation and Artificial Intelligence in the AEC Sector: An Interpretive Structural Modeling Approach. Front. Built Environ. 2022, 8, 864814. [Google Scholar] [CrossRef]
- Tjebane, M.M.; Musonda, I.; Okoro, C.S.; Onososen, A.O. Artificial Intelligence (AI) in Sustainable Construction Management: A Scientometric Review. In Construction in 5D: Deconstruction, Digitalization, Disruption, Disaster, Development; Haupt, T.C., Akinlolu, M., Simpeh, F., Amoah, C., Armoed, Z., Eds.; Springer: Berlin/Heidelberg, Germany, 2023; pp. 137–150. [Google Scholar] [CrossRef]
- Ayhan, B.U.; Tokdemir, O.B. Predicting the Outcome of Construction Incidents. Saf. Sci. 2019, 113, 91–104. [Google Scholar] [CrossRef]
- Al-Mohammad, M.S.; Haron, A.T.; Rahman, R.A.; Alhammadi, Y. Factors Affecting BIM Implementation in Saudi Arabia: A Critical Analysis. Int. J. Build. Pathol. Adapt. 2023, 43, 951–976. [Google Scholar] [CrossRef]
- Wang, L.; Zhang, X. Bayesian Analytics for Estimating Risk Probability in PPP Waste-to-Energy Projects. J. Manag. Eng. 2018, 34, 04018047. [Google Scholar] [CrossRef]
- Abunadi, I.; Althobaiti, M.M.; Al-Wesabi, F.N.; Hilal, A.M.; Medani, M.; Hamza, M.A.; Rizwanullah, M.; Zamani, A.S. Federated Learning with Blockchain Assisted Image Classification for Clustered UAV Networks. Comput. Mater. Contin. 2022, 72, 1195–1212. [Google Scholar] [CrossRef]
- Su, X.; Chau, K.Y.; Ho, G.T.S.; Yip, H.T.; Tang, Y.M. A Bibliometric Study on Technology Usage for Occupational Safety and Health Risk Assessment in Construction Industry. J. Asian Archit. Build. Eng. 2025, 1–16. [Google Scholar] [CrossRef]
- Waqar, A.; Qureshi, A.H.; Almujibah, H.R.; Tanjung, L.E.; Utami, C. Evaluation of Success Factors of Utilizing AI in Digital Transformation of Health and Safety Management Systems in Modern Construction Projects. Ain Shams Eng. J. 2023, 14, 102551. [Google Scholar] [CrossRef]
- Danilenka, A.; Sowiński, P.; Rachwał, K.; Bogacka, K.; Dąbrowska, A.; Kobus, M.; Baszczyński, K.; Okrasa, M.; Olczak, W.; Dymarski, P.; et al. Real-Time AI-Driven Fall Detection Method for Occupational Health and Safety. Electronics 2023, 12, 4257. [Google Scholar] [CrossRef]
- Koeppen, M.; Holzhausen, J. Temporary Isolation Measures in Hospitals. Initial Treatment of Patients Suspected of Highly Contagious Pathogens in Priority and Maximum Care Hospitals. Hyg. Med. 2020, 44, D118–D123. [Google Scholar]
- Erfani, A.; Cui, Q.; Cavanaugh, I. An Empirical Analysis of Risk Similarity among Major Transportation Projects Using Natural Language Processing. J. Constr. Eng. Manag. 2021, 147, 04021175. [Google Scholar] [CrossRef]
- Zhang, G.; Ma, S.; Zheng, M.; Li, C.; Chang, F.; Zhang, F. Impact of Digitization and Artificial Intelligence on Carbon Emissions Considering Variable Interaction and Heterogeneity: An Interpretable Deep Learning Modeling Framework. Sustain. Cities Soc. 2025, 125, 106333. [Google Scholar] [CrossRef]
- Li, R.; Niu, Z.; Liu, C.; Wu, B. The Co-Movement Effect of Managers’ Psychological Factors on the BIM Adoption Decision in SMEs: A Study Based on FsQCA. Eng. Constr. Archit. Manag. 2024, 31, 1454–1472. [Google Scholar] [CrossRef]
- Emaminejad, N.; Kath, L.; Akhavian, R. Assessing Trust in Construction AI-Powered Collaborative Robots Using Structural Equation Modeling. J. Comput. Civ. Eng. 2024, 38, 04024011. [Google Scholar] [CrossRef]
- Getuli, V.; Capone, P.; Bruttini, A.; Isaac, S. BIM-Based Immersive Virtual Reality for Construction Workspace Planning: A Safety-Oriented Approach. Autom. Constr. 2020, 114, 103160. [Google Scholar] [CrossRef]
- Kim, B.; Yuvaraj, N.; Park, H.W.; Preethaa, K.R.S.; Pandian, R.A.; Lee, D.E. Investigation of Steel Frame Damage Based on Computer Vision and Deep Learning. Autom. Constr. 2021, 132, 103941. [Google Scholar] [CrossRef]
- Sowiński, P.; Rachwał, K.; Danilenka, A.; Bogacka, K.; Kobus, M.; Dąbrowska, A.; Paszkiewicz, A.; Bolanowski, M.; Ganzha, M.; Paprzycki, M. Frugal Heart Rate Correction Method for Scalable Health and Safety Monitoring in Construction Sites. Sensors 2023, 23, 6464. [Google Scholar] [CrossRef] [PubMed]
- Tixier, A.J.-P.; Hallowell, M.R.; Rajagopalan, B.; Bowman, D. Construction Safety Clash Detection: Identifying Safety Incompatibilities among Fundamental Attributes Using Data Mining. Autom. Constr. 2017, 74, 39–54. [Google Scholar] [CrossRef]
- Kim, J.; Chung, S.; Chi, S. Cross-Lingual Information Retrieval from Multilingual Construction Documents Using Pretrained Language Models. J. Constr. Eng. Manag. 2024, 150, 04024041. [Google Scholar] [CrossRef]
- Luo, X.; Li, X.; Goh, Y.M.; Song, X.; Liu, Q. Application of Machine Learning Technology for Occupational Accident Severity Prediction in the Case of Construction Collapse Accidents. Saf. Sci. 2023, 163, 106138. [Google Scholar] [CrossRef]
- Manzoor, B.; Charef, R.; Antwi-Afari, M.F.; Alotaibi, K.S.; Harirchian, E. Revolutionizing Construction Safety: Unveiling the Digital Potential of Building Information Modeling (BIM). Buildings 2025, 15, 828. [Google Scholar] [CrossRef]
- Chen, X.; Chang-Richards, A.Y.; Pelosi, A.; Jia, Y.; Shen, X.; Siddiqui, M.K.; Yang, N. Implementation of Technologies in the Construction Industry: A Systematic Review. Eng. Constr. Archit. Manag. 2021, 29, 3181–3209. [Google Scholar] [CrossRef]
- Yadav, S.; Prakash, A.; Arora, M.; Mittal, A. Digital Transformation: Exploring Cornerstones for Construction Industry. Kybernetes 2023, 53, 5378–5401. [Google Scholar] [CrossRef]
- Agapiou, A. A Systematic Review of the Socio-Legal Dimensions of Responsible AI and Its Role in Improving Health and Safety in Construction. Buildings 2024, 14, 1469. [Google Scholar] [CrossRef]
- Bello, S.A.; Oyedele, L.O.; Akinade, O.O.; Bilal, M.; Davila Delgado, J.M.; Akanbi, L.A.; Ajayi, A.O.; Owolabi, H.A. Cloud Computing in Construction Industry: Use Cases, Benefits and Challenges. Autom. Constr. 2021, 122, 103441. [Google Scholar] [CrossRef]
- Ciccozzi, A.; de Rubeis, T.; Paoletti, D.; Ambrosini, D. BIM to BEM for Building Energy Analysis: A Review of Interoperability Strategies. Energies 2023, 16, 7845. [Google Scholar] [CrossRef]
- Abdelaziz, A.; Santos, V.; Dias, M.S. Machine Learning Techniques in the Energy Consumption of Buildings: A Systematic Literature Review Using Text Mining and Bibliometric Analysis. Energies 2021, 14, 7810. [Google Scholar] [CrossRef]
- Ullah, F.; Olatunji, O.; Qayyum, S. A Scoping Review of Green Internet of Things in Construction and Smart Cities: Current Applications, Adoption Strategies and Future Directions. Smart Sustain. Built Environ. 2024, 15, 294–318. [Google Scholar] [CrossRef]
- Zong, J.; Wan Mohamed, W.S.; Zaky Jaafar, M.F.; Ujang, N. Sustainable Development of Vernacular Architecture: A Systematic Literature Review. J. Asian Archit. Build. Eng. 2024, 24, 3558–3574. [Google Scholar] [CrossRef]
- Wang, L.; Li, J.; Cen, W.; Feng, W. Governing Sustainable Smart Cities Supported by City Information Modelling: A Bibliometric Analysis and Systematic Review. J. Asian Archit. Build. Eng. 2024, 24, 4433–4451. [Google Scholar] [CrossRef]
- Nwankwo, C.O.; Mahachi, J.; Olukanni, D.O.; Musonda, I. Africa’s Natural Fibres Used in Polymer Composites: A Systematic Review. Polym. Compos. 2024, 45, 9677–9702. [Google Scholar] [CrossRef]
- Parece, S.; Resende, R.; Rato, V. BIM-Based Life Cycle Assessment: A Systematic Review on Automation and Decision-Making during Design. Build. Environ. 2025, 282, 113248. [Google Scholar] [CrossRef]
- Lanlan, J.; Sarker, M.N.I.; Ali, I.; Firdaus, R.B.R.; Hossin, M.A. Vulnerability and Resilience in the Context of Natural Hazards: A Critical Conceptual Analysis. Environ. Dev. Sustain. 2024, 26, 19069–19092. [Google Scholar] [CrossRef]
- Gupta, D.; Prusty, S.K. Developing an Accountability Framework for Public–Private Partnership: Insights from an Indian Case Study. Built Environ. Proj. Asset Manag. 2025, 16, 168–186. [Google Scholar] [CrossRef]
- Akomea-Frimpong, I.; Jin, X.; Osei-Kyei, R. Fuzzy Analysis of Financial Risk Management Strategies for Sustainable Public–Private Partnership Infrastructure Projects in Ghana. Infrastructures 2024, 9, 76. [Google Scholar] [CrossRef]
- Onososen, A.O.; Musonda, I.; Ramabodu, M. Construction Robotics and Human—Robot Teams Research Methods. Buildings 2022, 12, 1192. [Google Scholar] [CrossRef]
- Mwakabole, G.C.; Gurmu, A.T.; Tivendale, L. Investigation of the Challenges Facing Public-Private Partnership Projects in Australia. Constr. Econ. Build. 2019, 19, 57–74. [Google Scholar] [CrossRef]
- Saeed, A.M.; Duffield, C.; Hui, F.K.P. An Enhanced Framework for Assessing the Operational Performance of Public-Private Partnership School Projects. Built Environ. Proj. Asset Manag. 2018, 8, 194–214. [Google Scholar] [CrossRef]
- Zhou, Z.; Goh, Y.M.; Shen, L. Overview and Analysis of Ontology Studies Supporting Development of the Construction Industry. J. Comput. Civ. Eng. 2016, 30, 04016026. [Google Scholar] [CrossRef]
- Lee, Y.C.; Eastman, C.M.; Lee, J.K. Validations for Ensuring the Interoperability of Data Exchange of a Building Information Model. Autom. Constr. 2015, 58, 176–195. [Google Scholar] [CrossRef]
- Lee, Y.-C.; Shariatfar, M.; Rashidi, A.; Lee, H.W. Evidence-Driven Sound Detection for Prenotification and Identification of Construction Safety Hazards and Accidents. Autom. Constr. 2020, 113, 103127. [Google Scholar] [CrossRef]
- Wu, S.; Hou, L.; Zhang, G.K.; Chen, H. Real-Time Mixed Reality-Based Visual Warning for Construction Workforce Safety. Autom. Constr. 2022, 139, 104252. [Google Scholar] [CrossRef]
- Onososen, A.O.; Musonda, I.; Onatayo, D.; Saka, A.B.; Adekunle, S.A.; Onatayo, E. Drowsiness Detection of Construction Workers: Accident Prevention Leveraging Yolov8 Deep Learning and Computer Vision Techniques. Buildings 2025, 15, 500. [Google Scholar] [CrossRef]
- Elrifaee, M.; Zayed, T. Smart IoT-BIM Framework with Modified Zonal Safety Analysis (ZSA) for Real-Time Safety Monitoring in Construction. Autom. Constr. 2025, 178, 106431. [Google Scholar] [CrossRef]
- Chen, S.; Dong, F.; Demachi, K. Hybrid Visual Information Analysis for On-Site Occupational Hazards Identification: A Case Study on Stairway Safety. Saf. Sci. 2023, 159, 106043. [Google Scholar] [CrossRef]
- Fang, Q.; Li, H.; Luo, X.; Ding, L.; Luo, H.; Li, C. Computer Vision Aided Inspection on Falling Prevention Measures for Steeplejacks in an Aerial Environment. Autom. Constr. 2018, 93, 148–164. [Google Scholar] [CrossRef]
- Xiahou, X.; Li, Z.; Xia, J.; Zhou, Z.; Li, Q. A Feature-Level Fusion-Based Multimodal Analysis of Recognition and Classification of Awkward Working Postures in Construction. J. Constr. Eng. Manag. 2023, 149, 04023138. [Google Scholar] [CrossRef]
- Fan, C.; Mei, Q.; Li, X. 3D Pose Estimation Dataset and Deep Learning-Based Ergonomic Risk Assessment in Construction. Autom. Constr. 2024, 164, 105452. [Google Scholar] [CrossRef]
- Yu, Y.; Yang, X.; Li, H.; Luo, X.; Guo, H.; Fang, Q. Joint-Level Vision-Based Ergonomic Assessment Tool for Construction Workers. J. Constr. Eng. Manag. 2019, 145, 04019025. [Google Scholar] [CrossRef]
- Liu, W.; Xu, Y.; Fan, D.; Li, Y.; Shao, X.-F.; Zheng, J. Alleviating Corporate Environmental Pollution Threats toward Public Health and Safety: The Role of Smart City and Artificial Intelligence. Saf. Sci. 2021, 143, 105433. [Google Scholar] [CrossRef]
- Jebelli, H.; Choi, B.; Lee, S. Application of Wearable Biosensors to Construction Sites. II: Assessing Workers’ Physical Demand. J. Constr. Eng. Manag. 2019, 145, 04019080. [Google Scholar] [CrossRef]
- Liu, H.; Tian, G. Building Engineering Safety Risk Assessment and Early Warning Mechanism Construction Based on Distributed Machine Learning Algorithm. Saf. Sci. 2019, 120, 764–771. [Google Scholar] [CrossRef]
- Qiao, J.; Wang, C.; Guan, S.; Shuran, L. Construction-Accident Narrative Classification Using Shallow and Deep Learning. J. Constr. Eng. Manag. 2022, 148, 04022088. [Google Scholar] [CrossRef]
- Gohr, F.; Leal, L.; Araújo, F.; Christine, M.; Saldanha, W.; Henrique, G.; Nascimento, P. Improvement Factors of Constructability and Occupational Safety on Project Life Cycle Phases. Autom. Constr. 2022, 138, 104227. [Google Scholar] [CrossRef]
- Ku, B.; Kim, K.; Jeong, J. Real-Time ISR-YOLOv4 Based Small Object Detection for Safe Shop Floor in Smart Factories. Electronics 2022, 11, 2348. [Google Scholar] [CrossRef]
- Elghaish, F.; Mohandes, S.R.; Rahimian, F.; Abrishami, S.; Hosseini, M.R. Predictive Digital Monitoring of Construction Resources: An Integrated Digital Twin Solution. Eng. Constr. Archit. Manag. 2025, 1–25. [Google Scholar] [CrossRef]
- Purushotham, N.; Kailashnath, C.; Mutis, I. Framework for Automated Building Code Compliance Checking to Improve Transparency, Trust, Validation, and Design Interpretation. Autom. Constr. 2026, 181, 106598. [Google Scholar] [CrossRef]
- Bae, C.; Choi, E.; Lee, S. Technologies, Applications, and Challenges of Digital Twin Across Industries: A Systematic Review of the State-of-the-Art Literature. IEEE Access 2025, 13, 152843–152869. [Google Scholar] [CrossRef]
- Li, J.; Zhou, G.; Li, D.; Zhang, M.; Zhao, X. Recognizing Workers’ Construction Activities on a Reinforcement Processing Area through the Position Relationship of Objects Detected by Faster R-CNN. Eng. Constr. Archit. Manag. 2023, 30, 1657–1678. [Google Scholar] [CrossRef]
- Zayed, A.; Belhadj, N.; Ben Khalifa, K.; Bedoui, M.H.; Valderrama, C. Efficient Generalized Electroencephalography-Based Drowsiness Detection Approach with Minimal Electrodes. Sensors 2024, 24, 4256. [Google Scholar] [CrossRef]
- Patterson, B.; Leone, G.; Pantoja, M.; Behrouzi, A. Deep Learning for Automated Image Classification of Seismic Damage to Built Infrastructure. In 11th National Conference on Earthquake Engineering 2018, NCEE 2018: Integrating Science, Engineering, and Policy; Earthquake Engineering Research Institute, Department of Computer Science & Software Engineering, California Polytechnic State University: San Luis Obispo, CA, USA, 2018; Volume 10, pp. 6561–6571. [Google Scholar]
- Yu, Z.; Li, B. Reinforced Concrete Beam Full Response Prediction with Hybrid Feature-Orientation Transformer-LSTM Model. Eng. Struct. 2025, 332, 120040. [Google Scholar] [CrossRef]
- Yang, J.; Zhang, Y.; Wang, K.; Tong, Y.; Liu, J.; Wang, G. Coal–Rock Data Recognition Method Based on Spectral Dimension Transform and CBAM-VIT. Appl. Sci. 2024, 14, 593. [Google Scholar] [CrossRef]
- Zhou, H.; Tang, S.; Huang, W.; Zhao, X. Generating Risk Response Measures for Subway Construction by Fusion of Knowledge and Deep Learning. Autom. Constr. 2023, 152, 104951. [Google Scholar] [CrossRef]
- Lee, J.; Lee, S. Construction Site Safety Management: A Computer Vision and Deep Learning Approach. Sensors 2023, 23, 944. [Google Scholar] [CrossRef]
- Namian, M.; Albert, A.; Feng, J. Effect of Distraction on Hazard Recognition and Safety Risk Perception. J. Constr. Eng. Manag. 2018, 144, 04018008. [Google Scholar] [CrossRef]
- Ekici, M.Y.; Yavariabdi, A.; Dogan, G.; Arslan, M.H. Adjacent-NET: Deep Learning Classification of Adjacent Buildings for Assessing Pounding Effects Using Building Facade Images in Earthquake-Prone Regions. Structures 2025, 73, 108332. [Google Scholar] [CrossRef]
- Yang, M.; Wu, C.; Guo, Y.; Jiang, R.; Zhou, F.; Zhang, J.; Yang, Z. Transformer-Based Deep Learning Model and Video Dataset for Unsafe Action Identification in Construction Projects. Autom. Constr. 2023, 146, 104703. [Google Scholar] [CrossRef]
- Koc, K.; Ekmekcioǧlu, Ö.; Gurgun, A.P. Developing a National Data-Driven Construction Safety Management Framework with Interpretable Fatal Accident Prediction. J. Constr. Eng. Manag. 2023, 149, 04023010. [Google Scholar] [CrossRef]
- Elmousalami, H.H. Artificial Intelligence and Parametric Construction Cost Estimate Modeling: State-of-the-Art Review. J. Constr. Eng. Manag. 2020, 146, 03119008. [Google Scholar] [CrossRef]
- Yiğit, U.; Kazar, G. Project Characteristics-Based Predicting the Likelihood of Occupational Accidents in Public School Maintenances Using a Topological Approach. Saf. Sci. 2025, 184, 106764. [Google Scholar] [CrossRef]
- Sanni-Anibire, M.O.; Zin, R.M.; Olatunji, S.O. Machine Learning Model for Delay Risk Assessment in Tall Building Projects. Int. J. Constr. Manag. 2022, 22, 2134–2143. [Google Scholar] [CrossRef]
- Li, J.; Zhao, X.; Zhou, G.; Zhang, M. Standardized Use Inspection of Workers’ Personal Protective Equipment Based on Deep Learning. Saf. Sci. 2022, 150, 105689. [Google Scholar] [CrossRef]
- Wang, Z.; Cai, Z.; Wu, Y. An Improved YOLOX Approach for Low-Light and Small Object Detection: PPE on Tunnel Construction Sites. J. Comput. Des. Eng. 2023, 10, 1158–1175. [Google Scholar] [CrossRef]
- Yadav, D.P.; Sharma, B.; Chauhan, S.; Dhaou, I.B. Bridging Convolutional Neural Networks and Transformers for Efficient Crack Detection in Concrete Building Structures. Sensors 2024, 24, 4257. [Google Scholar] [CrossRef]
- Tixier, A.J.-P.; Hallowell, M.R.; Rajagopalan, B.; Bowman, D. Application of Machine Learning to Construction Injury Prediction. Autom. Constr. 2016, 69, 102–114. [Google Scholar] [CrossRef]
- Kim, I.; Choi, J.; Teo, E.A.L.; Sun, H. Development of Kbim E-Submission Prototypical System for the Openbim-Based Building Permit Framework. J. Civ. Eng. Manag. 2020, 26, 744–756. [Google Scholar] [CrossRef]
- Özerol Özman, G.; Selçuk, S.A.; Arslan, A. Image Classification on Post-Earthquake Damage Assessment: A Case of the 2023 Kahramanmaraş Earthquake. Eng. Sci. Technol. Int. J. 2024, 56, 101780. [Google Scholar] [CrossRef]
- Yoon, S.; Chang, T.; Chi, S. Developing an Integrated Construction Safety Management System for Accident Prevention. J. Manag. Eng. 2024, 40, 04024051. [Google Scholar] [CrossRef]
- Yang, F.; Goh, Y.M. VR and MR Technology for Safety Management Education: An Authentic Learning Approach. Saf. Sci. 2022, 148, 105645. [Google Scholar] [CrossRef]
- Eiris Pereira, R.; Zhou, S.; Gheisari, M. Integrating the Use of UAVs and Photogrammetry into a Construction Management Course: Lessons Learned. In Proceedings of the ISARC 2018—International Symposium on Automation and Robotics in Construction; IAARC Publications: Berlin, Germany, 2018. [Google Scholar] [CrossRef]
- Alkannad, A.A.; Smadi, A.A.L.; Al-Makhlafi, M.; Yang, S.; Feng, Z. CrackVisionX: A Fine-Tuned Framework for Efficient Binary Concrete Crack Detection. IEEE Trans. Intell. Transp. Syst. 2025, 26, 10353–10372. [Google Scholar] [CrossRef]
- Choi, Y.; Seo, S.; Lee, J.; Kim, T.W.; Koo, C. A Machine Learning-Based Forecasting Model for Personal Maximum Allowable Exposure Time under Extremely Hot Environments. Sustain. Cities Soc. 2024, 101, 105140. [Google Scholar] [CrossRef]
- Guo, H.; Yu, Y.; Skitmore, M. Automation in Construction Visualization Technology-Based Construction Safety Management: A Review. Autom. Constr. 2017, 73, 135–144. [Google Scholar] [CrossRef]
- Wang, W.; Chen, Y.; Li, R.; Jia, Y. Applied Sciences Learning and Comfort in Human—Robot Interaction: A Review. Appl. Sci. 2019, 9, 5152. [Google Scholar] [CrossRef]
- Xu, S.; Wang, J.; Wang, X.; Shou, W. Computer Vision Techniques in Construction, Operation and Maintenance Phases of Civil Assets: A Critical Review. In Proceedings of the 36th International Symposium on Automation and Robotics in Construction (ISARC 2019); IAARC Publications: Banff, AB, Canada, 2019; pp. 672–679. [Google Scholar] [CrossRef]
- Do, Q.; Le, T.; Le, C. Uncovering Critical Causes of Highway Work Zone Accidents Using Unsupervised Machine Learning and Social Network Analysis. J. Constr. Eng. Manag. 2024, 150, 04023168. [Google Scholar] [CrossRef]
- Umer, W.; Li, H.; Yantao, Y.; Antwi-Afari, M.F.; Anwer, S.; Luo, X. Physical Exertion Modeling for Construction Tasks Using Combined Cardiorespiratory and Thermoregulatory Measures. Autom. Constr. 2020, 112, 103079. [Google Scholar] [CrossRef]
- Xia, Z.; Shu, J.P.; Ding, W.; Gao, Y.F.; Duan, Y.F.; Debono, C.J.; Prakash, V.; Seychell, D.; Borg, R.P. Complete-Coverage Path Planning for Surface Inspection of Cable-Stayed Bridge Tower Based on Building Information Models and Climbing Robots. Comput. Civ. Infrastruct. Eng. 2025, 40, 4149–4171. [Google Scholar] [CrossRef]
- Kaur, S.; Dureja, A.; Kumar, M.; Dayal, M.; Shyla, S. Real-Time Violence Detection in Video: Streams Exploiting ResNet-50 for Enhanced Accuracy. In Data Analytics and Artificial Intelligence for Predictive Maintenance in Smart Manufacturing; CRC Press: New Delhi, India, 2024; pp. 150–162. [Google Scholar] [CrossRef]
- Antwi-Afari, M.F.; Li, H.; Pärn, E.A.; Edwards, D.J. Critical Success Factors for Implementing Building Information Modelling (BIM): A Longitudinal Review. Autom. Constr. 2018, 91, 100–110. [Google Scholar] [CrossRef]
- Zhang, Z.; Zheng, C.; Lan, L. Smart City Pilots, Marketization Processes, and Substantive Green Innovation: A Quasi-Natural Experiment from China. PLoS ONE 2023, 18, e0286572. [Google Scholar] [CrossRef] [PubMed]
- Siddula, M.; Dai, F.; Ye, Y.; Fan, J. Classifying Construction Site Photos for Roof Detection. Constr. Innov. 2016, 16, 368–389. [Google Scholar] [CrossRef]
- Shuang, Q.; Liu, X.; Wang, Z.; Xu, X. Automatically Categorizing Construction Accident Narratives Using the Deep-Learning Model with a Class-Imbalance Treatment Technique. J. Constr. Eng. Manag. 2024, 150, 04024107. [Google Scholar] [CrossRef]
- Rowan, G.S.L.; Kalacska, M. A Review of Remote Sensing of Submerged Aquatic Vegetation for Non-specialists. Remote Sens. 2021, 13, 623. [Google Scholar] [CrossRef]
- Toesca, A.; David, D.; Kuster, A.; Lussault, M.; Johannes, K. An Urban Thermal Tool Chain to Simulate Summer Thermal Comfort in Passive Urban Buildings. Build. Environ. 2022, 215, 108987. [Google Scholar] [CrossRef]
- Liu, W.; Meng, Q.; Li, Z.; Hu, X. Applications of Computer Vision in Monitoring the Unsafe Behavior of Construction Workers: Current Status and Challenges. Buildings 2021, 11, 409. [Google Scholar] [CrossRef]
- Kim, J.-M.; Yum, S.-G.; Adhikari, M.D.; Bae, J. A Deep-Learning Approach to Leveraging Natural Hazard Indicators for Improved Safety on Construction Sites. Saf. Sci. 2024, 177, 106596. [Google Scholar] [CrossRef]
- Wang, L.; Huang, Y.; Wang, Y.; Gu, B.; Li, B.; Fang, D. Comprehensive Lifecycle Safety Risk Assessment for Construction Robotics Using T-S Fault Tree Analysis and Bayesian Network. Autom. Constr. 2025, 172, 106041. [Google Scholar] [CrossRef]
- Tang, S.; Golparvar-Fard, M. Machine Learning-Based Risk Analysis for Construction Worker Safety from Ubiquitous Site Photos and Videos. J. Comput. Civ. Eng. 2021, 35, 04021020. [Google Scholar] [CrossRef]
- Yu, Y.; Li, H.; Yang, X.; Kong, L.; Luo, X.; Wong, A.Y. An Automatic and Noninvasive Physical Fatigue Assessment Method for Construction Workers. Autom. Constr. 2019, 103, 1–12. [Google Scholar] [CrossRef]
- Fang, W.; Ding, L.; Luo, H.; Love, P.E.D. Falls from Heights: A Computer Vision-Based Approach for Safety Harness Detection. Autom. Constr. 2018, 91, 53–61. [Google Scholar] [CrossRef]
- Chen, C.; Li, X.; Qiu, Z.-Q.; Yao, W.; Zhù, H. Research progress of building construction robots. J. Archit. Civ. Eng. 2022, 39, 58–70. [Google Scholar] [CrossRef]
- Xiong, B.; Jin, Y.; Li, F.; Chen, Y.; Zou, Y.; Zhou, Z. Knowledge-Driven Inference for Automatic Reconstruction of Indoor Detailed as-Built BIMs from Laser Scanning Data. Autom. Constr. 2023, 156, 105097. [Google Scholar] [CrossRef]
- Zhuang, D.; Zhang, X.; Lu, Y.; Wang, C.; Jin, X.; Zhou, X.; Shi, X. A Performance Data Integrated BIM Framework for Building Life-Cycle Energy Efficiency and Environmental Optimization Design. Autom. Constr. 2021, 127, 103712. [Google Scholar] [CrossRef]
- Wu, H.; Shen, G.Q.; Lin, X.; Li, M.; Li, C.Z. A Transformer-Based Deep Learning Model for Recognizing Communication-Oriented Entities from Patents of ICT in Construction. Autom. Constr. 2021, 125, 103608. [Google Scholar] [CrossRef]
- Chen, Z.; Zhao, Y.; Zhou, X.; Hao, S.; Li, J. Identifying the Risk Factors and Their Interactions of Human–Robot Collaboration Implementation during Engineering Project Construction: Evidence from China. Eng. Constr. Archit. Manag. 2022, 30, 3073–3094. [Google Scholar] [CrossRef]
- Cheng, J.C.P.; Song, C.; Zhang, X.; Chen, Z. Pose Graph Relocalization with Deep Object Detection and BIM-Supported Object Landmark Dictionary. J. Comput. Civ. Eng. 2023, 37, 04023020. [Google Scholar] [CrossRef]
- Chen, G.; Liu, M.; Zhang, Y.; Wang, Z.; Hsiang, S.M.; He, C. Using Images to Detect, Plan, Analyze, and Coordinate a Smart Contract in Construction. J. Manag. Eng. 2023, 39, 04023002. [Google Scholar] [CrossRef]
- Ragnoli, M.; Colaiuda, D.; Leoni, A.; Ferri, G.; Barile, G.; Rotilio, M.; Laurini, E.; De Berardinis, P.; Stornelli, V. A LoRaWAN Multi-Technological Architecture for Construction Site Monitoring. Sensors 2022, 22, 8685. [Google Scholar] [CrossRef] [PubMed]
- Shehu, M.O.; Almeida, R.; Mahapatra, K. Opportunities for Digital Tracking Technologies in the Precast Concrete Sector in Sweden. Front. Built Environ. 2025, 11, 1566784. [Google Scholar] [CrossRef]
- Motamedi, A.; Soltani, M.M.; Setayeshgar, S.; Hammad, A. Extending IFC to Incorporate Information of RFID Tags Attached to Building Elements. Adv. Eng. Inf. 2016, 30, 39–53. [Google Scholar] [CrossRef]
- Nath, N.D.; Behzadan, A.H.; Paal, S.G. Deep Learning for Site Safety: Real-Time Detection of Personal Protective Equipment. Autom. Constr. 2020, 112, 103085. [Google Scholar] [CrossRef]
- Zhang, Y.; Jiang, J.; Bai, Y.; Liu, J.; Shao, H.; Wu, C.; Guo, Z. A Fractional Mass Transfer Model for Simulating VOC Emissions from Porous, Dry Building Material. Build. Environ. 2019, 152, 182–191. [Google Scholar] [CrossRef]
- Huang, W.; Fan, Z. Innovation and Coordination a SWOT Analysis of Artificial Intelligence Industry in Guangdong Province. E3S Web Conf. 2021, 235, 3–7. [Google Scholar] [CrossRef]
- Altheimer, J.; Schneider, J. Smart-Watch-Based Construction Worker Activity Recognition with Hand-Held Power Tools. Autom. Constr. 2024, 167, 105684. [Google Scholar] [CrossRef]
- Lee, B.G.; Choi, B.; Jebelli, H.; Lee, S. Assessment of Construction Workers’ Perceived Risk Using Physiological Data from Wearable Sensors: A Machine Learning Approach. J. Build. Eng. 2021, 42, 102824. [Google Scholar] [CrossRef]
- Kang, K.-S.; Koo, C.; Ryu, H.-G. An Interpretable Machine Learning Approach for Evaluating the Feature Importance Affecting Lost Workdays at Construction Sites. J. Build. Eng. 2022, 53, 102824. [Google Scholar] [CrossRef]
- Li, P.; Lu, Y.; Yan, D.; Xiao, J.; Wu, H. Scientometric Mapping of Smart Building Research: Towards a Framework of Human-Cyber-Physical System (HCPS). Autom. Constr. 2021, 129, 103776. [Google Scholar] [CrossRef]
- Ray, S.J.; Teizer, J. Dynamic Blindspots Measurement for Construction Equipment Operators. Saf. Sci. 2016, 85, 139–151. [Google Scholar] [CrossRef]
- Niu, Y.; Lu, W.; Xue, F.; Liu, D.; Chen, K.; Fang, D.; Anumba, C. Towards the “Third Wave”: An SCO-Enabled Occupational Health and Safety Management System for Construction. Saf. Sci. 2019, 111, 213–223. [Google Scholar] [CrossRef]
- Sun, X.; Wu, M.; Cheng, B.; Yang, A.; Ye, X.; Ouyang, Y. A Chinese Business License Text Detection Algorithm Based On Multi-Scale Features. In Proceedings of the 4th IEEE International Conference on Artificial Intelligence in Engineering and Technology, IICAIET 2022, Kota Kinabalu, Malaysia, 13–15 September 2022; Institute of Electrical and Electronics Engineers Inc.: Beijing, China, 2022. [Google Scholar] [CrossRef]
- Zhou, L.; Liu, W.; Zhang, S.; Luo, N.; Xu, M. CRMNet: Development of a Deep-Learning-Based Anchor-Free Detection Method for Illegal Building Objects. Int. J. Pattern Recognit. Artif. Intell. 2023, 37, 2352007. [Google Scholar] [CrossRef]
- Liu, Y.; Habibnezhad, M.; Jebelli, H. Brainwave-Driven Human-Robot Collaboration in Construction. Autom. Constr. 2021, 124, 103556. [Google Scholar] [CrossRef]
- Ning, X.; Qi, J.; Wu, C.; Wang, W. Reducing Noise Pollution by Planning Construction Site Layout via a Multi-Objective Optimization Model. J. Clean. Prod. 2019, 222, 218–230. [Google Scholar] [CrossRef]
- Akinosho, T.D.; Oyedele, L.O.; Bilal, M.; Ajayi, A.O.; Delgado, M.D.; Akinade, O.O.; Ahmed, A.A. Deep Learning in the Construction Industry: A Review of Present Status and Future Innovations. J. Build. Eng. 2020, 32, 101827. [Google Scholar] [CrossRef]
- Khan, N.; Nadeau, S.; Xuan-Tan, P.; Boton, C. Exploring Associations between Accident Types and Activities in Construction Using Natural Language Processing. Autom. Constr. 2024, 164, 105457. [Google Scholar] [CrossRef]
- Torres, J.; San-Mateos, R.; Lasarte, N.; Mediavilla, A.; Sagarna, M.; León, I. Building Digital Twins to Overcome Digitalization Barriers for Automating Construction Site Management. Buildings 2024, 14, 2238. [Google Scholar] [CrossRef]
- Shayesteh, S.; Ojha, A.; Liu, Y.; Jebelli, H. Human-Robot Teaming in Construction: Evaluative Safety Training through the Integration of Immersive Technologies and Wearable Physiological Sensing. Saf. Sci. 2023, 159, 106019. [Google Scholar] [CrossRef]
- Xu, X.; Zou, P.X.W. Discovery of New Safety Knowledge from Mining Large Injury Dataset in Construction. Saf. Sci. 2021, 144, 105481. [Google Scholar] [CrossRef]
- Ajayi, A.; Oyedele, L.; Owolabi, H.; Akinade, O.; Bilal, M.; Davila Delgado, J.M.; Akanbi, L. Deep Learning Models for Health and Safety Risk Prediction in Power Infrastructure Projects. Risk Anal. 2020, 40, 2019–2039. [Google Scholar] [CrossRef]
- Li, X.; Yang, D.; Yuan, J.; Donkers, A.; Liu, X. BIM-Enabled Semantic Web for Automated Safety Checks in Subway Construction. Autom. Constr. 2022, 141, 104454. [Google Scholar] [CrossRef]
- Wang, B.; Yuan, J.; Ghafoor, K.Z. Research on Construction Cost Estimation Based on Artificial Intelligence Technology. Scalable Comput. Pract. Exp. 2021, 22, 93–104. [Google Scholar] [CrossRef]
- Koc, K.; Gurgun, A.P. Scenario-Based Automated Data Preprocessing to Predict Severity of Construction Accidents. Autom. Constr. 2022, 140, 104351. [Google Scholar] [CrossRef]
- Ahmadi, L.; Bilal, M.; Olumo, A.; Mollaei, A.; Jalaei, F.; Ebrahimi, N.; Mozaffari, H.; Kim, J.; Haas, C. Enhancing Circularity in the Building Industry: A Review of Material Passports and Digital Twin Technologies. J. Constr. Eng. Manag. 2026, 152, 03125012. [Google Scholar] [CrossRef]
- Chen, Y.-C.; Wang, W.-J. Safety Helmet Wearing Detection System Based on a Two-Stage Network Model. In Proceedings of the 2023 5th International Conference on Computer Communication and the Internet, ICCCI 2023, Fujisawa, Japan, 23–25 June 2023; Institute of Electrical and Electronics Engineers Inc.: Taoyuan, Taiwan, 2023; pp. 122–126. [Google Scholar] [CrossRef]
- Wang, D.; Lu, H. Development of a BIM Platform for the Design of Single-Story Steel Structure Factories. Buildings 2024, 14, 747. [Google Scholar] [CrossRef]
- Esmaeili, B.; Hallowell, M. Integration of Safety Risk Data with Highway Construction Schedules. Constr. Manag. Econ. 2013, 31, 528–541. [Google Scholar] [CrossRef]
- Koc, K.; Ekmekcioğlu, Ö.; Gurgun, A.P. Accident Prediction in Construction Using Hybrid Wavelet-Machine Learning. Autom. Constr. 2022, 133, 103987. [Google Scholar] [CrossRef]
- Kamari, M.; Ham, Y. AI-Based Risk Assessment for Construction Site Disaster Preparedness through Deep Learning-Based Digital Twinning. Autom. Constr. 2022, 134, 104091. [Google Scholar] [CrossRef]
- Antwi-Afari, M.F.; Li, H.; Yu, Y.; Kong, L. Wearable Insole Pressure System for Automated Detection and Classification of Awkward Working Postures in Construction Workers. Autom. Constr. 2018, 96, 433–441. [Google Scholar] [CrossRef]
- Antwi-Afari, M.F.; Li, H.; Umer, W.; Yu, Y.; Xing, X. Construction Activity Recognition and Ergonomic Risk Assessment Using a Wearable Insole Pressure System. J. Constr. Eng. Manag. 2020, 146, 04020077. [Google Scholar] [CrossRef]
- Zhou, Y.; Li, P.; Ye, Z.; Yue, L.; Gui, L.; Jiang, X.; Li, X.; Liu, Y.-H. Building Information Modeling-Based 3D Reconstruction and Coverage Planning Enabled Automatic Painting of Interior Walls Using a Novel Painting Robot in Construction. J. Field Robot. 2022, 39, 1178–1204. [Google Scholar] [CrossRef]
- Luo, F.; Li, R.Y.M.; Crabbe, M.J.C.; Pu, R. Economic Development and Construction Safety Research: A Bibliometrics Approach. Saf. Sci. 2022, 145, 105519. [Google Scholar] [CrossRef]
- Oduoza, C.F.; Alamri, R.; Oloke, D. Best Practice for Safety Management—Case of Major Oil Processing Country in the Middle East. Eng. Constr. Archit. Manag. 2025, 32, 1857–1874. [Google Scholar] [CrossRef]
- Wu, L.; Lu, W.; Xue, F.; Li, X.; Zhao, R.; Tang, M. Linking Permissioned Blockchain to Internet of Things (IoT)-BIM Platform for off-Site Production Management in Modular Construction. Comput. Ind. 2022, 135, 103573. [Google Scholar] [CrossRef]
- Li, H.; Yin, K.; Ji, X.; Liu, Y.; Huang, T.; Yin, G. Improved YOLOV3 Surveillance Device Object Detection Method Based on Federated Learning. In Proceedings of the 2022 4th International Conference on Data-Driven Optimization of Complex Systems, DOCS 2022, Chengdu, China, 28–30 October 2022; Institute of Electrical and Electronics Engineers Inc.: Chengdu, China, 2022. [Google Scholar] [CrossRef]
- Liu, Z.; Chi, Z.; Osmani, M.; Demian, P. Blockchain and Building Information Management (Bim) for Sustainable Building Development within the Context of Smart Cities. Sustainability 2021, 13, 2090. [Google Scholar] [CrossRef]
- Waqar, A.; Othman, I.; Almujibah, H.; Khan, M.B.; Alotaibi, S.; Elhassan, A.A.M. Factors Influencing Adoption of Digital Twin Advanced Technologies for Smart City Development: Evidence from Malaysia. Buildings 2023, 13, 775. [Google Scholar] [CrossRef]
- Liang, X.; Yabuki, N.; Fukuda, T. Fully automated synthetic BIM dataset generation using a deep learning-based framework. Autom. Constr. 2026, 181, 106584. [Google Scholar] [CrossRef]
- Zermane, A.; Mohd Tohir, M.Z.; Zermane, H.; Baharudin, M.R.; Mohamed Yusoff, H. Predicting Fatal Fall from Heights Accidents Using Random Forest Classification Machine Learning Model. Saf. Sci. 2023, 159, 106023. [Google Scholar] [CrossRef]
- van Marrewijk, A.; van der Steen, H. Organizational Learning from Construction Fatalities: Balancing Juridical, Ethical, and Operational Processes. Saf. Sci. 2024, 174, 106472. [Google Scholar] [CrossRef]
- Wang, X.; Zhu, Z. Vision—Based Framework for Automatic Interpretation of Construction Workers’ Hand Gestures. Autom. Constr. 2021, 130, 103872. [Google Scholar] [CrossRef]
- Wang, X.; El-Gohary, N. Deep Learning-Based Named Entity Recognition and Resolution of Referential Ambiguities for Enhanced Information Extraction from Construction Safety Regulations. J. Comput. Civ. Eng. 2023, 37, 04023023. [Google Scholar] [CrossRef]
- Shen, J.; Liu, S.; Zhang, J. Using Text Mining and Bayesian Network to Identify Key Risk Factors for Safety Accidents in Metro Construction. J. Constr. Eng. Manag. 2024, 150, 04024052. [Google Scholar] [CrossRef]
- Esmaeili, B.; Hallowell, M.R. Diffusion of Safety Innovations in the Construction Industry. J. Constr. Eng. Manag. 2012, 138, 955–963. [Google Scholar] [CrossRef]
- Fang, X.; Li, H.; Mas, J.; Xing, X.; Fu, Z.; Antwi-Afari, M.F.; Umer, W. Assessment of Construction Workers’ Spontaneous Mental Fatigue Based on Non-Invasive and Multimodal In-Ear EEG Sensors. Buildings 2024, 14, 2793. [Google Scholar] [CrossRef]







Disclaimer/Publisher’s Note: The statements, opinions and data contained in all publications are solely those of the individual author(s) and contributor(s) and not of MDPI and/or the editor(s). MDPI and/or the editor(s) disclaim responsibility for any injury to people or property resulting from any ideas, methods, instructions or products referred to in the content. |
© 2026 by the authors. Licensee MDPI, Basel, Switzerland. This article is an open access article distributed under the terms and conditions of the Creative Commons Attribution (CC BY) license.
Share and Cite
Onososen, A.; Musonda, I. Artificial Intelligence in Construction Health and Safety: Use Cases, Benefits and Barriers. Safety 2026, 12, 30. https://doi.org/10.3390/safety12010030
Onososen A, Musonda I. Artificial Intelligence in Construction Health and Safety: Use Cases, Benefits and Barriers. Safety. 2026; 12(1):30. https://doi.org/10.3390/safety12010030
Chicago/Turabian StyleOnososen, Adetayo, and Innocent Musonda. 2026. "Artificial Intelligence in Construction Health and Safety: Use Cases, Benefits and Barriers" Safety 12, no. 1: 30. https://doi.org/10.3390/safety12010030
APA StyleOnososen, A., & Musonda, I. (2026). Artificial Intelligence in Construction Health and Safety: Use Cases, Benefits and Barriers. Safety, 12(1), 30. https://doi.org/10.3390/safety12010030

