Next Article in Journal
Trends in Bicycle Accidents and Injury Analysis in Poland: Insights from 2016 to 2023
Next Article in Special Issue
Workplace Safety in Industry 4.0 and Beyond: A Case Study on Risk Reduction Through Smart Manufacturing Systems in the Automotive Sector
Previous Article in Journal
Occupational Risks in a Brazilian Aluminum Forming Industry: Risk Analysis and Work Environment
 
 
Font Type:
Arial Georgia Verdana
Font Size:
Aa Aa Aa
Line Spacing:
Column Width:
Background:
Article

Digital Approaches for Mitigating Occupational Vibration Exposure in the Context of Industry 4.0

by
Doru Costin Darabont
1,
Lucian-Ionel Cioca
2,* and
Daniel Onut Badea
1,*
1
National Research and Development Institute on Occupational Safety—I.N.C.D.P.M. “Alexandru Darabont”, 35A Ghencea Boulevard., Sector 6, 061692 Bucharest, Romania
2
Industrial Engineering and Management Department, Faculty of Engineering, Lucian Blaga University of Sibiu, 550024 Sibiu, Romania
*
Authors to whom correspondence should be addressed.
Safety 2025, 11(2), 31; https://doi.org/10.3390/safety11020031
Submission received: 14 February 2025 / Revised: 6 March 2025 / Accepted: 17 March 2025 / Published: 1 April 2025
(This article belongs to the Special Issue Occupational Safety Challenges in the Context of Industry 4.0)

Abstract

Whole-body vibration (WBV) exposure presents occupational health risks across multiple industries, particularly in tasks involving heavy machinery and prolonged seating. This study examines WBV risk factors, intervention strategies, and the potential for digital monitoring solutions to strengthen workplace safety. A sector-wide analysis assessed vibration exposure levels, worker-reported discomfort, and the effectiveness of the existing control measures. The study introduces a conceptual framework for a mobile application designed to integrate real-time exposure tracking, structured worker feedback, and predictive risk assessment. The findings confirm that WBV exposure varies across industries, with the energy and maritime logistics sectors showing the highest levels of noncompliance. A tiered intervention strategy, classified by impact and effort, provides a structured method for prioritizing risk reduction measures. Immediate actions, such as real-time monitoring and preventive maintenance, require minimal effort but provide high-impact benefits, while long-term strategies, including ergonomic workstation redesign, demand greater investment but contribute to sustained exposure reduction. The proposed framework offers a scalable, data-driven approach to WBV risk management, transitioning workplace safety from compliance-based monitoring to proactive prevention. Future research should explore implementation feasibility, worker adoption, and the integration of AI-driven safety recommendations to support continuous improvements in workplace safety strategies.

1. Introduction

Occupational vibration exposure is a workplace hazard that contributes to musculoskeletal disorders (MSDs), productivity loss, and long-term health complications. MSDs affect muscles, tendons, joints, and nerves, with prolonged exposure to vibrations, repetitive movements, and awkward postures increasing the risk of chronic conditions [1]. Vibration exposure accelerates equipment wear, generates noise pollution, and affects the surrounding communities. These risks require interventions that integrate occupational safety, engineering solutions, and real-time monitoring using digital technologies. Despite existing regulations, workplaces continue to struggle with controlling vibration exposure efficiently [2,3]. MSDs also reduce productivity and lead to economic losses for employers and society [4,5]. Traditional risk assessment methods focus on regulatory requirements, often neglecting real-time exposure variations, worker input, and workplace safety practices. The existing research covers WBV exposure thresholds and their link to MSDs, but most studies focus on compliance rather than adaptive risk reduction. The absence of continuous exposure tracking and predictive interventions creates a major gap in current approaches.
The complexity of vibration exposure depends on multiple factors, including machinery type, operational settings, and the biomechanical response of workers. Studies indicate that prolonged exposure, combined with ergonomic stressors such as repetitive tasks and inadequate seating support, increases the risk of chronic musculoskeletal conditions. These interdependencies emphasize the importance of continuous monitoring and real-time adaptive interventions. Because vibration exposure varies based on machine characteristics, work environment, and individual biomechanics, prevention strategies must go beyond static risk assessments. While regulatory frameworks set exposure limits, their impact remains limited by reliance on periodic assessments rather than real-time data collection. Recent technological advancements, particularly in Industry 4.0, provide an opportunity to move beyond these static assessments by integrating real-time exposure monitoring with automated risk prediction [6]. To address these gaps, digital solutions that improve exposure tracking and refine risk assessments are essential. In essence, the type of machinery and how it is operated determines the level of vibration a worker’s body absorbs. This biomechanical exposure then elevates the risk of injuries such as MSDs. Recognizing these connections underscores the need for real-time monitoring and adaptive intervention strategies to protect workers’ health.
This study contributes to the field by introducing a novel approach that integrates real-time exposure tracking with structured worker feedback, offering a data-driven model for managing vibration risks. Unlike previous studies that primarily focus on vibration measurement and compliance, this research emphasizes proactive risk mitigation through continuous monitoring and predictive analytics. Unlike traditional methods, which focus on static assessments, this approach improves the accuracy of risk assessments and provides timely, data-driven interventions, thus supporting more effective safety management practices in various industries. The proposed model not only quantifies exposure levels but also incorporates worker-reported discomfort data, allowing for a more comprehensive understanding of risk factors. By bridging the gap between regulatory compliance and proactive risk management, the study augments the existing knowledge on occupational safety and health, particularly in the context of emerging digital technologies and their role in continuous risk assessment.
The advent of Industry 4.0 has introduced significant advancements in digital technologies, such as the Internet of Things (IoT), real-time data analytics, and artificial intelligence (AI). These technologies offer new opportunities for improving workplace safety by enabling continuous monitoring, predictive analytics, and adaptive risk management. Industry 4.0 supports a transition from static compliance-based assessments to active risk management, and by incorporating digital technologies such as IoT-based monitoring and automated data analysis, it enables continuous vibration exposure tracking, predictive analytics, and targeted interventions, strengthening the management of workplace risks. This shift represents a paradigm change in occupational health, moving from retrospective evaluations to real-time adaptive interventions.
While vibration exposure is a concern across multiple industries, the methods used to monitor and mitigate its effects depend on available technology. Industry 4.0 integrates cyber–physical systems, real-time data collection, and AI-driven analytics, providing solutions that complement rather than replace traditional occupational safety strategies. This study does not claim that vibration-related hazards are exclusive to Industry 4.0 environments; rather, it examines how digital monitoring tools, commonly associated with Industry 4.0, can optimize workplace safety across different sectors. The focus is on how these technologies support the existing safety measures by providing continuous monitoring, automated risk detection, and real-time feedback. By combining sensor data with structured worker input, this approach bridges compliance efforts with ongoing risk management, leading to faster and more informed decision making.
This study examines Industry 4.0 as a technological framework designed to improve risk identification and mitigation, rather than as a source of new occupational hazards. The primary research question is not whether hazards arise in Industry 4.0 environments, but rather how Industry 4.0 technologies can be leveraged to identify, monitor, and mitigate vibration-related risks across various industrial settings. The analysis focuses on the integration of digital tools into existing occupational safety strategies. While workplace vibration exposure remains a recognized challenge across industries, Industry 4.0 solutions facilitate more precise tracking, predictive intervention, and data-informed decision making. By evaluating these technologies, this study highlights their role in supporting current safety frameworks, allowing digital advancements to assist in hazard identification rather than introducing additional risks.
Furthermore, the study is guided by the hypothesis that integrating worker feedback with sensor-based monitoring improves the reliability of risk assessment, while predictive analytics and AI-driven models support early intervention and proactive risk management.
Building on this approach, the study integrates structured worker input with sensor-based exposure tracking, allowing digital tools to complement, rather than override, occupational safety expertise. While Industry 4.0 technologies improve real-time monitoring, the existing research on whole-body vibration (WBV) remains focused on regulatory compliance rather than adaptive risk management. WBV affects the entire body, typically through vibrating platforms or seats. Prolonged exposure has been linked to an increased risk of lower back pain, spinal degeneration, and fatigue [7]. Studies also associate vibration exposure with impaired motor coordination, headaches, and nervous system dysfunction [8]. Low-frequency vibrations (1–20 Hz) contribute to lower back pain and sciatica, whereas very low frequencies (below 1 Hz) disrupt balance and cause dizziness [9]. Vibrations in the 0.5–80 Hz range pose the highest health risks. Poor posture, repetitive motions, and excessive force increase MSD risk [10]. Studies indicate a fourfold increase in back pain risk when WBV and awkward postures occur together [11]. Despite these well-documented risks, conventional monitoring relies on periodic assessments rather than continuous real-time tracking. Advancements in digital platforms allow dynamic exposure tracking, integrating sensor data with structured worker input to refine intervention strategies.
By introducing a structured, technology-assisted approach to vibration risk management, this research moves beyond traditional compliance-focused monitoring to a model that emphasizes worker involvement, continuous feedback loops, and proactive intervention strategies. This omission limits the impact of the current interventions, which often overlook worker engagement and proactive safety measures in reducing long-term health impacts.

2. Literature Review and Theoretical Framework

2.1. Literature Review

The literature review focused on WBV exposure and its impact on worker health, identifying research gaps. Studies were identified through PubMed, Scopus, and Web of Science using keywords related to WBV, MSDs, workplace ergonomics, and occupational health. The selection criteria prioritized studies analyzing WBV measurement techniques, health outcomes, and workplace influences while excluding those lacking methodological details or relevance.
The review revealed that most studies prioritize the quantitative measurements of vibration exposure, focusing on direct associations with musculoskeletal symptoms. However, broader systemic factors, such as ergonomic conditions, psychosocial stressors, and safety culture, are often overlooked. To tackle this, the literature review examined studies that integrate objective vibration measurements with worker-reported experiences, highlighting methodologies that combine both perspectives in risk assessment. Emerging research explores digital solutions that improve exposure tracking by integrating real-time monitoring with worker feedback, allowing workplaces to adjust risk mitigation measures based on dynamic conditions.
The literature review highlighted knowledge gaps in understanding how WBV affects worker safety and health, particularly in high-risk industries such as energy, rubber manufacturing, and maritime logistics. Most studies focus on quantifying vibration exposure and its link to MSDs, whereas broader workplace conditions, such as job design, the work environment, and safety culture, remain underexplored. These factors can either amplify or mitigate WBV-related risks but are insufficiently studied [12]. Psychosocial elements, such as job satisfaction, workload, and perceived workplace safety, are frequently overlooked despite their role in exacerbating physical strain and increasing the likelihood of MSDs [13].
Psychosocial factors also play a role in MSD development. Job dissatisfaction, high workloads, and insufficient support contribute to increased stress and increased MSD prevalence [14]. Workers frequently report discomfort, pain, and anxiety related to vibration exposure. Even when performing identical tasks, exposure levels vary owing to differences in tool quality, operational methods, and posture. The combination of vibration exposure and ergonomic deficiencies increases the risk of MSDs such as carpal tunnel syndrome and chronic back pain [15]. While worker behaviors and subjective experiences influence MSD risk, most studies do not integrate these factors into vibration mitigation strategies. Leveraging Industry 4.0 principles, modern safety frameworks integrate real-time worker feedback with continuous exposure monitoring, bridging the gap between physical measurements and workplace dynamics. Digital platforms that combine sensor data with structured worker input can improve exposure tracking and refine intervention strategies. This omission limits the impact of current interventions, which often overlook worker engagement and proactive safety measures in reducing long-term health impacts.
There is a noticeable lack of comparative analyses across industries. Differences in operational conditions, such as those between energy production and maritime logistics, highlight the necessity of sector-specific approaches. While both industries exhibit WBV exposure, tailored mitigation strategies are needed to tackle their challenges. Research on offshore structures underscores the importance of standardized assessment methods and threshold values in floating environments, reinforcing the need for industry-focused studies [16]. Many studies also neglect workers’ subjective experiences and perceptions of WBV exposure, limiting the understanding of real-world impacts and hindering well-informed interventions [10,17].
Longitudinal studies remain scarce, with most research focusing on short-term data collection. This prevents a structured understanding of the cumulative effects of prolonged WBV exposure on chronic MSD development and other long-term health outcomes. While ergonomic interventions are frequently suggested, few studies integrate digital monitoring tools, real-time exposure tracking, and automated risk assessment into their risk mitigation strategies. Emerging research highlights the potential of Industry 4.0 technologies, such as IoT sensors and machine learning-based analytics, to improve long-term exposure assessments by continuously collecting and analyzing workplace data. These approaches could tackle existing gaps by providing dynamic insights into WBV-related health risks.
Regulatory frameworks establish admissible vibration exposure limits, but many workplaces fail to implement successful mitigation strategies. Most intervention efforts focus on vibration-dampening technologies or ergonomic task modifications, whereas worker perspectives and organizational safety practices remain understudied [18]. Research on engineering-based solutions highlights the impact of vibration isolation, optimized seating, and tool modifications. However, few studies have investigated how real-time worker feedback shapes preventive measures or integrates subjective discomfort assessments with objective vibration data. A key challenge in adopting Industry 4.0 solutions for vibration risk management lies in integrating digital monitoring systems with the existing workplace safety frameworks. These gaps emphasize the need for methodologies that incorporate worker experiences alongside physical measurements to develop practical and scalable solutions [19].
Despite these well-documented risks, conventional monitoring still relies on periodic assessments. Digital systems provide a more effective approach by enabling continuous tracking and timely intervention, reducing reliance on retrospective evaluations. This study fills these gaps by introducing a feedback-driven approach that combines structured worker input with real-time vibration monitoring. Unlike conventional approaches that rely solely on vibration measurements, this study incorporates structured questionnaires, daily work journals, and a conceptual mobile application to improve risk assessment. These tools help identify risky areas, monitor exposure trends, and guide intervention strategies. Standardized indicators, such as the vibration exposure index and discomfort frequency rate, provide structured metrics to quantify risks and evaluate control measures. By using digital tools and real-time data processing, this study integrates vibration exposure tracking with structured worker feedback to improve workplace safety monitoring and support timely interventions. The proposed conceptual mobile application is designed to provide a structured and adaptable framework for continuously assessing exposure patterns and optimizing intervention strategies in dynamic work environments.
Prior studies emphasize the importance of integrating ergonomic design with safety culture to mitigate vibration risk [20]. This study presents a scalable intervention framework that aligns engineering solutions with worker feedback to improve occupational vibration risk management. The results suggest that integrating ergonomic task redesign, vibration-dampening technologies, and real-time monitoring helps workplaces move beyond compliance-based monitoring toward preventive safety strategies that focus on worker involvement. By introducing a multilayered approach that connects exposure data with worker-reported insights, this study offers a structured framework that can be applied across multiple industries. This structured methodology ensures that vibration risk management is not only regulatory-compliant but also adaptable to evolving workplace conditions, providing a foundation for future advancements in predictive safety strategies.

2.2. Theoretical Framework

Whole-body vibration (WBV) refers to mechanical oscillations transferred to the human body through contact with vibrating surfaces such as machinery, vehicles, or workstations. It is measured in meters per second squared (m/s2) and regulated by exposure limits based on health risks. WBV is a known cause of musculoskeletal disorders (MSDs), particularly affecting the spine, lower back, and joints. While mechanical factors contribute, workplace conditions, ergonomics, and psychosocial stressors also influence MSD risk. Standard assessments focus on compliance with predefined thresholds but fail to account for real-time variations and worker-reported symptoms.
Real-time exposure tracking allows the continuous monitoring of WBV levels using sensor-based systems, helping workplaces adjust safety measures dynamically. Unlike static compliance-based monitoring, this approach supports adaptive risk management by identifying fluctuations in exposure. Worker feedback complements sensor data by providing insights into discomfort and perceived risks, improving risk assessment precision. Predictive analytics strengthens risk management by identifying exposure trends and forecasting MSD development. Despite their potential, these digital solutions remain underutilized in WBV mitigation strategies.
The current research primarily examines WBV measurement methods and compliance-based exposure limits, with a limited investigation into the role of digital monitoring and worker feedback in risk assessment. Most studies assess WBV exposure under controlled conditions, lacking industry-specific comparative analyses. Given the variability in WBV risks across sectors, empirical research is required to establish whether customized monitoring solutions perform better than standardized compliance approaches.
A significant gap in the literature is the absence of longitudinal studies addressing the cumulative effects of sustained WBV exposure. The existing research often relies on short-term data collection, limiting insights into how prolonged exposure contributes to chronic MSD progression. Further investigation is necessary to determine whether continuous exposure tracking and predictive analytics improve early risk detection and intervention outcomes.
This study assumes that integrating real-time exposure tracking with structured worker feedback improves risk assessment precision. Sensor data alone does not account for subjective discomfort, making a combined approach more reliable. Predictive analytics strengthens WBV risk management by identifying exposure trends and forecasting MSD development, while AI-driven models support data-informed decision making for workplace safety. Continuous monitoring allows for more targeted intervention than periodic assessments, as a real-time approach enables workplaces to adjust safety measures as conditions change, reducing the duration of high-risk exposure. Worker involvement in risk assessment supports safety outcomes by increasing participation in risk prevention and improving intervention strategies.
This framework advances the shift from compliance-based monitoring to proactive safety management, integrating real-time data, predictive analytics, and worker input to develop a more responsive and well-structured WBV risk mitigation strategy.

3. Materials and Methods

This study employs a mixed-methods approach that combines quantitative measurements with qualitative worker feedback. The objective is to evaluate whether real-time exposure tracking, predictive analytics, and structured worker input improve WBV risk assessment and intervention strategies. The analysis focused on vibration exposure levels, physiological effects, and workplace conditions contributing to musculoskeletal disorders. By combining vibration measurements, statistical analyses, and worker-reported experiences, this study offered a data-driven assessment of WBV risks, supporting more precise intervention strategies. The mixed-methods approach was chosen to bridge gaps in the literature, where physical measurements are often examined separately from organizational and psychosocial factors. Advancements in digital monitoring, including real-time data collection and automated analysis, enhance this integration by providing continuous exposure tracking and improving response strategies. The integration of digital monitoring tools allows continuous exposure tracking and supports faster response strategies.
This research assessed WBV effects across three industries: energy, rubber manufacturing, and maritime logistics. These sectors were selected on the basis of documented high vibration exposure levels. Three factories, representing different industrial contexts, were studied to understand sector-specific challenges. Table 1 summarizes the characteristics of these factories, including industry type, primary activities, and vibration risk factors.
A descriptive analysis was conducted to quantify WBV exposure levels across industries following the SR ISO 2631 standard [21]. All the measurements were recorded continuously over a specified period to capture real-time exposure variations. Calibrated vibration analyzers and accelerometers were used for their ability to capture dynamic vibration variations in real-world conditions. Devices were placed on commonly used surfaces, such as floors and seats, to measure vibration amplitude, frequency, and acceleration. Vibration measurements were conducted using professional vibration analyzers equipped with dedicated software for real-time data acquisition and processing. The software computed frequency-weighted accelerations, exposure times, and spectral content, ensuring standardized data interpretation.
Data collection followed standardized procedures, with sampling conducted during routine operational tasks to obtain realistic exposure data. Each location was tested three times to increase reproducibility. The readings were processed via vibration analysis software, which evaluated frequency-weighted accelerations, exposure times, and spectral content. The software provided real-time visualization of vibration levels, enabling the immediate assessment and validation of measurements. It also supported automated data filtering and statistical processing, ensuring accurate exposure quantification.
The software was configured to generate comparative exposure profiles across industries, identifying sector-specific vibration characteristics. This helped determine peak exposure periods, dominant frequency ranges, and potential sources of excessive vibration. By integrating automated data processing and real-time monitoring, the system aligns with Industry 4.0 principles, supporting predictive risk assessment and early intervention strategies. The processed data were then used for statistical analysis to support the development of targeted mitigation strategies.
A statistical approach was applied to examine the relationship between WBV exposure and musculoskeletal health. Descriptive statistics provided an overview of exposure levels and compliance with the SR ISO 2631 [21] safety thresholds. A multiple linear regression model was used to assess the combined impact of vibration intensity, workplace conditions, and individual characteristics on health outcomes. One-way ANOVA, followed by Tukey’s post hoc tests, was conducted to determine intersector differences, while odds ratios with 95% confidence intervals quantified these differences.
The safety climate was assessed using an observational framework, which focused on key elements such as the frequency and quality of safety training sessions, visible management actions, and the presence of documented protocols for managing vibration-related risks. Data were gathered from existing workplace documentation, safety meeting logs, and training records. To complement these records, anonymous worker feedback was collected during routine operational reviews. Workers shared generalized perceptions of safety measures, training quality, and management commitment. The feedback was anonymized to maintain confidentiality, aligning with ethical research standards.
In parallel, structured discussions were conducted with workers to gather insights on perceived discomfort, exposure conditions, and workplace risk factors. The participants described their experiences with WBV exposure in daily tasks, highlighting specific challenges and risk factors not captured through measurements. Structured discussions examined workers’ experiences with WBV exposure, focusing on discomfort levels, musculoskeletal symptoms, and their relationship with vibration intensity. The participants assessed workplace safety practices, including the adequacy of training, safety briefings, and management’s resource allocation for WBV mitigation. The discussions also explored industry-specific safety climates, highlighting differences in training consistency and risk management strategies. Additionally, the workers reflected on the connection between WBV exposure and long-term health risks, identifying the gaps in workplace interventions even where vibration levels met regulatory limits. The discussions were conducted with 45 workers from the three industries, selected on the basis of their regular exposure to WBV in daily tasks. Table 2 outlines the participant characteristics.
By combining worker-reported feedback with vibration data, this study provides a structured assessment of WBV risk. A standardized data collection framework was developed within the project, incorporating predefined questionnaires, daily work journals, and a conceptual mobile application, which enables the systematic collection and analysis of exposure-related information. The questionnaire is designed to collect information on physical discomfort, exposure duration, and worker perceptions of safety measures. The daily work journal documented real-time observations, offering a temporal perspective on workplace conditions. The conceptual mobile application is intended to integrate these data sources, allowing real-time monitoring and trend analysis to refine feedback collection and improve data reliability. The framework incorporated sensor-based data collection and automated processing, allowing vibration exposure trends to be analyzed in real time and compared with worker-reported discomfort levels. Built within this framework, the application serves as a framework for integrating worker feedback with vibration measurements to support workplace safety improvements. Although not yet developed, the application was designed to streamline data collection, support real-time monitoring, and facilitate proactive interventions. The design includes a data input system compatible with manual user entries and automated sensor-based measurements. It incorporates automated reminders, anonymized reporting, and real-time dashboards, ensuring efficient data collection while maintaining worker confidentiality. Anonymization was integrated to protect worker identity while enabling trend analysis across different work environments. The application was conceptualized to combine sensor-based vibration measurements with worker-reported data, providing a comprehensive assessment of exposure risk. The proposed system is intended to correlate vibration exposure and reported discomfort, helping workplaces to identify patterns and refine operational practices. This integration allows a correlation between objective vibration data and subjective worker experiences, offering a holistic view of WBV-related hazards. The proposed system is designed to analyze responses in real time, recognizing patterns that support timely task adjustments and exposure management. To improve accuracy, the proposed system incorporates advanced filtering and pattern recognition algorithms designed to refine high-risk scenario detection. Within this framework, real-time alerts would inform workers and supervisors when vibration levels exceed safe thresholds, prompting immediate corrective actions. Additionally, an adaptive task tracking module records daily exposure levels, identifies operational trends requiring intervention, and automatically generates reports on cumulative exposure trends, supporting data-driven decisions for task allocation and workplace adjustments.
To translate the findings into workplace interventions, a conceptual model was developed to integrate vibration intensity and ergonomic conditions with organizational factors such as safety culture and training. This model provides a framework for assessing WBV risk, combining objective vibration measurements with worker-reported experiences to support a multidimensional approach to risk mitigation. Exposure data and worker feedback were structured into a digital system, enabling sector-specific comparisons and systematic evaluation of WBV risks.
A decision flowchart was created to guide risk mitigation strategies, structuring interventions on the basis of exposure assessment, workplace ergonomics, and psychosocial factors. The flowchart facilitates step-by-step decision making, allowing workplaces to prioritize interventions on the basis of exposure severity, feasibility, and organizational readiness. It incorporates assessment thresholds to determine when immediate corrective actions are required versus when long-term structural changes are necessary. To align with Industry 4.0 advancements, the flowchart integrated digital monitoring inputs, allowing real-time exposure data to support decision making and adaptive risk management.
A practical intervention matrix categorizes mitigation measures by impact and feasibility, prioritizing high-impact, low-effort interventions, such as regular equipment maintenance, for immediate implementation, whereas long-term strategies, including ergonomic task redesign, are allocated for future planning. The matrix classifies interventions into four groups, quick wins, major projects, low-priority actions, and hard-sell measures, ensuring balanced resource allocation. Digital tracking tools were incorporated to assess intervention effectiveness over time, providing a data-driven approach to optimizing workplace safety measures.
All worker participation was anonymous and voluntary, with no collection of identifiable personal data. Since the study relied on existing workplace records and aggregated feedback, informed consent was not required under standard ethical research guidelines. All the methodologies adhered to international safety and research ethics standards. The data were used exclusively for statistical purposes, ensuring the integrity and confidentiality of the information.

4. Results

4.1. Quantitative Data Collection

This study assessed WBV exposure across three industrial sectors and compared the measurement results with admissible limits. The SR ISO 2631 standard was used as a reference for the exposure limits [21]. Table 3 presents the vibration exposure levels recorded at multiple locations within each factory, highlighting compliance with safety thresholds. Vibration measurements were processed in real time using dedicated software, which computed frequency-weighted accelerations, exposure times, and spectral content. This automated analysis provided standardized data interpretation and immediate identification of high-exposure areas. The energy and maritime logistics sectors had multiple locations where vibration levels exceeded the action limit of 0.5 m/s2.
The analysis of WBV exposure across multiple industrial sectors revealed disparities in vibration intensity, exposure patterns, and associated health risks. In the energy sector, multiple locations were identified where vibration levels exceeded standardized daily exposure limits. The rubber manufacturing sector-maintained compliance with regulatory standards, although occasional readings near the action level suggest the need for continuous monitoring to ensure long-term safety. The maritime logistics sector displayed significant variability, with measurements reaching as high as 1.70 m/s2 and 1.50 m/s2 in certain locations, exceeding the exposure action value. Figure 1 illustrates these industry-specific variations in exposure levels, highlighting the importance of adaptive intervention strategies supported by real-time data analytics. These findings provide insights into the safety and health risks associated with WBV across various industries, emphasizing the need for tailored interventions in high-risk sectors to minimize exposure and improve long-term health outcomes.

4.2. Qualitative Data Collection and Quantification

Discussions with workers provided qualitative data on perceived discomfort, musculoskeletal symptoms, and workplace safety practices. The responses were analyzed to quantify the prevalence of reported health effects and their relationship with vibration exposure levels.
In the energy sector, 80% of the workers at Location 1 reported discomfort, primarily in the lower back and knees. Among them, 40% indicated that WBV exposure contributed to the development or worsening of MSDs. With respect to workplace safety measures, 60% of the workers stated that training was sufficient, whereas 40% reported that safety briefings and accident analyses did not sufficiently cover vibration-related risks. Additionally, 40% of the respondents stated that management had not allocated enough resources to mitigate WBV risk.
In the rubber manufacturing sector, at Location 3, 20% of the workers reported discomfort associated with prolonged standing or machinery operation. Although vibration levels at this location remained within permissible limits, 40% of the workers cited production pressures as a contributing factor to physical strain. Training sessions were rated positively by 80% of the workers, whereas 40% suggested that more frequent safety briefings would improve awareness of vibration-related risks. Management’s investment in WBV risk mitigation was considered moderate, with 40% of the workers reporting that additional resources should be allocated to machinery upgrades and protective equipment.
In the maritime logistics sector, at Location 2, 80% of the workers reported high levels of discomfort, with 60% experiencing severe fatigue and joint pain. Among them, 40% expressed concern about long-term health risks associated with vibration exposure. Workplace safety training was considered insufficient by 60% of the workers, who stated that more detailed safety briefings and targeted interventions were needed. Additionally, 40% of the respondents indicated that management’s investment in vibration risk mitigation was inadequate.
Correlation analysis revealed a relationship between higher WBV exposure levels and increased reports of musculoskeletal symptoms. In locations where WBV exceeds admissible limits, symptoms such as lower back pain, joint stiffness, and fatigue are more frequently reported.
Safety climate evaluation revealed differences between industries in terms of the frequency and impact of safety measures. Training documentation and safety protocols indicated that the rubber manufacturing sector had the most structured safety management practices, including regular training sessions and documented procedures for vibration risk reduction. The energy and maritime logistics sectors had inconsistencies in training frequency and policy implementation.
Anonymous worker feedback confirmed these findings. In the energy sector, 60% of the workers considered training to be adequate, whereas 40% identified deficiencies in vibration risk management. In the maritime logistics sector, 70% of the workers reported a lack of structured training and outdated safety protocols. In comparison, 80% of the workers in the rubber manufacturing sector positively rated their training programs and workplace safety measures.
The analysis indicated that industries with structured safety protocols and frequent training sessions reported lower levels of worker concerns regarding WBV-related health risks. In the rubber manufacturing sector, where vibration exposure remains within permissible limits, workers still report discomfort, suggesting that even low-intensity, long-term exposure could contribute to musculoskeletal strain. The evaluation of the workplace safety climate revealed that deficiencies in safety training, briefings, and accident analyses were associated with higher reported discomfort levels, even in environments where the measured vibration levels met regulatory limits.

4.3. Statistical Analysis

The data analysis revealed substantial variability in WBV exposure across industries. Compared with the rubber manufacturing sector, the energy and maritime logistics sectors presented higher median vibration levels and greater variability, which consistently maintained lower and more stable values. The WBV levels in the energy and maritime logistics sectors frequently exceeded the exposure limits, indicating a greater risk of musculoskeletal symptoms in these industries.
The ANOVA results (F (2,27) = 45.83, p < 0.001) indicated differences in WBV across the sectors. The post hoc Tukey tests revealed that the energy and maritime logistics sectors had higher vibration levels than did rubber manufacturing, with mean differences of 1.15 m/s2 (p < 0.001) and 0.92 m/s2 (p < 0.001), respectively. However, the difference between the energy and maritime logistics sectors was not statistically significant (0.23 m/s2, p > 0.05), indicating similar exposure patterns.
Pairwise comparisons confirmed these results, showing that workers in the energy sector experienced vibration levels 1.15 m/s2 higher than those in rubber manufacturing (p < 0.001), whereas vibration exposure in maritime logistics exceeded that in rubber manufacturing by 0.92 m/s2 (p < 0.001). The energy and maritime sectors consistently reported WBV levels exceeding safety thresholds, emphasizing the need for targeted interventions.
Figure 2 presents the results of the ANOVA and Tukey post hoc tests, illustrating differences in WBV exposure across the industrial sectors: blue for energy, brown for maritime, and green for rubber manufacturing. The statistical analysis confirmed substantial differences in WBV exposure between the sectors.
The cluster analysis categorized worker perceptions of the safety climate into two distinct groups. Cluster 0 included the energy and maritime logistics sectors, where the workers shared concerns about the adequacy of training quality and safety protocol implementation. Cluster 1 consisted of the rubber manufacturing sector, where the workers reported a more favorable safety climate characterized by frequent safety briefings and higher management investment in safety measures. Figure 3 displays these findings, revealing that the energy and maritime logistics sectors present lower worker confidence in safety training, management commitment, and overall workplace risk awareness. The rubber manufacturing sector demonstrates a more structured safety culture characterized by frequent training programs and systematic risk assessments.
Regression analysis revealed that vibration exposure is the primary predictor of musculoskeletal discomfort across all industries. Strong correlations were found between elevated WBV exposure and increased reports of lower back pain, joint stiffness, and fatigue. These relationships were particularly pronounced in the energy and maritime logistics sectors, where exposure levels exceeded permissible limits. Figure 4 illustrates that vibration intensity is the strongest predictor of these symptoms, with the highest vibration levels coinciding with the highest reported discomfort in these sectors. Despite lower exposure levels, the rubber manufacturing sector also showed a moderate association between WBV and musculoskeletal discomfort.
The sectoral comparison highlighted that industries with structured safety practices and consistent training, such as rubber manufacturing, reported lower vibration levels and fewer musculoskeletal symptoms. The energy and maritime logistics sectors face challenges related to managing high exposure levels and inconsistencies in safety practices.

4.4. Decision-Making Tools and Conceptual Frameworks

The study findings supported the development of a dynamic interaction model that integrates WBV exposure data with psychosocial and workplace risk factors. The model outlines the pathways contributing to musculoskeletal disorders, demonstrating how vibration exposure interacts with workplace conditions and individual attributes to influence occupational health risks.
A decision flowchart was created to systematically identify hazardous areas, assess workplace conditions, and prioritize interventions. The first step involves evaluating vibration exposure levels against established safety thresholds, followed by an assessment of organizational factors such as training frequency, equipment maintenance, and management practices. This structured framework supports interventions in addressing physical and systemic risks appropriately.
Worker feedback played a central role in refining safety strategies. Data from the structured questionnaires provided quantitative insights into vibration exposure, discomfort, and the perceived impact of safety measures. A daily work journal recorded real-time observations, capturing task-related exposure patterns. To improve feedback integration, a conceptual mobile application was designed to merge subjective worker input with objective vibration measurements, creating a unified dataset for workplace conditions. This framework streamlines data collection and analysis through automated reminders, alerts, and anonymized reporting, enabling continuous monitoring and rapid intervention.
The analysis led to the development of standardized indicators to assess workplace safety. These indicators include vibration exposure levels, discomfort frequency, and maintenance response time, providing measurable benchmarks for evaluating intervention impact. The impact–effort matrix was applied to categorize vibration mitigation strategies on the basis of their feasibility and outcomes. The analysis identified four primary intervention categories: quick wins, major projects, low-priority actions, and hard sells. Quick wins, such as real-time monitoring and routine equipment maintenance, require minimal effort but yield immediate safety improvements, making them ideal for rapid deployment. Major projects, including vibration-dampening technologies, ergonomic workplace redesign, and task modifications, demand substantial investment but result in long-term reductions in vibration exposure. Promoting a positive safety culture also falls into this category, as ongoing training and compliance efforts reinforce sustainable improvements. Low-priority actions, such as routine medical assessments and stress management programs, offer supplementary worker health benefits but do not directly mitigate vibration exposure. Hard-sell interventions, such as the development of sector-wide vibration control guidelines, require extensive regulatory collaboration and investment, making them impractical for immediate implementation despite their potential long-term value.
The findings also highlighted the benefits of integrating vibration control measures into workplace operations. These interventions support resource conservation, improve energy efficiency, and reduce mechanical wear, demonstrating their value beyond occupational safety and health. By incorporating these measures into a structured decision-making framework, industries can optimize operational efficiency while mitigating occupational health risks.
The development of analytical tools, such as the impact–effort matrix, provided a structured approach for prioritizing safety interventions on the basis of exposure risks and feasibility. This tool was designed to align with sector-specific needs and facilitate the identification of hazardous areas, supporting targeted vibration reduction strategies across industries.
These sector-specific differences emphasize that WBV mitigation strategies cannot be uniformly applied but must be tailored to industry-specific conditions. The energy sector requires engineering-based vibration control mechanisms, such as seat suspension systems for vehicle operators and dampening technologies for fixed machinery. The maritime logistics sector, where structural vibration from vessels is a major contributor to the WBV, may benefit from dynamic vibration isolation systems with real-time adaptive control, which have been successfully implemented in naval and offshore environments to minimize resonance effects [22]. The rubber manufacturing sector, while largely compliant with WBV exposure limits, still necessitates preventive ergonomic measures, such as adjustable workstation heights and antifatigue flooring, to mitigate the cumulative effects of prolonged low-intensity vibration exposure.

5. Discussion

The impact of vibration control measures depends on how well engineering solutions are integrated with worker behavior and real-time monitoring. In sectors with frequent exceedances of WBV exposure limits, passive mitigation measures, such as vibration-dampening seating, may not be sufficient. Integrating sensor-based tracking and automated data analysis into safety management systems can improve risk identification and support real-time interventions. These findings align with previous studies showing that prolonged exposure to vibrations above 0.5 m/s2 increases the incidence of lower back pain and degenerative spinal conditions [23,24]. Automated reporting systems where workers log vibration-related discomfort, combined with objective exposure data, can improve early risk detection before exposure reaches hazardous levels. Similar findings have been made in assembly line environments, where even moderate vibration exposure is linked to repetitive strain injuries [25]. This inconsistency suggests that risk assessments based on single-point measurements may not be enough, and that continuous data collection should be prioritized. Variations in compliance within the maritime logistics sector highlight operational inconsistencies affecting vibration exposure control. Similar patterns have been identified in offshore industries, where vessel-induced vibrations increase exposure due to complex mechanical interactions [26].
These findings demonstrate that WBV risk is influenced not only by exposure intensity but also by task design, ergonomic conditions, and the implementation of safety protocols. A structured approach combining vibration mitigation technologies with task redesign could offer better long-term protection. Adjusting work schedules or introducing job rotation strategies may help reduce prolonged exposure without affecting productivity. Even in structured environments, exposure reduction efforts should be guided by data. Integrating training outcomes with real-time exposure tracking can help assess whether interventions effectively reduce worker risk. The role of safety culture in mitigating WBV exposure is well documented, with research indicating that industries with robust safety policies report lower incidence rates of WBV-related MSDs [27]. Furthermore, advancements in digital monitoring and automated safety assessments allow workplaces to align training programs with real-time risk levels, ensuring interventions remain relevant and adaptable to changing exposure conditions.
These findings confirm that physical interventions, such as vibration-dampening seats and flooring, should be complemented by periodic health monitoring to detect early signs of MSDs. Incorporating wearable sensors for posture and vibration tracking could improve risk assessment by providing continuous exposure data and personalized insights. They also reinforce prior research demonstrating a dose–response relationship between WBV exposure and musculoskeletal strain, particularly in occupations involving prolonged sitting or heavy machinery operation [28,29]. This highlights the need for data-driven intervention strategies, even in sectors meeting current safety thresholds, to prevent the gradual onset of chronic conditions.
Given these insights, sector-specific guidelines should be developed to address operational differences rather than relying solely on generalized compliance-based approaches. Standardized vibration control practices must integrate predictive maintenance technologies and workforce training to minimize exposure risks effectively. The findings align with previous studies in the mining and transportation industries, where mobile heavy machinery was identified as the primary contributor to elevated WBV exposure [30].
To enhance long-term risk management, predictive analytics can help identify hazardous tasks before exposure reaches unsafe levels, enabling early intervention. In maritime environments, adaptive damping systems that respond to varying load conditions could improve vibration control, drawing from successful applications in naval and offshore industries. Additionally, integrating ergonomic adjustments with automated exposure tracking can support compliance while improving worker comfort over time. These strategies demonstrate how study findings can inform practical safety measures, ensuring that interventions are targeted and adaptable to sector-specific demands.
Building on this approach, a dynamic interaction model (Figure 5) was developed to integrate WBV exposure, workplace conditions, and worker health risks. Unlike conventional WBV risk assessments, which focus primarily on mechanical exposure levels, this model incorporates human factors, task variability, and ergonomic stressors to provide a multidimensional risk evaluation. By linking real-time worker feedback with exposure data, the model enables adaptive risk assessment, allowing interventions to be adjusted based on exposure trends rather than fixed compliance thresholds. This approach aligns with data-driven safety management, where risk evaluations continuously adapt to workplace conditions. The model highlights that WBV risk is not solely dependent on exposure intensity but is also influenced by workplace design, worker posture, and repetitive movements. These findings reinforce the need for continuous ergonomic adjustments, optimized tool selection, and adaptive work–rest cycles to mitigate cumulative exposure effects.
Research on occupational biomechanics supports this framework, indicating that WBV exposure in conjunction with awkward postures and a high workload amplifies spinal compression forces, increasing the risk of lumbar disk herniation and vertebral misalignment [19]. These interactions suggest that interventions should prioritize postural training and task rotation strategies to break prolonged exposure cycles. Similar findings have been reported in the construction sector, where WBV exposure interacts with manual material handling tasks, intensifying joint degeneration and ligament strain [30]. This finding reinforces the importance of integrating workload distribution models with real-time vibration exposure data to optimize scheduling and reduce biomechanical strain. These findings suggest that WBV mitigation must extend beyond simple exposure reduction to include ergonomic task design and adaptive workload strategies that adjust to real-time biomechanical risk indicators. The application of real-time biomechanical monitoring, combined with vibration exposure tracking, could improve risk assessment, allowing for earlier intervention and personalized safety recommendations.
To operationalize this model, a decision flowchart was developed to guide organizations in assessing WBV risk, identifying intervention priorities, and implementing targeted safety measures. The framework follows a tiered approach, beginning with quantitative exposure assessments, followed by qualitative evaluations of ergonomic and organizational factors, and concludes with structured intervention planning. Unlike static risk assessments, this approach integrates real-time exposure monitoring with worker-reported discomfort data, allowing for more responsive intervention strategies.
Integrating worker feedback improves the effectiveness of safety interventions outlined in the decision-making flowchart. By aligning safety measures with workplace conditions, this approach identifies risks that standard assessments might overlook. Automated reporting systems link exposure measurements with real-world working conditions, supporting timely and data-driven interventions. A structured methodology is used to collect, analyze, and apply worker input, combining subjective experiences with objective vibration data to refine intervention strategies.
This process follows five stages. In the first stage, a structured questionnaire gathers data on discomfort, vibration exposure, and perceptions of safety measures. The questionnaire includes industry-specific considerations to support adaptability across various work environments. It captures task-related factors such as exposure duration, affected body areas, and the adequacy of protective measures. A digital reporting tool could simplify this process, allowing workers to log symptoms and exposure levels in real time.
The second stage integrates the collected feedback with vibration measurements to develop a comprehensive risk profile. This dual analysis identifies correlations between worker-reported discomfort and exposure levels, pinpointing hazardous vibration zones and potential maintenance problems. The resulting data guide risk prioritization, enabling a targeted response to workplace hazards. Advanced data analytics can help anticipate hazardous tasks and recommend adjustments before symptoms appear.
The third stage focuses on developing tailored interventions. These may include adjusting maintenance schedules to tackle equipment-related discomfort, modifying ergonomic features to reduce physical strain, or reassigning tasks to limit prolonged exposure. Each measure is evaluated for feasibility and impact to optimize resource allocation. Worker input is incorporated during implementation to ensure practical applicability and encourage participation. Predictive models can refine these strategies by identifying exposure trends and suggesting preemptive ergonomic adjustments.
The fourth stage, implementation, focuses on applying mitigation strategies in the workplace. This involves executing control measures, training workers on proper posture and equipment use, and deploying PPE where necessary. Real-time monitoring should be incorporated into this phase to assess how interventions impact exposure levels. Wearable sensors can provide continuous feedback on exposure levels, enabling dynamic task adjustments. Implementation should also involve structured follow-ups to verify that safety measures remain reliable over time.
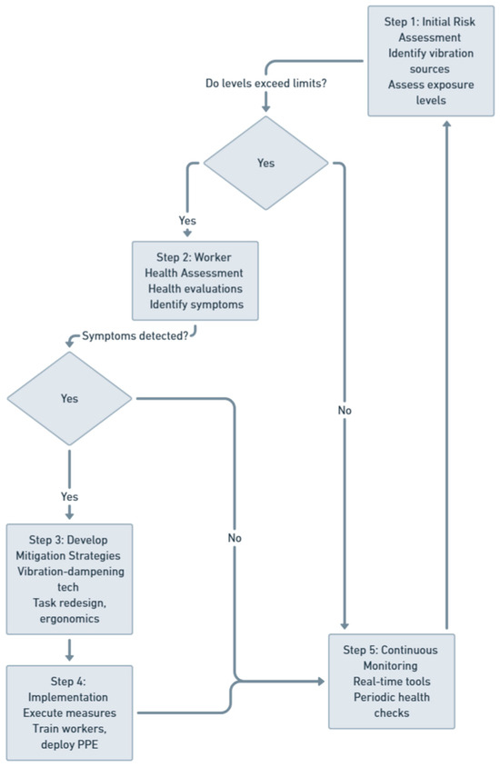
The fifth stage emphasizes continuous improvement. Data on intervention outcomes are regularly collected and analyzed, creating an iterative process where safety strategies evolve on the basis of changing conditions and worker feedback. Periodic reassessments maintain the relevance of interventions and keep them responsive to emerging risks. A centralized monitoring system can support this process by providing automated alerts when exposure levels exceed safe limits and recommending corrective actions. Figure 6 illustrates this process, demonstrating how structured feedback informs targeted interventions and iterative refinements. Over time, this model supports a proactive approach to managing vibration-related risks and improving worker well-being and engagement. Its adaptability allows application across diverse industrial settings, offering a scalable framework for improving occupational safety. Treating worker feedback as an ongoing process reinforces risk management strategies, allowing them to evolve in response to workplace dynamics.
The integration of structured feedback relies on practical tools designed to systematically collect, organize, and analyze worker input. These tools should be adaptable to different work environments, allowing seamless integration with the existing occupational safety systems. They incorporate qualitative and quantitative data, offering a comprehensive assessment of workplace conditions. Combining real-time exposure tracking with worker-reported symptoms supports a more detailed assessment of risk factors, ensuring that interventions are data-driven rather than reactive.
Standardizing data collection supports the development of actionable safety strategies, improving risk management and intervention planning. Automated reporting systems can simplify this process by identifying exposure trends and highlighting areas that require immediate corrective actions. Figure 7 presents a structured process for integrating worker feedback into workplace safety strategies. Digital feedback platforms could streamline this process, allowing workers to log discomfort levels and exposure patterns in real time, reducing the likelihood of underreporting. This framework links subjective insights with objective vibration measurements, enabling a data-driven approach to identifying hazardous zones and implementing targeted interventions. Predictive analytics can help anticipate high-risk scenarios before they result in injury, allowing for early intervention rather than reactive mitigation. The process also facilitates continuous improvements by refining measures on the basis of evolving workplace conditions and real-time feedback. Regular analysis of feedback trends keeps safety strategies relevant, adapting to changes in equipment use, work intensity, and exposure conditions. By integrating these structured steps, organizations can strengthen safety practices, reduce vibration exposure, and improve overall workplace conditions.
The questionnaire serves as the primary feedback tool, focusing on key aspects of worker experience. By structuring questions around specific tasks and exposure patterns, it ensures that data collection aligns with real workplace conditions. It evaluates physical discomfort by prompting workers to specify affected body areas and rate severity on a scale of one to five. Additionally, it gathers information on exposure conditions, including the duration and frequency of tasks involving vibrating equipment. This structured approach supports trend analysis, helping identify recurring issues that might otherwise go unnoticed. The questionnaire also assesses the existing safety measures by capturing worker perceptions regarding protective equipment and workstation adjustments. The incorporation of targeted questions about the impact of interventions helps organizations refine their safety strategies on the basis of real worker experiences rather than assumptions. The format is designed for clarity and ease of use, ensuring accessibility while maintaining the depth of responses necessary for meaningful analysis. Mobile-friendly digital forms could further increase response rates and improve data accuracy. Digital versions of the questionnaire simplify distribution and data processing, enabling the efficient aggregation of responses. Automated analytics tools could be integrated to highlight hazardous areas and prioritize intervention strategies on the basis of the reported discomfort levels. Figure 8 presents an excerpt from the worker feedback questionnaire, highlighting the structured sections tailored to capture insights into vibration exposure, physical discomfort, and workplace safety practices. Combining this feedback with real-time exposure monitoring can refine predictive safety models, allowing organizations to take preventive action before risks escalate. By integrating multiple data sources, this approach improves the accuracy and reliability of workplace assessments, supporting the ongoing refinement of safety interventions.
The analysis of worker feedback and vibration data provided detailed insights into workplace conditions. By linking subjective discomfort reports with objective exposure measurements, this approach improves the precision of risk assessments and intervention planning. The vibration exposure index identified hazardous tasks and locations, supporting targeted interventions to mitigate exposure. Integrating these data with predictive analytics can help anticipate exposure trends, allowing for preventive adjustments before risks escalate. The discomfort frequency rate highlights specific equipment and activities linked to worker strain, guiding ergonomic and procedural adjustments. These insights help organizations to prioritize interventions where they are most needed, optimizing resource allocation. The maintenance response time revealed inconsistencies in tackling equipment-related problems, indicating areas requiring operational improvements. A structured maintenance tracking system could improve response times by setting automated alerts when exposure thresholds are exceeded. The ergonomic compliance score identified deviations from recommended standards, prompting corrective measures to reduce physical strain. This metric can be used to refine workstation design, ensuring that ergonomic improvements are based on actual worker needs rather than general assumptions. The improvement feedback loop rate demonstrated how worker input was incorporated into routine safety updates, fostering a responsive approach to workplace risk management. Establishing a formalized review process could improve this loop, ensuring that feedback is continuously analyzed and acted upon. These indicators confirmed their value in identifying hazards, tracking trends, and adapting safety strategies to workplace dynamics.
The daily work journal complemented the questionnaire by capturing task-specific data in real time, including the start and end times of activities involving vibrating equipment, equipment performance variations, and worker-reported discomfort. By incorporating timestamps and automated logging, this tool can improve exposure tracking, reducing reliance on worker recall. This tool introduces a temporal dimension to the feedback process, revealing patterns that periodic surveys might overlook. It also supports trend analysis by identifying exposure spikes linked to specific work shifts, equipment uses, or operational conditions. Standardized templates maintain consistency in data collection and simplify trend analysis, helping to detect exposure risks and maintenance inefficiencies. Figure 9 presents an excerpt from the daily work journal, illustrating its structured format for recording real-time observations on activity durations, equipment conditions, and worker-reported discomfort. Integrating this journal into a centralized monitoring platform could further expand its utility, allowing automatic risk alerts and improving response time.
The findings highlight the need for a data-driven monitoring system that combines worker feedback with vibration exposure data to improve workplace risk management. A conceptual model application was developed to explore how real-time exposure tracking, combined with structured worker input, could improve risk assessment reliability and support preventive interventions. The conceptual mobile application was outlined as a potential tool for integrating worker feedback with vibration exposure data. While not yet developed, this framework is based on established occupational safety methodologies and was designed to support predictive risk management. By using mobile technology, the system could simplify data collection, improve exposure trend analysis, and support immediate corrective actions.
The framework is designed to include automated alerts, anonymized reporting, and real-time dashboards, forming a structured system for continuous data collection and risk assessment. Unlike conventional monitoring, which relies on periodic reviews, the proposed system supports real-time decision making to prevent hazards before they lead to chronic conditions. Automated alerts were envisioned to prompt necessary actions, such as task rotation, equipment adjustments, or protective measures. The model integrates worker-reported discomfort with sensor data, identifying trends and high-risk patterns. Algorithms can refine these insights by correlating vibration levels, task duration, and reported symptoms, increasing the accuracy of interventions. Notifications would inform workers and supervisors when exposure surpasses safety thresholds, allowing for rapid responses. Additionally, a task-tracking module was designed to log daily exposure patterns, helping identify areas requiring modifications. By integrating these data with workforce scheduling, the system can optimize assignments to reduce prolonged exposure for high-risk individuals.
The navigation structure was designed to organize functionalities into distinct modules (Figure 10), ensuring intuitive user interaction and efficient risk management. The dashboard was conceptualized to provide real-time exposure insights on the basis of worker input and sensor data. The task module allows workers to log activities, track exposure, and report discomfort, improving data accuracy. Customizable reporting templates streamline this process, ensuring that all the risk factors are efficiently documented. The alerts module generates warnings when unsafe vibration levels are detected, enabling a proactive response. The report module generates exposure records and trend analyses, assisting in long-term safety planning, compliance tracking, and safety audits. Automated trend detection can identify recurring problems, helping safety managers prioritize hazardous vibration zones and implement specific measures. The settings module was designed to support adaptability across industries through language options, offline functionality, and accessibility features.
This adaptability was considered to make the system scalable across various sectors, including manufacturing, construction, transportation, and logistics. By minimizing industry-specific modifications, the framework could remain cost-effective and widely applicable. As safety practices become increasingly digital, this proposed mobile platform could support occupational health advancements. Its integration with analytical models, real-time tracking, and structured worker feedback was designed to support interventions to evolve dynamically, preventing risks before they increase.
The framework was designed to integrate with workplace systems, allowing vibration tracking to become part of daily operations rather than a standalone process. Sensors mounted on equipment were envisioned to capture real-time exposure data, whereas connections to resource management systems could facilitate tailored work schedules and protective measures. Dynamic task assignments on the basis of exposure patterns may help reduce prolonged vibration exposure, supporting long-term health outcomes. Analytical models are considered to enhance risk evaluation by identifying exposure trends early, allowing safety managers to compare risks across teams and locations and implement targeted interventions.
The platform was conceptualized with an intuitive interface to simplify training and adoption, ensuring that all workers, regardless of their technical expertise, could engage with the system properly. Customizable reports and dashboards were included to track interventions, document progress, and provide role-specific data visualization. Integrated feedback mechanisms allow workers to report discomfort and provide input on safety measures in real time, supporting continuous improvement. Implementation depends on data privacy and transparency, fostering worker trust and encouraging honest feedback. The system was structured to collect baseline exposure data through structured questionnaires, daily work journals, and interviews, refining industry-specific safety benchmarks. This approach maintains the accuracy and adaptability of risk evaluations, allowing organizations to manage vibration exposure proactively.
The structured workflow of the application (Figure 11) was outlined to align with best practices in occupational safety, integrating real-time notifications, exposure tracking, and intervention planning. Automated alerts were conceptualized to notify supervisors when exposure exceeds safety thresholds, allowing for timely interventions. The modular architecture was designed for scalability across industries, including construction, logistics, and manufacturing, with only minor adjustments needed for sector-specific applications. Analytical models can further expand functionality, helping industries transition from reactive to proactive safety management. This framework was structured to merge structured feedback with continuous monitoring, creating a data-driven approach to workplace risk mitigation. As occupational conditions evolve, future iterations could incorporate AI-driven recommendations to further optimize exposure control strategies.
The proposed system remains a conceptual model designed to align with recognized workplace safety methodologies and complement the existing occupational health frameworks. Prior research suggests that integrating real-time monitoring with structured worker input strengthens adherence to safety standards, supporting the rationale behind this framework. The use of IoT sensors and AI supports the continuous tracking of individual workers and their environments, helping maintain compliance with safety protocols and fostering a culture of safety [30]. Case studies from hazardous industries indicate that linking real-time exposure tracking with worker engagement can reduce workplace injuries and long-term health risks. By structuring intervention strategies around sensor data and worker-reported input, this model can improve decision making and shift safety measures from compliance-based monitoring to proactive risk prevention [31].
Previous studies on digital occupational health interventions have shown that integrating wearable sensors with safety training programs leads to a 30–40% reduction in WBV-related discomfort reports [29]. These findings highlight the potential benefits of continuous monitoring in workplace safety. While traditional assessments rely on periodic evaluations, a data-driven approach that combines worker-reported experiences with exposure tracking could improve risk identification and mitigation. Building on this concept, the proposed monitoring system was envisioned as a way to centralize real-time exposure tracking and structured worker training. Integrating exposure data into training programs can provide workers with timely feedback on risk levels, increasing engagement and encouraging proactive safety behaviors. By delivering immediate insights into exposure patterns, automated alerts and structured reporting play a key role in supporting this approach. As digital safety solutions continue to evolve, adopting a system based on these principles can strengthen workforce safety management by providing continuous insights and timely intervention strategies.
The results of this study show that WBV risk mitigation can be successfully adapted across multiple industries. Sectors with different operational conditions, from construction to manufacturing, can implement tailored versions of these strategies to address industry-specific risks. Table 4 presents a set of interventions categorized into engineering controls, administrative controls, and behavioral modifications, showing their potential impact across different operational environments. A multi-layered approach that integrates engineering solutions, workforce education, and management-driven policies can increase long-term impact.
The impact–effort matrix (Figure 12) provides a structured approach to prioritizing interventions for managing workplace vibration exposure across different industries. By categorizing strategies on the basis of their impact and required implementation effort, organizations can allocate resources strategically while supporting that immediate and long-term interventions are managed. The findings indicate that preventive maintenance and real-time monitoring require minimal effort yet provide immediate benefits, whereas solutions such as ergonomic task redesign and vibration-dampening technologies demand greater investment but provide sustained improvements.
To illustrate its practical application, consider the maritime logistics sector, where workers operating vibrating forklifts and cranes experience high levels of WBV. Quick wins in this sector include preventive maintenance and real-time monitoring, which require minimal effort while improving risk detection and reducing exposure. In the energy sector, where prolonged exposure to vibrating industrial machinery poses notable risks, major projects such as ergonomic task redesign involve workstation modifications and vibration-dampening technologies. While requiring higher investment, these measures provide long-term risk reduction. Similarly, in the rubber manufacturing sector, quick interventions, such as real-time monitoring and equipment inspection routines, provide immediate improvements. However, ergonomic redesigns, categorized as major projects, demand greater financial commitment but contribute to sustained exposure reduction. Some low-priority actions, such as routine health assessments, help track worker symptoms but do not actively reduce WBV exposure. Additionally, complex interventions, such as extensive safety culture programs, require organizational investment, making them challenging to implement in the short term. Table 5 categorizes these interventions on the basis of their required effort and expected impact, helping organizations prioritize safety improvements.
This industry-specific approach demonstrates how the impact–effort matrix can be adapted to different operational environments, ensuring that targeted interventions align with sector-specific challenges. To support the practical implementation of vibration risk mitigation strategies, Table 6 presents examples of implementation across various industries, highlighting the solutions, key challenges, and benefits. This perspective illustrates how vibration control measures can be integrated into different work environments, contributing to improved occupational safety.
In addition to occupational safety, vibration mitigation strategies contribute to industrial sustainability. Previous research suggests that vibration mitigation strategies can lower mechanical wear, decrease energy consumption, and reduce industrial noise pollution [3,23,26,32,33,34]. Table 7 summarizes the benefits reported in previous studies on workplaces implementing vibration control measures.
Industries beyond those examined in this study, including mining, aviation, and automated manufacturing, can adopt these strategies to reduce WBV-related risks [35,36]. In aviation maintenance, where workers are frequently exposed to vibrations from aircraft engines and power tools, antivibration gloves and vibration-dampening workstations could be implemented on the basis of the insights gained from this research. Similarly, in autonomous warehouse logistics, where workers operate high-frequency vibrating conveyors, WBV risk assessments can integrate sensor-based exposure tracking, aligning with the conceptual mobile monitoring framework outlined in this study.
Similar tools have been developed for real-time risk assessment in various industries to quantify exposure levels, identify high-risk activities, and support occupational safety interventions. Sicurpest [37], VEMS [38], and PIMEX (Picture Mix Exposure) [39] focus on structured risk evaluation and exposure tracking. Sicurpest provides a framework for preventive risk assessment in pesticide applications, while VEMS records daily vibration exposure based on tool use. PIMEX integrates video imaging with exposure data, offering a visual representation of workplace hazards to improve risk communication and mitigation strategies. This study introduces a novel approach by integrating real-time monitoring, structured worker input, and predictive analytics into a dynamic, context-aware model for WBV risk assessment. Unlike the existing tools that focus on compliance-based evaluations or retrospective exposure tracking, this framework adjusts to workplace conditions in real time, ensuring targeted interventions based on exposure trends rather than static thresholds. The combination of sensor-based monitoring with human factor analysis provides a comprehensive assessment of WBV risks, accounting for task variability, ergonomic stressors, and industry-specific conditions. Beyond sector-specific applications, this framework applies across industries. By using Industry 4.0 technologies, such as IoT sensors, AI-driven risk modeling, and cloud-based analytics, this study moves exposure assessment from a fixed compliance model to an adaptive, data-driven risk management system that supports continuous safety improvements.
While this study offers valuable insights it is important to recognize its limitations, particularly its reliance on self-reported discomfort data, which may be affected by subjective perception, recall bias, and individual pain tolerance. While self-reports provide valuable insights into worker experiences, they do not capture objective physiological responses to WBV exposure. Additionally, the study is short-term, limiting its ability to assess the cumulative effects of prolonged exposure. The findings are based on industry-specific conditions, which may not fully generalize to other work environments with different operational factors.
Future research should incorporate clinical assessments, such as neuromuscular evaluations and medical diagnostics, to validate the reported symptoms and identify the early signs of musculoskeletal strain. Biomechanical modeling could further enhance understanding by simulating joint loading, spinal compression, and tissue stress, providing a quantitative basis for risk assessment and intervention design. Longitudinal studies are needed to examine how prolonged WBV exposure contributes to chronic musculoskeletal disorders and whether intervention strategies remain effective over time. Future research should also assess the long-term adoption and usability of digital risk management tools, ensuring that Industry 4.0 technologies support sustainable safety improvements rather than serving as short-term solutions.

6. Conclusions

This study highlights the importance of integrating Industry 4.0 technologies, including real-time monitoring, structured worker feedback, and predictive analytics, to strengthen WBV risk management across industries. Traditional risk assessments, which rely on periodic exposure evaluations, often fail to capture task-specific variations and evolving workplace conditions. By combining sensor-based vibration measurements with worker-reported discomfort data, this approach enables adaptive risk assessment and precise intervention planning. The dynamic interaction model and conceptual mobile application developed in this study provide a structured framework for continuous exposure tracking, real-time risk assessment, and proactive intervention strategies. These tools allow workplaces to shift from static compliance-based approaches to data-driven risk management that evolves with workplace conditions.
The findings confirm that WBV exposure varies across industrial sectors and is influenced by task design, equipment type, and operating conditions. The proposed tiered intervention strategy, classified by impact and effort, provides organizations with a structured method for prioritizing risk reduction measures, balancing immediate actions, long-term engineering controls, and broader policy-driven improvements.
The conceptual mobile application framework presents a scalable and adaptable solution for integrating continuous exposure tracking with workplace safety management. By leveraging Industry 4.0 capabilities, such as IoT-connected sensors, AI-driven data processing, and cloud-based safety analytics, the framework enhances workplace risk management through automation and real-time insights. By automating real-time alerts, structured reporting, and predictive risk analysis, this system transforms occupational safety practices from reactive compliance monitoring to a proactive, data-driven approach. While not yet developed, its foundation in established occupational safety principles supports its feasibility for future implementation across multiple industries.
Challenges remain regarding implementation feasibility, worker adoption, and the long-term accuracy of predictive analytics in risk management. Additionally, the integration of Industry 4.0 solutions requires further validation to assess their effectiveness in reducing WBV-related health risks over time. Future research should explore how AI-driven safety recommendations could refine intervention strategies, allowing organizations to adapt continuously to emerging workplace risks.

Author Contributions

Conceptualization, D.C.D., L.-I.C. and D.O.B.; methodology, D.C.D., L.-I.C. and D.O.B.; validation, D.C.D., L.-I.C. and D.O.B.; formal analysis, L.-I.C.; investigation, D.C.D. and D.O.B.; resources, D.C.D.; data curation, D.C.D.; writing—original draft preparation, D.O.B.; writing—review and editing, D.C.D., L.-I.C. and D.O.B.; visualization, D.C.D., L.-I.C. and D.O.B.; supervision, L.-I.C. All authors have read and agreed to the published version of the manuscript.

Funding

This research received no external funding.

Institutional Review Board Statement

The study was approved by the Ethics Committee of the National Research and Development Institute on Occupational Safety—I.N.C.D.P.M. “Alexandru Darabont” Bucharest (Decision no. 1 of 2025).

Informed Consent Statement

Not applicable.

Data Availability Statement

All the data generated or analyzed during this study are included in this published article.

Conflicts of Interest

The authors declare no conflicts of interest.

References

  1. Gonçalves de Oliveira, R.; Coutinho, H.M.E.L.; Martins, M.N.M.; Bernardo-Filho, M.; de Sá-Caputo, D.d.C.; Campos de Oliveira, L.; Taiar, R. Impacts of Whole-Body Vibration on Muscle Strength, Power, and Endurance in Older Adults: A Systematic Review and Meta-Analysis. J. Clin. Med. 2023, 12, 4467. [Google Scholar] [CrossRef] [PubMed]
  2. Huang, G.D.; Feuerstein, M. Identifying work organization targets for a work-related musculoskeletal symptom prevention program. J. Occup. Rehabil. 2004, 14, 13–30. [Google Scholar] [PubMed]
  3. Kaewunruen, S.; Shi, Y. Impact Noise and Vibration Sources Induced by Heavy Gym Activities: Do They in Turn Unnecessarily, Indirectly Affect Our Health? Appl. Sci. 2021, 11, 11812. [Google Scholar] [CrossRef]
  4. Shahrezaee, M.; Keshtkari, S.; Moradi-Lakeh, M.; Abbasifard, M.; Alipour, V.; Amini, S.; Arabloo, J.; Arzani, A.; Bakhshaei, M.H.; Barzegar, A.; et al. Burden of musculoskeletal disorders in Iran during 1990–2017: Estimates from the Global Burden of Disease Study 2017. Arch. Osteoporos. 2020, 15, 103. [Google Scholar] [CrossRef]
  5. Yusoff, H.M.; Sundaram, V.; Sobri, H.N.M.; Abdul Kadir, N.B. A Grounded Theory Study on the Intention to Work While Ill among Workers with Musculoskeletal Disorders: An In-Depth Understanding of Workers’ Experiences. Int. J. Environ. Res. Public Health 2022, 19, 8700. [Google Scholar] [CrossRef] [PubMed]
  6. Lemos, J.; Gaspar, P.D.; Lima, T.M. Individual Environmental Risk Assessment and Management in Industry 4.0: An IoT-Based Model. Appl. Syst. Innov. 2022, 5, 88. [Google Scholar] [CrossRef]
  7. Kim, W.J.; Jeong, B.Y. Exposure time to work-related hazards and factors affecting musculoskeletal pain in nurses. Appl. Sci. 2024, 14, 2468. [Google Scholar] [CrossRef]
  8. Chidambaram, V.; Gopalsamy, M.M.; Zindani, D.; Chandan, G.K.; Aslam, M.; Kanchan, B.K. Worker Exposure to Hand-Arm Vibration in Fettling Shop: An Experimental Study in Foundry. Eng. Proc. 2024, 61, 47. [Google Scholar] [CrossRef]
  9. Clay, L.; Milosavljevic, S.; Trask, C. Predicting Whole Body Vibration Exposure from Occupational Quad Bike Use in Farmers. Safety 2015, 1, 71–83. [Google Scholar] [CrossRef]
  10. Tatsuno, J.; Maeda, S. Effect of Whole-Body Vibration Exposure in Vehicles on Static Standing Balance after Riding. Vibration 2023, 6, 343–358. [Google Scholar] [CrossRef]
  11. Burström, L.; Nilsson, T.; Wahlström, J. Whole-body vibration and the risk of low back pain and sciatica: A systematic review and meta-analysis. Int. Arch. Occup. Environ. Health 2015, 88, 403–418. [Google Scholar] [CrossRef] [PubMed]
  12. Descatha, A.; Evanoff, B.A.; Leclerc, A.; Roquelaure, Y. Occupational determinants of musculoskeletal disorders. In Handbook of Disability, Work and Health; Bültmann, U., Siegrist, J., Eds.; Handbook Series in Occupational Health Sciences; Springer: Cham, Switzerland, 2020; Volume 1. [Google Scholar]
  13. Torp, S.; Riise, T.; Moen, B.E. The impact of psychosocial work factors on musculoskeletal pain: A prospective study. J. Occup. Environ. Med. 2001, 43, 120–126. [Google Scholar]
  14. Bugajska, J.; Żołnierczyk-Zreda, D.; Jędryka-Góral, A.; Gasik, R.; Hildt-Ciupińska, K.; Malińska, M.; Bedyńska, S. Psychological factors at work and musculoskeletal disorders: A one-year prospective study. Rheumatol. Int. 2013, 33, 2975–2983. [Google Scholar] [CrossRef] [PubMed]
  15. Orelaja, O.A.; Wang, X.; Ibrahim, D.S.; Sharif, U. Evaluation of health risk level of hand-arm and whole-body vibrations on the technical operators and equipment in a tobacco-producing company in Nigeria. J. Healthc. Eng. 2019, 2019, 5723830. [Google Scholar] [CrossRef]
  16. de la Hoz-Torres, M.L.; Aguilar, A.J.; Ruiz, D.P.; Martínez-Aires, M.D. Comparison of methods for the assessment of exposure to whole-body vibration. In Occupational and Environmental Safety and Health IV; Arezes, P.M., Baptista, J.S., Melo, R.B., Branco, J.C., Carneiro, P., Colim, A., Costa, N., Costa, S., Duarte, J., Guedes, J.C., et al., Eds.; Springer: Cham, Switzerland, 2023; Volume 449, pp. 317–329. [Google Scholar] [CrossRef]
  17. Raffler, N.; Rissler, J.; Ellegast, R.; Kraus, T.; Ochsmann, E. Musculoskeletal disorders among occupational drivers caused by whole-body vibration and awkward posture. In Proceedings of the 20th Congress of the International Ergonomics Association (IEA), Florence, Italy, 26–30 August 2018; Bagnara, S., Tartaglia, R., Albolino, S., Alexander, T., Fujita, Y., Eds.; Springer: Cham, Switzerland, 2018; Volume 820, pp. 614–620. [Google Scholar] [CrossRef]
  18. Fisk, K.; Nordander, C.; Ek, Å. Hand–arm vibration: Swedish carpenters’ perceptions of health and safety management. Occup. Med. 2023, 73, 85–90. [Google Scholar] [CrossRef]
  19. Punnett, L.; Wegman, D.H. Work-related musculoskeletal disorders: The epidemiologic evidence and the debate. J. Electromyogr. Kinesiol. 2004, 14, 13–23. [Google Scholar] [CrossRef] [PubMed]
  20. Armstrong, T.; Fine, L.; Radwin, R.; Silverstein, B. Ergonomics and the effects of vibration in hand-intensive work. Scand. J. Work Environ. Health 1987, 13, 286–289. [Google Scholar] [CrossRef]
  21. ASRO. SR ISO 2631-1:2001 Mechanical Vibration and Shock—Evaluation of Human Exposure to Whole-Body Vibration—Part 1: General Requirements. Available online: https://magazin.asro.ro/ro/standard/26040 (accessed on 26 August 2024).
  22. Palmer, K.T.; Griffin, M.J.; Bendall, H.; Pannett, B.; Coggon, D. Prevalence and pattern of occupational exposure to whole body vibration in Great Britain: Findings from a national survey. Occup. Environ. Med. 2000, 57, 229–236. [Google Scholar] [CrossRef]
  23. Barrero, L.H.; Cifuentes, M.; Rodríguez, A.C.; Rey-Becerra, E.; Johnson, P.W.; Marin, L.S.; Piedrahita, H.; Dennerlein, J.T. Whole-body vibration and back pain-related work absence among heavy equipment vehicle mining operators. Occup. Environ. Med. 2019, 76, 554–559. [Google Scholar] [CrossRef]
  24. Kia, K.; Fitch, S.M.; Newsom, S.A.; Kim, J.H. Effect of whole-body vibration exposures on physiological stresses: Mining heavy equipment applications. Appl. Ergon. 2020, 85, 103065. [Google Scholar] [CrossRef]
  25. National Institute for Occupational Safety and Health (NIOSH). Occupational Exposure to Hand-Arm Vibration; NIOSH: Cincinnati, OH, USA, 1993. Available online: https://www.cdc.gov/niosh/docs/93-106/default.html (accessed on 1 February 2025).
  26. Pinto, I.; Stacchini, N. Il rischio vibrazioni nelle attività marittime e portuali [WBV risk in maritime and port operators]. G. Ital. Med. Lav. Ergon. 2013, 35, 211–214. [Google Scholar]
  27. Tiemessen, I.; Hulshof, C.; Frings-Dresen, M. An overview of strategies to reduce whole-body vibration exposure on drivers: A systematic review. Int. J. Ind. Ergon. 2007, 37, 245–256. [Google Scholar] [CrossRef]
  28. Alberto, R.; Draicchio, F.; Varrecchia, T.; Silvetti, A.; Iavicoli, S. Wearable monitoring devices for biomechanical risk assessment at work: Current status and future challenges—A systematic review. Int. J. Environ. Res. Public Health 2018, 15, 2001. [Google Scholar] [CrossRef]
  29. Lind, C.M. A Rapid Review on the Effectiveness and Use of Wearable Biofeedback Motion Capture Systems in Ergonomics to Mitigate Adverse Postures and Movements of the Upper Body. Sensors 2024, 24, 3345. [Google Scholar] [CrossRef]
  30. El-Helaly, M. Artificial Intelligence and Occupational Health and Safety, Benefits and Drawbacks. Med. Lav. 2024, 115, e2024014. [Google Scholar] [CrossRef]
  31. Global Infrastructure Hub. AI and Sensors for Safe Construction. Available online: https://www.gihub.org/infrastructure-technology-use-cases/case-studies/ai-and-sensors-for-safe-construction/ (accessed on 1 February 2025).
  32. Ministry of Environment. Annex No. 5 to the Environmental Impact Assessment Procedure. Environment and Nature Protection. 2022. Available online: https://www.mmediu.ro/app/webroot/uploads/files/Anexa_5.pdf (accessed on 2 February 2025).
  33. National Agency for Mineral Resources. Environmental Impact Study for the Rovina Project. NAMR. 2018. Available online: https://www.namr.ro/wp-content/uploads/2018/06/StudiuIM_Rovina.pdf (accessed on 2 February 2025).
  34. Ministry of Transport. Regulations on Environmental Protection Due to the Impact of Roads on the Surrounding Environment. Lege5. 2017. Available online: https://lege5.ro/gratuit/gi3dmobtgy4a/normele-privind-protectia-mediului (accessed on 2 February 2025).
  35. Eger, T.; Salmoni, A.; Cann, A.; Jack, R. Whole-body vibration exposure experienced by mining equipment operators. Occup. Ergonomics 2006, 6, 121–127. [Google Scholar] [CrossRef]
  36. Hewitt, S.; Dong, R.G.; Welcome, D.E.; McDowell, T.W. Anti-vibration gloves? Ann. Occup. Hyg. 2015, 59, 127–141. [Google Scholar] [CrossRef]
  37. Rubino, F.M.; Puri, D.; Fargnoli, M.; Lombardi, M.; Mandić-Rajčević, S.; Colosio, C. Sicurpest: A Prototype of a User-Friendly Tool for Preventive Risk Assessment of Pesticide Use in Agriculture. Toxics 2025, 13, 89. [Google Scholar] [CrossRef]
  38. Bureau Veritas. VEMS (Vibration Exposure Management System). Available online: https://www.bureauveritas.co.uk/acoustics-vibration/vibration-exposure-management-system (accessed on 6 March 2025).
  39. Dalarna University. Picture Mix Exposure (PIMEX)—The PIMEX-Method. Available online: https://www.du.se/pimex_en (accessed on 6 March 2025).
Figure 1. Comparison of vibration levels across industries and locations.
Figure 1. Comparison of vibration levels across industries and locations.
Safety 11 00031 g001
Figure 2. Comparison of vibration levels across industrial sectors and Tukey’s post hoc test.
Figure 2. Comparison of vibration levels across industrial sectors and Tukey’s post hoc test.
Safety 11 00031 g002
Figure 3. Perceived safety climate and training adequacy across industries.
Figure 3. Perceived safety climate and training adequacy across industries.
Safety 11 00031 g003
Figure 4. Relationships among WBV exposure, safety briefings, and musculoskeletal symptoms.
Figure 4. Relationships among WBV exposure, safety briefings, and musculoskeletal symptoms.
Safety 11 00031 g004
Figure 5. Dynamic interaction model: The influence of vibration exposure and systemic factors on musculoskeletal health.
Figure 5. Dynamic interaction model: The influence of vibration exposure and systemic factors on musculoskeletal health.
Safety 11 00031 g005
Figure 6. Decision flowchart for managing vibration exposure and workplace risks.
Figure 6. Decision flowchart for managing vibration exposure and workplace risks.
Safety 11 00031 g006
Figure 7. Structured feedback integration process for refining workplace safety strategies.
Figure 7. Structured feedback integration process for refining workplace safety strategies.
Safety 11 00031 g007
Figure 8. Excerpt from a worker feedback questionnaire.
Figure 8. Excerpt from a worker feedback questionnaire.
Safety 11 00031 g008
Figure 9. Excerpt from daily work journal.
Figure 9. Excerpt from daily work journal.
Safety 11 00031 g009
Figure 10. Navigation structure of the conceptual mobile application for workplace vibration monitoring.
Figure 10. Navigation structure of the conceptual mobile application for workplace vibration monitoring.
Safety 11 00031 g010
Figure 11. Conceptual framework of the mobile application for vibration monitoring and risk management.
Figure 11. Conceptual framework of the mobile application for vibration monitoring and risk management.
Safety 11 00031 g011
Figure 12. Application of the impact–effort matrix in workplace vibration risk management.
Figure 12. Application of the impact–effort matrix in workplace vibration risk management.
Safety 11 00031 g012
Table 1. Overview of selected factories and their work environments.
Table 1. Overview of selected factories and their work environments.
Factory CodeIndustryPrimary ActivitiesVibration Risk FactorsSelection Justification
F1EnergyPower generation and equipment maintenanceProlonged exposure to machinery vibrationsHigh exposure to WBV documented in prior studies
F2Rubber manufacturingProduction of rubber components and molding tasksRepetitive tasks and exposure to vibrating equipmentEstablished link between WBV and repetitive strain injuries
F3Maritime logisticsCargo handling and equipment operationUse of vibrating forklifts, cranes, and other machineryPrevious studies highlight elevated WBV exposure in this sector
Table 2. Characteristics of the target group for qualitative analysis.
Table 2. Characteristics of the target group for qualitative analysis.
CharacteristicDescription
Total participants45 workers
Sector representation15 participants each from energy, rubber manufacturing, and maritime logistics
Selection criteriaRegular exposure to WBV
PurposeTo assess worker perceptions of WBV risks and workplace safety
AnonymityNo collection of personal data to maintain unbiased responses
Data collection scopeWorkplace safety, discomfort, and safety protocol adherence
Table 3. WBV exposure measurements.
Table 3. WBV exposure measurements.
FactoryLocationAccelerometer PlacementVibration Level (m/s2)Admissible Limit (m/s2)
Test 1Test 2Test 3
F1Location 1Floor1.221.231.181.15
Location 2Floor0.731.100.95
Location 3Floor0.951.020.87
Location 4Floor0.570.470.45
Location 5Floor0.490.470.47
F2Location 1Floor0.610.620.591.15
Location 2Floor0.250.210.19
Location 3Floor0.540.580.53
Location 4Floor0.630.590.61
Location 5Floor0.230.190.21
F3Location 1Floor1.701.621.541.15
Location 2Floor1.501.351.47
Location 3Floor0.500.480.45
Location 4Floor0.100.120.11
Location 5Floor0.300.340.28
Table 4. Practical measures for managing vibration exposure and systemic workplace factors.
Table 4. Practical measures for managing vibration exposure and systemic workplace factors.
CategoryMeasureDescription
Ergonomic improvementsVibration-dampening technologiesUse tools, platforms, or machinery with built-in vibration-reducing features.
Ergonomic workplace setupRedesign workstations to optimize posture and reduce physical strain
Task redesignAdjust job tasks to reduce repetitive motions, static postures, and heavy lifting.
Worker educationReal-time monitoringUse wearable sensors or vibration analyzers to track exposure and identify hazardous conditions.
Regular equipment maintenanceInspect and maintain machinery to minimize vibration output.
Health monitoringRoutine health assessmentsPerform periodic medical check-ups to identify early signs of MSDs
Stress management programsOffer mental health support and stress reduction initiatives tailored to workers’ needs.
Organizational policiesSector-specific guidelinesDevelop clear, evidence-based policies tackling the specific risks of each industry.
Positive safety cultureFoster communication, accountability, and worker participation in safety planning.
Table 5. Classification of workplace interventions on the basis of impact–effort analysis.
Table 5. Classification of workplace interventions on the basis of impact–effort analysis.
Category (Low to High Effort, Low to High Impact)MeasureImpactEffortDescription
Quick wins (low effort, high impact)Preventive maintenance42Reduces risks by preventing failures and improves safety without high costs.
Real-time monitoring43Quickly detects problems, enabling immediate interventions to reduce exposure.
Major projects (high effort, high impact)Ergonomic task redesign55Redesigning workstations and equipment reduces long-term exposure.
Hard sells (high effort, moderate impact)Extensive safety culture programs35Requires resources and organizational changes for proper implementation.
Low-priority actions (low effort, low impact)Routine health assessments21Identifies symptoms but does not prevent exposure; easy to implement.
Table 6. Sector-specific implementation of vibration mitigation strategies.
Table 6. Sector-specific implementation of vibration mitigation strategies.
SectorStrategyImplementation ChallengesExpected Benefits
ConstructionTask rotation to limit prolonged exposure to vibrating toolsResistance to schedule changesReduced daily exposure for workers
ManufacturingUse of vibration-dampening materials in workstationsInitial costs of material upgradesLong-term reduction in MSD cases
TransportationPredictive maintenance for vehiclesRequires investment in monitoring technologyFewer breakdowns and smoother operation
AgricultureErgonomic seat upgrades for tractorsHigh costs, especially for small farmsLower back pain reduction
MaritimeTraining programs for workers exposed to vessel-induced vibrationsLimited training availability at remote sitesIncreased worker awareness and self-protection
MiningReal-time vibration monitoring in heavy machineryEquipment durability concernsImmediate alerts for unsafe vibration levels
Table 7. Measurable environmental sustainability outcomes achieved through vibration control measures.
Table 7. Measurable environmental sustainability outcomes achieved through vibration control measures.
CategoryMetricResultImplication
Resource conservationReduction in maintenance frequencyUp to 20% increase in equipment lifespanLower material waste and reduced energy use for part production and transportation.
Energy efficiencyReduction in electricity consumptionUp to 10% decrease in energy useLower greenhouse gas emissions, contributing to an 8% annual reduction in CO2 output.
Habitat preservationWildlife stress behaviors observedReduced disruptions in nesting seabirdsImproved habitat stability in ecologically sensitive areas near facilities.
Disclaimer/Publisher’s Note: The statements, opinions and data contained in all publications are solely those of the individual author(s) and contributor(s) and not of MDPI and/or the editor(s). MDPI and/or the editor(s) disclaim responsibility for any injury to people or property resulting from any ideas, methods, instructions or products referred to in the content.

Share and Cite

MDPI and ACS Style

Darabont, D.C.; Cioca, L.-I.; Badea, D.O. Digital Approaches for Mitigating Occupational Vibration Exposure in the Context of Industry 4.0. Safety 2025, 11, 31. https://doi.org/10.3390/safety11020031

AMA Style

Darabont DC, Cioca L-I, Badea DO. Digital Approaches for Mitigating Occupational Vibration Exposure in the Context of Industry 4.0. Safety. 2025; 11(2):31. https://doi.org/10.3390/safety11020031

Chicago/Turabian Style

Darabont, Doru Costin, Lucian-Ionel Cioca, and Daniel Onut Badea. 2025. "Digital Approaches for Mitigating Occupational Vibration Exposure in the Context of Industry 4.0" Safety 11, no. 2: 31. https://doi.org/10.3390/safety11020031

APA Style

Darabont, D. C., Cioca, L.-I., & Badea, D. O. (2025). Digital Approaches for Mitigating Occupational Vibration Exposure in the Context of Industry 4.0. Safety, 11(2), 31. https://doi.org/10.3390/safety11020031

Note that from the first issue of 2016, this journal uses article numbers instead of page numbers. See further details here.

Article Metrics

Back to TopTop