Next Article in Journal
Large Language Models for Agricultural Injury Surveillance
Next Article in Special Issue
Trends in Safety Culture Research: A Scopus Analysis
Previous Article in Journal
Insights for a Next Pandemic: An Assessment of Laboratory COVID-19 Safety
Previous Article in Special Issue
Occupational Risk Assessment During Carbon Fibre Sizing Using Engineered Nanomaterials
 
 
Font Type:
Arial Georgia Verdana
Font Size:
Aa Aa Aa
Line Spacing:
Column Width:
Background:
Article

Risk Perception and Mitigation in Hand Tool Use: A Comparative Study of Industrial Safety Perspectives from Ecuador and Hungary

by
Ricardo P. Arciniega-Rocha
1,
Andrea Tick
2,*,
Vanessa C. Erazo-Chamorro
1 and
Gyula Szabó
1
1
Donat Banki Faculty of Mechanical and Safety Engineering, Obuda University, 1081 Budapest, Hungary
2
Keleti Karoly Faculty of Business and Management, Obuda University, 1084 Budapest, Hungary
*
Author to whom correspondence should be addressed.
Safety 2025, 11(1), 14; https://doi.org/10.3390/safety11010014
Submission received: 30 October 2024 / Revised: 23 January 2025 / Accepted: 30 January 2025 / Published: 5 February 2025
(This article belongs to the Special Issue Safety and Risk Management in Process Industries)

Abstract

There is an increasing trend to develop innovative information technologies that empower industrial companies and tool suppliers to pioneer new production methods and technologies. This study aims to support innovation in industrial practices by using information technologies to enable companies and tool suppliers to adopt advanced production methods. By focusing on the usability of hand tools, the research seeks to establish essential parameters and focuses on analyzing the perception of risk and its associated benefits when using hand tools. To examine risk perception and risk benefits when using hand tools, the analysis data were collected from workers in two countries and included studies processed by Domain-Specific Risk-Taking (DOSPERT). As a result, it is identified as risk-seeking in the sphere of workers who are very confident in their ability and capacity to perform the determined tasks and carry out risk aversion with other external parameters related to hand tools and environmental characteristics. In addition, the risk perception and worker behavior to deal with it are delineated, giving parameters to help managers avoid workers’ injuries or illnesses, identifying the main risk domains for using hand tools use in specific industrial tasks.

1. Introduction

The recent increase in development created by new information technologies has helped industrial companies and tool suppliers to establish new economic relationships in new economic markets. In the current trend, hand tools play an important role in industrial and non-industrial production operations [1,2,3,4]. In terms of modern trends, a large part of work is related to the use of hand tools, which are the main equipment in the development of industrial work. One of the biggest problems for the industry is the large number of injuries related to hand tools over the years, which means it will have to spend resources to reset them [5,6].
Technological developments have a profound impact on safety in industrial contexts by introducing tools and systems that improve risk identification, prevention, and management. Human–technology interaction, safety climate, and sustainable development together provide insights for improving sustainability and safety in the industry [7,8]. The manufacturing industry is experiencing rapid technological progress and development as a result of the Industry 4.0 revolution. Technological advances are also transforming human labor and posing new risks to workers’ health and knowledge, making efficient industrial processes possible. In different work environments, ergonomics and human factors can be used to maximize both overall system performance and human well-being at the same time. To reduce strain and discomfort, modern hand tools are ergonomically designed, using the latest materials and adjustable features. Especially when used for long periods, tools with improved grips, weight distribution, and vibration dampening reduce the risk of repetitive strain injuries. In addition to hand tools, wearable technology and electromyography (EMG) systems are increasingly being used to track muscle activity. These devices reduce the likelihood of overuse injuries by identifying early indicators of fatigue, allowing workers to modify their tasks or take preventative breaks [9,10].
The information given by the U.S. Bureau of Labor Statistics is summarized in Table 1 and shows the number of non-fatal occupational injuries and illnesses related to the use of hand tools or machinery that were used directly by hand in 2015 [11].
According to the statistical office of the European Union (Eurostat), there were 3.267 million non-fatal incidents in the same year resulting in at least four days’ absence from work. The total number of non-fatal occupational incidents at work in the EU increased by around 5.5% from 2014 to 2015 [12]. In addition, the International Labor Organization (ILO) reported 20,842 non-fatal occupational injuries and illnesses related to the use of hand tools or machinery in Hungary in 2015 [13].
United Nations research shows that in the decade of the 1990s, the number of elderly people exceeded 280 million. This number is expected to grow significantly between 2011 and 2050, increasing by 320% to more than 1.4 billion [14]. The elderly population is constantly growing with their own anthropometric characteristics. One of the main ones is the stability of hand grip and its affection related to reduction in anthropometric dimensions [15].
Industrial manufacturers specializing in hand tools pay special attention to compliance with mechanical and legal requirements when introducing new devices to the market, based on the compliance of these requirements with international standards [16,17].
For ergonomics managers, one of the biggest concerns is the method of tool selection, which aims to reduce the likelihood of worker’s illness in the future, and in this case, tool companies are focused on designing for everyone, which can be problematic for certain operators, thus limiting their reliance on the size of the tools available on the market [18,19,20].
Tools for assessing industrial occupational risks are associated with the identification of serious occupational diseases at various levels of the body, and they are continuously improved, from survey evaluations to virtual reality simulations, which allow you to identify and reproduce the causes of an accident in order to minimize it [21,22,23].
Disorders of the musculoskeletal system are monitored in various ways based on the observation and organization of the workstation; due to this reason, the tool selection method is an important part of workplace designing or organization [24,25,26]. Repetitive manual work requiring excessive muscle tension is a serious problem from an ergonomic point of view since it requires flexion and extension of the wrist [27]. Ergonomics managers at every factory have to acknowledge extremities and should be aware that the accumulation of trauma disorders is a significant ergonomic hazard.
The search for ways to improve efficiency in a globalized world includes all organizational systems for standardizing solutions to similar tasks in several countries [14,28]. Available standardized industrial documents contain guidance on managing various variables and data collection methods to determine its impact on worker behavior [29]. It is also vital to note that some key parameters that could have a big impact on final tool selection are not described in the papers.
Differences in risk perception and tool use between Latin American and European countries result in different approaches to occupational safety. Worker safety outcomes are ultimately influenced by workplace practices, training approaches, and technology adoption, all of which are significantly influenced by cultural variables. Research shows a strong correlation between technological developments and labor-saving manufacturing innovations and globalization. Occupational safety practices in Latin America are often reactive, with workers typically taking more risks due to fewer resources and less focus on prevention. In European countries, on the other hand, proactive safety measures tend to be prioritized, underpinned by stricter regulatory frameworks and a greater emphasis on compliance, ensuring better risk mitigation and preparedness [30,31,32,33].
As a result of the study, a Non-Powered Tool Selection Guide was prepared to help industries select non-powered tools that comply with safety regulations and significantly reduce the risk of injury to workers based on their perception of risk and contribute to improving workplace safety and to a safer workplace.
The problem of risk attitude toward hand tools is a significant issue affecting the workforce in the industry. Current research has mainly investigated the issue from the employer’s side, but there is a lack of understanding about the risk-taking attitude of employees considering their risk-taking: risk perception versus expected benefit. Addressing this gap is crucial because work-related musculoskeletal disorders result not only from the malfunctioning or less ergonomic design of hand tools but also from the risk taken when using such hand tools. This study aims to assess the risk attitude of employees toward hand tool selection. The applied DOSPERT scale, which uses the regression equation to assess the risk attitude of employees while giving insight on their risk-taking, risk perception, and expected benefit approach, assesses the employees’ evaluation of the risks when working with hand tools.
This paper was organized as follows: Section 2 presents background on risk perception using hand tools and related works. Section 3 presents the methodological procedure for data management. Section 4 presents the results. Finally, Section 5 summarizes the findings and provides conclusions.

2. Related Works

The safety and risk perception of powered hand tools was studied by Mun-Su in 2005, who determined the relationship between powered hand tools and risk and usability perception, identifying the experience and confidence in their ability to use tools as the primary risk factors [34].
Increased risk perception and safety culture through tools for the implementing disaster risk reduction and prevention strategies was established by Marshal to determine appropriate risk perception in various work environments [35]. In addition, the perception of risks associated with the use of powered garden tools was determined by Freija, who establishes how product users perceive the possible risks that may arise from the usage of their electric garden tools [36].
The way people assess and evaluate hazards they are or might be exposed to is considered risk perception or awareness. This perception leads to decisions about behavior, risk acceptability, and factors influencing risk-taking [37]. Perceived risk and anxiety are indeed weakly correlated in the case of specific occupations, and, in the case of general tasks, this relationship affects risk acceptance [38].
Tool size is one of the factors causing concern to users, and this factor combined with experience and confidence in their ability to use tools, influences the perception of subjects [39].
Reducing possible incidents at the hands of workers is one of the concerns of factories and companies that are developing training strategies on how to create a culture of risk aversion for workers when performing tasks involving risks and hazards to their limbs (hands and feet) [40]. Risk management techniques are highly effective in the industry as their implementation reduces the likelihood of accidents, and the usage, implication, and effectiveness of these techniques has led to significant success in company projects. The main starting point for these techniques is risk assessment and evaluation of possible risk aversion or risk-seeking depending on the characteristics of the task [41].
A study conducted in one European country between January and December 2002 on hand injuries from tools in the home reported 16,003 injuries. Moreover, 60% of the injuries were related to the use of hand tools, recording 9535 cases caused by conventional working practices [42].
The listed works above have revealed the importance of risk perception when using hand tools. Hand tools used in various field activities can lead to a wide range of injuries or risks related to future illnesses of workers. The authors point out the need to identify health-related problems with powered hand tools as well, but there is a lack of information about non-powered hand tools. In this sense, this work focuses on identifying users’ risk perception when performing tasks that require non-powered hand tools, and in order to identify potential cultural or regional differences in risky behavior between continents, it examines and contrasts the degree of risk aversion demonstrated by workers in Europe with that of workers in South America.
This study focuses on the often-avoided topic of non-powered hand tools and the potential health and injury hazards they pose to workers. This is a valuable contribution because it addresses in detail the safety issues associated with non-powered hand tools. It also highlights the differences in risk perception and behavior of different demographic groups. It highlights the importance of taking into account regional and cultural differences in the development of safety procedures and training materials.

3. Research Methodology

The methodological protocol to implement this study includes various implementation stages. Basically, this is a check of how the data analysis results were obtained and compiled.
Information selection criteria are centralized to collect the most important industrial safety features of hand tools with an emphasis on the characteristics of the elderly, to reduce the likelihood of injury, and to use non-powered tools as safety devices.
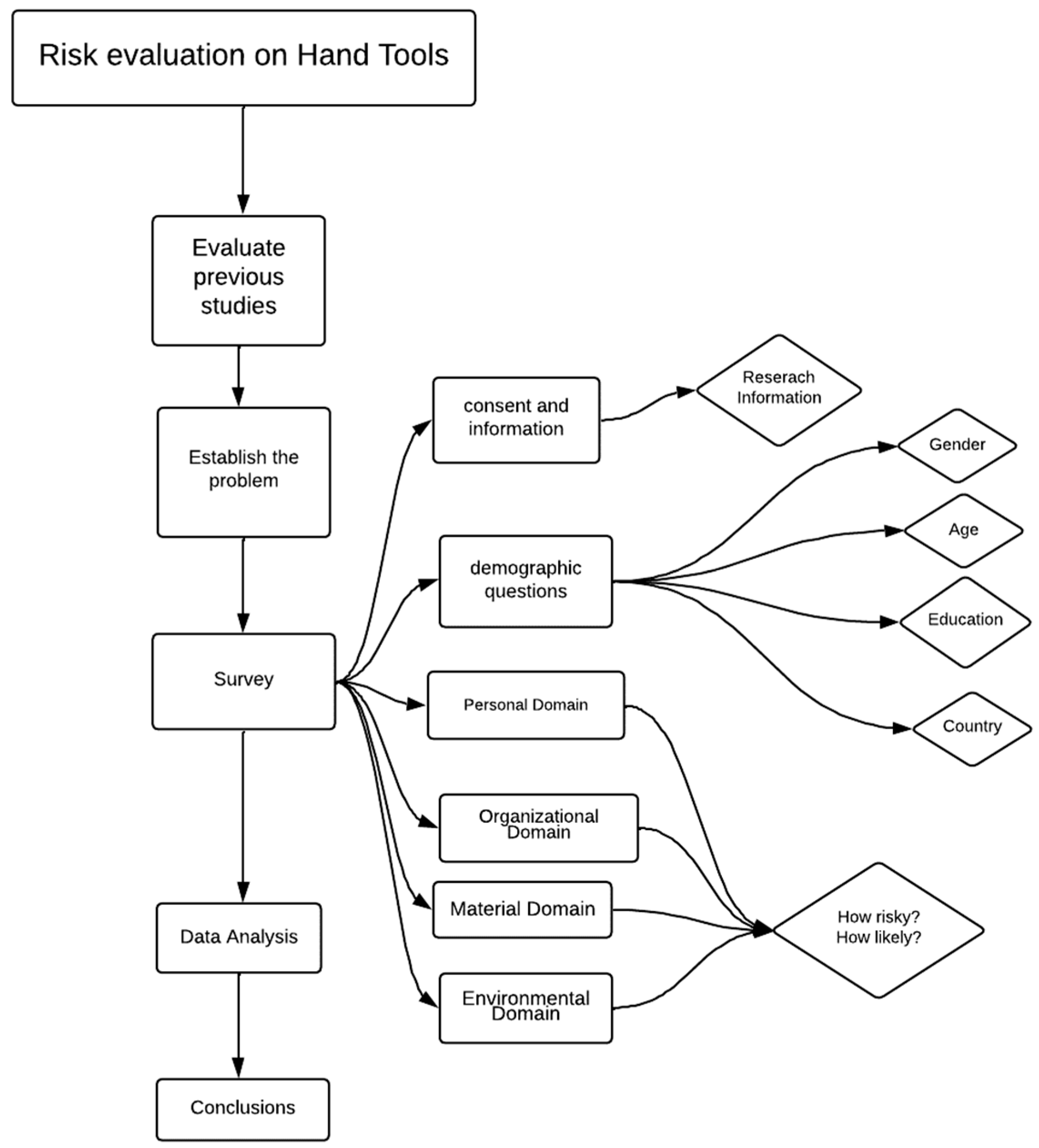
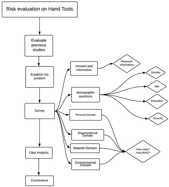
After the first stage of the research, the collected information is systemized to identify problems and solutions. Then, a survey was conducted to determine which parameters to use to assess the degree of risk in a particular subject area through the use of the Domain-Specific Risk-Taking (DOSPERT) scale [43,44,45]. As the next step, the data are analyzed to draw conclusions. The research process is schematically shown in Figure 1.
The study was conducted in accordance with the Declaration of Helsinki and approved by the Ethics Committee of Obuda University (protocol code: OE-DI-205,2023; approved on 28 November 2022). All the participants in this study gave their explicit consent. Before agreeing to volunteer, they were given a thorough explanation of the research to ensure they understood the aims, procedures, potential risks, and benefits of the study. They were also told that data processing at this stage would anonymize or de-identify data to ensure secure digital storage and restrict access to sensitive information to authorized individuals. The researchers aim to make the research transparent and reduce the risks to participants.
The specific nature of the research requires a targeted selection of participants with specific knowledge and experience, such as safety engineers, ergonomists, and older users themselves. Purposive sampling was used to collect data on the most important industrial safety features of hand tools, to reduce the likelihood of injury and to focus on non-powered tools.
The data were used to calculate the perceived risk once the anonymously conducted survey was completed. It was shared directly with industrial managers using Google Forms, and then it was sent out again to workers in the company. The questionnaire survey took place online for voluntary respondents, whose main common characteristic is the experience of using hand tools and having received training on how to use them in different industries. The transformation of manufacturing has responsibilities that depend on a strategic response to evaluate specific concerns according to the applications of the tool, requiring the use of new statements rather than the established financial, ethical, health and safety, and recreational categories. In today’s dynamic environment, characterized by interconnectedness and rapid change, companies are realizing the need for a more comprehensive and integrated approach to decision-making and risk management, and by addressing a wider range of issues such as resource management, employee well-being, environmental sustainability, and organizational performance they can better deal with them, and meet today’s challenges and their stakeholder expectations.
The DOSPERT scale statistical method was used to analyze the relationship between risk-taking behavior and various factors within specific domains used to assess risk-taking propensity across different domains such as Material Domain (MD), Personal Domain (PD), Environmental Domain (ED), and Organizational Domain (OD).
After the demographic questions, to determine risk-taking, the Domain-Specific Risk-Taking (DOSPERT) scale was presented to evaluate four content domains. The study adapts the DOSPERT scale to an entirely new domain in order to assess risk-taking behavior in a novel context. Considering that the original scale assesses financial, health and safety, recreational, ethical, and social risks, the scale was used as the basis for knowledge construction to ensure relevance to workers’ experiences of understanding and managing workplace risks and improving safety and productivity in industrial environments. Therefore, the DOSPERT scale was modified and validated for industrial use. The validation was presented in an expert forum with 10 participants to review the questionnaire. The next stage was a pilot sample collected and presented during the conference “Engineering Symposium at Banki 2022” with the publication in the conference proceedings [46]. Finally, the consistency and reliability of the data are calculated in the methodological part. This transformation involves modifying the original DOSPERT scale to better capture the unique aspects of risk-taking relevant to this new domain. Preliminary reliability checks on the adapted questions indicate internal consistency. In addition, a different number of questions than the original was used to better fit the specific needs of hand tool risk perception. The application of the DOSPERT scale to a completely different context is a major strength, providing valuable insights that can enhance the understanding of Domain-Specific Risk-Taking behavior. In this sense, a survey that is composed of twenty questions was designed to evaluate the different categories [47,48,49]. The first category, “Material Domain”, determines the risk associated between hand and all hand tools or manual machinery. The second category is “Personal Domain”, which establishes the risk associated with personal characteristics like ability and attitude during a task that involves hand tools. The next category, “Environmental Domain”, explains the risk related to all physical factors during the task activity, such as temperature, humidity, light, material organization, tool organization, etc. Finally, the “Organizational Domain” category explains the risk that planning and documentation can produce. All these factors and categories are presented in Figure 2, while the statements are listed in Table 2.
Table 2 lists the statements used for the four subcategories in the survey. The same questions were asked with respect to risk probability, risk perception, and expected benefits. The first category is composed of ten questions in order to evaluate the risk in relation to the physical variable parameters of hand tools, and the second category has four questions to measure the perception of risks in relation to workplace characteristics and comfort during tasks. The third category evaluates the risk perception in connection to the ability and attitude through two questions. The last category has four questions focused on assessing the risk in association with established protocols and procedures to realize the task.
Each question presents a specific risk-related situation and asks respondents to rate the likelihood of taking the behavior described in each question, which represents a risk-related scenario, using a numerical scale ranging from 1 (extremely unlikely) to 7 (extremely likely). In the case of risk perception, the response scale ranged from 1 (not at all risky) to 7 (extremely risky), while in the case of expected benefits, it ranged from 1 (no benefits at all) to 7 (great benefits) [41].
The sample for the hand tools survey includes people who use or are involved with hand tools in various capacities. It includes users of hand tools, garden equipment, construction tools, and similar items. The method is based on voluntary participation in the questionnaire.
The questionnaire was designed to evaluate the same questions three times to determine the Risk perception (RPERC), Risk taken/Risk probability (RPROB), and Expected Benefits (EXPB) during hand tool use. First, the responses were analyzed together, and then comparisons were made between the two countries. The DOSPERT value is calculated by first determining the average scores for each domain by averaging the statement values within that domain. This process creates a new average matrix, where each row corresponds to a domain and each column represents a specific factor. The final DOSPERT value is computed by averaging each column across all domains.
The relationship between the independent factors and the propensity to take risks is then examined using regression analysis. The direction and strength of these effects, as well as the factors that have a significant impact on risk propensity, are identified. The analysis of risk behavior varies considerably depending on the number of independent variables. MS Excel Professional Plus 2019 and SPSS v25 are used for this analysis.
Considering the assumption for regression analysis, the observations were independent as per nature, then to ensure the independence of errors, residuals were analyzed against predicted values to check for patterns, using the Breusch–Pagan test for homoscedasticity. The normality of errors as one of the assumptions was tested suing the Shapiro–Wilk test. In addition, statistical tests were used to confirm that the residual variance remained constant. To check for multicollinearity, the Variance Inflation Factor (VIF) was calculated for each predictor (e.g., “short tool handles” vs. “big holding time”) and correlation coefficients between predictors were checked. To check the model specification and the robustness of the regression, the ANOVA test, which is commonly used for regression analysis of model significance, was applied.
Analyzing an individual’s behavior in the context of uncertainty is necessary to determine their risk attitude, including risk-seeking or risk aversion behavior, by taking into account their preferences and related utilities [50,51]. According to the DOSPERT evaluation, a regression function expressed in Equation (1) can be used for this purpose.
P r e f e r e n c e   ( X ) = a × ( E x p e c t e d   B e n e f i t   ( X ) ) + b × ( P e r c e i v e d   R i s k   ( X ) ) + c
where a and b represent the individual’s risk attitude parameter. Risk attitude is determined by the coefficients a and b. It is used to indicate that the degree of risk increases or decreases in the DOSPERT equation (Equation (1)) [49]. Risk-seeking behavior is indicated by a positive coefficient, while risk-averse behavior is indicated by a negative coefficient.
Then, independent t-tests are used to compare the two countries (Ecuador and Hungary) to see if there are significant differences in their respective behaviors [52]. In order to see the reliability of the statements in each group, Cronbach’s alpha was calculated for the statements and the three groups. The internal reliability of the statements in the three groups (x, A, and B) was tested using Equation (2).
  =   ( k k 1 ) ( S y 2 S i 2 S y 2 )
where is Cronbach’s alpha, k is the number of items in the measure, S y 2 is the variance associated of the total scores, and S i 2 is the variance associated with each group.
In this sense, the analysis of the received responses of the research is divided into three categories. The first category, “Early stage research”, includes results with a value below 0.6, demonstrating that the research is at a preliminary stage and may lack robustness or require further validation. The second category, “Applied research”, includes results in the range from 0.5 to 0.7, which goes beyond the initial stage and indicates that it may be applied in practice, although further refinement may be required. The third and highest category, “When making important decisions”, is applied to results between 0.9 and 1, which indicates a high level of confidence and reliability suitable for informing important decisions [53,54].
When performing industrial tasks involving the use of hand tools, there is a latent risk of injury. Risk perception is an essential skill for maintaining safe workplace conditions when working with hand tools, which consists of the ability to recognize hazards and to perceive and assess risks. Training and knowledge are very important factors for the development of industrial tasks [46,55].
In this sense, there is an evident need to evaluate if workers from Hungary will show a more risk-averse behavior compared to workers from Ecuador, since they have differences in cultural attitudes toward uncertainty, risk-taking, and safety. In addition, the use of assistive technology tools designed specifically for elderly people will improve their ability to perform industrial and specific tasks, compared to tools that are not specifically designed for their needs.
Based on the research aim and the need to analyze risk-taking and the risk perception of workers when using hand tools, the following hypotheses were formulated:
H1. 
Risk perception when using non-powered hand tools is closely connected to factors like prior hand injuries, task complexity and duration, and ergonomic considerations including workspace arrangement and tool design, which could lead to users experiencing hand-related disorders.
H2. 
Higher perceived risk results in lower expected benefits, meaning that according to the workers, safer hand tools are expected to perform better in the course of manufacturing.
H3. 
Perceived risk is lower in the group of the organizational domain compared to material, environmental, and personal characteristics.
H4. 
Workers have a risk-taking attitude regarding the risk associated with the hand and any handheld tool or handheld machine.
H5. 
Hungarians exhibit more risk-averse behavior compared to workers in Ecuador.
H6. 
Ecuadorian and Hungarian workers show significant differences in the perception of risk associated with the use of hand tools.

4. Results

In the construction industry, injuries and accidents in the U.S. are 50% higher than those in any other industry due to the absence of stringent safety regulations and proper training for the use of hand tools [56]. In this sense, risk perception is increasing between the two countries, and hand tools are used to determine the baseline of workers’ perception, and gain knowledge for further job development. The research results are presented and consider the main features of the study, starting with the presentation of the demographic profiles. Assessments of the degree of risk in a particular domain (Domain-Specific Risk-Taking) are followed by an assessment of the risk attitude by domain and from group to group. Finally, a comparison is presented between Hungary and Ecuador.

4.1. Demographic Profile

Figure 3 shows the response rate in each country and the number of people who completed the questionnaire. A total of 123 responses were collected from Ecuador and Hungary. According to the responses, Ecuadorian workers make up 58.4% (73 people) of the total number of respondents, while Hungarian participants make up 41.46% of the responses, which gives a relatively balanced sample. In the sample, a small imbalance in representation is probably not likely to affect the validity of a DOSPERT analysis; this is demonstrated by statistical reliability. This difference is within acceptable limits for comparative studies and does not compromise the accuracy of the conclusions drawn about risk perception and behavior between the two groups.
Women’s participation in the industry is growing. As shown in Figure 4, 13.82% (18 people) of the respondents are females who have experience using hand tools, while 86.18% of the participants are males. It is not surprising that a high percentage of males exist in the engineering and construction industries, where hand tools are predominantly used.
In safety-related industries, age is often the main criterion used to classify groups of workers. This classification takes into account the different levels of development, understanding of the risks and experience of workers. Figure 5 shows that the majority of workers in the industry are young workers. Almost two thirds (63.41%) of the participants are between the ages of 19 and 26, while the second largest group (15.45%) in the sample is even younger (15 to 18 years old), and the third largest group (10.57%) consists of adults aged from 27 to 35. The two youngest groups, which take up 78.86% of the sample, have, as a common feature, a low level of knowledge about workplace experience, which means a lack of awareness of how their work affects occupational safety and health.
The academic background of workers and engineers is a crucial factor in ensuring that the industry employs a specialized and professional workforce. In this context, the industry is divided into groups consisting of four main levels of education: Bachelor of Science (BSc) specializes in scientific and technical disciplines. The next group, the Master of Science (MSc) represents an advanced level of education. Doctor of Philosophy (PhD) is the highest academic degree. In addition, in order to cover all those employees who do not have a university degree, the “Other” category is a group of employees who have completed specialized courses, technical high schools, and specific training. The level of education in the industry is evidenced by the fact that many workers lack specialized professional academic training, as displayed in Figure 6. The data reveals that a significant proportion of workers hold a bachelor’s degree or a similar qualification in technical sciences (84.56%), and 15.45% of respondents have a higher level of education. This distribution highlights the industry’s predominant reliance on technical education and potentially points to a gap in the specialized, professional, or advanced knowledge and skills of workers. These workforce characteristics make visible and emphasize the need for decision-making tools to foster innovation and meet the evolving demands of the industry.
Industrial workers take into account the need for a tailored selection of hand tools in accordance with the changes taking place in the course of their work and during their lifework. This is due to the expertise and physical changes in a person that occur with age. The data shown in Figure 7 present how much workers feel the need for a tailored and consistent choice of tools for each age category.

4.2. Domain-Specific Risk-Taking Evaluation

4.2.1. Reliability Analysis

The survey was distributed in two countries, Hungary and Ecuador, for workers who regularly perform tasks with hand tools. Before evaluating the statements using the DOSPERT scale, the reliability of the statements was analyzed. The reliability of the statements for each group of statements, as presented in Table 3, shows high reliability; Cronbach’s alpha is higher than 0.92 for all the three categories, risk probability, risk perception, and expected benefits. The values that exceed 0.9 mean excellent reliability. The Cronbach’s alpha values for each item if deleted is presented in Table 4, Table 5 and Table 6. The Cronbach’s alpha values if the item is deleted are smaller in all cases, so all the questions are relevant and make a significant contribution to risk probability, risk perception, and the benefits of hand tool usage.
The reliability of the statements in the categories was also checked for acceptable reliability. In the group, the questions related to material and organizational domains showed the highest reliability, while the personal characteristics category showed a relatively low but acceptable reliability due to the small number of questions.

4.2.2. General View on Risk Probability of Hand Tool Usage

As a next step, the descriptive features of the responses (mean, mode, median, and the standard deviation) were analyzed (Table 4). The actual statements are listed in Table 2. Lower values mean lower probability and likeliness, and less benefits gained, while higher numbers mean higher risks and lower benefits.
Table 4. Descriptive features of statements (risk probability (X)).
Table 4. Descriptive features of statements (risk probability (X)).
xx (Mean)MedianModeSDSkewnessCronbach’s α and Cronbach’s α If Item Deleted
1. Material Domain (MD)
Incorrect hand PPE3.5121312.010.3160.923
Short tool handles3.4754321.660.2190.922
Narrow tool handles3.3658321.640.2420.921
Incorrect hand (left/right side)3.3821351.560.1040.922
Big effort or rotational movement4.065451.63−0.130.922
Uncomfortable posture3.5853351.610.1170.918
Big holding time3.7967451.61−0.1070.922
Handles made of slippery materials3.0894331.60.280.919
Heavy hand tools3.455233 a1.710.1370.920
Difficulty grasping the tool3.1138331.680.4230.919
2. Environmental Domain (ED)
Small spaces3.7377451.650.0230.920
Wrist in a flexed position3.7398451.62−0.040.920
Not hand support3.5609331.530.0160.919
Not good illumination3.3278331.570.1220.920
3. Personal Domain (PD)
Mobile machine parts4.1869551.66−0.1940.922
Not tested for proper operation3.3008331.670.4680.921
4. Organizational Domain (OD)
Work without training3.1951321.650.4420.920
Work without structured tasks3.4796331.50.2470.918
Work without an accident prevention3.3902331.620.2230.920
Work without a response protocol2.8861331.580.5710.922
a Multiple modes exist. Smallest value is shown.
According to the Material Domain study, the two biggest risks associated with the design and usability of hand tools are “large force or rotational movement” (mean = 4.065) and “long holding time” (mean = 3.7967). These elements increase the risk of pain and harm when using tools. Similarly, the Environmental Domain focuses on working conditions, with “Small spaces” (mean = 3.7377) and “Wrist in flexed position” (mean = 3.7398) being two of the main issues, indicating ergonomic and spatial difficulties. In both categories, high Cronbach’s alpha values (0.918–0.923) indicate reliable ratings. The most significant risk in the Personal Domain is “Mobile machine parts” (mean = 4.1869), highlighting the dangers of unattended or inadequately maintained machinery. The Organizational Domain highlights deficiencies in task management and safety planning by revealing structural and procedural problems such as “working without structured tasks” (mean = 3.4796) and “working without accident prevention” (mean = 3.3902). The reliability of these findings is confirmed by consistently high Cronbach’s alpha values (0.918–0.922) across the domains, supporting targeted interventions to improve occupational safety.
Based on the responses, the participants do not find acceptable to work with incorrect hand tools with short or narrow tool handles (the mode and median are shifted in the “not likely” direction), but they are more likely to work with hand tools on the incorrect/wrong side, or that require more effort, rotational movement, or uncomfortable posture (modes are selected in the direction of “more likely”). This mode is 5 (out of 7) in each case, but the median and mean are still smaller than the mode. Finally, half of the participants do not find it highly probable that the handles are slippery, or that they would work with heavy tools without hanging support or hand tools that are not easy to hold (the mode and median are both 3 (out of 7). Most often, participants found the space small or uncomfortable, but they most likely worked with the wrist in a flexed position. The workplace is equipped with hand support, and, as a rule, is well lit and illuminated (the mode and median are both 3 for the negative statement). Participants are most likely to fix or adjust the mobile parts of the machine with hand tools tested properly after receiving some training (see the mode and median for questions 15–17). According to the responses, there are several workplaces where structured industrial tasks are not defined, and there are no accident prevention protocols, but there are accident response protocols (see mode and median for questions 18–20).

4.2.3. General View on Perceived Risk of Hand Tool Usage

Table 5 provides descriptive statistics on the perceived risk by the respondents related to the statements (Table 2).
Table 5. Descriptive features of statements (B (perceived Risk(X))).
Table 5. Descriptive features of statements (B (perceived Risk(X))).
xB (Perceived Risk (X))MedianModeSDSkewnessCronbach’s α If Item Deleted
1. Material Domain (MD)
14.2683551.732−0.1250.971
23.8211451.4660.2360.969
34.0325451.547−0.0420.969
43.9675451.4760.0720.969
53.8455431.4880.0570.969
64.1626451.490.0640.968
73.8699441.4020.0180.968
84.7398561.552−0.4650.968
94.5122551.479−0.2410.969
104.6585551.644−0.280.969
2. Environmental Domain (ED)
114.252451.371−0.1370.968
124.2195551.48−0.1550.969
134.3089451.494−0.20.968
144.5528541.685−0.0410.969
3. Personal Domain (PD)
153.9106441.660.2320.97
164.5772561.531−0.3850.968
4. Organizational Domain (OD)
174.5122551.462−0.160.968
184.5772551.493−0.2950.968
194.8455561.584−0.3330.968
205.1301571.619−0.3670.968
High levels of perceived risk are highlighted by the Material Domain (MD), where major concerns such as “heavy hand tools” (mean = 4.6585) and “handles made of slippery materials” (mean = 4.7398) are regularly identified as important hazards. The Environmental Domain (ED), which reflects ergonomic and spatial issues and is highly reliable (Cronbach’s alpha ~0.968–0.969), similarly highlights concerns such as “Small spaces” (mean = 4.5528) and “Wrist in a flexed position” (mean = 4.3089). “Mobile machine parts” (mean = 4.5772) is a crucial issue related to equipment safety in the Personal Domain (PD). The Organizational Domain (OD) highlights gaps in safety planning by revealing the greatest perceived hazards, particularly “Working without a response protocol” (mean = 5.1301). High cross-domain internal consistency (Cronbach’s α ~0.968–0.970) supports the validity of these findings.
The participants found most of the situations under the Material Domain subscale risky, such as using hand tools designed for improper hand, too short, too large, too narrow, with slippery handle or heavy tools without hanging support, or hand tools that require uncomfortable posture (the mode and median range between 4 and 6 for these statements). In general, participants consider the situations created by the statements relatively risky and dangerous, and the most frequent responses are higher than the risk perception by half of the respondents, with the exception of poor lighting and great efforts added by rotational movement, which is perceived as not very risky or dangerous. However, the lack of protocols and accident response protocols is perceived as an absolutely risky and dangerous phenomenon.

4.2.4. General View on Expected Benefits of Hand Tool Usage

Table 6, at the same time, shows the expected benefits perceived by the respondents in connection with the same statements.
Table 6. Descriptive features of statements (A (expected benefits (X))).
Table 6. Descriptive features of statements (A (expected benefits (X))).
xA (Expected Benefits (X))MedianModeSDSkewnessCronbach’s α If Item Deleted
1. Material Domain (MD)
13.5284322.140.4190.953
23.13321.750.6180.953
33.0162311.740.5470.954
42.9268311.60.3900.952
53.439341.750.3520.952
62.9105211.70.6370.951
73.252321.770.4960.952
83.1138311.980.4700.950
92.7049211.70.8540.951
102.6991311.520.6830.950
2. Environmental Domain (ED)
112.8455311.660.5890.951
123.0406311.640.3670.951
132.9024311.70.5410.951
142.8211311.660.8040.952
3. Personal Domain (PD)
153.2357321.710.3310.953
163.0569311.780.4710.951
4. Organizational Domain (OD)
172.9512221.680.6540.952
183.2682341.770.4040.951
193.0406211.950.5370.951
202.8943211.820.7360.951

4.3. Risk Attitude by Domain and Across Groups

4.3.1. Correlation of Risk-Taking, Risk Perception, and Expected Benefit of Hand Tool Usage

The responses to the perceived benefit of using a hand tool in relation to the situations presented in the statements show responses on the other end of the scale. Figure 8, Figure 9 and Figure 10 visually present the relations between the three groups, risk probability vs. risk perception vs. expected benefits, based on the responses. The relations are presented pairwise.
Figure 8 categorizes the perceived risks and expected benefits across the domains. The Material Domain shows moderate risks (4.0–4.5) and benefits (3.0–3.5), with an emphasis on tool design and usability. The Environmental Domain has lower risks (~4.0) and benefits (~2.9–3.1), with a focus on ergonomics. The Personal Domain shows variability with risks (4.0–4.5) and benefits (~3.0). The Organizational Domain shows the highest risks (4.5–5.0) but the lowest benefits (~2.7–3.1) due to the presence of structural problems such as inadequate safety protocols and training.
Figure 9 illustrates the relationship between risk perception and risk-taking in different domains. In the Material Domain, moderate risk perception (3.5–4.0) is found in accordance with relatively low risk-taking levels (~4.0), indicating cautious behavior due to tool design concerns. The Environmental Domain shows lower risk perception (~3.5) but similar risk-taking levels, indicating ergonomic problems with moderate risk-taking. The Personal Domain shows variability, with risk perception (~3.5–4.0) associated with higher risk-taking (~4.5), due to confidence in individual abilities. The Organizational Domain shows the highest risk perception (4.0–4.5) and risk-taking (~5.0), reflecting organizational issues such as a lack of structured protocols that require employees to take more risks.
Figure 10 shows risk-taking and perceived benefits in different domains. In the Material Domain, moderate risk-taking (~3.9–4.3) is associated with higher perceived benefits (~3.0–3.5), reflecting the balance between tool usability and associated risks. The Environmental Domain shows similar trends, with lower perceived benefits (~2.9–3.1) despite moderate risk-taking (~3.9–4.3), indicating limited ergonomic benefits. The Personal Domain shows variability, with higher risk-taking (~4.3–4.5) corresponding to moderate benefits (~3.1–3.3) due to individuals’ confidence in risk management. The Organizational Domain shows the highest levels of risk-taking (~4.7–5.3) with only low perceived benefits (~2.7–3.1), suggesting organizational challenges where workers are taking higher risks without proportionate benefits.
The figures indicate that there is a negative relationship between perceived risk, risk-taking, and expected benefit. A pairwise evaluation of the relationships (Table 7) shows the correlation coefficients between the categories. The perceived risk has a strong negative correlation with risk-taking (–0.75), suggesting that perceived risk halts people from using the hand tool. On the other hand, perceived risk has a negative correlation with expected benefits (–0.4), that is, people are aware that “faulty” hand tools might result in accidents. Finally, risk-taking has, however, a positive correlation with expected benefits (0.48) that either means that people are hazardous sometimes with “not perfect” hand tools, or they are obliged to work with the hand tools provided by their employer, even if they are aware of the possible problems. Conversely, for the sake of expected benefits, workers are willing to take higher risks. This last correlation is the most spurious in Figure 10. The multiple correlation is 0.77 with a 60% influence of risk perception and expected benefits on risk-taking, which means a moderately strong explanatory effect.

4.3.2. Risk Attitude in Case of Hand Tool Usage

Table 8 displays the bounded means calculated for the use in regression analysis for the DOSPERT scale. The bounded mean is used in order to prevent distortion and bias. These values are the results of the total group for each field of the responses. It gives the initial values in the DOSPERT equation to make the regression evaluation, in order to find the coefficients expected benefits (X1) and perceived risk (X2).
Before the regression analysis, the DOSPERT values by domains and the combined DOSPERT value for the factors are evaluated and displayed in Figure 11 and Figure 12.
The DOSPERT value is the lowest for the expected benefits factor while the perceived risk was valued the highest among the workers. Workers tend to avoid risk when working with hand tools and seem to perceive the risk while working.
In order to determine risk-seeking or risk aversion of people using hand tools, the DOSPERT scale evaluation is applied in the form of linear estimates and Equation (1) is solved.
P r e f e r e n c e   ( X ) = a × ( E x p e c t e d   B e n e f i t   ( X 1 ) ) + b × ( P e r c e i v e d   R i s k   ( X 2 ) ) + c
A positive coefficient, b, indicates risk-seeking behavior and a negative coefficient b indicates risk aversion behavior [49].
The requirements for the regression modeling are summarized in Table 9. It must be noted that the Personal Domain had to be left out as there were two statements in the domain and there were three variables that meant a limitation to run the regression model. However, the full model included the Personal Domain as well. Consequently, in future research, more statements need to be included in the Personal Domain. As for robustness, the Material Domain and the full model proved to be significant, and despite the robustness of the regression model being slightly violated for the Environmental and the Organizational Domains (sig > 5%), the model still remained valid [57]. The multicollinearity of the model was checked by the VIF indicator, which proved to be smaller than 5, meaning no serious multicollinearity [58]. The normality of the residuals was proved in three cases (Sig. > 0.05); in the case of the Environment Domain, the residuals did not show normal distribution (Sig. < 0.05), but as normality was valid for the full model, no modifications were conducted. Finally, homoscedasticity of residuals was checked by the Breusch–Pagan test for each domain and the full model (Sig. > 0.05) [59].
Applying Equation (1) to the collected data of the first domain (Material Domain) gave a negative coefficient in the “b” term of the equation (perceived risk) meaning risk aversion, as shown in Table 10.
Applying the same Equation (1) to the collected data for the second domain (Environmental Domain) also resulted in a negative coefficient in the equation’s “b” term, meaning risk aversion again. The result is displayed in Table 11 as perceived risk.
Finally, the Organizational Domain’s “b” component of the equation also had a negative coefficient, meaning a risk aversion attitude again. The information is displayed in Table 12 as perceived risk.
Based on the risk attitude by category, workers demonstrated risk aversion behavior in the case of the material, environmental, and organizational domains; however, along the personal domain, they demonstrated risk-seeking attitudes. This implies that they do care more about the hand tool itself and the environmental condition and care less about the personal characteristics and the organizational provisions.

4.3.3. Risk Attitude Across the Groups

The risk attitude was evaluated by regression throughout the statements. The analysis (Table 13) shows that the general behavior of the respondents indicates a risk-averse attitude, and that risk aversion is stronger than risk-seeking when hand tools are used during work. Workers prefer safe hand tools and a safe working environment.
Based on the calculations, the regression function to calculate the risk attitude is the following:
R i s k   A t t i t u d e = 5.0525 + 0.31 × E x p e c t e d   b e n e f i t   ( X 1 ) 0.58 × P e r c e i v e d   R i s k   ( X 2 )
The regression values show higher values in the Material Domain while the lower values are in the Organizational Domain (Figure 13).
Examining the coefficients derived from the regression model determines patterns in risk-taking behavior. This overall finding shows that the respondents prefer safety in relation to hand tools and the work environment.

4.4. Comparison of Hungary and Ecuador

4.4.1. Risk Probability Attitude: Ecuador vs. Hungary

The evaluation of the trend dynamics in Hungary and Ecuador reveals the behavior of workers in both countries. Figure 14 presents the risk probability to which Hungarian and Ecuadorian workers are exposed, according to each domain. The numbers on the X axis are the statements. The comparison between the two countries is important because human characteristics in these countries differ due to genetic reasons; therefore, their perception of risk probability can vary greatly and significantly.
Table 14 displays the significant and non-significant differences. As the results show, workers did not identify significant differences in the perception of risk probability (p > 0.05) in these two countries in several questions. Workers experience risk probability related to bad/incorrect or uncomfortable posture, holding time duration, hanging or leaning their hands, as well as good lighting. They require training before the actual usage of the hand tool as well as structured protocols for industrial work and tasks and accidents. However, they consider the physical characteristics of hand tools differently as a risk factor, such as, for example, the size of the hand tool, or the problem of right- or left-handedness, or the different movements/rotations that they need to perform, or whether the handle of the hand tool is slippery. Significant difference was also found in the continuation of work without following safety and security protocols after an accident. In these countries, security and protocol issues are not similarly taken into account. Since all the test values are positive, this means that Ecuadorians believe in a higher probability of risk than Hungarians (the responses ranged from 1 = extremely unlikely to 7 = extremely likely).

4.4.2. Risk Perception Behavior: Ecuador vs. Hungary

The next comparison, which shows the similarities and significant differences in risk perception between the two countries in question, is displayed in Figure 15.
According to the responses, the workers from Ecuador and Hungary perceive risks significantly differently in six cases, namely when they are concerned about the size of tool handles, risks associated with the slipperiness of the handle, preliminary testing of the hand tools, and about the availability and existence of safety and security protocols (Table 15). In all other cases, the workers perceive risk differently but in the two countries, they do not differ significantly. Since the test values are negative, the responses ranged from 1 = not risky at all to 7 = extremely risky, and since Ecuador was taken as the first sample, it is assumed that workers in Hungary have higher risk perception, in general, compared to Ecuadorian workers. However, it must be noted that workers in Ecuador considered it less risky to work with hand tools that have not been tested preliminary for proper operation, and to work at places where there is no response protocol, which would call for additional training on work safety.

4.4.3. Expected Benefits Assessment: Ecuador vs. Hungary

The final evaluation of the worker’s behavior is related to their perception of the benefits and is presented in Figure 16. These results are illustrated according to each domain for workers by country to which they belong.
As can be seen in Table 16, no significant differences could be detected in the case of expected benefits related to the statements (p > 0.05 for each statement). The highest difference between the beneficial aspect could be detected in the case of statement 15, stating, “Work fixing or adjusting mobile machine parts using hand tools?”; however, in this case, the difference in perception is not significant. The statements about testing, preoperational training, and security protocol gave a negative means difference (Ecuador was taken as the first sample), implying that the Hungarian workers rare more likely to need and expect testing and training and claim for the existence of safety and security protocols than their Ecuadorian counterparts (Table 15). However, in these cases, further research is needed as the difference might be the result of increased awareness or higher education of workers, or even better and improved working conditions.
Workers’ perceptions of risk are increased by Ecuador’s more permissive safety laws, outdated machinery, dangerous working conditions, and restricted access to health care and training. These factors are impacted by cultural beliefs and a high frequency of workplace accidents. In contrast, Ecuadorian workers may minimize risks as a result of economic pressures and less structured procedures, while Hungary’s adherence to EU standards, regulated settings, and safety-focused culture promotes a sense of security and greater hazard recognition.

5. Conclusions

The selection of hand tools designed and tailored specifically for specific tasks and for specific workers is a special concern nowadays for industrial managers and ergonomics specialists. In this sense, companies are constantly investing time and resources in ensuring the safety and health of their workers. In this context, this work contributes to the identification of categories for assessing the risks related to hand tools when associated with their use during industrial work. It was categorized into groups of Material, Personal, Environmental, and Organizational risks. Material risks relate to tools and machinery, Personal to individual factors, Environmental to physical conditions, and Organizational to planning and documentation. Significant risks are associated with tools and mechanisms, personal factors, environmental factors, physical factors, organizational factors, as well as delays in planning and documentation. By understanding these categories, users can reduce the risk of hand-related disorders and diseases associated with non-powered hand tools.
Employee-focused elements such as tool ergonomics, training accessibility, and personal risk perception are the main focus of this study, as employees directly use tools and are exposed to acute workplace hazards. Employees’ day-to-day safety outcomes are influenced by a variety of factors, such as personal behavior and cultural attitudes toward safety. But some aspects, such as following safety procedures, choosing the right tools, and receiving training, affect both employers and employees. Employees need to use tools properly, attend training, and follow safety procedures; employers are responsible for providing ergonomic tools, organizing training, and enforcing safety requirements. This study emphasizes the shared responsibility of employers and employees in ensuring workplace safety and illustrates the interaction between individual behavior and organizational practices, in contrast to previous research, which has often focused on system-level factors such as regulatory compliance and workplace design [60,61,62].
Based on the results presented in Table 9, risk aversion could be found in the case of Material Domain, which indicates that the user feels the need to understand how to use the tool while at the same time paying attention to the possible failures. The perceived risks influence the preference for safer tools, and a cautious approach to these tools depends on various factors, such as age [63,64,65], the quality of the tools, the skills and qualifications of the workers, and the nature of the manufacturing process. In some cases, workers may select alternative instruments that appear to be at risk but, despite the perceived risk, provide higher performance due to other considerations such as efficiency, accuracy, or cost-effectiveness. This corresponds to the criteria exposed by Sanni-Anibire about the importance of external or material parameters, which are of great concern to workers when performing work and tasks related to the use of hand tools [66].
The results in Table 10 also show risk aversion in the case of the Environmental Domain, which indicates that users of hand tools consider it necessary to pay attention to the quality of the workspace and the climatic characteristics of the workplace. This correlates with work where risk aversion is equivalent to prudence, for example, in health care where it is a must to understand physical behavior and explain why certain health interventions are promoted before the likelihood of disease is shown. These results are presented in Figure 13 and show lower perceived risk in the group of Organizational Domain, which is due to the training programs and established protocols in each industrial task. Similarly, risk aversion was detected for the fourth domain (Organizational Domain).
As another contribution, in the third domain (Personal Domain) risk-seeking was identified (Table 11), which means that workers are very confident in their ability and capacity to perform the determined task after the necessary training. Similar results are indicated in related works [39].
In summary, Table 17 displays the results of a comparative assessment of Ecuador and Hungary. As shown, significant differences occur mostly in the attitude toward risk probability and, in six cases, risk perception is also significantly different. However, the beneficial effects are perceived similarly, and the positive effects are also recognized in these two countries.
The study showed that Hungarian workers generally perceive higher levels of risk compared to Ecuadorian workers, and specific cases related to hand tool safety, including the size of tool handles, the slipperiness of handles, and the existence of safety and security protocol showed significant differences in risk perception between the two countries. Based on the results shown in Figure 15, Ecuadorian workers perceive less risk when working with untested hand tools or in workplaces without established safety regulations and protocols, which indicates the need for additional training and awareness programs.
These findings suggest that, in Ecuador, there may be less stringent enforcement of safety regulations, older or less ergonomic equipment, and more hazardous working environments, which may increase awareness of potential hazards. In addition, limited access to structured training and health care may increase the perceived consequences of accidents. Cultural attitudes toward risk and personal responsibility, as well as exposure to more workplace incidents, also contribute to this heightened perception. In contrast, Hungary’s adherence to EU safety standards and more automated, regulated working environments may create a sense of security, leading workers to perceive risks as less likely. Hungarian workers are more likely to prioritize safety and identify potential hazards, influenced by a culture that emphasizes individual responsibility and adherence to protocols, whereas Ecuadorian workers, who often face economic pressures and less formalized systems, may tolerate or underreport risks to maintain employment. This is consistent with previous studies of cross-cultural differences between countries [67,68,69].
In summary, H1 is supported based on the domains identified in the research stating that material risks are related to the design of tools and machines; personal risks include individual factors such as previous injuries; environmental risks include physical conditions like the layout of the workplace; and organizational risks include planning and documentation. In light of the results presented in Table 9, Table 10, Table 11 and Table 12, where the coefficients show an inverse relationship between perceived risk and expected benefits, the research accepts H2, stating that tools perceived as safe improve worker satisfaction and productivity. H3 is validated by the results shown in Figure 13, where perceived risk is lower in the Organizational Domain than in all other domains. Supported by the results presented in Table 9, hypothesis H4 is not supported due to the determined risk aversion in the case of the Material Domain, which indicates that users feel the need to understand the way to use the tool and at the same time pay attention to the possible failures. The results shown in Figure 15 indicate that Ecuadorian workers perceive less risk when working with hand tools that have not been tested before usage or in workplaces without established safety protocols, thus supporting H5. Ecuadorians and Hungarians perceive risk significantly differently in six cases, namely in the case of risks related to the size of tool handles, whether the handle is slippery, they are concerned about testing the hand tool previously, and about the existence of safety and security protocol, as is shown in Table 14. It supports the final hypothesis, H6.
The study results should be considered in light of certain limitations. Firstly, one limitation arises from the restricted availability of hand tools on the market, which does not allow workers to make comparisons. Secondly, as it is important to avoid bias, the size of the sample needs to be acknowledged in connection with the first limitation. The results of the research need to be interpreted with care due to the sample size, which does not provide a representative sample in the observed countries; however, it allows for some guidance on how to handle the risk attitude of employees who work with hand tools in the industry. Nevertheless, the size of the selected group made it possible to identify that there is a need for distinct hand tool usage among elderly and young workers.
For industrial safety, aligning theoretical factors linking ergonomic design features with user perceptions of safety and usability provides evidence of how design influences risk-averse or risk-seeking behavior. It is a source of actionable knowledge for the design of safer tools in line with studies that evaluated 100 non-powered hand tools from various industries using a newly developed ergonomic checklist [70]. Considering cultural differences, they influence risk perception. The need to consider regional and cultural factors is recognized when addressing global security issues to ensure that the discussion is inclusive and contextually appropriate in concordance with studies that collected information from 1000 participants across 10 countries [67]. Participants rated perceived risks in domains like health, environmental hazards, and workplace safety. Additionally, safety information should be designed to account for cultural differences in ergonomics and human factors [71].
The direct transferability of findings may be limited due to variations in cultural, economic, and industrial contexts, the comparative study offers some valuable insights. Despite differences in specific working conditions, certain risk factors for work-related musculoskeletal disorders are often common across cultures and industries. By comparing diverse populations, researchers can identify these shared risk factors. Furthermore, comparing different work environments helps to understand how cultural, economic, and organizational factors influence the prevalence and nature of work-related musculoskeletal disorders, knowledge of which can support the development of culturally sensitive prevention strategies. Comparative data can help prioritize prevention efforts, and different risk attitudes support the development of education and training programs. By highlighting the similarities and differences in work-related musculoskeletal disorders across populations, comparative studies can support further research to address specific regional challenges and inform the development of globally applicable prevention guidelines. While caution is necessary when generalizing findings from the present comparative study between Hungary and Ecuador, it can contribute to the prevention of work-related musculoskeletal disorders on a wider scale by providing valuable insights into both universal and context-specific risk factors and prevention strategies.
Based on the study’s findings, future action should include companies working with manufacturers to develop affordable tools tailored to workers’ needs. In this sense, another strategy is structured training programs, which are essential to address personal risks. Mandatory modules on tool use, hazard recognition, and safety protocols are part of workplace training and skill development. In addition, improving the workplace environment, safety infrastructure, and workplace ergonomics is crucial. Investment in safety infrastructure, regular maintenance, and technology integration, combined with implementing robust safety protocols in line with global standards such as ISO 45001 [72], conducting regular audits, and promoting a safety-first and collaborative safety culture are essential.
This research provides initial insights into further investigations aimed at determining the use of appropriate hand tools for each age group throughout their working lives. In terms of future interventions in Ecuador, improving workplace safety requires increasing access to ergonomic tools and training workers to maintain and adapt tools to ergonomic standards. Safety awareness campaigns and basic training, particularly in industries such as agriculture and construction, are essential due to limited enforcement. In addition, anonymous reporting systems are needed to address the underreporting of hazards, so that fear of job loss does not lead to underreporting risks. In Hungary, however, the development of ergonomic integration through innovative tool design can improve worker safety. In addition to providing instruction on automated safety systems, training programs should emphasize the integration of efficiency and safety through hands-on exercises and simulations. Wearable sensors and IoT-enabled tools are examples of safety monitoring technologies that organizations can implement for proactive risk management by leveraging modern infrastructure. By modernizing safety procedures, involving employees in safety evaluations, and rewarding creative safety techniques, employers can foster a culture of continuous improvement.

Author Contributions

Conceptualization, R.P.A.-R. and V.C.E.-C.; methodology, A.T.; software, R.P.A.-R., V.C.E.-C. and A.T.; validation, R.P.A.-R. and A.T.; formal analysis, A.T.; investigation, R.P.A.-R.; resources, G.S.; data curation, A.T.; writing—original draft preparation, R.P.A.-R. and V.C.E.-C.; writing—review and editing, A.T. and R.P.A.-R.; visualization, R.P.A.-R. and A.T.; supervision, A.T. and G.S.; project administration, G.S.; funding acquisition, G.S. All authors have read and agreed to the published version of the manuscript.

Funding

This research received no external funding.

Institutional Review Board Statement

The study was conducted in accordance with the Declaration of Helsinki and approved by the Ethics Committee of Obuda University (protocol code: OE-DI-205,2023; approved on 28 November 2022).

Informed Consent Statement

Informed consent was obtained from all subjects involved in the study.

Data Availability Statement

The data are unavailable due to privacy.

Conflicts of Interest

The authors declare no conflicts of interest.

References

  1. Tick, A. IT Security as a Special Awareness at the Analysis of the Digital/E-Learning Acceptance Strategies of the Early Z Generation. In Proceedings of the INES 2018—IEEE 22nd International Conference on Intelligent Engineering Systems, Las Palmas de Gran Canaria, Spain, 21–23 June 2018; pp. 45–50. [Google Scholar] [CrossRef]
  2. Gu, Y.; Chen, W.; Liu, H.; Peron, M.; Ying, K.-C.; Gu, Y.; Chen, W.; Liu, H. Experimental Study on the Risk Preference Characteristics of Members in Supply Chain Emergencies. Appl. Sci. 2023, 13, 8188. [Google Scholar] [CrossRef]
  3. Proaño-Guevara, D.; Valencia, X.B.; Rosero-Montalvo, P.D.; Peluffo-Ordóñez, D.H. Electromiographic Signal Processing Using Embedded Artificial Intelligence: An Adaptive Filtering Approach. Int. J. Interact. Multimed. Artif. Intell. 2022, 7, 40–50. [Google Scholar] [CrossRef]
  4. Jain, R.; Sain, M.K.; Meena, M.L.; Dangayach, G.S.; Bhardwaj, A.K. Non-Powered Hand Tool Improvement Research for Prevention of Work-Related Problems: A Review. Int. J. Occup. Saf. Ergon. 2017, 24, 347–357. [Google Scholar] [CrossRef]
  5. Mateo Sanguino, T.d.J. Enhancing Security in Industrial Application Development: Case Study on Self-Generating Artificial Intelligence Tools. Appl. Sci. 2024, 14, 3780. [Google Scholar] [CrossRef]
  6. Li, X.; Gül, M.; Al-Hussein, M. An Improved Physical Demand Analysis Framework Based on Ergonomic Risk Assessment Tools for the Manufacturing Industry. Int. J. Ind. Ergon. 2019, 70, 58–69. [Google Scholar] [CrossRef]
  7. Abedsoltan, H.; Abedsoltan, A.; Zoghi, Z. Future of Process Safety: Insights, Approaches, and Potential Developments. Process Saf. Environ. Prot. 2024, 185, 684–707. [Google Scholar] [CrossRef]
  8. Masudin, I.; Tsamarah, N.; Restuputri, D.P.; Trireksani, T.; Djajadikerta, H.G. The Impact of Safety Climate on Human-Technology Interaction and Sustainable Development: Evidence from Indonesian Oil and Gas Industry. J. Clean. Prod. 2024, 434, 140211. [Google Scholar] [CrossRef]
  9. Reiman, A.; Kaivo-oja, J.; Parviainen, E.; Takala, E.P.; Lauraeus, T. Human Factors and Ergonomics in Manufacturing in the Industry 4.0 Context—A Scoping Review. Technol. Soc. 2021, 65, 101572. [Google Scholar] [CrossRef]
  10. Kuijt-Evers, L.F.M.; Vink, P.; de Looze, M.P. Comfort Predictors for Different Kinds of Hand Tools: Differences and Similarities. Int. J. Ind. Ergon. 2007, 37, 73–84. [Google Scholar] [CrossRef]
  11. Szabó, G. Usability of Machinery. Adv. Intell. Syst. Comput. 2018, 604, 161–168. [Google Scholar] [CrossRef]
  12. Eurostat Statistics|Eurostat. Non-Fatal Accidents at Work by NACE Rev. 2 Activity and Sex; Data Browser; Eurostat: Luxembourg, 2023; p. 1. [Google Scholar]
  13. International Labour Organization ILOSTAT Data Explorer; ILOSTAT: Geneva, Switzerland, 2020; pp. 1–3.
  14. Physical Status: The Use and Interpretation of Anthropometry. Report of a WHO Expert Committee. Am. J. Hum. Biol. 1995, 8, 786–787. [CrossRef]
  15. Mukherjee, S.; Mishra, D.; Satapathy, S. Prediction of Hand Grip Strength among Elderly Farmers of Odisha in India. Mater. Today Proc. 2020, 24, 318–325. [Google Scholar] [CrossRef]
  16. Arciniega-Rocha, R.P.; Erazo-Chamorro, V.C.; Gyula, S. Non-Powered Hand Tool: Size Selection from an Anthropometric Ergonomic Point of View. INGENIO 2022, 5, 31–38. [Google Scholar] [CrossRef]
  17. Leisztner, P. Occupational Health and Safety Representatives and Mediation. Available online: https://www.proquest.com/conference-papers-proceedings/occupational-health-safety-representatives/docview/2769625528/se-2 (accessed on 23 December 2023).
  18. Gardiner, E. Evaluating the Quality of WHS Disclosures by ASX100 Companies: Is Mandatory WHS Reporting Necessary? Saf. Sci. 2022, 153, 105798. [Google Scholar] [CrossRef]
  19. Faragó, F.; Szabó, G. Qualitative Assessment of the Occupational Health and Safety Knowledge Management Practices of Hungarian Companies. In Proceedings of the 9th International Ergonomics Conference, Zagreb, Croatia, 7–10 December 2022; Lecture Notes in Networks and Systems; Springer: Cham, Switzerland, 2023; Volume 701, pp. 105–112. [Google Scholar]
  20. Arciniega-Rocha, R.P.; Erazo-Chamorro, V.C.; Szabo, G. The Prevention of Industrial Manual Tool Accidents Considering Occupational Health and Safety. Safety 2023, 9, 51. [Google Scholar] [CrossRef]
  21. Su, Y.W.; Yang, Y.; Liu, Y.M.; Wang, Z.X. Analysis of influencing factors of work-related musculoskeletal disorders of workers in a cabinet factory. Zhonghua Lao Dong Wei Sheng Zhi Ye Bing Za Zhi 2021, 39, 839–843. [Google Scholar] [CrossRef] [PubMed]
  22. Burton, J. Healthy Workplace Framework and Model: Background and Supporting Literature and Practices; World Health Organization: Geneva, Switzerland, 2010; ISBN 9789241500241. [Google Scholar]
  23. Helliwell, P. Biomechanics of the Upper Limbs: Mechanics, Modeling, and Musculoskeletal Injuries. Ergonomics 2007, 50, 1150. [Google Scholar] [CrossRef]
  24. Cheng, T.C.A.; Caponecchia, C.; O’Neill, S. Workplace Safety and Future and Emerging Ways of Work: A Systematic Literature Review. Saf. Sci. 2022, 155, 105873. [Google Scholar] [CrossRef]
  25. Erazo-Chamorro, V.C.; Arciniega-Rocha, R.P.; Maldonado-Mendez, A.L.; Rosero-Montalvo, P.D.; Szabo, G. Intelligent System For Knee Ergonomic Position Analysis During Lifting Loads. Acta Tech. Napoc. Ser. Appl. Math. Mech. Eng. 2023, 65, 677–684. [Google Scholar]
  26. Arciniega-Rocha, R.P.; Erazo-Chamorro, V.C.; Rosero-Montalvo, P.D.; Szabó, G. Smart Wearable to Prevent Injuries in Amateur Athletes in Squats Exercise by Using Lightweight Machine Learning Model. Information 2023, 14, 402. [Google Scholar] [CrossRef]
  27. Liu, L.; Chen, S.G.; Tang, S.C.; Wang, S.; He, L.H.; Guo, Z.H.; Li, J.Y.; Yu, S.F.; Wang, Z.X. How Work Organization Affects the Prevalence of WMSDs: A Case-Control Study. Biomed. Environ. Sci. 2015, 28, 627–633. [Google Scholar] [CrossRef]
  28. Erazo-Chamorro, V.C.; Arciniega-Rocha, R.P.; Rudolf, N.; Tibor, B.; Gyula, S. Safety Workplace: The Prevention of Industrial Security Risk Factors. Appl. Sci. 2022, 12, 10726. [Google Scholar] [CrossRef]
  29. Nina, A.N.; Erwandi, D.; Djunaidi, Z.; Hastiti, L.R. An Analysis of the Correlation between Psychosocial Hazard and Work Accidents at Velodrome-Kelapa Gading Light Rail Transit Project by Pt Xyz in 2018. Indian J. Public Health Res. Dev. 2019, 10, 1355–1362. [Google Scholar] [CrossRef]
  30. Rodrik, D. Premature Deindustrialization. J. Econ. Growth 2016, 21, 1–33. [Google Scholar] [CrossRef]
  31. Intra-Industry Trade: A Comparison Between Latin America and Some Industrial Countries on JSTOR. Available online: https://www.jstor.org/stable/40440315 (accessed on 10 January 2025).
  32. Abuhadba, M.; Romaguera, P. Inter-industrial Wage Differentials: Evidence from Latin American Countries. J. Dev. Stud. 1993, 30, 190–205. [Google Scholar] [CrossRef]
  33. Lazányi, K.; Virglerová, Z.; Dvorský, J.; Dapkus, R. An Analysis of Factors Related to “Taking Risks”, according to Selected Socio-Demographic Factors. Acta Polytech. Hung. 2017, 147, 35–50. [Google Scholar] [CrossRef]
  34. Seol, M.-S.; Wiker, S.F.; Klishis, M.J.; Althouse, R.C. Perception of Safety and Usability of Powered Hand Tools Safety Management; Ann Arbor, M., Ed.; ProQuest Information and Learning Company: Morgantown, WV, USA, 2005; ISBN 1429123. [Google Scholar]
  35. Marshall, T.M. Risk Perception and Safety Culture: Tools for Improving the Implementation of Disaster Risk Reduction Strategies. Int. J. Disaster Risk Reduct. 2020, 47, 101557. [Google Scholar] [CrossRef]
  36. van Duijne, F.H.; Kanis, H.; Hale, A.R.; Green, B. (W)S Risk Perception in the Usage of Electrically Powered Gardening Tools. Saf. Sci. 2008, 46, 104–118. [Google Scholar] [CrossRef]
  37. Rohrmann, B. Risk Perception, Risk Attitude, Risk Communication, Risk Management: A Conceptual Appraisal. In Proceedings of the 15th International Emergency Management Society (TIEMS) Annual Conference, Prague, Czech Republic, 17–19 June 2008; Volume June, pp. 1–10, ISBN 1220000000. [Google Scholar]
  38. Sjöberg, L. Worry and Risk Perception. Risk Anal. 1998, 18, 85–93. [Google Scholar] [CrossRef]
  39. Hawkes, G.; Houghton, J.; Rowe, G. Risk and Worry in Everyday Life: Comparing Diaries and Interviews as Tools in Risk Perception Research. Health Risk Soc. 2009, 11, 209–230. [Google Scholar] [CrossRef]
  40. Kouamé, E.B.E. Risk, Risk Aversion and Choice of Risk Management Strategies by Cocoa Farmers in Western Cote d’Ivoire. Available online: https://citeseerx.ist.psu.edu/document?repid=rep1&type=pdf&doi=1fd63ec93ccda3c244b2a2b2368c4a62b66d710b (accessed on 28 February 2023).
  41. Nawaz, A.; Waqar, A.; Shah, S.A.R.; Sajid, M.; Khalid, M.I. An Innovative Framework for Risk Management in Construction Projects in Developing Countries: Evidence from Pakistan. Risks 2019, 7, 24. [Google Scholar] [CrossRef]
  42. Williams, S.T.B.; Power, D. Hand Injuries from Tools in Domestic and Leisure Settings: Relative Incidence and Patterns of Initial Management. J. Hand Surg. Eur. Vol. 2011, 36, 408–412. [Google Scholar] [CrossRef] [PubMed]
  43. Kolnhofer-Derecskei, A.; Nagy, V. Comparing Risk Definitions Given by Hungarian and Belgian Bachelor Students. Think. Together Econ. Pract. 2017, 1, 1–12. [Google Scholar] [CrossRef]
  44. Kolnhofer Derecskei, A.; Csongrádi, G. How Do the Framing Effects, Environmental Factors and Personal Risk Perceptions Influence Our Decision about a Hypothetical COVID-19 Pill? J. Decis. Syst. 2022, 31, 131–152. [Google Scholar] [CrossRef]
  45. Erazo-Chamorro, V.C.; Arciniega-Rocha, R.P.; Szabo, G. Safety Workplace: From of Point of View of Ergonomics and Occupational Biomechanics. Acta Tech. Napoc. Ser. Appl. Math. Mech. Eng. 2023, 65, 3S. [Google Scholar]
  46. Arciniega-Rocha, R.P.; Erazo-Chamorro, V.C.; Tick, A. Risk Evaluation for Hand Tool Selection. In Mérnöki Szimpózium a Bánkin Előadásai/ESB 2022; Óbudai Egyetem: Budapest, Hungary, 2022; Volume 1, pp. 10–14. ISBN 978-963-449-306-8. [Google Scholar]
  47. Highhouse, S.; Nye, C.D.; Zhang, D.C.; Rada, T.B. Structure of the Dospert: Is There Evidence for a General Risk Factor? J. Behav. Decis. Mak. 2017, 30, 400–406. [Google Scholar] [CrossRef]
  48. Shou, Y.; Olney, J. Assessing a Domain-Specific Risk-Taking Construct: A Meta-Analysis of Reliability of the DOSPERT Scale. Judgm. Decis. Mak. 2020, 15, 112–134. [Google Scholar] [CrossRef]
  49. Blais, A.-R.; Weber, E.U. A Domain-Specific Risk-Taking (DOSPERT) Scale for Adult Populations. Judgm. Decis. Mak. 2006, 1, 33–47. [Google Scholar] [CrossRef]
  50. Uyanık, G.K.; Güler, N. A Study on Multiple Linear Regression Analysis. Procedia Soc. Behav. Sci. 2013, 106, 234–240. [Google Scholar] [CrossRef]
  51. Su, X.; Yan, X.; Tsai, C.L. Linear Regression. Wiley Interdiscip. Rev. Comput. Stat. 2012, 4, 275–294. [Google Scholar] [CrossRef]
  52. Gastwirth, J.L.; Gel, Y.R.; Miao, W. The Impact of Levene’s Test of Equality of Variances on Statistical Theory and Practice. Stat. Sci. 2009, 24, 343–360. [Google Scholar] [CrossRef]
  53. Tavakol, M.; Dennick, R. Making Sense of Cronbach’s Alpha. Int. J. Med. Educ. 2011, 2, 53–55. [Google Scholar] [CrossRef]
  54. Leontitsis, A.; Pagge, J. A Simulation Approach on Cronbach’s Alpha Statistical Significance. Math. Comput. Simul. 2007, 73, 336–340. [Google Scholar] [CrossRef]
  55. Perlman, A.; Sacks, R.; Barak, R. Hazard Recognition and Risk Perception in Construction. Saf. Sci. 2014, 64, 22–31. [Google Scholar] [CrossRef]
  56. Huang, X.; Hinze, J. Owner’s Role in Construction Safety. J. Constr. Eng. Manag. 2006, 132, 164–173. [Google Scholar] [CrossRef]
  57. Ayinde, K.; Lukman, A.F.; Arowolo, O. Robust Regression Diagnostics of Influential Observations in Linear Regression Model. Open J. Stat. 2015, 05, 273–283. [Google Scholar] [CrossRef]
  58. Kim, J.H. Multicollinearity and Misleading Statistical Results. Korean J. Anesthesiol. 2019, 72, 558. [Google Scholar] [CrossRef]
  59. Koenker, R.; Bassett, G. Robust Tests for Heteroscedasticity Based on Regression Quantiles. Econometrica 1982, 50, 43. [Google Scholar] [CrossRef]
  60. Jule, J.G. Workplace Safety: A Strategy for Enterprise Risk Management. Work. Health Saf. 2020, 68, 360–365. [Google Scholar] [CrossRef] [PubMed]
  61. Isa, A.A.M.; Wahab, W.A.; Omar, R.C.; Nordin, M.Z.M.; Taha, H.; Roslan, R. Factors Influencing the Compliance of Workplace Safety Culture in the Government Linked Company (GLC). E3S Web Conf. 2021, 325, 06005. [Google Scholar] [CrossRef]
  62. Tick, A.; Szabó, G.; Reicher, R.Z. Contribution of a CRM System to the Creation of a Family-Friendly Working Environment. Acta Polytech. Hung. 2021, 18, 75–96. [Google Scholar] [CrossRef]
  63. ILO. Safe and Healthy Workplaces—Making Decent Work a Reality; ILO: Geneva, Switzerland, 2007; ISBN 9789221198116. [Google Scholar]
  64. Burke, R.J.; Clarke, S.; Cooper, C.L. Occupational Health and Safety; Gower: Aldershot, UK, 2011; ISBN 9781315598697. [Google Scholar]
  65. Barcucci, V.; Moreno, M.; Chacaltana Janampa, J. Youth Employment Policies; International Labour Organization: Geneva, Switzerland, 2024. [Google Scholar] [CrossRef]
  66. Sanni-Anibire, M.O.; Mahmoud, A.S.; Hassanain, M.A.; Salami, B.A. A Risk Assessment Approach for Enhancing Construction Safety Performance. Saf. Sci. 2020, 121, 15–29. [Google Scholar] [CrossRef]
  67. Weber, E.U.; Hsee, C. Cross-Cultural Differences in Risk Perception, but Cross-Cultural Similarities in Attitudes Towards Perceived Risk. Manag. Sci. 1998, 44, 1205–1217. [Google Scholar] [CrossRef]
  68. Gutiérrez-Alvarez, R.; Guerra, K.; Gutiérrez, M. Psychosocial Risks of Workers in the Plywood Industry: A Cross-Sectional Study in the Ecuadorian Amazon Region. Heliyon 2024, 10, e33724. [Google Scholar] [CrossRef] [PubMed]
  69. Oyekale, A.S. Occupational Risk Perception: Biological Agents in Ecuador Healthcare Workers. Occup. Med. Health Aff. 2015, 3, 114. [Google Scholar] [CrossRef]
  70. Dababneh, A.; Lowe, B.; Krieg, E.; Kong, Y.K.; Waters, T. A Checklist for the Ergonomic Evaluation of Nonpowered Hand Tools. J. Occup. Environ. Hyg. 2004, 1, D135–D145. [Google Scholar] [CrossRef] [PubMed]
  71. Shou, Y.; Olney, J.; Wang, M.C. Cross-Cultural Assessment and Comparisons of Risk Tolerance across Domains. Curr. Psychol. 2023, 42, 15368–15380. [Google Scholar] [CrossRef]
  72. ISO 45001; Occupational Health and Safety. ISO: Geneva, Switzerland, 2018; ISBN 978-92-67-10788-2.
Figure 1. Research process.
Figure 1. Research process.
Safety 11 00014 g001
Figure 2. Risk categories and category examples.
Figure 2. Risk categories and category examples.
Safety 11 00014 g002
Figure 3. Response distribution by country.
Figure 3. Response distribution by country.
Safety 11 00014 g003
Figure 4. Gender distribution.
Figure 4. Gender distribution.
Safety 11 00014 g004
Figure 5. Age of participants.
Figure 5. Age of participants.
Safety 11 00014 g005
Figure 6. Education level of participants.
Figure 6. Education level of participants.
Safety 11 00014 g006
Figure 7. The necessity of tailored tool selection; total and grouped by age (%).
Figure 7. The necessity of tailored tool selection; total and grouped by age (%).
Safety 11 00014 g007
Figure 8. Risk perception and expected benefit of hand tool usage.
Figure 8. Risk perception and expected benefit of hand tool usage.
Safety 11 00014 g008
Figure 9. Risk perception vs. risk-taking of hand tool usage.
Figure 9. Risk perception vs. risk-taking of hand tool usage.
Safety 11 00014 g009
Figure 10. Risk-taking vs. expected benefit of hand tool usage.
Figure 10. Risk-taking vs. expected benefit of hand tool usage.
Safety 11 00014 g010
Figure 11. DOSPERT values by domains (developed by authors).
Figure 11. DOSPERT values by domains (developed by authors).
Safety 11 00014 g011
Figure 12. The combined DOSPERT values (developed by authors).
Figure 12. The combined DOSPERT values (developed by authors).
Safety 11 00014 g012
Figure 13. Risk attitude values by domains according to regression function (developed by authors) (Note: Numbers denote individual statements in questionnaire).
Figure 13. Risk attitude values by domains according to regression function (developed by authors) (Note: Numbers denote individual statements in questionnaire).
Safety 11 00014 g013
Figure 14. Comparison of Hungary and Ecuador: risk probability.
Figure 14. Comparison of Hungary and Ecuador: risk probability.
Safety 11 00014 g014
Figure 15. Comparison of Hungary and Ecuador: risk perception.
Figure 15. Comparison of Hungary and Ecuador: risk perception.
Safety 11 00014 g015
Figure 16. Comparison of Hungary and Ecuador: expected benefits.
Figure 16. Comparison of Hungary and Ecuador: expected benefits.
Safety 11 00014 g016
Table 1. Occupational injuries U.S. 2015 [11].
Table 1. Occupational injuries U.S. 2015 [11].
Element Which Causes Injury or IllnessQuantity of Non-Fatal Occupational
Injuries per 10,000 Full-Time Workers
Average Number of Days Away From Work
Hand machinery59,8307
Hand devices/hand tools52,0305
Total incidents111,860-
Table 2. Statements used for risk probability, risk perception, and expected benefits.
Table 2. Statements used for risk probability, risk perception, and expected benefits.
IndexStatements
Material Domain (MD)
1Work with incorrect hand PPE (Personal Protective Equipment).
2Work with short tool handles that press into the palm of the hand?
3Work with narrow tool handles that press deeply into the hand when the tool is used?
4Work with a hand tool for the incorrect side? Example: if you are a right-hand person will you use a hand tool for left hand person.
5Work with hand tools that require big effort or rotational movement to use?
6Work with hand tools that require a bad or uncomfortable posture?
7Work with hand tools that require big holding time?
8Work with hand tools with handles made of slippery materials?
9Work with heavy hand tools without hanging support?
10Work with heavy hand tools so that the hand and fingers are not able to easily grasp the tool?
Environmental Domain (ED)
11Work in spaces that are small or uncomfortable for the hand?
12Work with the wrist in a flexed position?
13Work with heavy hand tools in place where there are not hand support?
14Work with heavy hand tools in a place where there is not good illumination?
Personal Domain (PD)
15Work fixing or adjusting mobile machine parts using hand tools?
16Work with hand tools that have not been tested for proper operation?
Organizational Domain (OD)
17How probably could you work with hand tools without training before starting a new industrial task?
18Work with hand tools in a place without structured industrial tasks?
19Work with hand tools in a place without an accident prevention protocol?
20How likely could you Work with hand tools in a place without a response protocol after suffering an accident?
Table 3. Cronbach’s alpha value for risk probability (RPROB), risk perception (RPERC), and benefits (EXPB).
Table 3. Cronbach’s alpha value for risk probability (RPROB), risk perception (RPERC), and benefits (EXPB).
Risk Assessment
Questions
Variance Associated of Total ScoresSum of Individual VariancesCronbach’s Alpha
RPROB434.9453.820.924
MD 0.877
ED 0.802
PD 0.762
OD 0.884
RPERC502.8547.150.954
MD 0.914
D 0.844
PD 0.683
OD 0.877
EXPB783.3361.650.970
MD 0.940
D 0.943
PD 0.655
OD 0.939
Table 7. Correlation of the Risk-taking, Perceived risk and Expected benefit factors.
Table 7. Correlation of the Risk-taking, Perceived risk and Expected benefit factors.
Risk–TakingPerceived RiskExpected Benefit
Risk-taking1
Perceived risk−0.751
Expected benefit0.48−0.401
Table 8. Risk statement values used for DOSPERT evaluation.
Table 8. Risk statement values used for DOSPERT evaluation.
Statementsx A (Expected Benefits (X1))B (Perceived Risk (X2))
1. Material Domain (MD)
13.42863.44764.2952
23.442333.7619
33.31432.89524.0286
43.35242.83813.9333
54.07623.35243.8476
63.57142.76194.1333
73.82863.15243.8571
83.00952.97144.7905
93.42862.55774.5238
103.0192.59054.6952
2. Environmental Domain (ED)
113.73082.72384.2667
123.75242.94294.2286
133.55242.79054.3238
143.28852.65714.5714
3. Personal Domain (PD)
154.19053.15243.8667
163.2192.93334.619
4. Organizational Domain (OD)
173.11432.80954.5238
183.44763.17144.6095
193.33332.89524.9238
202.77142.73335.2381
Table 9. Results of assumptions for regression model.
Table 9. Results of assumptions for regression model.
AssumptionsANOVA (Model)VIFTest of Normality (Residuals)Breusch–Pagan Test (Test for Homoscedasticity)
FSigA (Expected Benefits (X))B (Perceived Risk (X))Shapiro–WilkFSig.
Material Domain4.9300.04601.2271.2270.1760.7760.496
Environment Domain13.0710.19202.3052.3050.0150.0210.979
Organizational Domain1.8590.46001.4091.4090.1600.1240.895
Full Model12.8190.00041.2121.2120.5723.5150.053
Table 10. Risk assessment evaluation—Material Domain.
Table 10. Risk assessment evaluation—Material Domain.
CoefficientsSEt-StatisticProbabilityLower 95%Higher 95%
Interception4.74941.58532.99600.02011.00098.4979
Expected Benefits0.30790.29771.03410.3355−0.39611.0118
Perceived Risk−0.52850.2367−2.23230.0608−1.08830.0313
Table 11. Risk assessment evaluation—Environmental Domain.
Table 11. Risk assessment evaluation—Environmental Domain.
CoefficientsSEt-StatisticProb.Lower 95%Higher 95%
Interception10.31432.98113.45990.1791−27.564048.1925
Expected Benefits−0.15000.5111−0.29360.8182−6.64416.3440
Perceived Risk−1.45280.4052−3.58520.1732−6.60183.6961
Table 12. Risk assessment evaluation—Organizational Domain.
Table 12. Risk assessment evaluation—Organizational Domain.
CoefficientsSEt-StatisticProb.Lower 95%Upper 95%
Interception1.21314.28300.28320.8243−53.207655.6337
Expected Benefits1.09790.85081.29050.4197−9.712311.9082
Perceived Risk−0.25560.4999−0.51130.6991−6.60766.0963
Table 13. Risk attitude evaluation—coefficients.
Table 13. Risk attitude evaluation—coefficients.
CoefficientsSEt-Statisticp-ValueLower 95%Upper 95%
Intercept5.05251.14884.39800.00042.62877.4763
Expected Benefits0.30980.24771.25070.2280−0.21280.8323
Perceived Risk−0.57750.1468−3.93380.0011−0.8872−0.2678
Table 14. Significant differences in risk probability by Hungarian and Ecuadorian workers.
Table 14. Significant differences in risk probability by Hungarian and Ecuadorian workers.
NoLevene’s Test for Equality of Variancest-Test for Equality of Means
FSig.tdfSig. (2-Tailed)
1Equal variances not assumed3.556118.2740.001
20.4860.4873.1891200.002
30.0360.8503.9751210.000
40.5430.4632.5781210.011
52.4180.1232.8091210.006
60.5210.4721.9321210.056 *
70.4170.5191.2121210.228 *
80.0970.7561.4441210.151 *
90.0820.7750.7701210.443 *
101.2870.2592.4301210.017
110.0000.9953.8401200.000
121.7450.1892.2691210.025
130.0060.9390.7911210.430 *
140.1550.6951.5841200.116 *
153.0380.0843.6451210.000
162.2160.1393.1021210.002
170.3030.5831.2191210.225 *
181.0580.3061.4041210.163 *
190.5600.4561.3471210.181 *
200.9510.3312.1391210.034
* p > 0.05, function is not significant.
Table 15. Significant differences in risk perception by Hungarian and Ecuadorian workers.
Table 15. Significant differences in risk perception by Hungarian and Ecuadorian workers.
NoLevene’s Test for Equality of Variancest-Test for Equality of Means
FSig.tdfSig. (2-Tailed)
10.0340.854−1.6291210.106 *
20.0050.945−2.4361210.016
30.7980.374−3.5051210.001
40.0200.887−1.2001210.233 *
52.3290.130−2.1051210.037
60.0470.828−1.8241210.071 *
70.0330.857−1.6611210.099 *
83.5920.060−3.3491210.001
9Equal variances not assumed−1.005117.6100.317 *
101.9040.170−0.1571210.876 *
110.8310.364−0.9541210.342 *
120.3120.577−0.8411210.402 *
130.6980.405−0.0301210.976 *
140.7960.374−0.7381210.462 *
150.7460.389−1.2781210.204 *
16Equal variances not assumed−2.577116.4730.011
171.3480.248−0.4841210.629 *
184.6820.032−0.8031210.424 *
192.7260.101−1.0261210.307 *
200.3980.529−2.5861210.011
* p > 0.05, function is not significant.
Table 16. Differences in expected benefits by Hungarian and Ecuadorian workers.
Table 16. Differences in expected benefits by Hungarian and Ecuadorian workers.
NoLevene’s Test for Equality of Variancest-Test for Equality of Means
FSig.tdfSig. (2-Tailed)
10.0800.7771.4591210.147
21.5830.2110.1701210.865
30.1130.7371.5721210.119
40.0370.8470.6011210.549
52.8930.0920.1451210.885
61.2680.2620.0471210.963
70.2460.620−0.2211210.825
80.1550.6950.0741210.941
90.0850.7710.2421200.809
100.2090.6480.5611210.576
112.4580.1200.6741210.502
120.1010.7511.4691210.144
130.0900.765−0.3191210.750
140.4970.4820.4261210.671
150.8430.3601.8361210.069
160.2830.595−0.4201210.675
172.0330.156−0.3781210.706
180.5560.457−0.3421210.733
190.0250.874−0.2741210.785
200.2450.622−0.1391210.890
Table 17. Summary of Ecuador–Hungary comparison related to hand tool usage.
Table 17. Summary of Ecuador–Hungary comparison related to hand tool usage.
NoStatementsRisk Prob.Risk Perc.Exp. Benefit
1Work with incorrect hand PPE (Personal Protective Equipment).
2Work with short tool handles that press into the palm of the hand?
3Work with narrow tool handles that press deeply into the hand when the tool is used?
4Work with a hand tool for the incorrect side? Example: if you are a right-hand person will you use a hand tool for left hand person.
5Work with hand tools that require big effort or rotational movement to use?
6Work with hand tools that require a bad or uncomfortable posture?
7Work with hand tools that require big holding time?
8Work with hand tools with handles made of slippery materials?
9Work with heavy hand tools without hanging support?
10Work with heavy hand tools so that the hand and fingers are not able to easily grasp the tool?
11Work in spaces that are small or uncomfortable for the hand?
12Work with the wrist in a flexed position?
13Work with heavy hand tools in place where there are not hand support?
14Work with heavy hand tools in a place where there is not good illumination?
15Work fixing or adjusting mobile machine parts using hand tools?
16Work with hand tools that have not been tested for proper operation?
17How probably could you Work with hand tools without training before starting a new industrial task?
18Work with hand tools in a place without structured industrial tasks?
19Work with hand tools in a place without an accident prevention protocol?
20How likely could you Work with hand tools in a place without a response protocol after suffering an accident?
Disclaimer/Publisher’s Note: The statements, opinions and data contained in all publications are solely those of the individual author(s) and contributor(s) and not of MDPI and/or the editor(s). MDPI and/or the editor(s) disclaim responsibility for any injury to people or property resulting from any ideas, methods, instructions or products referred to in the content.

Share and Cite

MDPI and ACS Style

Arciniega-Rocha, R.P.; Tick, A.; Erazo-Chamorro, V.C.; Szabó, G. Risk Perception and Mitigation in Hand Tool Use: A Comparative Study of Industrial Safety Perspectives from Ecuador and Hungary. Safety 2025, 11, 14. https://doi.org/10.3390/safety11010014

AMA Style

Arciniega-Rocha RP, Tick A, Erazo-Chamorro VC, Szabó G. Risk Perception and Mitigation in Hand Tool Use: A Comparative Study of Industrial Safety Perspectives from Ecuador and Hungary. Safety. 2025; 11(1):14. https://doi.org/10.3390/safety11010014

Chicago/Turabian Style

Arciniega-Rocha, Ricardo P., Andrea Tick, Vanessa C. Erazo-Chamorro, and Gyula Szabó. 2025. "Risk Perception and Mitigation in Hand Tool Use: A Comparative Study of Industrial Safety Perspectives from Ecuador and Hungary" Safety 11, no. 1: 14. https://doi.org/10.3390/safety11010014

APA Style

Arciniega-Rocha, R. P., Tick, A., Erazo-Chamorro, V. C., & Szabó, G. (2025). Risk Perception and Mitigation in Hand Tool Use: A Comparative Study of Industrial Safety Perspectives from Ecuador and Hungary. Safety, 11(1), 14. https://doi.org/10.3390/safety11010014

Note that from the first issue of 2016, this journal uses article numbers instead of page numbers. See further details here.

Article Metrics

Back to TopTop