Abstract
A business solution is proposed for the accumulation of waste in the Municipality of Choco without prior treatment through the establishment of a center for the reception, classification, recovery and use of solid plastic waste in the Municipality of Quibdo, which would optimize and expand the management of plastic waste. In this study, the basic diagnosis of the practices that are currently carried out in Quibdo is evaluated with the appropriation of the knowledge of the population, the technical structuring of the conditions of production of plastic wood is carried out from the management of plastic waste, recognition of the market for waste generated as an alternative for development and sustainable growth and the financial feasibility of the project and the profitability of each of the investment plans for its implementation. The results of the investigation include the identification of weaknesses and opportunities in waste management practices and the proposal of two investment plans for the establishment of the center. It is concluded that investment plan 2 would require 46,590.50 USD less than investment plan 1, equivalent to a 2.21% return compared to investment plan 1.
1. Introduction
Decree 1713 of 2002 defines solid waste as solid objects, materials, substances or elements that are the result of the use or consumption of a good in domestic, industrial, commercial, institutional or service activities, and that are abandoned, rejected or delivered by the generator [1]. This waste can be used or transformed into new goods with economic value (removable material) or can be eliminated (non-recoverable material) [2]. Despite the fact that around 121 tons of material are recovered per week thanks to recycling [3], this practice continues to be undervalued and offers few job opportunities [4]. In 2016, recycling was carried out by eleven associations based in Quibdo and by recyclers located directly at the landfill where the waste is disposed of [5].
According to the study “Vision and Perspectives of the Public Cleaning Services 2018–2022” carried out by the National Environmental Committee of ANDI and the Ministry of Housing, City and Territory in 2017, 98.6% of the population in Colombia had access to waste collection service, and 83% of them disposed of them properly following technical and regulatory guidelines. However, the remaining 17% discarded waste in inappropriate places, such as outdoors [6]. Among those who disposed of their waste in inappropriate places are the residents who deposit it in the “Marmolejo” landfill in the Municipality of Quibdo [7].
Factors such as demographic growth, urban development and the accelerated growth of industries have generated greater production and disposal of solid waste [8]. Resulting in the opening of a greater number of landfill and incinerators that generate impacts on the landscape and the environment of the cities [9].
The objective of the project was to determine the economic and environmental feasibility of using the plastic waste generated by the population of Quibdo in order to produce high-quality plastic wood, a resistant and biodegradable material that contributes not only to the reduction of the environmental impact generated by the accumulation of plastic waste but also to the economic and sustainable development of the region by including environmentally friendly materials that meet their daily needs. For this, an analysis of the waste generated by the population of different socioeconomic state was carried out, evaluating the state of the ecosystem and the dumps used. The ideal composition of the product was determined from the results of the waste classification. Subsequently, a market study was carried out to identify competing companies and products. Finally, a financial study was carried out to determine the economic viability of the project.
2. Results
2.1. Stage 1: Diagnosis of the Current Management of Solid-Plastic Waste at the “Marmolejo” Dump
The area object of this investigation is the Municipality of Quibdo, capital of the department of Choco, located in the central and eastern zone of said department, as shown in Figure 1. It has a height above sea level of 43 m, an average temperature of 28 °C [10]. Currently, the Municipality of Quibdo has 129,237 populations [11].
Figure 1.
Geographical location of Quibdo.
Among the essential components for the investigation are the open-air dump “El Marmolejo” [12] and the Quebrada la Yesca, a water source of great relevance for the Municipality of Quibdo. It is born in the eastern part of the city, in a place called Alto de Granadillo, on its way to the south it runs parallel to the El Caraño Airport and heads west, being fed by various bodies of water until it delivers its waters to the Atrato River. As shown in Figure 2, representing 15.95% of the urban area [13].
Figure 2.
Quebrada la Yesca—Map of monitoring stations.
Identification tours were carried out in the upper, middle and lower areas of the basin in order to identify the main environmental conflicts such as: the existence of wrong connections as a result of the series of irregular settlements that have been built, the occupation of waste spaces, lack of planning, inadequate waste disposal (organic and inorganic waste and debris).
In relation to the deficient socioeconomic situation of the Municipality, there are aspects such as: poverty and unsatisfied basic needs in educational activities and productive activities [14], where 35.5% of economically active people are women without receive no remuneration for their work [15]. Additionally, there are inefficiencies in the final disposal of solid waste, where 87% of the waste is organic without prior treatment for reuse and the collection system due to its low scope in the region, generating around 71.8 tons of solid waste daily in sanitary landings [16] as complied in Table 1. On the other hand, there is solid waste from the commercial sector generating 90% organic waste and 8% corresponds to plastic waste and paper [17].
Table 1.
Solid waste generation in the Municipality of Quibdo.
For this, the reception and classification of the material is carried out through training sessions “solid resource management” from:
- Definition of the concept of solid waste
- Impact of generated waste
- Waste situation on Colombia
- Integral situation in Colombia
- Integral management of solid waste
- Types of waste
- Adequate source separation
- Harvesting alternatives
First, a survey was carried out in the region, identifying knowledge about the term solid waste, recycling consideration, solid waste generated, final waste disposal, source separation (benefits and difficulties) and selective recycling route.
Within the activities to recycle, an important knowledge is reported in the region where 30% of the respondents defined that the best proposal is a plant for the plastic wood; 26% agree with the production of bags; 9% determine composting as a waste disposal method and 22% determine that plants for plastic wood should be developed; 4% do not know the activities that can be developed for waste management (NR) and 9% recognize other activities such as the recycling process (Other), such as the production of plastic bags, as evidenced in Figure 3.
Figure 3.
Proposed recycling activities for Quibdo.
To validate the potential use of these residues, it is necessary to analyze the contamination that the passage of residues may have left on the resource. For this, samples were taken from the open-air dump “El Marmolejo” as compiled in Table 2, indicating that it is within the normal range established by the United States Environmental Protection Agency (10 to 150 ppm).
Table 2.
Analysis of total lead sample Marmolejo soil.
Additionally, the water sample belonging to Quebrada la Yesca was evaluated compared with Resolution 2115 of 2007 and Resolution 631 of 2015 as complied in Table 3 for the three samples.
Table 3.
Analysis of Quebrada la Yesca water samples.
2.2. Stage 2: Structuring of the Technical Conditions for the Management of Solid Plastic Waste for Its Use in Circular Economy Processes
Based on the sources of the information consulted [18], it was possible to identify that the general process for the transformation of plastics is extrusion, which has as its principle the ability of thermoplastics to change phase when exposed to high temperatures [19]. For the manufacturing process of 15 square posts with measurements of 8 cm × 8 cm × 210 cm, 150 kg of plastic is required and for each post 10 kg of this recyclable material is necessary, processing 150 kg of plastic/h. Regarding the elaboration of a round pole with measurements of 7.62 cm in diameter ×210 cm, 7.46 kg of raw material (plastic) is required. Taking into account the production of the extruder machine, it is established that 20 poles with these dimensions could be manufactured in one hour.
Another product proposed for elaboration are the double crochet, whose dimensions are 9 cm × 4 cm × 300 cm, for which it is required to use 8.04 kg of raw material, allowing the manufacture of 18.5 kg posts based on the plant of 8 h a day for 6 days a week is proposed. Figure 4 shows the manufacturing flow chart of plastic wood.
Figure 4.
Plastic wood manufacturing flow chart.
2.3. Stage 3: Market Recognition for Solid Plastic Waste in the Municipality of Quibdo
Market recognition is carried out though the demand and supply of the sector for the recovery of waste based on the Canvas methodology shown in Figure 5, identifying the description of the company’s value, form of commercialization, initial capital and capacity of determine the profitable income streams of the company. It is determined that plastic wood represents a novel and ecological option allowing the use of recyclable materials due to the low level of degradation and resistance to high climatic conditions.
Figure 5.
Plastic wood Canvas methodology.
2.4. Stage 4: Financial Analysis of a Reception, Classification, Recovery and Use Center for Solid Plastic Waste in the Municipality of Quibdo Using the TIR Indicator
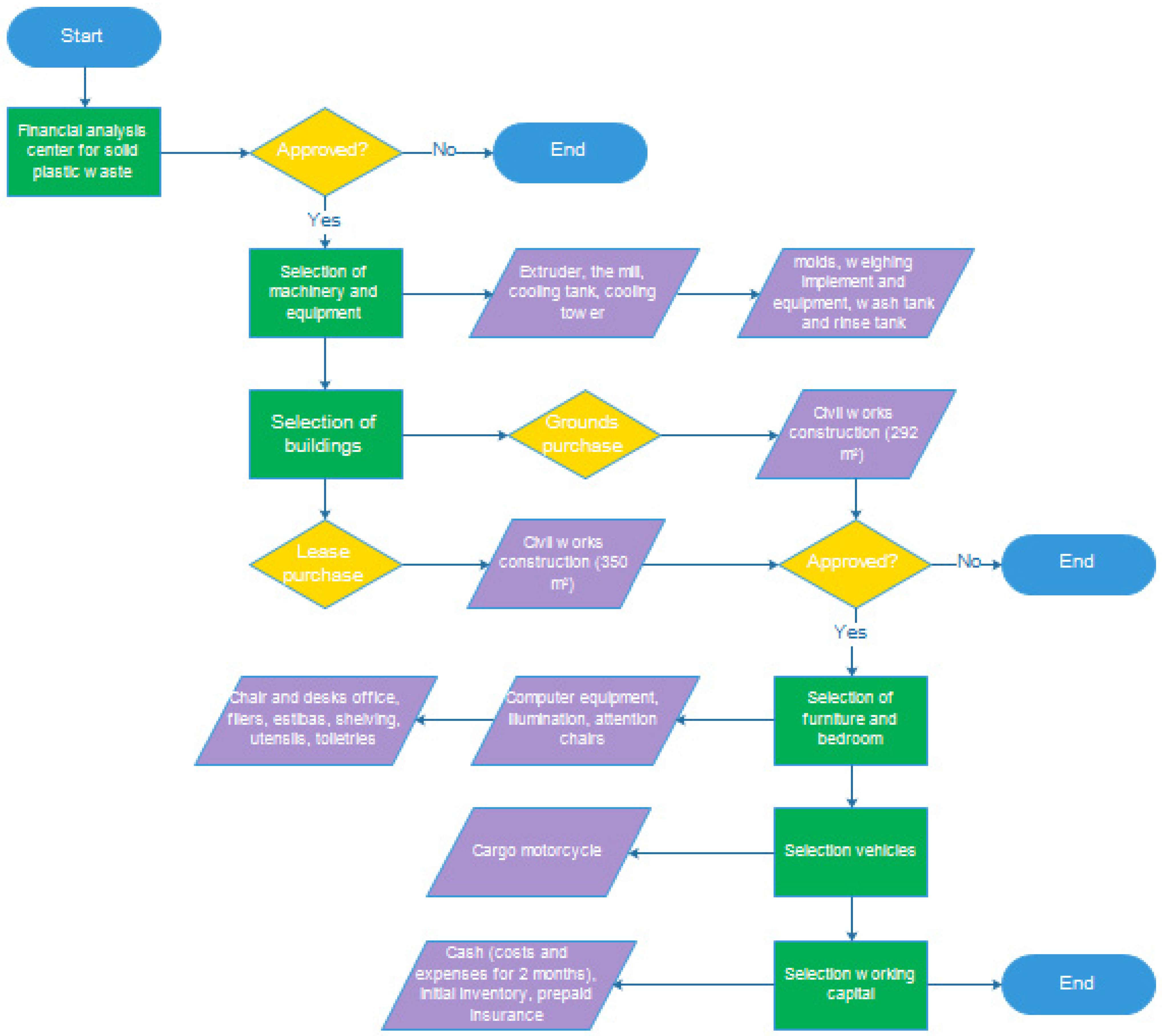
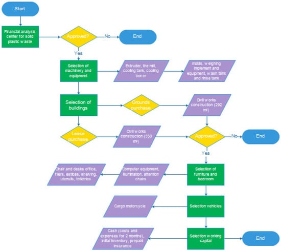
The financial analysis of the center for the reception, classification and use of solid plastic waste in the Municipality of Quibdo was carried out using the indicator of profitability of projects or investments (TIR indicator), which the higher the indicator, the greater the profitability. For this, there are two investment plan proposals present in Table 4 (investment with grounds purchase) and Table 5 (investment with grounds lease), taking into account the necessary costs of machinery and equipment, furniture and fixtures, vehicles and necessary working capital, including the purchase and lease of land, transport cost and the construction of the necessary facilities for the project.
Table 4.
Investment plan 1.
Table 5.
Investment plan 2.
Figure 6 presents the process flow diagram of the two investment plans. The warehouse plans for investment 1 and investment 2 are shown in Figure 7 and Figure 8 respectively.
Figure 6.
Process flow diagram of the two investment.
Figure 7.
Warehouse plans for investment 1.
Figure 8.
Warehouse plans for investment 2.
For the analysis of production and sales, the costs per until of products are established, carrying out an analysis of production and sales presented in Table 6.
Table 6.
Production and sales analysis.
In the same way, the fixed costs of the proposed investment plans are presents, finding the value of payroll, electric vehicle consumption, donation and insurance, present in Table 7.
Table 7.
Fixed costs investment plans.
3. Discussion
3.1. Stage 1: Diagnosis of the Current Management of Solid-Plastic Waste at the “Marmolejo” Dump
One of the main water sources of the Municipality of Quibdo is the Yesca micro-basin, which is home to a significant number of families settled during its journey from Altos del Granadillo to the Atrato River [20]. A large part of these families settled in the area of influence of this ravine have done so irregularly, which added to the weak management in term of planning by the administrations leads to a conflictive situation from the points of view, social, housing, territorial and environmental planning [21].
The situation makes management of sanitation and public services difficult, leading to Yesca receiving wastewater, organic and inorganic waste, RDC (Construction and Demolition Waste) and all kinds of waste that can be generated in the different activities. Both of the people who live in the area of incidence of this [22], and of other population of the Municipality who see in this body of water an ideal place to dispose of their waste [23]. A higher incidence of the aforementioned problems was found in the middle and lower area of the ravine, generating a high load of population agents (chemical or organic) that need to be studied. The agents that reach the “Marmolejo” dump were taken into account in the same way in this project.
The water and soil sampling activities were carried out in strategic areas of the La Yesca basin and “Marmolejo” dump using the portable X-ray fluorescence analyzer (XRF) [24]. Though the application of this technique, it was observed in the field that the water of the Quebrada presented elements such as: Ti (Titanium) in the upper and middle zone; Fe (Iron) in high, medium and low zone; Zn (Zinc), Rb (Rubidium), Sr (Stroncium) and Zr (Zirconium) with presence in the 3 zones and Mn (Manganese) only in the lower zone of the basin. No presence of heavy metals was detected in the soil samples, observing relatively normal conditions according to the information provided through the XRF.
According to Resolution 2115 of 2007, the water quality indices for human consumption are established, in which the pH must be between the 6.5 and 9.0 ranges. According to the results of the laboratory analysis of the aforementioned samples, it is evident that none of the three samples complies with the provisions of the Resolution on the quality of water for human consumption [25]. However, Resolution 631 of 2015 establishes the maximum permissible limits of discharge water, indicating that the maximum permissible limit for the pH in discharge water is from 6.0 to 9.0, which means that in light of this Resolution, the water of the three samples is within the ranges for discharge water [26].
Similarly, it is established that the Chemical Oxygen Demand (DQO) is 150 mgO2/L for wastewater from the public sewerage service. In relation to the results and comparing them with the aforementioned Resolution, the samples are below the permissible limits. Regarding the Total Suspended Solids (TSS), they are within what is allowed by law, since it is established that the maximum amount allowed is 70 mg/L. Likewise, it is necessary to carry out analyzes and report them to the different regulatory entities, in order that the necessary measures are taken for the treatment of these waters.
3.2. Stage 2: Structuring of the Technical Conditions for the Management of Solid Plastic Waste for Its Use in Circular Economy Processes
It is important to understand that the production processes must be based on a principle of the circular economy, that is, reduce, recycle, reuse and revalue each of the resources that are going to be used, being a sustainable process as evidenced in Figure 9. For this case, four collection channels were defined: Alliance with the Quibdo Recyclers Association, Community Participation, Municipal Mayor’s Office and the community and the public cleaning service in order to develop plastic wood from waste.
Figure 9.
Circular economy plastic wood manufacturing.
Based on the strategy implemented for the production of plastic wood, this project complies with what is necessary to be part of the circular economy model from the point of view of solid waste that will be used from the moment it is generated until its transformation into another value item. An example of the above is the Ellen MacArthur Foundation since it estimates that the implementation of the circular economy model in high turnover merchandise sectors (food in disposable packaging, personal care items, among others) [27], could have savings in material cost performance between 595 and 705 billion dollars per year globally. The adoption of the circular model will have the potential to save 40% of the materials stored or disposed of worldwide, as well as an opportunity to generate employment between 0.5–5% [28].
Additionally, by implementing this strategy in the use of solid organic waste, a benefit is obtained the Triple Bottom Line (social, economic and environmental), evidencing, first of all, the collaboration with all those involved in the region in terms of training and action plans improvement to carry out. In the same way, the production of plastic wooed brings with it the generation of employment by evaluating the supply and demand of the industry, helping not only the environment but also the economic, productive, social and cultural growth of the Municipality of Quibdo, being an entity example for other industrial processes carried out in the country. By carrying out the cleaner production strategy discussed in this study, a life cost of plastic wood is incurred in approximately 100 years, bringing with it the use of the material as organic fertilizer at the end of its usefulness to promote the circular economy.
3.3. Stage 3: Market Recognition for Soli Plastic Waste in the Municipality of Quibdo
The population has contemplated serious consequences of the damage to the environment due to the activities of felling trees and levels of contamination. Thanks to this, there has been an increase in the consumption of materials of recycled origin, as is the case of plastic wood in the form of planks with different use [29]. Taking into account the above in the present project, the use of plastic as raw material for the manufacture of plastic wood is chosen as a production alternative, considering its important ecological advantages, the high demand that way exist once the product is advertised and offered [30]. Given its characteristics, and considering that traditionally wood from the territory’s forests has been the main input for construction in this area of the country, in which in 2012 the highest peak of approximate income of $2,29 billion Colombian pesos was obtained with an annual variation of 5.81%, a decrease in 2013 of −25.23% and stability in the market with an annual variation of 1.93%.
Currently, there are few companies that compete in the industrial sector of production and commercialization of plastic wood. It could be said that, being a nascent industry, they are in the early stages of development and establishment in the national territory [31]. However, it is important to highlight that when an idea for a new business model is generates, innovative alternatives are sought for its assembly and development [32]. This with the aim for obtaining a better market share, greater recognition and above all, always thinking about processes that have the least possible impact on the conservation of our resources. Additionally, the Colombian Government has created different financial incentives or tax benefits with the intention of reactivating the industrial sector in Colombia. Plastic wood created from solid waste and recycled materials is a substitute for natural wood that fulfills all its uses and with many of its characteristics, mainly reducing production and sale const.
Based on the analysis carried out on the demand and supply of the market, the value proposition is made where it is guaranteed that the marketing and distribution channels increase, in order to satisfy customers and the community based on the following objectives:
- Manufacture quality products.
- Increase the quality of life of workers and the community.
- Reduce water and soil contamination of the Yesca micro-basin by using the solids that contaminate those ecosystems.
- Improve the living conditions of the community by increasing job opportunities for its populations.
- Reduce the unemployment rate and direct the support of the area.
- Have access to quality materials for the construction of their homes.
3.4. Stage 4: Financial Analysis of a Reception, Classification, Recovery and Use Center for Solid Plastic Waste in the Municipality of Quibdo Using the TIR Indicator
Two investment plans are established that include the necessary costs of machinery and equipment, furniture and fixtures, vehicles, and necessary working capital. Additionally, there is the budget for the purchase of the land and construction of the necessary facilities for the project, resulting in a total of 220,026.44 USD for the investment plan 1 and a total of 173,458.65 USD for the investment plan 2.
In the same way, the prediction of inflation and GDP in Colombia is carried out, taken into account to establish or predict the increase in the current legal minimum wage (SMMLV) until the year 2026, having an inflation of 2.997% and a GDP of 3.72% for the year 2026. On the other hand, the useful like of each machinery, equipment, property and vehicle is related over time, making the depreciation of each of the investment plans for the realization of the project, giving a total of 310.58 USD of monthly depreciation and 3726 USD of annual depreciation for investment plan and 2 in relation to machinery, total monthly and annual depreciation for buildings of 1.84 USD and 22.12 USD for investment plan 1 and 1.25 USD and 14.75 USD for investment plan 2, total monthly and annual depreciation of furniture and fixture of 38.01 USD and 456.08 USD for investment 1 and 2 and total monthly and annual vehicle depreciation of 29.49 USD and 353.90 USD for investment plan 1 and 2.
The break-even point in the project is estimated for the investment plan 1 and the investment plan 2, estimating the income that will be obtained in the project, having a break-even point for the investment plan 1 of 15.75 USD with inventories on sale of 30% and rate tax of 33%. Likewise, the break-even point for the investment plan 1 of 13.35 USD with inventories on sale of 30% and rate tax of 33%.
Likewise, the total costs of the project are determined, having a total of fixed costs for investment plan 1 of 2951.94 USD and 4721.42 USD for the investment plan 2. Based on the financial evaluation of each of investments, a TIR of 7.21% is obtained for the investment plan 1 and a TIR of 25.07% for the investment plan 2, which confirms the higher profitability of this business when leasing the land to be implemented for the project and other types of civil works.
4. Materials and Methods
A mixed research methodology is defined for the following study, which will be developed in stages present in Figure 10.
Figure 10.
Project methodology. (a) stage 1, (b) stage 2, (c) stage 3 and (d) stage 4.
5. Conclusions
Quebrada la Yesca stream presents conflictive environmental situations, among which the existence of wrong connections stands out, as a result of the series of irregular settlements built, occupation of water resource spaces, lack of planning, inadequate disposal of waste that allows observe in its channel and in the round, organic and inorganic waste and rubble.
Consequently, delving into the conditions of the Quebrada la Yesca and the “Marmolejo” dump, 3 water samples from the Quebrada and a soil sample from the dump were analyzed; which showed, in the case of the 3 water samples, an alteration in the pH levels. Regarding the soil sample from the dump, it is significant to mention that the Lead (Pb) concentrations found in the sample are in the normal ranges (10 to 150 ppm). This concentrations of lead in the soil found in it indicate that the site is at imminent risk due to the accumulation of heavy metals that alter the quality and properties of the resource due to poor waste management in the area, bringing non-stop problems not only in the environment but also in people’s health, making it necessary to search for cleaner production tools for the use of solid plastic waste to reduce environmental impact.
Of the total waste generated in the Municipality of Quibdo and disposed of in the “Marmolejo” dump, 11% of the material corresponds to plastic bags and PVC, a figure that does not differ from that obtained in the survey applied during the research work, which showed among those cardboard. This shows us the potential disposal of raw material for the assembly of the reception, classification, recovery and use center for solid plastic waste in the Municipality of Quibdo, a figure to which we could add the material that is disposed of in bodies of water.
However, as a central purpose of this project, a preliminary proposal for an economic activity model oriented to the use of plastic was structures, more specifically in a plastic wood manufacturing plant within the framework of business model around the circular economy, applying a Canvas model, which allowed said study; identifying the use of solid waste generated in the Municipally as an alternative for continuous sustainable, economic and social improvement, bringing with it an opportunity to give a second use to the waste generate in the region.
In short, based on the results of the study, it is found that investment plan 2 has a higher internal rate of return (25.07%) than that of investment plan 1 (7.21%), so it is confirms the greater profitability of this business model in the scenario taking into account leases and other types of civil works. Which leads to examine a starting point for the realization of this project in the Municipality, generating sustainability alternatives by recycling, reusing and reducing the negatives effects generated by the accumulation of solid waste in the region without prior treatment.
Author Contributions
Conceptualization, A.T.O.-R. and N.d.C.E.C.; methodology, A.T.O.-R. and N.d.C.E.C.; validation, A.T.O.-R., N.d.C.E.C. and O.S.-M.; formal analysis, A.T.O.-R. and N.d.C.E.C.; investigation, A.T.O.-R. and N.d.C.E.C.; resources, O.S.-M.; data curation, M.R.T.; writing—original draft preparation, A.T.O.-R. and N.d.C.E.C.; writing—review and editing, O.S.-M. and M.R.T.; visualization, O.S.-M. and M.R.T.; supervision, O.S.-M. All authors have read and agreed to the published version of the manuscript.
Funding
The authors thank the Universidad de Guanajuato, Campus Celaya-Salvatierra for the monetary support in the publication of the article.
Data Availability Statement
No applicate.
Conflicts of Interest
The authors declare no conflict of interest.
References
- Public Function. Decree 1713 of 2002. Available online: https://www.funcionpublica.gov.co/eva/gestornormativo/norma_pdf.php?i=5542 (accessed on 20 April 2023).
- Association for Socioeconomic, Cultural and Environmental Development (ASODEAM). Update and Adjustments of the Integrated Solid Waste Management Plan of the Municipality of Quibdo, Choco 2015–2026; Alcaldia Municipal de Quibdo: Quibdo, Colombia, 2015.
- National Geographic Spain. Recycling. Available online: https://www.nationalgeographic.com/environment/article/why-recycling-plastic-doesnt-always-get-recycled (accessed on 1 May 2023).
- Inter-American Development Bank (IDB). Comprehensive Intervention Plan for the Colombian Pacific–Environmental and Social Analysis. Available online: https://ewsdata.rightsindevelopment.org/files/documents/56/IADB-COL1156_wd3VJxc.pdfPP85 (accessed on 1 May 2023).
- Quibdo Municipal Mayor’s Office. Development Plan of the Municipality of Quibdo 2016–2019. We Continue to Move towards Peace; Municipality of Quibdo: Quibdo, Colombia, 2016.
- ANDI National Environmental Committee. Vision and Perspectives of the Public Cleaning Service 2018–2022; Government of Colombia: Bogota, Colombia, 2018.
- Blanquiceth, J. Environmentally Sustainable System for the Management of Urban Solid Waste in the Municipality of Quibdo; National University, Final Master’s Project; National University: Bogota, Colombia, 2016. [Google Scholar]
- Salamanca, E. Strategies for the Use of Organic Solid Waste in the Fontibon Market Place; University of Manizales–Faculty of Economic and Administrative Accounting Sciences: Bogotá, Colombia, 2014. [Google Scholar]
- Arias, L.; Rivas, T.; Vega, C. Design proposal for a comprehensive recycling center including alternative energy sources. esc.adm.neg Mag. 2014, 77, 136–151. [Google Scholar]
- Colombia Information Management and Analysis Unit. Departmental Briefing. Available online: https://bit.ly/33XiFUm (accessed on 30 April 2023).
- National Administrative Department of Statistics DANE. Main Labor Market Indicators–May 2019. Available online: https://www.dane.gov.co/files/investigaciones/boletines/ech/ech/bol_empleo_may_19.pdf (accessed on 30 April 2023).
- Vidas, B.M. Comprehensive Intervention Plan for the Colombian Pacific. Available online: https://ewsdata.rightsindevelopment.org/files/documents/56/IADB-COL1156_wd3VJxc.pdf (accessed on 30 April 2023).
- National Planning Department. National Use Report–2016. Available online: http://www.andi.com.co/Uploads/22.%20Informa%20de%20Aprovechamiento%20187302.pdf (accessed on 1 May 2023).
- Robledo-Caicedo, J. Poverty in Quibdo: North of Deficiencies. Working Papers on Regional and Urban Economy (277). Banco de la Republica, Center for Regional Economic Studies (CEER). Available online: https://repositorio.banrep.gov.co/bitstream/handle/20.500.12134/9599/DTSERU_277.pdf?sequence=17&isAllowed=y (accessed on 1 May 2023).
- Quibdo City Hall. Municipal Disaster Risk Management Plan of the Municipality of Quibdo; Alcaldia de Quibdo: Quibdo, Colombia, 2012.
- Greenpeace Spain. One Million Actions against Plastic. Available online: https://archivo-historico.greenpeace.es/ (accessed on 2 May 2023).
- Ortega-Ramírez, A.T.; Marín-Maldonado, D.F.; Castro, N.E. Ortega, Marin and Elmira. Problems of the Generation, Disposal and Treatment of Solid Waste in the Municipality of Quibdo, Colombia. Clean. Prod. 2021, 16, 179–196. [Google Scholar]
- Ecoembes. Executive Summary–Full Report; Ecoembes: Bogota, Colombia, 2019. [Google Scholar]
- European Parliamentary Research Service. Towards a Circular Economy–Waste Management in the EU. Available online: http://www.redalyc.org/pdf/737/73737091009.pdf (accessed on 2 May 2023).
- Chavez, A.; Rodríguez, A. Use of organic agricultural and forestry residues in Latin America. Acad. Virtuality Mag. 2016, 9, 101–122. [Google Scholar]
- Superintendency of Public Services. National Report on Final Disposal of Solid Waste 2018. Available online: https://www.superservicios.gov.co/sites/default/archivos/Publicaciones/Publicaciones/2020/Ene/informe_nacional_disposicion_final_2019_1.pdfPP8-9 (accessed on 2 May 2023).
- Earth, I.P. Recovery and Use of Solid Plastic Waste, as a Strengthening Strategy for the Protection of Water Sources in the Municipality of Quibdo; Alcaldia de Quibdo: Quibdo, Colombia, 2021.
- Mazzeo, M.M.; Agaton, L.L.; Gutierrez, L.F.M.; Mendieta, L.E.G.; Botero, J.D. Industrial use of plantain harvest and post-harvest residues in the department of Caldas. Eng. Educ. Mag. 2010, 5, 128–139. [Google Scholar]
- Gonzalez, M.; Daza, S.; Caballero, D.; Martínez, G. Assessment of the physical and chemical properties of solid organic residues to be used in the production of paper. Blue Moon 2016, 42, 499–527. [Google Scholar]
- Ministry of the Environment, Housing and Territorial Development and Ministry of Social Protection. Resolution 2115 of 2007. Available online: https://minvivienda.gov.co/sites/default/files/normativa/2115%20-%202007.pdf (accessed on 27 April 2023).
- Environment and Sustainable Development Ministry. Resolution 631 of 2015. Available online: https://fenavi.org/wp-content/uploads/2018/05/Resolucion-631-2015.pdf (accessed on 27 April 2023).
- McCarthy, S.; Moriarty, J.; O’Riordan, D.; O’Leary, G. The Environmental Protection Agency. Focus on landfilling in Ireland. Waste Manag. 2010, 12, 139–155. [Google Scholar]
- Pires, A.; Chang, N. Solid waste management in European countries: A review of systems analysis techniques. J. Environ. Manag. 2011, 92, 1033–1050. [Google Scholar] [CrossRef] [PubMed]
- Ruggieri, L.; Cadena, E.; Martinez, J. Recovery of organic wastes in the Spanish wine industry. Technical, economic and environmental analyses of the composting process. J. Clean. Prod. 2009, 17, 830–838. [Google Scholar] [CrossRef]
- Saez, A.; Urdaneta, G.; Joheni, A. Solid waste management in Latin America and the Caribbean. Omnia 2014, 20, 121–135. [Google Scholar]
- Wiszniowski, D.; Surmacz-Gorska, K.; Weber, M. Landfill leachate treatment methods: A review. Environ. Chem. Lett. 2006, 4, 51–61. [Google Scholar] [CrossRef]
- Peralta, A.; Velez, C. Socioeconomic and environmental diagnosis of the management of domestic solid waste in the municipality of Haina. Sci. Soc. XXXVI 2011, 2, 239–255. [Google Scholar]
Disclaimer/Publisher’s Note: The statements, opinions and data contained in all publications are solely those of the individual author(s) and contributor(s) and not of MDPI and/or the editor(s). MDPI and/or the editor(s) disclaim responsibility for any injury to people or property resulting from any ideas, methods, instructions or products referred to in the content. |
© 2023 by the authors. Licensee MDPI, Basel, Switzerland. This article is an open access article distributed under the terms and conditions of the Creative Commons Attribution (CC BY) license (https://creativecommons.org/licenses/by/4.0/).









