Abstract
The demand for novel, cost-effective, and environmentally friendly rare earth element and yttrium (REY) sources is essential. The recovery of REY and other valuable components from coal fly ash (CFA) may result in securing alternative resources, decreased disposal costs, and environmental protection, all of which may have positive effects. However, research on the recovery of REY from CFA is underway, and it is still necessary to assess its viability from an economic and environmental standpoint. The authors have reviewed some of the most recent advances in extracting rare earth elements from CFA. However, most techniques reported for the treatment of CFA are still at the laboratory scale. Nevertheless, there are several pathways for industrial-scale applications. Therefore, CFA treatment and the extraction of valuable products from it have considerable potential for reducing both its carbon footprint and environmental burden.
1. Introduction
Coal is a fuel predominantly used for the generation of electricity, which accounts for over 39 percent of the world’s energy output [1,2,3]. Significant amounts of coal are also used in metallurgical processes, cement manufacturing, gasification, etc. Coal is also used as a precursor for activated carbon and several other industrial chemicals [3]. The conventional technologies employed for coal utilization produce a vast mass volume of coal combustion by-products (known as coal ash, CA) that, if left untreated, may pose hazards to the environment, and generate an extra burden on the environment and economy [3]. Thus, the recycling and proper disposal of coal ash in an environmentally safe manner are essential [4,5]. During coal combustion, the carbon and several other elements may be oxidized or volatilized. Nevertheless, a significant proportion of the mineral is converted into a residue (i.e., coal ash), consisting of the non-combustible mineral matter originally present in the coal and, to a lower extent, the partly combusted coal or the non-combusted coal [5,6].
Coal ash may be categorized into three main fractions: fly ash (FA), bottom ash (BA), and slag [5,6]. Slag and bottom ash (i.e., coal residues accumulated in the furnace) are flushed out regularly utilizing air or water. On the other hand, fly ash is the fraction of coal ash that is fine, in terms of particle size, to be drawn into the flue gas and removed from the combustion unit. Fly ash particles are commonly formed by the melting of mineral matter or by the partial combustion of coal [5].
Depending on the coal’s origin, the ash may contain several rare earth elements and yttrium (REY), and other valuable metals at various concentrations. When coal is used for power generation, the REYs are mainly concentrated in fly ash and bottom ash due to the absence of volatile matter [7,8,9]. Several reports have indicated that fly ash contains most of the rare earth elements, the concentrations of which are higher than that of the original coal; thereby, the REY concentration is about eight- to ten-fold higher [10,11,12,13,14,15]. The reported REY concentration in coal ashes on an oxide basis is up to 1.85% [7,8,9,14,16,17]. Furthermore, the relatively high REY concentration in the coal ashes after coal combustion may result from REY’s low volatility [18].
In Japan, for instance, 10 Mt of coal ash is generated annually [19]. Generally speaking, fly ash is about 75% of coal ash produced from coal combustion. Several millions of tons of coal ash have been landfilled, regardless of the large quantities of REY resources they contain [5,17,20,21,22,23,24].
With the increasing global production of FA, there is a need for its recycling and utilization [25,26,27]. Furthermore, the extraction of REY from these unconventional resources could be the way to secure a domestic supply of these critical materials [10,28].
2. Coal Fly Ash
Coal fly ash (CFA) will be categorized as corrosive waste if left untreated because it releases leachate with a pH lower than 2.5 or greater than 12 when discharged to a disposal pond. It will also be graded as a harmful substance if the corrosion rate on steel reaches 0.64 mm per year [5]. Additionally, unburned carbon is considered harmful if FA is used as an additive to cement without any prior treatment [26,27]. Moreover, FA is regarded as an alternative source of REY [4,10,28]. Therefore, the treatment of fly ash for recovering REY will produce a REY-rich product for further use.
2.1. Properties of Coal Fly Ash
Fly ash is composed of fine particles with variable mineralogy consisting mainly of an amorphous glassy matter [5]. About 65 to 90% of the fly ash particles are smaller than 0.010 mm in size, depending on the type of furnace used for combustion and the removal system [5]. Studies have indicated that the sizes of FA particles from bituminous or anthracite coals are smaller than 0.075 mm (i.e., very similar to the particle size of silt). In contrast, FA sub-bituminous or lignite particle size is larger than other types (i.e., larger than 0.075 mm) [29].
Fly ashes have a specific gravity ranging from 2100 to 2600 kg/m3 [5]. The color of FA varies from dark brown to light grey, depending on the amount of unburned carbon after coal combustion. Lignite, or sub-bituminous FA, is greyish in color because it usually contains smaller amounts of carbon and traces of calcium. By contrast, bituminous and anthracite FAs possess higher carbon residues, and appear darker [29]. Typically, the darker the color of the fly ash sample, the higher its carbon content; similarly, the lighter the color, the lower the carbon content.
2.1.1. Mineralogy of Coal Fly Ash
The mineralogy of coal fly ash has been mainly studied by X-ray powder diffraction [5,30]. Quartz, mullite, goethite, gypsum, calcite, chlorite, anhydrite, hematite, and magnetite have been found in fly ash samples. It has also been reported that quartz and mullite were more concentrated in the coarser size fractions of fly ash, whereas goethite and gypsum were more concentrated in the finer size fractions. The main mineral phase of fly ash is an amorphous aluminosilicate glassy phase (around 58–69 wt.%), accompanied by mullite, quartz, calcium oxide, gypsum, or iron oxides [5,22,27]. Thus, coal fly ash is generally categorized into three phases: (1) glass, (2) mullite-quartzite, and (3) magnetic spinel [29,31].
2.1.2. Chemical Composition of Coal Fly Ash
Fly ash’s chemical composition is highly variable. It is related to compositional differences in the coal deposits and the individual power plants’ operating characteristics [5,31]. Several authors have analyzed fly ashes from various sources to estimate REY contents [32,33,34,35]. The concentration of REY in FA is estimated at 445 ppm on average [18,25,36,37].
Generally, the REY concentration in fly ash samples is higher in finer particle size fractions [18]. For instance, Dai et al. [33] investigated six different size fractions from +120 mesh to –500 mesh (i.e., 25 to 125 μm) of FA. They found that the REY concentrations in FA are higher in the finer size fraction than in the coarser ones. Similarly, Pan et al. [35] analyzed the effect of particle size. They found that the REY concentration increased with a decrease in particle size.
To identify the REY phases in FA, Pan et al. [38] employed a scanning electron microscope equipped with an energy dispersive spectrometer (SEM-EDS). They also conducted a particle size analysis and a sequential chemical extraction procedure (SCEP). The SCEP results identified the content of REY in various species or forms and suggested the following order: ion-exchangeable form < metal oxides < acid-soluble < organic or sulfide < silicate-aluminate. In addition, the SEM-EDS analysis pointed out that REYs in the FA were associated with Al and P.
Later, Pan et al. [35] devised a four-step extraction procedure to classify the chemical species into five forms: (1) the ion-exchangeable form, (2) the acid-soluble form, (3) metal oxides form, (4) the organic or sulfide form, and (5) the silico-aluminosilicate form. They found that the silico-aluminosilicate was the main REY specie, which accounted for 80% of the material. In other words, the REY content strongly correlated with the content of silicon and aluminum [35]. Moreover, the results of another seven-step sequential extraction procedure suggested that 86.1% of the total REYs were associated with the fly ash’s glassy phase. In contrast, the remaining REYs were mainly present in the organic and sulfides phase (8.3%), the exchangeable phase (3.7%), and the carbonates phase (1.5%), respectively [39].
Kolker et al. [40] also analyzed the occurrence of rare earth species in fly ash from coal combustion. They suggested that REY in the glass phase, the most abundant constituent of coal fly ash, should be targeted for extraction and concentration. Stuckman et al. (2018), on the other hand, used X-ray fluorescence (XRF) and X-ray absorption near edge structure (XANES) to characterize distributions of several REY elements, as well as cerium (Ce) oxidation states and Ce binding environments in 11 samples of coal and coal combustion by-products (CCBs), collected from various sites. The analyses revealed that the REY in the studied samples was dispersed throughout the aluminosilicate glass phase as micro-particles in large glass grain, or as independent trace phases. Moreover, Liu et al. [41] used spectroscopic, acid leaching, sequential extraction, and extraction methods to characterize and quantify REY species and distribution in CFAs. They identified various phases containing REYs, including REY oxides, REY phosphates, apatite, zircon, and the REY-bearing glass phase. They suggested that REYs occur as discrete particles, as particles encapsulated in the glass phase, or as particles dispersed throughout the glass phase [41].
The concentration of rare earth element data for the 42 ash samples collected from seven US states, totaling 158 million tonnes of fly ash, was reported by Huang et al. [7,42]. Although all the ash samples came from the same coal basin, the results showed that rare earth element concentrations ranged from 156 to 590 ppm. Therefore, the rare earth element resource in these ashes was estimated to be between 74,000 and 106,000 t [7].
2.2. Rare Earth Elements and Yttrium
Often, rare earth elements and yttrium (REY) are referred to as the “seeds of technology” because of their uses in high-strength permanent magnets, superconductors, automotive catalytic converters, fiber optics, lasers, etc. [17,43]. As the number of REY applications has multiplied over the past several decades, the demand for REYs has also increased due to their excellent magnetic, electrical, and optical properties [9,44].
International Union for Pure and Applied Chemistry (IUPAC) defines rare earth elements as a group of 17 elements comprising 15 lanthanides (i.e., Z 57 through 71) plus yttrium (Y) and scandium (Sc). Furthermore, rare earth elements are divided into two groups according to their atomic weights: heavy rare earth elements (HREE), which are composed of elements from gadolinium (atomic weight 157.25) to lutetium (atomic weight 174.97) with yttrium, and light rare earth elements (LREE), which are composed of elements from lanthanum (atomic weight 138.91) to europium (atomic weight 151.96) [8,45,46].
HREE-containing minerals are found in xenotime (YPO4), gadolinite ((Ce,La,Nd,Y)2FeBe2Si2O10), samarskite ((YFe3+Fe2+U,Th,Ca)2(Nb,Ta)2O8), euxenite ((Y,Ca,Ce,U,Th)(Nb,Ta,Ti)2O6), fergusonite (REY,NbO4), yttrotantalite ((Y,U,Fe++)(Ta,Nb)O4), yttrotungstite (YW2O6(OH)3), and yttrialite ((Y,Th)2Si2O7). LREE-containing minerals, on the other hand, include bastnaesite ((La,Ce,Y)CO3F), monazite ((Ce,La,Th)PO4), allanite ((Ce,Ca,Y,La)2(Al,Fe+3)3(SiO4)3(OH)), ancylite (Sr(Ce,La)(CO3)2(OH)·H2O), cerite ((Ce,La,Ca)9(Mg,Fe3+)(SiO4)6(SiO3OH)(OH)3), cerianite ((Ce,Th)O2), fluocerite ((Ce,La)F3), lanthanite ((REY)2(CO3)3·8(H2O)), loparite ((Ce,Na,Ca)(Ti,Nb)O3), parisite (Ca(Ce,La)2(CO3)3F2), and stillwellite ((Ce,La,Ca)BSiO5). Generally speaking, monazite, bastnasite, xenotime, and rare-earth ion-adsorption clays are the main ores mined to ensure the world production of REY [7,42].
As China, Brazil, Vietnam, Russia, and India account for over 89% of the estimated global reserves, the REY reserves are not evenly distributed worldwide [18]. Nowadays, China is responsible for more than 85% of the global production of REY. As a result, many countries are continuously dealing with the supply risks of REY, which are considered as “critical materials” [7,21]. The global production of REY, on the other hand, is about 130,000 tonnes of rare-earth oxide equivalent content per year [47,48], and the annual growth of REY demand has been projected at a rate of 3.7–8.6% [21].
REYs are among the most critical of the critical elements, despite their importance to modern technology and society [49], because the discrepancy between the market demand and the proven reserves for REY ores is a significant issue. This issue is known as the so-called Balance Problem [50,51,52]. Furthermore, in a report published in 2020, the European Commission defined a group of materials that “are most important economically and have a high supply risk”, [53]. This group of materials is known as ‘‘critical raw materials” and includes 15 lanthanides plus yttrium and scandium.
The recovery of REY from conventional ores is a multi-step process that requires significant capital investments, consumes relatively high energy, generates massive undesired tailings, and has unintended environmental consequences [3]. Furthermore, as REY is hardly found in high concentrations, conventional mining methods are inadequate. This unusual nature of REY-containing ores, coupled with their growing demand, has necessitated the development of advanced techniques for recovering REYs from both traditional and non-conventional sources [18,49].
The possibility of REY supply shortages has sparked a surge in interest in exploring and mining deep-sea mineral resources [54,55]. For example, in 2013, mud containing over 5000 ppm total REY was discovered in the deep sea near Minamitorishima Island, Japan. In the most promising area, the resource amount was estimated to be up to 1.2 Mt of rare-earth oxide, which accounts for 56, 62, 47, and 32 years of annual global demand for Dy, Y, Eu, and Tb, respectively. Moreover, Takaya [55] used a hydrocyclone separator to treat deep-sea mud and recover biogenic calcium phosphate particles with a relatively high content of REY (i.e., up to 22,000 ppm).
2.2.1. Recovery of REY from Ores
Several methods have been suggested for recovering REYs from monazite, bastnasite, or xenotime minerals, including gravity separation, flotation, etc. [56]. Moreover, several other methods, such as precipitation, solid–liquid extraction, liquid–liquid extraction, supercritical extraction, electro-winning, and electro-refining, to name a few, have been reported for the concentration of REYs from relatively low-grade ores [17,44,45,57]. Other more recent methods that have been proposed include (1) microwave irradiation after adding carbon powder, followed by physical separations, and (2) roasting and pretreatment by NaOH aqueous solution, to name a few [9]. However, conventional separation techniques such as flotation, gravity, electrostatic, and magnetic separation techniques have been commonly used to treat industrial REY minerals (i.e., monazite, bastnaesite, and xenotime) [58,59].
2.2.2. Recycling of REY
The issue of risk supply can at least partly be overcome by recycling. Despite this, only about 1% of the REYs are recycled from end-of-life products [48,60]. The complexity of the waste materials to be recycled (such as permanent magnets, electronic equipment, etc.), the difficulty of separating the individual REYs from one another to yield pure single elements, and the relatively small amount of REYs used in end-products ranges, which ranges from a few mg to several kg, are some of the significant barriers to recycling these elements [11,18,48,50,51,61].
Generally speaking, unconventional REY-containing resources, including coal and coal by-products, contain REYs. However, the concentrations of REYs in these resources are sometimes several orders of magnitude lower than that of REY ores. Thus, the extraction of REYs from these materials is challenging [21]. Binnemans et al. [50,51] discussed the processing and recovery of REY from end-of-life materials, reviewing both pyrometallurgical and hydrometallurgical methods. Binnemans et al. [50,51] also suggested that although REY recovery from scrap magnets is important, the recycling process of rare earth magnets is complicated. Thus, the decisions about the commercialization of the proposed recycling flowsheets can only be made after a detailed Life Cycle Assessment has been performed [50,51]. On the other hand, Pan et al. [35] considered coal ash a viable alternative source for REYs. As a result, the recovery of REYs from coal ash has gained a lot of attention in recent years [17,62].
2.3. Capture and Disposal of Coal Fly Ash
Generally speaking, fly ash is captured from flue gases using various devices to reduce the particles’ atmospheric emissions and collect them for disposal. Four fly ash control systems are available: fabric filters, mechanical collectors, wet scrubbers, and electrostatic precipitators [5]. Wet sluicing to on-site ash ponds is the standard method of fly ash disposal. Additionally, four basic methods for the disposal of fly ash are used: (1) cement additives; (2) asphalt mixtures; (3) soil modifiers in agriculture; and (4) disposal in mines, basins, or landfills [5]. However, the use of coal ash as an additive to the concrete mixture is the most popular one.
3. Physical Processing of Coal Fly Ash
Several methods for recovering REYs from coal fly ash have been introduced [2].
3.1. Air Classification
Air classification is a method of separating solid particles according to their size, represented by particle equivalent diameter and density [63,64]. Lanzerstorfer [65,66] investigated the concentration of various components in the fly ash as a function of the particle size. To achieve this, the fly ash was split into particle size fractions by air classification before chemical analysis. Generally, a typical cyclone employed for air classification uses a centrifugal force. A mixture of particles dispersed in the air enters a cylindrical chamber to separate coarse particles from the air stream. Under centrifugal forces, coarse particles move to the inner wall of the chamber, slide down the inner wall, and exit the cyclone from the bottom. On the other hand, lower-mass finer particles exit with air from the inner core, known as a vortex finder [6]. Lanzerstorfer [65,66] found that all REYs were enriched by 1.05 to 1.65 times in the finest size fraction. In contrast, all REY content decreased (between 0.63 and 0.78 times) in the coarsest size fraction and the second finest size fraction (i.e., between 0.58 and 0.92 times). In particular, the LREEs (i.e., La, Ce, Pr, Nd, and Sm) were enriched by a factor of 1.19 to 1.35 in the second-largest size fraction, even though the concentrations of the other REYs were identical to those in fly ash. They, therefore, concluded that air classification is a simple pre-processing step for recovering REY-enriched fractions from coal fly ash [65,66].
3.2. Wet Gravity Separation
The gravity separation technique is usually considered the most cost-effective beneficiation method and therefore is commonly used for coal washing and mineral beneficiation [18,67,68]. However, its separation efficiency partly depends on the particle size, where sufficiently coarse particles move following Newton’s law in a viscous medium such as water, air, or heavy liquids [18]. The most widely used gravity separators employed for the concentration of fine-size particles are hydrocyclones, shaking tables, spiral concentrators, or conical separators [18].
In the case of dense medium separation, the process was carried out by using heavy organic liquids, such as tribromomethane (CHBr3, density of 2.89 g/cm3), dibromomethane (CH2Br2, density of 2.5 g/cm3), and trichloromethane (CHCl3, density of 1.49 g/cm3), which can also be mixed to obtain liquids with a wider range of specific gravity (SG) values such as 2.0, 2.2, 2.4, 2.6, or 2.8 g/cm3 [18]. For instance, a float-sink process was performed on a fly ash sample at a cut-point density of 1.8 SG. The sink fraction contained more REYs (i.e., 521 ppm) than the float fraction (i.e., 376 ppm). Other researchers have carried out several densimetric analyses of two different fly ash samples and found that maximum REY contents occurred in the medium density fractions (i.e., 2.71–2.95 SG and 2.45–2.71 SG) [12].
3.3. Flotation
Flotation is a complex physicochemical process that has long been used as a separation technique in mineral processing (including REY beneficiation) and coal washing [6,18,69,70,71,72,73,74,75,76]. With a loss-on-ignition (LOI) value of 61% and carbon recovery of 62%, column flotation was reported to be an effective method for the collection of carbon concentrates, with 90% of the ash reporting to the tails with LOI values of less than 8%, [77]. Froth flotation is also employed to concentrate rare earth ores as it can treat a wide range of fine particles [56]. On the other hand, coal fly ash flotation was conducted using diesel fuel as a collector and methylisobutylcarbinol (MIBC) as a frother. Using a size fraction of + 40–71 μm, after a flotation time of 240 s, about 99% of unburned carbon was recovered. In addition, it was reported that the carbon content of the concentrate reached 19.8 wt.% [27].
3.4. Magnetic Separation
Coal fly ash was enriched by separating the magnetite and unburned carbon using flotation and magnetic separation methods [27]. Before froth flotation, the dry magnetic separation of CFA, using a roll-type dry separator (magnetic intensity of 0.26 T), produced a magnetite concentrate with a magnetite content of about 10.48 wt.%, which was further increased by using a wet magnetic separator [27].
The distribution of REY in the CFA as a function of magnetic susceptibility, density, and particle size was also studied to better understand the pre-concentration of REY before the leaching process [12]. They found that classifying fly ash particles by their density to various density fractions increased the REY content in fractions with a density up to 2.6 (i.e., reaching the highest content). Then, the REY content decreased for fractions with a density greater than 2.6. The results suggested that REYs were primarily embedded in the middle-density fractions, especially in the ones with a density similar to that of quartz, which indicated that REYs are scattered throughout the glassy phase of fly ash particles [40]. Nevertheless, the distribution of REY content among various density fractions is not as relevant as in the case of distribution among different sizes or magnetic fractions [12]. In addition, it was reported that the content of REY was relatively higher for particles with relatively low magnetic susceptibility [12].
3.5. Multi-Step Physical Separation
With a few exceptions, the treatment of almost all discovered rare-earth ore deposits includes comminution for mineral liberation from gangue materials before the subsequent separation process [18]. Consequently, conventional physical separation processes have been extensively used for recovering REY minerals from REY ore deposits. Physical separation methods employed for recovering REY include particle size classification, gravity separation, magnetic separation, and flotation, which are usually used in combination [18,26,75,76,77,78,79].
The pre-concentration of REY and the removal of impurities, such as unburned carbon and ferric oxides, using physical separation techniques before leaching, are of interest [39,40,79]. The pretreatment method of mechanical grinding was employed to recover major elements from coal fly ash, which increased leaching efficiency [9]. By taking advantage of their differences in physical characteristics such as density, particle size, magnetism, and surface hydrophobicity, coal fly ash particles can be classified into different fractions. The overall recovery process will be more economically feasible if REYs are extracted from certain fractions that are comparatively more enriched in REYs rather than treating the bulk ash material. REYs in fly ash are more concentrated in the finer size fractions than in the entire bulk material [12].
Zhang et al. [75] evaluated the partitioning of rare earth elements as a function of the differences in density, magnetic, and hydrophobic surface properties. The density separation of coarse particles (0.6 mm × 0.15 mm) was investigated by employing a riffle table concentrator. Magnetic separation was evaluated using wet high-intensity magnetic separation, and froth flotation was employed for separating particles based on their hydrophobic properties. Based on their findings, Zhang et al. [75] suggested that, except for flotation, REY’s physical beneficiation from fly ash was complex. They also indicated that the liberation of REY-containing species is a prerequisite, along with the rejection of extraneous material that dilutes the concentrate grade [75,76].
Lin et al. [79] also examined the efficiency of physical separation techniques to enrich REYs from coal by-products. Particle size classification and magnetic or sink–float separations were employed for the treatment of coal ash. It was found that the samples behaved differently to the classification of particles by size. Relatively higher REY concentrations were found in the finer size fractions for all the ash samples. For all ash samples, the results of magnetic separation indicated that REYs are enriched in non-magnetic fractions. All samples responded similarly to sink–float separation. They also found that density separation showed the highest REY enrichment and recommended a combination of these methods.
Similarly, the technical feasibility of REY recovery from CFA was then studied by conducting various physical separation methods followed by acid leaching. As size classification and magnetic separation processes were the most effective physical separation processes for REY recovery, combining both processes was utilized to pre-concentrate REYs before the leaching process [12]. REYs are concentrated in fractions of fine particle size, non-magnetic, and mid-density. REYs of coal fly ash were enriched from 782 mg/g to 1025 mg/g using combined physical separation processes [12].
Based on these results, the authors hypothesize that the best way to maximize the recovery and grade of the REYs-containing products is to remove contaminants before leaching, which in turn will reduce acid usage and lower the environmental burden of the operation. Furthermore, the removal can be carried out after examining the key CFA characteristics, such as density, magnetic susceptibility, and particle size, which may be utilized to separate the target constituents.
4. Chemical Processing of Coal Fly Ash
4.1. Leaching
REYs are known to be soluble in an acidic solvent [19]. Thus, leaching techniques have been widely used in REY extraction from both low-grade and high-grade ores. Roasting with or without additives followed by leaching has been studied to enrich REYs from several ores, including monazite, bastnasite, and xenotime. H2SO4, HCl, or HNO3 are generally used to leach REYs from ores [18]. Acid leaching is also employed to process resources in which the REYs have no specific mineral species, or the particle size of the rare earth minerals is ultra-fine (<25 μm).
Zhang et al. [80] performed several acid-leaching tests on three samples collected from a coalfield. First, their leaching kinetics were examined to evaluate the leachabilities of REYs, phosphorous, and some other elements, such as calcium (Ca), iron (Fe), and aluminum (Al). All the tests were performed at 75 °C using 1 M H2SO4, HNO3, or HCl. Up to 65% of LREEs were found to be leached during the first five minutes of the leaching process, and by prolonging the reaction time to 120 min, recoveries were raised to almost 75%. Moreover, acid leaching using inorganic acids such as H2SO4 has been widely utilized to recover REYs from red mud, phosphors, phosphoric acid by-products (e.g., calcium sulfate sludges), deep-sea nodules, nickel-metal hydride batteries, etc. [58,59]. Nevertheless, Rozelle et al. [81] reported that significant REY amounts were extracted from various coal by-products using aqueous ammonium sulfate as a lixiviant.
The main ways in which REYs occur in coal are inorganically bonded, which is advantageous for wet leaching. Moreover, in coal combustion, the organic matter is almost completely burned [25]. Direct acid-leaching was therefore considered a standard method for extracting REYs from coal fly ash. Several methods have been developed using hydrochloric acid to extract the REYs [82], sulfuric acid, and nitric acid [14]; nevertheless, among them, hydrochloric acid ensured the highest leaching efficiency (71%) [9]. Tuan et al. [3] investigated the acid leaching of bottom ash with a pulp density of 100 g/L under different conditions, aiming to enhance the REY (focus on Y, Nd, and Dy) leaching efficiency and reduce the amount of reagent used. The variables included the reagent’s type, the reagent’s concentration, residence time, and temperature. They used three different leaching reagents, namely, H2SO4, HCl, and HNO3 (although HNO3 is considered corrosive). Then, they investigated the influence of each agent on the leaching capacity, as well as the effects of concentration, time, and temperature. Tuan et al. [3] found that all three acids had a similar impact on the leaching process. The optimum leaching conditions of concentration, time, and temperature were 2 mol/L HCl, 12 h, and 80 °C, respectively. At optimal conditions, the extraction of yttrium, neodymium, and dysprosium were 62.1%, 55.5%, and 65.2%, respectively [3]. Cao et al. [82] collected CFA samples from a Power Plant in the Guizhou Province of China, where the REY content is 489 ppm. Then they used HCl as the primary leaching reagent to evaluate the effect of different parameters on the leaching efficiency of REYs from CFA. The results showed that, except for the stirring speed, all other parameters (i.e., the temperature, acid concentration, liquid-solid ratio, and reaction time) significantly influenced the leaching efficiency of REYs. Under the conditions of an HCl concentration of 3 M, a liquid-solid ratio of 10 (v/m), a temperature of 60 °C, a stirring speed of 200 rpm, and a leaching time of 120 min, leaching efficiencies of 71.9%, 66.0%, and 61.9% were obtained for La, Ce, and Nd, respectively, [82]. Additionally, the leaching of La from CFA was more straightforward than the one of Ce and Nd. Kumari et al. [4] used 4 mol/L HCl at 90 °C for 2 h and a pulp density of 50 g/L to dissolve REMs. Subsequently, the selective precipitation of REMs from unused acid in the leach liquor was carried out at pH 1.67. Kashiwakura et al. [19], on the other hand, investigated the dissolution behavior of REY contents in coal fly ash particles and their dissolution behavior in H2SO4 (95 wt.%) solvents. The solutions were mixed for 2 h at 30 °C, 60 °C, and 80 °C, respectively. It was found that the dissolution rates of REYs increased with the temperature of the H2SO4 solvent.
Generally speaking, temperature plays a significant role in activating any chemical reaction. Therefore, Kumari et al. [83] conducted experiments to dissolve REYs at varying temperatures between 25 and 90 °C. The percentage leaching of both light and heavy REYs increased with an increase in temperature from 25 to 90 °C using 4 mol/L HCl for 2 h and a pulp density of 100 g/L. Thus, 90 °C temperature was selected for maximum REY extraction. Ponou et al. [17] observed that REYs such as Er, La, Pr, Ce, and Y were dissolved together with several base metals (Li, Fe, Cu, and Al) using HCl, the concentration of which varied from 0.25 to 10 mol/L. Moreover, Pan et al. [12] recovered REYs from CFA by integrated physical separation and acid leaching. The acid leaching process was optimized through the Taguchi three-level experimental design for different parameters. After optimization, the product of physical separation was leached at optimum conditions, and as a result, 79.85% leaching efficiency was obtained [12].
Ionic solvents, including ionic liquids (ILs) and deep-eutectic solvents (DESs), have drawn a lot of attention because they provide an alternative to traditional methods for recovering metal [84]. The leaching and extraction operations are carried out by these systems acting as reactive agents. Karan et al. [11] employed two types of deep eutectic solvents (DES) for leaching REYs from CFA generated from a coal-fired thermal power plant in India. In other words, CFAs containing 0.22% REYs were subject to two different combinations of DES, namely, choline chloride (ChCl) with lactic acid (LA) and ChCl with para toluene sulphonic acid monohydrate (pTSA). Next, the REYs in the leach liquor were precipitated using oxalic acid dihydrate, sodium fluoride, and sodium sulfate from the liquor diluted with demineralized (DM) water. They found that both DES systems gave leachability of 85–95% of REYs from the CFA. In addition, the dissolution of rare earth oxides (REOs) from bauxite residue has been studied using ionic liquid betainium bis(trifluoromethylsulfonyl)imide (HbetTf2N) [85]. They found that the temperature and the retention time are key parameters, reporting that increased temperatures and retention time provide higher REY extraction, up to 70–85%.
Taggart et al. [86] conducted the roasting and leaching of CFA samples from major U.S. coal basins to extract REYs. They studied the effects of additive/ash ratio, roasting temperature, and leachate pH on REY extraction using a variety of chemical additives, including NaOH, Na2O2, CaO, Na2CO3, CaSO4, and (NH4)2SO4. The pH of the acid-leaching solution significantly influenced the extraction efficiency as REY recovery was reduced considerably when the acid concentration was reduced to 1–2 mol/L HNO3 solutions. The extraction of REYs was also limited by lowering the roasting temperature of the roasting additive. They found that NaOH roasting recovered >90% of REY and suggested that the sintering temperature of 450 °C, which was below the melting points of the selected additives, may have been a contributing factor. Yakaboylu et al. [87], on the other hand, proposed a pretreatment method that uses microwaves to enhance the extraction of rare-earth elements from CFA. As carbon materials are effective microwave absorbers and can be quickly heated by microwave irradiation, a carbon source was initially mixed with CFA. The mixture was then subjected to 2 kW of microwave radiation for 2–10 min in an argon atmosphere. Both compositional and microstructural alterations were produced by rapid heating rates, high temperatures (820–1350 °C), and sharp temperature shifts. After a 10 min microwave pretreatment, it was observed that the leaching efficiency of the REYs increased from 21.7 to 54.9–83.4% when using a 1 M HNO3 solution. The most essential rare-earth elements (i.e., Nd, Y, Dy, Eu, Tb, Ce, and La) had a leaching efficiency of about 93%. Additionally, it was shown that the leaching efficiency improved as the irradiation time increased [87].
Nevertheless, REY recovery from CFA through acid leaching is challenging as these elements are in the predominant glassy aluminosilicate phase, requiring strong acidic conditions. King et al. [88] looked into how REY leached out of fly ash and other coal combustion ashes. On several kinds of coal fly ash samples, aqueous acid and alkaline leaching were used with varying leaching parameters, such as extractant type (HCl or NaOH), extractant concentration, leachate-to-ash ratio, and dosage of CaO added during the leaching process. They found that the extraction efficiency varied by ash type within specific methods. Manurung et al. [89], on the other hand, used acetic acid as a leaching agent. As the REY’s mineralization was in the form of siliceous minerals, silicate digestion was conducted using sodium hydroxide 8 M with a solid-to-liquid ratio of 25% to decompose the siliceous mineral. Further, the REY-bound siliceous mineral was changed to REY(OH)3. The recovery of Ce, Dy, La, Nd, Y, and Yb leached was 20.58%, 43.53%, 17.38%, 40.96%, 18.45%, and 32.74%, respectively, while keeping the temperature constant at 90 °C, pH 1.74, and leaching time of 120 min [89].
There is no commercialized technique for leaching REYs from coal ash [18]. Many factors affect REY leaching from coal ash. The mineralogy of the coal ash, encapsulation characteristics, particle size, and the presence of complex minerals are some of the technical factors that need to be considered. Economic factors for leaching on larger scales are cost, leaching efficiency, and environmental impact. When choosing the final technique for leaching REYs from coal ash, these criteria should be considered carefully.
4.2. Recovery from Leachates: Extraction or Adsorption
After leaching, the next stage is to extract the REYs from the aqueous leachate solution. There are three main conventional extraction methods: solvent extraction, ion exchange, and adsorption, among which solvent extraction is the most widely used worldwide [28]. However, the operational parameters and the type of organic extractants used significantly affect the efficiency and selectivity of solvent extraction. The main extractants used in REY separation processes are tributyl phosphate (TBP), tricaprylylmethyl ammonium chloride, di-(2-ethylhexyl) phosphoric acid (D2EHPA), and mono-2-ethylhexyl ester, to name a few [28]. Using an extractant such as di-(2-ethylhexyl) phosphoric acid, rare earth cations are selectively transferred into the organic phase in a solvent extraction process (D2EHPA). Impurities, transferred to the organic phase together with REYs, can then be stripped out using a strong acidic solution (e.g., 5 M HCl). The roasting of rare earth precipitates obtained from the stripping solution will produce final solid products containing more than 99.99% of each rare earth oxide [59].
Solvent extraction is generally associated with a complicated flowsheet. By combining selective reduction with the vacuum distillation of halides, Uda et al. [90] developed a method for separating rare earth elements. The differences in the redox potential and vapor pressure of rare earth compounds in different oxidation states can provide better opportunities for designing a suitable separation process, especially when compared with the process that uses only incremental variations of chemical properties for a given oxidation state [90]. Das et al. [91] investigated the economic viability of REY extraction from coal ash using supercritical extraction. Additionally, they developed a model by combining material flow analysis, process economics, scale-up models, sensitivity analysis, and combinatorial scenario approaches. The output obtained from the supercritical process was a mixture of REY nitrates. Metallothermic reduction processes were then used to extract rare earth elements at high temperatures (>1000 °C) under vacuum conditions using inert gas. The extraction efficiency of different REYs varied between 7% and 99%.
Solvent extraction involves a large amount of solvents to be treated over continuous and repeated steps. Alternatively, liquid membrane technology (LM) has the benefits of relatively high performance and selectivity, as well as lower energy and operating costs [59,92]. LM is classified into liquid emulsion membrane (LEM), supported liquid membrane (SLM), and electrostatic quasi(pseudo) liquid membrane (EQLM) [59,92].
Two liquid membrane processes (namely, liquid emulsion membranes, LEM, and assisted liquid membranes, SLM) were studied by Smith et al. [93], who compared those with standard solvent extraction techniques for the selective extraction and concentration of REYs from coal fly ash leachate. Liquid membrane processes used non-aqueous solvents with dissolved chelating agents to physically separate the aqueous leachate and acidic stripping phases while simultaneously recovering REYs. A solution of di(2-ethylhexyl)phosphoric acid dissolved with kerosene or mineral oil and a 5 M nitric acid stripping solution were used for liquid-based separation. These two liquid membrane processes differ from standard solvent extraction as both REY extraction and recovery occur in the same step, aiming to maximize the interfacial area of REY mass transfer while reducing the required volumes of non-aqueous solvent and chelating agent [93]. Di-2-ethyl-hexylphosphoric acid (DEHPA, 97% purity) of a concentration of 10% (v/v) was dissolved into either kerosene or mineral oil solvent. DEHPA is a strong metal chelator for REYs that is frequently used for industrial metal separations and is considered a less hazardous metal carrier. The acid-stripping solution for all extractions comprised 5 M HNO3. Leachates were produced by using sodium hydroxide and heated at 450 °C for 30 min in a muffle furnace and then by leaching (using 0.11 M HNO3 for 12 h) a fly ash sample, which contained 703 mg/kg total REYs. They suggested that both LEM and SLM processes demonstrate high separation factors for the REYs in the presence of other competing metal ion species. Smith et al. [93] also indicated that the SLM process exhibited higher selectivity for the HREYs, while the conventional extraction and LEM processes were more suitable for the LREEs. They also developed a flux-based model of the extraction processes that suggested that the recoveries were limited by REY affinity for the solvent chelator in the SLM. In contrast, the REY separation rates via LEM were determined by diffusive mass transfer across the liquid membrane [93].
Metal recovery from diluted solutions could be accomplished through biosorption, which can be economically feasible and environmentally friendly. For example, REY recovery from CFA solutions was successfully achieved by biosorption [17,94]. The leached liquor was treated with 450 °C carbonized ginkgo leaves as a biosorbent. Biosorption processes, carried out at a pH range of 1–9, indicated that pH 3 is suitable for Er and pH 5 for La and Ce biosorption, whereas both Y and Pr remained unaffected [17]. The electrostatic interaction between rare earth ions and the carbonate groups, which are present on the surface of the biosorbents, explains the mechanism of the biosorption process. Additionally, Park et al. [95] investigated the efficiency of biosorption for extracting REYs from leachates of fly ashes from coal from the Powder River Basin (PRB). They compared an Escherichia coli strain and an Arthrobacter nicotianae bacterium and found that 80% of the total REYs were adsorbed from the lignite leachate.
On the other hand, Mondal et al. [96] dissolved several coal fly ash samples from different power plants by using the HNO3 acid-digestion method and fusing in a NaOH + NaNO3 mixture at 600 °C, then treated the resulting mass by using a hydrothermal treatment. As a result, the total rare earth content was 300 to 500 mg/kg. Adsorption of the rare earth from matrix elements was then carried out employing XAD-7 resin impregnated with TEHDGA (N,N,N′,N′-tetrakis-2-ethyldiglycolamide). With the use of 0.01 M HNO3, loaded REYs were then eluted [96].
4.3. Precipitation
The selective precipitation method is achieved based on the different solubility products of the complexes formed by REY and other contaminants with precipitants such as oxalic acid H2C2O4, ammonium hydroxide NH4OH, and sodium sulfate Na2SO4. Chi and Xu [97] studied oxalic acid’s efficiency in recovering REYs from the leachates of weathered clays. It was found that REY recovery by precipitation was achieved through the excessive use of oxalic acid (i.e., pH for precipitation about 2), with an H2C2O4 to REY2O3 mole ratio greater than a stoichiometric requirement of 1.5. Rare earth elements can be precipitated as oxalates using oxalic acid in a weakly acidic medium (pH 1–4), whereas many other metal species (e.g., iron, aluminum, titanium, and zirconium) can remain in solutions as soluble oxalate complexes [97]. In acidic environments with sodium sulfate, rare earth species may also be precipitated in the form of sodium double sulfate hydrates (i.e., NaREY(SO4)2·xH2O).
5. Main Flowsheets
A method for REY enrichment from coal fly ash was proposed by Lin et al. [39]. The author combined hydrothermal alkaline treatment with physical separations, such as magnetic and particle size separation. It was reported that ash dissolving in NaOH solution was significantly influenced by the concentration of NaOH, the solid-to-liquid ratio, the temperature, and the length of time of the reaction. They reported that the optimal hydrothermal treatment condition for maximal ash dissolution was determined to be: 5 M NaOH, a solid-to-liquid ratio of 1:20, 100 °C, and 120 min. They also suggested that grinding could enhance ash dissolution. A 10-cycle NaOH hydrothermal treatment resulted in the removal of nearly two-thirds of the glassy phase. Through the use of both physical separation and heat treatment, REYs were enriched by 170 percent (from 325 to 877 mg/kg).
To extract REYs from sulfuric acid leachate derived from an Indian coal fly ash sample containing 2160 ppm REYs, Anand Rao et al. [98] designed a two-stage solvent extraction technique. They found that utilizing D2EHPA solvent in concentrations of 12% (v/v) and 40% (v/v), respectively, it was possible to recover around 94% of HREEs in the first stages and 86% of LREEs values in the second stages of solvent extraction. After that, two loaded organic streams were to be stripped of their REY values using a 6 mol/L HCl acid solution. The strip liquors were then neutralized with NaOH solution and subjected to oxalic acid dihydrate precipitation to produce LREE oxalate containing 17.5% LREEs and HREEs.
Additionally, some reports show that the leaching properties of REYs are greatly improved by the high-temperature pretreatment of coal-based mineral matter in an oxidizing environment. Honaker et al. [58] evaluated the beneficial use of the fluidized bed combustion (FBC) combustion environment to assist in recovering REYs from coal ashes. Additionally, both fly ash and bottom ash samples were collected from two power generation plants that use FBC boilers. A 1.4 SG float and 1.4–1.8 SG fraction were calcined at different temperatures and residence times. Acid leaching experiments, on both the coal and the FBC ash samples, were carried out using 1.2 M HCl at 75 °C. The coal samples were pretreated at 600, 750, or 900 °C in an oxidizing atmosphere before leaching to evaluate the effect of heat treatment on the efficiency of leaching. Next, the REY leaching characteristics of the calcined samples were compared with those of the FBC ash by-products [58,59]. The results also showed that the pretreatment at 600 °C for 2 h significantly increased REY recovery from 20–40 to ca. 80% for all coal sources. The FBC ash samples had similar REY-leaching characteristics to those of the calcinated coals. Mineralogy analysis showed that the degree of crystallinity for both the calcinated coal and FBC samples was similar to the initially associated mineral phase, which provided proof of the advantages of using the FBC by-products as REY feedstocks over pulverized coal boilers that use temperatures greater than 1200 °C. They also found that in order to enhance the recovery of REY, the temperature used in the FBC of coal to generate electricity is optimal, ensuring an effective pretreatment of the associated mineral phases before leaching. Considering these results, a conceptual flowsheet that combines FBC technology and its typical combustion conditions was developed to improve the recovery of REYs from coal-based sources [58,59].
A combination of roasting, leaching, and sulfation processes was investigated to find a cost-effective technique for the recovery of REY from bottom ash (BA). Ammonium oxalate (NH4)2C2O4 was used as a leaching reagent; note that simultaneously, this acid’s affinity may induce the precipitation of REY. Roasting temperature, leaching time, and ammonium oxalate concentration were the main parameters controlled to optimize the process’s selectivity [62]. Later, Honaker et al. [59] designed an integrated flowsheet consisting of sorting, grinding, physical separation, acid leaching, solvent extraction, and selective precipitation to produce REY-containing fractions from various coal-related resources. Roasting as a pre-leaching treatment significantly improved the leaching rate and REY overall recovery values. Pregnant liquid solutions (PLS) with much higher REY concentrations were obtained by re-dissolving the precipitates generated from selective precipitation in the original PLS. REYs were extracted and purified from the solution using solvent extraction and then precipitated by using oxalic acid, achieving a purity level of more than 90% rare earth oxides. A pilot plant was built to allow the continuous testing of the circuitry on a number of different coal-based feedstocks [59].
6. Conclusions
Limited reserves of economically feasible conventional sources and other major influencing factors, including the demand and supply influenced by the geopolitics of REY production, have renewed the interest in finding new reliable alternative sources of REYs. Coal fly ash has therefore been explored as an alternative source of various valuable elements, including REYs. Unburned carbon in coal ash is an indicator of inefficiency in combustion and an obstacle to ash reuse. Still, it also has potential as a value-added product in its own right after the beneficiation of the ash. The recovery of REYs and other valuable components from CFA might provide alternative resources, as well as reduce the disposal cost and protects the environment, which in turn could result in many benefits [1]:
- Eliminating the need to open new mines and their associated environmental disruption;
- Providing a steady supply of critical elements;
- Avoiding grinding as coal ash has a fine particle size;
- Minimizing the leaching of toxic elements (e.g., As, Hg, Pb, Se, Tl, and F) and their contamination to surface and ground waters from tailings;
- Reducing the environmental burden and the costs of landfilling;
- Lowering the cost of the necessary infrastructure and mining by utilizing a readily available industrial by-product.
Therefore, many researchers have investigated the recovery of REYs from various unconventional sources, such as coal and coal by-products, by applying a series of techniques, including physical separation and hydrometallurgy, to concentrate REYs.
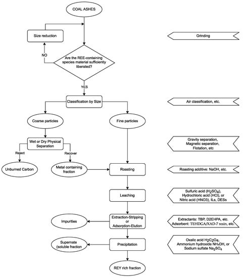
The different physical separation methods (i.e., gravity separation, magnetic separation, and flotation) could concentrate REY minerals due to their distinct physical and chemical properties but at lower yields, except for flotation, which proved effective. Thus, a combination of physical separation processes is usually employed in a processing flowsheet to enhance recovery efficiency. The hydrometallurgical extraction of REYs from sources of coal by-products, on the other hand, has been mostly successful. Therefore, current research primarily focuses on improving REY extraction processes. Figure 1 shows a conceptual flowsheet for recovering REYs from coal ashes. Table 1, on the other hand, lists the main methods employed, indicating the type of concentrator and medium, and the effective range of particle size. The fine fraction and coarse fraction of raw CFA will be first classified by size in order to pre-concentrate and enhance the efficiency of the subsequent physical separation. Then, to remove impurities and further preconcentrate REYs, the coarser fraction will be separated using either wet or dry physical methods. Similar to the fine-size fractions, the preconcentrate obtained through physical separation can next be leached out under predetermined optimal conditions. If economically feasible, the leaching efficiency can be further increased by roasting CFA before leaching. The leachate can then be fed to purification processes such as solvent extraction, etc., for purification and separation of individual REYs.
Figure 1.
A conceptual flowsheet for recovering REY from coal ashes.
Table 1.
Main methods employed for recovering REYs from coal ashes, indicating the type of concentrator and medium, as well as the effective range of particle size.
In summary, the authors have reviewed only the most recent advances, suggesting that there is an opportunity to expand CFA’s usefulness. Research on the recovery of REYs from CFA is ongoing, and the economic feasibility and environmental impacts remain to be evaluated. Thus, a detailed cost–benefit analysis and life cycle assessment would provide valuable insights into the potential commercialization of CFA by-products and their use. Most techniques reported for the treatment of CFA are still at the laboratory scale. Nevertheless, there are several pathways for industrial-scale applications. Therefore, the CFA treatment and extraction of valuable products from it have a great potential for reducing both the carbon footprint and the environmental burden.
Author Contributions
Conceptualization, Writing—Original Draft Preparation, Review, and Editing, G.D.; Review, T.F. All authors have read and agreed to the published version of the manuscript.
Funding
This research received no external funding.
Conflicts of Interest
The authors declare no conflict of interest. The authors also declare that they have no known competing financial interests or personal relationships that could have appeared to influence the work reported in this paper.
References
- Dai, S.; Finkelman, R.B. Coal as a promising source of critical elements: Progress and future prospects. Int. J. Coal Geol. 2018, 186, 155–164. [Google Scholar] [CrossRef]
- Sahoo, P.K.; Kim, K.; Powell, M.A.; Equeenuddin, S.M. Recovery of metals and other beneficial products from coal fly ash: A sustainable approach for fly ash management. Int. J. Coal Sci. Technol. 2016, 3, 267–283. [Google Scholar] [CrossRef]
- Tuan, L.; Thenepalli, T.; Chilakala, R.; Vu, H.; Ahn, J.; Kim, J. Leaching Characteristics of Low Concentration Rare Earth Elements in Korean (Samcheok) CFBC Bottom Ash Samples. Sustainability 2019, 11, 2562. [Google Scholar] [CrossRef]
- Kumari, A.; Jha, M.K.; Pathak, D.D. Review on the Processes for the Recovery of Rare Earth Metals (REMs) from Secondary Resources. In Rare Metal Technology; Springer: Berlin/Heidelberg, Germany, 2018; pp. 53–65. [Google Scholar] [CrossRef]
- Roy, W.R.; Thiery, R.G.; Schuller, R.M.; Subway, J.J. Coal fly ash: A review of the literature and proposed classification system with emphasis on environmental impacts. Environ. Geol. Notes 1981, 96, EGN-96. [Google Scholar]
- Hower, J.C.; Groppo, J.G.; Graham, U.M.; Ward, C.R.; Kostova, I.J.; Maroto-Valer, M.M.; Dai, S. Coal-derived unburned carbons in fly ash: A review. Int. J. Coal Geol. 2017, 179, 11–27. [Google Scholar] [CrossRef]
- Huang, Z.; Fan, M.; Tian, H. Rare earth elements of fly ash from Wyoming’s Powder River Basin coal. J. Rare Earths 2020, 38, 219–226. [Google Scholar] [CrossRef]
- Seredin, V.V.; Dai, S. Coal deposits as potential alternative sources for lanthanides and yttrium. Int. J. Coal Geol. 2012, 94, 67–93. [Google Scholar] [CrossRef]
- Wen, Z.; Zhou, C.; Pan, J.; Cao, S.; Hu, T.; Ji, W.; Nie, T. Recovery of rare-earth elements from coal fly ash via enhanced leaching. Int. J. Coal Prep. Util. 2020, 284, 124725. [Google Scholar] [CrossRef]
- Binnemans, K.; Jones, P.T.; Blanpain, B.; Van Gerven, T.; Pontikes, Y. Towards zero-waste valorization of rare-earth-containing industrial process residues: A critical review. J. Clean. Prod. 2015, 99, 17–38. [Google Scholar] [CrossRef]
- Karan, R.; Sreenivas, T.; Kumar, M.A.; Singh, D.K. Recovery of rare earth elements from coal flyash using deep eutectic solvents as leachants and precipitating as oxalate or fluoride. Hydrometallurgy 2022, 214, 105952. [Google Scholar] [CrossRef]
- Pan, J.; Nie, T.; Vaziri Hassas, B.; Rezaee, M.; Wen, Z.; Zhou, C. Recovery of rare earth elements from coal fly ash by integrated physical separation and acid leaching. Chemosphere 2020, 248, 126112. [Google Scholar] [CrossRef] [PubMed]
- Stuckman, M.Y.; Lopano, C.L.; Granite, E.J. Distribution and speciation of rare earth elements in coal combustion by-products via synchrotron microscopy and spectroscopy. Int. J. Coal Geol. 2018, 195, 125–138. [Google Scholar] [CrossRef]
- Taggart, R.K.; Hower, J.C.; Dwyer, G.S.; Hsu-Kim, H. Trends in the Rare Earth Element Content of U.S.-Based Coal Combustion Fly Ashes. Environ. Sci. Technol. 2016, 50, 5919–5926. [Google Scholar] [CrossRef] [PubMed]
- Zhang, W.; Noble, A.; Yang, X.; Honaker, R. A Comprehensive Review of Rare Earth Elements Recovery from Coal-Related Materials. Minerals 2020, 10, 451. [Google Scholar] [CrossRef]
- Dai, S.; Xie, P.; Ward, C.R.; Yan, X.; Guo, W.; French, D.; Graham, I.T. Anomalies of rare metals in Lopingian super-high-organic-sulfur coals from the Yishan Coalfield, Guangxi, China. Ore Geol. Rev. 2017, 88, 235–250. [Google Scholar] [CrossRef]
- Ponou, J.; Dodbiba, G.; Anh, J.W.; Fujita, T. Selective recovery of rare earth elements from aqueous solution obtained from coal power plant ash. J. Environ. Chem. Eng. 2016, 4, 3761–3766. [Google Scholar] [CrossRef]
- Peiravi, M.; Dehghani, F.; Ackah, L.; Baharlouei, A.; Godbold, J.; Liu, J.; Mohanty, M.; Ghosh, T. A Review of Rare-Earth Elements Extraction with Emphasis on Non-conventional Sources: Coal and Coal By-products, Iron Ore Tailings, Apatite, and Phosphate By-products. Min. Metall. Explor. 2020, 38, 1–26. [Google Scholar] [CrossRef]
- Kashiwakura, S.; Kumagai, Y.; Kubo, H.; Wagatsuma, K. Dissolution of Rare Earth Elements from Coal Fly Ash Particles in a Dilute H2SO4 Solvent. Open J. Phys. Chem. 2013, 3, 69–75. [Google Scholar] [CrossRef]
- Dvorak, A.J.; Lewis, B.G.; Chee, P.C.; Dettmann, E.H.; Freeman, R.F., III. Impacts of Coal-Fired Power Plants on Fish, Wildlife, and Their Habitats; U.S. Department of Interior: Washington, DC, USA, 1978; p. 260. [Google Scholar]
- Huang, Z.; Fan, M.; Tiand, H. Coal and coal by-products: A large and developable unconventional resource for critical materials—Rare earth elements. J. Rare Earths 2018, 36, 337–338. [Google Scholar] [CrossRef]
- Woszuk, A.; Bandura, L.; Franus, W. Fly ash as low cost and environmentally friendly filler and its effect on the properties of mixed asphalt. J. Clean. Prod. 2019, 235, 493–502. [Google Scholar] [CrossRef]
- Xing, Y.; Guo, F.; Xu, M.; Gui, X.; Li, H.; Li, G.; Xia, Y.; Han, H. Separation of unburned carbon from coal fly ash: A review. Powder Technol. 2019, 353, 372–384. [Google Scholar] [CrossRef]
- Yang, F.; Pranda, P.; Hlavacek, V. Recovery of fly ash carbon by carbochlorination via phosgene route. Powder Technol. 2003, 131, 206–211. [Google Scholar] [CrossRef]
- Franus, W.; Wiatros-Motyka, M.M.; Wdowin, M. Coal fly ash as a resource for rare earth elements. Environ. Sci. Pollut. Res. Int. 2015, 22, 9464–9474. [Google Scholar] [CrossRef] [PubMed]
- Hwang, J.Y.; Sun, X.; Li, Z. Unburned Carbon from Fly Ash for Mercury Adsorption:, I. Separation and Characterization of Unburned Carbon. J. Miner. Mater. Charact. Eng. 2002, 1, 39–60. [Google Scholar] [CrossRef]
- Valeev, D.; Kunilova, I.; Alpatov, A.; Varnavskaya, A.; Ju, D. Magnetite and Carbon Extraction from Coal Fly Ash Using Magnetic Separation and Flotation Methods. Minerals 2019, 9, 320. [Google Scholar] [CrossRef]
- Peiravi, M.; Ackah, L.; Guru, R.; Mohanty, M.; Liu, J.; Xu, B.; Zhu, X.; Chen, L. Chemical extraction of rare earth elements from coal ash. Miner. Metall. Process. 2017, 34, 170–177. [Google Scholar] [CrossRef]
- Gollakota, A.R.K.; Volli, V.; Shu, C.M. Progressive utilization prospects of coal fly ash: A review. Sci. Total Environ. 2019, 672, 951–989. [Google Scholar] [CrossRef]
- Dai, S.; Zhao, L.; Peng, S.; Chou, C.-L.; Wang, X.; Zhang, Y.; Li, D.; Sun, Y. Abundances and distribution of minerals and elements in high-alumina coal fly ash from the Jungar Power Plant, Inner Mongolia, China. Int. J. Coal Geol. 2010, 81, 320–332. [Google Scholar] [CrossRef]
- Hulett, L.D., Jr.; Weinberger, A.J.; Northcutt, K.J.; Ferguson, M. Chemical species in fly ash from coal-burning power plants. Science 1980, 210, 1356–1358. [Google Scholar] [CrossRef]
- Blissett, R.S.; Smalley, N.; Rowson, N.A. An investigation into six coal fly ashes from the United Kingdom and Poland to evaluate rare earth element content. Fuel 2014, 119, 236–239. [Google Scholar] [CrossRef]
- Dai, S.; Zhao, L.; Hower, J.C.; Johnston, M.N.; Song, W.; Wang, P.; Zhang, S. Petrology, Mineralogy, and Chemistry of Size-Fractioned Fly Ash from the Jungar Power Plant, Inner Mongolia, China, with Emphasis on the Distribution of Rare Earth Elements. Energy Fuels 2014, 28, 1502–1514. [Google Scholar] [CrossRef]
- Llorens, J.F.; Fernández-Turiel, J.L.; Querol, X. The fate of trace elements in a large coal-fired power plant. Environ. Geol. 2001, 40, 409–416. [Google Scholar] [CrossRef]
- Pan, J.; Zhou, C.; Tang, M.; Cao, S.; Liu, C.; Zhang, N.; Wen, M.; Luo, Y.; Hu, T.; Ji, W. Study on the modes of occurrence of rare earth elements in coal fly ash by statistics and a sequential chemical extraction procedure. Fuel 2019, 237, 555–565. [Google Scholar] [CrossRef]
- Hower, J.; Groppo, J.; Henke, K.; Hood, M.; Eble, C.; Honaker, R.; Zhang, W.; Qian, D. Notes on the Potential for the Concentration of Rare Earth Elements and Yttrium in Coal Combustion Fly Ash. Minerals 2015, 5, 356–366. [Google Scholar] [CrossRef]
- Mardon, S.M.; Hower, J.C. Impact of coal properties on coal combustion by-product quality: Examples from a Kentucky power plant. Int. J. Coal Geol. 2004, 59, 153–169. [Google Scholar] [CrossRef]
- Pan, J.; Zhou, C.; Liu, C.; Tang, M.; Cao, S.; Hu, T.; Ji, W.; Luo, Y.; Wen, M.; Zhang, N. Modes of Occurrence of Rare Earth Elements in Coal Fly Ash: A Case Study. Energy Fuels 2018, 32, 9738–9743. [Google Scholar] [CrossRef]
- Lin, R.; Stuckman, M.; Howard, B.H.; Bank, T.L.; Roth, E.A.; Macala, M.K.; Lopano, C.; Soong, Y.; Granite, E.J. Application of sequential extraction and hydrothermal treatment for characterization and enrichment of rare earth elements from coal fly ash. Fuel 2018, 232, 124–133. [Google Scholar] [CrossRef]
- Kolker, A.; Scott, C.; Hower, J.C.; Vazquez, J.A.; Lopano, C.L.; Dai, S. Distribution of rare earth elements in coal combustion fly ash, determined by SHRIMP-RG ion microprobe. Int. J. Coal Geol. 2017, 184, 1–10. [Google Scholar] [CrossRef]
- Liu, P.; Huang, R.; Tang, Y. Comprehensive Understandings of Rare Earth Element (REE) Speciation in Coal Fly Ashes and Implication for REE Extractability. Environ. Sci. Technol. 2019, 53, 5369–5377. [Google Scholar] [CrossRef]
- Huang, C.; Wang, Y.; Huang, B.; Dong, Y.; Sun, X. The recovery of rare earth elements from coal combustion products by ionic liquids. Miner. Eng. 2019, 130, 142–147. [Google Scholar] [CrossRef]
- McLellan, B.; Corder, G.; Ali, S. Sustainability of Rare Earths—An Overview of the State of Knowledge. Minerals 2013, 3, 304–317. [Google Scholar] [CrossRef]
- Kim, J.-A.; Dodbiba, G.; Tanimura, Y.; Mitsuhashi, K.; Fukuda, N.; Okaya, K.; Matsuo, S.; Fujita, T. Leaching of Rare-Earth Elements and Their Adsorption by Using Blue-Green Algae. Mater. Trans. 2011, 52, 1799–1806. [Google Scholar] [CrossRef]
- Dutta, T.; Kim, K.H.; Uchimiya, M.; Kwon, E.E.; Jeon, B.H.; Deep, A.; Yun, S.T. Global demand for rare earth resources and strategies for green mining. Environ. Res. 2016, 150, 182–190. [Google Scholar] [CrossRef] [PubMed]
- Kanazawa, Y.; Kamitani, M. Rare earth minerals and resources in the world. J. Alloys Compd. 2006, 408–412, 1339–1343. [Google Scholar] [CrossRef]
- Chen, Z. Global rare earth resources and scenarios of future rare earth industry. J. Rare Earths 2011, 29, 1–6. [Google Scholar] [CrossRef]
- Jowitt, S.M.; Werner, T.T.; Weng, Z.; Mudd, G.M. Recycling of the rare earth elements. Curr. Opin. Green Sustain. Chem. 2018, 13, 1–7. [Google Scholar] [CrossRef]
- (DOE). U.S.D.o.E. 2010. 2010 Critical Materials Strategy. Available online: https://www.energy.gov/eere/amo/2010-critical-materials-strategy (accessed on 30 October 2022).
- Binnemans, K.; Jones, P.T.; Blanpain, B.; Van Gerven, T.; Yang, Y.; Walton, A.; Buchert, M. Recycling of rare earths: A critical review. J. Clean. Prod. 2013, 51, 1–22. [Google Scholar] [CrossRef]
- Binnemans, K.; Jones, P.T.; Van Acker, K.; Blanpain, B.; Mishra, B.; Apelian, D. Rare-Earth Economics: The Balance Problem. JOM 2013, 65, 846–848. [Google Scholar] [CrossRef]
- Falconnet, P. The economics of rare earths. J. Less Common Met. 1985, 111, 9–15. [Google Scholar] [CrossRef]
- European Commission. Critical Raw Materials Resilience: Charting a Path towards Greater Security and Sustainability; European Commission: Brussels, Belgium, 2020. [Google Scholar]
- Kato, Y.; Fujinaga, K.; Nakamura, K.; Takaya, Y.; Kitamura, K.; Ohta, J.; Toda, R.; Nakashima, T.; Iwamori, H. Deep-sea mud in the Pacific Ocean as a potential resource for rare-earth elements. Nat. Geosci. 2011, 4, 535–539. [Google Scholar] [CrossRef]
- Takaya, Y.; Yasukawa, K.; Kawasaki, T.; Fujinaga, K.; Ohta, J.; Usui, Y.; Nakamura, K.; Kimura, J.I.; Chang, Q.; Hamada, M.; et al. The tremendous potential of deep-sea mud as a source of rare-earth elements. Sci. Rep. 2018, 8, 5763. [Google Scholar] [CrossRef] [PubMed]
- Jordens, A.; Cheng, Y.P.; Waters, K.E. A review of the beneficiation of rare earth element bearing minerals. Miner. Eng. 2013, 41, 97–114. [Google Scholar] [CrossRef]
- Fray, D.J. Chemical Engineering: Separating Rare Earth Elements. Science 2000, 289, 2295–2296. [Google Scholar] [CrossRef]
- Honaker, R.Q.; Zhang, W.; Werner, J. Acid Leaching of Rare Earth Elements from Coal and Coal Ash: Implications for Using Fluidized Bed Combustion To Assist in the Recovery of Critical Materials. Energy Fuels 2019, 33, 5971–5980. [Google Scholar] [CrossRef]
- Honaker, R.Q.; Zhang, W.; Werner, J.; Noble, A.; Luttrell, G.H.; Yoon, R.H. Enhancement of a Process Flowsheet for Recovering and Concentrating Critical Materials from Bituminous Coal Sources. Min. Metall. Explor. 2019, 37, 3–20. [Google Scholar] [CrossRef]
- Alonso, E.; Sherman, A.M.; Wallington, T.J.; Everson, M.P.; Field, F.R.; Roth, R.; Kirchain, R.E. Evaluating rare earth element availability: A case with revolutionary demand from clean technologies. Environ. Sci. Technol. 2012, 46, 3406–3414. [Google Scholar] [CrossRef]
- Eggert, R.; Wadia, C.; Anderson, C.; Bauer, D.; Fields, F.; Meinert, L.; Taylor, P. Rare Earths: Market Disruption, Innovation, and Global Supply Chains. Annu. Rev. Environ. Resour. 2016, 41, 199–222. [Google Scholar] [CrossRef]
- Ponou, J.; Garrouste, M.; Dodbiba, G.; Fujita, T.; Ahn, J.-W. Sulfation–Roasting–Leaching–Precipitation Processes for Selective Recovery of Erbium from Bottom Ash. Sustainability 2019, 11, 3461. [Google Scholar] [CrossRef]
- Rumpf, H. Particle Technology; Chapman and Hall: London, UK, 1990. [Google Scholar]
- Shapiro, M.; Galperin, V. Air classification of solid particles: A review. Chem. Eng. Process. Process Intensif. 2005, 44, 279–285. [Google Scholar] [CrossRef]
- Lanzerstorfer, C. Fly ash from coal combustion: Dependence of the concentration of various elements on the particle size. Fuel 2018, 228, 263–271. [Google Scholar] [CrossRef]
- Lanzerstorfer, C. Pre-processing of coal combustion fly ash by classification for enrichment of rare earth elements. Energy Rep. 2018, 4, 660–663. [Google Scholar] [CrossRef]
- Falconer, A. Gravity separation: Old technique/new methods. Phys. Sep. Sci. Eng. 1970, 12, 31–48. [Google Scholar] [CrossRef]
- Manser, R.J.; Barley, R.W.; Wills, B.A. The shaking table concentrator—The influence of operating conditions and table parameters on mineral separation—The development of a mathematical model for normal operating conditions. Miner. Eng. 1991, 4, 369–381. [Google Scholar] [CrossRef]
- Dey, S. Enhancement in hydrophobicity of low-rank coal by surfactants—A critical overview. Fuel Process. Technol. 2012, 94, 151–158. [Google Scholar] [CrossRef]
- Drzymala, J.; Gorke, J.T.; Wheelock, T.D. A Flotation Collector for the Separation of Unburned Carbon from Fly Ash. Coal Prep. 2005, 25, 67–80. [Google Scholar] [CrossRef]
- Eisele, T.C.; Kawatra, S.K. Use of froth flotation to remove unburned carbon from fly ash. Miner. Process. Extr. Metall. Rev. 2002, 23, 1–10. [Google Scholar] [CrossRef]
- Harris, T.; Wheelock, T.D. Process Conditions for the Separation of Carbon from Fly Ash by Froth Flotation. Int. J. Coal Prep. Util. 2008, 28, 133–152. [Google Scholar] [CrossRef]
- Sivamohan, R. The problem of recovering very fine particles in mineral processing—A review. Int. J. Miner. Process. 1990, 28, 247–288. [Google Scholar] [CrossRef]
- Walker, A.; Wheelock, T.D. Separation of Carbon from Fly Ash Using Froth Flotation. Coal Prep. 2006, 26, 235–250. [Google Scholar] [CrossRef]
- Zhang, W.; Groppo, J.; Honaker, R. Ash Beneficiation for REE Recovery. In Proceedings of the World of Coal Ash (WOCA) Conference, Nasvhille, TN, USA, 5–7 May 2015. [Google Scholar]
- Zhang, W.; Rezaee, M.; Bhagavatula, A.; Li, Y.; Groppo, J.; Honaker, R. A Review of the Occurrence and Promising Recovery Methods of Rare Earth Elements from Coal and Coal By-Products. Int. J. Coal Prep. Util. 2015, 35, 295–330. [Google Scholar] [CrossRef]
- Gray, M.L.; Champagne, K.J.; Soong, Y.; Killmeyer, R.P.; Maroto-Valer, M.M.; Andrésen, J.M.; Ciocco, M.V.; Zandhuis, P.H. Physical cleaning of high carbon fly ash. Fuel Process. Technol. 2002, 76, 11–21. [Google Scholar] [CrossRef]
- Ashworth, R.A.; Rodriguez, L.A.; Padila, A.A.; Spake, N.B.; Bery, W.W.; Schmeda, R.A. Method for the Recovery of Minerals and Production of By-Products from Coal Ash. U.S. Patent 4652433A, 24 March 1987. [Google Scholar]
- Lin, R.; Howard, B.H.; Roth, E.A.; Bank, T.L.; Granite, E.J.; Soong, Y. Enrichment of rare earth elements from coal and coal by-products by physical separations. Fuel 2017, 200, 506–520. [Google Scholar] [CrossRef]
- Zhang, W.; Noble, A. Mineralogy characterization and recovery of rare earth elements from the roof and floor materials of the Guxu coalfield. Fuel 2020, 270, 117533. [Google Scholar] [CrossRef]
- Rozelle, P.L.; Khadilkar, A.B.; Pulati, N.; Soundarrajan, N.; Klima, M.S.; Mosser, M.M.; Miller, C.E.; Pisupati, S.V. A Study on Removal of Rare Earth Elements from, U.S. Coal Byproducts by Ion Exchange. Metall. Mater. Trans. E 2016, 3, 6–17. [Google Scholar]
- Cao, S.; Zhou, C.; Pan, J.; Liu, C.; Tang, M.; Ji, W.; Hu, T.; Zhang, N. Study on Influence Factors of Leaching of Rare Earth Elements from Coal Fly Ash. Energy Fuels 2018, 32, 8000–8005. [Google Scholar] [CrossRef]
- Kumari, A.; Parween, R.; Chakravarty, S.; Parmar, K.; Pathak, D.D.; Lee, J.-C.; Jha, M.K. Novel approach to recover rare earth metals (REMs) from Indian coal bottom ash. Hydrometallurgy 2019, 187, 1–7. [Google Scholar] [CrossRef]
- Arrachart, G.; Couturier, J.; Dourdain, S.; Levard, C.; Pellet-Rostaing, S. Recovery of rare earth elements (REE) using ionic solvents. Processes 2021, 9, 1202. [Google Scholar] [CrossRef]
- Davris, P.; Balomenos, E.; Panias, D.; Paspaliaris, I. Selective Leaching of Rare Earth Elements from Bauxite Residue (Red Mud), Using a Functionalized Hydrophobic Ionic Liquid. Hydrometallurgy 2016, 164, 125–135. [Google Scholar] [CrossRef]
- Taggart, R.K.; Hower, J.C.; Hsu-Kim, H. Effects of roasting additives and leaching parameters on the extraction of rare earth elements from coal fly ash. Int. J. Coal Geol. 2018, 196, 106–114. [Google Scholar] [CrossRef]
- Yakaboylu, G.A.; Baker, D.; Wayda, B.; Sabolsky, K.; Zondlo, J.W.; Shekhawat, D.; Wildfire, C.; Sabolsky, E.M. Microwave-Assisted Pretreatment of Coal Fly Ash for Enrichment and Enhanced Extraction of Rare-Earth Elements. Energy Fuels 2019, 33, 12083–12095. [Google Scholar] [CrossRef]
- King, J.F.; Taggart, R.K.; Smith, R.C.; Hower, J.C.; Hsu-Kim, H. Aqueous acid and alkaline extraction of rare earth elements from coal combustion ash. Int. J. Coal Geol. 2018, 195, 75–83. [Google Scholar] [CrossRef]
- Manurung, H.; Rosita, W.; Bendiyasa, I.M.; Prasetya, A.; Anggara, F.; Astuti, W.; Djuanda, D.R.; Petrus, H.T.B.M. Recovery of rare earth elements and yttrium from non-magnetic coal fly ash using acetic acid solution. Met. Indones. 2020, 42, 35–42. [Google Scholar] [CrossRef]
- Uda, T.; Jacob, K.T.; Hirasawa, M. Technique for enhanced rare earth separation. Science 2000, 289, 2326–2329. [Google Scholar] [CrossRef]
- Das, S.; Gaustad, G.; Sekar, A.; Williams, E. Techno-economic analysis of supercritical extraction of rare earth elements from coal ash. J. Clean. Prod. 2018, 189, 539–551. [Google Scholar] [CrossRef]
- Yaftian, M.R.; Burgard, M.; Dieleman, C.B.; Matt, D. Rare-earth metal-ion separation using a supported liquid membrane mediated by a narrow rim phosphorylated calix [4]arene. J. Membr. Sci. 1998, 144, 57–64. [Google Scholar] [CrossRef]
- Smith, R.C.; Taggart, R.K.; Hower, J.C.; Wiesner, M.R.; Hsu-Kim, H. Selective Recovery of Rare Earth Elements from Coal Fly Ash Leachates Using Liquid Membrane Processes. Environ. Sci Technol. 2019, 53, 4490–4499. [Google Scholar] [CrossRef] [PubMed]
- Jyothi, R.K.; Thenepalli, T.; Ahn, J.W.; Parhi, P.K.; Chung, K.W.; Lee, J.-Y. Review of rare earth elements recovery from secondary resources for clean energy technologies: Grand opportunities to create wealth from waste. J. Clean. Prod. 2020, 267, 122048. [Google Scholar] [CrossRef]
- Park, D.; Middleton, A.; Smith, R.; Deblonde, G.; Laudal, D.; Theaker, N.; Hsu-Kim, H.; Jiao, Y. A biosorption-based approach for selective extraction of rare earth elements T from coal byproducts. Sep. Purif. Technol. 2020, 241, 116726. [Google Scholar] [CrossRef]
- Mondal, S.; Ghar, A.; Satpati, A.K.; Sinharoy, P.; Singh, D.K.; Sharma, J.N.; Sreenivas, T.; Kain, V. Recovery of rare earth elements from coal fly ash using TEHDGA impregnated resin. Hydrometallurgy 2019, 185, 93–101. [Google Scholar] [CrossRef]
- Chi, R.; Xu, Z. A solution chemistry approach to the study of rare earth element precipitation by oxalic acid. Metall. Mater. Trans. B 1999, 30, 189–195. [Google Scholar] [CrossRef]
- Anand Rao, K.; Ram, K.; Madhu Babu, J.; Rama Devi, G.; Sreenivas, T. Development of process scheme for recovery of rare earths from leachate of coal flyash. Clean. Chem. Eng. 2022, 4, 100078. [Google Scholar]
Disclaimer/Publisher’s Note: The statements, opinions and data contained in all publications are solely those of the individual author(s) and contributor(s) and not of MDPI and/or the editor(s). MDPI and/or the editor(s) disclaim responsibility for any injury to people or property resulting from any ideas, methods, instructions or products referred to in the content. |
© 2023 by the authors. Licensee MDPI, Basel, Switzerland. This article is an open access article distributed under the terms and conditions of the Creative Commons Attribution (CC BY) license (https://creativecommons.org/licenses/by/4.0/).
