Factors Influencing Household Waste Separation Behavior: Cases of Russia and Finland
Abstract
:1. Introduction
2. Materials and Methods
2.1. Case Selection and Description
2.2. Conceptual Framework
2.3. Survey Design and Data Collection
2.4. Data Analysis
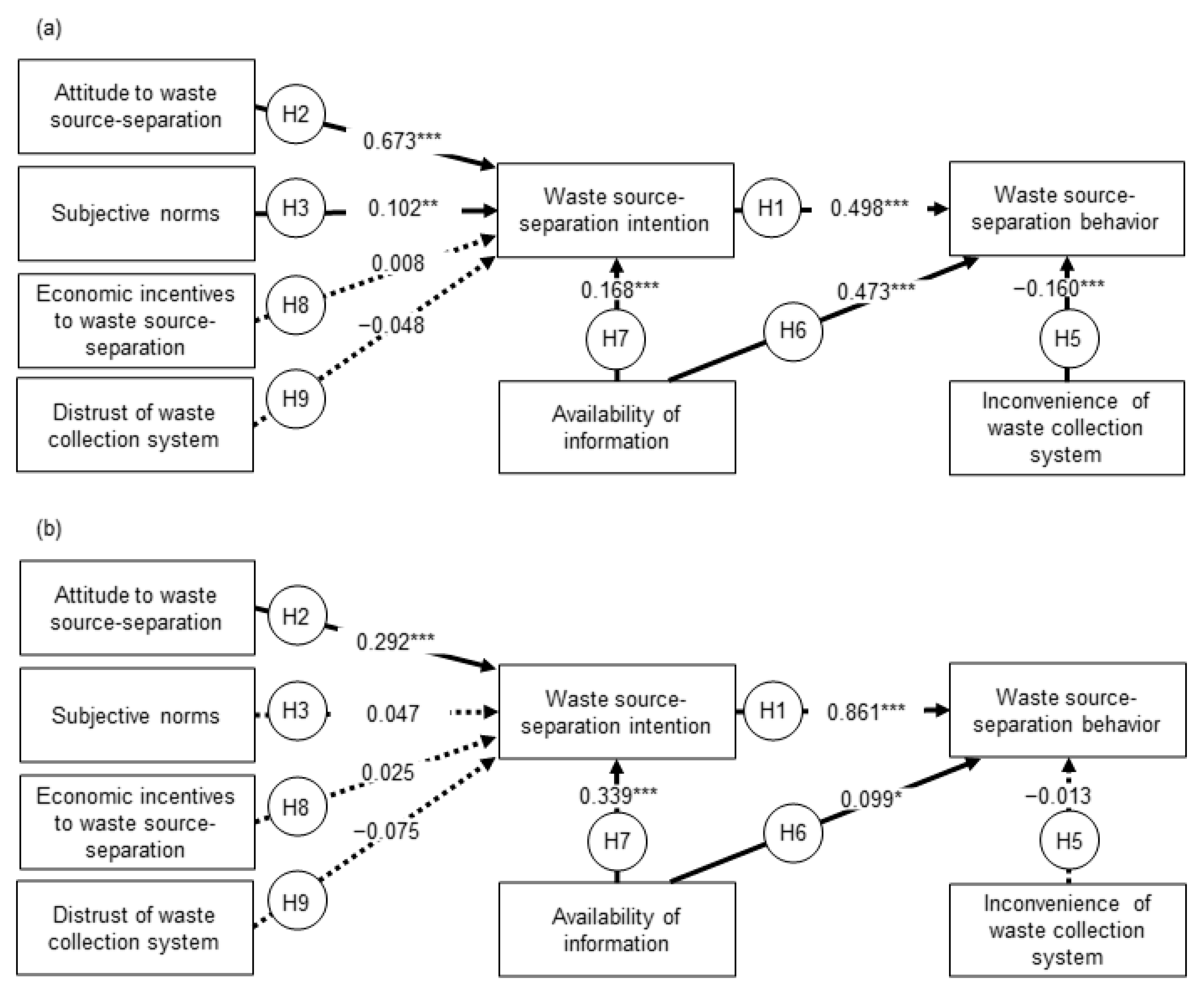
3. Results
4. Discussion
4.1. Inconvenience of Waste Collection System
4.2. Availability of Information
4.3. Intention to Collect Waste Separately
4.4. Attitude to Waste Source Separation
4.5. Subjective Norms
4.6. Economic Incentives and Distrust of Waste Collection System
5. Conclusions
Supplementary Materials
Author Contributions
Funding
Institutional Review Board Statement
Informed Consent Statement
Data Availability Statement
Acknowledgments
Conflicts of Interest
References
- Publications Office of the European Union Directive 2008/98/EC of the European Parliament and of the Council of 19 November 2008 on Waste and Repealing Certain Directives 2009. Available online: https://eur-lex.europa.eu/legal-content/EN/TXT/?uri=celex%3A32008L0098 (accessed on 19 June 2022).
- Statista EU: Municipal Waste Recycling Rate by Country 2019|Statista. Available online: https://www-statista-com.ezproxy.cc.lut.fi/statistics/1219551/municipal-waste-recycling-eu-by-country/ (accessed on 24 April 2022).
- Skryhan, H.; Shilova, I.; Khandogina, O.; Abashyna, K.; Chernikova, O. Waste management in post-soviet countries: How far from the EU? Detritus 2018, 3, 193. [Google Scholar] [CrossRef]
- Hage, O.; Söderholm, P.; Berglund, C. Norms and economic motivation in household recycling: Empirical evidence from Sweden. Resour. Conserv. Recycl. 2009, 53, 155–165. [Google Scholar] [CrossRef]
- Reijonen, H.; Bellman, S.; Murphy, J.; Kokkonen, H. Factors related to recycling plastic packaging in Finland’s new waste management scheme. Waste Manag. 2021, 131, 88–97. [Google Scholar] [CrossRef] [PubMed]
- Huang, M.; Law, K.M.Y.; Geng, S.; Niu, B.; Kettunen, P. Predictors of waste sorting and recycling behavioural intention among youths: Evidence from Shenzhen, China and Turku, Finland. Waste Manag. Res. 2022, 40, 721–735. [Google Scholar] [CrossRef] [PubMed]
- Best, H. Structural and Ideological Determinants of Household Waste Recycling: Results from an Empirical Study in Cologne, Germany. Nat. Cult. 2009, 4, 167–190. [Google Scholar] [CrossRef]
- Knussen, C.; Yule, F. “I’m Not in the Habit of Recycling”: The Role of Habitual Behavior in the Disposal of Household Waste. Environ. Behav. 2008, 40, 683–702. [Google Scholar] [CrossRef]
- Barr, S. Factors Influencing Environmental Attitudes and Behaviors: A U.K. Case Study of Household Waste Management. Environ. Behav. 2007, 39, 435–473. [Google Scholar] [CrossRef]
- Fornara, F.; Carrus, G.; Passafaro, P.; Bonnes, M. Distinguishing the sources of normative influence on proenvironmental behaviors: The role of local norms in household waste recycling. Group Process. Intergroup Relat. 2011, 14, 623–635. [Google Scholar] [CrossRef]
- Pivetti, M.; Melotti, G.; Vespa, M.; Cappabianca, F.; Troilo, F.; Placentino, M.P. Predicting recycling in Southern Italy: An exploratory study. Resour. Conserv. Recycl. 2020, 156, 104727. [Google Scholar] [CrossRef]
- Miafodzyeva, S.; Brandt, N.; Olsson, M. Motivation recycling: Pre-recycling case study in Minsk, Belarus. Waste Manag. Res. 2010, 28, 340–346. [Google Scholar] [CrossRef]
- Arı, E.; Yılmaz, V. A proposed structural model for housewives’ recycling behavior: A case study from Turkey. Ecol. Econ. 2016, 129, 132–142. [Google Scholar] [CrossRef]
- Miliute-Plepiene, J.; Hage, O.; Plepys, A.; Reipas, A. What motivates households recycling behaviour in recycling schemes of different maturity? Lessons from Lithuania and Sweden. Resour. Conserv. Recycl. 2016, 113, 40–52. [Google Scholar] [CrossRef]
- Stoeva, K.; Alriksson, S. Influence of recycling programmes on waste separation behaviour. Waste Manag. 2017, 68, 732–741. [Google Scholar] [CrossRef]
- Ukkonen, A.; Sahimaa, O. Weight-based pay-as-you-throw pricing model: Encouraging sorting in households through waste fees. Waste Manag. 2021, 135, 372–380. [Google Scholar] [CrossRef]
- Statistics Finland Statistics Finland—Waste Statictics 2020. Available online: https://www.stat.fi/til/jate/2020/13/jate_2020_13_2021-12-09_tie_001_en.html (accessed on 7 April 2022).
- Ympäristöministeriö Jätelakiesitys Vauhdittaa Jätteiden Erilliskeräystä Ja Kiertotaloutta—Ympäristöministeriö. Available online: https://ym.fi/-/jatelakiesitys-vauhdittaa-jatteiden-erilliskeraysta-ja-kiertotaloutta (accessed on 16 May 2022).
- Santti, U.; Happonen, A.; Auvinen, H. Digitalization boosted recycling: Gamification as an inspiration for young adults to do enhanced waste sorting. AIP Conf. Proc. 2020, 2233. [Google Scholar] [CrossRef]
- Lakeuden Etappi. RE-Point Is a New Kind of Waste Reception Facility—Lakeuden Etappi. Available online: https://www.etappi.com/en/services/waste-reception-facilities/re-point-is-a-new-kind-of-waste-reception-facility/ (accessed on 21 July 2022).
- Committee for the Improvement of Saint Petersburg Territorial Production and Consumption Waste Management Scheme [Territorialnaya Skhema Obrashchenya s Othodami Proizvodstva i Potrebleniya]. Available online: https://www.gov.spb.ru/gov/otrasl/blago/documents/new_npa/ (accessed on 25 June 2020).
- Fedotkina, O.; Gorbashko, E.; Vatolkina, N. Circular Economy in Russia: Drivers and Barriers for Waste Management Development. Sustainability 2019, 11, 5837. [Google Scholar] [CrossRef]
- Raghu, S.J.; Rodrigues, L.L.R. Behavioral aspects of solid waste management: A systematic review. J. Air Waste Manag. Assoc. 2020, 70, 1268–1302. [Google Scholar] [CrossRef]
- Schwartz, S.H. Normative influences on altruism, w: L. Berkowitz (red.). Adv. Exp. Soc. Psychol. 1977, 10, 221–279. [Google Scholar] [CrossRef]
- Ajzen, I. The theory of planned behavior. Organ. Behav. Hum. Decis. Process. 1991, 50, 179–211. [Google Scholar] [CrossRef]
- Ajzen, I.; Fishbein, M. Belief, Attitude, Intention and Behaviour: An Introduction to Theory and Research; Addison-Wesley: Reading, MA, USA, 1975. [Google Scholar]
- Tonglet, M.; Phillips, P.S.; Read, A.D. Using the Theory of Planned Behaviour to investigate the determinants of recycling behaviour: A case study from Brixworth, UK. Resour. Conserv. Recycl. 2004, 41, 191–214. [Google Scholar] [CrossRef]
- Karim Ghani, W.A.W.A.; Rusli, I.F.; Biak, D.R.A.; Idris, A. An application of the theory of planned behaviour to study the influencing factors of participation in source separation of food waste. Waste Manag. 2013, 33, 1276–1281. [Google Scholar] [CrossRef]
- Razali, F.; Daud, D.; Weng-Wai, C.; Anthony Jiram, W.R. Waste separation at source behaviour among Malaysian households: The Theory of Planned Behaviour with moral norm. J. Clean. Prod. 2020, 271, 122025. [Google Scholar] [CrossRef]
- Aboelmaged, M. E-waste recycling behaviour: An integration of recycling habits into the theory of planned behaviour. J. Clean. Prod. 2021, 278, 124182. [Google Scholar] [CrossRef]
- Zhang, D.; Huang, G.; Yin, X.; Gong, Q. Residents’ waste separation behaviors at the source: Using SEM with the theory of planned behavior in Guangzhou, China. Int. J. Environ. Res. Public Health 2015, 12, 9475–9491. [Google Scholar] [CrossRef]
- Baker, E.W.; Al-Gahtani, S.S.; Hubona, G.S. The effects of gender and age on new technology implementation in a developing country: Testing the theory of planned behavior (TPB). Inf. Technol. People 2007, 20, 352–375. [Google Scholar] [CrossRef]
- Kautonen, T.; van Gelderen, M.; Tornikoski, E.T. Predicting entrepreneurial behaviour: A test of the theory of planned behaviour. Appl. Econ. 2011, 45, 697–707. [Google Scholar] [CrossRef]
- Xu, L.; Ling, M.; Lu, Y.; Shen, M. Understanding household waste separation behaviour: Testing the roles of moral, past experience, and perceived policy effectiveness within the theory of planned behaviour. Sustainability 2017, 9, 625. [Google Scholar] [CrossRef]
- Heidari, A.; Kolahi, M.; Behravesh, N.; Ghorbanyon, M.; Ehsanmansh, F.; Hashemolhosini, N.; Zanganeh, F. Youth and sustainable waste management: A SEM approach and extended theory of planned behavior. J. Mater. Cycles Waste Manag. 2018, 20, 2041–2053. [Google Scholar] [CrossRef]
- Graham-Rowe, E.; Jessop, D.C.; Sparks, P. Predicting household food waste reduction using an extended theory of planned behaviour. Resour. Conserv. Recycl. 2015, 101, 194–202. [Google Scholar] [CrossRef]
- Davies, J.; Foxall, G.R.; Pallister, J. Beyond the Intention–Behaviour Mythology: An Integrated Model of Recycling. Mark. Theory 2002, 2, 29–113. [Google Scholar] [CrossRef]
- Wang, K.; Lu, J.; Liu, H. Residents’ waste source separation behaviours in Shanghai, China. J. Mater. Cycles Waste Manag. 2021, 23, 937–949. [Google Scholar] [CrossRef]
- Fan, B.; Yang, W.; Shen, X. A comparison study of ‘motivation–intention–behavior’ model on household solid waste sorting in China and Singapore. J. Clean. Prod. 2019, 211, 442–454. [Google Scholar] [CrossRef]
- Mak, T.M.W.; Yu, I.K.M.; Xiong, X.; Zaman, N.Q.; Yaacof, N.; Hsu, S.C.; Poon, C.S.; Tsang, D.C.W. A cross-region analysis of commercial food waste recycling behaviour. Chemosphere 2021, 274, 129750. [Google Scholar] [CrossRef] [PubMed]
- Ölander, F.; Thøgersen, J. Understanding of consumer behaviour as a prerequisite for environmental protection. J. Consum. Policy 1995, 18, 345–385. [Google Scholar] [CrossRef]
- Rathore, P.; Sarmah, S.P. Investigation of factors influencing source separation intention towards municipal solid waste among urban residents of India. Resour. Conserv. Recycl. 2021, 164, 105164. [Google Scholar] [CrossRef]
- Vassanadumrongdee, S.; Kittipongvises, S. Factors influencing source separation intention and willingness to pay for improving waste management in Bangkok, Thailand. Sustain. Environ. Res. 2018, 28, 90–99. [Google Scholar] [CrossRef]
- Jebb, A.T.; Ng, V.; Tay, L. A Review of Key Likert Scale Development Advances: 1995–2019. Front. Psychol. 2021, 12, 1590. [Google Scholar] [CrossRef]
- AWARE. Educating Sustainability—Aware. Available online: https://aware.lutsoftware.com/ (accessed on 19 July 2022).
- Hair, J.F.; Hult, G.T.M.; Ringle, C.M.; Sarstedt, M.; Thiele, K.O. Mirror, mirror on the wall: A comparative evaluation of composite-based structural equation modeling methods. J. Acad. Mark. Sci. 2017, 45, 616–632. [Google Scholar] [CrossRef]
- Bartlett, J.E.; Kotrlik, J.W.; Higgins, C.C. Organizational Research: Determining Appropriate Sample Size in Survey Research. Inf. Technol. Learn. Perform. J. 2001, 19, 43. [Google Scholar]
- Taherdoost, H. Determining Sample Size; How to Calculate Survey Sample Size. Int. J. Econ. Manag. Syst. 2017, 2, 237–239. [Google Scholar]
- Statistics Finland. Statistics Finland. Urban-rural|Concepts|Statistics Finland. Available online: https://www.stat.fi/meta/kas/kaupunki_maaseu_en.html (accessed on 16 May 2022).
- Cronbach, L.J. Coefficient alpha and the internal structure of tests*. Psychometrika 1951, 16, 297–334. [Google Scholar] [CrossRef]
- Hair, J.F.; Sarstedt, M.; Hopkins, L.; Kuppelwieser, V.G. Partial least squares structural equation modeling (PLS-SEM): An emerging tool in business research. Eur. Bus. Rev. 2014, 26, 106–121. [Google Scholar] [CrossRef]
- Nunnally, J.C. Psychometric Theory; McGraw–Hill: New York, NY, USA, 1967. [Google Scholar]
- Hair, J.F.; Black, W.C.; Babin, B.J.; Anderson, R.E.; Tatham, R.L. Multivariate Data Analysis; Prentice hall: Upper Saddle River, NJ, USA, 1998. [Google Scholar]
- Fornell, C.; Larcker, D.F. Evaluating Structural Equation Models with Unobservable Variables and Measurement Error. J. Mark. Res. 1981, 18, 39–50. [Google Scholar] [CrossRef]
- Hox, J.J.; Bechger, T.M. An Introduction to Structural Equation Modeling. Fam. Sci. Rev. 1998, 11, 354–373. [Google Scholar]
- Paswan, A. Confirmatory Factor Analysis and Structural Equations Modeling, An Introduction; Department of Marketing and Logistics, COB, University of North Texas: Denton, TX, USA, 2009. [Google Scholar]
- Kline, R.B. Principles and Practice of Structural Equation Modeling; Guilford Press: New York, NY, USA, 1998. [Google Scholar]
- Schumacker, R.E.; Lomax, R.G. A Beginner’s Guide to Structural Equation Modeling, 3rd ed.; Routledge/Taylor & Francis Group: New York, NY, USA, 2010; ISBN 9781841698908. [Google Scholar]
- Hooper, D.; Coughlan, J.; Mullen, M.R.; Mullen, J.; Hooper, D.; Coughlan, J.; Mullen, M.R. Structural Equation Modelling: Guidelines for Determining Model Fit. Electron. J. Bus. Res. Methods 2008, 6, 53–60. [Google Scholar]
- Shadfar, S.; Malekmohammadi, I. Application of Structural Equation Modeling (SEM) in restructuring state intervention strategies toward paddy production development. Int. J. Acad. Res. Bus. Soc. Sci. 2013, 3, 576. [Google Scholar] [CrossRef]
- Engelhart, M.D. The technique of path coefficients. Psychometrika 1936, 1, 287–293. [Google Scholar] [CrossRef]
- Eisinga, R.; Grotenhuis, M.T.; Pelzer, B. The reliability of a two-item scale: Pearson, Cronbach, or Spearman-Brown? Int. J. Public Health 2012, 58, 637–642. [Google Scholar] [CrossRef]
- Nguyen, T.T.P.; Zhu, D.; Le, N.P. Factors influencing waste separation intention of residential households in a developing country: Evidence from Hanoi, Vietnam. Habitat Int. 2015, 48, 169–176. [Google Scholar] [CrossRef]
- Zhang, S.; Hu, D.; Lin, T.; Li, W.; Zhao, R.; Yang, H.; Pei, Y.; Jiang, L. Determinants affecting residents’ waste classification intention and behavior: A study based on TPB and A-B-C methodology. J. Environ. Manag. 2021, 290, 112591. [Google Scholar] [CrossRef]
- Ma, J.; Hipel, K.W.; Hanson, M.L.; Cai, X.; Liu, Y. An analysis of influencing factors on municipal solid waste source-separated collection behavior in Guilin, China by Using the Theory of Planned Behavior. Sustain. Cities Soc. 2018, 37, 336–343. [Google Scholar] [CrossRef]


| Descriptive Characteristic | Russia | Finland | ||
|---|---|---|---|---|
| Survey Result (n = 490) | Population Profile | Survey Result (n = 410) | Population Profile | |
| Age | ||||
| ≤19 | 2.4% | 18.9% | 1.2% | 20.9% |
| 20–29 | 22.8% | 12.5% | 22.1% | 12.0% |
| 30–39 | 35.4% | 18.2% | 24.0% | 13.0% |
| 40–49 | 22.2% | 14.1% | 23.3% | 12.0% |
| 50–59 | 10.8% | 13.2% | 18.3% | 12.9% |
| ≥60 | 6.4% | 23.1% | 11.1% | 29.2% |
| Gender | ||||
| Male | 22.4% | 55.0% | 26.4% | 51.0% |
| Female | 77.6% | 45.0% | 71.2% | 49.0% |
| Not reported | 0.0% | 2.4% | ||
| Education | ||||
| School | 1.2% | 19.9% | 1.2% | 26.2% |
| College | 9.2% | 30.5% | 32.2% | 32.3% |
| Higher education | 89.6% | 49.4% | 65.6% | 41.7% |
| Other | 0.0% | 0.2% | 1.0% | |
| Income (1000 RUB per month/1000 EUR per year) | ||||
| 0–14/0–9.9 | 8.4% 1 | 9.4% | 11.3% | 31.2% |
| 14–27/10–29.9 | 11.8% 1 | 24.1% | 27.2% | 36.9% |
| 27–45/30–49.9 | 15.0% 1 | 27.1% | 37.7% | 21.5% |
| 45–60/50–69.9 | 11.0% 1 | 13.9% | 13.5% | 6.2% |
| ≥60/≥70 | 18.8% 1 | 25.5% | 10.3% | 4.2% |
| Factor | Factor Code | Russia | Finland |
|---|---|---|---|
| Waste source-separation behavior | BEH | 0.75 | 0.70 |
| Waste source-separation intentions | INT | 0.95 | 0.76 |
| Attitude towards waste source-separation | ATT | 0.89 | 0.83 |
| Subjective norms | SN | 0.77 | 0.75 |
| Perceived behavioral control | PCB | 0.60 | 0.46 |
| Inconvenience of waste collection system | SYST | 0.82 | 0.86 |
| Availability of information | INF | 0.90 | 0.78 |
| Economic incentives | ECON | 0.82 | 0.72 |
| Distrust of waste collection system | DISTR | 0.72 | 0.80 |
| Item Code | Russia | Finland | ||||||||
|---|---|---|---|---|---|---|---|---|---|---|
| Mean | St. Dev. | Factor Loading | CR | AVE | Mean | St. Dev. | Factor Loading | CR | AVE | |
| BEH1 | 3.85 | 1.37 | 0.69 | 0.76 | 0.62 | 4.62 | 0.69 | 0.66 | 0.71 | 0.55 |
| BEH2 | 4.33 | 1.19 | 0.88 | 4.81 | 0.61 | 0.82 | ||||
| INT1 | 4.73 | 0.79 | 0.97 | 0.95 | 0.90 | 4.70 | 0.64 | 0.80 | 0.77 | 0.63 |
| INT2 | 4.73 | 0.81 | 0.93 | 4.84 | 0.52 | 0.79 | ||||
| ATT1 | 4.76 | 0.59 | 0.75 | 0.87 | 0.64 | 4.73 | 0.55 | 0.81 | 0.81 | 0.54 |
| ATT2 | 4.79 | 0.64 | 0.95 | 4.75 | 0.54 | 0.89 | ||||
| ATT3 | 4.77 | 0.69 | 0.89 | 4.70 | 0.62 | 0.75 | ||||
| ATT4 | 4.82 | 0.69 | 0.55 | 4.85 | 0.60 | 0.38 | ||||
| SN1 | 2.82 | 1.44 | 0.69 | 0.79 | 0.55 | 3.98 | 1.11 | 0.61 | 0.76 | 0.52 |
| SN2 | 2.26 | 1.15 | 0.86 | 3.58 | 1.17 | 0.82 | ||||
| SN3 | 2.81 | 1.31 | 0.67 | 3.97 | 0.95 | 0.73 | ||||
| SYST1 | 3.77 | 1.11 | 0.80 | 0.83 | 0.63 | 3.66 | 1.49 | 0.79 | 0.87 | 0.69 |
| SYST2 | 3.75 | 1.10 | 0.90 | 3.76 | 1.36 | 0.96 | ||||
| SYST3 | 3.62 | 1.25 | 0.66 | 3.34 | 1.45 | 0.73 | ||||
| INF1 | 3.58 | 1.45 | 0.87 | 0.90 | 0.70 | 4.54 | 0.78 | 0.85 | 0.80 | 0.51 |
| INF2 | 3.71 | 1.41 | 0.92 | 4.61 | 0.73 | 0.76 | ||||
| INF3 | 4.04 | 1.23 | 0.75 | 4.70 | 0.59 | 0.71 | ||||
| INF4 | 3.78 | 1.39 | 0.80 | 4.49 | 0.89 | 0.50 | ||||
| ECON1 | 2.02 | 1.17 | 0.73 | 0.82 | 0.61 | 2.70 | 1.24 | 0.58 | 0.73 | 0.48 |
| ECON2 | 3.05 | 1.30 | 0.76 | 3.65 | 1.15 | 0.84 | ||||
| ECON3 | 2.82 | 1.35 | 0.85 | 4.08 | 0.98 | 0.64 | ||||
| DISTR1 | 3.50 | 1.28 | 0.71 | 0.74 | 0.51 | 2.85 | 1.32 | 0.79 | 0.80 | 0.58 |
| DISTR2 | 3.20 | 1.36 | 0.94 | 2.32 | 1.26 | 0.86 | ||||
| DISTR3 | 4.62 | 0.89 | 0.39 | 3.89 | 1.28 | 0.61 | ||||
| Dataset | CMIN/df | GFI | CFI | RMSEA | AGFI | IFI | NFI |
|---|---|---|---|---|---|---|---|
| Russia | 2.246 | 0.920 | 0.956 | 0.050 | 0.895 | 0.957 | 0.924 |
| Finland | 2.093 | 0.914 | 0.934 | 0.052 | 0.887 | 0.935 | 0.882 |
Publisher’s Note: MDPI stays neutral with regard to jurisdictional claims in published maps and institutional affiliations. |
© 2022 by the authors. Licensee MDPI, Basel, Switzerland. This article is an open access article distributed under the terms and conditions of the Creative Commons Attribution (CC BY) license (https://creativecommons.org/licenses/by/4.0/).
Share and Cite
Zaikova, A.; Deviatkin, I.; Havukainen, J.; Horttanainen, M.; Astrup, T.F.; Saunila, M.; Happonen, A. Factors Influencing Household Waste Separation Behavior: Cases of Russia and Finland. Recycling 2022, 7, 52. https://doi.org/10.3390/recycling7040052
Zaikova A, Deviatkin I, Havukainen J, Horttanainen M, Astrup TF, Saunila M, Happonen A. Factors Influencing Household Waste Separation Behavior: Cases of Russia and Finland. Recycling. 2022; 7(4):52. https://doi.org/10.3390/recycling7040052
Chicago/Turabian StyleZaikova, Anna, Ivan Deviatkin, Jouni Havukainen, Mika Horttanainen, Thomas Fruergaard Astrup, Minna Saunila, and Ari Happonen. 2022. "Factors Influencing Household Waste Separation Behavior: Cases of Russia and Finland" Recycling 7, no. 4: 52. https://doi.org/10.3390/recycling7040052
APA StyleZaikova, A., Deviatkin, I., Havukainen, J., Horttanainen, M., Astrup, T. F., Saunila, M., & Happonen, A. (2022). Factors Influencing Household Waste Separation Behavior: Cases of Russia and Finland. Recycling, 7(4), 52. https://doi.org/10.3390/recycling7040052

