Abstract
High-speed solid particles ejected during battery thermal runaway pose severe safety threats, yet their velocity measurement is hindered by high density, microscopic size, and intense glare. This study proposes a non-intrusive velocimetry framework that integrates an enhanced single-stage object detector with a structural similarity matching algorithm. The detector incorporates specialized feature extraction modules and a high-resolution layer to identify microscopic targets in extreme environments, while the matching algorithm employs adaptive direction constraints to ensure precise trajectory tracking. Experimental validation demonstrates that the framework achieves a mean average precision of 92.7% and supports real-time processing. The method successfully quantifies a three-stage velocity evolution in battery failure events, identifying a peak particle speed exceeding 120 m/s. These findings provide critical kinematic data for optimizing battery safety structures and modeling fire propagation mechanisms.
1. Introduction
The rapid expansion of the new energy vehicle industry has made the safety of power battery systems a critical bottleneck [1,2]. Thermal runaway (TR) remains the most severe failure mode for lithium-ion batteries [3]. It manifests as an uncontrollable chain reaction where internal electrochemical and thermal energy is released within an extremely short timeframe, often resulting in catastrophic fires or explosions [4].
To construct efficient safety warning systems, researchers must understand the physical mechanisms governing the TR propagation [5]. During the violent eruption phase, a high-pressure mixture of gas and liquid entrains a large volume of high-temperature solid particles to form a high-speed multiphase jet [6,7], as illustrated in Figure 1. These solid particles act as primary vectors for hazard propagation. According to the kinetic energy theorem, the destructive potential of these particles scales with the square of their velocity, allowing them to penetrate adjacent cell safety valves or damage module structures [8,9]. Furthermore, these high-enthalpy particles act as mobile ignition sources that can ignite combustible electrolyte vapors and trigger a cascading failure across the entire battery pack. Prior research has explored particle velocimetry in extreme environments, ranging from high-enthalpy aerospace flows requiring spectral filtering [10] to battery venting scenarios utilizing traditional PIV techniques [11]. However, the unique combination of intense flame-induced background interference and extreme particle density in thermal runaway jets necessitates the development of specialized small-object detection algorithms to ensure reliable measurements in such harsh conditions. Consequently, precise and real-time velocity measurement of these micro-particles provides the essential physical data needed to assess impact damage, reveal fire spread patterns, and optimize module safety spacing [12].
Figure 1.
The overall framework of the study.
Measuring particle velocity within TR jets presents significant engineering challenges due to the extreme temperatures, transient dynamics, and multiphase turbulence involved [13]. Traditional contact measurement methods such as Pitot tubes or hot-wire anemometers are inapplicable because they degrade rapidly in high heat or disturb the flow field [14]. As a result, non-contact optical measurement techniques have become the standard research approach [15]. High-speed imaging has enabled exploratory studies, including visual records of jet morphology evolution and velocity estimations based on manual tracking or mass loss calculations [16]. While numerical simulations like Fluent and STAR-CCM+ offer full-field velocity predictions, their accuracy depends heavily on boundary condition assumptions and requires experimental validation [17,18]. Overall, existing experimental studies have primarily focused on qualitative observations or gas-phase velocity estimations. High-precision velocity data for the hazardous solid-phase particles remain scarce. This deficit exists because these particles are microscopic, often occupying only a few pixels, and are densely distributed. They are also frequently obscured by intense glare and smoke, which prevents traditional image processing algorithms like threshold segmentation from accurately extracting their trajectories [19].
Establishing non-intrusive diagnostics is fundamental for the characterization of complex failure mechanisms, as demonstrated by research focusing on the thermal aspects of battery safety [20]. Data-driven frameworks, such as the BatLiNet model, further demonstrate the capacity of deep learning to decode intricate battery behaviors and degradation patterns without the need for physical disassembly [21]. Building upon this logic, deep learning has recently provided new solutions for detecting small objects in complex environments [22,23]. Compared to two-stage detection algorithms such as the R-CNN series, single-stage algorithms represented by YOLO and SSD offer superior inference speeds that are better detailed for processing high-throughput data from transient events [24,25]. Recent progress in the battery sector has led to specialized architectures like SD-YOLO, which utilizes similarity-aware activation and dynamic convolutions for small-scale surface defect detection [26]. Nevertheless, these efforts primarily address static manufacturing faults, and the direct application of generic object detection models to battery TR scenarios reveals distinct limitations. Particles in these jets appear as weak targets where edge and texture features are prone to loss during the down-sampling process of convolutional neural networks [27]. Background interference from violently fluctuating flame illumination further increases the risk of false positives and missed detections [28]. Although recent studies have attempted to optimize small object detection through residual units, attention mechanisms, or multi-scale feature fusion, the feature extraction and noise suppression capabilities of current models remain insufficient for the high-density and extremely small-scale characteristics of TR jets [29].
To address these challenges, a specialized target detection and tracking framework for battery TR multiphase flows, designated as BE (Battery Eruption)-YOLOv8s, is proposed in this study. The primary technical contributions are as follows:
(1). Construction of a high-sensitivity detector: The YOLOv8s architecture is refined specifically for feature-sparse particle targets. A depth-wise separable convolution with fused attention, named DAConv, is integrated into the backbone to suppress redundant background features. The original C2f structure is replaced by an SA-C3Ghost module enhanced with atrous convolution, which expands the receptive field without increasing the computational burden. Furthermore, an additional high-resolution detection layer is incorporated to significantly enhance the capability of capturing microscopic particles.
(2). Design of an adaptive matching algorithm: A structural similarity index direction matching algorithm, termed SSIDM, is developed to resolve the difficulty of associating targets across adjacent frames in high-density flows. This algorithm constrains the search area by utilizing particle motion direction consistency and combines it with structural similarity metrics to achieve fast and precise trajectory association.
(3). Revelation of velocity evolution laws: Utilizing this framework, full-field velocity measurements of the TR process in NCM lithium batteries are conducted. The experimental results quantify the non-linear evolution of particle velocity over time, identifying a distinct three-stage pattern characterized by initial low speed, violent acceleration, and subsequent decay. These findings provide direct data support for optimizing battery safety valves and verifying the strength of thermal protection structures.
2. Experimental Setup
2.1. Battery Preparation and Instrumentation
Three prismatic lithium-ion batteries (NCM622) with identical specifications were selected as the test specimens. Each battery possesses a nominal capacity of 52 Ah, with charge and discharge cutoff voltages of 4.2 V and 2.8 V, respectively. The geometric dimensions are 148 mm × 95 mm × 27 mm, with a mass of 830 g and a casing thickness of 0.7 mm. Prior to testing, all cells underwent three standard charge–discharge cycles at a constant current of 1/3 C and were subsequently charged to 100% state of charge (SOC). The initial open-circuit voltages for the three samples were measured at 4.182 V, 4.190 V, and 4.189 V, respectively.
To precisely monitor the thermal response, K-type thermocouples were deployed at the geometric centers of the front (Tf), back (Tb), and side (Ts) surfaces of each cell. All thermocouples were secured using high-temperature resistant polyimide tape to ensure intimate contact with the battery casing. Cell voltage (U) was monitored via Teflon-insulated wires. All thermal and electrical signals were synchronized and logged using a HIOKI-8450 data logger. TR was induced using a 600 W heating plate positioned on the front surface of the battery. The assembly was insulated with mica sheets and secured within a steel fixture using bolts tightened to a torque of 2 N·m, as illustrated in Figure 2a.
Figure 2.
Experimental setup and data acquisition system. (a) Battery specimen preparation; (b) Schematic diagram of the high-speed imaging system; (c) Physical experimental environment.
2.2. Experimental Protocol
During the test sequence, the high-speed camera was connected to the control computer and configured with a 2s pre-trigger buffer to ensure the capture of the onset of the jet. Following the activation of the data logger and the DC power supply for the heater, the recording was manually triggered at the instant of TR and terminated upon the cessation of the jet. Data logging continued for an additional 30 min post-test to record the cooling phase.
3. Methodology
3.1. The YOLOv8s Architecture
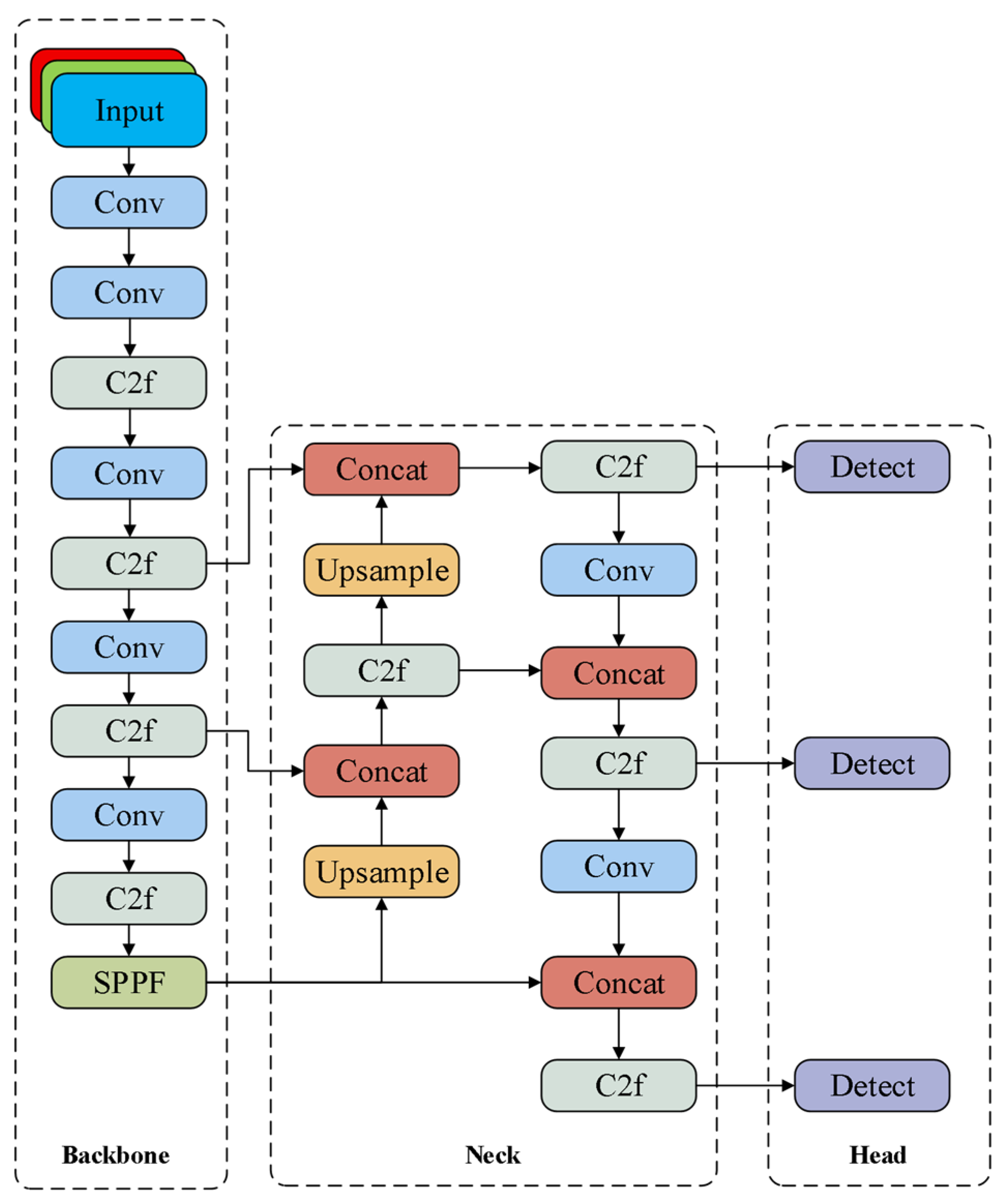
Released by Ultralytics in 2023, YOLOv8s represents a lightweight iteration within the object detection paradigm designed to optimize performance. Compared to its predecessors, this model features an advanced architectural design that achieves a superior equilibrium between detection precision and inference efficiency [30,31]. As illustrated in Figure 3, the YOLOv8 network architecture comprises three core components: the Backbone, the Neck, and the Detection Head. The Backbone employs CBS, C2f, and SPPF modules to execute efficient multi-scale feature extraction. Subsequently, the Neck network utilizes a PAN-FPN structure to adaptively fuse these multi-level features, thereby enhancing the representation of targets across varying scales. Finally, the Detection Head employs parallel branches for classification and regression, predicting category probabilities and precise coordinate information, respectively, to achieve accurate localization and identification in complex scenarios. This modular architecture ensures the seamless integration of feature extraction, fusion, and detection, significantly improving computational efficiency while maintaining high accuracy.
Figure 3.
Schematic diagram of the standard YOLOv8s network architecture.
The proven performance of YOLOv8 in tracking bubbles [32] and droplet swarms [33] highlights its potential for identifying small targets in complex multiphase flows. However, the extreme density and motion blur characteristic of thermal runaway ejections require specialized structural refinements beyond generic object detection models. Building upon recent strategies for enhancing feature extraction in microscopic targets [34], the BE-YOLOv8s framework incorporates targeted optimizations across the backbone and detection layers to accurately resolve the kinetics of eruption particles.
In the specific context of TR particle velocimetry, this model is utilized to acquire particle positional data on a frame-by-frame basis. This spatial information is then integrated with inter-frame matching and temporal interval calculations to enable the quantitative analysis of particle motion velocity. However, the standard YOLOv8s model exhibits inherent limitations when applied to the specific environment of TR eruptions, which are characterized by high-density, microscopic, and high-velocity particles. Deficiencies in feature extraction capability, small object detection precision, and inference efficiency render the original model inadequate for high-precision, real-time velocimetry requirements. Consequently, targeted structural improvements to the key modules of the network are necessary.
3.2. Improved YOLOv8s Algorithm
3.2.1. Dynamic Feature Enhancement via DAConv
Standard convolutional operations in YOLOv8 often generate substantial channel redundancy when processing TR particle images, which are characterized by high quantity and diminutive scale against a controlled background [35]. This redundancy dilutes the features of small targets and necessitates large datasets for effective gradient regression. To mitigate this issue and reduce sampling costs, a Depth-wise Separable Convolution structure with fused attention, referred to as DAConv, is introduced into the backbone network, as shown in Figure 4.
Figure 4.
Schematic diagram of the DAConv module.
Within this structure, input features are initially processed via depth-wise convolution. By splitting the input into multiple groups for independent convolution, this strategy significantly enhances model generalization and reduces parameter count. Subsequently, point-wise convolution is employed to reconstruct associations between feature maps by weighting the convolutional kernels. Finally, a channel attention mechanism is applied to the output. This mechanism differentiates channel importance by amplifying contributions from channels containing key information while suppressing noise and redundancy, thereby achieving more precise extraction of target features.
3.2.2. Receptive Field Optimization with SA-C3Ghost
The standard C2f module in YOLOv8 utilizes Bottleneck structures to fuse features. While effective for larger objects, this architecture often leads to missed detections or false negatives for small targets due to insufficient receptive fields [36]. In TR scenarios, particle targets typically manifest as linear streaks, and vital associative information exists between these micro-targets. To prevent the loss of such information during pooling, the SA-C3Ghost module is designed to replace the existing C2f structure.
As illustrated in Figure 5, the SA-C3Ghost module incorporates two primary computational pathways. The right branch introduces atrous convolution following a 1 × 1 convolutional layer, which significantly expands the receptive field for shallow features and enhances pixel-space correlation. The left branch is dedicated to deep feature extraction, where a Ghost Bottleneck is utilized to capture semantic information. This bottleneck employs two Ghost Conv modules to expand and then compress the channel dimensions, matching the shortcut path via depth-wise separable convolution. The fusion of these pathways enhances the network’s capability to extract features from small, streak-like targets.
Figure 5.
Schematic diagram of the SA-C3Ghost module.
3.2.3. Enhanced 160 × 160 Feature Layer for Multi-Scale Detection
The standard YOLOv8s network outputs feature maps at three scales: 80 × 80, 40 × 40, and 20 × 20. The 20 × 20 feature map, derived from deep layers, contains rich semantic information but suffers from a large receptive field that is prone to missing microscopic particles. Conversely, shallow feature maps possess higher resolution and preserve details such as shape and texture. To address the limitation where tiny particles are omitted by standard deep layers, an additional up-sampling layer is integrated to generate a high-resolution 160 × 160 feature map.
This new feature map is connected to the prediction head to construct a P2 detection scale. The P2 layer leverages the high resolution and small receptive field of shallow features to capture intricate local details and precise positional information. This addition allows the model to distinguish micro-targets from the background more effectively. While deep P5 detection layers retain semantic context, the P2 layer compensates for the loss of low-level detail incurred during down-sampling, thereby significantly improving the detection precision for minute particulate matter.
3.2.4. Overall Architecture of BE-YOLOv8s
To address the challenges posed by the dense distribution and microscopic size of particles in multiphase jets, the BE-YOLOv8s algorithm is proposed. The architecture optimizes the standard model through three key modifications: the integration of DAConv in the backbone to suppress feature redundancy; the implementation of the SA-C3Ghost module combined with atrous convolution to enhance spatial context extraction; and the addition of a specialized P2 detection head for small targets. The complete network structure of the BE-YOLOv8s algorithm is presented in Figure 6.
Figure 6.
Schematic diagram of the BE-YOLOv8s network.
3.3. Velocity Calculation Algorithm
Particle Tracking Velocimetry (PTV) is a widely employed technique for ascertaining flow field distributions by tracing the trajectories of tracer particles [37]. Multi-frame tracking, a common variant of PTV, utilizes temporal data to identify particle trajectories across multiple time steps. However, this method necessitates image acquisition at fixed, high-frequency intervals, a requirement typically met by high-speed cinematography.
In the specific context of high-temperature, high-velocity multiphase jets generated during battery TR, the internal materials undergo violent exothermic reactions, melting and ejecting at extreme pressures. These ejected particles possess substantial thermal energy, exhibiting distinct self-luminous characteristics. Consequently, these naturally occurring luminescent particles serve as intrinsic tracers, eliminating the need for external particle seeding—a process that could otherwise perturb the battery’s thermal behavior and compromise experimental fidelity. Due to the significant displacement of the high-speed particles relative to the exposure time of a single frame, the captured particles appear as linear streaks along the motion vector rather than static circular spots, as depicted in Figure 7. This figure illustrates the positional evolution of a single particle between consecutive frames (O1 to O2). The velocity calculation framework is predicated on image sequence analysis and comprises three core stages: target detection with center localization, inter-frame matching, and physical velocity computation.
Figure 7.
Principle of particle center extraction from high-speed motion streaks.
3.3.1. Target Detection and Center Localization
Initially, the proposed BE-YOLOv8s algorithm is utilized to process each frame, precisely identifying the trajectory of every luminous particle. The algorithm outputs a Bounding Box for each detected target. The geometric center (xbox, ybox) of this bounding box is defined as the representative coordinate of the particle for the current frame. The calculation is defined as follows:
where (xmin, ymin) and (xmin, ymin) denote the pixel coordinates of the top-left and bottom-right corners of the bounding box, respectively. These center coordinates serve as the basis for subsequent displacement calculations.
3.3.2. Inter-Frame Matching and Pixel Displacement
To achieve trajectory tracking, the correspondence of a specific particle between two consecutive frames (denoted as Frame n and Frame n + 1) must be established. The SSIDM algorithm is employed to execute this high-precision matching task. For a given particle center O1(x1, y1) in Frame n, the algorithm identifies the most probable matching point O2(x2, y2) in Frame n + 1. Subsequently, the pixel displacement d1 within the image plane is calculated:
3.3.3. Physical Velocity Calculation
The derivation of physical velocity requires the conversion of pixel displacement into spatial displacement, correlated with the time interval. A high-precision checkerboard calibration target with a 2 mm grid size (Figure 2c) was utilized to determine the spatial resolution coefficient k. This target was positioned at the safety valve exit plane before the experiments to ensure that the pixel-to-physical conversion remains accurate for the specific eruption zone of the particles. If two points on the calibration board with a known physical distance dreal (mm) are separated by a pixel distance dpixel (pixels) in the image, the spatial resolution coefficient k is determined by:
The acquisition frame rate f of the high-speed camera is a known parameter. Consequently, the time interval Δt between adjacent frames is the reciprocal of the frame rate:
The derivation of physical velocity requires the conversion of pixel displacement into spatial displacement. By combining the time interval Δt derived from the camera parameters, the pixel displacement d1, and the spatial resolution coefficient k obtained from the calibration frame, the flight velocity v of the particle is calculated using following equation:
The critical component of this velocimetry method lies in the accurate matching of the same particle across adjacent frames. In the scenario under study, multiple particle targets exist within the detection region of both frames. Therefore, an efficient matching algorithm is required to precisely associate the corresponding particle in the second frame with its predecessor in the first frame. To address the issues of insufficient accuracy and excessive computational time associated with existing matching methods in dense particle scenes, an improved matching algorithm based on SSIM is proposed.
3.4. Improved Matching Algorithm Based on SSIDM
The Structural Similarity Index Measure (SSIM) serves as a widely established metric for assessing image similarity by quantifying the inter-dependency of luminance, contrast, and structure between two images [38]. The index output ranges from −1 to 1, where a value of 1 indicates identical images. Given its ability to fuse brightness and structural information, SSIM is well suited as a discriminant criterion for particle matching in this application.
Mathematically, SSIM is composed of three comparison functions: luminance l(x,y), contrast c(x,y), and structure s(x,y), where x and y represent the reference and comparison images, respectively. These components are defined as follows:
Here, μx represents the mean intensity (estimating luminance), σx denotes the standard deviation (estimating contrast), and σxy signifies the covariance (estimating structure). The constants C1, C2, and C3 are small positive values introduced to stabilize the calculation against division by zero when the denominator is close to null. The final SSIM index is calculated as:
In Equation (10), the terms α, β, and γ represents positive exponents that adjust the relative importance of the luminance, contrast, and structure components, respectively.
Following the extraction of particle images via the BE-YOLOv8s algorithm, target association between adjacent frames is required. During the intense phase of TR, the number of particles in a single frame increases dramatically. A brute-force matching strategy comparing every particle would result in prohibitive computational costs. To mitigate this, a Structural Similarity Index Direction Matching (SSIDM) algorithm with adaptive directionality is developed. Implemented in Python, this algorithm optimizes the search process by adapting the search region based on the directional features of the particle trajectory, thereby significantly enhancing matching efficiency in jet scenarios. The process is shown in Figure 8.
Figure 8.
Schematic diagram of the proposed SSIDM matching algorithm.
The SSIDM algorithm defines a search region based on geometric constraints derived from the particle’s motion vector. As illustrated in the schematic of the search area (Figure 9), let O1(x1, y1) be the particle to be matched in the current frame and O2(x2, y2) be a candidate particle in the subsequent frame. The trajectory of O1 is characterized by a slope m, and the line L passing through O1 is defined by the slope-intercept equation:
Figure 9.
Schematic diagram of the particle search regions.
Region S1 imposes a distance constraint where the threshold dth1 is a spatial limit determined by the estimated maximum particle velocity and the inter-frame interval. Similarly, region S2 imposes a directional constraint, where the threshold dth2 defines the allowable lateral deviation of a candidate particle from the projected linear trajectory L. These parameters collectively ensure the precision of the matching task in dense particle scenes. The condition for a candidate O2 to fall within S1 is:
where d1 is the distance between O1 and O2, and dth1 is a distance threshold determined by the estimated maximum particle velocity.
Region S2 imposes a directional constraint. The linear equation is converted to the general form. The perpendicular distance d2 from the candidate particle O2 to the trajectory line L is calculated as:
The condition for O2 to fall within region S2 is:
where dth2 is a threshold defining the allowable lateral deviation from the projected trajectory. Candidates satisfying both spatial constraints are then evaluated using the SSIM metric to identify the optimal match. Upon confirming the match, the pixel displacement and flight velocity are computed using Equations (3) and (6).
3.5. Evaluation Metrics
Mean Average Precision (mAP) serves as the standard metric for assessing the localization and classification performance of object detection models. The calculation process involves determining the Precision-Recall (P-R) curve under specific Intersection over Union (IoU) thresholds. The Area Under the Curve (AUC) represents the Average Precision (AP) for a given class, and the average of AP values across all classes constitutes the mAP [39].
The IoU measures the geometric overlap between the predicted bounding box and the ground truth, which was set to 0.5, defined as:
Precision and Recall quantify the detection accuracy and completeness on the dataset, respectively:
Here, True Positives (TP) denote correctly identified positive instances, False Positives (FP) represent negative instances incorrectly labeled as positive, and False Negatives (FN) indicate positive instances missed by the model.
Average Precision (AP) and Mean Average Precision (mAP) are calculated using the following integrals and averages:
where h represents the total number of annotated categories. In the context of this study, h = 1, as the detection task is exclusively focused on particle targets.
The velocity calculation relies primarily on the frame-to-frame displacement of particle centroids rather than the strict morphological overlap of bounding boxes. Since the centroid position remains a robust feature even with minor fluctuations in box dimensions, the current detection precision effectively captures the kinematic trajectory without imposing excessive constraints.
4. Results and Discussion
4.1. TR Characteristics
Based on the established protocol, the temporal evolution of temperature and voltage for the three test groups is presented in Figure 10. The temporal origin is synchronized with the activation of the external heating power. During the initial heating phase, the battery exhibited no signs of violent internal reaction. The voltage remained stable, indicating that the structural integrity and electrochemical state of the cell were preserved under the external thermal load.
Figure 10.
Temperature and voltage response curves of TR experiments. (a) Exp. 1; (b) Exp. 2; (c) Exp. 3.
Upon the onset of TR, internal chain reactions were instantaneously activated, resulting in a precipitous temperature rise. Specifically, the front surface temperature (Tf) surged to its peak within 3 s, whereas the temperature rise rates for the back (Tb) and side (Ts) surfaces were comparatively moderate. Concurrently, severe internal short circuits and the rapid decomposition of active materials induced immediate cell failure, characterized by a rapid voltage collapse to 0 V.
A comparative analysis of the three datasets reveals minimal deviation in both the TR triggering time and the peak values of Tf and Tb. Such consistency underscores the high repeatability and reliability of the experimental methodology. However, notable discrepancies were observed in the side temperature Ts profiles. This variation is attributed to the absence of mechanical clamping on the side surfaces; post-TR swelling of the cell casing led to inconsistent contact pressure between the thermocouples and the surface across different tests, thereby introducing systematic measurement errors.
Figure 11 depicts the sequential images captured by the high-speed camera. The bright trajectories observed correspond to solid particles naturally ejected during the TR process. These particles became self-luminous due to extreme temperatures, eliminating the need for external illumination or artificial tracers. This self-luminescence ensures that the measurements faithfully reflect the dynamics of the battery material itself without artifacts from added substances. The ejected solid phase consists primarily of positive electrode particles and fragments from the aluminum and copper current collectors. Due to their high drag and low mass, the foil fragments follow the high-speed gas flow closely and serve as effective tracers for the aerodynamic field. In contrast, the denser electrode particles maintain significant momentum and represent the ballistic component of the jet core.
Figure 11.
Chronological evolution of the TR jet captured via high-speed imaging.
Defining the detection of the first particle as the zero-moment for the jetting phase, distinct stages are observable. In Figure 11a,b, a sparse, mist-like jet appears at the safety valve, primarily composed of electrolyte vapor and trace solid particles. This jet exhibits low luminosity and a dispersion cone angle of approximately 20°~30°. Based on particle displacement, the initial velocity is estimated at 15~30 m/s. This phase corresponds to the vaporization of electrolyte following separator meltdown, prior to the main exothermic reaction. From Figure 11c–h, the flow transitions into a high-density stream of bright white particle trajectories. The jet expands radially with a cone angle increasing to 60°~80°, indicating a significant boost in particle kinetic energy. Notably, in Figure 11d,e,h, large areas of overexposure (brightness saturation > 240, covering over 30% of the frame) are observed. This phenomenon is caused by the ignition of electrolyte vapor and combustible gases, which poses a challenge for particle identification algorithms.
4.2. Dataset Construction and Implementation Details
Based on the high-speed acquisition capability of the system, approximately 39,000 image samples were captured during each 13 s experiment. Across the three trials, a total of 117,000 TR images were accumulated. A stratified random sampling strategy was employed to select 3000 representative images for manual particle trajectory annotation. The resulting dataset was partitioned into training, validation, and testing sets in a ratio of 7:2:1 (2100, 600, and 300 images, respectively).
The BE-YOLOv8s model was trained with an input resolution of 1024 × 1024 pixels. The computational environment consisted of an NVIDIA RTX 4070 (24 GB) GPU, utilizing PyTorch 2.1.0, CUDA 12.1, and Python 3.9. Table 1 details the specific hyperparameters and training configurations.
Table 1.
Experimental parameters.
4.3. Ablation Study
To validate the performance gains attributed to the DAConv module, the SA-C3Ghost module, and the supplementary small object detection layer, an ablation study was conducted on the self-constructed TR dataset. The results are summarized in Table 2. In the table, the check mark (√) denotes that the method is used, whereas the cross mark (×) indicates that the method is not used.
Table 2.
Quantitative results of the ablation study evaluating the contribution of each proposed module.
DAConv Integration (Exp. 2): Incorporating the DAConv structure maintained the parameter count at the baseline level while yielding marginal improvements in precision, recall, and mAP.
SA-C3Ghost Module (Exp. 3): The introduction of the SA-C3Ghost module significantly enhanced all detection metrics, confirming its efficacy in extracting features from small targets.
Small Object Detection Layer (Exp. 4): The addition of the dedicated high-resolution detection layer provided substantial gains, underscoring its ability to capture fine details in the particle imagery.
Comprehensive Model (Exp. 7): The final BE-YOLOv8s model demonstrated superior performance compared to the baseline YOLOv8s (Exp. 1). Specifically, precision, recall, and mAP increased by 2.1%, 2.0%, and 3.4%, respectively. Notably, these gains were achieved alongside a 49.9% reduction in parameter count and a 31.4% increase in inference frame rate. These findings verify that the proposed architectural optimizations significantly enhance detection performance for microscopic particles in multiphase jets while maintaining high computational efficiency. The reduction in trainable parameters correlates with a decrease in computational complexity as the architectural optimizations minimize the total floating-point operations. This lower arithmetic workload directly enables the observed increase in inference speed while maintaining structural efficiency.
4.4. Comparative Analysis
To further assess the efficacy of the BE-YOLOv8s model in detecting small particulate targets within multiphase jets, a comparative analysis was performed against mainstream object detection algorithms, including Faster R-CNN, SSD, and various YOLO iterations. Table 3 presents the experimental outcomes.
Table 3.
Performance comparison between BE-YOLOv8s and other object detection algorithms.
The data indicate that the proposed BE-YOLOv8s algorithm significantly outperforms SSD, Faster R-CNN, and YOLOv5s. In terms of detection accuracy, BE-YOLOv8s achieved the highest mAP of 92.7%, surpassing Faster R-CNN by 2.6%. It is noteworthy that this accuracy was attained with a model size more than 20 times smaller than that of Faster R-CNN. Furthermore, the proposed method exhibited a distinct advantage over other algorithms, exceeding their performance metrics by approximately 2%. These results demonstrate that the BE-YOLOv8s algorithm successfully balances high detection precision with a minimized parameter footprint.
4.5. Visualization of Detection Results
Due to the presence of motion components both parallel and perpendicular to the lens axis, continuous precise focusing was challenging, and some particles exhibited glare caused by defocusing effects. Such particles displayed severe fluctuations in brightness, area, and structural features across adjacent frames, which compromised velocity calculation accuracy. Consequently, the annotation process was restricted to particle trajectories with clear structures and uniform brightness distribution. Figure 12 illustrates the detection results of the BE-YOLOv8s algorithm. The red bounding boxes indicate the identified particle targets. The visualization demonstrates the model’s robustness in capturing dense, high-velocity particles against a low-contrast background, effectively validating the precision of the detection module. The predicted bounding boxes accurately encompass the particle trajectories that meet the screening criteria, thereby providing high-quality input data for the subsequent matching and velocity calculation stages.
Figure 12.
Qualitative detection results of the proposed BE-YOLOv8s model in the TR jet.
4.6. Velocity Measurement Results
4.6.1. Average and Maximum Velocity Evolution
By integrating the BE-YOLOv8s detection model with the SSIDM matching algorithm and PTV method, full-process velocimetry was conducted on the images collected from three NCM battery samples. To provide a comprehensive characterization of the jet dynamics, both the spatial average velocity and the maximum instantaneous velocity of particles within the field of view were computed. Data were aggregated over intervals of 1000 frames (approximately 0.33 s) to generate the temporal profiles shown in Figure 13, where the left and right y-axes denote the average and maximum velocities, respectively, with the associated error bars representing the standard deviation to encompass uncertainties arising from experimental variability and particle localization.
Figure 13.
Time-history of particle velocity during the TR eruption. (a) Average velocity; (b) Mean ± standard deviation of average velocity; (c) Maximum velocity; (d) Mean ± standard deviation of maximum velocity.
Despite the significant difference in magnitude—with maximum velocities consistently exceeding the average by a factor of 2 to 3—the statistical analysis of data from all three trials (presented as mean ± standard deviation) reveal a consistent three-stage evolutionary pattern across both metrics:
Initial low-velocity stage (0–3 s): During this incubation phase, the average velocity remained below 30 m/s, while the maximum velocity sporadically reached 60 m/s. The relatively larger error bands observed in this interval reflect the stochastic nature of the initial venting events. This stage corresponds to limited reaction intensity, primarily involving local short circuits and separator melting. The resulting gas generation was insufficient to provide significant driving energy, and detection was limited by low particle count and poor contrast due to electrolyte vapor.
Acceleration stage (3–6.6 s): Following the onset of violent TR, both metrics exhibited a precipitous rise with high repeatability across trials. The average velocity accelerated continuously, peaking at approximately 41 m/s at 6.6 s. Concurrently, the maximum instantaneous velocity surged dramatically, reaching peaks exceeding 120 m/s. The consistent trends within the error margins indicate a robust aerodynamic response during the explosion. This indicates that while the bulk flow accelerated, certain particles in the core jet region gained exceptionally high kinetic energy driven by the intense, high-pressure gas bursts released during the rapid decomposition of cathode materials.
Decay stage (6.6–13 s): Both velocity curves show a monotonic decline characterized by stable standard deviations. The average velocity fell to roughly 20 m/s by 13 s, with the maximum velocity showing a corresponding decrease. This decline resulted from the exhaustion of reactive materials and a consequent drop in the gas generation rate, leading to a substantial attenuation of the aerodynamic driving force.
4.6.2. Single Particle Tracking Analysis
To investigate the velocity attenuation characteristics of individual particles, the jet field was divided into three angular sectors relative to the safety valve center (Figure 14a): a green edge diffusion zone (50°~80°), a red central jet zone (80°~100°), and a blue edge diffusion zone (100°~130°). Two typical particles were tracked within each zone over 20 consecutive frames (1/150 s). The velocity profiles are plotted in Figure 14b.
Figure 14.
Spatiotemporal velocity evolution of representative particles. (a) Zonal segmentation of the jet field; (b) Velocity decay profiles.
In the blue and green edge zones, particles A, B, C, and D were identified early due to the sparse distribution and clear imaging. Particle C exhibited a rapid decay from an initial 79.20 m/s to 28.22 m/s over 15 frames, while Particle D decayed more gradually. This supports the aerodynamic principle that drag force scales with the square of velocity, causing faster decay for higher-speed particles. In the red central zone, particle identification was delayed due to high density and background brightness saturation. Particle E decayed from 25.67 m/s to 8.01 m/s. Notably, Particle F showed an initial deceleration followed by a rebound from 36.37 m/s to 39.16 m/s. This velocity recovery is likely associated with the complex flow dynamics in the core jet region, where aerodynamic drag from subsequent high-speed gas bursts or inter-particle collisions may impart additional momentum.
It is important to acknowledge that two-dimensional imaging projects the three-dimensional scene onto a plane, compressing velocity components along the optical axis into a single pixel. Consequently, detected velocities are lower than the actual spatial velocities, particularly when the radial motion component dominates. This projection effect likely explains why the initial detected speed of Particle C was lower than that of Particle D. Furthermore, the intense “jet fire” at the valve mouth caused local overexposure, preventing the early detection of particles E and F until they rose to a height where dispersion reduced the brightness. To address the loss of radial velocity information, future research will employ an orthogonal dual-camera setup to reconstruct the complete three-dimensional velocity vector field.
4.7. Comparison of Tracking Performance with SORT Baseline
To further validate the trajectory continuity advantage of the proposed tracking framework BE-YOLOv8s + SSIDM in dense particle flows, a comparative experiment was conducted against the classic SORT (Simple Online and Realtime Tracking) algorithm. Two representative stages of the thermal runaway jet were selected from the high-speed sequences: the initial ejection phase, consisting of 50 consecutive frames with sparse distribution (49 annotated trajectories), and the violent ejection phase, consisting of 50 consecutive frames with dense distribution (283 annotated trajectories). For each stage, every particle was labeled and numbered frame-by-frame to establish the ground-truth trajectories.
The SORT baseline was configured with detections from the standard YOLOv8s model, followed by Kalman filtering (constant velocity model) and Hungarian association based on IoU distance. In contrast, the proposed method employed the BE-YOLOv8s detector and the SSIDM matching algorithm, which incorporates adaptive directional constraints and SSIM-based similarity assessment.
Two widely used multi-object tracking metrics were adopted for evaluation. First, ID Switches (IDSW) were calculated to determine the total number of times a tracked particle’s identity is incorrectly reassigned to a different ID during its lifetime, where lower values indicate better identity preservation. Second, Fragmentation was analyzed to count the total number of trajectory segments generated by the tracker. Since every annotated particle should ideally form a single continuous trajectory, a higher fragmentation value reflects more frequent trajectory breaks due to missed detections or association errors.
Table 4 summarizes the quantitative results obtained on the two selected sequences. In the initial ejection phase, IDSW and fragmentation were lowered by approximately 65.4% and 26.5%, respectively; in the violent phase, the reductions reached 62.4% and 24.2%. These improvements are primarily attributed to the enhanced detection capability of BE-YOLOv8s, which reduces missed detections of small particles and thus mitigates trajectory breaks. Additionally, the directional constraints and SSIM-based matching in SSIDM effectively resolve ambiguities in dense particle regions, maintaining identity consistency even under temporary occlusions or detection failures. The comparison confirms that the proposed framework achieves high detection accuracy while providing the robust trajectory continuity essential for reliable particle velocimetry in thermal runaway jets.
Table 4.
Tracking performance comparison between SORT and BE-YOLOv8s + SSIDM.
5. Conclusions
This work successfully established a non-intrusive, integrated detection and velocimetry framework for the solid-phase particles ejected during the TR of lithium-ion batteries. By synergizing the BE-YOLOv8s object detection model with the SSIDM matching algorithm and PTV principles, the proposed method overcomes the technical barriers of identifying microscopic targets within high-density, high-temperature multiphase jets. The key findings and implications are summarized as follows.
The BE-YOLOv8s model demonstrates superior feature extraction capabilities for small targets through the integration of Deep-wise Separable Convolutions with attention mechanisms (DAConv), a receptive-field-enhanced SA-C3Ghost module, and a dedicated high-resolution detection layer. Ablation studies corroborate the efficacy of these improvements, showing increases of 2.1%, 2.0%, and 3.4% in precision, recall, and mAP, respectively, compared to the baseline YOLOv8s. Moreover, the model achieves a 49.9% reduction in parameter count and a 50% increase in inference frame rate. With a detection accuracy (mAP) of 92.7%, the proposed algorithm outperforms classic architectures such as Faster R-CNN and SSD, validating its robustness for real-time analysis of transient safety events.
Experimental measurements on NCM622 batteries reveal a distinct three-stage evolution in particle velocity, a trend consistently observed in both spatial average and maximum instantaneous metrics. An initial low-velocity phase (0–3 s) is followed by a violent acceleration phase, where the average velocity peaks at approximately 41 m/s, while the maximum velocity surges to more than 120 m/s at 6.6 s. Subsequently, the jet enters a decay phase, with the average velocity dropping to 20 m/s by 13 s. These high-velocity findings have direct implications for the structural integrity of battery pack casings and internal partitions. The significant kinetic energy of the ejected particles suggests that standard thin-walled partitions may be vulnerable to penetration, necessitating the use of impact-resistant thermal barriers. Furthermore, the peak velocity data provides a quantitative basis for determining safety spacing between modules to prevent mechanical-to-thermal propagation caused by high-speed particle impact. The identified velocity profile also assists in optimizing the mechanical opening characteristics of safety valves to effectively manage transient pressure bursts during the peak reaction stage.
Despite these advancements, intrinsic limitations remain. First, the current monocular imaging setup projects 3D motion onto a 2D plane. Consequently, the measured velocities represent only the components perpendicular to the optical axis. This implies that the reported values are conservative estimates; the actual spatial velocities, particularly for particles with significant radial motion components, may be higher. Second, the intense jet fire occurring at the peak of TR introduces localized overexposure, creating temporary data gaps for particles within the flame core. A stage-wise analysis reveals that this brightness saturation compromised detection reliability in the violent stage, as evidenced by a sharp increase in trajectory fragmentation from 61 to 329 and identity switches from 9 to 44 compared to the clear initial stage. These metrics confirm that the loss of texture information in overexposed core regions leads to intermittent missed detections, causing a localized performance drop despite the robust global mAP.
Future work will mitigate these issues by deploying an orthogonal stereo vision system to reconstruct the full 3D velocity vector field. Additionally, advanced high-dynamic-range imaging or spectral filtering techniques will be explored to suppress flame glare and recover particle information from saturated regions. The current detection framework relies on data collected from NCM battery ejections. Other chemistries such as LFP typically produce denser electrolyte vapor and distinct particle morphologies. These differences in jet luminosity and contrast may affect the detection recall rate.
In summary, this research transcends traditional reliance on theoretical assumptions or indirect estimations by providing direct, empirical measurements of TR particle dynamics. The established velocity spectrum provides critical boundary conditions for simulating battery fires and offers quantitative benchmarks for the structural design of battery pack safety valves and thermal barriers.
Author Contributions
X.M. and M.Z.; methodology, X.M.; software, X.M.; validation, Z.C., J.S. and C.X.; resources, X.M.; data curation, X.M.; writing—original draft preparation, M.Z.; writing—review and editing, Z.C.; supervision, Z.C.; funding acquisition, Z.C. All authors have read and agreed to the published version of the manuscript.
Funding
This work was supported in part by the National Natural Science Foundation of China under Grant 62571310, the AI-Empowered Scientific Research Program of Shanghai Municipal Education Commission (25AZ003), the Shuguang Program of Shanghai Education Development Foundation and Shanghai Municipal Education Commission.
Data Availability Statement
Due to the need for intellectual property protection on the part of the funding and the industrial partner of the manuscript, the relevant data cannot be made publicly available.
Acknowledgments
During the preparation of this work the author used DeepSeek-V3.2 in order to enhance the readability of the text. The authors have reviewed and edited the output and take full responsibility for the content of this publication.
Conflicts of Interest
The authors declare no conflicts of interest.
Abbreviations
The following abbreviations are used in this manuscript:
| YOLO | You Only Look Once |
| SSD | Single Shot MultiBox Detector |
| R-CNN | Region-based Convolutional Neural Network |
| BE-YOLOv8s | Battery Eruption-YOLOv8s |
| DAConv | Depth-wise Separable Convolution with fused attention |
| SA-C3Ghost | Spatial-Atrous C3Ghost |
| SSIDM | Structural Similarity Index Direction Matching |
| TR | Thermal Runaway |
| PTV | Particle Tracking Velocimetry |
| NCM | Nickel Cobalt Manganese |
| SOC | State of Charge |
| LCO/LFP | Lithium Cobalt Oxide/Lithium lron Phosphate |
| SSIM | Structural Similarity Index Measure |
| mAP | Mean Average Precision |
| loU | Intersection over Union |
| FPS | Frames Per Second |
| TP/FP/FN | True Positive/False Positive/False Negative |
References
- Jo, S.; Seo, S.; Kang, S.K.; Na, I.; Kunze, S.; Song, M.; Hwang, S.; Woo, S.P.; Kim, S.; Kim, W.B. Thermal Runaway Mechanism in Ni-Rich Cathode Full Cells of Lithium-Ion Batteries: The Role of Multidirectional Crosstalk. Adv. Mater. 2024, 36, 2402024. [Google Scholar] [CrossRef]
- Wang, Y.; Feng, X.; Huang, W.; He, X.; Wang, L.; Ouyang, M. Challenges and Opportunities to Mitigate the Catastrophic Thermal Runaway of High-Energy Batteries. Adv. Energy Mater. 2023, 13, 2203841. [Google Scholar] [CrossRef]
- Lyu, P.; Liu, X.; Qu, J.; Zhao, J.; Huo, Y.; Qu, Z.; Rao, Z. Recent advances of thermal safety of lithium ion battery for energy storage. Energy Storage Mater. 2020, 31, 195–220. [Google Scholar] [CrossRef]
- Rao, K.D.; Rao, K.D.; Pavani, P.; Prasad, K.V.S.R.; Indira, D.; Phaniteja, B. A critical review on lithium ion battery modeling, battery management system and thermal runaway issues. Electr. Eng. 2025, 107, 11471–11507. [Google Scholar] [CrossRef]
- Liu, Z.; Han, K.; Zhang, Q.; Li, M. Thermal safety focus and early warning of lithium-ion batteries: A systematic review. J. Energy Storage 2025, 115, 115944. [Google Scholar] [CrossRef]
- Zou, K.; Chen, X.; Ding, Z.; Gu, J.; Lu, S. Jet behavior of prismatic lithium-ion batteries during thermal runaway. Appl. Therm. Eng. 2020, 179, 115745. [Google Scholar] [CrossRef]
- Wang, G.; Kong, D.; Ping, P.; Wen, J.; He, X.; Zhao, H.; He, X.; Peng, R.; Zhang, Y.; Dai, X. Revealing particle venting of lithium-ion batteries during thermal runaway: A multi-scale model toward multiphase process. ETransportation 2023, 16, 100237. [Google Scholar] [CrossRef]
- Zhou, Z.; Zhou, X.; Wang, D.; Li, M.; Wang, B.; Yang, L.; Cao, B. Experimental analysis of lengthwise/transversal thermal characteristics and jet flow of large-format prismatic lithium-ion battery. Appl. Therm. Eng. 2021, 195, 117244. [Google Scholar] [CrossRef]
- Li, C.; Wang, H.; Li, Y.; Lu, L. Venting particle-induced arc of lithium-ion batteries during the thermal runaway. ETransportation 2024, 22, 100350. [Google Scholar] [CrossRef]
- Wang, H.; Huang, Z.; Zhang, Q.; Li, X.; Shi, W.; Ren, S.; Kang, G. Measurement of particle velocity fields in a strong self-luminous high-speed erosion simulation environment. Acta Aerodyn. Sin. 2025, 43, 1–10. [Google Scholar]
- Kim, D.; Sim, I.; Shin, J.; Park, S. Analysis of Thermal Runaway in Pouch-Type Lithium-Ion Batteries Using Particle Image Velocimetry. Int. J. Energy Res. 2023, 2023, 5568642. [Google Scholar] [CrossRef]
- Liu, Y.; Qin, L.; Zhang, Y.; Wu, Y.; Wu, X.; Jin, W. Numerical simulations on non-reactive multiphase flow during the transition from vent activation to venting with vent cap fragments in 18650 lithium-ion batteries. J. Energy Storage 2024, 102, 114141. [Google Scholar] [CrossRef]
- Lee, G.S.; Lim, J.; Sakkos, P.; Gessman, I.C.; Kato, N.; Kirchner, B.; Elliott, G.; Lee, T. Particle Image Velocimetry and Total Temperature Characterization of Arc-Heated Mach 4.5 Free Jet. AIAA J. 2024, 62, 1720–1730. [Google Scholar] [CrossRef]
- Machicoane, N.; Huck, P.D.; Clark, A.; Aliseda, A.; Volk, R.; Bourgoin, M. Recent developments in particle tracking diagnostics for turbulence research. In Flowing Matter; Springer: Berlin/Heidelberg, Germany, 2019; pp. 177–209. [Google Scholar]
- Discetti, S.; Liu, Y. Machine learning for flow field measurements: A perspective. Meas. Sci. Technol. 2022, 34, 021001. [Google Scholar] [CrossRef]
- Jiang, N.; Hsu, P.S.; Gragston, M.; Roy, S. Recent progress in high-speed laser diagnostics for hypersonic flows. Appl. Opt. 2023, 62, A59–A75. [Google Scholar] [CrossRef]
- Wang, P.; Liu, L.; Xu, C.; Dong, W.; Huang, J.; Zhang, M.; Hong, Y.; Jiang, F.; Feng, X. Experimental and modeling study on thermal runaway behaviour of 280Ah LiFePO4 prismatic batteries considering electrolyte vaporization. Energy Convers. Manag. 2025, 342, 120133. [Google Scholar]
- Wang, G.; Ping, P.; Kong, D.; Peng, R.; He, X.; Zhang, Y.; Dai, X.; Wen, J. Advances and challenges in thermal runaway modeling of lithium-ion batteries. Innovation 2024, 5, 100624. [Google Scholar]
- Peng, R.; Kong, D.; Ping, P.; Gao, W.; Wang, G.; Gong, S.; Yang, C.; Gao, X.; He, X. Experimental investigation of the influence of venting gases on thermal runaway propagation in lithium-ion batteries with enclosed packaging. eTransportation 2025, 23, 100388. [Google Scholar]
- Li, Y.; Lu, Y.; Chen, L.; Hu, Y.-S. Failure analysis with a focus on thermal aspect towards developing safer Na-ion batteries. Chin. Phys. B 2020, 29, 048201. [Google Scholar] [CrossRef]
- Zhang, H.; Li, Y.; Zheng, S.; Lu, Z.; Gui, X.; Xu, W.; Bian, J. Battery lifetime prediction across diverse ageing conditions with inter-cell deep learning. Nat. Mach. Intell. 2025, 7, 270–277. [Google Scholar] [CrossRef]
- Nikouei, M.; Baroutian, B.; Nabavi, S.; Taraghi, F.; Aghaei, A.; Sajedi, A.; Moghaddam, M.E. Small Object Detection: A Comprehensive Survey on Challenges, Techniques and Real-World Applications. arXiv 2025, arXiv:2503.20516. [Google Scholar] [CrossRef]
- Hua, W.; Chen, Q. A survey of small object detection based on deep learning in aerial images. Artif. Intell. Rev. 2025, 58, 162. [Google Scholar] [CrossRef]
- Gallagher, J.E.; Oughton, E.J. Surveying You Only Look Once (YOLO) multispectral object detection advancements, applications and challenges. IEEE Access 2025, 13, 7366–7395. [Google Scholar] [CrossRef]
- Aboyomi, D.D.; Daniel, C. A comparative analysis of modern object detection algorithms: YOLO vs. SSD vs. faster R-CNN. ITEJ (Inf. Technol. Eng. J.) 2023, 8, 96–106. [Google Scholar]
- Hou, C.; Tang, X.; Ji, L.; Wang, Y.; Yin, Z.; Li, R. SD-YOLO: A lightweight model for small target defect detection in complex environments of lithium batteries in new energy vehicles. Sci. Rep. 2025, 16, 1074. [Google Scholar] [CrossRef]
- Liu, B.; Du, S.; Li, J.; Wang, J.; Liu, W. Small object detection using multi-scale feature fusion and attention. In Proceedings of the 2022 41st Chinese Control Conference (CCC); IEEE: Piscataway, NJ, USA, 2022; pp. 7246–7251. [Google Scholar]
- Zhao, C.; Zhao, L.; Zhang, K.; Ren, Y.; Chen, H.; Sheng, Y. Smoke and Fire-You Only Look Once: A Lightweight Deep Learning Model for Video Smoke and Flame Detection in Natural Scenes. Fire 2025, 8, 104. [Google Scholar] [CrossRef]
- Kumar, S.; Kim, H.-J. Recent advances in early warning methods and prediction of thermal runaway events in Li-ion batteries. J. Ind. Eng. Chem. 2025, 145, 63–74. [Google Scholar]
- Wang, S.; Chen, R.; Wu, H.; Li, X.; Feng, Z. YOLOH: You only look one hourglass for real-time object detection. IEEE Trans. Image Process. 2024, 33, 2104–2115. [Google Scholar] [CrossRef]
- Li, Y.; Fan, Q.; Huang, H.; Han, Z.; Gu, Q. A modified YOLOv8 detection network for UAV aerial image recognition. Drones 2023, 7, 304. [Google Scholar] [CrossRef]
- Metzker, L.F.; Araújo, C.C.S.; Figueiredo, M.d.M.F.; Fileti, A.M.F. Computer vision techniques for Taylor bubble detection and velocity measurement using YOLO v8 and optical flow. Flow Meas. Instrum. 2025, 104, 102885. [Google Scholar] [CrossRef]
- Palmtag, A.; Lehmann, L.; Hanz, L.R.; Kiseleva, U.; Jupke, A. Towards the digital extraction column: Online-monitoring and analysis of fluid dynamics in liquid-liquid extraction columns. Chem. Eng. J. Adv. 2025, 22, 100727. [Google Scholar] [CrossRef]
- Yu, Z.; Liang, H.; Ye, O.; Zhang, Y. ESOD-YOLOv8: Small object detection enhanced with auto-disturbance rejection convolution. Expert Syst. Appl. 2025, 296, 129046. [Google Scholar] [CrossRef]
- Zhang, X.; Yang, C.; Tu, Y.; Zhang, S.; Liu, C. Advances in UAV Object Detection: An Improved YOLOv8 Model for Superior Small Object Accuracy. In Proceedings of the 2024 IEEE International Conference on Unmanned Systems (ICUS); IEEE: Piscataway, NJ, USA, 2024; pp. 334–341. [Google Scholar]
- Sun, S.; Yang, X.; Peng, J. Yolo-based lightweight object detection with structure simplification and attention enhancement. In Proceedings of the ICASSP 2023—2023 IEEE International Conference on Acoustics, Speech and Signal Processing (ICASSP); IEEE: Piscataway, NJ, USA, 2023; pp. 1–5. [Google Scholar]
- de Cerqueira, R.F.; Perissinotto, R.M.; Verde, W.M.; Biazussi, J.L.; de Castro, M.S.; Bannwart, A.C. Development and assessment of a particle tracking velocimetry (PTV) measurement technique for the experimental investigation of oil drops behaviour in dispersed oil–water two-phase flow within a centrifugal pump impeller. Int. J. Multiph. Flow 2023, 159, 104302. [Google Scholar] [CrossRef]
- Bakurov, I.; Buzzelli, M.; Schettini, R.; Castelli, M.; Vanneschi, L. Structural similarity index (SSIM) revisited: A data-driven approach. Expert Syst. Appl. 2022, 189, 116087. [Google Scholar] [CrossRef]
- Shen, L.; Tao, H.; Ni, Y.; Wang, Y.; Stojanovic, V. Improved YOLOv3 model with feature map cropping for multi-scale road object detection. Meas. Sci. Technol. 2023, 34, 045406. [Google Scholar] [CrossRef]
Disclaimer/Publisher’s Note: The statements, opinions and data contained in all publications are solely those of the individual author(s) and contributor(s) and not of MDPI and/or the editor(s). MDPI and/or the editor(s) disclaim responsibility for any injury to people or property resulting from any ideas, methods, instructions or products referred to in the content. |
© 2026 by the authors. Licensee MDPI, Basel, Switzerland. This article is an open access article distributed under the terms and conditions of the Creative Commons Attribution (CC BY) license.













