Expression Analysis and Interaction Protein Screening of CoZTL in Camellia oleifera Abel
Abstract
1. Introduction
2. Materials and Methods
2.1. Plant Materials and Growth Conditions
2.2. RNA, DNA Extraction and cDNA Synthesis
2.3. CDS Isolation and Vector Construction of CoZTL
2.4. Bioinformatics Analysis of CoZTL
2.5. Expression Analysis of CoZTL in C. oleifera
2.6. Transformation and Identification of Arabidopsis
2.7. Phenotypic Observation of Transgenic Arabidopsis
2.7.1. Flowering Observation
2.7.2. Hypocotyl Observation
2.8. The Autoactivation Activity Test of CoZTL
2.9. Screen of Yeast Two-Hybrid Library
3. Results
3.1. Cloning of the CoZTL Coding Sequence and Analysis of the Protein
3.2. Phylogenetic Analysis of CoZTL
3.3. Pattern of CoZTL Expression in C. oleifera
3.4. Heterologous Overexpression of CoZTL in Arabidopsis
3.5. Autoactivation Activity Test and Yeast Two-Hybrid Screening of CoZTL
4. Discussion
5. Conclusions
Author Contributions
Funding
Institutional Review Board Statement
Informed Consent Statement
Data Availability Statement
Conflicts of Interest
Appendix A
| Primer Name | Primer Sequence (5′ to 3′) |
|---|---|
| CoZTL-2300-F | GGTACCCGGGGATCCATGGAGTGGGACAGCAATTC |
| CoZTL-2300-R | CCTCTAGAGGATCCGATAACAGAACTTGCCAAAGATAG |
| CoZTL-trans-F | GAAGATGCCTCTGCCGACA |
| CoZTL-trans-R | TCTTCAAGGCATCTTCTTATTTCTG |
| CoZTL-qPCR-F | ATTCTGATCTGAGCGGCGAC |
| CoZTL-qPCR-R | TTCCGCCCAAGAACCTCTTC |
| GAPDH-F | CTACTGGAGTTTTCACCGA |
| GAPDH-R | TAAGACCCTCAACAATGCC |
| ACTIN-F | CACTGTGCCAATCTACGAGGGT |
| ACTIN-R | CACAAACGAGGGCTGGAACAAG |
| CoZTL-BD-F | AATTCCCGGGGATCCATGGAGTGGGACAGCAATTC |
| CoZTL-BD-R | CAGGTCGACGGATCCGATAACAGAACTTGCCAAAGATAG |
| Step | Temperature/°C | Time | Cycles |
|---|---|---|---|
| Predenaturation | 95 °C | 3 min | 35 |
| Denaturation | 95 °C | 15 s | |
| Annealing | 58 °C | 15 s | |
| Extension | 72 °C | 2 min | |
| Complete extension | 72 °C | 5 min | |
| Finish | 22 °C | forever |
| Step | Temperature/°C | Time | Cycles |
|---|---|---|---|
| Predenaturation | 95 °C | 5 min | 45 |
| Denaturation | 95 °C | 30 s | |
| Annealing | 58 °C | 30 s | |
| Extension | 72 °C | 30 s |
| Protein | Accession | Species | Protein | Accession | Species |
|---|---|---|---|---|---|
| AtLKP2 | NP_849983.1 | Arabidopsis thaliana | AcZTL | ACT22763.1 | Allium cepa |
| AtFKF1 | AAF32298.2 | AcFKF1 | ACT22762.1 | ||
| AtZTL | OAO90691.1 | TaZTL | ABR14627.1 | Triticum aestivum | |
| DlZTL | AHZ89710.1 | Dimocarpus longan | TaFKF1 | ABL11478.1 | |
| DlFKF1 | AHZ89704.1 | GmFKF1 | NP_001235886.2 | Glycine max | |
| InZTL | ABC25060.2 | Ipomoea nil | MiFKF1 | UDP61404.1 | Mangifera indica |
| InFKF1 | AIZ66163.1 | JcFKF1 | AXF53797.1 | Jatropha curcas | |
| NaZTL | AFA35963.1 | Nicotiana attenuata | HvFKF1 | KAE8795993.1 | Hordeum vulgare |
| McZTL | AAQ73527.1 | Mesembryanthemum crystallinum | PaZTL | AGH20050.1 | Picea abies |
| McFKF1 | AAQ73528.1 | LgFKF1 | UDM54773.1 | Luculia gratissima | |
| BaLKP2 | AIC37536.1 | Brassica rapa | LmZTL | BDI21198.1 | Lemna minor |
| LaFKF1 | QTZ25449.1 | Lolium arundinaceum | DaZTL | KAH7671732.1 | Dioscorea alata |
References
- Chen, T.; Liu, L.; Zhou, Y.L.; Zheng, Q.; Luo, S.Y.; Xiang, T.T.; Zhou, L.J.; Feng, S.L.; Yang, H.Y.; Ding, C.B. Characterization and comprehensive evaluation of phenotypic characters in wild Camellia oleifera germplasm for conservation and breeding. Front. Plant Sci. 2023, 14, 1052890. [Google Scholar] [CrossRef]
- Ma, J.L.; Ye, H.; Rui, Y.K.; Chen, G.C.; Zhang, N.Y. Fatty acid composition of Camellia oleifera oil. J. Verbr. Lebensm. 2011, 6, 9–12. [Google Scholar] [CrossRef]
- Quan, W.X.; Wang, A.P.; Gao, C.; Li, C.C. Applications of Chinese Camellia oleifera and its By-Products: A Review. Front. Chem. 2022, 10, 921246. [Google Scholar] [CrossRef]
- Luan, F.; Zeng, J.S.; Yang, Y.; He, X.R.; Wang, B.J.; Gao, Y.B.; Zeng, N. Recent advances in Camellia oleifera Abel: A review of nutritional constituents, biofunctional properties, and potential industrial applications. J. Funct. Foods 2020, 75, 104242. [Google Scholar] [CrossRef]
- Wu, L.L.; Li, J.A.; Gu, Y.Y.; Zhang, F.H.; Gu, L.; Tan, X.F.; Shi, M.W. Effect of Chilling Temperature on Chlorophyll Florescence, Leaf Anatomical Structure, and Physiological and Biochemical Characteristics of Two Camellia oleifera Cultivars. Int. J. Agric. Biol. 2020, 23, 777–785. [Google Scholar]
- Zhang, Y.Q.; Guo, Q.Q.; Luo, S.Q.; Pan, J.W.; Yao, S.; Gao, C.; Guo, Y.Y.; Wang, G. Light Regimes Regulate Leaf and Twigs Traits of Camellia oleifera (Abel.) in Pinus massoniana Plantation Understory. Forests 2022, 13, 918. [Google Scholar] [CrossRef]
- He, Y.F.; Song, Q.Q.; Chen, S.P.; Wu, Y.F.; Zheng, G.H.; Feng, J.L.; Yang, Z.J.; Lin, W.J.; Li, Y.; Chen, H. Transcriptome analysis of self- and cross-pollinated pistils revealing candidate unigenes of self-incompatibility in Camellia oleifera. J. Hortic. Sci. Biotechnol. 2020, 95, 19–31. [Google Scholar] [CrossRef]
- Hu, G.X.; Gao, C.; Fan, X.M.; Gong, W.F.; Yuan, D.Y. Pollination Compatibility and Xenia in Camellia oleifera. Hortscience 2020, 55, 898–905. [Google Scholar] [CrossRef]
- Panchy, N.; von Arnim, A.G.; Hong, T. Early Detection of Daylengths with a Feedforward Circuit Coregulated by Circadian and Diurnal Cycles. Biophys. J. 2020, 119, 1878–1895. [Google Scholar] [CrossRef]
- Kong, S.G.; Okajima, K. Diverse photoreceptors and light responses in plants. J. Plant Res. 2016, 129, 111–114. [Google Scholar] [CrossRef]
- Mawphlang, O.I.L.; Kharshiing, E.V. Photoreceptor Mediated Plant Growth Responses: Implications for Photoreceptor Engineering toward Improved Performance in Crops. Front. Plant Sci. 2017, 8, 1181. [Google Scholar] [CrossRef]
- Voitsekhovskaja, O.V. Phytochromes and Other (Photo)Receptors of Information in Plants. Russ. J. Plant Physiol. 2019, 66, 351–364. [Google Scholar] [CrossRef]
- Abidi, F.; Girault, T.; Douillet, O.; Guillemain, G.; Sintes, G.; Laffaire, M.; Ben Ahmed, H.; Smiti, S.; Huche-Thelier, L.; Leduc, N. Blue light effects on rose photosynthesis and photomorphogenesis. Plant Biol. 2013, 15, 67–74. [Google Scholar] [CrossRef]
- Fraszczak, B. The Effect of Different Doses of Blue Light on the Biometric Traits and Photosynthesis of Dill Plants. Not. Bot. Horti Agrobot. Cluj-Napoca 2016, 44, 34–40. [Google Scholar] [CrossRef]
- Liang, Y.; Kang, C.Q.; Kaiser, E.; Kuang, Y.; Yang, Q.C.; Li, T. Red/blue light ratios induce morphology and physiology alterations differently in cucumber and tomato. Sci. Hortic. 2021, 281, 109995. [Google Scholar] [CrossRef]
- Christie, J.M.; Blackwood, L.; Petersen, J.; Sullivan, S. Plant Flavoprotein Photoreceptors. Plant Cell Physiol. 2015, 56, 401–413. [Google Scholar] [CrossRef]
- Lehmann, P.; Nothen, J.; von Braun, S.S.; Bohnsack, M.T.; Mirus, O.; Schleiff, E. Transitions of gene expression induced by short-term blue light. Plant Biol. 2011, 13, 349–361. [Google Scholar] [CrossRef]
- Pudasaini, A.; Zoltowski, B.D. Zeitlupe Senses Blue-Light Fluence to Mediate Circadian Timing in Arabidopsis thaliana. Biochemistry 2013, 52, 7150–7158. [Google Scholar] [CrossRef]
- Demarsy, E.; Fankhauser, C. Higher plants use LOV to perceive blue light. Curr. Opin. Plant Biol. 2009, 12, 69–74. [Google Scholar] [CrossRef]
- Ito, S.; Song, Y.H.; Imaizumi, T. LOV Domain-Containing F-Box Proteins: Light-Dependent Protein Degradation Modules in Arabidopsis. Mol. Plant 2012, 5, 573–582. [Google Scholar] [CrossRef]
- Seo, D.; Park, J.; Park, J.; Hwang, G.; Seo, P.J.; Oh, E. ZTL regulates thermomorphogenesis through TOC1 and PRR5. Plant Cell Environ. 2023, 46, 1442–1452. [Google Scholar] [CrossRef] [PubMed]
- Zou, Y.; Li, R.; Baldwin, I.T. ZEITLUPE is required for shade avoidance in the wild tobacco Nicotiana attenuata. J. Integr. Plant Biol. 2020, 62, 1341–1351. [Google Scholar] [CrossRef] [PubMed]
- Takase, T.; Nishiyama, Y.; Tanihigashi, H.; Ogura, Y.; Miyazaki, Y.; Yamada, Y.; Kiyosue, T. LOV KELCH PROTEIN2 and ZEITLUPE repress Arabidopsis photoperiodic flowering under non-inductive conditions, dependent on FLAVIN-BINDING KELCH REPEAT F-BOX1. Plant J. 2011, 67, 608–621. [Google Scholar] [CrossRef]
- Hwang, D.Y.; Park, S.; Lee, S.; Lee, S.S.; Imaizumi, T.; Song, Y.H. GIGANTEA Regulates the Timing Stabilization of CONSTANS by Altering the Interaction between FKF1 and ZEITLUPE. Mol. Cells 2019, 42, 693–701. [Google Scholar] [CrossRef]
- Yu, Y.T.; Portoles, S.; Ren, Y.; Sun, G.Y.; Wang, X.F.; Zhang, H.H.; Guo, S.G. The key clock component ZEITLUPE (ZTL) negatively regulates ABA signaling by degradation of CHLH in Arabidopsis. Front. Plant Sci. 2022, 1, 9959073. [Google Scholar] [CrossRef]
- Jurca, M.; Sjoelander, J.; Ibanez, C.; Matrosova, A.; Johansson, M.; Kozarewa, I.; Takata, N.; Bako, L.; Webb, A.A.R.; Israelsson-Nordstroem, M.; et al. ZEITLUPE Promotes ABA-Induced Stomatal Closure in Arabidopsis and Populus. Front. Plant Sci. 2022, 13, 829121. [Google Scholar] [CrossRef]
- Chor, B.; Hendy, M.D.; Holland, B.R.; Penny, D. Multiple Maxima of Likelihood in Phylogenetic Trees: An Analytic Approach. Mol. Biol. Evol. 2000, 17, 1529–1541. [Google Scholar] [CrossRef]
- Wang, X.N. Research on Phenology and Blossom Biology of Oil-Tea Camellia. Master’s Thesis, Central South University of Forestry and Technology, Changsha, China, 2011. [Google Scholar]
- Tai, Y.; Wei, C.; Yang, H.; Zhang, L.; Chen, Q.; Deng, W.; Wei, S.; Zhang, J.; Fang, C.; Ho, C.; et al. Transcriptomic and phytochemical analysis of the biosynthesis of characteristic constituents in tea (Camellia sinensis) compared with oil tea (Camellia oleifera). BMC Plant Biol. 2015, 15, 190. [Google Scholar] [CrossRef]
- Wiktorek-Smagur, A.; Hnatuszko-Konka, K.; Kononowicz, A.K. Flower bud dipping or vacuum infiltration-two methods of Arabidopsis thaliana transformation. Russ. J. Plant Physiol. 2009, 56, 560–568. [Google Scholar] [CrossRef]
- Chang, M.M.; Li, A.; Feissner, R.; Ahmad, T. RT-qPCR demonstrates light-dependent AtRBCS1A and AtRBCS3B mRNA expressions in Arabidopsis thaliana leaves. Biochem. Mol. Biol. Educ. 2016, 44, 405–411. [Google Scholar] [CrossRef]
- Makuch, L. Yeast Two-Hybrid Screen. Methods Enzymol. 2014, 539, 31–51. [Google Scholar] [CrossRef]
- Soellick, T.R.; Uhrig, J.F. Development of an optimized interaction-mating protocol for large-scale yeast two-hybrid analyses. Genome Biol. 2001, 2, research0052.0051. [Google Scholar] [CrossRef]
- Baudry, A.; Ito, S.; Song, Y.H.; Strait, A.A.; Kiba, T.; Lu, S.; Henriques, R.; Pruneda-Paz, J.L.; Chua, N.H.; Tobin, E.M.; et al. F-Box Proteins FKF1 and LKP2 Act in Concert with ZEITLUPE to Control Arabidopsis Clock Progression. Plant Cell 2010, 22, 606–622. [Google Scholar] [CrossRef]
- Zoltowski, B.D.; Imaizumi, T. Structure and Function of the ZTL/FKF1/LKP2 Group Proteins in Arabidopsis. Enzymes 2014, 35, 213–239. [Google Scholar] [CrossRef] [PubMed]
- Zienkiewicz, A.; Smoliński, D.J.; Zienkiewicz, K.; Glazińska, P.; Wojciechowski, W.; Kopcewicz, J. Molecular and cytological characterization of ZTL in Ipomoea nil. Biol. Plant 2009, 53, 435–443. [Google Scholar] [CrossRef]
- Xue, Z.G. Cloning and Functional Analysis of GmZTL3 and GmZTL4 in Soybean. Master’s Thesis, Henan Agricultural University, Zhengzhou, China, 2011. [Google Scholar]
- Yang, W.Q. Studies on the Functions of OsZTL1 and OsZTL2 in Rice. Ph.D. Thesis, Shenyang Agricultural University, Liaoning, China, 2019. [Google Scholar] [CrossRef]
- Zhao, F. Functional Analysis of Soybean GmZTL Gene. Master’s Thesis, Guizhou University, Guiyang, China, 2008. [Google Scholar]
- Xue, Z.G.; Zhang, X.M.; Lei, C.F.; Chen, X.J.; Fu, Y.F. Molecular cloning and functional analysis of one ZEITLUPE homolog GmZT L3 in soybean. Mol. Biol. Rep. 2012, 39, 1411–1418. [Google Scholar] [CrossRef] [PubMed]
- Niwa, Y.; Yamashino, T.; Mizuno, T. The circadian clock regulates the photoperiodic response of hypocotyl elongation through a coincidence mechanism in Arabidopsis thaliana. Plant Cell Physiol. 2009, 50, 838–854. [Google Scholar] [CrossRef] [PubMed]
- Fujiwara, S. Novel blue light receptors with an F-box: Their direct control of the circadian clock and the flowering timing in Arabidopsis. Plant Biotechnol. 2008, 25, 123–129. [Google Scholar] [CrossRef]
- Song, Y.H.; Estrada, D.A.; Johnson, R.S.; Kim, S.K.; Lee, S.Y.; MacCoss, M.J.; Imaizumi, T. Distinct roles of FKF1, Gigantea, and Zeitlupe proteins in the regulat ion of Constans stability in Arabidopsis photoperiodic flowering. Proc. Natl. Acad. Sci. USA 2014, 111, 17672–17677. [Google Scholar] [CrossRef]
- Lockhart, J. Membrane bound: C2-domain abscisic acid-related proteins help abscisic acid receptors get where they need to go. Plant Cell 2014, 26, 4566. [Google Scholar] [CrossRef]
- Xiong, T.; Tan, Q.; Li, S.; Mazars, C.; Galaud, J.P.; Zhu, X. Interactions between calcium and ABA signaling pathways in the regulat ion of fruit ripening. J. Plant Physiol. 2021, 256, 153309. [Google Scholar] [CrossRef] [PubMed]
- Diaz, M.; Sanchez-Barrena, M.J.; Gonzalez-Rubio, J.M.; Rodriguez, L.; Fernandez, D.; Antoni, R.; Yunta, C.; Belda-Palazon, B.; Gonzalez-Guzman, M.; Peirats-Llobet, M.; et al. Calcium-dependent oligomerization of CAR proteins at cell membrane mod ulates ABA signaling. Proc. Natl. Acad. Sci. USA 2016, 113, E396–E405. [Google Scholar] [CrossRef] [PubMed]
- Sengupta, S.; Rajasekaran, K.; Baisakh, N. Natural and targeted isovariants of the rice actin depolymerizing factor 2 can alter its functional and regulatory binding properties. Biochem. Biophys. Res. Commun. 2018, 503, 1516–1523. [Google Scholar] [CrossRef] [PubMed]
- Wang, L.; Qiu, T.Q.; Yue, J.R.; Guo, N.N.; He, Y.J.; Han, X.P.; Wang, Q.Y.; Jia, P.F.; Wang, H.D.; Li, M.Z.; et al. Arabidopsis ADF1 is Regulated by MYB73 and is Involved in Response to Salt Stress Affecting Actin Filament Organization. Plant Cell Physiol. 2021, 62, 1387–1395. [Google Scholar] [CrossRef]
- Qian, D.; Zhang, Z.; He, J.X.; Zhang, P.; Ou, X.B.; Li, T.; Niu, L.P.; Nan, Q.; Niu, Y.; He, W.L.; et al. Arabidopsis ADF5 promotes stomatal closure by regulating actin cytoskeleton remodeling in response to ABA and drought stress. J. Exp. Bot. 2019, 70, 435–446. [Google Scholar] [CrossRef]
- Huang, S.J.; Qu, X.L.; Zhang, R.H. Plant villins: Versatile actin regulatory proteins. J. Integr. Plant Biol. 2015, 57, 40–49. [Google Scholar] [CrossRef]
- Alcântara, P.; Martim, L.; Silva, C.; Dietrich, S.; Buckeridge, M. Purification of a β-galactosidase from cotyledons of Hymenaea courbaril L. (Leguminosae). Enzyme properties and biological function. Plant Physiol. Biochem. 2006, 44, 619–627. [Google Scholar] [CrossRef]
- McAllister, C.H.; Wolansky, M.; Good, A.G. The impact on nitrogen-efficient phenotypes when aspartate aminotransferase is expressed tissue-specifically in Brassica napus. New Negat. Plant Sci. 2016, 3–4, 1–9. [Google Scholar] [CrossRef]
- Garchery, C.; Gest, N.; Do, P.T.; Alhagdow, M.; Baldet, P.; Menard, G.; Rothan, C.; Massot, C.; Gautier, H.; Aarrouf, J.; et al. A diminution in ascorbate oxidase activity affects carbon allocation and improves yield in tomato under water deficit. Plant Cell Environ. 2013, 36, 159–175. [Google Scholar] [CrossRef]
- Stevens, R.; Truffault, V.; Baldet, P.; Gautier, H. Ascorbate Oxidase in Plant Growth, Development, and Stress Tolerance. In Ascorbic Acid in Plant Growth, Development and Stress Tolerance; Hossain, M.A., Munné-Bosch, S., Burritt, D.J., Diaz-Vivancos, P., Fujita, M., Lorence, A., Eds.; Springer International Publishing: Cham, Switzerland, 2017; pp. 273–295. [Google Scholar]

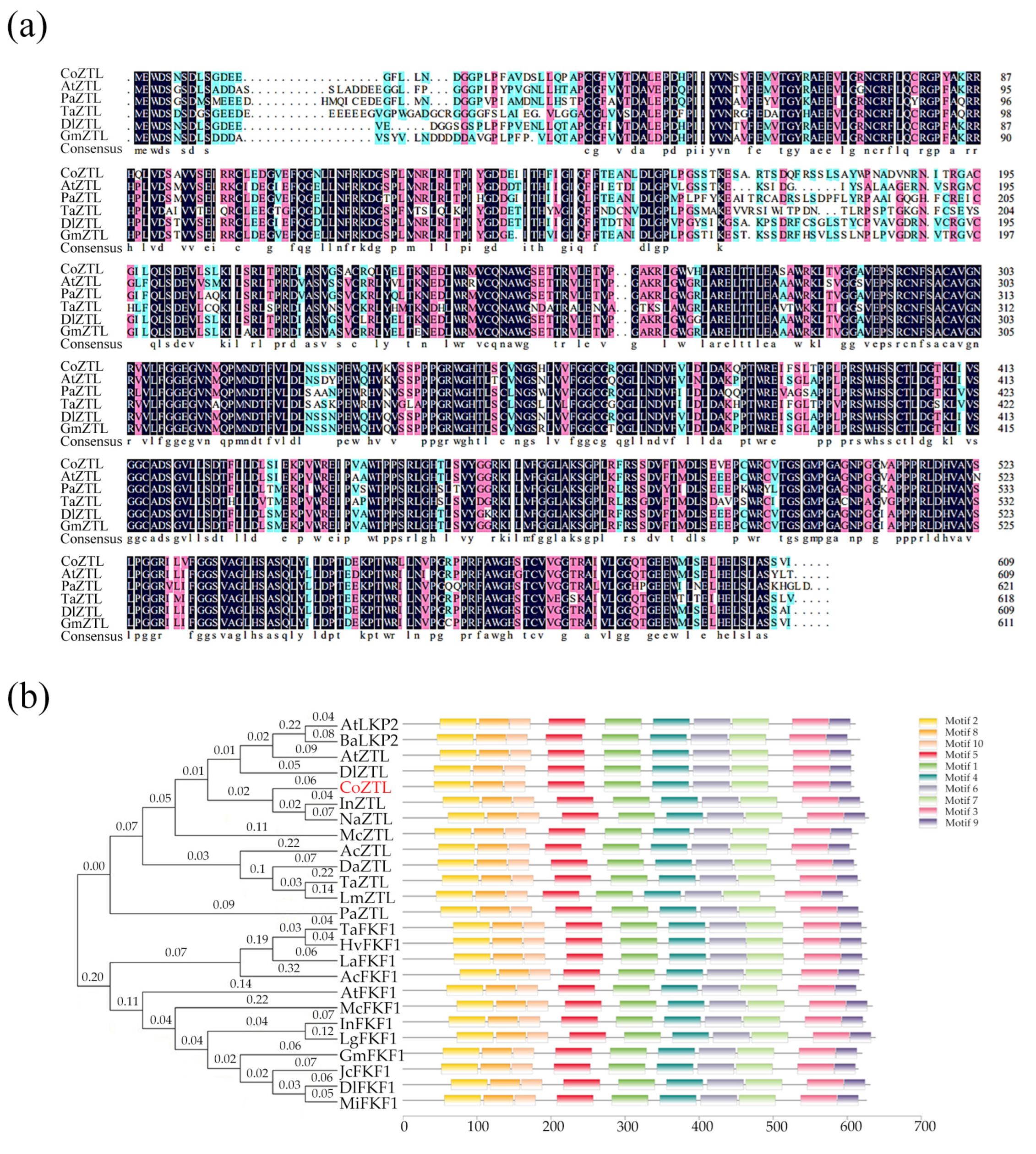
= 100%,
≥ 75%,
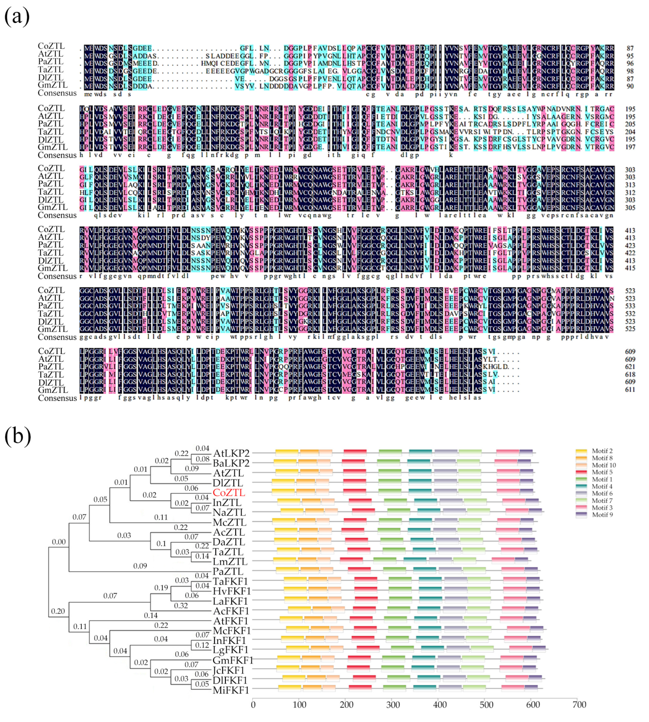
≥ 50%. (b) Phylogenetic tree and motifs of ZEITLUPE protein family from C. oleifera and other species. The information of 24 protein sequences is shown in Table A4.
= 100%,
≥ 75%,
≥ 50%. (b) Phylogenetic tree and motifs of ZEITLUPE protein family from C. oleifera and other species. The information of 24 protein sequences is shown in Table A4.



| Number | Accession | Protein Name | Short Name |
|---|---|---|---|
| 1 | XP_028124809.1 | aspartate aminotransferase_cytoplasmic | AAT |
| 2 | TEA033138 | beta-galactosidase | β-GAL |
| 3 | XP_028059082.1 | anther-specific protein LAT52-like | LAT52-like |
| 4 | XP_028059865.1 | C2-DOMAIN ABA-RELATED 4-like | CAR4-like |
| 5 | XP_028126352.1 | L-ascorbate oxidase | AO |
| 6 | XP_028108523.1 | ubiquinol-cytochrome-c reductase complex assembly factor 1 | UQCC1 |
| 7 | XP_028082200.1 | actin-depolymerizing factor 2 | ADF2 |
Disclaimer/Publisher’s Note: The statements, opinions and data contained in all publications are solely those of the individual author(s) and contributor(s) and not of MDPI and/or the editor(s). MDPI and/or the editor(s) disclaim responsibility for any injury to people or property resulting from any ideas, methods, instructions or products referred to in the content. |
© 2023 by the authors. Licensee MDPI, Basel, Switzerland. This article is an open access article distributed under the terms and conditions of the Creative Commons Attribution (CC BY) license (https://creativecommons.org/licenses/by/4.0/).
Share and Cite
Ren, S.; Juan, L.; He, J.; Liu, Q.; Yan, J.; Li, J. Expression Analysis and Interaction Protein Screening of CoZTL in Camellia oleifera Abel. Horticulturae 2023, 9, 833. https://doi.org/10.3390/horticulturae9070833
Ren S, Juan L, He J, Liu Q, Yan J, Li J. Expression Analysis and Interaction Protein Screening of CoZTL in Camellia oleifera Abel. Horticulturae. 2023; 9(7):833. https://doi.org/10.3390/horticulturae9070833
Chicago/Turabian StyleRen, Shuangshuang, Lemei Juan, Jiacheng He, Qian Liu, Jindong Yan, and Jian’an Li. 2023. "Expression Analysis and Interaction Protein Screening of CoZTL in Camellia oleifera Abel" Horticulturae 9, no. 7: 833. https://doi.org/10.3390/horticulturae9070833
APA StyleRen, S., Juan, L., He, J., Liu, Q., Yan, J., & Li, J. (2023). Expression Analysis and Interaction Protein Screening of CoZTL in Camellia oleifera Abel. Horticulturae, 9(7), 833. https://doi.org/10.3390/horticulturae9070833

