Transcriptomic Analysis of Resistant and Susceptible Eggplant Genotypes (Solanum melongena L.) Provides Insights into Phytophthora capsici Infection Defense Mechanisms
Abstract
1. Introduction
2. Materials and Methods
2.1. Plant Materials
2.2. Total RNA Isolation and Illumina Sequencing
2.3. Mapping of RNA Sequencing Reads and Differentially Expressed Genes
2.4. qRT-PCR Validation of DEGs Associated with P. capsici Infection
2.5. Virus-Induced Gene Silencing (VIGS)
2.6. Data Analysis
3. Results
3.1. Phenotypic Observations of P. capsici-Infected Eggplant Plants
3.2. Transcriptome Analysis of Eggplant Fruits Inoculated with P. capsici
3.3. Identification of DEGs in Response to Phytophthora capsici Infection
3.4. Gene Ontology Enrichment Analysis of Differentially Expressed Genes
3.5. Kyoto Encyclopedia of Genes and Genomes Enrichment (KEGG) Analysis of DEGS
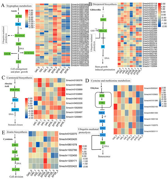
3.6. Identification of DEGs Involved in Defense Response to P. capsici Infections
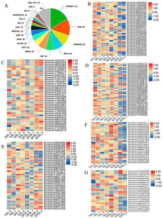
3.7. Transcription Factors Involved in Eggplant Fruit P. capsici Infection
3.8. qRT-PCR Validation of Differentially Expressed Genes
3.9. VIGS-Mediated Silencing of SmPTI6 Enhances Eggplant Fruit Susceptibility to P. capsici Infestation
4. Discussion
5. Conclusions
Supplementary Materials
Author Contributions
Funding
Data Availability Statement
Acknowledgments
Conflicts of Interest
References
- Fallahi, F.; Abdossi, V.; Bagheri, M.; Ghanbari Jahromi, M.; Mozafari, H. Genetic diversity analysis of Eggplant Germplasm from Iran: Assessments by morphological and SSR markers. Mol. Biol. Rep. 2022, 49, 11705–11714. [Google Scholar] [CrossRef]
- FAOSTAT. Statistical Database of the Food and Agriculture Organization of the United Nations; Food and Agriculture Organization of the United Nations, Ed.; Online database; FAO: Rome, Italy, 2022; Available online: http://www.fao.org/faostat/en/#data (accessed on 10 September 2024).
- Sharma, M.; Kaushik, P. Biochemical composition of eggplant fruits: A review. Appl. Sci. 2021, 11, 7078. [Google Scholar] [CrossRef]
- Garcia-Estrada, R.S.; Cruz-Lachica, I.; Osuna-García, L.A.; Márquez-Zequera, I. First report of eggplant fruit rot caused by Phytophthora nicotianae in Mexico. Plant Dis. 2021, 105, 513. [Google Scholar] [CrossRef]
- Kumar, S.; Singh, A.; Gupta, M.; Bist, C.M.S.; Gupta, B.; Sharma, S. Isolation, identification and multi-locus sequence typing of Phytophthora capsici from capsicum fields and its cross-infectivity in different crop species. Physiol. Mol. Plant Pathol. 2024, 134, 102413. [Google Scholar] [CrossRef]
- Quesada-Ocampo, L.M.; Parada-Rojas, C.H.; Hansen, Z.; Vogel, G.; Smart, C.; Hausbeck, M.K.; Lamour, K. Phytophthora capsici: Recent progress on fundamental biology and disease management 100 years after its description. Annu. Rev. Phytopathol. 2023, 61, 185–208. [Google Scholar] [CrossRef] [PubMed]
- Arkhipov, A.; Carvalhais, L.C.; Schenk, P.M. PGPR control Phytophthora capsici in tomato through induced systemic resistance, early hypersensitive response and direct antagonism in a cultivar-specific manner. Eur. J. Plant Pathol. 2023, 167, 811–832. [Google Scholar] [CrossRef]
- Ghaderi, F.; Askari, S.; Abdollahi, M. Response of eggplant genotypes to Phytophthora capsici the causal agent of black stem disease in Kohgiluyeh va Boyer Ahmad, Iran. Seed Plant J. 2012, 28, 215–226. [Google Scholar] [CrossRef]
- Kaniyassery, A.; Thorat, S.A.; Kiran, K.R.; Murali, T.S.; Muthusamy, A. Fungal diseases of eggplant (Solanum melongena L.) and components of the disease triangle: A review. J. Crop Improvement. 2023, 37, 543–594. [Google Scholar] [CrossRef]
- Quesada-Ocampo, L.M.; Hausbeck, M.K. Resistance in tomato and wild relatives to crown and root rot caused by Phytophthora capsici. Phytopathology 2010, 100, 619–627. [Google Scholar] [CrossRef]
- Mohammadbagheri, L.; Nasr-Esfahani, M.; Al-Sadi, A.M.; Khankahdani, H.H.; Ghadirzadeh, E. Screening for resistance and genetic population structure associated with Phytophthora capsici-pepper root and crown rot. Physiol. Mol. Plant Pathol. 2022, 122, 101924. [Google Scholar] [CrossRef]
- Yu, X.Q.; Niu, H.Q.; Liu, C.; Wang, H.L.; Yin, W.; Xia, X. PTI-ETI synergistic signal mechanisms in plant immunity. Plant Biotechnol. J. 2024, 22, 2113–2128. [Google Scholar] [CrossRef] [PubMed]
- Tripathi, A.; Pandey, V.K.; Jha, A.K.; Srivastava, S.; Jakhar, S.; Singh, G.; Choudhary, P. Intricacies of plants’ innate immune responses and their dynamic relationship with Fungi: A Review. Microbiol. Res. 2024, 285, 127758. [Google Scholar] [CrossRef]
- Han, Z.; Schneiter, R. Dual functionality of pathogenesis-related proteins: Defensive role in plants versus immunosuppressive role in pathogens. Front. Plant Sci. 2024, 15, 1368467. [Google Scholar] [CrossRef]
- Qingshuo, G.; Shasha, L.; Zuhua, H.; Xiangzong, M.; Yiwen, D. NLRs in plant immunity: Structural insights and molecular mechanisms. Crop Design 2025, 4, 100103. [Google Scholar] [CrossRef]
- Jiang, Y.; Du, J.; Latif, M.Z.; Yue, Y.; Li, Y.; Lu, C.; Li, Y.; Yin, Z.; Ding, X. Antimicrobial peptides: An important link in the game theory between plants and pathogens. J. Adv. Res. 2025, S2090–S1232, 00492–00498. [Google Scholar] [CrossRef]
- Saltos, L.A.; Monteros-Altamirano, Á.; Reis, A.; Garcés-Fiallos, F.R. Phytophthora capsici: The diseases it causes and management strategies to produce healthier vegetable crops. Hortic. Bras. 2022, 40, 5–17. [Google Scholar] [CrossRef]
- Gaikwad, P.N.; Sharma, V.; Singh, J.; Sidhu, G.S.; Singh, H.; Omar, A.A. Biotechnological advancements in Phytophthora disease diagnosis, interaction and management in citrus. Sci. Hortic. 2023, 310, 111739. [Google Scholar] [CrossRef]
- Shands, A.C.; Xu, G.; Belisle, R.J.; Seifbarghi, S.; Jackson, N.; Bombarely, A.; Manosalva, P.M. Genomic and transcriptomic analyses of Phytophthora cinnamomi reveal complex genome architecture, expansion of pathogenicity factors, and host-dependent gene expression profiles. Front. Microbiol. 2024, 15, 1341803. [Google Scholar] [CrossRef]
- Naveed, Z.A.; Ali, G.S. Comparative transcriptome analysis between a resistant and a susceptible wild tomato accession in response to Phytophthora parasitica. Int. J. Mol. Sci. 2018, 19, 3735. [Google Scholar] [CrossRef]
- Mansfeld, B.N.; Colle, M.; Zhang, C.; Lin, Y.C.; Grumet, R. Developmentally regulated activation of defense allows for rapid inhibition of infection in age-related resistance to Phytophthora capsici in cucumber fruit. BMC Genom. 2020, 21, 628. [Google Scholar] [CrossRef]
- Shen, D.; Chai, C.; Ma, L.; Zhang, M.; Dou, D. Comparative RNA-Seq analysis of Nicotiana benthamiana in response to Phytophthora parasitica infection. Plant Growth Regul. 2016, 80, 59–67. [Google Scholar] [CrossRef]
- Hao, C.; Xia, Z.; Fan, R.; Tan, L.; Hu, L.; Wu, B.; Wu, H. De novo transcriptome sequencing of black pepper (Piper nigrum L.) and an analysis of genes involved in phenylpropanoid metabolism in response to Phytophthora capsici. BMC Genom. 2016, 17, 822. [Google Scholar] [CrossRef] [PubMed]
- Fan, R.; Tao, X.Y.; Xia, Z.Q.; Sim, S.; Hu, L.S.; Wu, B.D.; Hao, C.Y. Comparative transcriptome and metabolome analysis of resistant and susceptible piper species upon infection by the oomycete Phytophthora capsici. Front. Plant Sci. 2022, 13, 864927. [Google Scholar] [CrossRef] [PubMed]
- Naegele, R.; Hill, T.A.; Ashrafi, H.; Reyes Chin-Wo, S.; Van Deynze, A.; Hausbeck, M.K. QTL mapping of fruit rot resistance to the plant pathogen Phytophthora capsici Leonian in a recombinant inbred line Capsicum annuum L. population. Phytopathology 2014, 104, 479–483. [Google Scholar] [CrossRef] [PubMed]
- Naegele, R.P.; Boyle, S.; Quesada-Ocampo, L.M.; Hausbeck, M.K. Genetic diversity, population structure, and resistance to Phytophthora capsici of a worldwide collection of eggplant germplasm. PLoS ONE 2014, 9, e95930. [Google Scholar] [CrossRef]
- Naegele, R.P.; Hausbeck, M.K. Phytophthora root rot resistance and its correlation with fruit rot resistance in Capsicum annuum. HortScience 2020, 55, 1931–1937. [Google Scholar] [CrossRef]
- Bolger, A.M.; Lohse, M.; Usadel, B. Trimmomatic: A flexible trimmer for Illumina sequence data. Bioinformatics 2014, 30, 2114–2120. [Google Scholar] [CrossRef]
- Florea, L.; Salzberg, S.L. Thousands of exons skipping events differentiate among splicing patterns in sixteen human tissues. F1000Research 2013, 2, 188. [Google Scholar] [CrossRef]
- Love, M.I.; Huber, W.; Anders, S. Moderated estimation of fold change and dispersion for RNA-Seq data with DESeq2. Genome Biol. 2014, 15, 550. [Google Scholar] [CrossRef]
- Livak, K.J.; Schmittgen, T.D. Analysis of relative gene expression data using real-time quantitative PCR and the 2−ΔΔCT method. Methods 2001, 25, 402–408. [Google Scholar] [CrossRef]
- Gao, X.Q.; Shan, L.B. Functional genomic analysis of cotton genes with Agrobacterium-mediated virus-induced gene silencing. Methods Mol. Biol. 2013, 975, 157–165. [Google Scholar] [CrossRef]
- Zhou, H.; Bai, S.; Wang, N.; Sun, X.; Zhang, Y.; Zhu, J.; Dong, C. CRISPR/Cas9-Mediated Mutagenesis of MdCNGC2 in Apple Callus and VIGS-Mediated silencing of MdCNGC2 in fruits improve resistance to Botryosphaeria dothidea. Front. Plant Sci. 2020, 11, 575477. [Google Scholar] [CrossRef]
- Chen, C.J.; Chen, H.; Zhang, Y.; Thomas, H.R.; Frank, M.H.; He, Y.H.; Xia, R. TBtools: An integrative toolkit developed for interactive analyses of big biological data. Mol. Plant. 2020, 13, 1194–1202. [Google Scholar] [CrossRef] [PubMed]
- Wang, Y.; Feng, G.; Zhang, Z.; Liu, Y.; Ma, Y.; Wang, Y.; Niu, X. Overexpression of Pti4, Pti5, and Pti6 in tomato promote plant defense and fruit ripening. Plant Sci. 2021, 302, 110702. [Google Scholar] [CrossRef] [PubMed]
- Gou, M.; Balint-Kurti, P.; Xu, M.; Yang, Q. Quantitative disease resistance: Multifaceted players in plant defense. J. Integr. Plant Biol. 2023, 65, 594–610. [Google Scholar] [CrossRef] [PubMed]
- Jones, J.D.; Dangl, J.L. The plant immune system. Nature 2006, 444, 323–329. [Google Scholar] [CrossRef]
- Noman, A.; Aqeel, M.; Qari, S.H.; Al Surhanee, A.A.; Yasin, G.; Alamri, S.; Al-Saadi, A.M. Plant hypersensitive response vs pathogen ingression: Death of few gives’ life to others. Microb. Pathog. 2020, 145, 104224. [Google Scholar] [CrossRef] [PubMed]
- Hamel, L.P.; Sheen, J.; Séguin, A. Ancient signals: Comparative genomics of green plant CDPKs. Trends Plant Sci. 2014, 19, 79–89. [Google Scholar] [CrossRef]
- Sampaio, J.R.; Oliveira, W.D.d.S.; Nascimento, F.d.S.; Junior, L.C.d.S.; Rebouças, T.A.; Moreira, R.F.C.; Ramos, A.P.D.S.; Santos-Serejo, J.A.d.; Amorim, E.P.; Ferreira, C.F. Calcium-Binding Protein and Polymorphism in Musa spp. Somaclones Resistant to Fusarium oxysporum. Curr. Issues Mol. Biol. 2024, 46, 12119–12132. [Google Scholar] [CrossRef]
- Kobayashi, M.; Ohura, I.; Kawakita, K.; Yokota, N.; Fujiwara, M.; Shimamoto, K.; Yoshioka, H. Calcium-dependent protein kinases regulate the production of reactive oxygen species by potato NADPH oxidase. Plant Cell 2007, 19, 1065–1080. [Google Scholar] [CrossRef]
- Zhou, X.L.; Hoang, N.H.; Tao, F.; Fu, T.T.; Guo, S.J.; Guo, C.M.; Buensanteai, K. Transcriptomics and phytohormone metabolomics provide comprehensive insights into the response mechanism of tea against blister blight disease. Sci. Hortic. 2024, 324, 112611. [Google Scholar] [CrossRef]
- Ahammed, G.J.; Li, Z.; Chen, J.; Dong, Y.; Qu, K.; Guo, T.; Li, X. Reactive oxygen species signaling in melatonin-mediated plant stress response. Plant Physiol. Biochem. 2024, 207, 108398. [Google Scholar] [CrossRef]
- Wang, R.; Li, J.; Liang, Y. Role of ROS signaling in the plant defense against vascular pathogens. Curr. Opin. Plant Biol. 2024, 81, 102617. [Google Scholar] [CrossRef]
- Camejo, D.; Guzmán-Cedeño, Á.; Moreno, A. Reactive oxygen species, essential molecules, during plant-pathogen interactions. Plant Physiol. Biochem. 2016, 103, 10–23. [Google Scholar] [CrossRef] [PubMed]
- Li, P.; Zhao, L.; Qi, F.; Htwe, N.M.P.S.; Li, Q.; Zhang, D.; Liang, Y. The receptor-like cytoplasmic kinase RIPK regulates broad-spectrum ROS signaling in multiple layers of plant immune system. Mol. Plant 2021, 14, 1652–1667. [Google Scholar] [CrossRef]
- Lin, L.; Chen, Q.; Yuan, K.; Xing, C.; Qiao, Q.; Huang, X.; Zhang, S. E3 ubiquitin ligase PbrATL18 is a positive factor in pear resistance to drought and Colletotrichum fructicola infection. Hortic. Plant J. 2024, 10, 698–712. [Google Scholar] [CrossRef]
- Wei, W.; Wu, X.; Garcia, A.; McCoppin, N.; Viana, J.P.G.; Murad, P.S.; Clough, S.J. An NBS-LRR protein in the Rpp1 locus negates the dominance of Rpp1-mediated resistance against Phakopsora pachyrhizi in soybean. Plant J. 2023, 113, 915–933. [Google Scholar] [CrossRef]
- Liu, R.; Tan, X.; Wang, Y.; Lin, F.; Li, P.; Rahman, F.U.; Zhang, Y. The cysteine-rich receptor-like kinase CRK10 targeted by Coniella diplodiella effector CdE1 contributes to white rot resistance in grapevine. J. Exp. Bot. 2024, 75, 3026–3039. [Google Scholar] [CrossRef] [PubMed]
- Ma, Y.; Chhapekar, S.S.; Lu, L.; Oh, S.; Singh, S.; Kim, C.S.; Choi, S.R. Genome-wide identification and characterization of NBS-encoding genes in Raphanus sativus L. and their roles related to Fusarium oxysporum resistance. BMC Plant Biol. 2021, 21, 47. [Google Scholar] [CrossRef]
- Liu, S.W.; Huang, H.Q.; Li, Z.Y.; Ahmad, M.; Zhuo, M.X.; Li, C.Y.; Li, Y.D. NBS-LRR genes of Musa acuminata is involved in disease resistance to Fusarium wilt. Sci. Hortic. 2024, 336, 113361. [Google Scholar] [CrossRef]
- Ma, M.; Li, M.; Zhou, R.; Yu, J.B.; Wu, Y.; Zhang, X.; Liang, X. CPR5 positively regulates pattern-triggered immunity via a mediator protein. J. Integr. Plant Biol. 2023, 65, 1613–1619. [Google Scholar] [CrossRef] [PubMed]
- Wang, W.; Chen, S.; Zhong, G.; Gao, C.; Zhang, Q.; Tang, D. Mitogen-activated protein kinase3 enhances disease resistance of edr1 mutants by phosphorylating MAPKKK5. Plant Physiol. 2024, 194, 578–591. [Google Scholar] [CrossRef] [PubMed]
- Zhang, M.; Su, J.; Zhang, Y.; Xu, J.; Zhang, S. Conveying endogenous and exogenous signals: MAPK cascades in plant growth and defense. Curr. Opin. Plant Biol. 2018, 45 Pt A, 1–10. [Google Scholar] [CrossRef] [PubMed]
- Yang, H.; Chen, X.; Yang, R.; Cheng, J.; Chen, Y.; Joosten, M.H.A.J.; Du, Y. The potato StMKK5-StSIPK module enhances resistance to Phytophthora pathogens through activating the salicylic acid and ethylene signalling pathways. Mol. Plant Pathol. 2023, 24, 399–412. [Google Scholar] [CrossRef]
- Li, S.; Xiang, X.; Diao, Z.; Xia, N.; Lu, L.; Zhang, J.; Tang, D. The OsBSK1-2-MAPK module regulates blast resistance in rice. Crop J. 2024, 12, 110–120. [Google Scholar] [CrossRef]
- Zeng, H.; Cai, H.; Bai, T.; Ren, X.; Ci, J.; Yang, W. Transcriptome analysis of maize resistance to Fusarium verticillioides. J. Plant Interact. 2024, 19, 2393803. [Google Scholar] [CrossRef]
- Lu, L.; Zhang, J.; Zheng, X.; Xia, N.; Diao, Z.; Wang, X.; Li, S. OsMPK12 positively regulates rice blast resistance via OsEDC4-mediated transcriptional regulation of immune-related genes. Plant Cell Environ. 2024, 47, 3712–3731. [Google Scholar] [CrossRef] [PubMed]
- Wang, D.; Wang, H.; Liu, Q.; Liu, Y.; Wang, Y.; Qin, R.; Zhou, H.; Xu, X. Reduction of OsMPK6 Activity by a R89K Mutation Induces Cell Death and Bacterial Blight Resistance in Rice. Plant Cell Rep. 2021, 40, 835–850. [Google Scholar] [CrossRef]
- Ramamoorthy, V.; Zhao, X.; Snyder, A.K.; Xu, J.R.; Shah, D.M. Two mitogen-activated protein kinase signaling cascades mediate basal resistance to antifungal plant defensins in Fusarium graminearum. Cell. Microbiol. 2007, 9, 1491–1506. [Google Scholar] [CrossRef]
- Gao, H.; Jiang, L.; Du, B.; Ning, B.; Ding, X.; Zhang, C.; Zhang, S. GmMKK4-activated GmMPK6 stimulates GmERF113 to trigger resistance to Phytophthora sojae in soybean. Plant J. 2022, 111, 473–495. [Google Scholar] [CrossRef]
- Aerts, N.; Pereira Mendes, M.; Van Wees, S.C. Multiple levels of crosstalk in hormone networks regulating plant defense. Plant J. 2021, 105, 489–504. [Google Scholar] [CrossRef]
- Radouane, N.; Goura, K.; Lahmamsi, H.; Kenfaoui, J.; Farhaoui, A.; Belabess, Z.; Lahlali, R. Phytohormone signaling and plant–Pathogen interaction. In Plant Pathogen Interaction; Springer Nature: Singapore, 2024; pp. 185–220. [Google Scholar] [CrossRef]
- Roychowdhury, R.; Hada, A.; Biswas, S.; Mishra, S.; Prusty, M.R.; Das, S.P.; Sarker, U. Jasmonic acid (JA) in plant immune response: Unravelling complex molecular mechanisms and networking of Defense signaling against pathogens. J. Plant Growth Regul. 2024, 44, 89–114. [Google Scholar] [CrossRef]
- Jiang, Y.; Yue, Y.; Wang, Z.; Lu, C.; Wang, Z.; Yin, Z.; Ding, X. A novel ABA structural analogue enhanced plant resistance by inducing plant immunity and inactivating ABA signaling pathway. Adv. Agrochem 2024, 3, 64–73. [Google Scholar] [CrossRef]
- Tang, Q.; Wei, S.; Zheng, X.; Tu, P.; Tao, F. APETALA2/ethylene-responsive factors in higher plant and their roles in the regulation of plant stress response. Crit. Rev. Biotechnol. 2024, 44, 1533–1551. [Google Scholar] [CrossRef]
- Liu, F.; Xi, M.; Liu, T.; Wu, X.; Ju, L.; Wang, D. The central role of transcription factors in bridging biotic and abiotic stress responses for plants’ resilience. New Crops 2024, 1, 100005. [Google Scholar] [CrossRef]
- Pratyusha, D.S.; Sarada, D.V.L. MYB transcription factors—Master regulators of phenylpropanoid biosynthesis and diverse developmental and stress responses. Plant Cell Rep. 2022, 41, 2245–2260. [Google Scholar] [CrossRef] [PubMed]
- Yu, Y.; Zhang, S.; Yu, Y.; Cui, N.; Yu, G.; Zhao, H.; Fan, H. The pivotal role of MYB transcription factors in plant disease resistance. Planta 2023, 258, 16. [Google Scholar] [CrossRef]
- Zeng, X.; Wu, C.; Zhang, L.; Lan, L.; Fu, W.; Wang, S. Molecular mechanism of resistance to Alternaria alternata apple pathotype in apple by alternative splicing of transcription factor MdMYB6-like. Int. J. Mol. Sci. 2024, 25, 4353. [Google Scholar] [CrossRef]
- Tao, H.; Wang, S.; Li, X.; Li, X.; Cai, J.; Zhao, L.; Cai, Y. Biological control of potato common scab and growth promotion of potato by Bacillus velezensis Y6. Front. Microbiol. 2023, 14, 1295107. [Google Scholar] [CrossRef] [PubMed]
- Saha, B.; Nayak, J.; Srivastava, R.; Samal, S.; Kumar, D.; Chanwala, J.; Giri, M.K. Unraveling the involvement of WRKY TFs in regulating plant disease defense signaling. Planta 2024, 259, 7. [Google Scholar] [CrossRef]
- Shi, W.; Liu, D.; Hao, L.; Wu, C.A.; Guo, X.; Li, H. GhWRKY39, a member of the WRKY transcription factor family in cotton, has a positive role in disease resistance and salt stress tolerance. Plant Cell Tissue Organ Cult. 2014, 118, 17–32. [Google Scholar] [CrossRef]
- Nakayama, A.; Fukushima, S.; Goto, S.; Matsushita, A.; Shimono, M.; Sugano, S.; Jiang, C.J.; Akagi, A.; Yamazaki, M.; Inoue, H.; et al. Genome-Wide Identification of WRKY45-Regulated Genes That Mediate Benzothiadiazole-Induced Defense Responses in Rice. BMC Plant Biol. 2013, 13, 150. [Google Scholar] [CrossRef] [PubMed]
- Cheng, W.; Wang, N.; Li, Y.; Zhou, X.; Bai, X.; Liu, L.; Chu, M. CaWRKY01-10 and CaWRKY08-4 confer pepper’s resistance to Phytophthora capsici Infection by Directly Activating a Cluster of Defense-Related Genes. J. Agric. Food Chem. 2024, 72, 11682–11693. [Google Scholar] [CrossRef] [PubMed]













| Sample | Rep | Raw Data | Valid Data | Valid Ratio | Q20% | Q30% | GC% | ||
|---|---|---|---|---|---|---|---|---|---|
| Read | Base (GB) | Read | Base (GB) | ||||||
| G42_0 | 1 | 41,051,052 | 6.16 | 40,436,514 | 6.07 | 98.5 | 99.98 | 97.85 | 42 |
| 2 | 40,999,126 | 6.15 | 40,340,254 | 6.05 | 98.39 | 99.98 | 97.85 | 42 | |
| 3 | 39,280,282 | 5.89 | 38,690,924 | 5.80 | 98.5 | 99.99 | 97.97 | 42 | |
| G42_1 | 1 | 39,052,176 | 5.86 | 38,398,142 | 5.76 | 98.33 | 99.98 | 97.42 | 42.5 |
| 2 | 38,639,304 | 5.80 | 37,957,974 | 5.69 | 98.24 | 99.98 | 97.57 | 42.5 | |
| 3 | 36,404,544 | 5.46 | 35,741,318 | 5.36 | 98.18 | 99.98 | 97.42 | 42.5 | |
| G42_3 | 1 | 37,814,104 | 5.67 | 37,132,650 | 5.57 | 98.2 | 99.99 | 97.91 | 42.5 |
| 2 | 39,094,046 | 5.86 | 38,449,424 | 5.77 | 98.35 | 99.98 | 97.78 | 42.5 | |
| 3 | 39,001,266 | 5.85 | 38,336,968 | 5.75 | 98.3 | 99.98 | 97.8 | 42.5 | |
| G42_5 | 1 | 40,394,562 | 6.06 | 39,606,844 | 5.94 | 98.05 | 99.98 | 97.53 | 43 |
| 2 | 43,639,846 | 6.55 | 42,898,002 | 6.43 | 98.3 | 99.98 | 97.66 | 43 | |
| 3 | 40,953,524 | 6.14 | 40,237,462 | 6.04 | 98.25 | 99.98 | 97.64 | 43 | |
| EP28_0 | 1 | 41,697,682 | 6.25 | 41,002,602 | 6.15 | 98.33 | 99.98 | 97.85 | 42.5 |
| 2 | 41,118,736 | 6.17 | 40,498,054 | 6.07 | 98.49 | 99.98 | 97.4 | 42.5 | |
| 3 | 37,345,316 | 5.60 | 36,784,428 | 5.52 | 98.5 | 99.98 | 97.29 | 42.5 | |
| EP28_1 | 1 | 43,245,042 | 6.49 | 42,493,762 | 6.37 | 98.26 | 99.98 | 97.74 | 43 |
| 2 | 42,040,238 | 6.31 | 41,303,792 | 6.20 | 98.25 | 99.98 | 97.74 | 43 | |
| 3 | 41,146,058 | 6.17 | 40,476,920 | 6.07 | 98.37 | 99.98 | 97.76 | 43 | |
| EP28_3 | 1 | 39,956,998 | 5.99 | 39,330,384 | 5.90 | 98.43 | 99.98 | 97.63 | 44 |
| 2 | 40,799,306 | 6.12 | 40,093,008 | 6.01 | 98.27 | 99.98 | 97.59 | 45 | |
| 3 | 41,843,078 | 6.28 | 41,097,570 | 6.16 | 98.22 | 99.98 | 97.65 | 44 | |
| EP28_5 | 1 | 43,525,606 | 6.53 | 42,887,580 | 6.43 | 98.53 | 99.97 | 97.84 | 47 |
| 2 | 41,692,496 | 6.25 | 41,159,808 | 6.17 | 98.72 | 99.99 | 98.18 | 47 | |
| 3 | 45,737,468 | 6.86 | 45,111,530 | 6.77 | 98.63 | 99.98 | 98.14 | 46 | |
Disclaimer/Publisher’s Note: The statements, opinions and data contained in all publications are solely those of the individual author(s) and contributor(s) and not of MDPI and/or the editor(s). MDPI and/or the editor(s) disclaim responsibility for any injury to people or property resulting from any ideas, methods, instructions or products referred to in the content. |
© 2025 by the authors. Licensee MDPI, Basel, Switzerland. This article is an open access article distributed under the terms and conditions of the Creative Commons Attribution (CC BY) license (https://creativecommons.org/licenses/by/4.0/).
Share and Cite
Obel, H.O.; Zhou, X.; Liu, S.; Yang, Y.; Liu, J.; Zhuang, Y. Transcriptomic Analysis of Resistant and Susceptible Eggplant Genotypes (Solanum melongena L.) Provides Insights into Phytophthora capsici Infection Defense Mechanisms. Horticulturae 2025, 11, 1026. https://doi.org/10.3390/horticulturae11091026
Obel HO, Zhou X, Liu S, Yang Y, Liu J, Zhuang Y. Transcriptomic Analysis of Resistant and Susceptible Eggplant Genotypes (Solanum melongena L.) Provides Insights into Phytophthora capsici Infection Defense Mechanisms. Horticulturae. 2025; 11(9):1026. https://doi.org/10.3390/horticulturae11091026
Chicago/Turabian StyleObel, Hesbon Ochieng, Xiaohui Zhou, Songyu Liu, Yan Yang, Jun Liu, and Yong Zhuang. 2025. "Transcriptomic Analysis of Resistant and Susceptible Eggplant Genotypes (Solanum melongena L.) Provides Insights into Phytophthora capsici Infection Defense Mechanisms" Horticulturae 11, no. 9: 1026. https://doi.org/10.3390/horticulturae11091026
APA StyleObel, H. O., Zhou, X., Liu, S., Yang, Y., Liu, J., & Zhuang, Y. (2025). Transcriptomic Analysis of Resistant and Susceptible Eggplant Genotypes (Solanum melongena L.) Provides Insights into Phytophthora capsici Infection Defense Mechanisms. Horticulturae, 11(9), 1026. https://doi.org/10.3390/horticulturae11091026
