Next Article in Journal
Special Issue: Gene Expressions in Response to Diseases, Abiotic Stresses, and Pest Damage of Horticultural Products
Previous Article in Journal
Biological Characteristics and Domestication of a Wild Hericium coralloides
 
 
Font Type:
Arial Georgia Verdana
Font Size:
Aa Aa Aa
Line Spacing:
Column Width:
Background:
Article

Metabolomic and Physiological Analysis of Blueberry (Vaccinium spp.) in Response to Ericoid Mycorrhizal Fungi (Oidiodendron maius H14)

1
Key Laboratory of Saline-alkali Vegetation Ecology Restoration, Ministry of Education, Northeast Forestry University, Harbin 150040, China
2
College of Life Science, Northeast Forestry University, Harbin 150000, China
3
Institute of Forestry Science of Heilongjiang Province, Harbin 150000, China
*
Authors to whom correspondence should be addressed.
Horticulturae 2025, 11(8), 918; https://doi.org/10.3390/horticulturae11080918
Submission received: 8 July 2025 / Revised: 28 July 2025 / Accepted: 1 August 2025 / Published: 5 August 2025
(This article belongs to the Section Fruit Production Systems)

Abstract

Ericoid mycorrhizal fungi (EMF) enhance plant fitness and metabolic regulations in nutrient-poor soils, though the mechanisms diving these interactions require further elucidation. This study investigated the physiological and metabolic responses of blueberry seedlings following 2- and 3-weeks inoculation with Oidiodendron maius H14. The results indicated that EMF could significantly increases plant biomass, improve the accumulation of osmoregulatory substances in leaves. Additionally, the colonization rate of EMF are 26.18% and 30.22% after 2- and 3-weeks, respectively. The Metabolomics analysis identified 758 (593 up- and 165 down-regulated) and 805 (577 up- and 228 down-regulated) differential metabolites in roots at 2- and 3-weeks inoculation with O. maius H14, respectively. KEGG pathway annotation revealed that O. maius H14 triggered various amino acid metabolism pathways, including tryptophan metabolism and arginine and proline metabolism. These findings suggested that O. maius H14 stimulated root-specific biosynthesis of growth-promoting compounds and antimicrobial compounds. Concomitant downregulation of stress-associated genes and upregulation of glutamine synthetase suggest EMF modulates host defense responses to facilitate symbiosis. Thus, our results demonstrated that O. maius H14 orchestrates a metabolic reprogramming in blueberry roots, enhancing growth and stress tolerance through coordinated changes in primary and specialized metabolism, which could inform strategies for improving symbiosis and metabolic engineering in horticultural practices.

Graphical Abstract

1. Introduction

Plant roots establish mutualistic relationships with various fungi, forming mycorrhizal symbionts that are crucial for plant growth and development. The majority of flowering plants (>99%) are capable of forming mycorrhizal associations, which play a significant role in their nutrient acquisition and overall fitness [1]. Among mycorrhizal symbionts, the four major types of mycorrhizal symbioses are arbuscular mycorrhiza (AM), ectomycorrhiza (ECM), ericoid mycorrhiza (ERM) and orchidaceous mycorrhiza (ORM) [2]. Among these, ericoid mycorrhizal fungi (EMF) exhibits unique adaptations to acidic, nutrient-poor soils typical of Ericaceae-dominated habitats. In this symbiosis, host plants supply up to 20% of photosynthetic products (primarily lipids and sugars) to fungal partners, while fungi reciprocate by enhancing mineral nutrient uptake though extraradical hyphal networks [3,4,5,6,7]. The functional significance of EMF has been progressively unraveled since Dock’s pioneering isolation of endophytic fungi from rhododendron roots in 1928, which formed ericoid mycorrhizal structures [8]. In 1974, Read isolated the first EMF and investigated its functional role [9], followed by breakthroughs in understanding their enzymatic machinery for decomposing refractory organic substrates, which liberates bound nitrogen and phosphorus for host plant assimilation [10,11,12]. Beyond nutrient mobilization, EMF orchestrate plant secondary metabolite synthesis and hormonal crosstalk, eliciting broad-spectrum physiological enhancements. These multifunctional roles underscore EMF’s pivotal contributions to agroecological sustainability and biome stability.
Blueberry is an economically valuable crop in the Ericaceae family. Its fruit is rich in various functional and active ingredients, such as vitamin C, anthocyanins and flavonoids, and is listed as one of the top five healthy foods for human body [13,14,15,16]. Due to their fibrous root system and absence of root hairs, blueberry plants face various challenges in nutrient and water absorption under natural conditions. EMF commonly colonize blueberry roots, playing a crucial role in enhancing nutrients and water uptake through symbiotic associations [17,18]. Currently, extensive research has been conducted on typical EMF species, such as Rhizoscyphus ericae and Oidiodendron maius, isolated from rhododendron roots [19,20,21,22]. These studies have demonstrated the ability of these fungi to promote plant growth by enhancing adventitious root formation and increasing biomass in Rhododendron fortuneii, and this growth promotion is thought to be driven by increased expression of genes involved in hormone and flavonoid biosynthesis in blueberry roots [23]. Additionally, Bizabani found that Cadophora sp. can colonize blueberry roots and enhance plant growth [24]. Furthermore, EMF promote host plant nutrition by digesting complex soil organic matter characterizing of ericoid mycorrhiza habitats, utilizing their rich hydrolytic enzyme repertoire to make otherwise unavailable organic nitrogen forms accessible to the host plant [18,25,26,27]. Despite the well-established physiological and biochemical effects of EMF, the research studies focusing on the metabolism and molecular regulation of EMF in blueberries are limited. The mechanisms underlying these interactions remain largely unexplored.
Metabolomics analysis is an approach used to assess the metabolic profile of biological systems, providing insights into the underlying metabolic pathways and biological processes. In this study, we aimed to investigate the effects of inoculation with O. maius H14 on blueberry growth and osmoregulatory substances in leaves. Specifically, UPLC-MS/MS was utilized to examine the metabolomic changes during the symbiotic interaction between EMF and blueberry, with a focus on identifying key metabolisms and metabolic pathways. Meanwhile, we evaluated the expression of genes related to metabolic pathways through RT-qPCR. These findings clearly provide a foundation for further investigation into the molecular mechanisms driving EMF-plant root symbiosis.

2. Materials and Methods

2.1. Materials and Experimental Treatments

The EMF strain Oidiodendron maius H14 was isolated from roots of Vaccinium uliginosum in the Greater Khingan Mountains, Heilongjiang province, China. The identity of strain was confirmed by sequencing the internal transcribed spacer (ITS) region of ribosomal DNA, and the phylogenetic analysis confirming its placement within the O. maius clade. The strain O. maius H14 was maintained on PDA slants at 4 °C.
The micropropagated blueberry seedings (4–4.5 cm) were cultured in the Woody Plant Medium (WPM) (Supplementary Table S1). At 5–6 cm height, blueberry seedlings were transferred to soil for culture. Vermiculite and soil were homogenized at a 1:2 (v/v) ratio, dispensed into 250 mL conical flasks, and sterilized by autoclaving at 121 °C for 90 min. Following sterilization, uniform micropropagated blueberry seedlings in WPM were aseptically transferred to the flasks. The substrate moisture was sustained thought periodic supplementation with sterile water. After a 2-weeks acclimation period, O. maius H14 cultured with PDA for 2 weeks was inoculated into the soil by drilling 3 fungal blocks with a hole punch, the control group was inoculated with inactivated fungal blocks. Each treatment contains 10 pots. The pots were placed in a plant incubator (16 h light, 8 h darkness, 28 °C and 70% humidity). The experiment consisted of 4 treatments: (1) CK-2, 2 weeks following inoculation with inactivated fungal blocks, (2) CK-3, 3 weeks following inoculation with inactivated fungal blocks, (3) Ei-2, 2 weeks following inoculation with O. maius H14, and (4) Ei-3, 3 weeks following inoculation with O. maius H14.

2.2. Determination of Plant Growth Parameters

At the end of the experiment, plants of comparable size within each treatment group were selected for analysis. Blueberry plants were divided into two parts, one part was used to determine the root colonization rate and physiological indices, and the other part was used for metabolomic analysis. Aboveground and underground parts were harvested separately. Root and shoot length of blueberry were measured using a straight edge. Fresh weight was recorded as the biomass of the shoot and root, which dry weight was determined after drying at 70 °C to a constant weight.

2.3. Determination of Root Mycorrhizal Colonization

The EMF colonization rate used the method of Phillips and Hayman [28]. Briefly, took 5 1-cm long plant root fragments, soaked with Formalin-Aceto-Alcohol (FAA) solution for 24 h, soaked with 10% KOH 95 °C for 1.5 h, and finally stain with 0.05% trypan blue in lactic acid/glycerol/water (1:1:1, v/v/v). The mycorrhizal structure was observed with an optical microscope, and the root colonization rate was calculated as followings: (number of mycorrhizal root segments formed/total number of root segments) × 100%.
Relative DNA number total was quantified using qRT-PCR. Total genomic DNA was extracted from plant roots using the BioTeke Rapid Plant Genomic DNA Extraction Kit. Fungal-specific primers targeting the intergenic spacer (IGS) region were designed for amplification: Om14F (5′-CTGAACGCCTCTAAGTCAGAA-3′) and Om14R (5′-ATCAGACGGGATGCGGT-3′). The qRT-PCR was performed using the SYBR Green Premix Pro Taq HS qPCR Kit (Accurate Biotechnology, Hunan, Changsha, China), and amplification was performed using the LightCycler 480 instrument. The detailed description of qRT-PCR protocol and calculation of relative fungal DNA copy number were using the method following Yang [29].

2.4. Determination of Photosynthetic Pigments, Proteins, and Proline in Leaves

The chlorophyll content was extracted from leaves using 80% acetone and incubated for 24 h. The mixture was then centrifuged at 6000 rpm for 15 min, and the absorbance of the supernatant was measured at 470, 646 and 661 nm. Chlorophyll concentrations were calculated using the Lichtenthaler method [30]. Total soluble sugar was extracted in 80% ethanol and quantified using the phenol-sulfate acid method, with absorbance was measured at 490 nm against a glucose standard curve [31]. Total soluble protein was assessed following the Bradford Protein Assay Kit, wherein fresh leaf sample (0.2 g) were homogenized in 5 mL PBS (50 mM, pH 7.4). Protein concentration was determined by mixed 20 μL of supernatant with 200 μL of Bradford reagent, and absorbance was measured at 595 nm. The proline content was estimated using the method of Bates [32], fresh leaf samples (0.2 g) were extracted in 3% sulfosalicylic acid and absorbance was measured at 520 nm. The concentration of proline, total soluble sugar and protein were determined through enzyme calibrations and calculated by a standard curve.

2.5. Sample Extraction and Metabolome Analysis

Non-targeted metabolomics was conducted utilizing based on LC-MS technology. Blueberry roots (100 mg) were individually grounded with liquid nitrogen and the homogenate was resuspended with prechilled 80% methanol and 0.1% formic acid by well vortexing. The samples were incubated on ice for 5 min and then were centrifuged at 15,000 rpm, 4 °C for 5 min. The supernatant was diluted to final concentration containing 60% methanol by LC-MS grade water. The samples were subsequently transferred to a fresh Eppendorf tube with 0.22 μm filter and then centrifuged at 15,000× g, 4 °C for 10 min. Finally, the filtrate was injected into the LC-MS system analysis. Each sample was repeated 6 times. These metabolites were annotated using the HMDB database (http://www.hmdb.ca/) (accessed on 10 October 2019) and KEGG database (http://www.genome.jp/kegg/) (accessed on 10 October 2019). Multivariate statistical analysis, including principal component analysis (PCA), partial least square discriminant analysis (OPLS-DA) and Hierarchical clustering (HCA), were performed on the data matrices. We applied univariate analysis (t-test) to calculate the statistical significance (p-value). Significant differential metabolites were defined as VIP ≥ 1 and p-value < 0.05. Subsequently, these metabolites were annotated using KEGG databases.

2.6. Assessment of Genes Expression Related to Metabolic Pathways in Blueberry

To compare the effects of EMF inoculation on the blueberry, we selected 9 genes related to growth and resistance were verified using qRT-PCR. These genes were based on our previous transcriptome results, and the results showed their genes have significant differences after inoculation O. maius 2- and 3-weeks (unpublished data). The gene EF1α was used as an internal standard. RT-qPCR analysis was used to determine the expression levels of involved in carbohydrate metabolism (mannan endo-1,4-beta-mannosidase CL9086.Contig2_All, L-galactose dehydrogenase CL6436.Contig1_All, hydroquinone glucosyltransferase Unigene31015_All and beta-galactosidase CL12110.Contig3_All), amino acids metabolism genes (folylpolyglutamate synthase Unigene4215_All and glutamine synthetase Unigene9717_All,) and resistance related genes (serine palmitoyltransferase CL10770.Contig1_All, peptidylprolyl isomerase Unigene9739_All and L-ascorbate peroxidase CL14935.Contig4_All). Total RNA from the blueberry roots of CK, Ei-2, Ei-3 was extracted and reverse transcribed into cDNA. The relative expression of genes was calculated using the −2ΔΔCT method [33], the primers sequences used are listed in Supplement Table S2.

2.7. Statistical Analysis

All experiments were performed with at least three biological replicates, and data were statistically analyzed and graphing were conducted using SPSS 26.0 software and GraphPad Prism v10.1.1. Significant differences between groups were determined by one-way ANOVA and t-test, with a significance threshold of p < 0.05. Metabolome was analyzed by Suzhou BioNovoGene Biomedical Technology Co., Ltd., Suzhou, China.

3. Results

3.1. Impacts of EMF O. maius H14 on Physiological Traits of Blueberry

To evaluate the impacts of O. maius H14 on plants growth, we measured shoot length, root length and biomass. Compared to the uninoculated plants (CK), there was a significant increase in blueberry shoot and root length, fresh weight and dry weight following 2- and 3-weeks inoculation with O. maius H14 (Figure 1).
Microscopic observation of blueberry roots inoculated with O. maius H14 revealed the successful fungal colonization. Trypan blue staining confirmed the absence of mycelium in uninoculated roots (Figure 2a), whereas O. maius H14-inoculated roots exhibited extensive intracellular colonization, characterized by the formation mycelium nodules and mycelium coils (Figure 2b). Meanwhile, we detected the colonization rate of O. maius H14 in blueberry roots. By following 2- and 3-weeks inoculation with O. maius H14, the colonization rates were 26.18% and 30.22%, respectively. Base on qRT-PCR analysis further supported these findings, demonstrating a corresponding increase in fungal DNA copy number (Figure 2c).

3.2. Effect of O. maius H14 on Osmoregulatory Substances in Blueberry

In this study, compared with the CK, chlorophyll contents in leaves significantly increases by 17.02% and 25.47% following 2- and 3-weeks inoculation with O. maius H14, respectively (Figure 3a). Additionally, to further investigate the role of O. maius H14 in osmotic regulation of blueberry, we quantified the levels of key osmoregulatory substances (total soluble sugar, total soluble protein and proline) in leaves. Statistical analysis revealed significant differences between CK and inoculation with O. maius H14. Specifically, the total soluble sugar of following 2- and 3-weeks inoculation with O. maius H14 led to increase by 31.69% and 44.52% than CK, respectively (Figure 3b). Similarly, the total soluble protein levels increased by 21.76% and 28.08% at the same time points (Figure 3c). Notably, proline accumulation was significantly increased by 83.84% following 2 weeks of inoculation with O. maius H14 compared to the uninoculated treatment. However, proline content was only upregulated by 24.95% compared to the CK and Ei-3 (Figure 3d).

3.3. Screening for Significantly Different Metabolites in Blueberry Roots

To investigate the metabolic effects of EMF colonization in blueberry roots, we analyzed the metabolomic profiles of root samples from CK and EMF-colonized (Ei-2 and Ei-3) groups. Multivariate analyses, including hierarchical cluster analysis (HCA) and principal component analysis (PCA), indicate that the metabolomic result is reliable (Supplementary Figures S1 and S2; Supplementary Table S3). In this study, a total of 2654 metabolites were identified and classified, with 2092 detected in POS and 562 in NEG, respectively. As shown in Figure 4a, differential abundance analysis reveals 758 (593 up- and 165 down-regulated) in a comparison of Ei-2 vs. CK, of while 805 (577 up- and 228 down-regulated) metabolites in Ei-3 vs. CK. Venn diagram analysis showed the co-expression of important metabolite composition in different groups. The Venn diagram analysis identified 51 overlapping differentially abundant metabolites across different treatment groups (Figure 4b), including lumichrome, gramine and harmine, which were significantly up-regulated following 2- and 3-weeks inoculation with O. maius H14. The classification of these differential metabolites was showed in Figure 4c,d. Notably, organic acids and derivatives constituted the predominant responsive metabolites class, with 79.49% (31/39) and 72.22% (26/36) up-regulated in Ei-2 vs. CK and Ei-3 vs. CK groups, respectively.
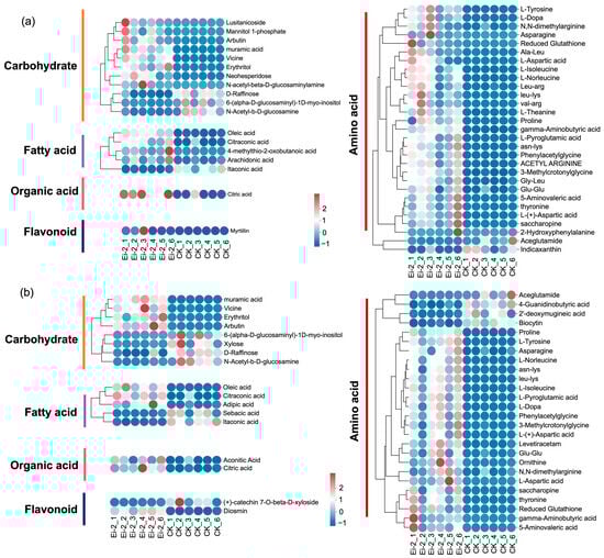
Carbohydrates, flavonoids, fatty acids, organic acids and amino acid metabolism play a crucial role in plants growth. Therefore, our study specifically investigated these different metabolites and metabolic process. The comparative analysis of differential metabolites revealed that the common carbohydrates accumulated in blueberry roots were arbutin, erythritol, vicine, and muramic acid following 2- and 3-weeks inoculation with O. maius H14 (Figure 5). Meanwhile, citraconic acid, oleic acid, and citric acid showed a significant increase after inoculation with EMF. Furthermore, we compared the differential metabolites relate to amino acid metabolism of Ei-2 vs. CK and CK Ei-3 vs. CK, we found that 15 metabolites were enriched in the amino acid metabolic pathway, such as GABA, proline and glutathione (Figure 5).
To further investigate the importance of these metabolites, the top 30 important differential metabolites were screened based on their VIP value (threshold ≥ 1). A clustering heatmap-VIP chart of important differential metabolites was performed for visual analysis. Heatmap analysis showed that the top 30 differential metabolites in roots of blueberry among sample of the same and different groups. Among them, there were 29 up-regulated metabolites (e.g., (2E)-2,5-Dichloro-4-oxo-2-hexenedioic acid, norharman and harmine) and 1 down-regulated metabolite (5′-O-[(Butyryloxy) (hydroxy) phosphoryl] uridine) between CK and Ei-2 (Figure 6a). For CK and Ei-3, there were 28 up-regulated metabolites (e.g., (2E)-2,5-Dichloro-4-oxo-2-hexenedioic acid, 4-benzoxazol-2-ylphenylamine and thiomarinol F) and 2 down-regulated metabolites (kuromanin and 5′-O-[(Butyryloxy) (hydroxy) phosphoryl] uridine) (Figure 6b).

3.4. Changes in Amino Acid Metabolic Pathways in Blueberry Roots After Inoculation EMF

The KEGG database was used to annotate the differential metabolites identified in this study. KEGG pathway analysis revealed that a significant number of differential metabolites were enriched in amino acids metabolism and biosynthesis pathways following 2- and 3-weeks inoculation with O. maius H14. Between CK and Ei-2, the key metabolic pathways enriched with differential metabolites included tryptophan metabolism, biosynthesis of amino acids and glutathione metabolism (Figure 7a). After 3 weeks, the influence of EMF led to the identification of additional differential metabolic pathways associated with arginine and proline metabolism, as well as nicotinate and nicotinamide metabolism and linoleic acid metabolism (Figure 7b). Notably, tryptophan metabolism was enriched with 8 differential metabolites following 2 weeks inoculation O. maius H14, including increased levels of indole-3-acetic acid (IAA), anthranilate and 6-hydroxymelatonin. There were 8 differential metabolites were enriched involve in arginine and proline metabolism, and the results showed that 4-oxoproline and proline were increase, and pyruvate and 4-guanidinobutyric acid were decrease. The metabolic pathway of up- and down-regulated key amino acid metabolites in inoculation treatment were shown in Figure 8.

3.5. Changes of Related to Growth and Resistance Genes in Blueberry Roots

In this study, according to the previous transcriptome results, we found that O. maius H14 can regulate the expression of carbohydrate metabolism, amino acids and flavonoid metabolism and resistance related genes in blueberry roots. Following 2- and 3-weeks inoculation with O. maius H14, the expression of glutamine synthetase in root was increased by 11.63- and 13.87-folds compared with CK, respectively. Meanwhile, the expression of serine palmitoyltransferase (SPT) was significantly decreased, and the expression of peptidylprolyl isomerase (PPIase) was reduced by 96.67% and 87.33%, respectively (Figure 9a–c). However, qRT-PCR analysis revealed no significant differences in the expression levels of key regulatory genes involved in glucose metabolism and flavonoid metabolism pathways (Figure 9d–f,h,i).

4. Discussion

4.1. Inoculation with EMF Can Promote the Growth and Development of Blueberry

EMF establishes a specialized symbiotic association with Ericaceae plants, an ecological adaptation enabling their survival in nutrient-poor environments. In this study, inoculated with O. maius H14 significantly enhanced blueberry biomass in both aboveground and underground parts (Figure 1), consistent with previous results of Pescie and Wazny [34,35]. In the natural environment, ericoid mycorrhiza symbionts play a crucial role in promoting Ericaceae plants growth under harsh conditions by facilitating nutrient acquisition, particularly of complex organic nitrogen and phosphorus. Wei et al. further demonstrated that genes involved in nitrogen and phosphorus uptake and metabolism in R. fortune were significantly upregulated after inoculation with O. maius, leading to improved nutrient assimilation and significantly enhanced plant growth compared to uninoculated control group [2].

4.2. EMF Could Regulate Osmoregulatory Substances in Blueberry

EMF enhances plant osmotic homeostasis through coordinated accumulation of osmoregulatory substances, including chlorophyll, soluble sugar, soluble protein and free proline, thereby improving water absorption and utilization efficiency. The chlorophyll content of plant leaves is one of the important physiological indexes to reflect the strength of plant photosynthesis, and it is responsible for the absorption, distribution and conversion of light energy in the photosynthetic reaction center (RCs) [36]. In the present study, the chlorophyll content was significantly increased following inoculation with O. maius H14 (Figure 3a). This is similar to the results of O. maius could increase the total leaf chlorophyll concentrations in labrador tea and lingonberry [11]. Meanwhile, inoculation with O. maius H14 significantly elevated the levels of soluble sugars, soluble proteins, and proline in blueberry leaves (Figure 2). Lou et al. demonstrated that O. maius ZL6 improved the drought resistance of lingonberry by increasing both chlorophyll content and soluble sugar content [12]. These results indicate that EMF-mediated stress mitigation involves secondary metabolic pathways and the regulation of photosynthetic pigments.

4.3. Inoculation EMF Can Change the Blueberry Roots Metabolites

Metabolome analysis revealed that inoculation with O. maius H14 significantly altered the metabolite profile of blueberry roots, with distinct differences observed between inoculation treatment and CK. Notably, metabolite accumulation was predominantly upregulated following 2- and 3-weeks inoculation with O. maius H14 (Figure 4a). Specifically, O. maius H14 induced 758 differential accumulated metabolites (593 up- and 165 down-regulated metabolites) at 2 weeks and 805 differential accumulated metabolites (577 up- and 228 down-regulated metabolites) at 3 weeks. Following inoculation with O. maius H14, the roots accumulated the production of compounds that promote blueberry growth. Among them, the common differential metabolites lumichrome, gramine and harmine were significantly up-regulated. Lumichrome, as a signaling molecule, was reported that it could promote growth of plants in different ways, and enhanced plant development by regulating turgor drive expansion and mitotic cell cycle genes [37,38]. Meanwhile, lumichrome also could increase the rate of fungal colonization in plant roots [39]. Additionally, in this study, indole-3-acetic acid (IAA) was significantly increased after inoculation with O. maius H14. Previous studies have demonstrated that IAA may promote the formation of adventitious root (AR) in plants, and IAA produce by plants can induce hyphal growth for establishing colonization [2]. It should be noted that the gibberellic acid (GA3) content increases significantly following 3-weeks inoculation with O. maius H14. Ge et al. found that exogenous addition of GA3 could promote seed germination by promoting starch hydrolysis and increasing soluble sugar content in seeds [40]. Furthermore, GA3 can alleviate the biotic and abiotic stresses of plants, and improve the antioxidant capacity and reduce oxidative stress damage of plants [41,42]. In conclusion, these findings demonstrated that O. maius H14 enhances blueberry growth and increased the resistance to pathogenic microorganisms by stimulating the accumulation of specific metabolites in blueberry roots.
The results of this study revealed that O. maius H14 significantly enhances the synthesis of antimicrobial compounds in blueberry roots, such as gramine and harmine (Figure 6). Gramine is a kind of alkaloids, and has been reported to be toxic to some bacteria and fungi [43]. Similarly, harmine was found that able to inhibit the growth of pathogens as an antibacterial compound. Xia et al. reported that harmine treatment suppressed the expression of the virulence-associated gene xpsR, and harmine also significantly inhibited biofilm formation by R. solanacearum [44]. These results imply that the early stages of EMF colonization elicit a plant immune response, driving the accumulation of antimicrobial compounds. Although these antimicrobial compounds are known to have inhibitory effects on some pathogens, it should be noted that this study did not directly test the resiliencies of the plant to pathogens. Therefore, the observed accumulation of these compounds may potentially contribute to the plant’s ability to defend against pathogens in the long-term and form a symbiotic relationship, more research is need to confirm the actual impact on the plant’s pathogen resilience.

4.4. On the Role of Amino Acid Metabolism in Blueberry-EMF Interactions

Amino acids are essential for protein synthesis and play a critical role in stress resistance for both microorganisms and plants by regulating osmotic pressure, maintaining cell membrane stability, and facilitating signal transduction, defense responses, and hormone synthesis [45]. In this study, amino acid metabolism exhibited a consistent upregulation during the symbiotic association with EMF (Figure 5). KEGG pathways analysis revealed that most differential accumulated metabolites were associated with amino acid metabolism pathways following inoculation O. maius H14 (Figure 7). These findings suggest that fungal colonization stimulates the synthesize of amino acid precursors such as proline and tryptophan, thereby enhancing protein production. Xie et al. demonstrated that R. intraradices could increases the production of glutamic acid, aspartate, arginine, and ornithine in white clover leaves [46]. Additionally, a significant increase in amino acid abundance in tomato fruits following inoculation with G. mosseae [47].
Certain amino acids, such as arginine, GABA and threonine, have been shown to play significant roles in regulating plant growth and development beyond their fundamental functions [48]. The amino acid metabolic pathway shown that glutathione, glutamate, GABA and L-proline in blueberry roots were significantly increased following 2- and 3-weeks inoculation with O. maius H14 (Figure 8). Both glutathione and GABA are crucial in regulating carbon (C) and nitrogen (N) metabolic fluxes, serving as precursors for other amino acids such as proline, glutamine, and ornithine [49,50]. Additionally, they play vital roles in antioxidant defense and signaling pathways in response to oxidative stress [51]. Previous studies have shown that Nicotiana tabacum exhibits increased resistance to cold stress through elevated glutamate levels, which facilitate the biosynthesis of glutamine and proline [52]. In addition, utilizing GABA as an alternative substrate can effectively enhance cellular activity and promptly activate carbon and nitrogen metabolism [53,54,55].

4.5. EMF Modulates Stress-Related Genes to Enhance Plant Symbiotic Adaptation

Our findings suggest that O. maius H14 did not induce plant defense response, which may facilitate rapid root colonization through immunological accommodation. Which the expressive level of L-ascorbate peroxidase (CL14935. Countig4_All) was no significant difference, but SPT (CL10770.Contig1_All) and PPIase (Unigene9739_All) were down-regulated (Figure 9a,b). SPT is a crucial enzyme in sphingolipid biosynthesis, and it can lead to excessive sphinganine accumulation and subsequent programmed cell death in plants when infected by pathogenic fungi [56,57,58]. Notably, SPT inhibition reduces sphingosine levels, enhancing plant resistance to neuromycotoxins [59]. In addition, most immunophilins exhibit PPIase activity, catalyzing the cis-trans isomerization of peptidyl proline, which is vital for proper protein folding, transport, and activity regulation [60]. Recent findings indicate that immunophilins play significant roles in plant growth, development, and responses to biotic and abiotic stresses, often interacting with heat shock proteins, phosphatidylinositol, and calmodulin to activate specific signaling pathways and facilitate the synthesis of amino acids, such as cysteine [61,62,63,64,65]. Meanwhile, Mokriakova et al. demonstrated that the expression of immunophilins AtCYP19, AtCYP57, and AtFKBP65 significantly increased during pathogen infection, triggering the accumulation of hydrogen peroxide to combat biotic stress [66]. Furthermore, inoculation with O. maius H14 significantly up-regulated the expression of glutamine synthetase gene (Figure 9c), an essential enzyme in glutamate biosynthesis, the precursor for proline production. Metabolomic results confirmed a marked increase in root proline content following 2- and 3-weeks inoculation with O. maius H14. Proline serves as a critical component in cell osmoregulation and is widely recognized as a biomarker for plant stress tolerance. Interestingly, while blueberry seedings initially exhibited elevated proline levels during early fungal colonization. however, proline levels significantly decreased as the symbiotic interaction stabilized. Consequently, these observations indicated that O. maius H14 modulates both osmoregulatory substances and stress related genes expression, thereby potentially enhancing blueberry plants’ resilience to environmental stress.

5. Conclusions

An EMF strain, O. maius H14, was inoculated with blueberry cutting seedlings and promoted its growth and accumulation of osmoregulatory substances. Meanwhile, EMF can affect the expression of resistance genes in blueberry roots. Non-targeted metabolomics was used to reveal the effects of EMF on secondary metabolites in blueberry roots for the first time, which revealed the metabolic mechanism by which ERM enhanced blueberry growth and resistance. The pathway changes of differential metabolites also indicated that mycorrhizae were able to elicit plant responses to environmental changes. These results provide new insights into mycorrhizae promote plant growth as well as improve plant tolerance to environmental stress. However, this study is limited by the lack of long-term environmental and economic impact assessment. Future research should focus on the ecological and economic impacts of mycorrhizae under different environmental conditions to fully understand their role in sustainable agriculture.

Supplementary Materials

The following supporting information can be downloaded at: https://www.mdpi.com/article/10.3390/horticulturae11080918/s1, Figure S1: Principal component and PLS-DA analysis of metabolites in roots of blueberry from different ionization modes; Figure S2: Hierarchical cluster analysis in roots of blueberry after 2 and 3 weeks inoculated with O. maius H14; Table S1: Components and concentrations of the Woody Plant Medium (mg/L); Table S2: The primers of three resistance genes for qRT-PCR; Table S3: PLS-DA mold parameter table.

Author Contributions

Conceptualization, L.L. and H.Y.; methodology, H.Z.; software, J.J.; validation, Y.W. and J.J.; formal analysis, H.Z.; investigation, Z.Y.; resources, H.Z.; data curation, H.Z.; writing—original draft preparation, H.Z.; writing—review and editing, H.Y.; visualization, H.Z.; funding acquisition, L.L. and H.Y. All authors have read and agreed to the published version of the manuscript.

Funding

This research was funded by the Research Funds for Research Institutes of Heilongjiang Province, grant number CZKYF2025-1-A011, the Natural Science Foundation of Heilongjiang Province, grant number LH2023C044, National Natural Science Foundation of China, grant numbers 32071806 and 31971694, and the Fundamental Research Funds for the Central Universities, grant number 2572024DY12.

Data Availability Statement

Data is contained within the article or Supplementary Material.

Conflicts of Interest

The authors declare no conflicts of interest.

Abbreviations

The following abbreviations are used in this manuscript:
GABAgamma-aminobutyric acid
IAAindole-3-acetic acid
GA3gibberellic acid
L-DOPA3,4-Dihydroxyphenylalanine
SPTserine palmitoyltransferase

References

  1. Brundrett, M.C. Mycorrhizal associations and other means of nutrition of vascular plants: Understanding the global diversity of host plants by resolving conflicting information and developing reliable means of diagnosis. Plant Soil 2009, 320, 37–77. [Google Scholar] [CrossRef]
  2. Wei, X.; Chen, J.; Zhang, C.; Liu, H.; Zheng, X.; Mu, J. Ericoid mycorrhizal fungus enhances microcutting rooting of Rhododendron fortunei and subsequent growth. Hortic. Res. 2020, 7, 140. [Google Scholar] [CrossRef] [PubMed]
  3. Parniske, M. Arbuscular mycorrhiza: The mother of plant root endosymbioses. Nat. Rev. Microbiol. 2008, 6, 763–775. [Google Scholar] [CrossRef]
  4. Puschel, D.; Bitterlich, M.; Rydlova, J.; Jansa, J. Facilitation of plant water uptake by an arbuscular mycorrhizal fungus: A Gordian knot of roots and hyphae. Mycorrhiza 2020, 30, 299–313. [Google Scholar] [CrossRef]
  5. Zai, X.M.; Fan, J.J.; Hao, Z.P.; Liu, X.M.; Zhang, W.X. Effect of co-inoculation with arbuscular mycorrhizal fungi and phosphate solubilizing fungi on nutrient uptake and photosynthesis of beach palm under salt stress environment. Sci. Rep. 2021, 11, 5761. [Google Scholar] [CrossRef]
  6. Ho-Plagaro, T.; Garcia-Garrido, J.M. Molecular regulation of arbuscular mycorrhizal symbiosis. Int. J. Mol. Sci. 2022, 23, 5960. [Google Scholar] [CrossRef]
  7. Ma, J.; Wang, W.; Yang, J.; Qin, S.; Yang, Y.; Sun, C.; Pei, G.; Zeeshan, M.; Liao, H.; Liu, L.; et al. Mycorrhizal symbiosis promotes the nutrient content accumulation and affects the root exudates in maize. BMC Plant Biol. 2022, 22, 64. [Google Scholar] [CrossRef]
  8. Marler, M.J.; Zabinski, C.A.; Callaway, R.M. Mycorrhizae indirectly enhance competitive effects of an invasive forb on a native bunchgrass. Ecology 1999, 80, 1180–1186. [Google Scholar] [CrossRef]
  9. Facelli, E.; Smith, S.E.; Smith, F.A. Mycorrhizal symbiosis—Overview and new insights into roles of arbuscular mycorrhizas in agro- and natural ecosystems. Australas. Plant Pathol. 2009, 38, 338–344. [Google Scholar] [CrossRef]
  10. Casarrubia, S.; Martino, E.; Daghino, S.; Kohler, A.; Morin, E.; Khouja, H.R.; Murat, C.; Barry, K.W.; Lindquist, E.A.; Martin, F.M.; et al. Modulation of Plant and Fungal Gene Expression upon Cd Exposure and Symbiosis in Ericoid Mycorrhizal Vaccinium myrtillus. Front. Microbiol. 2020, 11, 341. [Google Scholar] [CrossRef] [PubMed]
  11. Fadaei, S.; Vaziriyeganeh, M.; Young, M.; Sherr, I.; Zwiazek, J.J. Ericoid mycorrhizal fungi enhance salt tolerance in ericaceous plants. Mycorrhiza 2020, 30, 419–429. [Google Scholar] [CrossRef] [PubMed]
  12. Lou, H.; Guo, C.; Fan, B.; Fu, R.; Su, H.; Zhang, J.; Sun, L. Lingonberry (Vaccinium vitis-idaea L.) Interact with Lachnum pygmaeum to Mitigate Drought and Promote Growth. Front. Plant Sci. 2022, 13, 920338. [Google Scholar] [CrossRef]
  13. Li, L.; Zhang, H.; Liu, Z.; Cui, X.; Zhang, T.; Li, Y.; Zhang, L. Comparative transcriptome sequencing and de novo analysis of Vaccinium corymbosum during fruit and color development. BMC Plant Biol. 2016, 16, 223. [Google Scholar] [CrossRef]
  14. Wang, H.; Guo, X.; Hu, X.; Li, T.; Fu, X.; Liu, R.H. Comparison of phytochemical profiles, antioxidant and cellular antioxidant activities of different varieties of blueberry (Vaccinium spp.). Food Chem. 2017, 217, 773–781. [Google Scholar] [CrossRef] [PubMed]
  15. Lin, Y.; Huang, G.; Zhang, Q.; Wang, Y.; Dia, V.P.; Meng, X. Ripening affects the physicochemical properties, phytochemicals and antioxidant capacities of two blueberry cultivars. Postharvest Biol. Technol. 2020, 162, 111097. [Google Scholar] [CrossRef]
  16. Duan, Y.; Tarafdar, A.; Chaurasia, D.; Singh, A.; Bhargava, P.C.; Yang, J.; Li, Z.; Ni, X.; Tian, Y.; Li, H.; et al. Blueberry fruit valorization and valuable constituents: A review. Int. J. Food Microbiol. 2022, 381, 109890. [Google Scholar] [CrossRef] [PubMed]
  17. Cairney, J.W.G.; Meharg, A.A. Ericoid mycorrhiza: A partnership that exploits harsh edaphic conditions. Eur. J. Soil Sci. 2003, 54, 735–740. [Google Scholar] [CrossRef]
  18. Kosola, K.R.; Workmaster, B.A.A.; Spada, P.A. Inoculation of cranberry (Vaccinium macrocarpon) with the ericoid mycorrhizal fungus Rhizoscyphus ericae increases nitrate influx. New Phytol. 2007, 176, 184–196. [Google Scholar] [CrossRef]
  19. Johansson, M. Fungal associations of Danish Calluna vulgaris roots with special reference to ericoid mycorrhiza. Plant Soil 2001, 231, 225–232. [Google Scholar] [CrossRef]
  20. Berch, S.M.; Allen, T.R.; Berbee, M.L. Molecular detection, community structure and phylogeny of ericoid mycorrhizal fungi. Plant Soil 2002, 244, 55–66. [Google Scholar] [CrossRef]
  21. Usuki, F.; Abe, J.P.; Kakishima, M. Diversity of ericoid mycorrhizal fungi isolated from hair roots of Rhododendron obtusum var. kaempferi in a Japanese red pine forest. Mycoscience 2003, 44, 97–102. [Google Scholar] [CrossRef]
  22. Bougoure, D.S.; Cairney, J.W. Fungi associated with hair roots of Rhododendron lochiae (Ericaceae) in an Australian tropical cloud forest revealed by culturing and culture-independent molecular methods. Environ. Microbiol. 2005, 7, 1743–1754. [Google Scholar] [CrossRef]
  23. Wei, X.; Chen, J.; Zhang, C.; Pan, D. Differential gene expression in Rhododendron fortunei roots colonized by an ericoid mycorrhizal fungus and increased nitrogen absorption and plant growth. Front. Plant Sci. 2016, 7, 1594. [Google Scholar] [CrossRef] [PubMed]
  24. Bizabani, C.; Dames, J. Effects of inoculating Lachnum and Cadophora isolates on the growth of Vaccinium corymbosum. Microbiol. Res. 2015, 181, 68–74. [Google Scholar] [CrossRef]
  25. Cairney, J.W.G.; Sawyer, N.A.; Sharples, J.M.; Meharg, A.A. Intraspecific variation in nitrogen source utilisation by isolates of the ericoid mycorrhizal fungus Hymenoscyphus Ericae (Read) Korf and Kernan. Soil Biol. Biochem. 2000, 32, 1319–1322. [Google Scholar] [CrossRef]
  26. Sokolovski, S.G.; Meharg, A.A.; Maathuis, F.J.M. Calluna vulgaris root cells show increased capacity for amino acid uptake when colonized with the mycorrhizal fungus Hymenoscyphus ericae. New Phytol. 2002, 155, 525–530. [Google Scholar] [CrossRef]
  27. Hobbie, J.E.; Hobbie, E.A.; Drossman, H.; Conte, M.; Weber, J.C.; Shamhart, J.; Weinrobe, M. Mycorrhizal fungi supply nitrogen to host plants in Arctic tundra and boreal forests: 15N is the key signal. Can. J. Microbiol. 2009, 55, 84–94. [Google Scholar] [CrossRef]
  28. Phillips, J.M.; Hayman, D.S. Improved procedures for clearing roots and staining parasitic and vesicular-arbuscular mycorrhizal fungi for rapid assessment of infection. Trans. Br. Mycol. Soc. 1970, 55, 158-IN118. [Google Scholar] [CrossRef]
  29. Yang, Z.; Dong, H.; Zhang, S.; Jiang, J.; Zhu, H.; Yang, H.; Li, L. Isolation and identification of mycorrhizal helper bacteria of Vaccinium uliginosum and their interaction with mycorrhizal fungi. Front. Microbiol. 2023, 14, 1180319. [Google Scholar] [CrossRef] [PubMed]
  30. Lichtenthaler, H.K. Chlorophylls and carotenoids: Pigments of photosynthetic biomembranes. In Methods in Enzymology; Academic Press: Cambridge, MA, USA, 1987; Volume 148, pp. 350–382. [Google Scholar]
  31. Masuko, T.; Minami, A.; Iwasaki, N.; Majima, T.; Nishimura, S.-I.; Lee, Y.C. Carbohydrate analysis by a phenol–sulfuric acid method in microplate format. Anal. Biochem. 2005, 339, 69–72. [Google Scholar] [CrossRef] [PubMed]
  32. Bates, L.S.; Waldren, R.P.; Teare, I.D. Rapid determination of free proline for water-stress studies. Plant Soil 1973, 39, 205–207. [Google Scholar] [CrossRef]
  33. Livak, K.J.; Schmittgen, T.D. Analysis of relative gene expression data using real-time quantitative PCR and the 2(-Delta Delta C(T)) Method. Methods 2001, 25, 402–408. [Google Scholar] [CrossRef] [PubMed]
  34. Wazny, R.; Jedrzejczyk, R.J.; Rozpadek, P.; Domka, A.; Turnau, K. Biotization of highbush blueberry with ericoid mycorrhizal and endophytic fungi improves plant growth and vitality. Appl. Microbiol. Biotechnol. 2022, 106, 4775–4786. [Google Scholar] [CrossRef]
  35. Pescie, M.A.; Montecchia, M.; Lavado, R.S.; Chiocchio, V.M. Inoculation with Oidiodendron maius BP improves nitrogen absorption from fertilizer and growth of Vaccinium corymbosum during the early nursery stage. Plants 2023, 12, 792. [Google Scholar] [CrossRef]
  36. Wang, P.; Grimm, B. Connecting chlorophyll metabolism with accumulation of the photosynthetic apparatus. Trends Plant Sci. 2021, 26, 484–495. [Google Scholar] [CrossRef]
  37. Matiru, V.N.; Dakora, F.D. The rhizosphere signal molecule lumichrome alters seedling development in both legumes and cereals. New Phytol. 2005, 166, 439–444. [Google Scholar] [CrossRef]
  38. Pholo, M.; Coetzee, B.; Maree, H.J.; Young, P.R.; Lloyd, J.R.; Kossmann, J.; Hills, P.N. Cell division and turgor mediate enhanced plant growth in Arabidopsis plants treated with the bacterial signalling molecule lumichrome. Planta 2018, 248, 477–488. [Google Scholar] [CrossRef]
  39. Gouws, L.M.; Botes, E.; Wiese, A.J.; Trenkamp, S.; Torres-Jerez, I.; Tang, Y.; Hills, P.N.; Usadel, B.; Lloyd, J.R.; Fernie, A.R.; et al. The plant growth promoting substance, lumichrome, mimics starch, and ethylene-associated symbiotic responses in lotus and tomato roots. Front. Plant Sci. 2012, 3, 120. [Google Scholar] [CrossRef]
  40. Ge, N.; Jia, J.S.; Yang, L.; Huang, R.M.; Wang, Q.Y.; Chen, C.; Meng, Z.G.; Li, L.G.; Chen, J.W. Exogenous gibberellic acid shortening after-ripening process and promoting seed germination in a medicinal plant Panax notoginseng. BMC Plant Biol. 2023, 23, 67. [Google Scholar] [CrossRef] [PubMed]
  41. Maggio, A.; Barbieri, G.; Raimondi, G.; De Pascale, S. Contrasting effects of GA3 treatments on tomato plants exposed to Increasing salinity. J. Plant Growth Regul. 2010, 29, 63–72. [Google Scholar] [CrossRef]
  42. Gong, Q.; Li, Z.H.; Wang, L.; Zhou, J.Y.; Kang, Q.; Niu, D.D. Gibberellic acid application on biomass, oxidative stress response, and photosynthesis in spinach (Spinacia oleracea L.) seedlings under copper stress. Environ. Sci. Pollut. Res. Int. 2021, 28, 53594–53604. [Google Scholar] [CrossRef]
  43. Matsuo, H.; Taniguchi, K.; Hiramoto, T.; Yamada, T.; Ichinose, Y.; Toyoda, K.; Takeda, K.; Shiraishi, T. Gramine increase associated with rapid and transient systemic resistance in barley seedlings induced by mechanical and biological stresses. Plant Cell Physiol. 2001, 42, 1103–1111. [Google Scholar] [CrossRef]
  44. Xia, H.; Huang, Y.; Wu, R.; Tang, X.; Cai, J.; Li, S.X.; Jiang, L.; Wu, D. A screening identifies harmine as a novel antibacterial compound against Ralstonia solanacearum. Front. Microbiol. 2023, 14, 1269567. [Google Scholar] [CrossRef]
  45. Hausler, R.E.; Ludewig, F.; Krueger, S. Amino acids—A life between metabolism and signaling. Plant Sci. 2014, 229, 225–237. [Google Scholar] [CrossRef] [PubMed]
  46. Xie, M.-M.; Chen, S.-M.; Zou, Y.-N.; Srivastava, A.K.; Rahman, M.M.; Wu, Q.-S.; Kuča, K. Effects of Rhizophagus intraradices and Rhizobium trifolii on growth and N assimilation of white clover. Plant Growth Regul. 2021, 93, 311–318. [Google Scholar] [CrossRef]
  47. Salvioli, A.; Zouari, I.; Chalot, M.; Bonfante, P. The arbuscular mycorrhizal status has an impact on the transcriptome profile and amino acid composition of tomato fruit. BMC Plant Biol. 2012, 12, 44. [Google Scholar] [CrossRef] [PubMed]
  48. Kawade, K.; Tabeta, H.; Ferjani, A.; Hirai, M.Y. The roles of functional amino acids in plant growth and development. Plant Cell Physiol. 2023, 64, 1482–1493. [Google Scholar] [CrossRef] [PubMed]
  49. Fait, A.; Fromm, H.; Walter, D.; Galili, G.; Fernie, A.R. Highway or byway: The metabolic role of the GABA shunt in plants. Trends Plant Sci. 2008, 13, 14–19. [Google Scholar] [CrossRef]
  50. Michaeli, S.; Fromm, H. Closing the loop on the GABA shunt in plants: Are GABA metabolism and signaling entwined? Front. Plant Sci. 2015, 6, 419. [Google Scholar] [CrossRef]
  51. Shen, F.; Yin, W.; Song, S.; Zhang, Z.; Ye, P.; Zhang, Y.; Zhou, J.; He, F.; Li, P.; Deng, Y. Ralstonia solanacearum promotes pathogenicity by utilizing l-glutamic acid from host plants. Mol. Plant Pathol. 2020, 21, 1099–1110. [Google Scholar] [CrossRef]
  52. Song, X.; Wang, H.; Wang, Y.; Zeng, Q.; Zheng, X. Metabolomics combined with physiology and transcriptomics reveal how Nicotiana tabacum leaves respond to cold stress. Plant Physiol. Biochem. 2024, 208, 108464. [Google Scholar] [CrossRef]
  53. Studart-Guimaraes, C.; Fait, A.; Nunes-Nesi, A.; Carrari, F.; Usadel, B.; Fernie, A.R. Reduced expression of succinyl-coenzyme A ligase can be compensated for by up-regulation of the gamma-aminobutyrate shunt in illuminated tomato leaves. Plant Physiol. 2007, 145, 626–639. [Google Scholar] [CrossRef]
  54. Fait, A.; Nesi, A.N.; Angelovici, R.; Lehmann, M.; Pham, P.A.; Song, L.; Haslam, R.P.; Napier, J.A.; Galili, G.; Fernie, A.R. Targeted enhancement of glutamate-to-gamma-aminobutyrate conversion in Arabidopsis seeds affects carbon-nitrogen balance and storage reserves in a development-dependent manner. Plant Physiol. 2011, 157, 1026–1042. [Google Scholar] [CrossRef]
  55. Renault, H.; El Amrani, A.; Berger, A.; Mouille, G.; Soubigou-Taconnat, L.; Bouchereau, A.; Deleu, C. gamma-Aminobutyric acid transaminase deficiency impairs central carbon metabolism and leads to cell wall defects during salt stress in Arabidopsis roots. Plant Cell Environ. 2013, 36, 1009–1018. [Google Scholar] [CrossRef] [PubMed]
  56. Shi, L.; Bielawski, J.; Mu, J.; Dong, H.; Teng, C.; Zhang, J.; Yang, X.; Tomishige, N.; Hanada, K.; Hannun, Y.A.; et al. Involvement of sphingoid bases in mediating reactive oxygen intermediate production and programmed cell death in Arabidopsis. Cell Res. 2007, 17, 1030–1040. [Google Scholar] [CrossRef] [PubMed]
  57. Saucedo-Garcia, M.; Guevara-Garcia, A.; Gonzalez-Solis, A.; Cruz-Garcia, F.; Vazquez-Santana, S.; Markham, J.E.; Lozano-Rosas, M.G.; Dietrich, C.R.; Ramos-Vega, M.; Cahoon, E.B.; et al. MPK6, sphinganine and the LCB2a gene from serine palmitoyltransferase are required in the signaling pathway that mediates cell death induced by long chain bases in Arabidopsis. New Phytol. 2011, 191, 943–957. [Google Scholar] [CrossRef] [PubMed]
  58. Lachaud, C.; Prigent, E.; Thuleau, P.; Grat, S.; Da Silva, D.; Briere, C.; Mazars, C.; Cotelle, V. 14-3-3-regulated Ca2+-dependent protein kinase CPK3 is required for sphingolipid-induced cell death in Arabidopsis. Cell Death Differ. 2013, 20, 209–217. [Google Scholar] [CrossRef]
  59. Shao, Z.; Zhao, Y.; Liu, L.; Chen, S.; Li, C.; Meng, F.; Liu, H.; Hu, S.; Wang, J.; Wang, Q. Overexpression of FBR41 enhances resistance to sphinganine analog mycotoxin-induced cell death and Alternaria stem canker in tomato. Plant Biotechnol. J. 2020, 18, 141–154. [Google Scholar] [CrossRef]
  60. Barik, S. Immunophilins: For the love of proteins. Cell. Mol. Life Sci. 2006, 63, 2889–2900. [Google Scholar] [CrossRef]
  61. Aviezer-Hagai, K.; Skovorodnikova, J.; Galigniana, M.; Farchi-Pisanty, O.; Maayan, E.; Bocovza, S.; Efrat, Y.; von Koskull-Doring, P.; Ohad, N.; Breiman, A. Arabidopsis immunophilins ROF1 (AtFKBP62) and ROF2 (AtFKBP65) exhibit tissue specificity, are heat-stress induced, and bind HSP90. Plant Mol. Biol. 2007, 63, 237–255. [Google Scholar] [CrossRef]
  62. Meiri, D.; Breiman, A. Arabidopsis ROF1 (FKBP62) modulates thermotolerance by interacting with HSP90.1 and affecting the accumulation of HsfA2-regulated sHSPs. Plant J. 2009, 59, 387–399. [Google Scholar] [CrossRef] [PubMed]
  63. Bissoli, G.; Ninoles, R.; Fresquet, S.; Palombieri, S.; Bueso, E.; Rubio, L.; Garcia-Sanchez, M.J.; Fernandez, J.A.; Mulet, J.M.; Serrano, R. Peptidyl-prolyl cis-trans isomerase ROF2 modulates intracellular pH homeostasis in Arabidopsis. Plant J. 2012, 70, 704–716. [Google Scholar] [CrossRef]
  64. Karali, D.; Oxley, D.; Runions, J.; Ktistakis, N.; Farmaki, T. The Arabidopsis thaliana immunophilin ROF1 directly interacts with PI(3)P and PI(3,5)P2 and affects germination under osmotic stress. PLoS ONE 2012, 7, e48241. [Google Scholar] [CrossRef][Green Version]
  65. Pogorelko, G.V.; Mokryakova, M.; Fursova, O.V.; Abdeeva, I.; Piruzian, E.S.; Bruskin, S.A. Characterization of three Arabidopsis thaliana immunophilin genes involved in the plant defense response against Pseudomonas syringae. Gene 2014, 538, 12–22. [Google Scholar] [CrossRef] [PubMed]
  66. Mokriakova, M.V.; Pogorelko, G.V.; Bruskin, S.A.; Piruzian, E.S.; Abdeeva, I.A. The role of peptidyl-prolyl-Cis/trans-isomerase Genes of Arabidopsis thaliana in plant defense during the course of Xanthomonas campestris infection. Russ. J. Genet. 2014, 50, 140–148. [Google Scholar] [CrossRef]
Figure 1. Morphological and physiological indicators of blueberry following 2- and 3-weeks inoculation with O. maius H14. (a): shoot length; (b): root length; (c): shoot fresh weight; (d): shoot dry weight; (e): root fresh weight (f): root dry weight. Different lowercase letters indicate the difference at different treatments (p < 0.05) (one-way ANOVA).
Figure 1. Morphological and physiological indicators of blueberry following 2- and 3-weeks inoculation with O. maius H14. (a): shoot length; (b): root length; (c): shoot fresh weight; (d): shoot dry weight; (e): root fresh weight (f): root dry weight. Different lowercase letters indicate the difference at different treatments (p < 0.05) (one-way ANOVA).
Horticulturae 11 00918 g001
Figure 2. Microscopic observations of blueberry roots stained with trypan blue. (a) uninoculated, (b) inoculated with O. maius H14 and (c) roots mycorrhizal colonization rate and relative DNA number total of O. maius H14. Abbreviation: CK: inoculated with inactivated fungal blocks; Ei-2: two weeks after inoculated with O. maius H14; Ei-3: three weeks after inoculated with O. maius H14. Hyphal colonization within the epidermal cells of inoculated plant roots was shown in Figure 2b, with mycelial coils clearly visible indicated by red arrow. The bars represent standard errors of three replicates (n = 3). The asterisk indicates the significance of the difference (i.e., ns: no significance, ** p < 0.001 by t-test).
Figure 2. Microscopic observations of blueberry roots stained with trypan blue. (a) uninoculated, (b) inoculated with O. maius H14 and (c) roots mycorrhizal colonization rate and relative DNA number total of O. maius H14. Abbreviation: CK: inoculated with inactivated fungal blocks; Ei-2: two weeks after inoculated with O. maius H14; Ei-3: three weeks after inoculated with O. maius H14. Hyphal colonization within the epidermal cells of inoculated plant roots was shown in Figure 2b, with mycelial coils clearly visible indicated by red arrow. The bars represent standard errors of three replicates (n = 3). The asterisk indicates the significance of the difference (i.e., ns: no significance, ** p < 0.001 by t-test).
Horticulturae 11 00918 g002
Figure 3. Effect of inoculation with O. maius H14 on osmoregulatory substances of blueberry seeding leaves after 2- and 3-weeks. (a): chlorophyll content; (b): total soluble sugar content; (c): total soluble protein content; (d): proline content. Different lowercase letters indicate the difference at different treatments (p < 0.05) (one-way ANOVA).
Figure 3. Effect of inoculation with O. maius H14 on osmoregulatory substances of blueberry seeding leaves after 2- and 3-weeks. (a): chlorophyll content; (b): total soluble sugar content; (c): total soluble protein content; (d): proline content. Different lowercase letters indicate the difference at different treatments (p < 0.05) (one-way ANOVA).
Horticulturae 11 00918 g003
Figure 4. Statistics of differentially expressed metabolites between mycorrhizal and non-mycorrhizal treatment. (a): Number of up- and down-regulated significant differential metabolites between groups; (b): Venn diagram showing the number of common differentially expressed metabolites shared by groups; (c): Classification of significant differential metabolites between Ei-2 and CK; (d): Classification of significant differential metabolites between Ei-3 and CK.
Figure 4. Statistics of differentially expressed metabolites between mycorrhizal and non-mycorrhizal treatment. (a): Number of up- and down-regulated significant differential metabolites between groups; (b): Venn diagram showing the number of common differentially expressed metabolites shared by groups; (c): Classification of significant differential metabolites between Ei-2 and CK; (d): Classification of significant differential metabolites between Ei-3 and CK.
Horticulturae 11 00918 g004
Figure 5. Heatmap analysis of differential metabolites in blueberry roots following (a) 2- and (b) 3-weeks inoculation with O. maius H14.
Figure 5. Heatmap analysis of differential metabolites in blueberry roots following (a) 2- and (b) 3-weeks inoculation with O. maius H14.
Horticulturae 11 00918 g005
Figure 6. Clustering heatmap-VIP bar charts of important differential metabolic biomarkers in the differential groups. (a): Ei-2 vs. CK-2; (b): Ei-3 vs. CK-3. Heatmap of top 30 important differential metabolites were shown in the left, the relative expression number of metabolites in samples of different treatments, among that the corresponding relationship between the color gradient and the numerical size is shown in the leftmost gradient color block legend; the next is the metabolite name. VIP bar chart of TOP 30 important differential metabolic biomarkers is shown on the right, the higher the VIP value is the greater the difference between two treatments, and the asterisk indicates the significance of the difference (i.e., ** p < 0.01, *** p < 0.001).
Figure 6. Clustering heatmap-VIP bar charts of important differential metabolic biomarkers in the differential groups. (a): Ei-2 vs. CK-2; (b): Ei-3 vs. CK-3. Heatmap of top 30 important differential metabolites were shown in the left, the relative expression number of metabolites in samples of different treatments, among that the corresponding relationship between the color gradient and the numerical size is shown in the leftmost gradient color block legend; the next is the metabolite name. VIP bar chart of TOP 30 important differential metabolic biomarkers is shown on the right, the higher the VIP value is the greater the difference between two treatments, and the asterisk indicates the significance of the difference (i.e., ** p < 0.01, *** p < 0.001).
Horticulturae 11 00918 g006
Figure 7. The top 20 metabolic pathways of differential metabolites annotated by KEEG in roots of blueberry in the differential groups. (a): Ei-2 vs. CK-2; (b): Ei-3 vs. CK-3.
Figure 7. The top 20 metabolic pathways of differential metabolites annotated by KEEG in roots of blueberry in the differential groups. (a): Ei-2 vs. CK-2; (b): Ei-3 vs. CK-3.
Horticulturae 11 00918 g007
Figure 8. Distribution metabolic pathway of up-regulated and down-regulated key metabolites in amino acid metabolism and synthesis pathways. Abbreviation: L-DOPA: 3,4-Dihydroxyphenylalanine; CIT: Citric acid; ICI: Isocitric acid; α-KG: α-Ketoglutaric acid; SUC-CoA: Succinyl-CoA; SUC: Succinic acid; FUM: fumaric acid; MAL: malic acid; OAA: Oxaloacetic acid. The boxes represent different compounds, red boxes represent the up-regulated key metabolites; blue boxes represent down-regulated metabolites, gray boxes represent no different metabolites and numbers represent fold change.
Figure 8. Distribution metabolic pathway of up-regulated and down-regulated key metabolites in amino acid metabolism and synthesis pathways. Abbreviation: L-DOPA: 3,4-Dihydroxyphenylalanine; CIT: Citric acid; ICI: Isocitric acid; α-KG: α-Ketoglutaric acid; SUC-CoA: Succinyl-CoA; SUC: Succinic acid; FUM: fumaric acid; MAL: malic acid; OAA: Oxaloacetic acid. The boxes represent different compounds, red boxes represent the up-regulated key metabolites; blue boxes represent down-regulated metabolites, gray boxes represent no different metabolites and numbers represent fold change.
Horticulturae 11 00918 g008
Figure 9. Relative expression levels of the resistance genes in blueberry roots of CK, Ei-2, Ei-3. (a): CL10770.Contig1_All: serine palmitoyltransferase; (b): Unigene9739_All: peptidylprolyl isomerase; (c): Unigene9717_All: glutamine synthetase; (d): CL9086.Contig2_All: mannan endo-1,4-beta-mannosidase; (e): CL6436.Contig1_All: L-galactose dehydrogenase; (f): Unigene31015_All: hydroquinone glucosyltransferase; (g): CL12110.Contig3_All: beta-galactosidase; (h): Unigene4215_All: folylpolyglutamate synthase; (i): CL14935.Contig4_All: L-ascorbate peroxidase. Normalization was performed according to the expression of the internal control genes and the corresponding genes in the control seedlings. The asterisk indicates the significance of the difference (i.e., ns: no significance, **** p < 0.0001).
Figure 9. Relative expression levels of the resistance genes in blueberry roots of CK, Ei-2, Ei-3. (a): CL10770.Contig1_All: serine palmitoyltransferase; (b): Unigene9739_All: peptidylprolyl isomerase; (c): Unigene9717_All: glutamine synthetase; (d): CL9086.Contig2_All: mannan endo-1,4-beta-mannosidase; (e): CL6436.Contig1_All: L-galactose dehydrogenase; (f): Unigene31015_All: hydroquinone glucosyltransferase; (g): CL12110.Contig3_All: beta-galactosidase; (h): Unigene4215_All: folylpolyglutamate synthase; (i): CL14935.Contig4_All: L-ascorbate peroxidase. Normalization was performed according to the expression of the internal control genes and the corresponding genes in the control seedlings. The asterisk indicates the significance of the difference (i.e., ns: no significance, **** p < 0.0001).
Horticulturae 11 00918 g009
Disclaimer/Publisher’s Note: The statements, opinions and data contained in all publications are solely those of the individual author(s) and contributor(s) and not of MDPI and/or the editor(s). MDPI and/or the editor(s) disclaim responsibility for any injury to people or property resulting from any ideas, methods, instructions or products referred to in the content.

Share and Cite

MDPI and ACS Style

Zhu, H.; Wang, Y.; Jiang, J.; Yang, Z.; Li, L.; Yang, H. Metabolomic and Physiological Analysis of Blueberry (Vaccinium spp.) in Response to Ericoid Mycorrhizal Fungi (Oidiodendron maius H14). Horticulturae 2025, 11, 918. https://doi.org/10.3390/horticulturae11080918

AMA Style

Zhu H, Wang Y, Jiang J, Yang Z, Li L, Yang H. Metabolomic and Physiological Analysis of Blueberry (Vaccinium spp.) in Response to Ericoid Mycorrhizal Fungi (Oidiodendron maius H14). Horticulturae. 2025; 11(8):918. https://doi.org/10.3390/horticulturae11080918

Chicago/Turabian Style

Zhu, Haifeng, Yixiao Wang, Jing Jiang, Zhiyu Yang, Lili Li, and Hongyi Yang. 2025. "Metabolomic and Physiological Analysis of Blueberry (Vaccinium spp.) in Response to Ericoid Mycorrhizal Fungi (Oidiodendron maius H14)" Horticulturae 11, no. 8: 918. https://doi.org/10.3390/horticulturae11080918

APA Style

Zhu, H., Wang, Y., Jiang, J., Yang, Z., Li, L., & Yang, H. (2025). Metabolomic and Physiological Analysis of Blueberry (Vaccinium spp.) in Response to Ericoid Mycorrhizal Fungi (Oidiodendron maius H14). Horticulturae, 11(8), 918. https://doi.org/10.3390/horticulturae11080918

Note that from the first issue of 2016, this journal uses article numbers instead of page numbers. See further details here.

Article Metrics

Back to TopTop