Abstract
The SWEET gene family is a group of genes with important functions in plants that is mainly involved in the transport and metabolism of carbohydrate substances. In this study, 32 mango (Mangifera indica L.) SWEET genes were screened and identified at the whole-genome level through bioinformatics methods. A systematic predictive analysis was conducted on their physicochemical properties, homology relationships, phylogenetic relationships, chromosomal locations, genomic structures, promoter cis-acting elements, and transcription factor regulatory networks. Meanwhile, the transcription levels of mango SWEET genes in different varieties and at different fruit development stages were also analyzed to obtain information about their functions. These results showed that 32 mango SWEET genes were unevenly distributed on 12 chromosomes. Phylogenetic analysis divided the SWEET proteins of mango, Arabidopsis thaliana (L.) Heynh., and Oryza sativa L. into four clades; in each clade, the mango SWEET proteins were more closely related to those of Arabidopsis. Four types of cis-acting elements were also found in the promoter regions of mango SWEET genes, including light-responsive elements, development-related elements, plant hormone-responsive elements, and stress-responsive elements. Interestingly, we found that the Misweet3 and Misweet10 genes showed strong expression in different mango varieties and at different fruit development stages, and they both belonged to the fourth Clade IV (G4) in the phylogenetic tree, indicating that they play a key role in the sugar accumulation process of mango. In this study, the upstream transcription factors of Misweet3, Misweet8, Misweet9, Misweet10, Misweet17, Misweet18, Misweet19, Misweet21, Misweet23, Misweet25, Misweet27, and Misweet31, those that had high expression levels in the transcriptome data, were predicted, and transcription factors such as ERF, NAC, WRKY, MYB, and C2H2 were screened. The results of this study provide a new way to further study the regulation of mango SWEET family genes on sugar accumulation, highlight their potential role in fruit quality improvement, and lay an important foundation for further study of mango SWEET function and enhance mango competitiveness in fruit market.
1. Introduction
Beyond serving as fundamental energy sources, carbohydrates play multifaceted roles in plants as osmotic regulators, structural components, and signaling molecules that modulate diverse physiological processes. They interact with multiple plant signaling pathways, including those related to hormones, stress responses, and light perception mechanisms [1]. Therefore, carbohydrates can regulate growth and development to adapt to dynamic environmental conditions [2]. As the main product of plant photosynthesis, carbohydrates not only participate in the storage and transportation of nutrients but also play important roles in signal transduction and stress responses. They are mainly transported from source tissues (usually leaves) to sink tissues (roots, stems, leaves, flowers, fruits, seeds, etc.) through the phloem to maintain the normal growth and development of plants [3]. Since sugars cannot independently complete the transmembrane transport process, their transport in plants must rely on specific sugar transporters [4]. In higher plants, three sugar transporter families play a crucial role in the loading and unloading processes in the phloem: Monosaccharide Transporters (MST), Sucrose Transporters (SUT/SUC), and Sugars Will Eventually be Exported Transporters (SWEET). MST and SUT contain 12 transmembrane domains (TMDs) and require energy to facilitate transmembrane sugar transport [5]. However, SWEET has seven TMDs and functions as a single channel, facilitating sugar transport along the concentration gradient, unaffected by proton gradients and pH levels. By regulating the transport and distribution of sugars within the plant, these transporters play significant roles in various biological processes, including plant growth and development, and responses to biotic and abiotic stresses [6].
SWEET is a recently discovered family of sugar efflux transporters that selectively transport monosaccharides or disaccharides across the intracellular membrane or plasma membrane, and they belong to the MtN3/saliva family. SWEET is widely distributed among various organisms, including prokaryotes, animals, and plants. In terms of protein structure, in eukaryotes, SWEET has seven transmembrane domains (7 TMs). The helices of these 7 TMs are folded into two parallel triple-helix bundles connected by a central, less conserved TM, with the three more conserved TMs on either side forming the MtN3_slv structural domain [7]. Up to this point, whole-genome identification and analysis of the SWEET gene family has been reported in multiple species. For instance, there are 17 members identified in Arabidopsis [8], 21 in rice [7], 52 in soybean (Glycine max) [9], 35 in potato (Solanum tuberosum L.) [10], 17 in grape (Vitis vinifera L.) [11], 29 in tomato (Lycopersicon esculentum Mill.) [12], 22 in pomegranate (Punica granatum L.) [13], 20 in longan (Dimocarpus longan L.) [14], and 16 in litchi (Litchi chinensis) [15]. Sugar is the primary determinant of fruit quality and flavor, and sugar transporters play an indispensable role in the distribution and accumulation of sugars [16]. The SWEET genes play a significant role in the sugar accumulation process in the fruits of various horticultural crops. Extensive research has shown that, in watermelon (Citrullus lanatus) fruits, ClSWEET3 enhanced sugar content by promoting the absorption of hexose from the intercellular spaces into fruit cells, and the overexpression of ClSWEET3 can significantly increase the sweetness of the fruit [17]. A total of 18 SWEET family members were identified in the genome of the white pear (Pyrus bretschneideri); of these, the expression level of PbSWEET5 was negatively correlated with sucrose accumulation during fruit development [18]. In the tomato plant (Solanum lycopersicum), 29 members of the SWEET gene family were identified; among these, SlSWEET7a and SlSWEET14 were located in the plasma membrane and were involved in the transmembrane transport and accumulation of fructose, glucose, and sucrose [19]. During the fruit development of longan (Dimocarpus longan), the expression level of DlSWEET2a/2b/3a/16a was closely related to the content of soluble solids, suggesting that they may play a significant role in fruit sugar metabolism [14]. In the cucumber (Cucumis sativus) genome, 17 SWEET genes were identified, with CsSWEET7a, CsSWEET7b, and CsSWEET15 showing strong correlations with fruit sugar content, suggesting their critical role in regulating sugar accumulation during fruit development [20]. Similarly, in pineapple (Ananas comosus), 39 SWEET genes were characterized, among which AnmSWEET5 and AnmSWEET11 exhibited peak expression during fruit ripening, indicating their importance in sugar metabolism and fruit quality formation [21]. In addition, PuSWEET15 in pear (Pyrus ussuriensis) and CitSWEET11d in citrus (Citrus spp.) were found to directly promote sucrose accumulation, highlighting their potential as genetic targets for improving fruit sweetness [22,23]. These findings collectively demonstrate that SWEET genes play a pivotal role in sugar transport and accumulation, directly influencing key agronomic traits such as fruit flavor, sweetness, and postharvest quality. However, despite their significance in other fruit crops, the molecular functions and regulatory mechanisms of SWEET genes in mango remain unexplored. Given their potential impact on mango fruit quality—particularly sugar content, taste, and shelf life—a comprehensive investigation of mango SWEET genes could provide valuable insights for molecular breeding programs aimed at enhancing commercial mango varieties.
Mango is an important tropical and subtropical fruit belonging to the Anacardiaceae family and the Mangifera genus [24,25]. Known as the “king of tropical fruits”, mango has significant economic value and is the fifth largest fruit crop in the world [26]. The fruit has an attractive appearance, a unique and aromatic scent, and a diverse and rich nutritional profile. Ripe mango fruits contain 12–20% total sugar, 14–70 mg/100 g vitamin C, ~0.03 mg/100 g vitamin B, and are rich in vitamin A (retinol equivalents) and carotenoids (e.g., β-carotene). [27]. Among these, sugar content is one of the key indicators used to evaluate mango fruit quality [28]. Six commercially important mango cultivars were selected for this study: Renong 1 (Malaysian commercial hybrid), Tainong 1 (Taiwanese elite cultivar), Alphonso (Indian elite variety), Guire (West African landrace), Hongyu (Chinese hybrid), and Sensation (South African cultivar), representing diverse genetic backgrounds and agronomic traits. In recent years, significant progress has been made in the whole-genome sequencing of mango [28,29,30,31,32]. Based on the high-quality reference genome data of mango, members of the SWEET gene family have been systematically identified across the entire genome, and these genes have been functionally annotated and phylogenetically analyzed using bioinformatics methods. We further analyzed the expression patterns of the SWEET gene family in different mango varieties and at various developmental stages using transcriptomic data, providing a preliminary understanding of the family’s regulatory role in sugar accumulation during mango fruit development. These studies not only lay the theoretical foundation for further exploration of the molecular mechanisms of SWEET genes in mango, but they also provide important references for the molecular marker-based genetic improvement of mango fruit quality traits.
Currently, research based on high-quality mango genome data has identified several gene families, including Dof [33], WRKY [34], and eIF [35], in addition to conducting systematic analyses of other gene families across the entire genome. For instance, gene families related to fruit development, such as ERF [36] and MYB [36], associated with metabolic regulation; NAC [37], involved in stress responses; and ARF [38], related to quality formation, have been explored. However, the identification and functional analysis of the SWEET gene family have rarely been reported, which greatly limits the study of the biological functions of SWEET genes. More research and data analyses are needed to clarify their specific impacts on mango fruit quality. In this study, bioinformatics methods were employed to identify 32 members of the SWEET gene family at the whole-genome level in mango, analyzing their expression patterns during fruit development with the aims of providing a reference for understanding the role of SWEET genes in mango fruit development, offering gene resources for mango fruit quality genetic improvement, and guiding further investigation into the molecular mechanisms of sugar metabolism accumulation in the mango SWEET gene family.
2. Materials and Methods
2.1. Plant Materials and Identification of Mango (Mangifera indica L.) SWEET Genes
Two varieties of mango with different sweetness levels (high sweet mango ‘Tainong 1’ and low sweet mango ‘Renong 1’) were used as materials. ‘Tainong 1’ was introduced from Taiwan and is now widely grown commercially in China, while ‘Renong 1’ was independently selected by our team. Fruit samples were collected from 3-year-old plants at the Experimental Station of the Chinese Academy of Tropical Agricultural Sciences, Zhanjiang, China. Four stages were selected for sampling: the immature fruit stage (A: approximately 40 days after flowering), the fruit enlargement stage (B), the green mature stage (C: harvest maturity stage), and the fully mature stage (D: edible maturity, one week after harvest). Meanwhile, Alphonso (ICAR-IARI MH-01; Indian export cultivar), Guire (CIRAD G-127; Guangxi, China landrace), Hongyu (GXAAS HY-55; Chinese early-maturing hybrid), and Sensation (SAMGA-001; American export cultivar) varieties at the fully mature stage were also used as experimental material to detect the transcriptome data of mango. For each sampling, fruits with a uniform size, the correct shape, no pests or diseases, and consistent maturity were selected. After peeling, the fruit flesh was cut into approximately 2 cm3 pieces, quickly frozen in liquid nitrogen, ground into powder, and stored at −80 °C for use.
The complete genomic sequence and gene annotation of mango were downloaded from the NGDC Genome Database (https://ngdc.cncb.ac.cn/gwh/Assembly/967/show/, accessed on 17 October 2024), and the amino acid sequences of Arabidopsis AtSWEET and rice OsSWEET were obtained from the Pfam [39] protein family database (http://Pfam.sanger.ac.uk/, accessed on 17 October 2024). A Hidden Markov Model was generated based on the SWEET conserved domain sequence from Pfam, and the initial characteristic files of the SWEET family members were obtained. The mango protein sequence database was searched using the HMMER 3.0 software (http://hmmer.janelia.org/, accessed on 17 October 2024), manually removing redundant sequences to acquire candidate protein sequences. All protein sequences in the mango genome were screened for the MtN3_slv domain under default settings [40]. Based on the typical functional domain MtN3_slv of the plant SWEET family, further analysis of the candidate protein sequences was conducted using the Pfam conserved domain prediction website, removing proteins that did not contain the complete domain. Ultimately, 32 members of the mango SWEET family were identified, and they were named based on their homology with the Arabidopsis AtSWEET genes [39].
2.2. Protein Physical and Chemical Properties Analysis
The physicochemical properties of the mango SWEET proteins, including amino acid composition, molecular weight, isoelectric point, instability index, and hydrophobicity, were analyzed using ExPAsy-ProtParam (https://web.expasy.org/protparam/, accessed on 17 October 2024) [41]. The transmembrane helical structure of mango SWEET was predicted online using TMHMM [42] (https://services.healthtech.dtu.dk/services/TMHMM-2.0/, accessed on 17 October 2024). The subcellular localization of the protein was predicted using CELLO (http://cello.life.nctu.edu.tw/, accessed on 17 October 2024) [43].
2.3. Phylogenetic Tree Construction
The protein sequences of Arabidopsis AtSWEET and rice OsSWEET were downloaded from the Pfam [37] protein family database (http://Pfam.sanger.ac.uk/, accessed on 17 October 2024). The sequences were aligned using the mafft v7.313 software, and the phylogenetic tree of the gene family was constructed using the FastTree v2.1.11 (http://www.microbesonline.org/fasttree/, accessed on 17 October 2024) with default parameters (bootstrap 1000) [44,45]. The gene family was categorized into four major groups represented by the colors blue for G1, green for G2, red for G3, and orange for G4.
2.4. Gene Structure and Conserved Motif Analysis
The motifs of the mango SWEET were predicted and analyzed using MEME [46] (https://meme-suite.org/meme/tools/meme, accessed on 18 October 2024), with the number of motifs identified set to nine and other parameters set to default. The protein sequences were predicted for domains using Pfam (http://Pfam.sanger.ac.uk/, accessed on 18 October 2024). The intron–exon structure of the genes was predicted and analyzed using TMHMM (http://www.cbs.dtu.dk/services/, accessed on 18 October 2024) [42]. The results were visualized using TBtools v2.018 (https://github.com/CJ-Chen/TBtools/releases, accessed on 18 October 2024) [47].
2.5. Chromosome Localization and Covariance Analysis
The locations of the SWEET genes on the chromosome were plotted using TBtools. Meanwhile, gene duplication and interspecies synteny analysis were performed using the Advanced Circos and Dual Synteny Plot modules of MCscanX in the software [47].
2.6. Analysis of Promoter Cis-Elements
A 2000-bp region upstream of the start codon of 32 mango SWEET genes was selected as the promoter region. The PlantCARE (http://bioinformatics.psb.ugent.be/webtools/plantcare/html/, accessed on 20 October 2024) [48] and PLACE (https://ngdc.cncb.ac.cn/databasecommons/database/id/5596/, accessed on 17 October 2024) [49] databases were used to predict regulatory elements on the promoters. A physical map of elements was drawn, and the number of each type of element was also counted.
2.7. Specific Expression Analysis
‘Renong 1’ and ‘Tainong 1’ at different fruit development stages were used as experimental materials to determine the transcriptome data. Alphonso, Guire, Hongyu, and Sensation varieties at the fully mature stage were also used as experimental materials for determining the transcriptome data. RNA was extracted using the Plant Total RNA Rapid Extraction Kit (Biological Engineering Co., Ltd., Shanghai, China) and sent for transcriptome sequencing. The transcriptome data was publicly available in NCBI, with project IDs: PRJNA629065 (https://www.ncbi.nlm.nih.gov/bioproject/?term=PRJNA629065/, accessed on 21 October 2024) and PRJNA487154 (https://www.ncbi.nlm.nih.gov/bioproject/487154/, accessed on 21 October 2024). Gene expression levels were calculated based on RNA-seq data PRJNA629065 and PRJNA487154, and a heatmap was generated using R version 3.5.2 [50], where the color represents log2(FPKM + 1).
2.8. Transcription Factor Prediction
This study utilized RNA-seq data obtained from the NCBI SRA database (project PRJNA487154). Initially, clean control reads were aligned to the reference genome using HISAT2, followed by the quantification of gene expression levels using StringTie v2.2.1 (https://ccb.jhu.edu/software/stringtie/ accessed on 23 October 2024), which were subsequently normalized to TPM values. Pearson correlation coefficients were computed to assess the relationships between members of the SWEET gene family and genome-wide gene expression levels. Significant co-expressed gene pairs were identified based on stringent criteria (|r| > 0.8, p ≤ 0.01, with false discovery rate [FDR] correction). Particular emphasis was placed on exploring the regulatory interactions between transcription factors (TFs) and SWEET genes, with TF annotations derived from the PlantTFDB database. A TF–SWEET regulatory network was constructed using the filtered results, and Cytoscape (version 3.5.1) [51,52] was employed for network visualization. Additionally, the cytoHubba plugin was utilized to identify key hub genes within the network. To ensure statistical rigor, the Benjamini–Hochberg method was applied for multiple hypothesis testing corrections.
3. Results
3.1. Identification of SWEET Family Members and Analysis of Physicochemical Properties of Mango
Through the search and screening of genomic data, 32 mango SWEET genes were identified. The physicochemical property analysis (Table 1) showed that the CDS sequence lengths of the 32 mango SWEET family members ranged from 309 to 1044 bp. The shortest amino acid sequence length was 102 amino acids (Misweet23), and the longest was 347 amino acids (Misweet3). The predicted isoelectric points ranged from 5.72 to 9.73. Except for Misweet3, Misweet5, Misweet7, Misweet28, Misweet31, and Misweet32, which were acidic proteins (theoretical isoelectric points below 7), the rest were basic proteins (theoretical isoelectric points above 7). The smallest molecular weight among the gene family proteins was 25.76 kD (Misweet23), and the largest was 38.94 kD (Misweet3). Transmembrane domain prediction revealed that 20 family members possessed the typical 7-transmembrane helix structure, accounting for 62.5% of the total; 6 family members had six transmembrane helices, while Misweet5, Misweet7, Misweet14, Misweet15, and Misweet16 had five transmembrane helices, and Misweet23 had only three transmembrane helices. Subcellular localization prediction showed that all 32 family members were localized to the plasma membrane. Additionally, the average hydrophobicity index of the 32 mango SWEET proteins was positive, indicating that they were all hydrophobic proteins.
Table 1.
Physiochemical characteristics of SWEET genes in mango.
3.2. Phylogenetic Analysis of Mango SWEET Gene Family Members
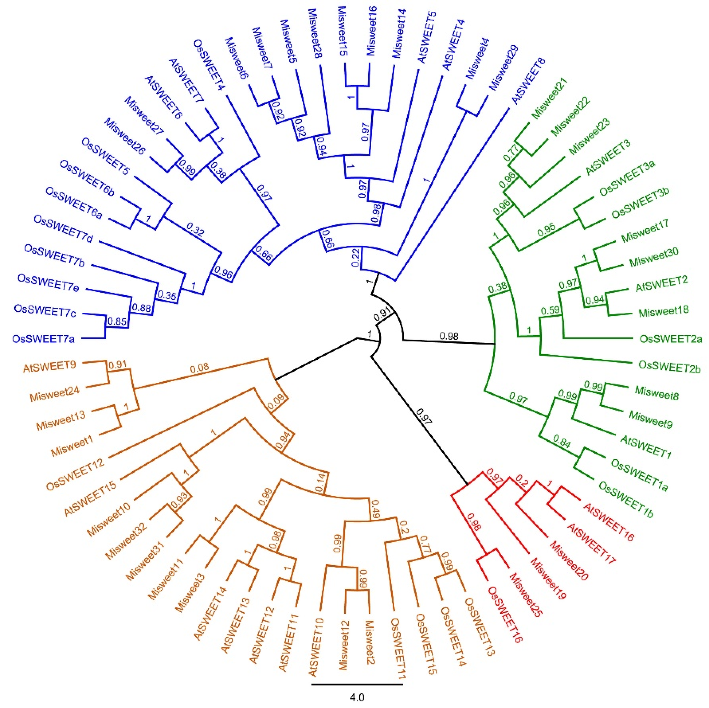
To investigate the evolutionary relationship among members of the SWEET gene family, a phylogenetic tree was constructed using the sequences of 32 mango SWEET proteins along with those of Arabidopsis and rice SWEET proteins (Figure 1). The results showed that the 32 mango SWEET proteins can be divided into four categories. The G1 group (blue branch) included 11 SWEET proteins (Misweet4, Misweet5, Misweet6, Misweet7, Misweet14, Misweet15, Misweet16, Misweet26, Misweet27, Misweet28, Misweet29); the G2 group (green branch) consisted of 8 SWEET proteins (Misweet8, Misweet9, Misweet17, Misweet18, Misweet21, Misweet22, Misweet23, Misweet30); the G3 group (red branch) contained 3 SWEET proteins (Misweet19, Misweet20, Misweet25); and the G4 group (orange branch) included 10 SWEET proteins (Misweet1, Misweet2, Misweet3, Misweet10, Misweet11, Misweet12, Misweet13, Misweet24, Misweet31, Misweet32). Within each branch, the mango SWEET proteins exhibited a closer relationship to the Arabidopsis SWEET proteins.
Figure 1.
Unrooted neighbor-joining phylogenetic tree of SWEET in mango, rice, and Arabidopsis. Note: Phylogenetic analysis divides the target protein into four significant clades (Clade I-IV), marked with blue (Clade I/G1), green (Clade II/G2), red (Clade III/G3), and orange (Clade IV/G4), respectively. The topological structure support rate (bootstrap value) of each clade is greater than 70%, indicating that the classification results have high phylogenetic reliability.
3.3. Chromosomal Localization and Collinearity Analysis of the Mango SWEET Gene
To investigate the homologous relationships within the SWEET gene family, model plants Arabidopsis, rice, and mango were selected for chromosome localization, replication evolution, and collinearity analysis of the SWEET family. The results (Figure 2) showed that the 21 SWEET genes in rice were distributed across 8 different chromosomes, with the highest number of 6 on chromosome 1. The 17 SWEET genes in Arabidopsis were distributed across 5 chromosomes, with each chromosome having a uniform distribution of 1 to 7 genes. Meanwhile, the 32 mango SWEET genes were unevenly distributed across 12 chromosomes, with the highest number of 4 genes on chromosomes 3, 8, and 15, followed by 3 genes on chromosomes 4, 9, and 13; chromosomes 6, 7, 10, 11, 12, and 19 had the fewest number of genes, with only one gene on each chromosome. Further collinearity analysis of the SWEET genes in mango, rice, and Arabidopsis revealed a clear replication relationship within their genomes, forming many pairs of homologous relationships with Arabidopsis and rice.
Figure 2.
Chromosomal localization of mango, rice, and Arabidopsis SWEET genes and covariance analysis between their gene families. Red represents mango chromosomes, green represents rice chromosomes, blue represents Arabidopsis chromosomes.
3.4. Motif, Conserved Domain, and Gene Structure Analysis of the Mango SWEET Family
To better understand the structural characteristics of the mango SWEET protein sequences, we analyzed the conserved motifs of 32 mango SWEET proteins using the MEME online tool (Figure 3B,D). A total of nine conserved motifs were identified, named motif 1 to motif 9. Each SWEET protein sequence contained different numbers and types of conserved motifs, indicating variability in motif distribution. Motif 1 and motif 5 were detected in all mango SWEET proteins. Except for Misweet23, which only had motif 1, motif 5, and motif 7, the rest of the mango SWEET proteins contained five or more motifs. Proteins within the same branch showed greater similarity; for example, Misweet14, Misweet15, and Misweet16 had identical motifs. According to the analysis of conserved domains (Figure 3A), all members conform to the SWEET protein characteristics, possessing the conserved MtN3_slv domain. Apart from Misweet5, Misweet7, Misweet14, Misweet15, Misweet16, and Misweet23, these contained only one MtN3_slv domain; the rest of the mango SWEET proteins consistently had two similarly distributed MtN3_slv/TMhelix domains. Gene structure analysis (Figure 3C) showed that the number of exons in the mango SWEET gene family ranged from three to eight, with Misweet3 and Misweet26 containing eight, while Misweet23 had only three, indicating that exon addition or loss had occurred in the evolutionary process of the mango SWEET gene family. The gene structure of mango SWEET genes on the same evolutionary branch tends to be more conserved. Compared to other genes, Misweet4 had a longer intron insertion.
Figure 3.
Conserved motifs and exon-intron structure analysis of the SWEET family in mango. (A) Conservative domain of SWEET gene family in mango; (B) conserved domain analysis of SWEET gene family in mango; (C) gene structure map of SWEET gene family in mango; (D) logo of conserved motif of SWEET gene family in mango.
3.5. Prediction Analysis of Promoter Elements in the Mango SWEET Gene Family
To investigate the potential functions of the 32 mango SWEET genes, a cis-element analysis was conducted on the promoter regions of these genes. A total of 19 major cis-elements were identified within the mango SWEET genes (Figure 4). The 32 mango SWEET genes contained a wealth of light-responsive elements, as well as development-related elements associated with meristem formation, endosperm-specific expression, and seed development. Additionally, various hormone-responsive elements were identified, including those for gibberellins, abscisic acid, ethylene, auxins, salicylic acid, and methyl jasmonate. Furthermore, stress-responsive elements were found in the mango SWEET gene promoters, which respond to drought, low temperature, and damage. These findings indicated that the mango SWEET genes possess diverse functions, participating in sugar transportation, plant hormone responses, various abiotic stress responses, and growth and development processes.
Figure 4.
Mango SWEET gene promoter cis-acting elements. Note: Supplementary notes and proper terminology explanations are included in Supplementary File S1.
3.6. Expression Profile Analysis of the Mango SWEET Gene in Different Fruit Varieties and at Various Developmental Stages
To further analyze the expression characteristics of SWEET genes at different developmental stages of mango fruit, this study analyzed the transcriptomic sequencing data of mango fruits at the juvenile stage, fruit expansion stage, green mature stage, and fully ripe stage for two different varieties, ‘Tainong 1’ and ‘Renong 1’. The results (Figure 5) show that 13 genes were not expressed in the fruits, while the expression levels of the remaining 19 genes varied significantly between different varieties and developmental stages. Among the two mango varieties, ‘Tainong 1’ and ‘Renong 1’, the genes Misweet3, Misweet8 and Misweet10 exhibited higher expression levels at the fully ripe stage (D). Some genes, such as Misweet3, Misweet8, Misweet9, Misweet10, Misweet17, Misweet19, Misweet25, Misweet27, Misweet30, Misweet31, and Misweet32 showed higher expression levels at the juvenile stage (A). The expression levels of Misweet8 and Misweet10 in both mango varieties followed a pattern of decreasing and then increasing during fruit development. Additionally, in ‘Renong 1’, the expression patterns of certain SWEET genes were notably different from those in ‘Tainong 1’. For instance, Misweet27 had lower expression levels at the fully ripe stage (D) in ‘Tainong 1’, but it displayed higher expression levels in ‘Renong 1’. Based on the transcriptomic sequencing data of SWEET genes from different mango varieties, including Alphonso, Guire, Hongyu and Sensation, the expression levels of SWEET genes in various mango varieties were analyzed. The results (Figure 6) indicated that Misweet3, Misweet8, Misweet9, Misweet10, Misweet17, Misweet18, Misweet19, Misweet21, Misweet23, Misweet25, Misweet27, and Misweet31 exhibited different degrees of expression among different mango varieties. Misweet3, Misweet10, Misweet17, and Misweet18 had higher expression levels in the Guire and Hongyu varieties. Misweet8, Misweet25, and Misweet27 had higher expression levels in the Alphonso and Sensation varieties. Thirteen mango SWEET genes were either not expressed or exhibited very low expression levels, which is consistent with the transcriptomic data from ‘Tainong 1’ and ‘Renong 1’.
Figure 5.
Expression level of SWEET gene family in mango fruits based on transcriptome data. The color scale represents log2 (FPKM + 1) normalized transformed counts, where green indicates low expression and red indicates high expression.
Figure 6.
Transcriptome data-based expression of SWEET gene family in different mango varieties fruits. The color scale represents log2 (FPKM + 1) normalized transformed counts, where green indicates low expression and red indicates high expression.
3.7. Analysis of the Mango SWEET Transcription Factor Regulatory Network
Based on Figure 7, Misweet3, Misweet8, Misweet9, Misweet10, Misweet17, Misweet18, Misweet19, Misweet21, Misweet23, Misweet25, Misweet27, and Misweet31 exhibited high expression levels in various mango varieties. Therefore, we further predicted and analyzed the transcription factors regulating these 12 mango SWEET genes and constructed a network diagram of the transcription factors. The results showed that Misweet9 and Misweet25 were the most regulated by transcription factors and were interconnected. Misweet10 and Misweet19 followed closely behind, while Misweet17 and Misweet18 were less regulated. A relatively high number of transcription factors, including ERF, NAC, WRKY, MYB and C2H2, were identified.
Figure 7.
Prediction of SWEET co-expression transcription factors in mango. Note: Supplementary notes and proper terminology explanations are included in Supplementary File S2.
4. Discussion
The SWEET gene family is widely distributed in the plant kingdom and participates in numerous key physiological and biochemical processes [53]. Currently, in model plants such as Arabidopsis [8], rice [7], tomato [12] and soybean [9], the systematic identification and functional characterization of this gene family at the whole-genome level have been completed. However, to our knowledge, as of now, there has been no systematic research report on the SWEET gene family in mango. In this study, based on the mango genome data, a comprehensive analysis of 32 SWEET genes was carried out, including multiple aspects such as physicochemical property characteristics like amino acid composition and molecular weight, the analysis of gene evolutionary relationships, chromosomal distribution characteristics, gene structure diversity, functional domain conformations, the identification of cis-regulatory elements in the promoter region, and transcriptional expression patterns. These systematic analyses provided an important theoretical basis and data support for revealing the functional characteristics of mango SWEET genes and their potential roles in fruit development and metabolism.
This study constructed a phylogenetic tree using protein sequences of the SWEET gene family from mango, Arabidopsis, and rice, revealing their evolutionary relationships and functional diversification. The 32 SWEET proteins from mango clustered into four distinct evolutionary groups (G1–G4), consistent with groupings observed in cranberry (Vaccinium macrocarpon) [54] and cucumber (Cucumis sativus) [20], suggesting conserved functional divergence among dicot species. Notably, the phylogenetic analysis indicated a closer evolutionary relationship between mango and Arabidopsis SWEET proteins compared to those in rice, aligning with their shared classification as dicotyledons (Magnoliopsida). This conservation likely reflects similar sugar transport mechanisms in dicot fruits and vegetative tissues. In contrast, the more distant relationship with monocot (Liliopsida) rice SWEET proteins may reflect lineage-specific adaptations in carbohydrate partitioning—particularly between grain filling and fruit sugar accumulation. This divergence is further supported by comparative studies in tomato [12], blueberry [55], watermelon [56], and cranberry [54], which show that SWEET genes in dicots display distinct expression patterns associated with fruit development. These findings underscore that, while core SWEET functions are evolutionarily conserved, structural and regulatory differences between monocots and dicots may underlie species-specific roles in sugar allocation. As two major clades of angiosperms, eudicots and monocots exhibit a substantial divergence in evolution, which is evident not only in morphological traits but also in genomic structure and physiological functions [57,58]. Therefore, mango and Arabidopsis, as dicotyledonous plants, likely share more functionally conserved genomic features, including those associated with the SWEET gene family. These classifications and evolutionary relationship analyses provide important insights into the functional roles of mango SWEET genes. For instance, the mango Misweet18 protein, classified in group G2, may share functional similarities with the Arabidopsis AtSWEET2 protein. Future research could integrate these evolutionary insights to further investigate the specific biological roles and molecular mechanisms of SWEET proteins in mango fruit development, sugar metabolism, and stress responses.
Based on the chromosomal localization, duplication evolution, and collinearity analysis of the mango SWEET genes (Figure 2), it was found that the 32 SWEET genes in mango were distributed across 12 chromosomes. These genes exhibit significant homology with those in Arabidopsis and rice, confirming the high evolutionary conservation of the SWEET gene family. This suggests that SWEET genes may play a critical role in sugar metabolism, fruit development, and quality formation in mango. According to the conserved domain analysis (Figure 3A), all mango SWEET proteins possess the characteristic MtN3_slv domain, a key feature of SWEET family proteins. Notably, Misweet5, Misweet7, Misweet14, Misweet15, Misweet16, and Misweet23 contain only one MtN3_slv domain, whereas the remaining 26 SWEET proteins (81.25%) have two MtN3_slv/TMhelix domains with consistent numbers and similar distributions. Similarly, single or partial MtN3/slv domains have been reported in SWEET members of rice [7], sorghum [7], walnut [59], and watermelon [56]. This finding indicates that some mango SWEET genes may have undergone domain simplification or functional specialization during evolution, which could be associated with key agronomic traits such as sugar accumulation, storage, and transport in fruit. Based on conserved motif analysis (Figure 3B,D), the closer the phylogenetic branches, the more similar the conserved motifs. Each gene member within a clade carries unique conserved motifs, suggesting distinct functions in mango. The phylogenetic analysis supports the findings of the conserved motif analysis, aligning with previous research results [60,61]. Gene structure analysis (Figure 3C) revealed that 18 mango SWEET genes (56.25%) contain six exons. Similar results have been observed in cucumber [20], soybean [9], tomato [12], pear [18], banana [61], and Arabidopsis [62], indicating that SWEET gene family members are highly conserved during evolution. These structural features may influence the expression patterns and functions of the genes, thereby regulating sugar distribution, flavor formation, and postharvest storage characteristics during mango fruit development. To explore the potential functions and regulatory mechanisms of mango SWEET, we identified four types of cis-acting elements in the promoter regions of 32 mango SWEET (Figure 4), including light -responsive elements, development-related elements, phytohormone-responsive elements, and stress-responsive elements. These results indicated that mango SWEET genes had diverse functions and responded to different biological processes. Interestingly, Misweet3, Misweet8, Misweet9, Misweet10, Misweet17, Misweet18, Misweet19, Misweet21, Misweet23, Misweet25, Misweet27, and Misweet31 had relatively high expression levels in the transcriptome data, all containing a large number of phytohormone-responsive elements. These results suggest that the development and ripening processes of mango are coordinately regulated by multiple phytohormones [63,64,65].
Sugar accumulation in mango fruits is an important quality trait, and the transport and storage of sugars are the keys to improving mango quality [24,29,66]. In this study, by analyzing the transcriptome data of fruits of two mango varieties, ‘Tainong 1’ and ‘Renong 1’, at different developmental stages (young fruit stage, expansion stage, green-ripe stage, and full-ripe stage) (Figure 5) and the transcriptome data of the fruits of four other mango varieties (Alphonso, Guire, Hongyu, and Sensation) at the full-ripe stage (Figure 6), the expression characteristics and potential functional differences of mango SWEET genes in different varieties and at different developmental stages were revealed. This study found that, among the 32 mango SWEET genes, 19 were expressed at different developmental stages of the fruits. Among them, the Misweet3 and Misweet10 genes showed strong expression in different mango varieties and at different fruit developmental stages, and they both belonged to the fourth branch (G4) in the phylogenetic tree, being closely related to the AtSWEET11, AtSWEET12, AtSWEET13, AtSWEET14, and AtSWEET15 proteins. This study also confirmed that the AtSWEET11 and AtSWEET12 proteins were the core genes for phloem loading and long-distance sucrose transport [67,68]. AtSWEET13 and AtSWEET14 were involved in the transport of sucrose and gibberellin (GA) [69,70]. These results indicate that Misweet3 and Misweet10 play a key role in the sugar accumulation process of mango. In addition, we found significant differences in the expression levels of specific SWEET genes among different mango varieties. For example, Misweet3, Misweet10, Misweet17, and Misweet18 were highly expressed in Guire and Hongyu, while Misweet8, Misweet25, and Misweet27 were highly expressed in Alphonso and Sensation. These results suggested that the expression of mango SWEET genes was not only affected by the developmental stage but may also be controlled by variety-specific regulatory mechanisms. The high expression of specific SWEET genes in different varieties may be closely related to differences in fruit quality (such as sugar accumulation and flavor formation) [71,72].
In recent years, although there has been extensive research into SWEET genes across many species, studies on their transcriptional regulatory mechanisms remain limited. This study focused on predicting upstream transcription factors for highly expressed genes in the mango transcriptome, including Misweet3, Misweet8, Misweet9, Misweet10, Misweet17, Misweet18, Misweet19, Misweet21, Misweet23, Misweet25, Misweet27, and Misweet31. The analysis identified transcription factors such as ERF, NAC, WRKY, MYB, and C2H2. These transcription factors may influence the expression of Misweet genes, thereby affecting sugar accumulation, transport, and distribution in mango fruits, which in turn regulate key agronomic traits such as fruit size, sweetness, and flavor formation. For instance, in rice, the transcription factor OsDOF11 can directly bind to the promoter regions of sugar transporter genes OsSWEET11 and OsSWEET14, modulating their expression to impact sugar transport [73]. Similarly, in cotton, GhMYB212 regulates the expression of GhSWEET12 to facilitate sucrose transport to expanding fibers [74]. These studies not only corroborate our predictions but also suggest that Misweet genes and their regulatory networks may play a crucial role in mango fruit development and quality formation. Our findings provide new directions for future research into the transcriptional regulatory mechanisms of mango SWEET genes and their impact on fruit quality and other agronomic traits.
5. Conclusions
This study presents the first comprehensive identification of 32 SWEET gene family members in the whole genome of mango. Phylogenetic analysis classifies these genes into four subfamilies (G1–G4), which are unevenly distributed across 12 chromosomes. Comparative evolutionary analysis reveals a higher similarity to Arabidopsis than to rice. Protein structure analysis shows that all members possess the characteristic MtN3_slv domain, with 81.25% exhibiting a dual-domain configuration. Gene structure analysis indicates that 56.25% of the genes contain six exons, reflecting a high level of conservation. Promoter cis-element analysis uncovers regulatory elements associated with hormonal responses, stress, and developmental processes, suggesting diverse functional roles in sugar signaling and stress adaptation.
Expression profiling reveals that Misweet3 and Misweet10 (from the G4 subfamily) are significantly upregulated across various mango cultivars and fruit developmental stages. Specifically, Misweet3, 10, 17, and 18 show high expression in ‘Guire’ and ‘Hongyu’, whereas Misweet8, 25, and 27 are predominantly expressed in ‘Alphonso’ and ‘Sensation’. These results indicate cultivar- and stage-specific expression patterns of the SWEET gene family, offering new insights into the regulation of sugar accumulation in mango fruits. Regulatory network analysis identifies transcription factor families such as ERF, NAC, WRKY, MYB, and C2H2 as central regulators, with Misweet9 and Misweet25 exhibiting the highest connectivity. Overall, these findings provide important clues for understanding the molecular mechanisms underlying sugar accumulation in mango and establish a foundation for future functional studies of the SWEET gene family.
Supplementary Materials
The following supporting information can be downloaded at: https://www.mdpi.com/article/10.3390/horticulturae11060675/s1, File S1: Classification of MiSWEET genes and their promoter cis-acting elements in mango; File S2: Transcription factors associated with SWEET genes in mango; File S3: CDS sequences of Misweet genes used in this study.
Author Contributions
Conceived and designed the experiment: L.Z. and Q.L. Performed the experiment: X.L. (Xinyu Liu), L.Z., X.L. (Xiangchi Leng), M.Z., Z.Y., W.X., H.W. and S.W. Wrote the manuscript: L.Z. and Q.L. All authors have read and agreed to the published version of the manuscript.
Funding
This work was funded by the Natural Science Foundation of Hainan Province (324MS102), the National Key R & D Program of China (2019YFD1000500), the Natural Science Foundation of China (31471849; 32360727) and the Program for Scientific Research Start-up Funds of Gongdong Ocean University (030301052410).
Data Availability Statement
The datasets used or analyzed during the current study are available from the corresponding author on reasonable request.
Conflicts of Interest
The authors declare no conflicts of interest.
References
- Sharan, M.B.; Mohan, S.; Ashverya, L. Role of Sugar and Auxin Crosstalk in Plant Growth and Development. Physiol. Plant. 2021, 174, e13546. [Google Scholar]
- Geigenberger, P. Regulation of starch biosynthesis in response to a fluctuating environment. Plant Physiol. 2011, 155, 1566–1577. [Google Scholar] [CrossRef] [PubMed]
- Paul, M.J.; Foyer, C.H. Sink regulation of photosynthesis. J. Exp. Bot. 2001, 52, 1383–1400. [Google Scholar] [CrossRef]
- Ayre, B.G. Membrane-transport systems for sucrose in relation to whole-plant carbon partitioning. Mol. Plant 2011, 4, 377–394. [Google Scholar] [CrossRef] [PubMed]
- Fan, W.; Gao, H.; Zhang, L.; Mao, D.; Li, Y.; Zhang, L.; Li, J.; Zhao, X.; Hou, H. Genome-wide identification and expression profiling of MST, SUT and SWEET transporters in Dendrobium catenatum. BMC Genomics 2024, 25, 1213. [Google Scholar] [CrossRef]
- Ji, J.; Yang, L.; Fang, Z.; Zhang, Y.; Zhuang, M.; Lv, H.; Wang, Y. Plant SWEET family of sugar transporters: Structure, evolution and biological functions. Biomolecules 2022, 12, 205. [Google Scholar] [CrossRef]
- Yuan, M.; Wang, S. Rice MtN3/saliva/SWEET family genes and their homologs in cellular organisms. Mol. Plant 2013, 6, 665–674. [Google Scholar] [CrossRef]
- Wu, Y.; Wu, P.; Xu, S.; Chen, Y.; Li, M.; Wu, G.; Jiang, H. Genome-wide identification, expression patterns and sugar transport of the physic nut SWEET gene family and a functional analysis of JcSWEET16 in Arabidopsis. Int. J. Mol. Sci. 2022, 23, 5391. [Google Scholar] [CrossRef]
- Patil, G.; Valliyodan, B.; Deshmukh, R.; Prince, S.; Nicander, B.; Zhao, M.; Sonah, H.; Song, L.; Lin, L.; Chaudhary, J. Soybean (Glycine max) SWEET gene family: Insights through comparative genomics, transcriptome profiling and whole genome re-sequence analysis. BMC Genomics 2015, 16, 520. [Google Scholar] [CrossRef]
- Li, M.; Xie, H.; He, M.; Su, W.; Yang, Y.; Wang, J.; Ye, G.; Zhou, Y. Genome-wide identification and expression analysis of the StSWEET family genes in potato (Solanum tuberosum L.). Genes Genomics 2020, 42, 135–153. [Google Scholar] [CrossRef]
- Geng, K.; Zhan, Z.; Xue, X.; Hou, C.; Li, D.; Wang, Z. Genome-wide identification of the SWEET gene family in grape (Vitis vinifera L.) and expression analysis of VvSWEET14a in response to water stress. Physiol. Mol. Biol. Plants 2024, 30, 1565–1579. [Google Scholar] [CrossRef] [PubMed]
- Feng, C.-Y.; Han, J.-X.; Han, X.-X.; Jiang, J. Genome-wide identification, phylogeny, and expression analysis of the SWEET gene family in tomato. Gene 2015, 573, 261–272. [Google Scholar] [CrossRef]
- Zhang, X.; Wang, S.; Ren, Y.; Gan, C.; Li, B.; Fan, Y.; Zhao, X.; Yuan, Z. Identification, analysis and gene cloning of the SWEET gene family provide insights into sugar transport in pomegranate (Punica granatum). Int. J. Mol. Sci. 2022, 23, 2471. [Google Scholar] [CrossRef] [PubMed]
- Fang, T.; Rao, Y.; Wang, M.; Li, Y.; Liu, Y.; Xiong, P.; Zeng, L. Characterization of the SWEET gene family in longan (Dimocarpus longan) and the role of DlSWEET1 in cold tolerance. Int. J. Mol. Sci. 2022, 23, 8914. [Google Scholar] [CrossRef]
- Xie, H.; Wang, D.; Qin, Y.; Ma, A.; Fu, J.; Qin, Y.; Hu, G.; Zhao, J. Genome-wide identification and expression analysis of SWEET gene family in Litchi chinensis reveal the involvement of LcSWEET2a/3b in early seed development. BMC Plant Biol. 2019, 19, 499. [Google Scholar] [CrossRef] [PubMed]
- Ahiakpa, J.K.; Karikari, B.; Magdy, M.; Munir, S.; Mumtaz, M.A.; Li, F.; Wang, Y.; Shang, L.; Zhang, Y. Regulation of invertase and sucrose for improving tomato fruit flavor: A review. Veg. Res. 2021, 1, 10. [Google Scholar] [CrossRef]
- Ren, Y.; Li, M.; Guo, S.; Sun, H.; Zhao, J.; Zhang, J.; Liu, G.; He, H.; Tian, S.; Yu, Y. Evolutionary gain of oligosaccharide hydrolysis and sugar transport enhanced carbohydrate partitioning in sweet watermelon fruits. Plant Cell 2021, 33, 1554–1573. [Google Scholar] [CrossRef]
- Li, J.; Qin, M.; Qiao, X.; Cheng, Y.; Li, X.; Zhang, H.; Wu, J. A new insight into the evolution and functional divergence of SWEET transporters in Chinese white pear (Pyrus bretschneideri). Plant Cell Physiol. 2017, 58, 839–850. [Google Scholar] [CrossRef]
- Zhang, X.; Feng, C.; Wang, M.; Li, T.; Liu, X.; Jiang, J. Plasma membrane-localized SlSWEET7a and SlSWEET14 regulate sugar transport and storage in tomato fruits. Hortic. Res. 2021, 8, 242. [Google Scholar] [CrossRef]
- Hu, L.-P.; Zhang, F.; Song, S.-H.; Tang, X.-W.; Hui, X.; Liu, G.-M.; Yaqin, W.; He, H.-J. Genome-wide identification, characterization, and expression analysis of the SWEET gene family in cucumber. J. Integr. Agric. 2017, 16, 1486–1501. [Google Scholar] [CrossRef]
- Guo, C.; Li, H.; Xia, X.; Liu, X.; Yang, L. Functional and evolution characterization of SWEET sugar transporters in Ananas comosus. Biochem. Biophys. Res. Commun. 2018, 496, 407–414. [Google Scholar] [CrossRef] [PubMed]
- Hu, X.; Li, S.; Lin, X.; Fang, H.; Shi, Y.; Grierson, D.; Chen, K. Transcription factor CitERF16 is involved in citrus fruit sucrose accumulation by activating CitSWEET11d. Front. Plant Sci. 2021, 12, 809619. [Google Scholar] [CrossRef]
- Zhu, Y.; Tian, Y.; Han, S.; Wang, J.; Liu, Y.; Yin, J. Structure, evolution, and roles of SWEET proteins in growth and stress responses in plants. Int. J. Biol. Macromol. 2024, 263, 130441. [Google Scholar] [CrossRef]
- Tharanathan, R.; Yashoda, H.; Prabha, T. Mango (Mangifera indica L.), “The king of fruits”—An overview. Food Rev. Int. 2006, 22, 95–123. [Google Scholar] [CrossRef]
- Wang, P.; Luo, Y.; Huang, J.; Gao, S.; Zhu, G.; Dang, Z.; Gai, J.; Yang, M.; Zhu, M.; Zhang, H. The genome evolution and domestication of tropical fruit mango. Genome Biol. 2020, 21, 60. [Google Scholar] [CrossRef]
- Ghassan, Z.; Yıldız, A.K.; Flavien, S.; Sara, I.; Azhar, N.M. Recent progress in omics and biotechnological approaches for improved mango cultivars in Pakistan. Genet. Resour. Crop Evol. 2022, 69, 2047–2065. [Google Scholar]
- Burton-Freeman, B.M.; Sandhu, A.K.; Edirisinghe, I. Mangos and their bioactive components: Adding variety to the fruit plate for health. Food Funct. 2017, 8, 3010–3032. [Google Scholar] [CrossRef] [PubMed]
- Hor, S.; Léchaudel, M.; Mith, H.; Bugaud, C. Fruit density: A reliable indicator of sensory quality for mango. Sci. Hortic. 2020, 272, 109548. [Google Scholar] [CrossRef]
- Datir, S.; Regan, S. Advances in physiological, transcriptomic, proteomic, metabolomic, and molecular genetic approaches for enhancing mango fruit quality. J. Agric. Food Chem. 2022, 71, 20–34. [Google Scholar] [CrossRef]
- Liang, Q.; Pan, H.; He, X.; Wang, S.; Hou, Y.; Xiao, H.; Xu, G.; Yi, R.; Lin, D.; Yang, Z. Population structure and genetic diversity of mango (Mangifera indica L.) germplasm resources as revealed by single-nucleotide polymorphism markers. Front. Plant Sci. 2024, 15, 1328126. [Google Scholar] [CrossRef]
- Ma, X.; Wu, H.; Liu, B.; Wang, S.; Zhang, Y.; Su, M.; Zheng, B.; Pan, H.; Du, B.; Wang, J. Genomic diversity, population structure, and genome-wide association reveal genetic differentiation and trait improvements in mango. Hortic. Res. 2024, 11, uhae153. [Google Scholar] [CrossRef] [PubMed]
- Song, M.; Wang, H.; Fan, Z.; Huang, H.; Ma, H. Advances in sequencing and key character analysis of mango (Mangifera indica L.). Hortic. Res. 2023, 10, uhac259. [Google Scholar] [CrossRef] [PubMed]
- Alghanem, S.M.; Alnusairi, G.S.; Alkhateeb, M.A.; Alwutayd, K.M.; Alaklabi, A.; Alharbi, B.M.; Albalawi, D.A.; Alshehri, D.; Al-Harbi, N.A.; Al-Qahtani, S.M. Genome-wide identification and characterization of the dof gene family in mango (Mangifera indica L.). Genet. Resour. Crop Evol. 2024, 71, 2749–2765. [Google Scholar] [CrossRef]
- Shi, B.; Wu, H.; Zhu, W.; Zheng, B.; Wang, S.; Zhou, K.; Qian, M. Genome-wide identification and expression analysis of WRKY genes during anthocyanin biosynthesis in the mango (Mangifera indica L.). Agriculture 2022, 12, 821. [Google Scholar] [CrossRef]
- Li, L.; Luo, C.; Huang, F.; Liu, Z.; An, Z.; Dong, L.; He, X. Identification and characterization of the mango eIF gene family reveals MieIF1A-a, which confers tolerance to salt stress in transgenic Arabidopsis. Sci. Hortic. 2019, 248, 274–281. [Google Scholar] [CrossRef]
- Lei, C.; Dang, Z.; Zhu, M.; Zhang, M.; Wang, H.; Chen, Y.; Zhang, H. Identification of the ERF gene family of Mangifera indica and the defense response of MiERF4 to Xanthomonas campestris pv. Mangiferaeindicae. Gene 2024, 912, 148382. [Google Scholar] [CrossRef]
- Peng, L.; Gao, W.; Song, M.; Li, M.; He, D.; Wang, Z. Integrated metabolome and transcriptome analysis of fruit flavor and carotenoids biosynthesis differences between mature-green and tree-ripe of cv. “Golden Phoenix” mangoes (Mangifera indica L.). Front. Plant Sci. 2022, 13, 816492. [Google Scholar] [CrossRef]
- Hu, W.-L.; Luo, C.; Xia, L.-M.; Liang, R.-Z.; Zhu, J.-W.; Li, Y.-Z.; Zhang, Y.-L.; Lan, M.-Y.; Liu, Y.; Nong, S.-F. Genome-wide identification of the mango auxin response factor family and the ectopic expression of two ARF (MiARF18A) genes confers early flowering and increases silique number in transgenic Arabidopsis. Sci. Hortic. 2025, 342, 114017. [Google Scholar] [CrossRef]
- El-Gebali, S.; Mistry, J.; Bateman, A.; Eddy, S.R.; Luciani, A.; Potter, S.C.; Qureshi, M.; Richardson, L.J.; Salazar, G.A.; Smart, A. The Pfam protein families database in 2019. Nucleic Acids Res. 2019, 47, D427–D432. [Google Scholar] [CrossRef]
- Finn, R.D.; Clements, J.; Eddy, S.R. HMMER web server: Interactive sequence similarity searching. Nucleic Acids Res. 2011, 39, W29–W37. [Google Scholar] [CrossRef]
- Duvaud, S.; Gabella, C.; Lisacek, F.; Stockinger, H.; Ioannidis, V.; Durinx, C. Expasy, the Swiss Bioinformatics Resource Portal, as designed by its users. Nucleic Acids Res. 2021, 49, W216–W227. [Google Scholar] [CrossRef] [PubMed]
- Krogh, A.; Larsson, B.; Von Heijne, G.; Sonnhammer, E.L. Predicting transmembrane protein topology with a hidden Markov model: Application to complete genomes. J. Mol. Biol. 2001, 305, 567–580. [Google Scholar] [CrossRef]
- Yu, C.S.; Chen, Y.C.; Lu, C.H.; Hwang, J.K. Prediction of protein subcellular localization. Proteins Struct. Funct. Bioinform. 2006, 64, 643–651. [Google Scholar] [CrossRef] [PubMed]
- Katoh, K.; Standley, D.M. MAFFT multiple sequence alignment software version 7: Improvements in performance and usability. Mol. Biol. Evol. 2013, 30, 772–780. [Google Scholar] [CrossRef]
- Price, M.N.; Dehal, P.S.; Arkin, A.P. FastTree 2–approximately maximum-likelihood trees for large alignments. PLoS ONE 2010, 5, e9490. [Google Scholar] [CrossRef]
- Bailey, T.L.; Johnson, J.; Grant, C.E.; Noble, W.S. The MEME suite. Nucleic Acids Res. 2015, 43, W39–W49. [Google Scholar] [CrossRef]
- Chen, C.; Wu, Y.; Li, J.; Wang, X.; Zeng, Z.; Xu, J.; Liu, Y.; Feng, J.; Chen, H.; He, Y. TBtools-II: A “one for all, all for one” bioinformatics platform for biological big-data mining. Mol. Plant 2023, 16, 1733–1742. [Google Scholar] [CrossRef] [PubMed]
- Lescot, M.; Déhais, P.; Thijs, G.; Marchal, K.; Moreau, Y.; Van de Peer, Y.; Rouzé, P.; Rombauts, S. PlantCARE, a database of plant cis-acting regulatory elements and a portal to tools for in silico analysis of promoter sequences. Nucleic Acids Res. 2002, 30, 325–327. [Google Scholar] [CrossRef]
- Higo, K.; Ugawa, Y.; Iwamoto, M.; Korenaga, T. Plant cis-acting regulatory DNA elements (PLACE) database: 1999. Nucleic Acids Res. 1999, 27, 297–300. [Google Scholar] [CrossRef]
- R Core Team. R: A Language and Environment for Statistical Computing (Version 3.6.1) [Computer Software]; R Foundation for Statistical Computing: Vienna, Austria, 2019. [Google Scholar]
- Jin, J.; Tian, F.; Yang, D.-C.; Meng, Y.-Q.; Kong, L.; Luo, J.; Gao, G. PlantTFDB 4.0: Toward a central hub for transcription factors and regulatory interactions in plants. Nucleic Acids Res. 2016, 45, gkw982. [Google Scholar] [CrossRef]
- Shannon, P.; Markiel, A.; Ozier, O.; Baliga, N.S.; Wang, J.T.; Ramage, D.; Amin, N.; Schwikowski, B.; Ideker, T. Cytoscape: A software environment for integrated models of biomolecular interaction networks. Genome Res. 2003, 13, 2498–2504. [Google Scholar] [CrossRef] [PubMed]
- Yao, T.; Gai, X.T.; Pu, Z.J.; Gao, Y.; Xuan, Y.H. From functional characterization to the application of SWEET sugar transporters in plant resistance breeding. J. Agric. Food Chem. 2022, 70, 5273–5283. [Google Scholar] [CrossRef] [PubMed]
- Chen, L.; Cai, M.; Liu, J.; Jiang, X.; Liu, J.; Zhenxing, W.; Wang, Y.; Li, Y. Genome-wide identification and expression analyses of SWEET gene family reveal potential roles in plant development, fruit ripening and abiotic stress responses in cranberry (Vaccinium macrocarpon Ait). PeerJ 2024, 12, e17974. [Google Scholar] [CrossRef]
- Liu, J.; Jiang, X.; Yang, L.; Zhao, D.; Wang, Y.; Zhang, Y.; Sun, H.; Chen, L.; Li, Y. Characterization of the SWEET Gene Family in Blueberry (Vaccinium corymbosum L.) and the Role of VcSWEET6 Related to Sugar Accumulation in Fruit Development. Int. J. Mol. Sci. 2025, 26, 1055. [Google Scholar] [CrossRef]
- Xuan, C.; Lan, G.; Si, F.; Zeng, Z.; Wang, C.; Yadav, V.; Wei, C.; Zhang, X. Systematic genome-wide study and expression analysis of SWEET gene family: Sugar transporter family contributes to biotic and abiotic stimuli in watermelon. Int. J. Mol. Sci. 2021, 22, 8407. [Google Scholar] [CrossRef]
- Conklin, P.A.; Strable, J.; Li, S.; Scanlon, M.J. On the mechanisms of development in monocot and eudicot leaves. New Phytol. 2019, 221, 706–724. [Google Scholar] [CrossRef] [PubMed]
- Scarpella, E.; Meijer, A.H. Pattern formation in the vascular system of monocot and dicot plant species. New Phytol. 2004, 164, 209–242. [Google Scholar] [CrossRef]
- Jiang, S.; Balan, B.; Assis, R.d.A.; Sagawa, C.H.; Wan, X.; Han, S.; Wang, L.; Zhang, L.; Zaini, P.A.; Walawage, S.L. Genome-wide profiling and phylogenetic analysis of the SWEET sugar transporter gene family in walnut and their lack of responsiveness to Xanthomonas arboricola pv. Juglandis infection. Int. J. Mol. Sci. 2020, 21, 1251. [Google Scholar] [CrossRef]
- Gautam, T.; Saripalli, G.; Gahlaut, V.; Kumar, A.; Sharma, P.; Balyan, H.; Gupta, P. Further studies on sugar transporter (SWEET) genes in wheat (Triticum aestivum L.). Mol. Biol. Rep. 2019, 46, 2327–2353. [Google Scholar] [CrossRef]
- Miao, H.; Sun, P.; Liu, Q.; Miao, Y.; Liu, J.; Zhang, K.; Hu, W.; Zhang, J.; Wang, J.; Wang, Z. Genome-wide analyses of SWEET family proteins reveal involvement in fruit development and abiotic/biotic stress responses in banana. Sci. Rep. 2017, 7, 3536. [Google Scholar] [CrossRef]
- Wei, Y.; Xiao, D.; Zhang, C.; Hou, X. The expanded SWEET gene family following whole genome triplication in Brassica rapa. Genes 2019, 10, 722. [Google Scholar] [CrossRef] [PubMed]
- Leung, J.; Giraudat, J. Abscisic acid signal transduction. Annu. Rev. Plant Biol. 1998, 49, 199–222. [Google Scholar] [CrossRef] [PubMed]
- Marand, A.P.; Eveland, A.L.; Kaufmann, K.; Springer, N.M. cis-Regulatory elements in plant development, adaptation, and evolution. Annu. Rev. Plant Biol. 2023, 74, 111–137. [Google Scholar] [CrossRef]
- Xiao, Y.; Yi, F.; Ling, J.; Yang, G.; Lu, N.; Jia, Z.; Wang, J.; Zhao, K.; Wang, J.; Ma, W. Genome-wide analysis of lncRNA and mRNA expression and endogenous hormone regulation during tension wood formation in Catalpa bungei. BMC Genomics 2020, 21, 609. [Google Scholar] [CrossRef]
- Ntsoane, M.L.; Zude-Sasse, M.; Mahajan, P.; Sivakumar, D. Quality assesment and postharvest technology of mango: A review of its current status and future perspectives. Sci. Hortic. 2019, 249, 77–85. [Google Scholar] [CrossRef]
- Hir, R.L.; Spinner, L.; Klemens, P.A.W.; Chakraborti, D.; Marco, F.d.; Vilaine, F.; Wolff, N.; Lemoine, R.; Porcheron, B.; Géry, C.; et al. Disruption of the Sugar Transporters AtSWEET11 and AtSWEET12 Affects Vascular Development and Freezing Tolerance in Arabidopsis. Mol. Plant 2015, 8, 1687–1690. [Google Scholar]
- Urooj, F.; Anjali, A.; Muthappa, S.-K. AtSWEET11 and AtSWEET12: The twin traders of sucrose. Trends Plant Sci. 2022, 27, 958–960. [Google Scholar]
- Jiang, W.; Xueyi, X.; Houqing, Z.; Jiankun, L.; LiQing, C. Sucrose rather than GA transported by AtSWEET13 and AtSWEET14 supports pollen fitness at late anther development stages. New Phytol. 2022, 236, 525–537. [Google Scholar]
- Yuri, K.; Takaya, O.; Yasutaka, C.; Yasuhiro, I.; Takafumi, S.; Naoto, S.; Tomokazu, K.; Yuji, K.; Minoru, U.; Mitsunori, S. AtSWEET13 and AtSWEET14 regulate gibberellin-mediated physiological processes. Nat. Commun. 2016, 7, 13245. [Google Scholar]
- Gao, Y.; Yao, Y.; Chen, X.; Wu, J.; Wu, Q.; Liu, S.; Guo, A.; Zhang, X. Metabolomic and transcriptomic analyses reveal the mechanism of sweet-acidic taste formation during pineapple fruit development. Front. Plant Sci. 2022, 13, 971506. [Google Scholar] [CrossRef]
- Liu, H.-T.; Lyu, W.-Y.; Tian, S.-H.; Zou, X.-H.; Zhang, L.-Q.; Gao, Q.-H.; Ni, D.-A.; Duan, K. The SWEET family genes in strawberry: Identification and expression profiling during fruit development. S. Afr. J. Bot. 2019, 125, 176–187. [Google Scholar] [CrossRef]
- Wu, Y.; Lee, S.-K.; Yoo, Y.; Wei, J.; Kwon, S.-Y.; Lee, S.-W.; Jeon, J.-S.; An, G. Rice transcription factor OsDOF11 modulates sugar transport by promoting expression of sucrose transporter and SWEET genes. Mol. Plant 2018, 11, 833–845. [Google Scholar] [CrossRef] [PubMed]
- Sun, W.; Gao, Z.; Wang, J.; Huang, Y.; Chen, Y.; Li, J.; Lv, M.; Wang, J.; Luo, M.; Zuo, K. Cotton fiber elongation requires the transcription factor Gh MYB 212 to regulate sucrose transportation into expanding fibers. New Phytol. 2019, 222, 864–881. [Google Scholar] [CrossRef] [PubMed]
Disclaimer/Publisher’s Note: The statements, opinions and data contained in all publications are solely those of the individual author(s) and contributor(s) and not of MDPI and/or the editor(s). MDPI and/or the editor(s) disclaim responsibility for any injury to people or property resulting from any ideas, methods, instructions or products referred to in the content. |
© 2025 by the authors. Licensee MDPI, Basel, Switzerland. This article is an open access article distributed under the terms and conditions of the Creative Commons Attribution (CC BY) license (https://creativecommons.org/licenses/by/4.0/).






