Comprehensive Evaluation of Cracking Characteristics in Sweet Potato Tubers and Screening for Crack-Tolerant Varieties
Abstract
1. Introduction
2. Materials and Methods
2.1. Experimental Setup
2.2. Measurements
2.2.1. Determination of the Cracking Rate
2.2.2. Hardness and Water Content
2.2.3. Starch and Total Soluble Sugars
2.2.4. Tissue Sectioning
2.2.5. The Entropy-Weighted TOPSIS Model
2.2.6. Others
2.3. Statistical Analysis
3. Results
3.1. Investigation of the Cracking of 40 Sweet Potato Varieties over Two Years
3.2. Basic Characteristics of 40 Sweet Potato Varieties
3.3. Cracking Types and Classification of Sweet Potato Varieties
3.4. Correlation Analysis Between Variety Characteristics and Cracking Rate
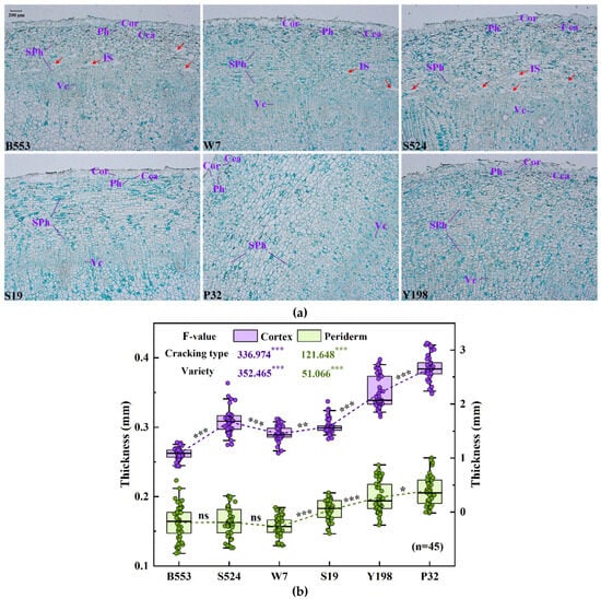
3.5. Cell Structure Characteristics of the Skins of Different Cracked Sweet Potato Varieties
3.6. Linear Regression Analysis of the Characteristics and Cracking Rates of Different Varieties
3.7. Construction of a Multimodel Comprehensive Evaluation System for Crack Resistance in Sweet Potato
4. Discussion
4.1. Self-Healing and Cracking Characteristics of Sweet Potato
4.2. Effects of Genetic Factors on Sweet Potato Cracking and Breeding Strategies for Crack Resistance
5. Conclusions
Supplementary Materials
Author Contributions
Funding
Data Availability Statement
Conflicts of Interest
References
- Alam, M.K. A comprehensive review of sweet potato (Ipomoea batatas (L.) Lam): Revisiting the associated health benefits. Trends Food Sci. Technol. 2021, 115, 512–529. [Google Scholar] [CrossRef]
- Mu, T.H.; Li, P.G. Sweet potato: Origin and production. In Sweet Potato; Academic Press: Cambridge, MA, USA, 2019; pp. 5–25. [Google Scholar] [CrossRef]
- Manzoor, M.A.; Xu, Y.; Xu, J.; Shah, I.H.; Sabir, I.A.; Wang, Y.; Zhang, C. Horticulture crop under pressure: Unraveling the impact of climate change on nutrition and fruit cracking. J. Environ. Manag. 2024, 357, 120759. [Google Scholar] [CrossRef] [PubMed]
- Butani, A.; Purohit, H.P.; Solanki, R.; Mishra, P.; Dadhaniya, D. A chronic problem of fruit cracking in fruit crops: A review. Acta Sci. Agric. 2019, 3, 270–274. [Google Scholar]
- Hammett, L.K. Effects of late-season nitrogen and foliar calcium applications on sweet potatoes. HortScience 1981, 16, 336–337. [Google Scholar] [CrossRef]
- Du, W.J.; Yang, H.L. Cause analysis of sweet potato cracking. Mod. Rural. Sci. Technol. 2019, 5, 21–22. [Google Scholar] [CrossRef]
- Onunka, N.A.; Njoku, J.C.; Ehisianya, C.N. Integrating agronomic practices for the mitigation of crack formation on sweet potato roots at Umudike, south eastern Nigeria. Univers. J. Agric. Res. 2017, 5, 213–218. [Google Scholar] [CrossRef]
- Zhou, Y.J.; Ao, L.L.; Rao, W.H.; Yu, Z.G. Causes of sweet potato cracking and comprehensive prevention and control measures. Sci. Breed. 2019, 10, 20–21. [Google Scholar] [CrossRef]
- Correia, S.; Schouten, R.; Silva, A.P.; Gonçalves, B. Sweet cherry fruit cracking mechanisms and prevention strategies: A review. Sci. Hortic. 2018, 240, 369–377. [Google Scholar] [CrossRef]
- Clark, C.A.; Wright, V.L. Effect and reproduction of Rotylenchulus reniformis on sweet potato selections. J. Nematol. 1983, 15, 197. [Google Scholar] [PubMed Central]
- Lockley, R.A.; Beacham, A.M.; Grove, I.G.; Monaghan, J.M. Postharvest temperature and water status influence postharvest splitting susceptibility in summer radish (Raphanus sativus L.). J. Sci. Food Agric. 2021, 101, 536–541. [Google Scholar] [CrossRef]
- Chen, Y.; Wang, Z.J.; Wu, Q.W.; Zhu, Y.Y.; Li, Z.F. Causes and prevention of cracks in sweet potato tubers. Bull Agric. Sci. Tech. 2012, 10, 88–89. [Google Scholar] [CrossRef]
- Koyanagi, A.; Nakatani, M.; Watanabe, Y. Studies on the causes of sweet potato root cracking. J. Crop Sci Soc. Jpn. 1987, 56, 190–197. [Google Scholar] [CrossRef][Green Version]
- Yang, H.; Jia, H. Analysis of the causes of the formation of malformed tuber roots of sweet potato and the countermeasures for prevention and control. Mod. Rural. Sci. Technol. 2022, 29, 10. [Google Scholar] [CrossRef]
- Cheng, S.; Jin, M.M.; He, X.Y.; Liu, J.; Zhang, M. Effects of exogenous ethylene treatment on sweet potato fruit cracking and cell wall metabolism. Food Ferment. Ind. 2020, 46, 161–166. [Google Scholar] [CrossRef]
- Gao, Y.; Zeng, R.; Yao, S.; Wang, Y.; Wang, J.; Wan, S.; Hu, W.; Chen, T.; Zhang, L. Magnesium fertilizer application increases peanut growth and pod yield under reduced nitrogen application in southern China. Crop J. 2024, 12, 915–926. [Google Scholar] [CrossRef]
- Tang, C.; Xu, Y.; Zhang, R.; Mo, X.; Jiang, B.; Wang, Z. Comprehensive quality assessment of 296 sweetpotato core germplasm in China: A quantitative and qualitative analysis. Food Chem. X 2024, 24, 102009. [Google Scholar] [CrossRef]
- Xin, Q.; Sun, J.; Feng, X.X.; Zhao, Z.Z.; Liu, B.D.; Jiang, L.H.; Hao, G.F. Effect of rapid heat treatment on wound healing and metabolic mechanism in sweet potato. Food Sci. 2022, 43, 228–238. [Google Scholar] [CrossRef]
- Panda, V.; Sonkamble, M.; Patil, S. Wound healing activity of Ipomoea batatas tubers (sweet potato). Funct. Foods Health Dis. 2011, 1, 403. [Google Scholar] [CrossRef]
- Wang, C.; Chen, L.; Peng, C.; Shang, X.; Lv, X.; Sun, J.; Li, C.; Wei, L.; Liu, X. Postharvest benzothiazole treatment enhances healing in mechanically damaged sweet potato by activating the phenylpropanoid metabolism. J. Sci. Food Agric. 2020, 100, 3394–3400. [Google Scholar] [CrossRef]
- Xuan, H.; Cheng, J.; Pang, L.; Yin, L.; Guan, Y.; Cheng, J.; Lu, X.; Lu, G. Physiological–biochemical characteristics and a transcriptomic profiling analysis reveal the postharvest wound healing mechanisms of sweet potatoes under ascorbic acid treatment. Foods 2024, 13, 2569. [Google Scholar] [CrossRef]
- Van Oirschot, Q.E.A.; Rees, D.; Aked, J.; Kihurani, A. Sweetpotato cultivars differ in efficiency of wound healing. Postharvest Biol. Technol. 2006, 42, 65–74. [Google Scholar] [CrossRef]
- Wang, Y.; Guo, L.; Zhao, X.; Zhao, Y.; Hao, Z.; Luo, H.; Yuan, Z. Advances in mechanisms and omics pertaining to fruit cracking in horticultural plants. Agronomy 2021, 11, 1045. [Google Scholar] [CrossRef]
- Balbontín, C.; Ayala, H.; Bastías, R.M.; Tapia, G.; Ellena, M.; Torres, C.; Yuri, J.A.; Quero-García, J.; Ríos, J.C.; Silva, H. Cracking in sweet cherries: A comprehensive review from a physiological, molecular, and genomic perspective. Chil. J. Agric. Res. 2013, 73, 66–72. [Google Scholar] [CrossRef]
- Manzoor, A.; Bashir, M.A.; Naveed, M.S.; Cheema, K.L.; Cardarelli, M. Role of different abiotic factors in inducing pre-harvest physiological disorders in radish (Raphanus sativus). Plants 2021, 10, 2003. [Google Scholar] [CrossRef]
- Lippert, F. Cracking symptoms of kohlrabi tubers. J. Plant Dis. Prot. 1999, 106, 512–516. Available online: https://www.jstor.org/stable/43215324 (accessed on 5 June 2025).
- Measham, P.F.; Bound, S.A.; Gracie, A.J.; Wilson, S.J. Incidence and type of cracking in sweet cherry (Prunus avium L.) are affected by genotype and season. Crop Pasture Sci. 2009, 60, 1002–1008. [Google Scholar] [CrossRef]
- Measham, P.F.; Gracie, A.J.; Wilson, S.J.; Bound, S.A. Vascular flow of water induces side cracking in sweet cherry (Prunus avium L.). Adv. Hortic. Sci. 2010, 24, 243–248. [Google Scholar] [CrossRef]
- Measham, P.F.; Wilson, S.J.; Gracie, A.J.; Bound, S.A. Tree water relations: Flow and fruit. Agric. Water Manag. 2014, 137, 59–67. [Google Scholar] [CrossRef]
- Peschel, S.; Knoche, M. Characterization of microcracks in the cuticle of developing sweet cherry fruit. J. Am. Soc. Hortic. Sci. 2005, 130, 487–495. [Google Scholar] [CrossRef]
- Yu, J. Study on Grapefruit Cracking and Its Regulation Mechanism by Exogenous Calcium. Ph.D. Thesis, Hunan Agricultural University, Changsha, China, 2020. [Google Scholar] [CrossRef]
- Chen, L. Evaluation of Texture Properties of Sweet Potato Tubers. Master’s Thesis, Zhejiang Agriculture and Forestry University, Hangzhou, China, 2013. [Google Scholar] [CrossRef]
- Han, Y.; Qu, X.; Huang, D.; Wu, L.P. Calculation of loss rate and analysis of influencing factors in sweet potato harvest. Southwest China J. Agric. Sci. 2019, 32. [Google Scholar] [CrossRef]
- Yu, X.; Choi, S.R.; Chhapekar, S.S.; Lu, L.; Ma, Y.; Lee, J.Y.; Hong, S.; Kin, Y.Y.; Oh, S.H.; Lim, Y.P. Genetic and physiological analyses of root cracking in radish (Raphanus sativus L.). Theor. Appl. Genet. 2019, 132, 3425–3437. [Google Scholar] [CrossRef] [PubMed]
- Capel, C.; Yuste-Lisbona, F.J.; López-Casado, G.; Angosto, T.; Cuartero, J.; Lozano, R.; Capel, J. Multi-environment QTL mapping reveals genetic architecture of fruit cracking in a tomato RIL Solanum lycopersicum × S. pimpinellifolium population. Theor. Appl. Genet. 2017, 130, 213–222. [Google Scholar] [CrossRef] [PubMed]
- Khadivi-Khub, A. Physiological and genetic factors influencing fruit cracking. Acta Physiol. Plant. 2015, 37, 1718. [Google Scholar] [CrossRef]
- Crump, W.W.; Peace, C.; Zhang, Z.; McCord, P. Detection of breeding-relevant fruit cracking and fruit firmness quantitative trait loci in sweet cherry via pedigree-based and genome-wide association approaches. Front. Plant Sci. 2022, 13, 823250. [Google Scholar] [CrossRef]
- Mustafa, M.; Syukur, M.; Sutjahjo, S.H. Inheritance of radial fruit cracking resistance in tomatoes (Solanum lycopersicum L.). IOP Conf. Ser. Earth Environ. Sci. 2019, 270, 012032. [Google Scholar] [CrossRef]
- Qi, Z.; Li, J.; Raza, M.A.; Zou, X.; Cao, L.; Rao, L.; Chen, L. Inheritance of fruit cracking resistance of melon (Cucumis melo L.) fitting E-0 genetic model using major gene plus polygene inheritance analysis. Sci. Hortic. 2015, 189, 168–174. [Google Scholar] [CrossRef]
- Quero-García, J.; Letourmy, P.; Campoy, J.A.; Branchereau, C.; Malchev, S.; Barreneche, T.; Dirlewanger, T. Multi-year analyses on three populations reveal the first stable QTLs for tolerance to rain-induced fruit cracking in sweet cherry (Prunus avium L.). Hortic. Res. 2021, 8, 136. [Google Scholar] [CrossRef]
- Brüggenwirth, M.; Knoche, M. Mechanical properties of skins of sweet cherry fruit of differing susceptibilities to cracking. J. Amer. Soc. Hort. Sci. 2016, 141, 162–168. [Google Scholar] [CrossRef]
- Yang, Z.; Wu, Z.; Zhang, C.; Hu, E.; Zhou, R.; Jiang, F. The composition of pericarp, cell aging, and changes in water absorption in two tomato genotypes: Mechanism, factors, and potential role in fruit cracking. Acta Physiol. Plant. 2016, 38, 1–16. [Google Scholar] [CrossRef]
- Koch, M.; Naumann, M.; Pawelzik, E. Cracking and fracture properties of potato (Solanum tuberosum L.) tubers and their relation to dry matter, starch, and mineral distribution. J. Sci. Food Agric. 2019, 99, 3149–3156. [Google Scholar] [CrossRef]
- Choi, J.H.; Lee, B.; Gu, M.; Lee, U.Y.; Kim, M.S.; Jung, S.K.; Choi, H.S. Course of fruit cracking in ‘Whansan’ pears. Hortic. Environ. Biotechnol. 2020, 61, 51–59. [Google Scholar] [CrossRef]
- Zhu, M.; Yu, J.; Wang, R.; Zeng, Y.; Kang, L.; Chen, Z. Nano-calcium alleviates the cracking of nectarine fruit and improves fruit quality. Plant Physiol. Biochem. 2023, 196, 370–380. [Google Scholar] [CrossRef]
- Bakeer, S.M. Effect of ammonium nitrate fertilizer and calcium chloride foliar spray on fruit cracking and sunburn of Manfalouty pomegranate trees. Sci. Hortic. 2016, 209, 300–308. [Google Scholar] [CrossRef]
- Kafle, G.K.; Khot, L.R.; Zhou, J.; Bahlol, H.Y.; Si, Y. Towards precision spray applications to prevent rain-induced sweet cherry cracking: Understanding calcium washout due to rain and fruit cracking susceptibility. Sci. Hortic. 2016, 203, 152–157. [Google Scholar] [CrossRef]
- Yu, J.; Zhu, M.; Bai, M.; Xu, Y.; Fan, S.; Yang, G. Effect of calcium on relieving berry cracking in grape (Vitis vinifera L.) ‘Xiangfei’. Peer J. 2020, 8, e9896. [Google Scholar] [CrossRef]
- White, P.J. Calcium in plants. Ann. Bot. 2003, 92, 487–511. [Google Scholar] [CrossRef]








| Varieties | |||||||
|---|---|---|---|---|---|---|---|
| Jishu 26 | J26 | Yuhongxin 11 | Y11 | Qining 18 | Q18 | Guangshu 87 | G87 |
| Mianzishu 9 | M9 | Mianshu 10 | M10 | Mianxuzi 23 | M23 | Pushu 32 | P32 |
| Sushu 8 | H8 | Hami | HM | Yuzishu 8 | Y8 | Ziluolan | ZL |
| Xuzishu 8 | X8 | Yushu 46 | Y46 | Yuhongxin 98 | Y98 | Qinshu 5 | Q5 |
| Longshu 9 | L9 | Yuzixiang 10 | Y10 | Wanjinshao | WJ | Jishu 25 | J25 |
| Yanshu 25 | Y25 | Zheshu 75 | Z75 | Ziyunhongxinshu | ZH | Nanshu 88 | N88 |
| Mianshu 25 | M25 | Suining 524 | S524 | Xushu 37 | X37 | Marsalie | MS |
| Aozhouzibai | AZ | Mianshu 22 | M22 | Xushu 18 | X18 | Bingqiling | IC |
| Shangshu 19 | S19 | Nanzishu 008 | N008 | Yushu 198 | Y198 | Wanshu 7 | W7 |
| Chuannongshu 1 | C1 | Hongyao | HY | Huangjinmishu | HJ | Beijing 553 | B553 |
| Varieties | 2023 | 2024 | F-Value |
|---|---|---|---|
| N0008 | 43.00 ± 5.29 a | 28.67 ± 3.06 b ** | Variety |
| S524 | 39.67 ± 3.51 a | 48.00 ± 2.00 a ** | 243.194 ** |
| B553 | 29.00 ± 2.00 b | 22.00 ± 2.65 d ** | |
| W7 | 23.00 ± 3.61 c | 25.33 ± 3.06 c | |
| S19 | 16.67 ± 2.31 d | 14.00 ± 2.00 e | Year |
| Y10 | 13.67 ± 3.06 de | 12.00 ± 3.61 efg | 0.762 |
| M22 | 10.33 ± 2.31 ef | 9.00 ± 1.00 fg | |
| HJ | 9.33 ± 1.53 f | 9.67 ± 2.52 f | |
| L9 | 7.67 ± 1.15 fg | 13.00 ± 3.00 ef ** | V × Y |
| J25 | 4.00 ± 1.00 gh | 3.67 ± 1.53 ijk | 12.063 ** |
| Y46 | 3.00 ± 1.00 h | 2.67 ± 0.58 ijk | |
| C1 | 1.67 ± 0.58 h | 1.33 ± 0.58 jk | |
| IC | 1.67 ± 0.58 h | 0 k | Heritability |
| AZ | 1.33 ± 0.58 h | 0 k | |
| M10 | 0.67 ± 0.58 h | 0 k | 0.78 |
| J26 | 0.67 ± 0.58 h | 0 k | |
| Y8 | 0 h | 13.67±2.08 e ** | |
| Q18 | 0 h | 2.67±1.53 ijk | |
| M25 | 0 h | 6.00±1.00 hi ** | |
| Uncracked varieties | 0 h | 0 k | |
| F-value | 152.518 ** | 124.965 ** |
| Varieties | Cracking Type | Occurrence Period | Size of Cracked Tubers |
|---|---|---|---|
| N008 | Ring crack | Harvest period | Large, medium |
| S524 | Longitudinal crack | Expansion period | Large, medium, small |
| B553 | Longitudinal crack | Expansion period | Large, medium |
| W7 | Ring crack, transverse crack, longitudinal crack | Expansion period | Large, medium, small |
| S19 | Longitudinal crack | Expansion period | Large, medium |
| Y10 | Transverse crack, longitudinal crack | Harvest period | Large |
| M22 | Longitudinal crack | Expansion period | Large, medium |
| HJ | Longitudinal crack | Expansion period | Large, medium, small |
| L9 | Ring crack, longitudinal crack | Harvest period | Large |
| Y8 | Longitudinal crack | Expansion period | Large |
| Planting Time | Planting Pattern | Varieties | Cracking Rate (Cracks/Total) | |||||
|---|---|---|---|---|---|---|---|---|
| 60 d | 70 d | 80 d | 90 d | 100 d | 120 d | |||
| 2024.4.27~8.25 | Potting | B553 | 0 | 5/10 | 4/10 | 2/9 | 4/8 | 13/28 |
| S524 | 0 | 0 | 4/9 | 1/9 | 6/15 | 19/34 | ||
| W7 | 0 | 0 | 3/9 | 3/10 | 1/10 | 6/24 | ||
| S19 | 0 | 1/9 | 2/9 | 0 | 3/9 | 12/54 | ||
| Y198 | 0 | 0 | 0 | 0 | 0 | 0 | ||
| P32 | 0 | 0 | 0 | 0 | 0 | 0 | ||
| 2024.6.9~10.7 | Field | B553 | 2/47 | 7/60 | 15/52 | 20/60 | 11/60 | 37/107 |
| S524 | 0 | 0 | 21/105 | 27/66 | 35/125 | 62/147 | ||
| W7 | 0 | 20/94 | 24/121 | 28/94 | 12/70 | 43/150 | ||
| S19 | 0 | 23/144 | 27/173 | 17/93 | 12/130 | 30/223 | ||
| Y198 | 0 | 0 | 0 | 0 | 0 | 0 | ||
| P32 | 0 | 0 | 0 | 0 | 0 | 0 | ||
| Independent Variate | Regression Coefficient | Standardized Regression Coefficient | Significance | Bootstrap Sampling | F-Value | |||
|---|---|---|---|---|---|---|---|---|
| Standard Error | Significance | The Upper Limit of 95% Confidence Interval | The Lower Limit of 95% Confidence Interval | |||||
| L | 1.30917 | 0.199 | 0.156 | 0.229 | 0.385 | −0.331 | 0.568 | 16.214 |
| SI | −4.43079 | −0.237 | 0.299 | 0.366 | 0.485 | −0.848 | 0.598 | |
| CH | −0.32751 | −0.119 | 0.252 | 0.111 | 0.326 | −0.292 | 0.148 | p |
| MH-CV | 0.77613 | 0.127 | 0.114 | 0.092 | 0.226 | −0.068 | 0.302 | 2.497 × 10−9 |
| CW | 0.41573 | 0.150 | 0.193 | 0.136 | 0.282 | −0.129 | 0.432 | |
| MW | −0.35853 | −0.184 | 0.137 | 0.138 | 0.231 | −0.471 | 0.066 | R2 |
| CT | −121.07716 | −0.800 | 0.0001 | 0.282 | 0.020 | −1.363 | −0.273 | 0.85 |
| CT-CV | 0.67546 | 0.243 | 0.011 | 0.157 | 0.140 | −0.014 | 0.582 | |
| MT | 3.61902 | 0.319 | 0.221 | 0.343 | 0.370 | −0.346 | 1.012 | Adjusted R2 |
| ΔT | 2.12900 | 0.443 | 0.081 | 0.380 | 0.247 | −0.164 | 1.367 | 0.80 |
| Intercept | 2.10364 | 0.948 | 0.086 | 1.000 | −0.175 | 0.155 | ||
| Number of Indexes | Evaluation Model | Type | Actual Evaluation | Kappa | p (×10−4) | |||
|---|---|---|---|---|---|---|---|---|
| Extremely Fragile | Fragile | Other | Total | |||||
| 18 | Comprehensive evaluation | Extremely fragile | 4 | 0 | 0 | 4 | 0.466 | 2.11 ** |
| Fragile | 0 | 6 | 7 | 13 | ||||
| Other | 0 | 0 | 2 | 2 | ||||
| 10 | Comprehensive evaluation | Extremely fragile | 4 | 1 | 0 | 5 | 0.752 | 0.05 ** |
| Fragile | 0 | 4 | 1 | 5 | ||||
| Other | 0 | 1 | 8 | 9 | ||||
| Multiple linear regression | Extremely fragile | 2 | 0 | 0 | 2 | 0.558 | 6.88 ** | |
| Fragile | 2 | 3 | 0 | 5 | ||||
| Other | 0 | 3 | 9 | 12 | ||||
| PCA | Extremely fragile | 4 | 1 | 0 | 5 | 0.394 | 22.80 ** | |
| Fragile | 0 | 5 | 7 | 12 | ||||
| Other | 0 | 0 | 2 | 2 | ||||
| Entropy-TOPSIS | Extremely fragile | 4 | 1 | 0 | 5 | 0.394 | 22.80 ** | |
| Fragile | 0 | 5 | 7 | 12 | ||||
| Other | 0 | 0 | 2 | 2 | ||||
| Actual total | 4 | 6 | 9 | 19 | ||||
Disclaimer/Publisher’s Note: The statements, opinions and data contained in all publications are solely those of the individual author(s) and contributor(s) and not of MDPI and/or the editor(s). MDPI and/or the editor(s) disclaim responsibility for any injury to people or property resulting from any ideas, methods, instructions or products referred to in the content. |
© 2025 by the authors. Licensee MDPI, Basel, Switzerland. This article is an open access article distributed under the terms and conditions of the Creative Commons Attribution (CC BY) license (https://creativecommons.org/licenses/by/4.0/).
Share and Cite
Liu, J.; Ding, F.; Zou, X.; Qin, Y.; Zheng, S.; Ren, Z.; Wang, Q.; Yang, C. Comprehensive Evaluation of Cracking Characteristics in Sweet Potato Tubers and Screening for Crack-Tolerant Varieties. Horticulturae 2025, 11, 674. https://doi.org/10.3390/horticulturae11060674
Liu J, Ding F, Zou X, Qin Y, Zheng S, Ren Z, Wang Q, Yang C. Comprehensive Evaluation of Cracking Characteristics in Sweet Potato Tubers and Screening for Crack-Tolerant Varieties. Horticulturae. 2025; 11(6):674. https://doi.org/10.3390/horticulturae11060674
Chicago/Turabian StyleLiu, Jinxiong, Fan Ding, Xue Zou, Yaoguo Qin, Shunlin Zheng, Zhitong Ren, Qiang Wang, and Cuiqin Yang. 2025. "Comprehensive Evaluation of Cracking Characteristics in Sweet Potato Tubers and Screening for Crack-Tolerant Varieties" Horticulturae 11, no. 6: 674. https://doi.org/10.3390/horticulturae11060674
APA StyleLiu, J., Ding, F., Zou, X., Qin, Y., Zheng, S., Ren, Z., Wang, Q., & Yang, C. (2025). Comprehensive Evaluation of Cracking Characteristics in Sweet Potato Tubers and Screening for Crack-Tolerant Varieties. Horticulturae, 11(6), 674. https://doi.org/10.3390/horticulturae11060674

