Abstract
Citrus cultivars are propagated asexually through methods such as layering, cutting, and grafting. Grafting plays a critical role in regulating citrus fruit quality by optimizing stock–scion combinations. This study evaluated the grafting compatibility of two interstocks with Cocktail grapefruits (Citrus paradisi Macf. cv. Cocktail) by analyzing physiological and volatile traits of the fruits. We used Changshanhuyou (Citrus paradisi cv. Changshanhuyou) and Ponkan (Citrus reticulata Blanco cv. Ponkan), which are traditional citrus varieties in Quzhou, Zhejiang Province, as interstocks. Our results showed that the grapefruit fruits grafted onto Changshanhuyou exhibited higher total soluble solids (12.3 °Brix) and a brighter, more uniform peel color. The acidity of fruits grafted onto Changshanhuyou was lower than that of fruits grafted onto Ponkan and similar to the fruits from the control group that were grafted directly onto trifoliate orange. In terms of volatile organic compounds (VOCs), 974 and 577 unique VOCs were identified in the peel and pulp, respectively. In the peel, 34 (26 upregulated and 8 downregulated) and 14 (13 upregulated and 1 downregulated) differentially accumulated VOCs were identified when comparing the trifoliate orange group with Changshanhuyou and Ponkan groups, respectively. The pulp exhibited greater VOC diversity, with 272 (24 upregulated and 248 downregulated) and 199 (4 upregulated and 195 downregulated) differentially accumulated VOCs detected for the same comparisons. In conclusion, compared with direct grafting onto trifoliate orange or on Ponkan as an interstock, grafting onto Changshanhuyou resulted in better fruit quality and distinct differences in flesh flavor. These findings suggest that Changshanhuyou is a more suitable interstock for Cocktail grapefruit (Citrus paradisi Macf. cv. Cocktail) cultivation.
1. Introduction
Citrus belongs to the Rutaceae family and is one of the most economically important fruit crops worldwide, particularly in subtropical and tropical regions. Citrus trees are typically propagated asexually, with vegetative methods such as grafting, budding, and layering being widely employed [1,2]. Like other woody plants, citrus species exhibit an extended juvenile period during which they do not produce flowers or fruits; this phase can last for many years, even decades [3]. Because of the long juvenile period of citrus trees, commercial citrus production relies heavily on rootstock grafting. Grafting has long been a common practice for seedling production in various plants, including fruit trees, vegetables, and flowers [4]. The interaction between the rootstock and scion plays a crucial role in affecting the characteristics of the scion. Rootstock–scion interactions affect water and nutrient uptake, modulate phytohormones, and influence overall plant growth [5]. These interactions also significantly affect fruit characteristics, such as flavor, texture, and nutritional content. Studies have reported the effects of rootstock–scion interactions in species such as apple, pear, Japanese plum, peach, and mango [6].
In commercial citrus cultivation, grafting is widely used, with rootstocks affecting fruit ripening, external color, peel thickness, juice content, sugar and acid levels, phenolic compounds, and volatile profiles [7,8]. For instance, studies on lemon, sweet orange, mandarin, and grapefruit have demonstrated that different rootstocks affect the soluble solids, acidity, and ascorbic acid content of the fruits. Grafting ‘Or’ and ‘Odem’ mandarins, ‘Valencia’ oranges, and the ‘Redson’ hybrid onto sour orange and Volkamer lemon rootstocks revealed lower total soluble solids and acidity in fruits grown on Volkamer lemon compared with those grown on sour orange [9]. Similarly, ‘Lane Late’ sweet orange grafted onto six citrus rootstocks showed significant variations in antioxidant activity and related compounds [10]. In southeastern Brazil, the fruit quality of three sweet orange cultivars, namely ‘Rubi’, ‘Lue Gin Gong’, and ‘Valencia Delta Seedless’, grafted onto ‘Rangpur lime’ and ‘Swingle citrumelo’ rootstocks exhibited significant differences, highlighting variations associated with diverse scion–rootstock combinations [11]. These findings indicate the importance of selecting an optimal scion–rootstock combination to achieve desirable fruit quality and ensure successful citrus production.
The interstock, a segment grafted between the rootstock and scion, exerts significant regulatory effects on the scion, with its function largely dependent on graft compatibility [12]. In horticulture, interstock grafting is employed to regulate tree size, increase fruit yield and quality, and delay tree aging [13]. In recent years, the application of interstock grafting has expanded across diverse fruit tree species to achieve tree dwarfing, improved fruit quality, higher yield, and extended tree longevity [14]. For example, studies on citrus species, including oranges and tangelos, have highlighted the role of interstocks in controlling tree size and improving fruit and juice quality [14]. Similar effects have been observed in lemon trees, where interstocks contributed to smaller tree size and decreased peel and albedo thickness [15]. Using Volkamer lemon as a rootstock and sour orange as an interstock improved the physical and chemical quality of sweet oranges [16]. In another study, sour orange was used as an interstock between Volkamer lemon rootstock and cultivars such as Olinda Valencia, Spring Navel, Parent Navel, and Fukumoto Navel oranges. The results indicated that grafted trees exhibited intermediate values for most vegetative growth parameters [16]. Different interstocks exert distinct effects on the scion. To evaluate graft compatibility, the popular citrus variety ‘Yuanxiaochun’ was top-grafted onto Ponkan, Shiranuhi, Harumi, Tarocco, and Kumquat. The findings revealed that interstocks differentially affected the growth, development, and photosynthetic characteristics of ‘Yuanxiaochun’ trees [17].
In recent years, citrus varieties have been constantly undergoing upgradations. Top-grafting has been identified as the most efficient method for renewing citrus cultivars within the industry. However, the compatibility between the interstock and scion during top-grafting remains a critical factor limiting the development of late-ripening citrus varieties. The Cocktail grapefruit, a hybrid of the ‘Siamese Sweet’ pummelo and ‘Frua’ mandarin, is notable for its large, vigorous trees and distinctive fruits. The fruits are dark yellow in color, with a thin peel and exceptionally sweet, tender, and juicy flesh, which has contributed to their growing popularity in recent years in China. Changshanhuyou and Ponkan are two traditional citrus varieties in China, which are mainly distributed in Zhejiang and Fujian Provinces. In Quzhou, these varieties have been dominant for decades, offering substantial economic benefits. In recent years, however, the emergence of superior citrus varieties, including Cocktail grapefruit, has reduced the competitiveness of these older local cultivars. Nevertheless, not all old varieties are suitable as interstocks for top-grafting, because their compatibility directly affects fruit quality. This study investigated the use of Changshanhuyou and Ponkan, two local varieties from the main citrus-producing region of Zhejiang, as interstocks for grafting Cocktail grapefruits. We evaluated their effects on the fruit quality and volatile flavor profile of Cocktail grapefruit. The findings provide a foundational basis for selecting appropriate interstocks to optimize citrus top-grafting.
2. Materials and Methods
2.1. Materials and Sample Collection
The experiment was conducted in citrus orchards in Quzhou City, Zhejiang Province, China, to address two key questions regarding top-grafting: (1) Does top-grafting affect the flavor of Cocktail grapefruits compared with conventional grafting? (2) Do different interstocks significantly affect the quality of Cocktail grapefruits? The control group consisted of Cocktail grapefruits grafted onto trifoliate orange (Poncirus trifoliata) rootstock. Two experimental groups were established, both with trifoliate orange as the base rootstock. There were three groups for the different treatments, and all the treatments used trifoliate orange as rootstocks. So, Cocktail grapefruit was grafted on trifoliate orange (PTY/ZK), which was the control group. Cocktail grapefruit was grafted on Changshanhuyou (PTY/HY) and Cocktail grapefruit was grafted on Ponkan (PTY/HY), which were the experimental groups. The specific process of top-grafting: At the outer edge of the pruning cut, a small section of the rootstock was obliquely beveled off. A vertical incision (approximately 1 cm in length) was then made along the cambium layer. A branch segment with a plump bud was selected. On the side below the bud, a flat, elongated bevel was created using a grafting knife. On the opposite side, a short bevel was formed at a 45° angle. An oblique cut was made above the bud to detach it (or use scissors), ensuring a bud length of 5 cm. The prepared scion was immediately immersed in water for subsequent use. The scion was inserted into the rootstock incision with the long bevel facing inward. Precise cambium alignment was ensured between the scion and rootstock. A 5 mm “exposed white” margin was left at the apical junction to facilitate callus formation. The graft union was tightly wrapped from the base upward using polyethylene film, ensuring complete coverage of all wounded surfaces to prevent desiccation and pathogen entry. All grafting treatments were conducted in spring of 2017, and the trees were grown in greenhouses.
For each treatment, 10 uniformly grown, centrally located trees were selected, and five fruits were randomly collected from each tree for fruit quality analysis. The peel (flavedo and albedo) and pulp (segment epidermis and juice vesicles) from five fruits, collected from different trees, were pooled as one replicate. Fruit peels and pulps were harvested, weighed, immediately frozen in liquid nitrogen, and stored at −80 °C until further analysis. Three replicates were prepared per treatment.
The transverse and longitudinal diameters of the fruits were measured using vernier calipers, whereas single-fruit weights were determined using an electronic scale. The soluble solid content (TSS) of the fruit pulp was measured using a PAL-1 handheld refractometer (ATAGO, Tokyo, Japan), and fruit acidity was assessed using a PAL-Easy ACID 1 acidometer (ATAGO, Japan). Each measurement was performed in three technical replicates. Vitamin C levels in the pulp were determined by the 2,6-dichloroindophenol method, which has been reported by Chiaiese et al. [18]. The ICS5000 ion chromatography method was used to determine sugar components and content. The chromatographic conditions were as follows: a PA10 ion exchange column (4 mm × 250 mm) and the same protective column were used, the column temperature was 30 °C, the injection was 10.0 μL, the mobile phase was water (A) and 200 mmol/L of NaOH (B), gradient elution was performed, and the flow rate was 1.0 mL/min. The 10A HPLC UV method was used to determine acid components and content. The chromatographic conditions were as follows: an LP-C18 column (4.6 mm × 300 mm, 5 μm) was used with a column temperature of 40 °C, the flow rate was 0.5 mL/min, the injection volume was 10.0 μL, the detection wavelength was 210 nm, the mobile phase was KH2PO4 buffer (pH = 2.65) with a constant current, and the acquisition time was 35 min. Fruit color was measured using the method reported by Ma et al. [19], with slight modifications. L* (lightness), a* (red saturation), and b* (yellow saturation) values were recorded for each fruit by using a ColorMeter Pro handheld spectrophotometer (Beijing Molech Biotechnology Co., Ltd., Beijing, China). Color saturation (C) and hue angle (H) were subsequently calculated. Comprehensive color evaluation was performed using the color consistency index (CCI), calculated as CCI = 1000 × a*/(L* × b*). Positive CCI values indicate a red hue, negative values indicate a blue-green hue, and a value of 0 indicates a mix of red, yellow, and blue-green hues. Fruits from all three groups were photographed and recorded. For each sample, measurements were taken at six points, and the average value was used. Five replicates were set up for each treatment.
2.2. Sample Preparation and Treatment
The samples were ground into a fine powder under liquid nitrogen. For analysis, 1 g of the powdered sample was transferred to a 20 mL headspace vial (Agilent, Palo Alto, CA, USA) containing a saturated NaCl solution to inhibit enzymatic reactions. The vials were sealed with crimp-top caps and TFE-silicone septa (Agilent). For solid-phase microextraction analysis, each vial was incubated at 60 °C for 5 min. A 120 µm DVB/CWR/PDMS fiber (Agilent) was then exposed to the sample’s headspace for 15 min at 100 °C.
2.3. GC-MS Conditions
After sampling, volatile organic compounds (VOCs) were desorbed from the fiber coating in the injection port of the gas chromatograph (Model 8890; Agilent) at 250 °C for 5 min in splitless mode. VOC identification and quantification were performed using an Agilent Model 8890 GC coupled with a 7000D mass spectrometer, equipped with a DB-5MS capillary column (30 m × 0.25 mm × 0.25 μm; 5% phenyl-polymethylsiloxane). Helium served as the carrier gas at a flow rate of 1.2 mL/min. The injector and detector temperatures were maintained at 250 °C and 280 °C, respectively. The oven temperature was set at 40 °C (held for 3.5 min) initially and then increased by 10 °C/min to 100 °C and by 7 °C/min to 180 °C, followed by a 25 °C/min increase to 280 °C, which was held for 5 min. Mass spectra were recorded in the electron impact (EI) ionization mode at 70 eV. The quadrupole mass detector, ion source, and transfer line temperatures were set at 150 °C, 230 °C, and 280 °C, respectively. Selected ion monitoring (SIM) mode was used for the identification and quantification of analytes, enabling comprehensive VOC metabolic profiling.
2.4. Metabolomic Data Analysis
Raw data acquired from the gas chromatography–mass spectrometry (GC–MS) were analyzed using Qualitative Analysis Workflows B.08.00. Metabolites were identified by comparing the accurate precursor ions, fragment ion values, retention times, and fragmentation patterns with those in a self-constructed standard database. To ensure accurate and repeatable quantification, quality control samples were used to generate regression curves of peak area versus acquisition time for each compound, which were then used to correct the integration of mass spectral peaks across different samples. Unsupervised principal component analysis (PCA) was performed using the prcompt function in R (www.r-project.org) after scaling the data to unit variance. Hierarchical cluster analysis (HCA) results for samples and metabolites were visualized as heatmaps with dendrograms, whereas Pearson correlation coefficients (PCCs) between the samples were calculated using the cor function in R and are displayed as heatmaps. Both HCA and PCC analyses were conducted using the R package ComplexHeatmap, with normalized metabolite signal intensities (unit variance scaling) shown as a color spectrum. Significantly regulated metabolites between the groups were identified based on variable importance in projection (VIP) values ≥ 1 and absolute log2 fold change (log2FC) ≥ 1. VIP values were derived from orthogonal partial least-squares discriminant analysis (OPLS-DA), which included score plots and permutation plots generated using the R package MetaboAnalystR. Before OPLS-DA, data were log-transformed (log2) and mean-centered. To prevent overfitting, a permutation test with 200 iterations was conducted.
2.5. Statistical Analysis
All experimental tests were conducted in triplicate. Statistical analyses were performed using IBM SPSS Statistics 22.0. The least significant difference (LSD) test was performed by using one-way analysis of variance (ANOVA) at the 5% level (p < 0.05).
3. Results
3.1. Biological Characteristics of Cocktail Grapefruit Grafted on Different Stocks
3.1.1. Basic Characteristics of Fruits
In recent years, Cocktail grapefruits have been widely cultivated across major citrus-producing regions in Zhejiang, providing growers with substantial economic benefits. Trifoliate orange (Poncirus trifoliata) is the predominant rootstock for most mandarins, oranges, pummelos, grapefruits, and lemons in China [20]. The control group, subjected to direct grafting onto the trifoliate orange rootstock, showed a single-fruit weight of 484.11 ± 12.91 g, an equatorial diameter of 10.39 ± 0.19 cm, a fruit height of 8.98 ± 0.15 cm, and a fruit shape index of 0.87 ± 0.015. The rind was orange-yellow, with a pericarp thickness of 4.25 mm, and the total soluble solid (TSS) content was 11.7 ± 0.14 °Brix (Table 1). For the group with Changshanhuyou as the interstock, the single-fruit weight was 474.12 ± 21.10 g, slightly lower than that of the control group. For the group with Ponkan as the interstock, the single-fruit weight was 488.91 ± 16.79 g, slightly higher than that of the control group. No significant differences were observed in equatorial diameters among the three groups. However, the fruit height for Cocktail grapefruit grafted onto Changshanhuyou (8.61 ± 0.13 cm) was significantly lower than that of both the control group and the Ponkan group (8.81 ± 0.15 cm). The fruit shape index for grapefruits grafted onto both Changshanhuyou and Ponkan was smaller than that of the control group. A similar trend was observed for pericarp thickness, with the Changshanhuyou group (3.27 ± 0.53 mm) exhibiting significantly thinner rinds than did the control (4.25 ± 0.97 mm) and Ponkan groups (3.75 ± 0.43 mm). Notably, the TSS value of Cocktail grapefruits grafted onto Changshanhuyou (12.3 ± 0.08 °Brix) was significantly higher than those of both the control group (11.7 ± 0.14 °Brix) and the Ponkan group (11.6 ± 0.12 °Brix; Table 1). The acidity of Cocktail grapefruits grafted onto Changshanhuyou was lower than that of the Ponkan group and similar to that of the control group (Table 1). These findings suggest that using Changshanhuyou as an interstock improved the quality of Cocktail grapefruit by producing thinner rinds and higher TSS values, indicating better overall fruit quality.
Table 1.
Fruit characteristics and quality of Cocktail grapefruit grafted on different interstocks.
3.1.2. Differences in Fruit Color Grafted on Different Stocks
Color is among the most important external quality attributes for citrus fruits. The results showed that different interstocks affected the appearance quality of Cocktail grapefruits. The color variation of the fruit flavedo was characterized using parameters from the CIE Lab* color space, including brightness (L*), red saturation (a*), yellow saturation (b*), chroma (C*), hue angle (H°), and the CCI. The results are presented in Table 2. The L* (76.15 ± 0.97), a* (6.89 ± 2.20), b* (72.01 ± 1.01), C* (72.36 ± 1.16), and CCI (1.26 ± 0.40) values of the flavedo of Cocktail grapefruits grafted onto Changshanhuyou were higher than those of the fruits grafted onto Ponkan or trifoliate orange, resulting in a shiny, deeper reddish, and more uniformly colored appearance. By contrast, fruits grafted onto Ponkan had lower a* (6.89 ± 2.20), b* (72.01 ± 1.01), C* (72.36 ± 1.16), and CCI (1.26 ± 0.40) values than the trifoliate orange group did, producing a lighter overall color. The overall ranking in terms of CCI values for Cocktail grapefruits grafted onto different interstocks was Changshanhuyou > trifoliate orange > Ponkan.
Table 2.
Fruit color of Cocktail grapefruit grafted on different interstocks.
3.1.3. Soluble Sugars, Vitamin C, and Organic Acid in Fruits on Different Stocks
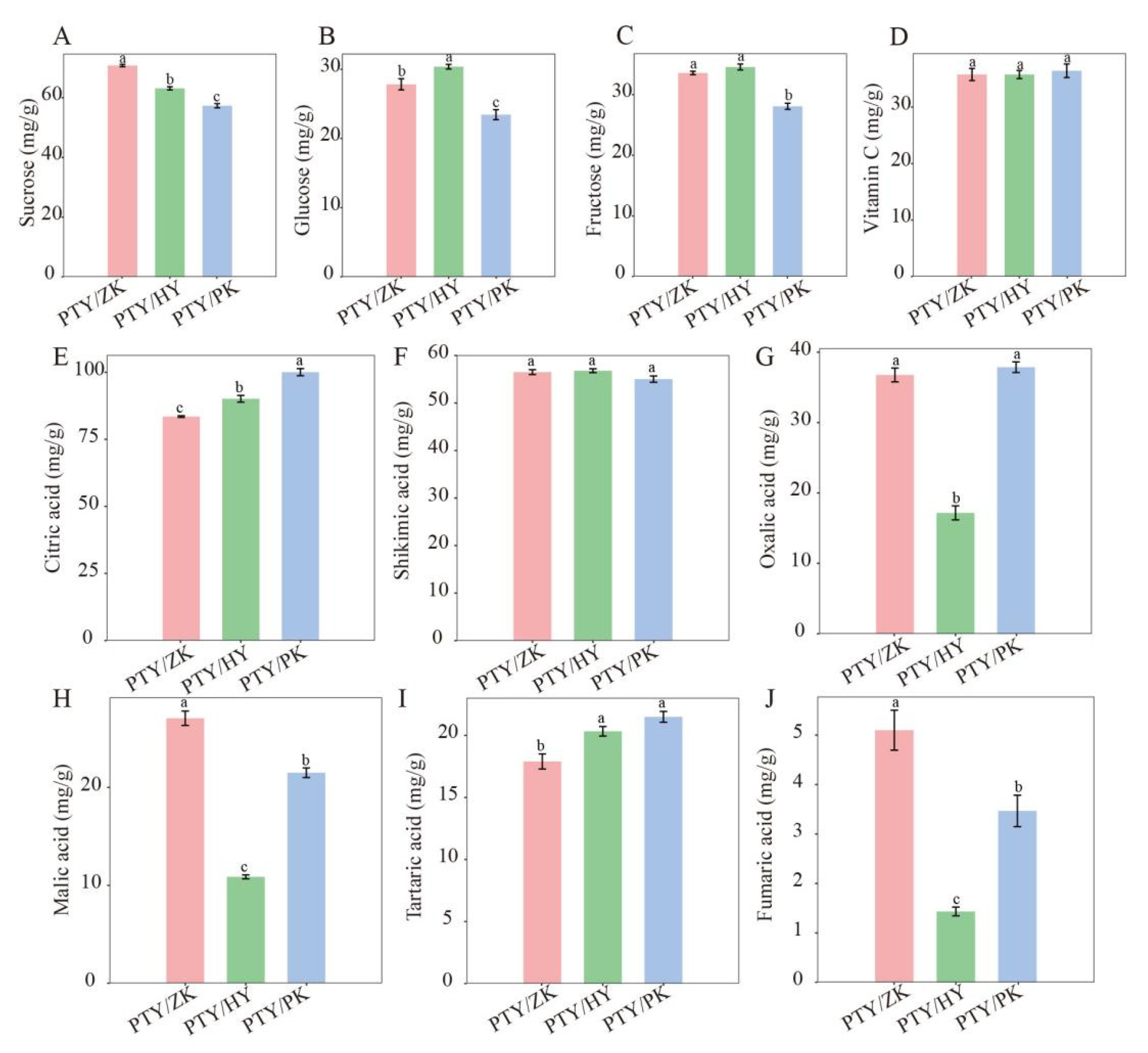
Similar to other citrus fruits, sucrose, glucose, and fructose were identified as the major soluble sugars in Cocktail grapefruits. Among these, sucrose was the most abundant. In the control group, where Cocktail grapefruit was grafted directly onto trifoliate orange, the sucrose content was 70.80 ± 0.70 mg/g (data are presented as mean ± SD and can be found in Figure 1, the same below). The sucrose content was 63.16 ± 0.93 and 57.35 ± 1.23 mg/g in Cocktail grapefruits grafted onto Changshanhuyou and Ponkan, respectively. In terms of glucose, Cocktail grapefruits grafted onto Changshanhuyou had a significantly higher content (30.37 ± 0.59 mg/g) than the control group did (27.83 ± 1.40 mg/g), whereas grapefruit grafted onto Ponkan had a significantly lower glucose content (23.44 mg/g). The fructose content was highest in the Changshanhuyou group (34.56 mg/g), followed by the control group (33.58 ± 0.48 mg/g), and was lowest in the ‘Ponkan’ group (28.08 ± 0.87 mg/g) (Figure 1A–C). No significant differences were noted in vitamin C content among the three groups (Figure 1D).
Figure 1.
Sugars, organic acids, and vitamin C in the fruits of Cocktail grapefruit grafted on different stocks. (A–C) Contents of sucrose, glucose, and fructose in the fruit of different groups. (D) Contents of vitamin C in the fruit of different groups. (E–J) Contents of citric acid, shikimic acid, oxalic acid, malic acid, tartaric acid, and fumaric acid in the fruit of different groups. Different letters after the numbers indicate significant differences at the p < 0.05 level. PTY/ZK, Cocktail grapefruit grafted on trifoliate orange; PTY/HY, Cocktail grapefruit grafted on Changshanhuyou; PTY/PK, Cocktail grapefruit grafted on Ponkan.
In terms of the relative contents, the six major titratable acids in Cocktail grapefruits, in descending order, were citric acid, shikimic acid, oxalic acid, malic acid, tartaric acid, and fumaric acid (Figure 1E–J). The citric acid content was significantly higher in Cocktail grapefruits grafted onto Ponkan (100.07 ± 2.29 mg/g) than in those grafted on Changshanhuyou (90.13 ± 2.18 mg/g) and trifoliate orange (83.50 ± 0.53 mg/g). No significant differences in shikimic acid content were observed among the three groups. For oxalic acid, the content in grapefruit grafted onto Changshanhuyou (17.17 ± 1.72 mg/g) was significantly lower than that in grapefruit grafted onto Ponkan (37.87 ± 1.31 mg/g) or trifoliate orange (36.77 + 1.71 mg/g). Both malic acid and fumaric acid levels were significantly lower in fruits grafted onto Changshanhuyou and Ponkan than in those grafted onto trifoliate orange. By contrast, the tartaric acid content was significantly higher in fruits grafted onto Changshanhuyou (20.33 ± 0.67 mg/g) and ‘Ponkan’ (21.50 ± 0.85 mg/g) than in those grafted onto trifoliate orange (17.9 ± 1.05 mg/g). In summary, grafting onto the interstock Changshanhuyou produced fruits with a balanced acid content and lower total acidity, resulting in an improved overall quality.
3.2. Classification of Volatile Organic Compounds in the Fruit Peel and Pulp of Cocktail Grapefruit
Volatile organic compounds (VOCs), secondary metabolites critical to fruit flavor, were extensively analyzed in both the peel and pulp of Cocktail grapefruits. A total of 974 different VOCs were identified in the peel, classified into 14 types (Supplementary Table S1). The major groups included terpenoids (22.59%), esters (16.32%), heterocyclic compounds (13.76%), ketones (8.11%), alcohols (8.01%), hydrocarbons (7.40%), aldehydes (6.88%), aromatics (5.34%), acids (3.18%), amines (3.08%), phenols (2.57%), nitrogen compounds (0.92%), sulfur compounds (0.92%), halogenated hydrocarbons (0.51%), and others (0.41%) (Figure 2A).
Figure 2.
Classification of volatile organic compounds (VOCs) detected in the peel and pulp of Cocktail grapefruit fruits. (A) Classification of VOCs detected in the peel. (B) Classification of VOCs detected in the pulp.
In the pulp, 577 VOCs were identified and classified into 15 categories based on their chemical properties (Supplementary Table S2). The dominant groups included terpenoids (29.81%), heterocyclic compounds (14.9%), esters (14.56%), alcohols (7.80%), hydrocarbons (7.80%), ketones (7.45%), and aldehydes (6.41%). Other categories detected were aromatics (4.33%), acids (2.25%), amines (1.73%), phenols (0.87%), nitrogen compounds (0.69%), halogenated hydrocarbons (0.52%), sulfur compounds (0.52%), ethers (0.17%), and others (0.17%) (Figure 2B).
3.3. Differential Analysis of Cocktail Grapefruit Fruit VOCs Grafted on Different Stocks
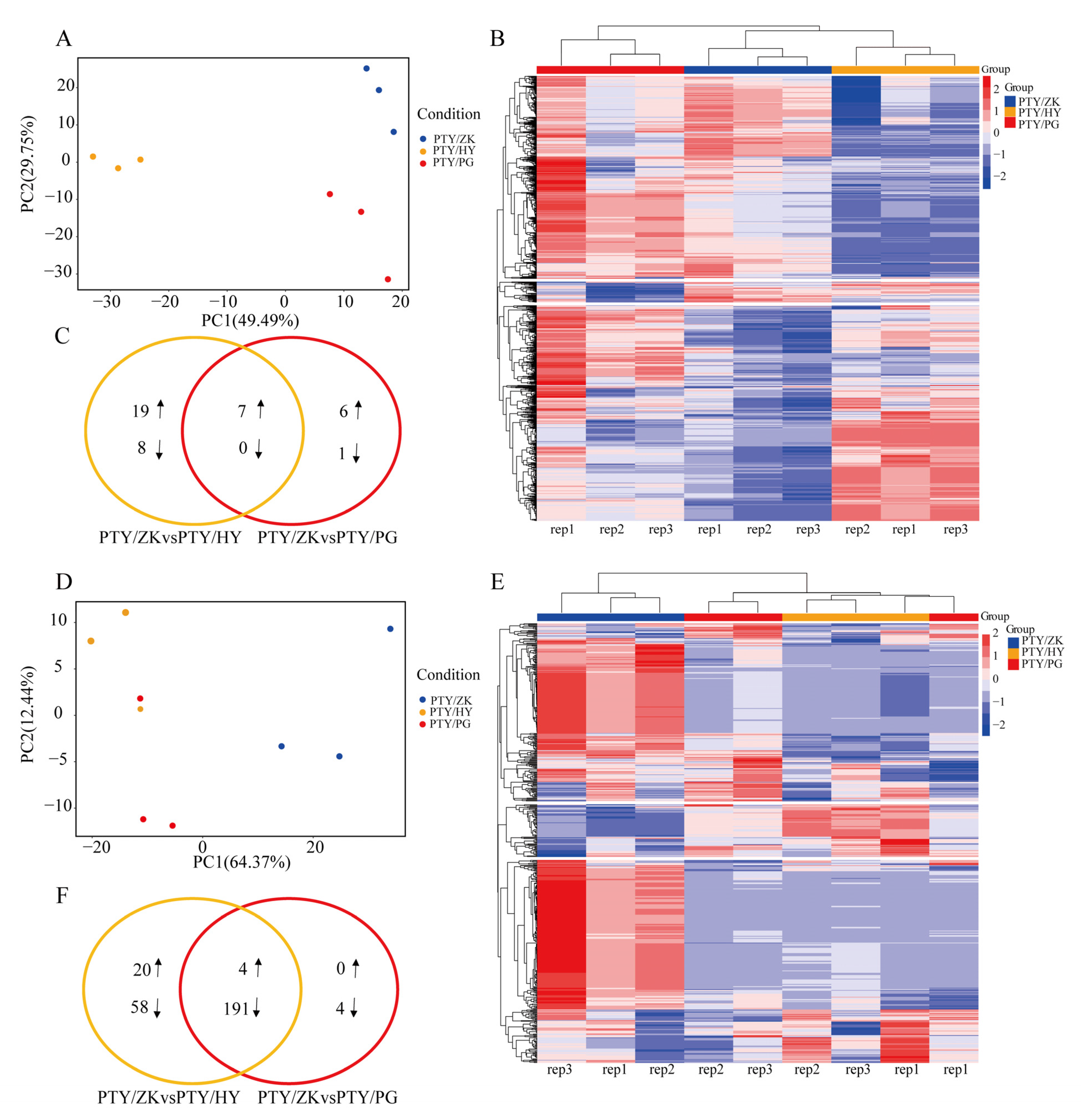
To compare the metabolite composition of the fruit peel and pulp in Cocktail grapefruit grafted onto different stocks, GC–MS data were analyzed using PCA. For the fruit peel, the first two PCs (PC1 and PC2) accounted for 49.49% and 29.75% of the total variance, respectively. PCA results showed a clear separation of the nine peel samples into three groups (Figure 3A). For the fruit pulp, PC1 and PC2 explained 64.37% and 12.44% of the variance, respectively. Similarly, PCA results revealed that the nine pulp samples were distinctly separated into three groups (Figure 3D).
Figure 3.
Differential analysis of volatile organic compounds (VOCs) of Cocktail grapefruit fruits grafted on different stocks. PTY/ZK, Cocktail grapefruit grafted on trifoliate orange; PTY/HY, Cocktail grapefruit grafted on Changshanhuyou; PTY/PK, Cocktail grapefruit grafted on Ponkan. (A) PCA of all 9 peel samples. (B) HCA heatmap of the clustered VOCs in the peel of PTY/ZK, PTY/HY, and PTY/PG. (C) Upregulated and downregulated VOCs in the peel of PTY/ZK, PTY/HY, and PTY/PG. (D) PCA of all 9 pulp samples. (E) HCA heatmap of the clustered VOCs in the pulp of PTY/ZK, PTY/HY, and PTY/PG. (F) Up- and downregulated VOCs in the pulp of PTY/ZK, PTY/HY, and PTY/PG.
Fruit flavor quality is primarily affected by sugars and organic acids involved in carbohydrate metabolism. Variations in the content and type of metabolites play a key role in shaping the flavor of Cocktail grapefruit. The three groups exhibited differences in the accumulation of sugars, organic acids, and esters. For the fruit peel, the HCA heatmap (Figure 3B) revealed marked differences in the accumulation of VOCs. The most abundant VOCs were γ-terpinene and D-limonene, with no significant differences between the groups. However, their abundance in the peels of fruits grafted onto Changshanhuyou and Ponkan was lower than in those of fruits grafted onto trifoliate orange (Supplementary Table S1). Among the differentially accumulated VOCs, 34 (26 upregulated and 8 downregulated) were identified in the PTY/ZK vs. PTY/HY comparison, whereas 14 (13 upregulated and 1 downregulated) were identified in the PTY/ZK vs. PTY/HY comparison (Figure 3C). The peels of fruits grafted onto Changshanhuyou exhibited a higher number of differentially accumulated VOCs, with more upregulated VOCs compared with those of fruits grafted onto Ponkan. These findings suggest that Changshanhuyou significantly affected the aroma profile of the fruit peel in Cocktail grapefruits.
Compared with the peel, the pulp exhibited significantly more diverse VOCs. The HCA heatmap (Figure 3E) showed that the abundance of most accumulated VOCs in the pulp of fruits grafted onto Changshanhuyou and Ponkan was lower than in those of fruits grafted onto trifoliate orange. The most abundant VOCs were β-phellandrene; 1,3,6-octatriene,3,7-dimethyl-,(Z)-; β-ocimene; and limonene (D-limonene) with no significant differences noted between the groups. However, their abundance in the pulp of fruits grafted onto Changshanhuyou and Ponkan was lower than that in the trifoliate orange group (Supplementary Table S2). Among the differentially accumulated VOCs, 273 (24 upregulated and 249 downregulated) were identified in the PTY/ZK vs. PTY/HY comparison, whereas 199 (4 upregulated and 195 downregulated) were identified in the PTY/ZK vs. PTY/PK comparison (Figure 3F). The higher number of differential VOCs in the PTY/ZK vs. PTY/HY group indicates that grafting onto Changshanhuyou had a more pronounced effect on the pulp flavor of Cocktail grapefruit. The significant downregulation of VOCs in the pulp of fruits grafted onto PTY/ZK vs. PTY/HY suggests that these grafting treatments resulted in a relative reduction in pulp flavor compared with direct grafting onto trifoliate orange.
Collectively, the results indicated that the number of volatile aroma components in the peels of Cocktail grapefruit grafted onto different rootstocks was significantly lower than those in the pulps of these fruits. This finding highlights that different interstocks substantially affect the flavor profile of the pulp, contributing to notable taste differences in Cocktail grapefruit.
3.4. Differential Accumulation of Volatile Flavor Substances of Fruit on Different Interstocks
In the peel, compared with trifoliate orange as the rootstock, Cocktail grapefruits grafted onto Changshanhuyou and Ponkan exhibited 26 and 13 upregulated, differentially accumulated VOCs, respectively. These VOCs included esters, hydrocarbons, aldehydes, terpenoids, phenols, heterocyclic compounds, aromatics, ketones, and amines (Figure 4). The top 10 differentially upregulated VOCs in fruits grafted onto Changshanhuyou were phenol,3,5-dimethyl-; butanoic acid, 2-methyl-,3,7-dimethyl-2,6-octadienyl ester,(E)-; 3,5,9-undecatrien-2-one,6,10-dimethyl-; butanoic acid,3-methyl-,3,7-dimethyl-2,6-octadienyl ester,(Z)-; 1-octanAmine,N-methyl-; 3,5-dimethyldodecane; 2-butenal,2-methyl-4-(2,6,6-trimethyl-1-cyclohexen-1-yl)-; 1-(2-hydroxyethyl)-1,2,4-triazole; 2-picoline,6-nitro-; hexanoic acid; and pentyl ester. For fruits grafted onto Ponkan, the top 10 upregulated VOCs included spiro[4.5]decan-7-one,1,8-dimethyl-8,9-epoxy-4-isopropyl-; 3-cyclohexene-1-methanol,.alpha.,4-dimethyl-.alpha.-(4-methyl-3-pentenyl)-,[R-(R*,R*)]-; decane,2,5,9-trimethyl-; 2-butenoic acid,2-methyl-,2-methylpropyl ester; L-fenchone; 1,4-cyclohexadiene-1-methanol, 4-(1-methylethyl)-; benzene,(2-nitroethyl)-; bicyclo[3.1.1]hept-2-en-6-one,2,7,7-trimethyl-; and 1-octanAmine,N-methyl-,2-methoxy-phenol (Table 3). The eight downregulated differential accumulated volatile components (Figure 4A) included octanoic acid, methyl ester; 1-ethylpropyl acetate; 2-penten-1-ol,(Z)-; butanoic acid,2-butoxy-1-methyl-2-oxoethyl ester; 2,6-octadienoic acid,3,7-dimethyl-,methyl ester; trans-geranic acid methyl ester; benzene,1-ethyl-3-methyl- and benzaldehyde in Changshanhuyou; and 2(3H)-furanone,5-butyldihydro-4-methyl-,cis- (Table 3). The variability in the abundance of each major VOC is detailed in Table 3.
Figure 4.
Analysis of differential accumulated VOCs in the peel of Cocktail grapefruit grafted on different stocks. PTY/ZK, Cocktail grapefruit grafted on trifoliate orange; PTY/HY, Cocktail grapefruit grafted on Changshanhuyou; PTY/PK, Cocktail grapefruit grafted on Ponkan. (A) A heatmap of the differential accumulated VOCs in the peel of PTY/ZK and PTY/HY. (B) A heatmap of the differential accumulated VOCs in the peel of PTY/ZK and PTY/PG. The substances labeled in red in the figure represent the top 10 differentially upregulated VOCs.
Table 3.
Log2 of fold change of top 10 VOCs between different groups of fruit peel and pulp of Cocktail grapefruit.
In the pulp, compared with grafting onto trifoliate orange, 24 and 4 significantly upregulated, differentially accumulated VOCs were identified in Cocktail grapefruits grafted onto Changshanhuyou (Figure S1) and Ponkan (Figure S2), respectively. These VOCs included esters, hydrocarbons, aldehydes, terpenoids, phenols, heterocyclic compounds, aromatics, ketones, and amines. The top 10 upregulated VOCs in fruits grafted onto Changshanhuyou were 1-cyclohexene-1-carboxaldehyde, 4-(1-methylethenyl)-, (S)-; 2(5H)-furanone, 5-ethyl-3-hydroxy-4-methyl-; 1-dodecene; 2-butenoic acid, 3-hexenyl ester, (E,Z)-; butanoic acid, 4-hexenyl ester, (Z)-; 4-undecene, 3-methyl-, (Z)-; lilac aldehyde C; 3,6-nonadien-1-ol, (E,Z)-; 6-nonen-1-ol, (E)-; and 2,6-nonadien-1-ol. For fruits grafted onto ‘Ponkan’, the top upregulated VOCs included 1-cyclohexene-1-carboxaldehyde, 4-(1-methylethenyl)-, (S)-; 2(5H)-furanone, 5-ethyl-3-hydroxy-4-methyl-; 1-dodecene; and butanoic acid, 4-hexenyl ester, (Z)- (Table 3). In contrast, 248 and 195 downregulated VOCs were identified in the fruits grafted onto Changshanhuyou and Ponkan, respectively (Figures S1 and S2). The top 10 downregulated VOCs in fruits grafted on ‘Huyou’ included α-cubebene, benzaldehyde, 4-ethoxy-; N-benzylformamide; phenol, 4-(1,1-dimethylpropyl)-; (2R,8R,8aS)-8,8a-dimethyl-2-(prop-1-en-2-yl)-1,2,3,7,8,8a-hexahydronaphthalene; ylangene; (E)-1-methyl-4-(6-methylhept-5-en-2-ylidene)cyclohex-1-ene; 6-octenoic acid, 3,7-dimethyl-; bicyclo[3.1.0]hexane, 4-methylene-1-(1-methylethyl)-; and 8-azabicyclo[3.2.1]octan-3-ol, 8-methyl-, endo-. In Ponkan, the top downregulated VOCs included cyclohexanol, 1-methyl-4-(1-methylethylidene)-, acetate; α-cubebene; phenol, 4-(1,1-dimethylpropyl)-; 2-undecanone, 6,10-dimethyl-; 2-tetradecene, (E)-; acetic acid, decyl ester; butanedioic acid, bis(2-methylpropyl) ester; dodecanal; 6-octenoic acid, 3,7-dimethyl-; and 8-azabicyclo[3.2.1]octan-3-ol, 8-methyl-, endo- (Table 3). Although the main aroma components did not differ significantly among the groups, the higher number of upregulated and downregulated VOCs in the pulp indicates that grafting had a pronounced effect on the aroma profile of Cocktail grapefruit pulp.
4. Discussion
In recent years, the rapid development of China’s citrus industry has accelerated the replacement of citrus varieties in major production areas. Top-grafting technology, known for its advantages in rapid variety renewal, quick canopy formation, and fast yield recovery, has been widely adopted in citrus cultivation [17]. However, top-grafting introduces a new interstock, which can have varying effects on the scion [17], with grafting compatibility being the most critical factor. In this study, Changshanhuyou and Ponkan were used as interstocks for grafting Cocktail grapefruits to evaluate their effects on fruit quality and volatile flavor profiles. The results showed that compared with Cocktail grapefruit grafted directly onto trifoliate orange rootstock or using Ponkan as an interstock, grapefruits grafted onto Changshanhuyou as the interstock exhibited improved quality and distinct differences in flesh flavor.
4.1. Effects of the Interstocks on the Fruit Quality of Cocktail Grapefruit
The effects of rootstocks on fruit size and weight have been widely reported with varying results. Rootstocks affect both the fruit weight and size of different citrus varieties. For instance, fruits of varying sizes were obtained when Okitsu mandarin was grafted onto different rootstocks, with larger fruits harvested from Orlando tangelo [21]. Conversely, Stenzel and Neves found that rootstocks have no effect on the fruit size of Tahiti lime [22]. Several studies have also reported the effect of rootstocks on fruit weight. For example, Fallahi and Rodney observed that the fruit weight of Fairchild mandarin grafted onto Taiwanica rootstock was higher than the weight of fruits grafted on other rootstocks [23]. In the present study, the single-fruit weight in the Changshanhuyou group was slightly lower than that of the control group, while fruits grafted onto Ponkan showed a slightly higher weight than the control group did. However, differences in equatorial diameters were nonsignificant among the three groups. Notably, the fruit height in the Changshanhuyou group was significantly lower than that of the control group, indicating the effect of rootstock on the fruit shape index. Likewise, three groups reported that Kinnow mandarin, Navelina orange, and Allen Eureka lemon exhibited a higher fruit weight when grafted onto Volkamer lemon rootstocks compared with grafting on other rootstocks [24,25,26]. Similar findings have been observed in various citrus-producing regions. For instance, Tazima et al. from Brazil reported that fruit weight was influenced by rootstocks, with trees grafted onto C-13, Carrizo citrange, and Sunki mandarin producing the largest fruits [27]. Bassal working in Egypt found that Marisol Clementine, when budded onto four different rootstocks, exhibited variations in fruit weight [28]. Similarly, the heaviest fruit of Kinnow mandarin and Ellendale mandarin were produced on Jatti Khatti and Lockyer rootstocks [29,30]. However, contrasting results were reported by Filho et al. who found that rootstocks did not significantly influence the fruit weight of Fallglo and Sunburst mandarins [31]. Our results showed that the two interstocks affected both the fruit weight and shape index. Peel thickness is a key characteristic that is often considered when evaluating the effect of rootstocks on citrus fruit quality. While the impact of rootstocks on peel thickness depends on the scion–rootstock interaction, studies have consistently reported that Macrophylla, ‘Volkamer’ lemon, and ‘Rough’ lemon induce the thickest peels, whereas ‘Cleopatra’ mandarin produces the thinnest peels [7]. In this study, the pericarp thickness of Cocktail grapefruits grafted onto Huyou (3.27 mm) and Ponkan (3.75 mm) was lower than that of fruits grafted directly onto trifoliate orange (4.25 mm), with grafting on Changshanhuyou leading to the thinnest peel. Similar results have been observed in lemon trees, where grafting with interstocks led to smaller fruits and a reduced peel and albedo thickness [15]. In ‘Nova’ mandarin, fruits from scions grafted onto ‘Troyer’ citrange had the thinnest peels [32]. Similarly, a recent study reported that ‘Kiyomi’ tangor fruits grafted onto Citrus junos rootstock exhibited thicker rinds than those grafted onto trifoliate orange [33].
In this study, we found that the TSS content of Cocktail grapefruit grafted onto Changshanhuyou was significantly higher than those of both the control group (trifoliate orange) and the group grafted onto Ponkan. Furthermore, the acidity of the Changshanhuyou group was lower than that of the Ponkan group and comparable to that of the control group. These findings align with those of previous studies highlighting that rootstocks profoundly influence citrus flavor by affecting sugar and acid contents. Kahn et al. reported significant variations in internal and external quality indicators, including the titratable acidity, TSS-to-acid ratio, rind softness, fruit size, weight, dimensions, rind thickness, color, texture, and juice percentage of six late-season navel orange varieties grafted onto five interstocks and four rootstocks across different locations. [34]. Similarly, Qureshi et al. found that Kinnow mandarin grafted onto Fraser hybrid rootstock exhibited superior biochemical quality traits, with increased levels of fructose, sucrose, and glucose in the juice [35]. Certain rootstocks have been observed to exert consistent effects across different citrus cultivars. For instance, sour orange rootstock has been reported to enhance the TSS and titratable acidity levels in various citrus species compared with other rootstocks. McCollum et al. [36] investigated the effect of different rootstocks on ‘Marsh’ grapefruit and reported the highest TSS and acidity levels in fruits grafted onto sour orange, whereas fruits grafted onto ‘Carrizo’ citrange had the lowest acidity. Similarly, Hifny et al. [37] observed higher TSS and titratable acidity (TA) levels in ‘Washington Navel’ oranges grafted onto sour orange rootstock compared with those grafted onto ‘Volkamer’ lemon. Recently, a study on ‘Lane Late’ and ‘Delta’ oranges grafted onto six rootstocks found that fruits from both cultivars grafted onto sour orange and ‘Carrizo’ citrange exhibited the highest TSS and TA contents [38]. Contrasting results were observed by Bassal et al. [37], who found that ‘Carrizo’ citrange induced higher TSS and TA levels in ‘Marisol’ clementine compared with sour orange. Some studies have also reported that rootstocks affect only TSS, with no significant effect on acidity. For instance, Hussain et al. [39] found that in ‘Clementine’ mandarins grafted onto nine rootstocks, fruits grafted onto ‘Trifoliate’ orange had the highest TSS values, whereas fruits grafted onto ‘Carrizo’ citrange had the lowest TSS values, with no significant differences in acidity. Similarly, in ‘Arrayana’ mandarins grafted onto six rootstocks, rootstock effects were significant for TSS content but not for acidity [40]. In ‘Ray Ruby’ grapefruit grafted onto seven rootstocks, McCollum and Bowman found that fruits grafted onto US-897 rootstock exhibited the highest TSS content but observed no substantial differences in acidity among the groups [41].
In addition to affecting other fruit quality traits, rootstocks have been reported to affect vitamin C content in citrus fruits. Magwaza et al. [42] reviewed preharvest factors affecting vitamin C content and highlighted several rootstock-specific effects. For instance, Musambi fruits grafted onto sweet lime rootstock had lower vitamin C levels than those grafted onto Karna Khatta and Florida Rough lemon rootstocks [43]. Similarly, Valencia oranges grown on sour orange Seville kimb in Pakistan exhibited the highest vitamin C content, whereas fruits on Rough lemon and Jullunduri Khatti had the lowest vitamin C content [43]. Kinnow mandarins grafted onto Cleopatra mandarin also showed lower vitamin C levels than those grafted onto Pectinifera rootstock [29]. By contrast, our study found no significant differences in the vitamin C content among the three groups of Cocktail grapefruits grafted onto trifoliate orange, Changshanhuyou, and Ponkan. The effect of rootstock on citrus fruit color has also been studied. Machado et al. [44] observed that rootstocks affected peel color development in ‘Ruby Red’ grapefruit. Specifically, fruits grafted onto ‘Cleopatra’ mandarin exhibited a yellowish peel, whereas those on ‘Swingle’ citrumelo displayed a pinkish hue. However, in the same study, rootstock had no noticeable effect on the peel color of ‘Star Ruby’ grapefruit. Similarly, Emmanouilidou and Kyriacou [38] reported that differences in the peel color of ‘Lane Late’ and ‘Delta’ oranges grafted onto five rootstocks were primarily attributed to maturity state, rather than rootstock influence. Our findings showed that interstocks also have an effect on fruit color.
4.2. Effect of Interstocks on Fruit Flavor Compounds
Citrus essential oils, primarily extracted from the fruit rind (flavedo), are widely used in natural fruity perfumes and as flavoring agents in food, pharmaceuticals, and cosmetic products [45,46]. Volatile and semi-volatile compounds constitute 85–99% of the total oil fraction [47,48,49,50], typically representing over 200 compounds. These include terpene hydrocarbons and oxygenated compounds such as terpenoids, aldehydes, alcohols, esters, and ketones. The composition and concentration of volatile compounds are key determinants of fruit aroma and sensory properties. Terpenoids are the most abundant volatiles, accounting for over 90% of the total in most citrus germplasms [49,51]. Among these, the monoterpene limonene is the predominant volatile compound across all citrus fruits [52].
Several studies have reported significant effects of rootstocks on the total volatile content and the composition of major volatile compounds in various citrus varieties. For example, Babazadeh-Darjazi et al. [53] found that the juice and peel from ‘Page’ mandarins grafted onto ‘Swingle’ citrumelo and Yuzu rootstocks contained the highest aldehyde content, a key fraction of citrus volatiles. Similarly, Benjamin et al. [9] investigated the effect of five rootstocks on the volatile composition of mandarins (‘Or’ and ‘Odem’), ‘Valencia’ oranges, and ‘Redson’ grapefruits. They observed significant variability in volatile compounds with different grafting combinations, with ‘Redson’ grapefruit grafted onto ‘Sour’ orange exhibiting higher levels of 19 volatile compounds compared with fruit grafted onto ‘Volkamer’ lemon and Macrophylla rootstocks. Saini et al. [54] reported that ‘Kinnow’ mandarins grafted onto Pectinifera rootstock had the highest total volatile content, whereas fruits grafted onto Shekwasha exhibited elevated levels of specific compounds such as β-pinene, dodecyl aldehyde, octanal, α-terpineol, terpinen-4-ol, perialdehyde, nonanal, isoleucine, linalool, and hexanal. In addition, mandarins budded onto ‘Sour’ orange contained the highest trans-β-ionone concentrations. Recently, Forner-Giner et al. demonstrated that rootstocks significantly affected the volatile composition of ‘Clemenules’ mandarin juice across nine rootstocks [55]. Research on the effects of interstocks on citrus flavor quality is relatively limited. Our results indicated that major volatile aroma components with higher abundance, such as D-limonene, γ-terpinene, β-phellandrene, 1,3,6-octatriene, 3,7-dimethyl-, (Z)-, and β-ocimene, did not differ significantly between the peel and pulp of Cocktail grapefruit grafted onto Changshanhuyou or Ponkan. Though the significant differences were primarily observed in aroma compounds with relatively lower abundance, the higher number of upregulated and downregulated VOCs in the pulp indicates that the interstocks Changshanhuyou or Ponkan had a pronounced effect on the aroma profile of Cocktail grapefruit pulp like the primary rootstocks reported in other studies.
Like most of the rootstocks, interstocks can also have a marked effect on the growth and fruit quality of different citrus varieties (scions). Therefore, not all varieties are suitable for use as interstocks for citrus production. If a cultivated citrus variety is selected as an interstock, a detailed observation and evaluation of the graft compatibility of the scion and the interstock, and more importantly, the quality of the fruit, should be performed. Above all, the selection of suitable interstocks is an efficient way for the rapid promotion of new citrus varieties and the improvement in economic benefits. Beyond fruit quality attributes, a comprehensive evaluation will be conducted on tree vigor, yield stability, and stress resistance traits (particularly frost tolerance) of Cocktail grapefruit (Citrus paradisi × Citrus maxima) grafted onto various interstocks. This systematic assessment aims to delineate the agronomic merits and limitations of different rootstock combinations. Although top-grafting techniques facilitate accelerated cultivar renewal and short-term economic returns, rigorous compatibility screening between rootstocks and scion cultivars must precede subsequent grafting trials to mitigate potential economic losses.
5. Conclusions
In the present study, we investigated the effect of two interstocks, Changshanhuyou and Ponkan, on the quality attributes and volatile flavor profile of Cocktail grapefruits. It was found that grafting onto Changshanhuyou improved fruit quality, resulting in higher total soluble solids and a brighter, more uniform peel color. The acidity of fruits grafted onto Changshanhuyou was similar to that of fruits grafted on trifoliate orange and lower than that of those grafted on Ponkan. Comprehensive profiling revealed 974 and 577 unique VOCs in the peel and pulp, respectively. Notably, grafting onto Changshanhuyou resulted in more pronounced differences in VOC profiles, with significant diversity observed in the pulp. Our findings suggest Changshanhuyou as a more appropriate interstock for enhancing fruit quality and flavor in Cocktail grapefruit, offering a robust basis for boosting citrus cultivation.
Supplementary Materials
The following supporting information can be downloaded at https://www.mdpi.com/article/10.3390/horticulturae11040403/s1. Figure S1: Heatmap of the differential accumulated VOCs in the pulp of PTY/ZK and PTY/HY; Figure S2: Heatmap of the differential accumulated VOCs in the pulp of PTY/ZK and PTY/PG; Supplementary Table S1: All the different VOCs detected in the peel of PTY/ZK, PTY/HY, and PTY/PG; Supplementary Table S2: All the different VOCs detected in the pulp of PTY/ZK, PTY/HY, and PTY/PG.
Author Contributions
Conceptualization, F.K. and L.S.; methodology, L.S.; software, L.W., C.C. and Y.Y.; validation, F.K., L.W. and L.S.; formal analysis, F.K.; investigation, F.K., Z.N., X.H. and J.X.; resources, F.K., Z.N., X.H. and L.S.; data curation, L.S.; writing—original draft preparation, F.K. and L.W.; writing—review and editing, L.S.; visualization, F.K.; supervision, L.S.; project administration, L.W. and L.S.; funding acquisition, L.S. All authors have read and agreed to the published version of the manuscript.
Funding
This research was funded by the Sub-project of “Breeding New Fruit Cultivars Major Project of Zhejiang Province” (2021C02066-1); the Major Agricultural Technology Collaborative Promotion Plan Project of Zhejiang Province (2024ZDXT04-1); and the Taizhou Science and Technology Planning Project (22nya06).
Data Availability Statement
Data are contained within this article.
Conflicts of Interest
The authors declare no conflicts of interest.
References
- Wang, X.; Xu, Y.; Zhang, S.; Cao, L.; Huang, Y.; Cheng, J.; Wu, G.; Tian, S.; Chen, C.; Liu, Y.; et al. Genomic analyses of primitive, wild and cultivated citrus provide insights into asexual reproduction. Nat. Genet. 2017, 49, 765–772. [Google Scholar] [PubMed]
- Penjor, T.; Mimura, T.; Matsumoto, R.; Yamamoto, M.; Nagano, Y. Characterization of limes (Citrus aurantifolia) grown in Bhutan and Indonesia using high-throughput sequencing. Sci. Rep. 2014, 4, 4853. [Google Scholar]
- Agustí, M.; Reig, C.; Martínez-Fuentes, A.; Mesejo, C. Advances in citrus flowering: A review. Front. Plant Sci. 2022, 13, 868831. [Google Scholar] [CrossRef]
- Habibi, F.; Liu, T.; Folta, K.; Sarkhosh, A. Physiological, biochemical, and molecular aspects of grafting in fruit trees. Hortic. Res. 2022, 9, uhac032. [Google Scholar]
- Xie, R.; He, W.; Chai, J.; Luo, L.; Wang, Y.; Chen, Q.; Tang, H.; Wang, X. A study of scion phenotypes in pummelo grafted onto a new citrus rootstock Citrus junos ‘Pujiang Xiangcheng’. Horticulturae 2022, 8, 1039. [Google Scholar] [CrossRef]
- Wang, T.; Zheng, Z.; Deng, L.; Li, W.; Yuan, Y.; Zhang, M.; Sun, G.; He, S.; Wang, J.; Wang, Z.; et al. Effect of natural variation and rootstock on fruit quality and volatile organic compounds of ‘Kiyomi tangor’ (Citrus reticulata Blanco) citrus. Int. J. Mol. Sci. 2023, 24, 16810. [Google Scholar] [CrossRef] [PubMed]
- Morales Alfaro, J.; Bermejo, A.; Navarro, P.; Quiñones, A.; Salvador, A. Effect of rootstock on citrus fruit quality: A review. Food Rev. Int. 2021, 39, 2835–2853. [Google Scholar]
- Domingues, A.R.; Marcolini, C.D.; Gonçalves, C.H.; Gonçalves, L.S.; Roberto, S.R.; Carlos, E.F. Fruit ripening development of ‘Valencia’ orange trees grafted on different ‘Trifoliata’ hybrid rootstocks. Horticulturae 2021, 7, 3. [Google Scholar]
- Benjamin, G.; Tietel, Z.; Porat, R. Effects of rootstock/scion combinations on the flavor of citrus fruit. J. Agric. Food. Chem. 2013, 61, 11286–11294. [Google Scholar] [CrossRef]
- Cardeñosa, V.; Barros, L.; Barreira, J.C.; Arenas, F.; Moreno-Rojas, J.M.; Ferreira, I.C. Different citrus rootstocks present high dissimilarities in their antioxidant activity and vitamins content according to the ripening stage. J. Plant Physiol. 2015, 174, 124–130. [Google Scholar] [CrossRef]
- Martins, R.C.; Leonel, S.; Souza, J.M.A.; Leonel, M.; Putti, F.F.; ZÜGe, P.G.U.; Ferreira, R.B.; Silva, M.S.; Duarte Filho, J. Citrus crop performance and fruit quality in response to different scion-rootstock combinations. Span. J. Agric. Res. 2023, 21, e0903. [Google Scholar]
- Dutt, M.; Mahmoud, L.M.; Grosser, J.W. Field Performance of ‘Valencia’ sweet orange trees grafted onto pummelo interstocks and swingle citrumelo rootstocks under Huanglongbing (HLB) endemic conditions. Horticulturae 2023, 9, 719. [Google Scholar] [CrossRef]
- Wang, T.; Xiong, B.; Tan, L.; Yang, Y.; Zhang, Y.; Ma, M.; Xu, Y.; Liao, L.; Sun, G.; Liang, D.; et al. Effects of interstocks on growth and photosynthetic characteristics in ‘Yuanxiaochun’ citrus seedlings. Funct. Plant Biol. 2020, 47, 977–987. [Google Scholar]
- Gil-Izquierdo, A.; Riquelme, M.T.; Porras, I.; Ferreres, F. Effect of the rootstock and interstock grafted in lemon tree (Citrus limon (L.) Burm.) on the flavonoid content of lemon juice. J. Agric. Food Chem. 2004, 52, 324–331. [Google Scholar] [PubMed]
- Gaona-Ponce, M.; Almaguer-Vargas, G.; Barrientos-Priego, A.F.; Borja-De la Rosa, A.M. The interstock effect on the initial growth of the ‘Tahiti’ Persian lime (Citrus x latifolia Tanaka ex Q. Jiménez). Rev. Chapingo Ser. Agric. Trop. 2021, 1, 37–49. [Google Scholar]
- Caristi, C.; Bellocco, E.; Panzera, V.; Toscano, G.; Vadalà, R.; Leuzzi, U. Flavonoids detection by HPLC-DAD-MS-MS in lemon juices from Sicilian cultivars. J. Agric. Food Chem. 2003, 51, 3528–3534. [Google Scholar]
- El-Sayed, S. Effect of rootstock and interstock on growth, yield and fruit quality of some orange varieties. Menoufia J. Plant Product. 2017, 2, 235–248. [Google Scholar]
- Chiaiese, P.; Corrado, G.; Minutolo, M.; Barone, A.; Errico, A. Transcriptional regulation of ascorbic acid during fruit ripening in pepper (Capsicum annuum) varieties with low and high antioxidants content. Plants 2019, 8, 206. [Google Scholar] [CrossRef]
- Ma, G.; Zhang, L.; Kato, M.; Yamawaki, K.; Kiriiwa, Y.; Yahata, M.; Ikoma, Y.; Matsumoto, H. Effect of the combination of ethylene and red LED light irradiation on carotenoid accumulation and carotenogenic gene expression in the flavedo of citrus fruit. Postharvest Biol. Technol. 2015, 99, 99–104. [Google Scholar]
- Chen, J.; Guang-Yan, Z.; Shi-Ping, Z.; Yan-Yan, M.; Shu-Tang, Y. Advances in the studies on citrus rootstock evaluation and application. Acta Hortic. Sin. 2013, 40, 1669–1678. [Google Scholar]
- Cantuarias-Avilés, T.; Mourão Filho, F.d.A.A.; Stuchi, E.S.; Silva, S.R.d.; Espinoza-Núñez, E. Tree performance and fruit yield and quality of ‘Okitsu’ Satsuma mandarin grafted on 12 rootstocks. Sci. Hort. 2010, 123, 318–322. [Google Scholar] [CrossRef]
- NMC Stenzel, C.N. Rootstocks for ‘Tahiti’ lime. Sci. Agric. 2004, 61, 151–155. [Google Scholar] [CrossRef]
- Fallahi, E.; Rodney, D.R. Tree size, yield, fruit quality, and leaf mineral nutrient concentration of ‘Fairchild’ mandarin on six rootstock. J. Am. Soc. Hortic. Sci. 1992, 117, 28–31. [Google Scholar] [CrossRef]
- Ahmed, W.; Nawaz, M.A.; Iqbal, M.A.; Khan, M.M. Effect of different rootstocks on plant nutrient status and yield in Kinnow mandarin (Citrus reticulata blanco). Pak. J. Bot. 2007, 39, 1779–1786. [Google Scholar]
- Forner-Giner, M.A.; Alcaide, A.; Primo-Millo, E.; Forner, J.B. Performance of ‘Navelina’ orange on 14 rootstocks in Northern Valencia (Spain). Sci. Hort. 2003, 98, 223–232. [Google Scholar]
- Al-Jaleel, A.; Zekri, M.; Hammam, Y. Yield, fruit quality, and tree health of ‘Allen Eureka’ lemon on seven rootstocks in Saudi Arabia. Sci. Hort. 2005, 105, 457–465. [Google Scholar] [CrossRef]
- Tazima, Z.; Neves, C.S.; Yada, I.; Leite, R. Performance of ‘Okitsu’ satsuma mandarin on nine rootstocks. Sci. Agric. 2013, 70, 422–427. [Google Scholar] [CrossRef]
- Bassal, M.A. Growth, yield and fruit quality of ‘Marisol’ clementine grown on four rootstocks in Egypt. Sci. Hort. 2009, 119, 132–137. [Google Scholar]
- Sharma, J.N.; Josan, J.S.; Thatai, S.K. Effect of rootstocks on tree health, yield and quality of Kinnow mandarin under arid-irrigated region of Punjab. Indian J. Hortic. 2002, 59, 373–377. [Google Scholar]
- Smith, M.W.; Shaw, R.G.; Chapman, J.C.; Owen-Turner, J.; Slade Lee, L.; Bruce McRae, K.; Jorgensen, K.R.; Mungomery, W.V. Long-term performance of ‘Ellendale’ mandarin on seven commercial rootstocks in sub-tropical Australia. Sci. Hort. 2004, 102, 75–89. [Google Scholar] [CrossRef]
- Mourão Filho, F.d.A.A.; Espinoza-Núñez, E.; Stuchi, E.S.; Ortega, E.M.M. Plant growth, yield, and fruit quality of ‘Fallglo’ and ‘Sunburst’ mandarins on four rootstocks. Sci. Hort. 2007, 114, 45–49. [Google Scholar] [CrossRef]
- Georgiou, A. Performance of ‘Nova’ mandarin on eleven rootstocks in Cyprus. Sci. Hort. 2000, 84, 115–126. [Google Scholar] [CrossRef]
- Rong, Y.; Luo, J.; Liao, L.; Wang, Z. Effects of endogenous hormone metabolism on pericarp thickness after grafting on different rootstocks of citrus cv. ‘Kiyomi tangor’. AIP Conf. Proc. 2019, 2110, 020037. [Google Scholar]
- Tracy, L.; Kahn, O.J.B.a.R.J.B. New late-season navel orange varieties evaluated for quality characteristics. Calif. Agric. 2007, 61, 138–143. [Google Scholar]
- Qureshi, M.A.; Jaskani, M.J.; Khan, A.S.; Haider, M.S.; Shafqat, W.; Asif, M.; Mehmood, A. Influence of different rootstocks on physico-chemical quality attributes of Kinnow mandarin. Pak. J. Agric. Sci. 2021, 58, 929–935. [Google Scholar]
- Mccollum, T.G.; Bowman, K.D.; Castle, W.S. Effects of rootstock on fruit quality and postharvest behavior of ‘Marsh’ grapefruit. Proc. Fla. State Hort. Soc. 2003, 115, 10–13. [Google Scholar]
- Sultan, M. Effect of some citrus rootstocks on fruit quality and storability of Washington navel orange under cold storage conditions. Am.-Eurasian J. Agric. Environ. Sci. 2012, 12, 1266–1273. [Google Scholar]
- Emmanouilidou, M.G.; Kyriacou, M.C. Rootstock-modulated yield performance, fruit maturation and phytochemical quality of ‘Lane Late’ and ‘Delta’ sweet orange. Sci. Hort. 2017, 225, 112–121. [Google Scholar]
- Hussain, S.; Curk, F.; Anjum, M.A.; Pailly, O.; Tison, G. Performance evaluation of common clementine on various citrus rootstocks. Sci. Hort. 2013, 150, 278–282. [Google Scholar] [CrossRef]
- Chaparro-Zambrano, H.N.; Velásquez-Ramírez, H.A.; Ordúz-Rodríguez, J.O. Evaluation of ‘Arrayana’ tangerine (Citrus reticulata Blanco) grafted onto different rootstocks in tropical lowlands of Colombian Orinoquia, 2005–2011 (second cycle). Agron. Colomb. 2017, 35, 29–34. [Google Scholar] [CrossRef]
- McCollum, G.; Bowman, K.D. Rootstock effects on fruit quality among ‘Ray Ruby’ grapefruit trees grown in the indian river district of florida. HortScience 2017, 52, 541–546. [Google Scholar] [CrossRef]
- Addi, M.; Elbouzidi, A.; Abid, M.; Tungmunnithum, D.; Elamrani, A.; Hano, C. An overview of bioactive flavonoids from citrus fruits. Appl. Sci. 2021, 12, 29. [Google Scholar] [CrossRef]
- Shafqat, W.; Ashraf, E.; Albaayit, S.F.A. Rootstock influence on performance of different citrus scion cultivars: A review. J. Glob. Innov. Agric. Sci. 2023, 11, 273–283. [Google Scholar] [CrossRef]
- Machado, F.L.D.C.; Costa, J.D.P.D.; Teixeira, A.D.S.; Costa, J.M.C.D. The influence of rootstock and time of harvest on the fruit quality during storage of in two grapefruit cultivars. Acta Sci. Agron. 2015, 37, 339–346. [Google Scholar] [CrossRef]
- Md Othman, S.N.A.; Hassan, M.A.; Nahar, L.; Basar, N.; Jamil, S.; Sarker, S.D. Essential oils from the Malaysian citrus (Rutaceae) medicinal plants. Medicines 2016, 3, 13. [Google Scholar] [CrossRef] [PubMed]
- Gonzalez-Mas, M.C.; Rambla, J.L.; Lopez-Gresa, M.P.; Blazquez, M.A.; Granell, A. Volatile compounds in citrus essential oils: A comprehensive review. Front. Plant Sci. 2019, 10, 12. [Google Scholar] [CrossRef]
- Dugo, G.; Bonaccorsi, I.; Sciarrone, D.; Costa, R.; Dugo, P.; Mondello, L.; Santi, L.; Fakhry, H.A. Characterization of oils from the fruits, leaves and flowers of the bitter orange tree. J. Essent. Oil Res. 2011, 23, 45–59. [Google Scholar] [CrossRef]
- Tranchida, P.Q.; Bonaccorsi, I.; Dugo, P.; Mondello, L.; Dugo, G. Analysis of citrus essential oils: State of the art and future perspectives. A review. Flavour Fragr. J. 2012, 27, 98–123. [Google Scholar] [CrossRef]
- Sarrou, E.; Chatzopoulou, P.; Dimassi-Theriou, K.; Therios, I. Volatile constituents and antioxidant activity of peel, flowers and leaf oils of Citrus aurantium L. growing in Greece. Molecules 2013, 18, 10639–10647. [Google Scholar] [CrossRef]
- Zhang, H.; Xie, Y.; Liu, C.; Chen, S.; Hu, S.; Xie, Z.; Deng, X.; Xu, J. Comprehensive comparative analysis of volatile compounds in citrus fruits of different species. Food Chem. 2017, 230, 316–326. [Google Scholar] [CrossRef]
- Zhang, H.; Wen, H.; Chen, J.; Peng, Z.; Shi, M.; Chen, M.; Yuan, Z.; Liu, Y.; Zhang, H.; Xu, J. Volatile compounds in fruit peels as novel biomarkers for the identification of four citrus species. Molecules 2019, 24, 4550. [Google Scholar] [CrossRef] [PubMed]
- Palma, C.E.; Cruz, P.S.; Cruz, D.T.C.; Bugayong, A.M.S.; Castillo, A.L. Chemical composition and cytotoxicity of Philippine calamansi essential oil. Ind. Crops Prod. 2019, 128, 108–114. [Google Scholar]
- Babazadeh Darjazi, B.; Rustaiyan, A.; Talaei, A.; Khalighi, A.; Larijani, K.; Golein, B.; Hayatbakhsh, E.; Taghizad, R. The Effects of rootstock on the volatile flavour components of Page mandarin [(C. reticulata var dancy C. Paradisi var dancan) C. clemantina] juice and peel. Iran. J. Chem. Chem. Eng. 2009, 28, 99–111. [Google Scholar]
- Saini, M.K.; Capalash, N.; Kaur, C.; Singh, S.P. Comprehensive metabolic profiling to decipher the influence of rootstocks on fruit juice metabolome of Kinnow (C. nobilis × C. deliciosa). Sci. Hort. 2019, 257, 108673. [Google Scholar]
- Forner-Giner, M.A.; Ballesta-de Los Santos, M.; Melgarejo, P.; Martinez-Nicolas, J.J.; Nunez-Gomez, D.; Continella, A.; Legua, P. Influence of different rootstocks on fruit quality and primary and secondary metabolites content of blood oranges cultivars. Molecules 2023, 28, 4176. [Google Scholar] [CrossRef]
Disclaimer/Publisher’s Note: The statements, opinions and data contained in all publications are solely those of the individual author(s) and contributor(s) and not of MDPI and/or the editor(s). MDPI and/or the editor(s) disclaim responsibility for any injury to people or property resulting from any ideas, methods, instructions or products referred to in the content. |
© 2025 by the authors. Licensee MDPI, Basel, Switzerland. This article is an open access article distributed under the terms and conditions of the Creative Commons Attribution (CC BY) license (https://creativecommons.org/licenses/by/4.0/).



