Development of a High-Efficiency, Tissue Culture-Independent Genetic Transformation System for Loropetalum chinense
Abstract
1. Introduction
2. Materials and Methods
2.1. Materials and Equipment
2.2. Preparation of L. chinense Spike Materials
2.3. Preparation and Cultivation of A. rhizogenes Strains
2.4. Preparation of A. rhizogenes Inoculation Solution
2.5. Establishment of Transformation System and Hairy Root Induction
2.6. Optimization of Transformation System
2.7. Identification and Statistical Analysis of Hairy Roots and Transgenic Roots
2.8. Application of Non-Tissue Culture Genetic Transformation Systems
2.8.1. Cloning of Genes and Vector Construction
2.8.2. Sequence Alignment and Phylogenetic Analysis
2.8.3. Identification of Root Systems in LcDREB-43 Transgenic Plants
2.9. Data Processing
3. Results
3.1. Establishment of Rooting Agrobacterium-Mediated L. chinense Transformation System
3.2. Optimization of the Agrobacterium-Mediated Rooting Transformation System of L. chinense
3.3. Polar Analysis and Optimal Conditions for L. chinense Transformation
3.4. Identification of Transgenic Hairy Roots in L. chinense
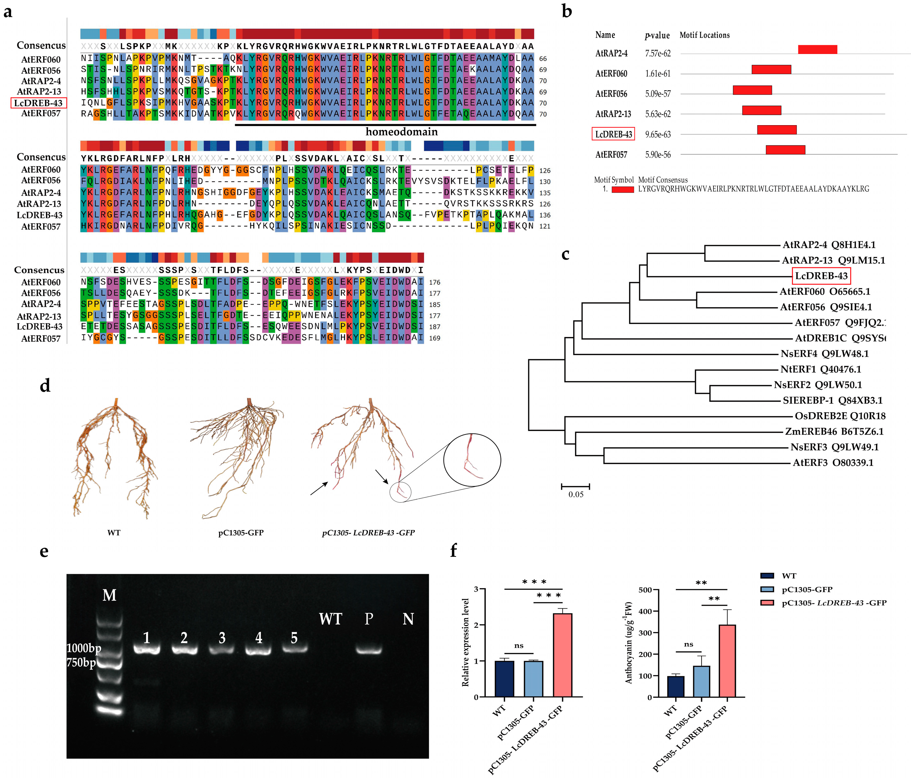
3.5. Application of a Genetic Transformation System for L. chinense Under Non-Tissue Culture Sequence Alignment and Phylogenetic Analysis
3.6. Identification of LcDREB-43 Transgenic Plant
4. Discussion
5. Conclusions
Supplementary Materials
Author Contributions
Funding
Data Availability Statement
Acknowledgments
Conflicts of Interest
References
- Dong, S.; Ma, J.; Mo, Y.; Li, L. Review of Research on Germplasm Resources and Application of Loropetalum chinense car. rubrum. Guangxi For. Sci. 2022, 51, 290–297. [Google Scholar] [CrossRef]
- Zhou, J.; Wang, Y.; Wu, Z. Study of medical value of Loropetalum chinense. Chin. J. Tradit. Chin. Med. 2014, 29, 2283–2286. [Google Scholar]
- Xu, M.; Ding, Y. Lorpetalum chindense var. rubrum’s Application in Landscape. Chin. Hortic. Abstr. 2010, 26, 92–93+127. [Google Scholar]
- Zhang, X.; Zhang, D.; Zhang, L.; Wang, X.; Xiong, X.; Gan, D.; Yu, X.; Li, Y. The Whole Genome Analysis of Loropetalum chinense var. Rubrum. Mol. Plant Breed. 2020, 18, 7023–7029. [Google Scholar] [CrossRef]
- Fu, H.; Yu, X.; Chen, J.; Shi, A.; Ren, Y. Adventitious Bud Regeneration from Leaves of Loropetalum chinense var. rubrum Cultivars. Chin. Agric. Sci. Bull. 2014, 30, 57–61. [Google Scholar]
- Chen, R.; Zhen, Y.; Zhang, D.; Chen, L.; Gong, J.; Zhou, W.; He, H.; Qin, J. Establishment of high-efficient regeneration system of Loropetalum chinense var. rubrum. J. Cent. South Univ. For. Technol. 2015, 35, 40–45. [Google Scholar] [CrossRef]
- Liu, Z.; Cao, C. Vitro Propagation Techniques of Loropetalum chinense var. rubrum. West. For. Sci. 2018, 47, 80–84. [Google Scholar] [CrossRef]
- Wang, Y.; Wang, D.; Cui, X.; Yu, F. Application research on hairy roots in plants. Food Ferment. Ind. 2023, 1–11. [Google Scholar] [CrossRef]
- Zhang, L.; Luo, Z.; Zhang, X.; Sun, M. Characteristics and Application of Ri Plasmid of Agrobacterium rhizogenes. Appl. Agric. Sci. Anhui Prov. 2010, 38, 8183–8185. [Google Scholar] [CrossRef]
- Xiong, S.; Shu, R.; Zhang, L.; Meng, L.; Yu, Y.; Ni, Z. Research progress and application of transgenic plant Agrobacterium rhizogenes. Agric. Technol. 2017, 37, 72–74. [Google Scholar] [CrossRef]
- Zhu, Y.; Zhu, X.; Wen, Y.; Wang, L.; Wang, Y.; Liao, C.; Zhao, M.; Li, T.; Liu, D.; Li, B.; et al. Plant Hairy Roots: Induction, Applications, Limitations and Prospects. Ind. Crops Prod. 2024, 219, 119104. [Google Scholar] [CrossRef]
- Tsuro, M.; Kubo, T.; Shizukawa, Y.; Takemoto, T.; Inaba, K. Agrobacterium rhizogenes Is a Useful Transporter for Introducing T-DNA of the Binary Plasmid into the Chrysanthemum, Dendranthema Grandiflorum Kitamura, Genome. Plant Cell Tiss. Organ Cult. 2005, 81, 175–181. [Google Scholar] [CrossRef]
- Beigmohammadi, M.; Sharafi, A.; Jafari, S. An Optimized Protocol for Agrobacterium rhizogenes-Mediated Genetic Transformation of Citrullus Colocynthis. J. Apple Biotechnol. Rep. 2019, 6, 113–117. [Google Scholar] [CrossRef]
- Habibi, P.; De Sa, M.F.G.; Da Silva, A.L.L.; Makhzoum, A.; Da Luz Costa, J.; Borghetti, I.A.; Soccol, C.R. Efficient Genetic Transformation and Regeneration System from Hairy Root of Origanum Vulgare. Physiol. Mol. Biol. Plants 2016, 22, 271–277. [Google Scholar] [CrossRef]
- Chen, L.; Cai, Y.; Liu, X.; Guo, C.; Sun, S.; Wu, C.; Jiang, B.; Han, T.; Hou, W. Soybean Hairy Roots Produced in Vitro by Agrobacterium Rhizogenes-Mediated Transformation. Crop J. 2018, 6, 162–171. [Google Scholar] [CrossRef]
- Guo, S. Study on Leaf Regeneration and Genetic Transformation System of Qiuzi Pear and ‘Conference’ Pear. Master’s Thesis, Shandong Agricultural University, Tai’an, China, 2023. [Google Scholar]
- Liu, Y. Rapid Propagation of ‘Luhanliu No.1’ by Tissue Culture and Establishment of Genetic Transformation System Mediated by Agrobacterium rhizogenes. Master’s Thesis, Shandong Agricultural University, Tai’an, China, 2023. [Google Scholar]
- Wang, Y. Establishment of Agrobacterium rhizogenes Mediated Hairy Root Genetic Transformation System in Malus Domestica. Master’s Thesis, Northwest A&F University, Xianyang, China, 2023. [Google Scholar]
- Irigoyen, S.; Ramasamy, M.; Pant, S.; Niraula, P.; Bedre, R.; Gurung, M.; Rossi, D.; Laughlin, C.; Gorman, Z.; Achor, D.; et al. Plant Hairy Roots Enable High Throughput Identification of Antimicrobials against Candidatus Liberibacter Spp. Nat. Commun. 2020, 11, 5802. [Google Scholar] [CrossRef] [PubMed]
- Cheng, Y.; Wang, X.; Cao, L.; Ji, J.; Liu, T.; Duan, K. Highly Efficient Agrobacterium Rhizogenes-Mediated Hairy Root Transformation for Gene Functional and Gene Editing Analysis in Soybean. Plant Methods 2021, 17, 73. [Google Scholar] [CrossRef]
- Xie, X.; Huang, Q.; Weng, G.; Yuan, H.; He, W.; Yan, D.; Huang, J.; Wang, X.; Zheng, B. Construction of Agrobacterium rhizogenes- mediated transformation system of Carya illinoinensis without dependence on tissue culture. J. Fruit Sci. 2022, 39, 131–140. [Google Scholar] [CrossRef]
- Ma, H.; Meng, X.; Xu, K.; Li, M.; Gmitter, F.G.; Liu, N.; Gai, Y.; Huang, S.; Wang, M.; Wang, M.; et al. Highly Efficient Hairy Root Genetic Transformation and Applications in Citrus. Front. Plant Sci. 2022, 13, 1039094. [Google Scholar] [CrossRef]
- Wu, M.; Hong, J.; Li, F.; Zhou, S.; Lin, R.; Cheng, L. Construction and optimization of genetic transformation system of Phoebe bournei mediated by Agrobacterium rhizogenes. J. Nucl. Agric. Sci. 2023, 37, 1516–1522. [Google Scholar] [CrossRef]
- Ju, L. Initial Exploration of Peach Non-Graft Transformation System. Master’s Thesis, Huazhong Agricultural University, Wuhan, China, 2023. [Google Scholar]
- Lan, M.; Hong, M.; Xiao, M.; Li, C.; Pan, H.; Zhang, Y.; Lu, L.; Hou, L.; Ge, R.; Wu, W.; et al. Research Progress of AP2/ERF Transcription Factors Participating in Plant Secondary Metabolism and Stress Response. J. Plant Genet. Resour. 2023, 24, 1223–1235. [Google Scholar] [CrossRef]
- Ni, J.; Bai, S.; Zhao, Y.; Qian, M.; Tao, R.; Yin, L.; Gao, L.; Teng, Y. Ethylene Response Factors Pp4ERF24 and Pp12ERF96 Regulate Blue Light-Induced Anthocyanin Biosynthesis in ‘Red Zaosu’ Pear Fruits by Interacting with MYB114. Plant Mol. Biol. 2019, 99, 67–78. [Google Scholar] [CrossRef] [PubMed]
- Koyama, T.; Sato, F. The Function of ETHYLENE RESPONSE FACTOR Genes in the Light-Induced Anthocyanin Production of Arabidopsis Thaliana Leaves. Plant Biotechnol. 2018, 35, 87–91. [Google Scholar] [CrossRef]
- Zhao, C.; Liu, X.; Gong, Q.; Cao, J.; Shen, W.; Yin, X.; Grierson, D.; Zhang, B.; Xu, C.; Li, X.; et al. Three AP2/ERF Family Members Modulate Flavonoid Synthesis by Regulating Type IV Chalcone Isomerase in Citrus. Plant Biotechnol. J. 2021, 19, 671–688. [Google Scholar] [CrossRef] [PubMed]
- Cai, W. Physiological Response and Mechanism of Leaf Color Change of Loropetalum chinense Under Heat Stress. Master’s Thesis, Hunan Agricultural University, Changsha, China, 2023. [Google Scholar]
- Shi, A. Study on Leaf of Tissue Culture and Plantlet Regenration System of Loropetalum chinense var. rubrum. Master’s Thesis, Hunan Agricultural University, Changsha, China, 2015. [Google Scholar]
- Wang, D.; Tang, J.; Shao, M.; Zhang, W.; Wang, H. Poplar tissue culture leaf and spike hairy root occurrence. Chin. Bull. Bot. 2017, 52, 210–217. [Google Scholar]
- Cao, X.; Xie, H.; Song, M.; Lu, J.; Ma, P.; Huang, B.; Wang, M.; Tian, Y.; Chen, F.; Peng, J.; et al. Cut–Dip–Budding Delivery System Enables Genetic Modifications in Plants without Tissue Culture. Innovation 2023, 4, 100345. [Google Scholar] [CrossRef] [PubMed]
- Lu, J.; Li, S.; Deng, S.; Wang, M.; Wu, Y.; Li, M.; Dong, J.; Lu, S.; Su, C.; Li, G.; et al. A Method of Genetic Transformation and Gene Editing of Succulents without Tissue Culture. Plant Biotechnol. J. 2024, 22, 1981–1988. [Google Scholar] [CrossRef]
- Li, B.; Wang, B.; Li, H.; Peng, L.; Ru, M.; Liang, Z.; Yan, X.; Zhu, Y. Establishment of Salvia Castanea Diels f. Tomentosa Stib. Hairy Root Cultures and the Promotion of Tanshinone Accumulation and Gene Expression with Ag+, Methyl Jasmonate, and Yeast Extract Elicitation. Protoplasma 2016, 253, 87–100. [Google Scholar] [CrossRef]
- Jiao, J.; Gai, Q.; Wang, W.; Zang, Y.; Niu, L.; Fu, Y.; Wang, X. Remarkable enhancement of flavonoid production in a co-cultivation system of Isatis tinctoria L. hairy root cultures and immobilized Aspergillus niger. Ind. Crops Prod. 2018, 112, 252–261. [Google Scholar] [CrossRef]
- Bahramnejad, B.; Naji, M.; Bose, R.; Jha, S. A Critical Review on Use of Agrobacterium Rhizogenes and Their Associated Binary Vectors for Plant Transformation. Biotechnol. Adv. 2019, 37, 107405. [Google Scholar] [CrossRef]
- Han, K.-H.; Meilan, R.; Ma, C.; Strauss, S.H. An Agrobacterium Tumefaciens Transformation Protocol Effective on a Variety of Cottonwood Hybrids (Genus Populus). Plant Cell Rep. 2000, 19, 315–320. [Google Scholar] [CrossRef]
- Luo, P.; Zhang, H.; Xu, J.; Hu, B.; Wang, X.; Li, G.; Fan, C. Establishment of Agrobacterium rhizogenes-Mediated Transgenic System for Eucalyptus tail. Plant Res. 2022, 42, 512–520. [Google Scholar] [CrossRef]
- Feng, Z.; Liu, N.; Bu, Y.; Zhang, G.; Wang, B.; Gong, Y. Establishment of Agrobacterium rhizogenes-Mediated Genetic Transformation System in Vegetable Pea. J. Hortic. 2024, 1–10. [Google Scholar] [CrossRef]
- Yang, C. Establishment of Genetic Transformation System of Hairy Roots of Caragana Intermedia and Its Optimization. Master’s Thesis, Inner Mongolia Agricultural University, Hohhot, China, 2022. [Google Scholar]
- Meng, D.; Yang, Q.; Dong, B.; Song, Z.; Niu, L.; Wang, L.; Cao, H.; Li, H.; Fu, Y. Development of an Efficient Root Transgenic System for Pigeon Pea and Its Application to Other Important Economically Plants. Plant Biotechnol. J. 2019, 17, 1804–1813. [Google Scholar] [CrossRef] [PubMed]
- Tao, N.; Li, M.; Guo, H. Optimization of the sweet potato genetic transformation system mediated by Agrobacterium rhizogenes. Biotechnol. Bull. 2023, 39, 1–9. [Google Scholar] [CrossRef]
- Hao, Z. Agrobacterium-Mediated Transformation of Chinese Jujube. Ph.D. Thesis, Hebei Agricultural University, Baoding, China, 2012. [Google Scholar]
- Jia, H. Root Transgenic System Technology of Tune Tree (Vernicia fordii). Master’s Thesis, Central South University of Forestry and Technology, Changsha, China, 2023. [Google Scholar]
- Gao, X. Establishment and Application of Agrobacterium-Mediated Walnut Genetic Transformation System. Master’s Thesis, Northwest Sci-Tech University of Agriculture and Forestry, Yangling, China, 2021. [Google Scholar]
- Han, F.; Hu, X.; Wang, N.; Xie, Y.; Wang, X.; Zhu, Q. Research Progress in Response of DREBs to Abiotic Stress in Plant. Biotechnol. Bull. 2023, 39, 1–13. [Google Scholar] [CrossRef]
- Wu, Y.; Zhang, L.; Nie, L.; Zheng, Y.; Zhu, S.; Hou, J.; Li, R.; Chen, G.; Tang, X.; Wang, C.; et al. Genome-Wide Analysis of the DREB Family Genes and Functional Identification of the Involvement of BrDREB2B in Abiotic Stress in Wucai (Brassica Campestris L.). BMC Genom. 2022, 23, 598. [Google Scholar] [CrossRef] [PubMed]
- Figueroa-Yañez, L.; Pereira-Santana, A.; Arroyo-Herrera, A.; Rodriguez-Corona, U.; Sanchez-Teyer, F.; Espadas-Alcocer, J.; Espadas-Gil, F.; Barredo-Pool, F.; Castaño, E.; Rodriguez-Zapata, L.C. RAP2.4a Is Transported through the Phloem to Regulate Cold and Heat Tolerance in Papaya Tree (Carica Papaya Cv. Maradol): Implications for Protection Against Abiotic Stress. PLoS ONE 2016, 11, e0165030. [Google Scholar] [CrossRef]
- Liu, J.; Zhang, H.; Zhang, Z.; Zhao, Y.; Zhang, J. The Regulation of Ethylene Responsive Factors(ERFs) in Plant Anthocyanin Synthesis. J. Plant Genet. Resour. 2023, 24, 615–623. [Google Scholar] [CrossRef]
- Yang, Y.; Bi, M.; Luo, K.; Cao, Y.; Wang, J.; Yang, P.; Xu, L.; Ming, J. Lily (Lilium spp.) LhERF061 Suppresses Anthocyanin Biosynthesis by Inhibiting LhMYBSPLATTER and LhDFR Expression and Interacting with LhMYBSPLATTER. Plant Physiol. Biochem. 2025, 219, 109325. [Google Scholar] [CrossRef]



| Levels | Infection Solution Formula A | Bacterial Solution Concentration (OD600) B | Infection Time (min) C |
|---|---|---|---|
| 1 | Bacterial solution | 0.4 | 15 |
| 2 | MES solution | 0.8 | 30 |
| 3 | MS liquid medium | 1.2 | 60 |
| Number of Experiments | Infection Solution Formula A | Bacterial Solution Concentration (OD600) B | Infection Time (min) C |
|---|---|---|---|
| 1 | MS liquid medium | 1.2 | 15 |
| 2 | Bacterial solution | 0.8 | 60 |
| 3 | MS liquid medium | 0.4 | 60 |
| 4 | Bacterial solution | 1.2 | 30 |
| 5 | MES solution | 1.2 | 60 |
| 6 | MS liquid medium | 0.8 | 30 |
| 7 | MES solution | 0.8 | 15 |
| 8 | MES solution | 0.4 | 30 |
| 9 | Bacterial solution | 0.4 | 15 |
| Cultivars | Bacterial Strains | Survival Rate% | Rooting Rate% | Induction Efficiency% |
|---|---|---|---|---|
| ‘Xiangnong Xiangyun’ | K599 | 60.00 ± 8.66 a | 51.66 ± 2.88 a | 45.00 ± 8.66 a |
| C58C1 | 43.33 ± 7.63 a | 41.66 ± 2.88 ab | 31.66 ± 5.77 ab | |
| MSU440 | 45.00 ± 10.00 a | 28.33 ± 12.58 b | 23.33 ± 15.27 b | |
| ‘Hei Zhenzhu’ | K599 | 36.66 ± 7.63 a | 25.00 ± 5.00 a | 10.00 ± 5.00 a |
| C58C1 | 18.33 ± 10.40 b | 6.66 ± 2.88 b | 1.66 ± 2.88 a | |
| MSU440 | 11.66 ± 5.77 b | 1.66 ± 2.88 b | 0.00 ± 0.00 a |
| Experimental Number | Factors | Survival Rate/% | Rooting Rate/% | Induction Efficiency/% | Transformation Efficiency/% | ||
|---|---|---|---|---|---|---|---|
| A | B | C | |||||
| 1 | A3 | B3 | C1 | 85.00 | 60.00 | 41.67 | 30.00 |
| 2 | A1 | B2 | C3 | 75.00 | 40.00 | 23.33 | 10.00 |
| 3 | A3 | B1 | C3 | 61.67 | 15.00 | 11.67 | 0.08 |
| 4 | A1 | B3 | C2 | 90.00 | 60.00 | 41.67 | 28.33 |
| 5 | A2 | B3 | C3 | 71.67 | 46.67 | 31.67 | 20.00 |
| 6 | A3 | B2 | C2 | 90.00 | 70.00 | 41.67 | 28.33 |
| 7 | A2 | B2 | C1 | 86.67 | 70.00 | 61.67 | 43.33 |
| 8 | A2 | B1 | C2 | 81.67 | 51.67 | 30.00 | 20.00 |
| 9 | A1 | B1 | C1 | 91.67 | 55.00 | 35.00 | 21.67 |
| Indicators | Level | Factors | ||
|---|---|---|---|---|
| A | B | C | ||
| Survival rate | k1 | 0.8567 | 0.7867 | 0.8800 |
| k2 | 0.8033 | 0.8400 | 0.8733 | |
| k3 | 0.7900 | 0.8233 | 0.6967 | |
| R | 0.0667 | 0.0533 | 0.1833 | |
| Rooting rate | k1 | 0.5167 | 0.4067 | 0.6167 |
| k2 | 0.5633 | 0.6000 | 0.6067 | |
| k3 | 0.4833 | 0.5567 | 0.3400 | |
| R | 0.0800 | 0.1933 | 0.2767 | |
| Induction efficiency | k1 | 0.3333 | 0.2567 | 0.4633 |
| k2 | 0.4133 | 0.4233 | 0.3800 | |
| k3 | 0.3200 | 0.3867 | 0.2233 | |
| R | 0.0933 | 0.1667 | 0.2400 | |
| Transformation efficiency | k1 | 0.2000 | 0.1667 | 0.3167 |
| k2 | 0.2767 | 0.2700 | 0.2533 | |
| k3 | 0.2200 | 0.2600 | 0.1267 | |
| R | 0.0767 | 0.1033 | 0.1900 | |
| Indicators | Source | Sum of Squares | df | Mean Quare | F Value | p Value |
|---|---|---|---|---|---|---|
| A | 0.023 | 2 | 0.011 | 0.818 | 0.456 | |
| Survival rate | B | 0.015 | 2 | 0.007 | 0.521 | 0.602 |
| C | 0.196 | 2 | 0.098 | 6.972 | 0.005 | |
| A | 0.027 | 2 | 0.014 | 0.557 | 0.581 | |
| Rooting rate | B | 0.187 | 2 | 0.093 | 3.799 | 0.040 |
| C | 0.445 | 2 | 0.223 | 9.051 | 0.002 | |
| A | 0.022 | 2 | 0.011 | 0.717 | 0.500 | |
| Induction efficiency | B | 0.107 | 2 | 0.054 | 3.548 | 0.048 |
| C | 0.216 | 2 | 0.108 | 7.132 | 0.005 | |
| A | 0.011 | 2 | 0.006 | 0.435 | 0.653 | |
| Transformation efficiency | B | 0.046 | 2 | 0.023 | 1.762 | 0.197 |
| C | 0.130 | 2 | 0.065 | 5.014 | 0.017 |
Disclaimer/Publisher’s Note: The statements, opinions and data contained in all publications are solely those of the individual author(s) and contributor(s) and not of MDPI and/or the editor(s). MDPI and/or the editor(s) disclaim responsibility for any injury to people or property resulting from any ideas, methods, instructions or products referred to in the content. |
© 2025 by the authors. Licensee MDPI, Basel, Switzerland. This article is an open access article distributed under the terms and conditions of the Creative Commons Attribution (CC BY) license (https://creativecommons.org/licenses/by/4.0/).
Share and Cite
Li, T.; Yang, Y.; Liu, Y.; Tang, W.; Liu, Y.; Zhang, D.; Xu, C.; Xiong, X.; Yu, X.; Li, Y. Development of a High-Efficiency, Tissue Culture-Independent Genetic Transformation System for Loropetalum chinense. Horticulturae 2025, 11, 404. https://doi.org/10.3390/horticulturae11040404
Li T, Yang Y, Liu Y, Tang W, Liu Y, Zhang D, Xu C, Xiong X, Yu X, Li Y. Development of a High-Efficiency, Tissue Culture-Independent Genetic Transformation System for Loropetalum chinense. Horticulturae. 2025; 11(4):404. https://doi.org/10.3390/horticulturae11040404
Chicago/Turabian StyleLi, Tingting, Yi Yang, Yang Liu, Wei Tang, Yang Liu, Damao Zhang, Chengcheng Xu, Xingyao Xiong, Xiaoying Yu, and Yanlin Li. 2025. "Development of a High-Efficiency, Tissue Culture-Independent Genetic Transformation System for Loropetalum chinense" Horticulturae 11, no. 4: 404. https://doi.org/10.3390/horticulturae11040404
APA StyleLi, T., Yang, Y., Liu, Y., Tang, W., Liu, Y., Zhang, D., Xu, C., Xiong, X., Yu, X., & Li, Y. (2025). Development of a High-Efficiency, Tissue Culture-Independent Genetic Transformation System for Loropetalum chinense. Horticulturae, 11(4), 404. https://doi.org/10.3390/horticulturae11040404

