Leucine-Rich Repeat Protein 13 Activates Immunity Against Ralstonia solanacearum and Thermotolerance in Pepper
Abstract
1. Introduction
2. Materials and Methods
2.1. In Silico Characterization and Phylogenetic Analysis of CaLRR13
2.2. Plant Materials and Cultivation
2.3. High-Temperature Treatment of Pepper Plants
2.4. Pathogens and R. solanacearum Inoculation
2.5. Vector Constructs
2.6. Virus-Induced Gene Silencing (VIGS) Assay
2.7. Agrobacterium-Mediated Transient Expression of CaLRR13 in Pepper Leaves
2.8. The Subcellular Localization of CaLRR13
2.9. Plant Total Protein Extraction and Western Blot Analysis
2.10. RNA Extraction and RT-qPCR Assay
2.11. Colony-Forming Units (CFUs) and Disease Index Determination
2.12. Measurement of Ion Leakage Displayed by Conductivity
2.13. Histochemical Staining Assay
2.14. Imaging-PAM
2.15. Statistical Analysis
3. Results
3.1. The Sequence Analysis of CaLRR13
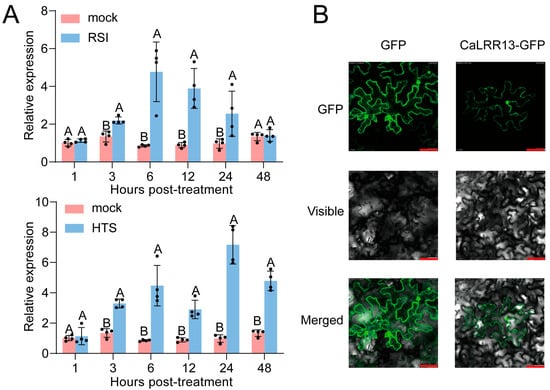
3.2. Subcellular Localization and Transcriptional Profiling of CaLRR13 Under Ralstonia solanacearum Infection or High-Temperature Stress
3.3. Virus-Induced Gene Silencing (VIGS) of CaLRR13 Compromises Pepper Resistance to Ralstonia solanacearum
3.4. Virus-Induced Gene Silencing of CaLRR13 Reduces Pepper’s Tolerance to High Temperature
3.5. Transient Overexpression of CaLRR13 Activates Immune Responses and Upregulates CaHSP24
4. Discussion
4.1. CaLRR13 as a Novel LRR-Only Protein with Dual Roles in Biotic and Abiotic Stress Adaptation
4.2. CaLRR13 as a Positive Regulator of Pepper Immunity Against Bacterial Wilt
4.3. CaLRR13 Coordinates Thermotolerance and Stress Crosstalk
4.4. Mechanistic Insights: CaLRR13 as a Non-Canonical PRR
5. Conclusions
Supplementary Materials
Author Contributions
Funding
Data Availability Statement
Acknowledgments
Conflicts of Interest
Abbreviations
| HTHH | High Temperature and High Humidity |
| RSI | Ralstonia Solanacearum Infection |
References
- Zhang, Z.B.; Wu, Y.L.; Gao, M.H.; Zhang, J.; Kong, Q.; Liu, Y.N.; Ba, H.P.; Zhou, J.M.; Zhang, Y.L. Disruption of PAMP-induced MAP kinase cascade by a Pseudomonas syringae effector activates plant immunity mediated by the NB-LRR protein SUMM2. Cell Host Microbe 2012, 11, 253–263. [Google Scholar] [CrossRef] [PubMed]
- Zvereva, A.S.; Pooggin, M.M. Silencing and innate immunity in plant defense against viral and non-viral pathogens. Viruses 2012, 4, 2578–2597. [Google Scholar] [CrossRef] [PubMed]
- Sun, W.X.; Cao, Y.R.; Jansen Labby, K.; Bittel, P.; Boller, T.; Bent, A.F. Probing the Arabidopsis flagellin receptor: FLS2-FLS2 association and the contributions of specific domains to signaling function. Plant Cell 2012, 24, 1096–1113. [Google Scholar] [CrossRef]
- Thomma, B.P.; Nürnberger, T.; Joosten, M.H. Of PAMPs and effectors: The blurred PTI-ETI dichotomy. Plant Cell 2011, 23, 4–15. [Google Scholar] [CrossRef]
- Jones, J.D.; Dangl, J.L. The plant immune system. Nature 2006, 444, 323–329. [Google Scholar] [CrossRef]
- Tsuda, K.; Katagiri, F. Comparing signaling mechanisms engaged in pattern-triggered and effector-triggered immunity. Curr. Opin. Plant Biol. 2010, 13, 459–465. [Google Scholar] [CrossRef]
- Li, J.J.; Henty-Ridilla, J.L.; Staiger, B.H.; Day, B.; Staiger, C.J. Capping protein integrates multiple MAMP signalling pathways to modulate actin dynamics during plant innate immunity. Nat. Commun. 2015, 6, 7206. [Google Scholar] [CrossRef]
- Hein, I.; Gilroy, E.M.; Armstrong, M.R.; Birch, P.R.J. The zig-zag-zig in oomycete-plant interactions. Mol. Plant Pathol. 2009, 10, 547–562. [Google Scholar] [CrossRef]
- Jones, J.D.G.; Staskawicz, B.J.; Dangl, J.L. The plant immune system: From discovery to deployment. Cell 2024, 187, 2095–2116. [Google Scholar] [CrossRef]
- Jiang, G.F.; Wei, Z.; Xu, J.; Chen, H.L.; Zhang, Y.; She, X.M.; Macho, A.P.; Ding, W.; Liao, B.S. Bacterial Wilt in China: History, Current Status, and Future Perspectives. Front. Plant Sci. 2017, 8, 1549. [Google Scholar] [CrossRef] [PubMed]
- Mansfield, J.; Genin, S.; Magori, S.; Citovsky, V.; Sriariyanum, M.; Ronald, P.; Dow, M.; Verdier, V.; Beer, S.V.; Machado, M.A.; et al. Top 10 plant pathogenic bacteria in molecular plant pathology. Mol. Plant Pathol. 2012, 13, 614–629. [Google Scholar] [CrossRef]
- Jones, J.D.G.; Vance, R.E.; Dangl, J.L. Intracellular innate immune surveillance devices in plants and animals. Science 2016, 354, aaf6395. [Google Scholar] [CrossRef]
- Dodds, P.N.; Lawrence, G.J.; Ellis, J.G. Six amino acid changes confined to the leucine-rich repeat beta-strand/beta-turn motif determine the difference between the P and P2 rust resistance specificities in flax. Plant Cell 2001, 13, 163–178. [Google Scholar] [CrossRef] [PubMed]
- Dodds, P.N.; Lawrence, G.J.; Catanzariti, A.-M.; Teh, T.; Wang, C.-I.A.; Ayliffe, M.A.; Kobe, B.; Ellis, J.G. Direct protein interaction underlies gene-for-gene specificity and coevolution of the flax resistance genes and flax rust avirulence genes. Proc. Natl. Acad. Sci. USA 2006, 103, 8888–8893. [Google Scholar] [CrossRef] [PubMed]
- Caplan, J.; Padmanabhan, M.; Dinesh-Kumar, S.P. Plant NB-LRR immune receptors: From recognition to transcriptional reprogramming. Cell Host Microbe 2008, 3, 126–135. [Google Scholar] [CrossRef]
- Hwang, C.-F.; Williamson, V.M. Leucine-rich repeat-mediated intramolecular interactions in nematode recognition and cell death signaling by the tomato resistance protein Mi. Plant J. 2003, 34, 585–593. [Google Scholar] [CrossRef]
- Rairdan, G.J.; Moffett, P. Distinct domains in the ARC region of the potato resistance protein Rx mediate LRR binding and inhibition of activation. Plant Cell 2006, 18, 2082–2093. [Google Scholar] [CrossRef]
- Moffett, P.; Farnham, G.; Peart, J.; Baulcombe, D.C. Interaction between domains of a plant NBS-LRR protein in disease resistance-related cell death. EMBO J. 2002, 21, 4511–4519. [Google Scholar] [CrossRef]
- Ade, J.; DeYoung, B.J.; Golstein, C.; Innes, R.W. Indirect activation of a plant nucleotide binding site-leucine-rich repeat protein by a bacterial protease. Proc. Natl. Acad. Sci. USA 2007, 104, 2531–2536. [Google Scholar] [CrossRef] [PubMed]
- Qi, D.; DeYoung, B.J.; Innes, R.W. Structure-function analysis of the coiled-coil and leucine-rich repeat domains of the RPS5 disease resistance protein. Plant Physiol. 2012, 158, 1819–1832. [Google Scholar] [CrossRef]
- Bieri, S.; Mauch, S.; Shen, Q.-H.; Peart, J.; Devoto, A.; Casais, C.; Ceron, F.; Schulze, S.; Steinbiss, H.-H.; Shirasu, K.; et al. RAR1 positively controls steady state levels of barley MLA resistance proteins and enables sufficient MLA6 accumulation for effective resistance. Plant Cell 2004, 16, 3480–3495. [Google Scholar] [CrossRef]
- He, Y.; Tang, W.; Swain, J.D.; Green, A.L.; Jack, T.P.; Gan, S. Networking senescence-regulating pathways by using Arabidopsis enhancer trap lines. Plant Physiol. 2001, 126, 707–716. [Google Scholar] [CrossRef]
- Symons, G.M.; Davies, C.; Shavrukov, Y.; Dry, I.B.; Reid, J.B.; Thomas, M.R. Grapes on steroids. Brassinosteroids are involved in grape berry ripening. Plant Physiol. 2005, 140, 150–158. [Google Scholar] [CrossRef] [PubMed]
- Divi, U.K.; Krishna, P. Brassinosteroid: A biotechnological target for enhancing crop yield and stress tolerance. New Biotechnol. 2009, 26, 131–136. [Google Scholar] [CrossRef]
- Ye, Q.Q.; Zhu, W.J.; Li, L.; Zhang, S.S.; Yin, Y.H.; Ma, H.; Wang, X. Brassinosteroids control male fertility by regulating the expression of key genes involved in Arabidopsis anther and pollen development. Proc. Natl. Acad. Sci. USA 2010, 107, 6100–6105. [Google Scholar] [CrossRef] [PubMed]
- Belkhadir, Y.; Jaillais, Y. The molecular circuitry of brassinosteroid signaling. New Phytol. 2015, 206, 522–540. [Google Scholar] [CrossRef]
- Li, J.; Wen, J.Q.; Lease, K.A.; Doke, J.T.; Tax, F.E.; Walker, J.C. BAK1, an Arabidopsis LRR receptor-like protein kinase, interacts with BRI1 and modulates brassinosteroid signaling. Cell 2002, 110, 213–222. [Google Scholar] [CrossRef]
- Lu, P.; Zhang, G.H.; Li, J.; Gong, Z.; Wang, G.J.; Dong, L.L.; Zhang, H.Z.; Guo, G.H.; Su, M.; Wang, K.; et al. A wheat tandem kinase and NLR pair confers resistance to multiple fungal pathogens. Science 2025, 387, 1418–1424. [Google Scholar] [CrossRef] [PubMed]
- Boller, T.; Felix, G. A renaissance of elicitors: Perception of microbe-associated molecular patterns and danger signals by pattern-recognition receptors. Annu. Rev. Plant Biol. 2009, 60, 379–406. [Google Scholar] [CrossRef]
- Gómez-Gómez, L.; Felix, G.; Boller, T. A single locus determines sensitivity to bacterial flagellin in Arabidopsis thaliana. Plant J. 1999, 18, 277–284. [Google Scholar] [CrossRef]
- Tang, D.Z.; Wang, G.X.; Zhou, J.-M. Receptor Kinases in Plant-Pathogen Interactions: More Than Pattern Recognition. Plant Cell 2017, 29, 618–637. [Google Scholar] [CrossRef]
- Van der Hoorn, R.A.; Jones, J.D. The plant proteolytic machinery and its role in defence. Curr. Opin. Plant Biol. 2004, 7, 400–407. [Google Scholar] [CrossRef]
- Zhou, L.; Cheung, M.Y.; Zhang, Q.; Lei, C.L.; Zhang, S.H.; Sun, S.S.; Lam, H.M. A novel simple extracellular leucine-rich repeat (eLRR) domain protein from rice (OsLRR1) enters the endosomal pathway and interacts with the hypersensitive-induced reaction protein 1 (OsHIR1). Plant Cell Environ. 2009, 32, 1804–1820. [Google Scholar] [CrossRef]
- Zhou, L.; Cheung, M.Y.; Li, M.W.; Fu, Y.P.; Sun, Z.X.; Sun, S.M.; Lam, H.M. Rice hypersensitive induced reaction protein 1 (OsHIR1) associates with plasma membrane and triggers hypersensitive cell death. BMC Plant Biol. 2010, 10, 290. [Google Scholar] [CrossRef]
- Choi, D.S.; Hwang, I.S.; Hwang, B.K. Requirement of the cytosolic interaction between PATHOGENESIS-RELATED PROTEIN10 and LEUCINE-RICH REPEAT PROTEIN1 for cell death and defense signaling in pepper. Plant Cell 2012, 24, 1675–1690. [Google Scholar] [CrossRef]
- Choi, H.W.; Kim, Y.J.; Hwang, B.K. The hypersensitive induced reaction and leucine-rich repeat proteins regulate plant cell death associated with disease and plant immunity. Mol. Plant Microbe Interact. 2010, 24, 68–78. [Google Scholar] [CrossRef]
- Jung, H.W.; Hwang, B.K. The leucine-rich repeat (LRR) protein, CaLRR1, interacts with the hypersensitive induced reaction (HIR) protein, CaHIR1, and suppresses cell death induced by the CaHIR1 protein. Mol. Plant Pathol. 2007, 8, 503–514. [Google Scholar] [CrossRef]
- Hwang, I.S.; Choi, D.S.; Kim, N.H.; Kim, D.S.; Hwang, B.K. Pathogenesis-related protein 4b interacts with leucine-rich repeat protein 1 to suppress PR4b-triggered cell death and defense response in pepper. Plant J. 2014, 77, 521–533. [Google Scholar] [CrossRef] [PubMed]
- Cheng, W.; Xiao, Z.L.; Cai, H.Y.; Wang, C.Q.; Hu, Y.; Xiao, Y.P.; Zheng, Y.X.; Shen, L.; Yang, S.; Liu, Z.Q.; et al. A novel leucine-rich repeat protein, CaLRR51, acts as a positive regulator in the response of pepper to Ralstonia solanacearum infection. Mol. Plant Pathol. 2017, 18, 1089–1100. [Google Scholar] [CrossRef] [PubMed]
- Ravindran, P.; Yong, S.Y.; Mohanty, B.; Kumar, P.P. An LRR-only protein regulates abscisic acid-mediated abiotic stress responses during rabidopsis seed germination. Plant Cell Rep. 2020, 39, 909–920. [Google Scholar] [CrossRef] [PubMed]
- Huang, S.F.; Yuan, S.C.; Guo, L.; Yu, Y.H.; Li, J.; Wu, T.; Liu, T.; Yang, M.Y.; Wu, K.; Liu, H.L.; et al. Genomic analysis of the immune gene repertoire of amphioxus reveals extraordinary innate complexity and diversity. Genome Res. 2008, 18, 1112–1126. [Google Scholar] [CrossRef] [PubMed]
- Huang, S.F.; Wang, X.; Yan, Q.Y.; Guo, L.; Yuan, S.C.; Huang, G.R.; Huang, H.Q.; Li, J.; Dong, M.L.; Chen, S.W.; et al. The evolution and regulation of the mucosal immune complexity in the basal chordate amphioxus. J. Immunol. 2011, 186, 2042–2055. [Google Scholar] [CrossRef]
- Wang, M.Q.; Wang, L.L.; Guo, Y.; Yi, Q.L.; Song, L.S. An LRR-only protein representing a new type of pattern recognition receptor in Chlamys farreri. Dev. Comp. Immunol. 2015, 54, 145–155. [Google Scholar] [CrossRef]
- Wang, M.Q.; Wang, L.L.; Xin, L.S.; Wang, X.D.; Wang, L.; Xu, J.C.; Jia, Z.H.; Yue, F.; Wang, H.; Song, L.S. Two novel LRR-only proteins in Chlamys farreri: Similar in structure, yet different in expression profile and pattern recognition. Dev. Comp. Immunol. 2016, 59, 99–109. [Google Scholar] [CrossRef]
- Boucher, C.A.; Barberis, P.A.; Demery, D.A. Transposon mutagenesis of pseudomonas solanacearum: Isolation of YN5-induced Avirulent Mutants. J. Gen. Microbiol. 1985, 131, 2449–2457. [Google Scholar] [CrossRef]
- Kunwar, S.; Iriarte, F.; Fan, Q.; da Silva, E.E.; Ritchie, L.; Nguyen, N.S.; Freeman, J.H.; Stall, R.E.; Jones, J.B.; Minsavage, G.V.; et al. Transgenic expression of EFR and Bs2 genes for field management of bacterial wilt and bacterial spot of tomato. Phytopathology 2018, 108, 1402–1411. [Google Scholar] [CrossRef]
- Wei, Y.L.; Caceres-Moreno, C.; Jimenez-Gongora, T.; Wang, K.K.; Sang, Y.Y.; Lozano-Duran, R.; Macho, A.P. The Ralstonia solanacearum csp22 peptide, but not flagellin-derived peptides, is perceived by plants from the Solanaceae family. Plant Biotechnol. J. 2018, 16, 1349–1362. [Google Scholar] [CrossRef] [PubMed]
- Le Roux, C.; Huet, G.; Jauneau, A.; Camborde, L.; Trémousaygue, D.; Kraut, A.; Zhou, B.; Levaillant, M.; Adachi, H.; Yoshioka, H.; et al. A receptor pair with an integrated decoy converts pathogen disabling of transcription factors to immunity. Cell 2015, 161, 1074–1088. [Google Scholar] [CrossRef] [PubMed]
- Yang, S.; Cai, W.W.; Shen, L.; Wu, R.J.; Cao, J.S.; Tang, W.Q.; Lu, Q.L.; Huang, Y.; Guan, D.Y.; He, S.L. Solanaceous plants switch to cytokinin-mediated immunity against Ralstonia solanacearum under high temperature and high humidity. Plant Cell Environ. 2021, 45, 459–478. [Google Scholar] [CrossRef]
- Wang, J.Y.; Chitsaz, F.; Derbyshire, M.K.; Gonzales, N.R.; Gwadz, M.; Lu, S.N.; Marchler, G.H.; Song, J.S.; Thanki, N.; Yamashita, R.A.; et al. The conserved domain database in 2023. Nucleic Acids Res. 2023, 51, D384–D388. [Google Scholar] [CrossRef]
- Krogh, A.; Larsson, B.; von Heijne, G.; Sonnhammer, E.L. Predicting transmembrane protein topology with a hidden Markov model: Application to complete genomes. J. Mol. Biol. 2001, 305, 567–580. [Google Scholar] [CrossRef]
- Thompson, J.D.; Higgins, D.G.; Gibson, T.J. CLUSTAL W: Improving the sensitivity of progressive multiple sequence alignment through sequence weighting, position-specific gap penalties and weight matrix choice. Nucleic Acids Res. 1994, 22, 4673–4680. [Google Scholar] [CrossRef]
- Lescot, M.; Déhais, P.; Thijs, G.; Marchal, K.; Moreau, Y.; Van de Peer, Y.; Rouzé, P.; Rombauts, S. PlantCARE, a database of plant cis-acting regulatory elements and a portal to tools for in silico analysis of promoter sequences. Nucleic Acids Res. 2002, 30, 325–327. [Google Scholar] [CrossRef]
- Zhang, K.; Wang, X.; Chen, S.M.; Liu, Y.H.; Zhang, L.K.; Yang, X.L.; Yu, H.L.; Cao, Y.C.; Zhang, L.; Cai, C.C.; et al. The gap-free assembly of pepper genome reveals transposable-element-driven expansion and rapid evolution of pericentromeres. Plant Commun. 2025, 6, 101177. [Google Scholar] [CrossRef]
- Dang, F.F.; Wang, Y.N.; She, J.J.; Lei, Y.F.; Liu, Z.Q.; Eulgem, T.; Lai, Y.; Lin, J.; Yu, L.; Lei, D.; et al. Overexpression of CaWRKY27, a subgroup IIe WRKY transcription factor of Capsicum annuum, positively regulates tobacco resistance to Ralstonia solanacearum infection. Physiol. Plant. 2014, 150, 397–411. [Google Scholar] [CrossRef]
- Cai, H.Y.; Yang, S.; Yan, Y.; Xiao, Z.L.; Cheng, J.B.; Wu, J.; Qiu, A.L.; Lai, Y.; Mou, S.L.; Guan, D.Y.; et al. CaWRKY6 transcriptionally activates CaWRKY40, regulates Ralstonia solanacearum resistance, and confers high-temperature and high-humidity tolerance in pepper. J. Exp. Bot. 2015, 66, 3163–3174. [Google Scholar] [CrossRef]
- Shen, L.; Liu, Z.Q.; Yang, S.; Yang, T.; Liang, J.Q.; Wen, J.Y.; Liu, Y.Y.; Li, J.Z.; Shi, L.P.; Tang, Q.; et al. Pepper CabZIP63 acts as a positive regulator during Ralstonia solanacearum or high temperature-high humidity challenge in a positive feedback loop with CaWRKY40. J. Exp. Bot. 2016, 67, 2439–2451. [Google Scholar] [CrossRef] [PubMed]
- Livak, K.J.; Schmittgen, T.D. Analysis of relative gene expression data using real-time quantitative PCR and the 2(-Delta Delta C(T)) Method. Methods 2001, 25, 402–408. [Google Scholar] [CrossRef] [PubMed]
- Huang, J.F.; Shen, L.; Yang, S.; Guan, D.Y.; He, S.L. CaASR1 promotes salicylic acid- but represses jasmonic acid-dependent signaling to enhance the resistance of Capsicum annuum to bacterial wilt by modulating CabZIP63. J. Exp. Bot. 2020, 71, 6538–6554. [Google Scholar] [CrossRef] [PubMed]
- Li, Q.M.; Liu, B.B.; Wu, Y.; Zou, Z.R. Interactive effects of drought stresses and elevated CO2 concentration on photochemistry efficiency of cucumber seedlings. J. Integr. Plant Biol. 2008, 50, 1307–1317. [Google Scholar] [CrossRef]
- Després, C.; Chubak, C.; Rochon, A.; Clark, R.; Bethune, T.; Desveaux, D.; Fobert, P.R. The Arabidopsis NPR1 disease resistance protein is a novel cofactor that confers redox regulation of DNA binding activity to the basic domain/leucine zipper transcription factor TGA1. Plant Cell 2003, 15, 2181–2191. [Google Scholar] [CrossRef] [PubMed]
- Heckathorn, S.A.; Poeller, G.J.; Coleman, J.S.; Hallberg, R.L. Nitrogen availability alters patterns of accumulation of heat stress-induced proteins in plants. Oecologia 1996, 105, 413–418. [Google Scholar] [CrossRef] [PubMed]
- Jung, H.W.; Hwang, B.K. Isolation, partial sequencing, and expression of pathogenesis-related cDNA genes from pepper leaves infected by Xanthomonas campestris pv. vesicatoria. Mol. Plant Microbe Interact. 2000, 13, 136–142. [Google Scholar] [CrossRef]
- Jacques, A.; Ghannam, A.; Erhardt, M.; de Ruffray, P.; Baillieul, F.; Kauffmann, S. NtLRP1, a tobacco leucine-rich repeat gene with a possible role as a modulator of the hypersensitive response. Mol. Plant Microbe Interact. 2006, 19, 747–757. [Google Scholar] [CrossRef] [PubMed]
- Shen, L.; Yang, S.; Yang, T.; Liang, J.Q.; Cheng, W.; Wen, J.Y.; Liu, Y.Y.; Li, J.Z.; Shi, L.P.; Tang, Q.; et al. CaCDPK15 positively regulates pepper responses to Ralstonia solanacearum inoculation and forms a positive-feedback loop with CaWRKY40 to amplify defense signaling. Sci. Rep. 2016, 6, 22439. [Google Scholar] [CrossRef]
- Clouse, S.D.; Sasse, J.M. BRASSINOSTEROIDS: Essential Regulators of Plant Growth and Development. Annu. Rev. Plant Physiol. Plant Mol. Biol. 2004, 49, 427–451. [Google Scholar] [CrossRef]
- Zhu, F.Y.; Li, L.; Lam, P.Y.; Chen, M.X.; Chye, M.L.; Lo, C. Sorghum extracellular leucine-rich repeat protein SbLRR2 mediates lead tolerance in transgenic Arabidopsis. Plant Cell Physiol. 2013, 54, 1549–1559. [Google Scholar] [CrossRef]





Disclaimer/Publisher’s Note: The statements, opinions and data contained in all publications are solely those of the individual author(s) and contributor(s) and not of MDPI and/or the editor(s). MDPI and/or the editor(s) disclaim responsibility for any injury to people or property resulting from any ideas, methods, instructions or products referred to in the content. |
© 2025 by the authors. Licensee MDPI, Basel, Switzerland. This article is an open access article distributed under the terms and conditions of the Creative Commons Attribution (CC BY) license (https://creativecommons.org/licenses/by/4.0/).
Share and Cite
Huang, J.; Lu, Y.; Huang, Y.; Yang, S.; He, S. Leucine-Rich Repeat Protein 13 Activates Immunity Against Ralstonia solanacearum and Thermotolerance in Pepper. Horticulturae 2025, 11, 1485. https://doi.org/10.3390/horticulturae11121485
Huang J, Lu Y, Huang Y, Yang S, He S. Leucine-Rich Repeat Protein 13 Activates Immunity Against Ralstonia solanacearum and Thermotolerance in Pepper. Horticulturae. 2025; 11(12):1485. https://doi.org/10.3390/horticulturae11121485
Chicago/Turabian StyleHuang, Jinfeng, Yibin Lu, Yu Huang, Sheng Yang, and Shuilin He. 2025. "Leucine-Rich Repeat Protein 13 Activates Immunity Against Ralstonia solanacearum and Thermotolerance in Pepper" Horticulturae 11, no. 12: 1485. https://doi.org/10.3390/horticulturae11121485
APA StyleHuang, J., Lu, Y., Huang, Y., Yang, S., & He, S. (2025). Leucine-Rich Repeat Protein 13 Activates Immunity Against Ralstonia solanacearum and Thermotolerance in Pepper. Horticulturae, 11(12), 1485. https://doi.org/10.3390/horticulturae11121485

