Whole Genome Re-Sequencing Reveals Insights into the Genetic Diversity and Fruit Flesh Color of Guava
Abstract
1. Introduction
2. Materials and Methods
2.1. Plant Materials and Sequencing
2.2. Mapping and Variant Calling
2.3. Phylogenetic and Population Structure Analysis
2.4. Population Selection Analysis
2.5. Transcriptome Analysis
2.6. Genome-Wide Association Study
2.7. RNA Extraction and qRT-PCR
3. Results
3.1. Sequencing and Variant Identification
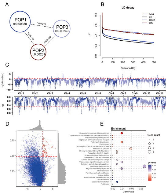
3.2. Phylogeny, Population Structure, and Kinship Relationships
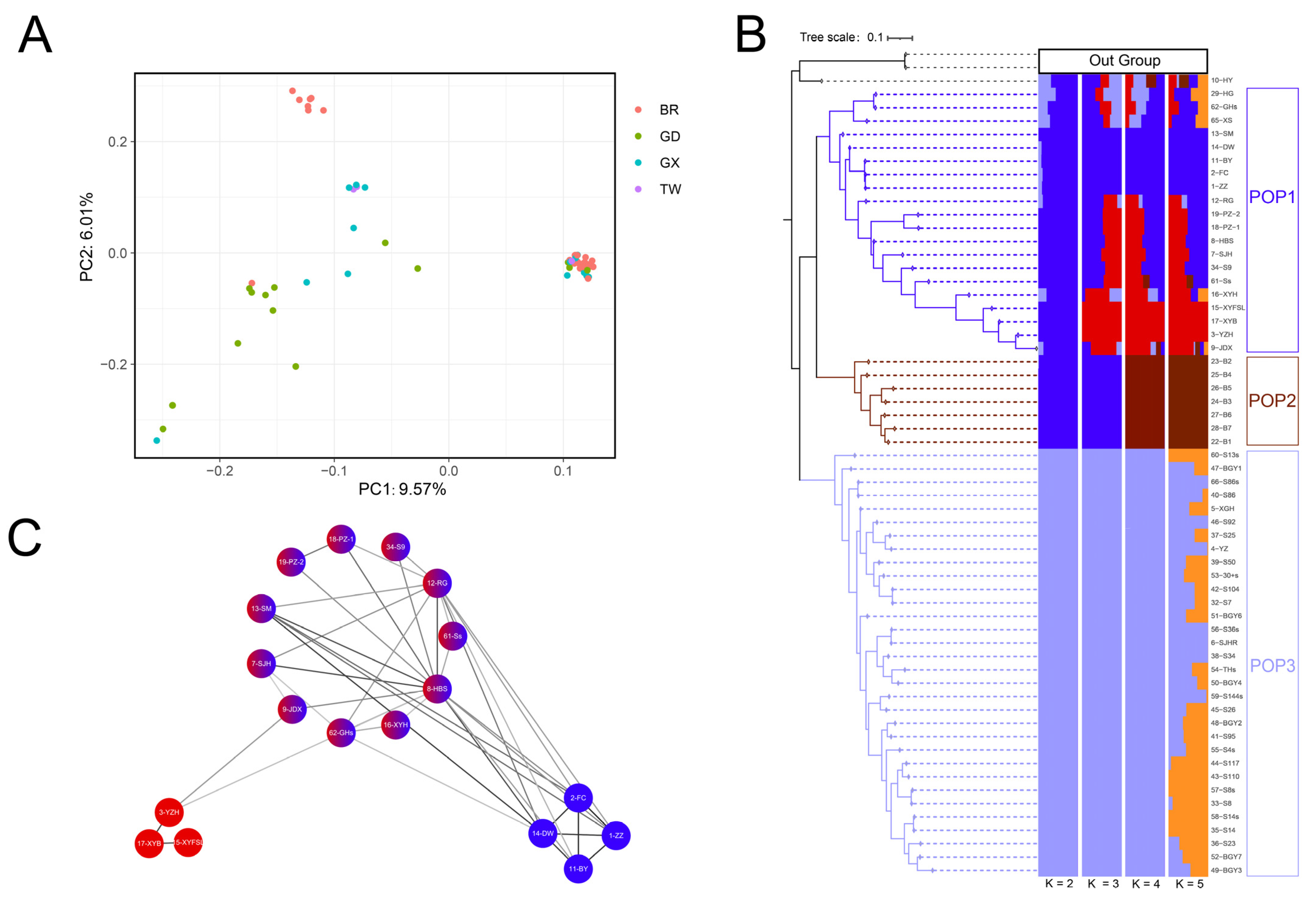
3.3. Genetic Diversity, Population Differentiation, and Selection
3.4. Preliminary GWAS for Fruit Flesh Color
4. Discussion
Supplementary Materials
Author Contributions
Funding
Data Availability Statement
Conflicts of Interest
References
- Gutiérrez, R.M.P.; Mitchell, S.; Solis, R.V. Psidium guajava: A review of its traditional uses, phytochemistry and pharmacology. J. Ethnopharmacol. 2008, 117, 1–27. [Google Scholar] [CrossRef] [PubMed]
- Hiwale, S. Sustainable Horticulture in Semiarid Dry Lands; Springer: New Delhi, India, 2015; pp. 1–393. [Google Scholar]
- Landrum, L.R. Psidium guajava L.: Taxonomy, relatives and possible origin. In Guava: Botany, Production and Uses; CABI Publishing: Oxfordshire, UK, 2021; pp. 1–21. [Google Scholar] [CrossRef]
- Kareem, A.; Jaskani, M.J.; Mehmood, A.; Khan, I.A.; Awan, F.S.; Sajid, M.W. Morpho-genetic profiling and phylogenetic relationship of guava (Psidium guajava L.) As genetic resources in Pakistan. Rev. Bras. Frutic. 2018, 40, e-069. [Google Scholar] [CrossRef]
- Pereira, F.M.; Kavati, R. Contribuição da pesquisa científica Brasileira no desenvolvimento de algumas frutíferas de clima subtropical1. J. Ethnopharmacol. 2008, 117, 27. [Google Scholar]
- Mehmood, A.; Jaskani, M.J.; Khan, I.A.; Ahmad, S.; Ahmad, R.; Luo, S.; Ahmad, N.M. Genetic diversity of Pakistani guava (Psidium guajava L.) Germplasm and its implications for conservation and breeding. Sci. Hortic. 2014, 172, 221–232. [Google Scholar] [CrossRef]
- Vasugi, C.; Chaturvedi, K.; Vishwakarma, P.K. Guava. In Fruit and Nut Crops; Rajasekharan, P.E., Rao, V.R., Eds.; Springer Nature: Singapore, 2023; Volumes 1–27. [Google Scholar]
- Sitther, V.; Zhang, D.; Harris, D.L.; Yadav, A.K.; Zee, F.T.; Meinhardt, L.W.; Dhekney, S.A. Genetic characterization of guava (Psidium guajava L.) Germplasm in the United States using microsatellite markers. Genet. Resour. Crop Evol. 2014, 61, 829–839. [Google Scholar] [CrossRef]
- Kherwar, D.; Usha, K.; Mithra, S.V.A.; Singh, B. Microsatellite (SRR) marker assisted assessment of population structure and genetic diversity for morpho-physiological traits in guava (Psidium guajava L.). J. Plant Biochem. Biotechnol. 2018, 27, 284–292. [Google Scholar] [CrossRef]
- Valdés-Infante Herrero, J.; Rodríguez, N.N.; Becker, D.; Velázquez, B.; Sourd, D.; Espinosa, G.; Rohde, W. Microsatellite characterization of guava (Psidium guajava L.) Germplasm collection in Cuba. Cultiv. Trop. 2007, 28, 61–67. [Google Scholar]
- Arévalo-Marín, E.; Casas, A.; Alvarado-Sizzo, H.; Ruiz-Sanchez, E.; Castellanos-Morales, G.; Jardón-Barbolla, L.; Fermin, G.; Padilla-Ramírez, J.S.; Clement, C.R. Genetic analyses and dispersal patterns unveil the Amazonian origin of guava domestication. Sci. Rep. 2024, 14, 15755. [Google Scholar] [CrossRef]
- Peng, W.; Liang, F.; Chen, Z.; Gong, Z.; Zhang, M.; Wei, R.; Li, H.; Zhang, T.; Pan, F.; Yang, X.; et al. Genomic signals of divergence and hybridization between a wild grape (Vitis adenoclada) and domesticated grape (‘shine muscat’). Fruit Res. 2024, 4, e028. [Google Scholar] [CrossRef]
- Lu, K.; Wei, L.; Li, X.; Wang, Y.; Wu, J.; Liu, M.; Zhang, C.; Chen, Z.; Xiao, Z.; Jian, H.; et al. Whole-genome resequencing reveals Brassica napus origin and genetic loci involved in its improvement. Nat. Commun. 2019, 10, 1154. [Google Scholar] [CrossRef] [PubMed]
- Huang, Z.; Shen, F.; Chen, Y.; Cao, K.; Wang, L. Chromosome-scale genome assembly and population genomics provide insights into the adaptation, domestication, and flavonoid metabolism of Chinese plum. Plant J. 2021, 108, 1174–1192. [Google Scholar] [CrossRef]
- Feng, C.; Feng, C.; Lin, X.; Liu, S.; Li, Y.; Kang, M. A chromosome-level genome assembly provides insights into ascorbic acid accumulation and fruit softening in guava (Psidium guajava). Plant Biotechnol. J. 2021, 19, 717–730. [Google Scholar] [CrossRef]
- Mittal, A.; Thakur, S.; Sharma, A.; Boora, R.S.; Arora, N.K.; Singh, D.; Singh Gill, M.I.; Dhillon, G.S.; Chhuneja, P.; Yadav, I.S.; et al. Guava cv. Allahabad safeda chromosome scale assembly and comparative genomics decodes breeders’ choice marker trait association for pink pulp colour. bioRxiv 2024. [Google Scholar] [CrossRef]
- Bolger, A.M.; Lohse, M.; Usadel, B. Trimmomatic: A flexible trimmer for Illumina sequence data. Bioinformatics 2014, 30, 2114–2120. [Google Scholar] [CrossRef] [PubMed]
- Li, H.; Durbin, R. Fast and accurate short read alignment with Burrows–Wheeler transform. Bioinformatics 2009, 25, 1754–1760. [Google Scholar] [CrossRef] [PubMed]
- Li, H.; Handsaker, B.; Wysoker, A.; Fennell, T.; Ruan, J.; Homer, N.; Marth, G.; Abecasis, G.; Durbin, R.; 1000 Genome Project Data Processing Subgroup. The sequence alignment/map format and samtools. Bioinformatics 2009, 25, 2078–2079. [Google Scholar] [CrossRef]
- Mckenna, A.; Hanna, M.; Banks, E.; Sivachenko, A.; Cibulskis, K.; Kernytsky, A.; Garimella, K.; Altshuler, D.; Gabriel, S.; Daly, M.; et al. The genome analysis toolkit: A mapreduce framework for analyzing next-generation dna sequencing data. Genome Res. 2010, 20, 1297–1303. [Google Scholar] [CrossRef]
- Price, M.N.; Dehal, P.S.; Arkin, A.P. Fasttree: Computing large minimum evolution trees with profiles instead of a distance matrix. Mol. Biol. Evol. 2009, 26, 1641–1650. [Google Scholar] [CrossRef]
- Purcell, S.; Neale, B.; Todd-Brown, K.; Thomas, L.; Ferreira, M.A.R.; Bender, D.; Maller, J.; Sklar, P.; de Bakker, P.I.W.; Daly, M.J.; et al. Plink: A tool set for whole-genome association and population-based linkage analyses. Am. J. Hum. Genet. 2007, 81, 559–575. [Google Scholar] [CrossRef]
- Alexander, D.H.; Novembre, J.; Lange, K. Fast model-based estimation of ancestry in unrelated individuals. Genome Res. 2009, 19, 1655–1664. [Google Scholar] [CrossRef]
- Zhang, C.; Dong, S.; Xu, J.; He, W.; Yang, T. Poplddecay: A fast and effective tool for linkage disequilibrium decay analysis based on variant call format files. Bioinformatics 2019, 35, 1786–1788. [Google Scholar] [CrossRef]
- Tajima, F. Evolutionary relationship of DNA sequences in finite populations. Genetics 1983, 105, 437–460. [Google Scholar] [CrossRef]
- Luikart, G.; England, P.R.; Tallmon, D.; Jordan, S.; Taberlet, P. The power and promise of population genomics: From genotyping to genome typing. Nat. Rev. Genet. 2003, 4, 981–994. [Google Scholar] [CrossRef] [PubMed]
- Schlötterer, C. Hitchhiking mapping—Functional genomics from the population genetics perspective. Trends Genet. 2003, 19, 32–38. [Google Scholar] [CrossRef] [PubMed]
- Beaumont, M.A. Adaptation and speciation: What can FST tell us? Trends Ecol. Evol. 2005, 20, 435–440. [Google Scholar] [CrossRef] [PubMed]
- Danecek, P.; Auton, A.; Abecasis, G.; Albers, C.A.; Banks, E.; Depristo, M.A.; Handsaker, R.E.; Lunter, G.; Marth, G.T.; Sherry, S.T.; et al. The variant call format and vcftools. Bioinformatics 2011, 27, 2156–2158. [Google Scholar] [CrossRef] [PubMed]
- Wu, T.; Hu, E.; Xu, S.; Chen, M.; Guo, P.; Dai, Z.; Feng, T.; Zhou, L.; Tang, W.; Zhan, L.; et al. Clusterprofiler 4.0: A universal enrichment tool for interpreting omics data. Innovation 2021, 2, 100141. [Google Scholar] [CrossRef]
- Zheng, B.; Zhao, Q.; Wu, H.; Ma, X.; Xu, W.; Li, L.; Liang, Q.; Wang, S. Metabolomics and transcriptomics analyses reveal the potential molecular mechanisms of flavonoids and carotenoids in guava pulp with different colors. Sci. Hortic. 2022, 305, 111384. [Google Scholar] [CrossRef]
- Chen, S.; Zhou, Y.; Chen, Y.; Gu, J. Fastp: An ultra-fast all-in-one fastq preprocessor. Bioinformatics 2018, 34, i884–i890. [Google Scholar] [CrossRef]
- Kim, D.; Paggi, J.M.; Park, C.; Bennett, C.; Salzberg, S.L. Graph-based genome alignment and genotyping with hisat2 and hisat-genotype. Nat. Biotechnol. 2019, 37, 907–915. [Google Scholar] [CrossRef]
- Pertea, M.; Pertea, G.M.; Antonescu, C.M.; Chang, T.; Mendell, J.T.; Salzberg, S.L. Stringtie enables improved reconstruction of a transcriptome from RNA-seq reads. Nat. Biotechnol. 2015, 33, 290–295. [Google Scholar] [CrossRef]
- Anders, S.; Huber, W. Differential expression analysis for sequence count data. Genome Biol. 2010, 11, R106. [Google Scholar] [CrossRef]
- Kang, H.M.; Sul, J.H.; Service, S.K.; Zaitlen, N.A.; Kong, S.; Freimer, N.B.; Sabatti, C.; Eskin, E. Variance component model to account for sample structure in genome-wide association studies. Nat. Genet. 2010, 42, 348–354. [Google Scholar] [CrossRef]
- Dong, S.; He, W.; Ji, J.; Zhang, C.; Guo, Y.; Yang, T. Ldblockshow: A fast and convenient tool for visualizing linkage disequilibrium and haplotype blocks based on variant call format files. Brief. Bioinform. 2021, 22, bbaa227. [Google Scholar] [CrossRef]
- Chen, C.; Li, J.; Feng, J.; Liu, B.; Feng, L.; Yu, X.; Li, G.; Zhai, J.; Meyers, B.C.; Xia, R. Srnaanno—A database repository of uniformly annotated small rnas in plants. Hortic. Res. 2021, 8, 45. [Google Scholar] [CrossRef]
- The, U.C. Uniprot: A hub for protein information. Nucleic Acids Res. 2015, 43, D204–D212. [Google Scholar] [CrossRef]
- Kumar, S.; Muthukumar, M.; Bajpai, A.; Kushwaha, A.K.; Ahmad, I.; Bajpai, Y.; Singh, A.; Damodaran, T.; Trivedi, M. Selection and validation of stable reference genes in guava (Psidium guajava L.) For reliable and consistent gene expression analysis. Electron. J. Biotechnol. 2025, 75, 49–56. [Google Scholar] [CrossRef]
- Wu, J.; Wang, Y.; Xu, J.; Korban, S.S.; Fei, Z.; Tao, S.; Ming, R.; Tai, S.; Khan, A.M.; Postman, J.D.; et al. Diversification and independent domestication of Asian and European pears. Genome Biol. 2018, 19, 77. [Google Scholar] [CrossRef]
- Li, Y.; Cao, K.; Zhu, G.; Fang, W.; Chen, C.; Wang, X.; Zhao, P.; Guo, J.; Ding, T.; Guan, L.; et al. Genomic analyses of an extensive collection of wild and cultivated accessions provide new insights into peach breeding history. Genome Biol. 2019, 20, 36. [Google Scholar] [CrossRef]
- Duan, N.; Bai, Y.; Sun, H.; Wang, N.; Ma, Y.; Li, M.; Wang, X.; Jiao, C.; Legall, N.; Mao, L.; et al. Genome re-sequencing reveals the history of apple and supports a two-stage model for fruit enlargement. Nat. Commun. 2017, 8, 249. [Google Scholar] [CrossRef]
- Wang, Y.; Paterson, A.H. Loquat (Eriobotrya japonica (Thunb.) Lindl) population genomics suggests a two-staged domestication and identifies genes showing convergence/parallel selective sweeps with apple or peach. Plant J. 2021, 106, 942–952. [Google Scholar] [CrossRef]
- Kwee, L.T.; Chong, K.K. Guava in Malaysia: Production, Pests, and Diseases; Tropical Press: Singapore, 1990. [Google Scholar]
- Corrêa, L.C.; Santos, C.A.F.; Vianello, F.; Lima, G.P.P. Antioxidant content in guava (Psidium guajava) and araçá (Psidium spp.) Germplasm from different Brazilian regions. Plant Genet. Resour. 2011, 9, 384–391. [Google Scholar] [CrossRef]
- Mahattanatawee, K.; Manthey, J.A.; Luzio, G.; Talcott, S.T.; Goodner, K.; Baldwin, E.A. Total antioxidant activity and fiber content of select Florida-grown tropical fruits. J. Agric. Food. Chem. 2006, 54, 7355–7363. [Google Scholar] [CrossRef]
- Colquhoun, T.A.; Kim, J.Y.; Wedde, A.E.; Levin, L.A.; Schmitt, K.C.; Schuurink, R.C.; Clark, D.G. Phmyb4 fine-tunes the floral volatile signature of Petunia × hybrida through phc4h. J. Exp. Bot. 2011, 62, 1133–1143. [Google Scholar] [CrossRef]
- Wang, X.; Wu, J.; Guan, M.; Zhao, C.; Geng, P.; Zhao, Q. Arabidopsis MYB4 plays dual roles in flavonoid biosynthesis. Plant J. 2020, 101, 637–652. [Google Scholar] [CrossRef]
- Banerjee, S.; Agarwal, P.; Choudhury, S.R.; Roy, S. MYB4, a member of R2R3-subfamily of MYB transcription factor functions as a repressor of key genes involved in flavonoid biosynthesis and repair of UV-B induced DNA double strand breaks in Arabidopsis. Plant Physiol. Biochem. 2024, 211, 108698. [Google Scholar] [CrossRef]




| Class | SNP | Indel |
|---|---|---|
| Exonic | 336,222 | 35,442 |
| Intronic | 891,110 | 224,698 |
| Intergenic | 4,304,751 | 888,013 |
| Upstream/downstream | 774,498 | 247,218 |
Disclaimer/Publisher’s Note: The statements, opinions and data contained in all publications are solely those of the individual author(s) and contributor(s) and not of MDPI and/or the editor(s). MDPI and/or the editor(s) disclaim responsibility for any injury to people or property resulting from any ideas, methods, instructions or products referred to in the content. |
© 2025 by the authors. Licensee MDPI, Basel, Switzerland. This article is an open access article distributed under the terms and conditions of the Creative Commons Attribution (CC BY) license (https://creativecommons.org/licenses/by/4.0/).
Share and Cite
Huang, J.; Yang, X.; Zhao, C.; Peng, Z.; Chen, J. Whole Genome Re-Sequencing Reveals Insights into the Genetic Diversity and Fruit Flesh Color of Guava. Horticulturae 2025, 11, 1194. https://doi.org/10.3390/horticulturae11101194
Huang J, Yang X, Zhao C, Peng Z, Chen J. Whole Genome Re-Sequencing Reveals Insights into the Genetic Diversity and Fruit Flesh Color of Guava. Horticulturae. 2025; 11(10):1194. https://doi.org/10.3390/horticulturae11101194
Chicago/Turabian StyleHuang, Jiale, Xianghui Yang, Chongbin Zhao, Ze Peng, and Jun Chen. 2025. "Whole Genome Re-Sequencing Reveals Insights into the Genetic Diversity and Fruit Flesh Color of Guava" Horticulturae 11, no. 10: 1194. https://doi.org/10.3390/horticulturae11101194
APA StyleHuang, J., Yang, X., Zhao, C., Peng, Z., & Chen, J. (2025). Whole Genome Re-Sequencing Reveals Insights into the Genetic Diversity and Fruit Flesh Color of Guava. Horticulturae, 11(10), 1194. https://doi.org/10.3390/horticulturae11101194

