Next Article in Journal
Effects of N, P, K Nutrition Levels on the Growth, Flowering Attributes and Functional Components in Chrysanthemum morifolium
Next Article in Special Issue
Genome-Wide Identification of the ARF Gene Family in Three Dendrobium Species and Its Expression Pattern Analysis in D. nobile Flower
Previous Article in Journal
Study on Morphological Traits of Natural Populations of Vaccinium uliginosum at Different Altitudinal Gradients on Changbai Mountain
Previous Article in Special Issue
Genome-Wide Identification of MYB Transcription Factors and Their Function on Floral Volatile Compounds Biosynthesis in Antirrhinum majus L.
 
 
Font Type:
Arial Georgia Verdana
Font Size:
Aa Aa Aa
Line Spacing:
Column Width:
Background:
Article

Genome-Wide Identification and Expression Analysis of Beta-Galactosidase Family Members in Chinese Bayberry (Myrica rubra)

1
Institute of Horticulture, Zhejiang Academy of Agricultural Sciences, Hangzhou 310021, China
2
State Key Laboratory for Managing Biotic and Chemical Threats to Quality and Safety of Agro-Products, Hangzhou 310021, China
3
College of Life Sciences, Zhejiang Normal University, Jinhua 321004, China
4
Xianghu Laboratory, Hangzhou 311231, China
*
Authors to whom correspondence should be addressed.
These authors contributed equally to this work.
Horticulturae 2024, 10(3), 225; https://doi.org/10.3390/horticulturae10030225
Submission received: 30 January 2024 / Revised: 20 February 2024 / Accepted: 21 February 2024 / Published: 26 February 2024

Abstract

Fruit development and softening play pivotal roles in determining fruit quality and post-harvest shelf life in Chinese bayberry (Myrica rubra). However, the specific role of beta (β)-galactosidase, particularly β-galactosidase of M. rubra (MrBGAL), in facilitating fruit softening remains unclear. In this study, we aimed to address this gap by investigating the involvement of MrBGALs genes in fruit softening. We identified all 15 MrBGALs and conducted a comprehensive analysis, including phylogenetic relationships, gene structure, protein motifs, co-linearity, and expression patterns. Using phylogenetic analysis, we classified all MrBGALs into five distinct groups. Additionally, cis-element prediction and comparative genome analysis provided insightful clues about the functionality of MrBGALs. Transcriptome data revealed unique expression patterns of MrBGALs throughout various fruit development stages. These findings introduce valuable candidate genes that can contribute to unraveling the functions and molecular mechanisms governing fruit development and softening in Chinese bayberry.

1. Introduction

Chinese bayberry (Myrica rubra Sieb. et Zucc.) belongs to the Myricaceae family, with Myrica as its predominant genus, comprising about 50 species [1]. It is a subtropical plant native to China that has been cultured for thousands of years in China and other Asian countries [2]. Recognized for its delicious taste and versatility, Chinese bayberry’s fruits are consumed fresh or undergo processing into diverse products such as juice, jam, sweets, and wine. Beyond their culinary appeal, the fruits are acclaimed for their health benefits attributed to antioxidants, showcasing anti-inflammatory [3,4], anti-diabetic [5,6], and anti-bacterial [4,7] properties. The ripening period of Chinese bayberry is brief, aligning with the plum rain season and post-ripening, the fruit undergoes rapid softening, leading to significant damage and substantial economic losses. Consequently, the promotion of slow-softening traits and the cultivation of new varieties with early maturation characteristics have emerged as crucial factors for the sustainable advancement of this industry.
Fruit softening is a critical determinant of fruit quality and post-harvest shelf life, representing a pivotal aspect of the ripening syndrome. It involves biochemical changes in cell wall fractions that are associated with the breakdown of cell wall polymers [8,9]. This process is catalyzed by cell wall hydrolytic enzymes, including polygalacturonase, pectin methylesterase, pectate lyase, and β-galactosidase [10,11,12]. Among these enzymes, polygalacturonase [13] and β-galactosidase [14,15] have been extensively studied and are considered the most potent enzymes regulating fruit softening. Plant β-galactosidase, a constituent of the glycoside hydrolase 35 (GH35) families [16], plays a crucial role in catalyzing the removal of terminal galactosyl residues from carbohydrates, glycoproteins, and galactolipids [17]. The β-galactosidase family (BGAL) has been identified in various plant species, such as Arabidopsis [18], tomato [19] and sweet potato [20]. The GH35 conserved domain of the BGAL in the N-terminal region [21] is typically responsible for the hydrolytic activity of β-galactosidase. The protein subcellular location of the BGAL in melon and Arabidopsis showed that they were mainly located in extracellular space (cell wall) [11]. The BGAL play significant roles throughout a plant’s lifecycle, influencing plant growth and development, including fruit softening [22,23,24,25,26], fruit development and ripening [19,27,28], seed germination [29], stress responses [30,31], and root development [32]. Furthermore, β-galactosidase is believed to expedite fruit softening [33].
β-galactosidase is believed to expedite fruit softening by increasing the porosity of the cell wall, thereby enhancing the access of other cell wall-degrading enzymes [34]. The activity of β-galactosidase remained stable within the pH range of 3.5–8.5, with the highest activity observed at pH 4.5 in Arabidopsis [18,35]. Furthermore, Arabidopsis BGAL4 was stable up to 45 °C but lost activity precipitously at higher temperatures, suggesting that β-galactosidase maintains relatively high activity across various fruit-ripening stages. Seven BGALs in tomato are reportedly expressed throughout fruit development, with six identified as expressed during ripening. The downregulation of tomato β-galactosidase 4 (TBG4) has been linked to reduced fruit softening [36]. Moreover, suppressing β-galactosidase activity in the early stages of ripening markedly diminishes fruit softening [9], indicating the important functions of the BGAL as crucial contributors to cell wall changes associated with ripening-related firmness loss. Mdβ-GAL18 a pectin-degrading enzyme associated with cell wall metabolism was upregulated via exogenous ethylene treatment. In apples, ethylene-induced MdZF-HD11 interacts with Mdβ-GAL18 to promote the post-harvest softening of apples [22]. The use of a specialized universal primer facilitates a comprehensive understanding of the expression patterns of the BGAL family genes [37]. Understanding the global landscape of BGAL genes in Chinese bayberry (MrBGALs) is crucial for the cultivation of slow-softening Chinese bayberry.
While the BGAL have been extensively identified in various plant species [38], their function in Chinese bayberry remains elusive. In this study, we have, for the first time, identified 15 MrBGALs. Subsequently, we explored their phylogeny, motif compositions, and predicted cis-elements using diverse bioinformatics tools. Our investigation aims to establish the groundwork for comprehending the role of MrBGALs through a comprehensive analysis, providing innovative insights into the regulatory mechanisms of MrBGALs influencing plant growth.

2. Methods

2.1. Identification of MrBGALs

The PF01301 domain, cataloged in the Pfam database, has been recurrently linked with β-galactosidase enzymes, indicating a probable involvement in shaping their structure or influencing their function. In our quest to pinpoint MrBGALs (putative β-galactosidases), we employed the hmmscan tool to meticulously filter through candidate sequences harboring the PF01301 domain. Our set inclusion criteria were meticulously defined: a full sequence E-value less than 1 × 10−5, a domain i-Evalue less than 1 × 10−5, and a minimum coverage of the PF01301 domain in the target sequence equal to or exceeding 80%.

2.2. Analysis of Co-Linearity

Co-linearity analysis was conducted through a systematic series of steps. Initially, the protein sequences of Chinese bayberry were aligned using a self-to-self comparison facilitated using BLAST software. This alignment process was executed with specific parameters, including an E-value threshold of 1 × 10−5, a tabular output format (-m8), settings for verbosity (-v) set at 5, and number of database sequences to show (-b) set at 5. Following sequence alignment, the identification of co-linearity relationships was accomplished using MCScanX software. Subsequently, the classification of MrBGALs (putative β-galactosidases) was carried out using the duplicate_gene_classifier module of MCScanX to categorize the identified genes based on their duplications and potential functional significance [39].

2.3. The Phylogenetic Tree, Gene Structures, and Motif Analysis of MrBGALs

To delve into the phylogenetic relationships among MrBGALs, we initiated the process by extracting amino acid sequences featuring the conserved Glyco_hydro_35 domain (PF01301). These sequences were then subjected to alignment using MUSCLE software v3.8.1551 [40] and subsequently constructed an evolutionary tree through FastTree 2.1.11 [41]. The resulting evolutionary tree, along with the gene structure diagram, was visualized using TBtools v1 [42]. Additionally, we conducted a search for conserved motifs using MEME 5.0.5 [43].

2.4. Cis-Element Prediction

To anticipate the putative cis-elements governing the expression of MrBGALs, we began by extracting upstream promoter sequences, spanning a region of 1000 base pairs (bp) upstream of the transcription start site. Subsequently, these extracted promoter sequences were subjected to a meticulous cis-element prediction analysis employing the widely recognized bioinformatics tool, PlantCARE (https://bioinformatics.psb.ugent.be/webtools/plantcare/html/, accessed on 24 January 2024). The PlantCARE database specializes in the identification of cis-regulatory elements in plant promoters.

2.5. Genomes for Evolutionary and Comparative Genome Analysis

The genetic information was acquired from the Ensembl database (https://plants.ensembl.org, accessed on 24 January 2024). The five genomes retrieved comprised Solanum lycopersicum (SL3.0), Cucumis melo L. (Melonv4), Arabidopsis thaliana (L.) (TAIR10), Prunus persica (PAV_r1.0), and Malus domestica (ASM211411v1). Additionally, the genome of Fragaria vesca L. was obtained from http://eplant.njau.edu.cn/strawberry/, accessed on 24 January 2024, and the genome of M. rubra was downloaded from http://cotton.zju.edu.cn/source/Myrica_rubra.zip, accessed on 24 January 2024 [44].

2.6. RNA Sequencing

Total RNA was extracted from three stages—unripe (UR), middle ripe (MR), and full ripe (FR)—of M. rubra Zaojia fruit using TRIzol reagent (Invitrogen, Waltham, MA, USA), and its integrity was evaluated through RNA integrity numbers using the Agilent 2100 (Santa Clara, CA, USA) system, following the manufacturer’s guidelines. Library construction was executed using an NEB Next Ultra II RNA Library Prep Kit. Subsequently, sequencing was conducted on an Illumina HiSeq X Ten machine in pair-end mode, generating 150 base pairs per read (Genewiz, South Plainfield, NJ, USA).

2.7. Analysis of RNA Sequencing Data

RNA sequencing data were analyzed as previously described [45]. Briefly, the sequencing reads underwent trimming and alignment to the reference genome of Zaojia using Fastp v0.23.2 [46] and HISAT2 v2.2.1 [47], respectively. FPKM (fragments per kilobase of transcript per million mapped reads) values were computed utilizing StringTie v1.3.3b. Differentially expressed genes were identified employing the R package Ballgown, applying cutoff criteria of FPKM fold change >1.5 and a p-value of <0.05 [48].

3. Results

3.1. Identification and Characterization of MrBGALs

To systematically identify and characterize MrBGALs, we extracted the longest protein coding sequences, subjected them to annotation using hmmscan, and applied stringent criteria to filter candidate sequences containing the PF01301 domain. A total of 15 candidate MrBGALs met these criteria (Supplementary Table S1). The distribution of MrBGALs across chromosomes revealed an uneven pattern, with representations on Chr1, Chr3, Chr5, Chr6, Chr7, and Chr8. Notably, certain genes, exemplified by MrChr3G28670 and MrChr3G28800, were found in close proximity to each other on a single chromosome. This spatial arrangement suggests a potential functional collaboration between these genes or a possibility of duplicated functions. To further elucidate the genomic organization and evolutionary patterns, we conducted synteny analysis for all these MrBGALs. The results revealed that 5 gene pairs from 15 MrBGALs appeared to have stemmed from whole-genome duplication (WGD) or segmental duplications. These gene pairs were distributed on four Chinese bayberry chromosomes and most frequently on Chr7 and Chr 8. Meanwhile, three GT1 genes were likely to be tandem duplicates, suggesting that WGD or segmental duplication and tandem duplication played comparably important roles in the evolution of these MrBGALs (Figure 1A, Supplementary Table S2).

3.2. Evolutionary Analysis of MrBGALs and Other Plants

To enhance the contextualization of the evolutionary classification, we applied the analytical approach previously used for the identification of MrBGALs to extract the longest transcripts from the selected six species for evolutionary analysis. Individually scrutinizing the BGAL family members of Arabidopsis thaliana (L.) Heynh, Solanum Lycopersicum, Cucumis melo, Prunus persica, Fragaria vesca, and Malus domestica, we aligned the protein sequences of family members and constructed an evolutionary analysis, followed by clade classification. Our comprehensive analysis revealed that the 122 BGALs from 7 species could be systematically categorized into 7 groups: Clade A (24), Clade B (22), Clade C (19), Clade D (6), Clade E (27), Clade F (20), and Clade G (6) (Figure 1B). Genes within the same clade exhibit a notable potential for shared functionality, thereby allowing us to infer and predict the functional attributes of MrBGALs based on their placement within corresponding branches. The expression levels of Mdβ-Gal1 (MD09G0168900, Clade A), Mdβ-Gal3 (MD02G0117600, Clade B), Mdβ-Gal5 (MD10G0056800, Clade B), and Mdβ-Gal11 (MD10G0078800, Clade B) gradually increased during apple fruit development [28]. This observation suggests a potential association of these clades (Clade A: MrChr6G29410, MrChr6G29420, and MrChr3G28670; Clade B: MrChr8G02590, MrChr7G12780, and MrChr8G25210) with fruit development.

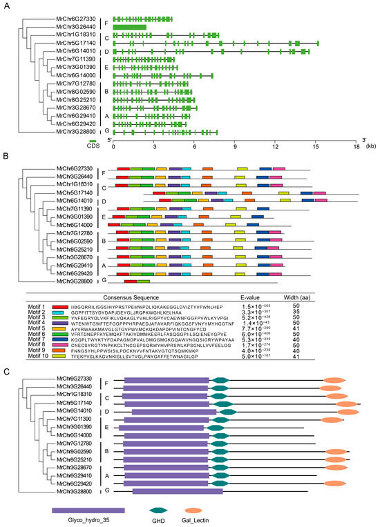
3.3. Analysis of Gene Structures and the Motif Composition Conserved Domain of MrBGALs

In our investigation of MrBGAL structures, we aligned the sequences of 15 MrBGALs and constructed an evolutionary tree, providing a coherent illustration of their evolutionary relationships. The categorization of these 15 MrBGALs unveiled seven distinct groups (Figure 2A). Notably, Group A, Group B, and Group E emerged as the predominant clusters, each accommodating three genes. In contrast, Group C and Group F encompassed two genes each, while Group D and Group G comprised a singular gene. Group G stood out notably from the others in the evolutionary tree, exhibiting marked differences, indicating that its functionalities may differ from those of the other groups. An analysis of conserved motifs further refined our classification. Ten motifs were identified across these groups (Supplementary Table S3). Groups A, B, C, D, and F encompassed all ten motifs, whereas Group G contained only Motif1 and Motif2. Group E stood out by lacking Motif8 (Figure 2B). Upon scrutinizing the protein domain composition, it was evident that all MrBGALs harbor the functional Glyco_hydro_35 domain, the primary β-galactosidase active domain within the plant glycoside hydrolase family 35. However, the presence of the GHD and galactose-adhering lectin (Gal_lectin) domains is gene-specific. All MrBGALs, except MrChr3G28800, feature the GHD domain. In contrast, MrChr3G01390, MrChr6G14000, MrChr7G12780, MrChr6G29410, and MrChr3G28800 lack the galactose-adhering lectin domain, and the remaining genes possess Gal_lectin domains at the C terminus of the protein sequence (Figure 2C). These results suggest that all MrBGALs demonstrated β-galactosidase activity, indicating their potential role in augmenting the porosity of the cell wall. This, in turn, could enhance the accessibility of other cell wall-degrading enzymes, consequently influencing fruit development and softening processes.

3.4. Cis-Element Prediction of MrBGALs

Promoters serve as pivotal regulators of gene expression, exerting influence over both temporal and spatial dimensions through interactions with specific cis-regulatory elements. These cis-elements, short DNA sequences, assume a critical role in orchestrating gene expression by engaging with transcription factors and other regulatory proteins. To elucidate the potential upstream transcriptional regulatory mechanisms of MrBGALs, we predicted and analyzed the cis-elements within the promoter sequences of each MrBGAL using PlantCARE. A total of 13 cis-elements were identified in the promoters of MrBGALs. Most MrBGALs promoters had the GARE (gibberellin-responsive element), AuxRE (Auxin-responsive element) and ABRE (abscisic acid-responsive element) motifs which were involved in plant hormone response (Figure 3). Gibberellins, auxins, and abscisic acid play a crucial role in regulating various aspects of plant growth and development, including fruit development and softening. The association between cis-regulatory elements and pathways, as well as the quantity of cis-regulatory elements associated with each pathway for MrBGALs, suggests that diverse plant hormone-responsive elements, including those for auxin, abscisic acid, salicylic acid, gibberellin, and methyl jasmonate (MeJA), may mediate the expression of MrBGALs (Supplementary Tables S4 and S5), which suggests that MrBGALs may constitute a significant component within the regulatory system governing fruit development and softening. Furthermore, the presence of light-responsive elements, stress-related elements (such as those associated with low temperature and drought), and other regulatory motifs indicates the potential responsiveness of MrBGALs to these inductions.

3.5. Comparative Genome Analysis between Arabidopsis thaliana, M. rubra, and Solanum lycopersicum

To further explore the phylogenetic mechanism of MrBGALs, comparative syntenic maps between M. rubra and the two representative species, Arabidopsis thaliana and Solanum lycopersicum, were constructed. By integrating the multi-species evolutionary tree of the BGAL family, we identified 15 orthologous gene pairs exhibiting co-linearity between Arabidopsis thaliana and M. rubra, while 10 orthologous gene pairs exhibed co-linearity between M. rubra and Solanum lycopersicum (Figure 4, Supplementary Table S6), demonstrating a noteworthy degree of conservation. While Gal4 in tomato and strawberry has been correlated with reduced fruit softening [24,36], our investigation revealed that Atβ-Gal4 (AT5G56870.1) and MrChr6G29420 formed a gene pair, implying that they have a potential role in the fruit softening process of MrChr6G29420.

3.6. Expression Profiles in Different Fruit Development Stages

To elucidate the potential functions of MrBGALs genes, we analyzed transcriptome data from three distinct developmental stages—namely, unripe (UR), middle ripe (MR), and full ripe (FR)—of ZaoJia, a subspecies of Chinese bayberry. In our findings, 10 out of 15 MrBGALs genes were identified in this subspecies. Compared to the UR stage, 2183 genes were upregulated, and 2294 genes were downregulated in the MR stage, with 8 out of 10 MrBGALs displaying upregulation (Figure 5A, Supplementary Table S7). During the UR to MR period, the initiation of fruit development occurs, necessitating substantial nutritional resources for growth, with the upregulation of a majority of MrBGALs facilitating the developmental processes leading to the formation of a firm fruit. Compared to the UR stage, 3526 genes were upregulated, and 3621 genes were downregulated in the FR stage, with 6 out of 10 MrBGALs exhibiting upregulation (Figure 5B, Supplementary Table S8). Throughout the entire ripening process, the prevalent upregulation of the majority of MrBGALs implies their active involvement in the processes of fruit development and softening. Interestingly, compared to the MR stage, the FR stage revealed 1819 upregulated genes and 2136 downregulated genes, with 2 out of 10 MrBGALs being significantly downregulated (Figure 5C, Supplementary Table S9). In this post-fruit-ripening stage, MrBGALs experience downregulation, signifying a distinct regulatory pattern compared to the initiation of fruit development, which may be associated with the post-development and softening of the fruit. These results underscore the crucial role of MrBGALs across all fruit development stages. Notably, the majority of MrBGALs exhibited upregulation during the early stage of fruit ripening, transitioning towards either no change or downregulation in the post-fruit-ripening stage. This pattern indicates a distinctive up-to-down modulation in the fate of MrBGALs during fruit ripening. MrChr6G29420 displayed notable upregulation in both the unripe/middle and middle/full ripening stages, suggesting an active function throughout the entire stage. This observation implies a potential association with fruit development and softening processes. To further understand the expression pattern of MrBGALs, we compared all annotated MrBGALs across the three stages, revealing a consistent pattern of first rise then descend (Figure 5D). Subsequently, we performed gene ontology (GO) enrichment analysis utilizing differentially expressed genes. Notably, during the UR-MR stage, two of the differentially expressed MrBGALs, MrChr6G29420 and MrChr3G28670, were identified as intracellular components, which indicates that these two genes play pivotal roles in the initiation stage of fruit development and that their upregulation may be induced by the onset of fruit ripening. In the subsequent UR-FR stage, MrChr3G28670 was associated with cellular anatomical entities, demonstrating the significance of this gene throughout the entire stage of fruit development. Moreover, during the MR-FR stage, MrChr5G17140 was identified in relation to cellular anatomical entities as well, suggesting that it could serve as a supplementary support for MrChr3G28670 during the post-fruit-ripening stage (Figure 5E). These findings indicate diverse roles of MrBGALs in various stages and aspects of fruit development, ranging from intracellular processes to extracellular functions. Additionally, during the UR-MR stage, three MrBGALs were enriched in the molecular function of binding, indicating that their potential role may be activated by cis-regulation and that these genes could functionally act as regulators in the downstream regulation system (Figure 5F). Furthermore, KEGG enrichment analysis for differentially expressed genes in the three stages revealed significant enrichment only in the UR-MR stage, particularly in glycosphingolipid biosynthesis and glycosaminoglycan degradation, which are both associated with fruit softening (Figure 5G). In this pathway, the following seven out of ten MrBGALs participated in these pathways: MrChr3G28670, MrChr3G28800, MrChr5G17140, MrChr6G29410, MrChr6G29420, MrChr8G02590, and MrChr8G25210. During the ripening process of fruits, glycan degradation plays a crucial role, particularly in the context of fruit softening. Glycan degradation is a complex biochemical process involving the coordinated action of multiple enzymes, including β-galactosidases. This enzymatic activity results in the weakening of intercellular connections, aligning with our functional analysis that indicates the involvement of MrBGALs in functions spanning from intracellular to extracellular processes. Thus, MrBGALs plays a significant role in the softening of fruits.

4. Discussion

The peculiar morphology of Chinese bayberry fruit, coupled with its gradual softening from its early stages to ripening, makes it imperative to study the textural changes during fruit development. BGALs take part in various processes of plant growth and development, particularly in fruit softening. In plants, these enzymes play various roles in different physiological processes, and they are indeed widely distributed. One of the key functions of β-galactosidases in plants is related to the modulation of cell wall polysaccharides [9,10], which can influence plant growth and fruit softening. In this study, we conducted a comprehensive analysis of 15 MrBGALs identified through whole-genome exploration of the reference genome (Figure 1A). Our specific focus was on MrBGALs that could potentially contribute to fruit development and softening. In apples, BGALs associated with fruit development are categorized into Clade A and Clade B. Our analysis revealed the presence of three MrBGALs, namely MrChr6G29410, MrChr6G29420, and MrChr3G28670 in Clade A, and three MrBGALs in Clade B, namely MrChr8G02590, MrChr7G12780, and MrChr8G25210. This observation suggests that these MrBGALs play a crucial role in fruit development (Figure 1B). In rice, the functional analysis of knockout plants for OsBGAL9 underscored the pivotal role of BGALs. The observed phenotype, marked by short stature and growth retardation, highlights the significance of OsBGAL9 in the regulation of rice plant growth and development [30]. The conservation of all MrBGALs was generally high, with the exception of MrChr3G28800, which contained the Glyco_hydro_35 domain motif. Most MrBGALs featured GHD and galactose-adhering lectin (Gal_lectin) domains. The expansion of MrBGALs at the whole-genome level through gene and motif duplications, with the exception of MrChr3G28800, indicated the emergence of new genes during the evolution of M. rubra (Figure 2A–C).
In our investigation, PlantCARE was employed to elucidate the transcriptional regulatory mechanisms governing MrBGALs. Our findings revealed that the upstream region of MrBGALs harbored 13 cis-elements associated with phytohormone responses, including GARE, AuxRE, and ABRE motifs (Figure 3). This suggests a potential regulatory influence of gibberellins, auxins, and abscisic acid on the expression of β-galactosidases. Notably, in sweetpotato, the majority of the BGALs were responsive to GA treatment in leaves and stems, indicating a regulatory role of gibberellins in the expression of these genes. Additionally, most BGALs were induced by ABA treatment, further emphasizing the involvement of abscisic acid in the modulation of β-galactosidase gene expression in sweetpotato [20]. These observations contribute valuable insights into the hormonal regulation of β-galactosidases, highlighting their responsiveness to specific phytohormones in a context-dependent manner.
In our comparative genome analysis, we identified a gene pair formed by Atβ-Gal4 (AT5G56870.1) and MrChr6G29420, suggesting a potential involvement of MrChr6G29420 in fruit softening (Figure 4). Expression profiling across three fruit development stages reveals the significant importance of MrBGALs in fruit development. During the early fruit-ripening stage, the expression levels of the majority of MrBGALs increased, whereas in the post-fruit-ripening stage, the expression levels tended to be downregulated. Furthermore, the GO and KEGG enrichment results indicate that MrBGALs function from intracellular to extracellular processes and that they play a crucial role in pathways such as glycosphingolipid biosynthesis and glycosaminoglycan degradation. These findings provide robust evidence in support of the pivotal role of MrBGALs in both fruit development and the softening process (Figure 5A–G).
These findings contribute valuable insights to the functional study of MrBGALs and enhance our understanding of the role of β-galactosidase in fruit softening. The highly conserved nature of most MrBGALs and the specific clustering of certain genes in Clades A and B provide a foundation for further investigations into the molecular mechanisms governing fruit development and softening in M. rubra. Due to the limited existing research on the softening of M. rubra fruit, the identification of the MrBGALs in the genome provides an opportunity to investigate the potential participation of numerous genes in this phenomenon. Delving into the features of MrBGALs, we illuminate their sequence resemblances and examine the potential consequences of these observations for gaining insights into the mechanism of fruit softening in this distinctive species.

5. Conclusions

We systematically identified and characterized 15 MrBGALs in M. rubra, uncovering their genomic distribution, evolutionary patterns, structural features, and potential roles in plant development. Genomic analysis revealed uneven distribution across chromosomes, with synteny analysis indicating contributions from both whole-genome duplication and tandem duplication events. Evolutionary classification placed MrBGALs into seven clades, with specific clades showing potential associations with fruit development. Structural analysis highlighted distinct groups and conserved motifs, while cis-element prediction suggested responsiveness to various environmental stimuli. Comparative genome analysis with Arabidopsis thaliana and Solanum lycopersicum identified orthologous gene pairs, including those potentially linked to fruit softening. Expression profiling across different fruit development stages emphasized dynamic regulation, and GO and KEGG analyses provided insights into the molecular functions and pathways associated with MrBGALs, particularly during fruit softening. This comprehensive study contributes valuable insights into the multifaceted roles of MrBGALs in M. rubra, laying the groundwork for future investigations into their specific functions and potential applications in plant development and fruit quality control.

Supplementary Materials

The following supporting information can be downloaded at: https://www.mdpi.com/article/10.3390/horticulturae10030225/s1, Table S1: Identification and characterization of MrBGALs; Table S2: Co-linearity analysis of MrBGALs; Table S3: Conserved domain of MrBGALs; Table S4: Cis-element prediction of MrBGALs; Table S5: Cis-element analysis of MrBGALs; Table S6: Co-linearity analysis of MrBGALs and AtBGALs; Table S7: Differential analysis between UR and MR; Table S8: Differential analysis between UR and FR; Table S9: Differential analysis between MR and FR.

Author Contributions

L.S. conceived and designed the experiments and wrote the manuscript; Q.Y., S.Z., Z.Y., S.L., X.Z. and H.R. performed the experiments and analyzed the data; X.Q. revised the manuscript. All authors have read and agreed to the published version of the manuscript.

Funding

The work was supported by the ‘JianbingLingyan’ R&D in Zhejiang (2023C02031) and the special breeding program for new varieties in Zhejiang (2021C02066-2).

Data Availability Statement

The raw sequencing data presented in this paper were deposited in the Genome Sequence Archive (Accession No. CRA014192) at the National Genomics Data Center, China National Center for Bioinformation/Beijing Institute of Genomics, Chinese Academy of Sciences, and are publicly available at https://ngdc.cncb.ac.cn/gsa, and can be accessed on 24 January 2024. The HiFi and Hi-C data presented in this study are deposited in SRA (http://www.ncbi.nlm.nih.gov/bioproject/937074, accessed on 24 January 2024), and their accession number is PRJNA 937074.

Conflicts of Interest

The authors declare that they have no conflicts of interest to report.

References

  1. Zhang, S.; Yu, Z.; Sun, L.; Ren, H.; Zheng, X.; Liang, S.; Qi, X. An overview of the nutritional value, health properties, and future challenges of Chinese bayberry. PeerJ 2022, 10, e13070. [Google Scholar] [CrossRef]
  2. Erickson, D.L.; Hamrick, J.L. Genetic and clonal diversity for Myrica cerifera along a spatiotemporal island chronosequence. Heredity 2003, 90, 25–32. [Google Scholar] [CrossRef]
  3. Chen, K.C.; Yang, C.H.; Li, T.T.; Zouboulis, C.C.; Huang, Y.C. Suppression of Propionibacterium acnes-stimulated proinflammatory cytokines by Chinese bayberry extracts and its active constituent myricetin in human sebocytes in vitro. Phytother. Res. 2019, 33, 1104–1113. [Google Scholar] [CrossRef]
  4. Wang, Y.; Chen, J.; Wang, Y.; Zheng, F.; Qu, M.; Huang, Z.; Yan, J.; Bao, F.; Li, X.; Sun, C.; et al. Cyanidin-3-O-glucoside extracted from the Chinese bayberry (Myrica rubra Sieb. et Zucc.) alleviates antibiotic-associated diarrhea by regulating gut microbiota and down-regulating inflammatory factors in NF-κB pathway. Front. Nutr. 2022, 9, 970530. [Google Scholar] [CrossRef] [PubMed]
  5. Zhang, X.; Lv, Q.; Jia, S.; Chen, Y.; Sun, C.; Li, X.; Chen, K. Effects of flavonoid-rich Chinese bayberry (Morella rubra Sieb. et Zucc.) fruit extract on regulating glucose and lipid metabolism in diabetic KK-A(y) mice. Food Funct. 2016, 7, 3130–3140. [Google Scholar] [CrossRef] [PubMed]
  6. Zhou, X.; Chen, S.; Ye, X. The anti-obesity properties of the proanthocyanidin extract from the leaves of Chinese bayberry (Myrica rubra Sieb.et Zucc.). Food Funct. 2017, 8, 3259–3270. [Google Scholar] [CrossRef] [PubMed]
  7. Zou, M.; Tao, W.; Ye, X.; Liu, D. Evaluation of antimicrobial and antibiofilm properties of proanthocyanidins from Chinese bayberry (Myrica rubra Sieb. et Zucc.) leaves against Staphylococcus epidermidis. Food Sci. Nutr. 2020, 8, 139–149. [Google Scholar] [CrossRef] [PubMed]
  8. Wallner, S.J.; Walker, J.E. Glycosidases in Cell Wall-degrading Extracts of Ripening Tomato Fruits. Plant Physiol. 1975, 55, 94–98. [Google Scholar] [CrossRef]
  9. Brummell, D.A.; Harpster, M.H. Cell wall metabolism in fruit softening and quality and its manipulation in transgenic plants. Plant Mol. Biol. 2001, 47, 311–340. [Google Scholar] [CrossRef]
  10. Payasi, A.; Mishra, N.N.; Chaves, A.L.; Singh, R. Biochemistry of fruit softening: An overview. Physiol. Mol. Biol. Plants 2009, 15, 103–113. [Google Scholar] [CrossRef]
  11. Pan, H.; Sun, Y.; Qiao, M.; Qi, H. Beta-galactosidase gene family genome-wide identification and expression analysis of members related to fruit softening in melon (Cucumis melo L.). BMC Genom. 2022, 23, 795. [Google Scholar] [CrossRef] [PubMed]
  12. Yang, J.; Li, Q.; Du, W.; Yao, Y.; Shen, G.; Jiang, W.; Pang, Y. Genome-Wide Analysis of Glycoside Hydrolase Family 35 Genes and Their Potential Roles in Cell Wall Development in Medicago truncatula. Plants 2021, 10, 1639. [Google Scholar] [CrossRef] [PubMed]
  13. Grierson, D.; Tucker, G.A. Timing of ethylene and polygalacturonase synthesis in relation to the control of tomato fruit ripening. Planta 1983, 157, 174–179. [Google Scholar] [CrossRef] [PubMed]
  14. Ban, Q.; Han, Y.; He, Y.; Jin, M.; Han, S.; Suo, J.; Rao, J. Functional characterization of persimmon β-galactosidase gene DkGAL1 in tomato reveals cell wall modification related to fruit ripening and radicle elongation. Plant Sci. 2018, 274, 109–120. [Google Scholar] [CrossRef] [PubMed]
  15. Mejía-Mendoza, M.A.; Garcidueñas-Piña, C.; Padilla-Ramírez, J.S.; Soria-Guerra, R.E.; Morales-Domínguez, J.F. Identification in silico and expression analysis of a β-1-4-endoglucanase and β-galactosidase genes related to ripening in guava fruit. J. Genet. Eng. Biotechnol. 2022, 20, 3. [Google Scholar] [CrossRef] [PubMed]
  16. Letunic, I.; Bork, P. Interactive Tree Of Life v2: Online annotation and display of phylogenetic trees made easy. Nucleic Acids Res. 2011, 39, W475–W478. [Google Scholar] [CrossRef]
  17. Chandrasekar, B.; van der Hoorn, R.A. Beta galactosidases in Arabidopsis and tomato—A mini review. Biochem. Soc. Trans. 2016, 44, 150–158. [Google Scholar] [CrossRef]
  18. Ahn, Y.O.; Zheng, M.; Bevan, D.R.; Esen, A.; Shiu, S.H.; Benson, J.; Peng, H.P.; Miller, J.T.; Cheng, C.L.; Poulton, J.E.; et al. Functional genomic analysis of Arabidopsis thaliana glycoside hydrolase family 35. Phytochemistry 2007, 68, 1510–1520. [Google Scholar] [CrossRef] [PubMed]
  19. Smith, D.L.; Gross, K.C. A family of at least seven beta-galactosidase genes is expressed during tomato fruit development. Plant Physiol. 2000, 123, 1173–1183. [Google Scholar] [CrossRef]
  20. Hou, F.; Du, T.; Qin, Z.; Xu, T.; Li, A.; Dong, S.; Ma, D.; Li, Z.; Wang, Q.; Zhang, L. Genome-wide in silico identification and expression analysis of beta-galactosidase family members in sweetpotato [Ipomoea batatas (L.) Lam]. BMC Genom. 2021, 22, 140. [Google Scholar] [CrossRef]
  21. Henrissat, B. Glycosidase families. Biochem. Soc. Trans. 1998, 26, 153–156. [Google Scholar] [CrossRef]
  22. Wang, M.; Wu, Y.; Zhan, W.; Wang, H.; Chen, M.; Li, T.; Bai, T.; Jiao, J.; Song, C.; Song, S.; et al. The apple transcription factor MdZF-HD11 regulates fruit softening by promoting Mdβ-GAL18 expression. J. Exp. Bot. 2023, 75, 819–836. [Google Scholar] [CrossRef] [PubMed]
  23. Eda, M.; Matsumoto, T.; Ishimaru, M.; Tada, T. Structural and functional analysis of tomato β-galactosidase 4: Insight into the substrate specificity of the fruit softening-related enzyme. Plant J. 2016, 86, 300–307. [Google Scholar] [CrossRef] [PubMed]
  24. Paniagua, C.; Blanco-Portales, R.; Barceló-Muñoz, M.; García-Gago, J.A.; Waldron, K.W.; Quesada, M.A.; Muñoz-Blanco, J.; Mercado, J.A. Antisense down-regulation of the strawberry β-galactosidase gene FaβGal4 increases cell wall galactose levels and reduces fruit softening. J. Exp. Bot. 2016, 67, 619–631. [Google Scholar] [CrossRef] [PubMed]
  25. Lazan, H.; Ng, S.Y.; Goh, L.Y.; Ali, Z.M. Papaya beta-galactosidase/galactanase isoforms in differential cell wall hydrolysis and fruit softening during ripening. Plant Physiol. Biochem. 2004, 42, 847–853. [Google Scholar] [CrossRef] [PubMed]
  26. Zhuang, J.P.; Su, J.; Li, X.P.; Chen, W.X. Cloning and expression analysis of beta-galactosidase gene related to softening of banana (Musa sp.) fruit. Zhi Wu Sheng Li Yu Fen Zi Sheng Wu Xue Xue Bao 2006, 32, 411–419. [Google Scholar] [PubMed]
  27. Ali, Z.M.; Armugam, S.; Lazan, H. beta-Galactosidase and its significance in ripening mango fruit. Phytochemistry 1995, 38, 1109–1114. [Google Scholar] [CrossRef] [PubMed]
  28. Yang, H.; Liu, J.; Dang, M.; Zhang, B.; Li, H.; Meng, R.; Qu, D.; Yang, Y.; Zhao, Z. Analysis of β-galactosidase during fruit development and ripening in Two Different Texture Types of Apple Cultivars. Front. Plant Sci. 2018, 9, 539. [Google Scholar] [CrossRef] [PubMed]
  29. Buckeridge, M.S.; Reid, J.S. Purification and properties of a novel beta-galactosidase or exo-(1-->4)-beta-D-galactanase from the cotyledons of germinated Lupinus angustifolius L. seeds. Planta 1994, 192, 502–511. [Google Scholar] [CrossRef]
  30. Hoang, T.V.; Vo, K.T.X.; Rahman, M.M.; Zhong, R.; Lee, C.; Ketudat Cairns, J.R.; Ye, Z.H.; Jeon, J.S. SPOTTED-LEAF7 targets the gene encoding β-galactosidase9, which functions in rice growth and stress responses. Plant Physiol. 2023, 193, 1109–1125. [Google Scholar] [CrossRef]
  31. Sheridan, P.P.; Brenchley, J.E. Characterization of a salt-tolerant family 42 beta-galactosidase from a psychrophilic antarctic Planococcus isolate. Appl. Environ. Microbiol. 2000, 66, 2438–2444. [Google Scholar] [CrossRef]
  32. McCartney, L.; Steele-King, C.G.; Jordan, E.; Knox, J.P. Cell wall pectic (1→4)-beta-d-galactan marks the acceleration of cell elongation in the Arabidopsis seedling root meristem. Plant J. 2003, 33, 447–454. [Google Scholar] [CrossRef]
  33. Yoon, J.H.; Ajisaka, K. The synthesis of galactopyranosyl derivatives with beta-galactosidases of different origins. Carbohydr. Res. 1996, 292, 153–163. [Google Scholar] [CrossRef] [PubMed]
  34. Peña, M.J.; Carpita, N.C. Loss of highly branched arabinans and debranching of rhamnogalacturonan I accompany loss of firm texture and cell separation during prolonged storage of apple. Plant Physiol. 2004, 135, 1305–1313. [Google Scholar] [CrossRef] [PubMed]
  35. Kotake, T.; Dina, S.; Konishi, T.; Kaneko, S.; Igarashi, K.; Samejima, M.; Watanabe, Y.; Kimura, K.; Tsumuraya, Y. Molecular cloning of a {beta}-galactosidase from radish that specifically hydrolyzes {beta}-(1->3)- and {beta}-(1->6)-galactosyl residues of Arabinogalactan protein. Plant Physiol. 2005, 138, 1563–1576. [Google Scholar] [CrossRef]
  36. Smith, D.L.; Abbott, J.A.; Gross, K.C. Down-regulation of tomato beta-galactosidase 4 results in decreased fruit softening. Plant Physiol. 2002, 129, 1755–1762. [Google Scholar] [CrossRef] [PubMed]
  37. Xia, H.; Zhang, Z.; Luo, C.; Wei, K.; Li, X.; Mu, X.; Duan, M.; Zhu, C.; Jin, L.; He, X.; et al. MultiPrime: A reliable and efficient tool for targeted next-generation sequencing. iMeta 2023, 2, e143. [Google Scholar] [CrossRef]
  38. Ma, Q.; Su, C.; Dong, C.H. Genome-Wide Transcriptomic and Proteomic Exploration of Molecular Regulations in Quinoa Responses to Ethylene and Salt Stress. Plants 2021, 10, 2281. [Google Scholar] [CrossRef]
  39. Wang, Y.; Tang, H.; Debarry, J.D.; Tan, X.; Li, J.; Wang, X.; Lee, T.H.; Jin, H.; Marler, B.; Guo, H.; et al. MCScanX: A toolkit for detection and evolutionary analysis of gene synteny and collinearity. Nucleic Acids Res. 2012, 40, e49. [Google Scholar] [CrossRef]
  40. Edgar, R.C. Muscle5: High-accuracy alignment ensembles enable unbiased assessments of sequence homology and phylogeny. Nat. Commun. 2022, 13, 6968. [Google Scholar] [CrossRef]
  41. Price, M.N.; Dehal, P.S.; Arkin, A.P. FastTree: Computing large minimum evolution trees with profiles instead of a distance matrix. Mol. Biol. Evol. 2009, 26, 1641–1650. [Google Scholar] [CrossRef] [PubMed]
  42. Chen, C.; Chen, H.; Zhang, Y.; Thomas, H.R.; Frank, M.H.; He, Y.; Xia, R. TBtools: An Integrative Toolkit Developed for Interactive Analyses of Big Biological Data. Mol. Plant 2020, 13, 1194–1202. [Google Scholar] [CrossRef] [PubMed]
  43. Bailey, T.L.; Boden, M.; Buske, F.A.; Frith, M.; Grant, C.E.; Clementi, L.; Ren, J.; Li, W.W.; Noble, W.S. MEME SUITE: Tools for motif discovery and searching. Nucleic Acids Res. 2009, 37, W202–W208. [Google Scholar] [CrossRef] [PubMed]
  44. Zhang, S.; Yu, Z.; Sun, L.; Liang, S.; Xu, F.; Li, S.; Zheng, X.; Yan, L.; Huang, Y.; Qi, X.; et al. T2T Reference Genome Assembly and Genome-Wide Association Study Reveal the Genetic Basis of Chinese bayberry Fruit Quality. Hortic. Res. 2024, uhae033. [Google Scholar] [CrossRef]
  45. Tang, J.; Yang, J.; Lu, Q.; Tang, Q.; Chen, S.; Jia, G. The RNA N(6) -methyladenosine demethylase ALKBH9B modulates ABA responses in Arabidopsis. J. Integr. Plant Biol. 2022, 64, 2361–2373. [Google Scholar] [CrossRef] [PubMed]
  46. Chen, S.; Zhou, Y.; Chen, Y.; Gu, J. fastp: An ultra-fast all-in-one FASTQ preprocessor. Bioinformatics 2018, 34, i884–i890. [Google Scholar] [CrossRef]
  47. Kim, D.; Langmead, B.; Salzberg, S.L. HISAT: A fast spliced aligner with low memory requirements. Nat. Methods 2015, 12, 357–360. [Google Scholar] [CrossRef]
  48. Pertea, M.; Kim, D.; Pertea, G.M.; Leek, J.T.; Salzberg, S.L. Transcript-level expression analysis of RNA-seq experiments with HISAT, StringTie and Ballgown. Nat. Protoc. 2016, 11, 1650–1667. [Google Scholar] [CrossRef]
Figure 1. Identification and evolutionary analysis of MrBGALs. (A) Circos plot of M. rubra genome annotated with BGAL genes. The eight chromosomes are arranged circularly and represented by labeled ideograms. On the outside of the ideograms, the BGAL genes’ accession numbers were labeled based on their chromosomal position. Links with dark red color show the segmental duplication or WGD relationship between BGAL genes. (B) Phylogenetic tree of BGAL genes among Myrica rubra, Cucumis melo, Arabidopsis thaliana, Solanum lycopersicum, Prunus persica, Malus domestica, and Fragaria vesca. The gene accession numbers of all the BGAL genes are shown in Table S1.
Figure 1. Identification and evolutionary analysis of MrBGALs. (A) Circos plot of M. rubra genome annotated with BGAL genes. The eight chromosomes are arranged circularly and represented by labeled ideograms. On the outside of the ideograms, the BGAL genes’ accession numbers were labeled based on their chromosomal position. Links with dark red color show the segmental duplication or WGD relationship between BGAL genes. (B) Phylogenetic tree of BGAL genes among Myrica rubra, Cucumis melo, Arabidopsis thaliana, Solanum lycopersicum, Prunus persica, Malus domestica, and Fragaria vesca. The gene accession numbers of all the BGAL genes are shown in Table S1.
Horticulturae 10 00225 g001
Figure 2. Phylogenetic tree, gene structure, and motif analysis of MrBGALs. (A) Phylogenetic tree was clustered into seven clades: A, B, C, D, E, F, G (left). Gene structure of BGAL genes and CDS regions are displayed with green filled rectangles, and the black line represent the intron regions (right). (B) Phylogenetic tree of BGAL genes (left). Distribution of conserved motifs of top 10 along the gene regions of BGAL genes (right). The sequences and the lengths of top 10 conserved motifs filtered with the e-value 1 × 10−5 (bottom). (C) Phylogenetic tree with conserved domains. Phylogenetic tree of BGAL genes (left). Conserved domains’ distribution (right).
Figure 2. Phylogenetic tree, gene structure, and motif analysis of MrBGALs. (A) Phylogenetic tree was clustered into seven clades: A, B, C, D, E, F, G (left). Gene structure of BGAL genes and CDS regions are displayed with green filled rectangles, and the black line represent the intron regions (right). (B) Phylogenetic tree of BGAL genes (left). Distribution of conserved motifs of top 10 along the gene regions of BGAL genes (right). The sequences and the lengths of top 10 conserved motifs filtered with the e-value 1 × 10−5 (bottom). (C) Phylogenetic tree with conserved domains. Phylogenetic tree of BGAL genes (left). Conserved domains’ distribution (right).
Horticulturae 10 00225 g002
Figure 3. Phylogenetic tree and cis-regulatory element analysis. Phylogenetic tree of BGAL genes (left). Heatmap of the number of cis-regulatory elements, which were classified by pathways (right); scale unit is Z-score.
Figure 3. Phylogenetic tree and cis-regulatory element analysis. Phylogenetic tree of BGAL genes (left). Heatmap of the number of cis-regulatory elements, which were classified by pathways (right); scale unit is Z-score.
Horticulturae 10 00225 g003
Figure 4. Co-linearity between 5 chromosomes of Arabidopsis thaliana, 8 chromosomes of Myrica rubra, and 12 chromosomes of Solanum lycopersicum. The orthologous genes between Arabidopsis thaliana and Myrica rubra are highlighted with a green color, and the orthologous genes between Myrica rubra and Solanum lycopersicum are presented with a red color.
Figure 4. Co-linearity between 5 chromosomes of Arabidopsis thaliana, 8 chromosomes of Myrica rubra, and 12 chromosomes of Solanum lycopersicum. The orthologous genes between Arabidopsis thaliana and Myrica rubra are highlighted with a green color, and the orthologous genes between Myrica rubra and Solanum lycopersicum are presented with a red color.
Horticulturae 10 00225 g004
Figure 5. Expression patterns of MrBGALs in different fruit development stages. (AC) Volcano plots illustrating the differential expression of genes across the three stages. (D) Expression patterns specifically highlighting the MrBGALs across these three stages. (E) Cell component analysis of gene ontology (GO) enrichment related to differentially expressed genes. (F) Molecular function analysis of GO enrichment specifically in the UR-MR stage. (G) KEGG (Kyoto Encyclopedia of Genes and Genomes) pathway enrichment related to differentially expressed genes observed across the three stages.
Figure 5. Expression patterns of MrBGALs in different fruit development stages. (AC) Volcano plots illustrating the differential expression of genes across the three stages. (D) Expression patterns specifically highlighting the MrBGALs across these three stages. (E) Cell component analysis of gene ontology (GO) enrichment related to differentially expressed genes. (F) Molecular function analysis of GO enrichment specifically in the UR-MR stage. (G) KEGG (Kyoto Encyclopedia of Genes and Genomes) pathway enrichment related to differentially expressed genes observed across the three stages.
Horticulturae 10 00225 g005
Disclaimer/Publisher’s Note: The statements, opinions and data contained in all publications are solely those of the individual author(s) and contributor(s) and not of MDPI and/or the editor(s). MDPI and/or the editor(s) disclaim responsibility for any injury to people or property resulting from any ideas, methods, instructions or products referred to in the content.

Share and Cite

MDPI and ACS Style

Sun, L.; Yu, Q.; Zhang, S.; Yu, Z.; Liang, S.; Zheng, X.; Ren, H.; Qi, X. Genome-Wide Identification and Expression Analysis of Beta-Galactosidase Family Members in Chinese Bayberry (Myrica rubra). Horticulturae 2024, 10, 225. https://doi.org/10.3390/horticulturae10030225

AMA Style

Sun L, Yu Q, Zhang S, Yu Z, Liang S, Zheng X, Ren H, Qi X. Genome-Wide Identification and Expression Analysis of Beta-Galactosidase Family Members in Chinese Bayberry (Myrica rubra). Horticulturae. 2024; 10(3):225. https://doi.org/10.3390/horticulturae10030225

Chicago/Turabian Style

Sun, Li, Qinpei Yu, Shuwen Zhang, Zheping Yu, Senmiao Liang, Xiliang Zheng, Haiying Ren, and Xingjiang Qi. 2024. "Genome-Wide Identification and Expression Analysis of Beta-Galactosidase Family Members in Chinese Bayberry (Myrica rubra)" Horticulturae 10, no. 3: 225. https://doi.org/10.3390/horticulturae10030225

APA Style

Sun, L., Yu, Q., Zhang, S., Yu, Z., Liang, S., Zheng, X., Ren, H., & Qi, X. (2024). Genome-Wide Identification and Expression Analysis of Beta-Galactosidase Family Members in Chinese Bayberry (Myrica rubra). Horticulturae, 10(3), 225. https://doi.org/10.3390/horticulturae10030225

Note that from the first issue of 2016, this journal uses article numbers instead of page numbers. See further details here.

Article Metrics

Back to TopTop