The Transcription Factor BrNAC19 Acts as a Positive Regulator of the Heat Stress Response in Chinese Cabbage
Abstract
1. Introduction
2. Materials and Methods
2.1. Plant Materials and Growth Conditions
2.2. RNA Extraction and RT-qPCR
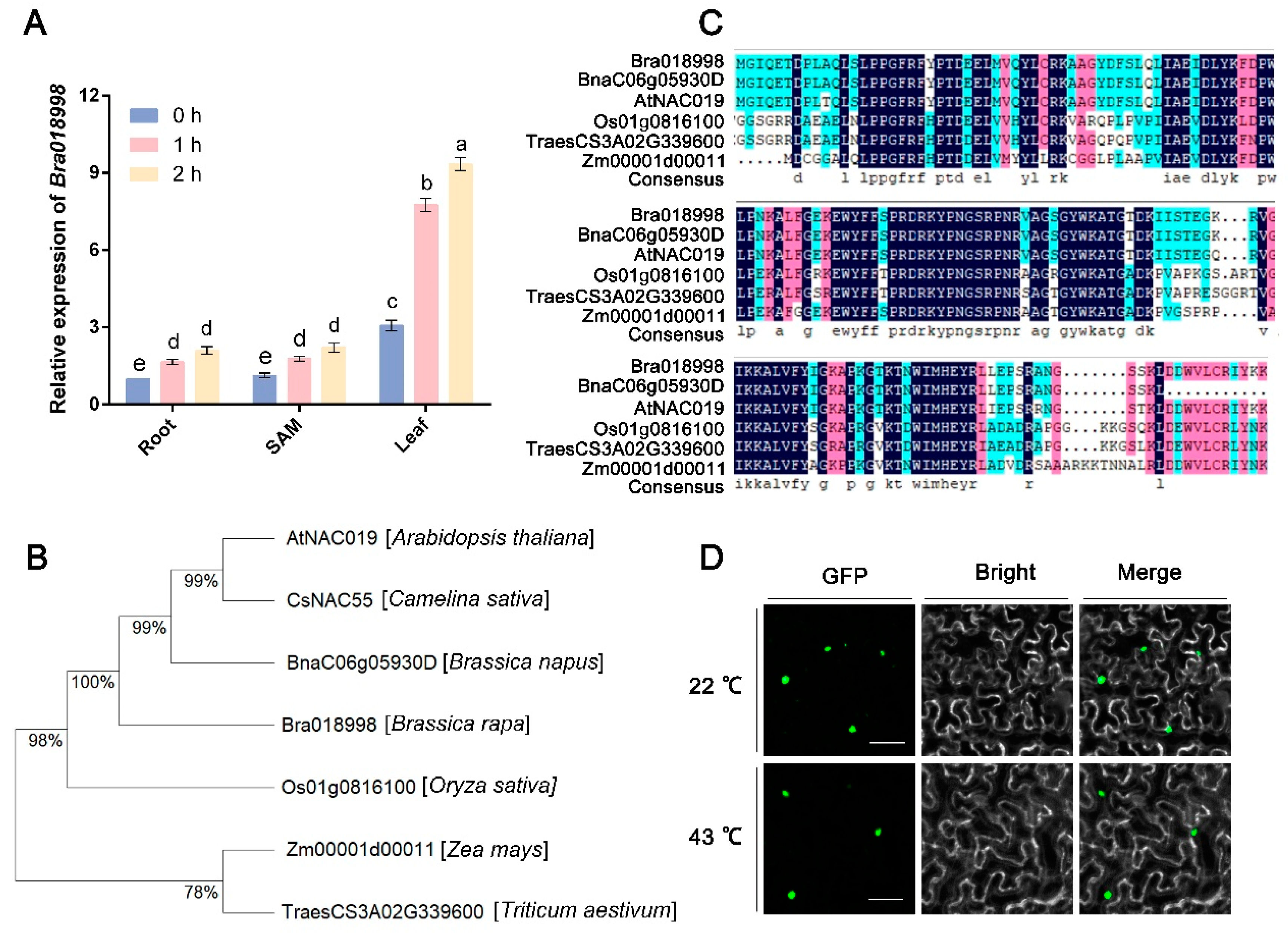
2.3. Phylogenetic Analysis and Sequence Alignment
2.4. Subcellular Localization
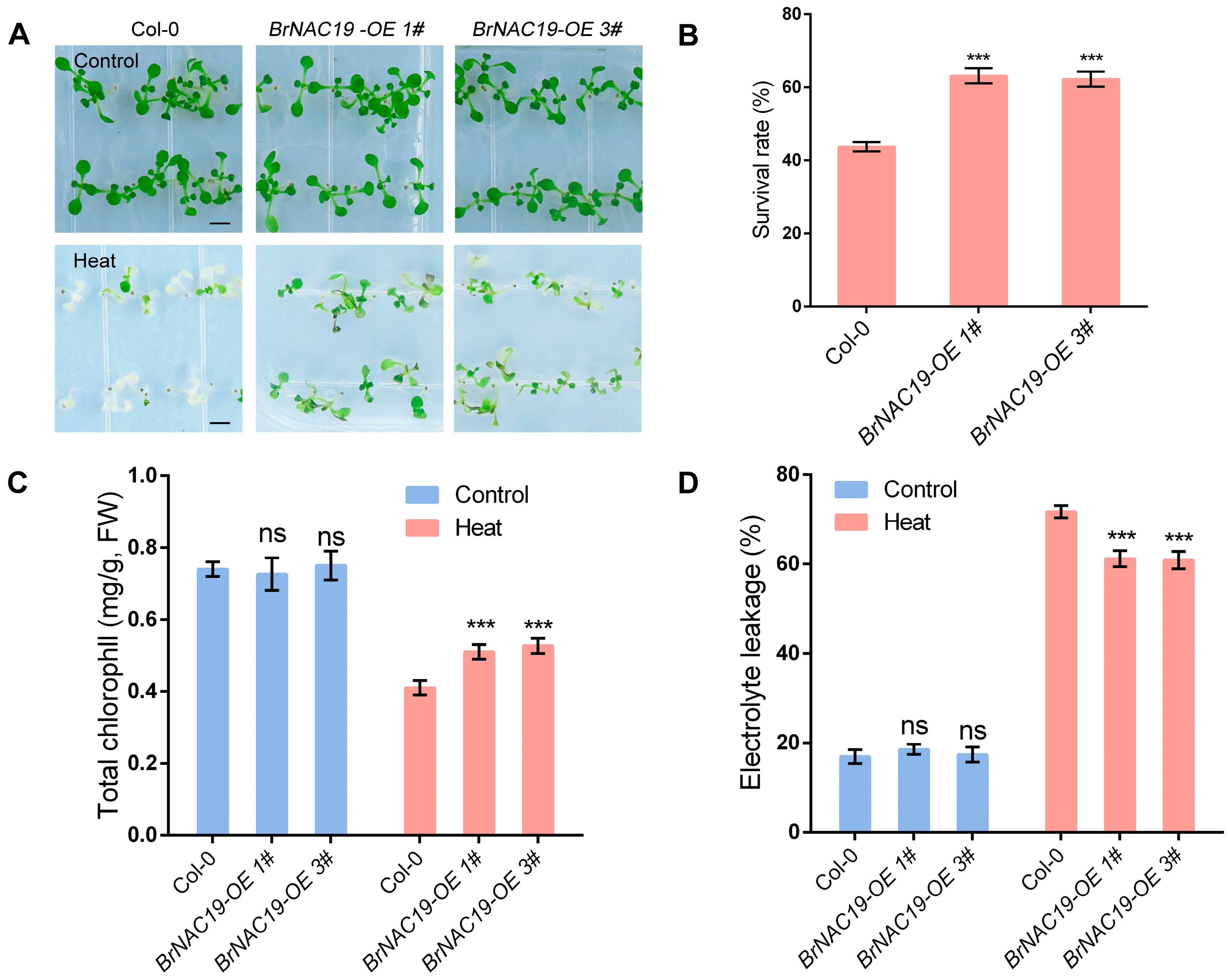
2.5. Thermotolerance Assay
2.6. Physiological Phenotype Assay
2.7. EMSA Assay
2.8. Y1H Assays
2.9. Dual-Luciferase Assay
2.10. Statistical Analysis
3. Results
3.1. BrNAC19 Plays a Positive Role in Plant Basal Thermotolerance
3.2. BrNAC19 Activates HS-Response Gene Expression
3.3. Overexpression of BrNAC19 Decreases ROS Accumulation Under Heat Stress Conditions
3.4. BrNAC19 Targets BrCSD1 and BrCAT2 for Activation
4. Discussion
5. Conclusions
Supplementary Materials
Author Contributions
Funding
Data Availability Statement
Conflicts of Interest
References
- Lesk, C.; Rowhani, P.; Ramankutty, N. Influence of extreme weather disasters on global crop production. Nature 2016, 529, 84–87. [Google Scholar] [CrossRef] [PubMed]
- Huang, J.; Zhao, X.; Bürger, M.; Wang, Y.; Chory, J. Two interacting ethylene response factors regulate heat stress response. Plant Cell 2021, 33, 338–357. [Google Scholar] [CrossRef] [PubMed]
- Zhao, J.; Lu, Z.; Wang, L.; Jin, B. Plant Responses to Heat Stress: Physiology, Transcription, Noncoding RNAs, and Epigenetics. Int. J. Mol. Sci. 2020, 22, 117. [Google Scholar] [CrossRef] [PubMed]
- von Koskull-Döring, P.; Scharf, K.-D.; Nover, L. The diversity of plant heat stress transcription factors. Trends Plant Sci. 2007, 12, 452–457. [Google Scholar] [CrossRef] [PubMed]
- Ohama, N.; Sato, H.; Shinozaki, K.; Yamaguchi-Shinozaki, K. Transcriptional Regulatory Network of Plant Heat Stress Re-sponse. Trends Plant Sci. 2017, 22, 53–65. [Google Scholar] [CrossRef] [PubMed]
- Suzuki, N. Fine Tuning of ROS, Redox and Energy Regulatory Systems Associated with the Functions of Chloroplasts and Mitochondria in Plants under Heat Stress. Int. J. Mol. Sci. 2023, 24, 1356. [Google Scholar] [CrossRef]
- Medina, E.; Kim, S.-H.; Yun, M.; Choi, W.-G. Recapitulation of the Function and Role of ROS Generated in Response to Heat Stress in Plants. Plants 2021, 10, 371. [Google Scholar] [CrossRef]
- Baillo, E.H.; Kimotho, R.N.; Zhang, Z.; Xu, P. Transcription Factors Associated with Abiotic and Biotic Stress Tolerance and Their Potential for Crops Improvement. Genes 2019, 10, 771. [Google Scholar] [CrossRef]
- Wang, C.; Shen, X.; Yang, T.; Yao, H.; Peng, X.; Xiong, C.; Cohen, H.; Hao, N.; Cao, J.; Wu, T. Genome-wide characterization and identification of root development and stress-related CsMYB36 genes. Veg. Res. 2023, 3, 19. [Google Scholar] [CrossRef]
- Han, K.; Zhao, Y.; Sun, Y.; Li, Y. NACs, generalist in plant life. Plant Biotechnol. J. 2023, 21, 2433–2457. [Google Scholar] [CrossRef]
- Liu, X.; Lyu, Y.; Yang, W.; Yang, Z.; Lu, S.; Liu, J. A membrane-associated NAC transcription factor OsNTL3 is involved in thermotolerance in rice. Plant Biotechnol. J. 2020, 18, 1317–1329. [Google Scholar] [CrossRef] [PubMed]
- Meng, X.; Wang, N.; He, H.; Tan, Q.; Wen, B.; Zhang, R.; Fu, X.; Xiao, W.; Chen, X.; Li, D.; et al. Prunus persica transcription factor PpNAC56 enhances heat resistance in transgenic tomatoes. Plant Physiol. Biochem. 2022, 182, 194–201. [Google Scholar] [CrossRef] [PubMed]
- Cai, W.; Yang, S.; Wu, R.; Cao, J.; Shen, L.; Guan, D.; Shuilin, H. Pepper NAC-type transcription factor NAC2c balances the trade-off between growth and defense responses. Plant Physiol. 2021, 186, 2169–2189. [Google Scholar] [CrossRef] [PubMed]
- Xi, Y.; Ling, Q.; Zhou, Y.; Liu, X.; Qian, Y. ZmNAC074, a maize stress-responsive NAC transcription factor, confers heat stress tolerance in transgenic Arabidopsis. Front. Plant Sci. 2022, 13, 986628. [Google Scholar] [CrossRef] [PubMed]
- Guan, Q.; Yue, X.; Zeng, H.; Zhu, J. The protein phosphatase RCF2 and its interacting partner NAC019 are critical for heat stress-responsive gene regulation and thermotolerance in Arabidopsis. Plant Cell 2014, 26, 438–453. [Google Scholar] [CrossRef]
- Shahnejat-Bushehri, S.; Mueller-Roeber, B.; Balazadeh, S. Arabidopsis NAC transcription factor JUNGBRUNNEN1 affects thermomemory-associated genes and enhances heat stress tolerance in primed and unprimed conditions. Plant Signal. Behav. 2012, 7, 1518–1521. [Google Scholar] [CrossRef]
- Alshareef, N.O.; Otterbach, S.L.; Allu, A.D.; Woo, Y.H.; de Werk, T.; Kamranfar, I.; Mueller-Roeber, B.; Tester, M.; Balazadeh, S.; Schmöckel, S.M. NAC transcription factors ATAF1 and ANAC055 affect the heat stress response in Arabidopsis. Sci. Rep. 2022, 12, 11264. [Google Scholar] [CrossRef]
- Wang, W.; Zhao, J.F.; Sun, Y.D.; Luo, D.X.; Zhang, C.Y.; Wang, W.W. Research progress of storage of chinese cabbage. J. Anhui Agric. Sci. 2017, 45, 72–73, 77. [Google Scholar]
- Li, L.; Guo, B.; Feng, C.; Liu, H.; Lin, D. Growth, physiological, and temperature characteristics in chinese cabbage pakchoi as affected by Cd- stressed conditions and identifying its main controlling factors using PLS model. BMC Plant Biol. 2022, 22, 571. [Google Scholar] [CrossRef]
- Yue, L.; Li, G.; Dai, Y.; Sun, X.; Li, F.; Zhang, S.; Zhang, H.; Sun, R.; Zhang, S. Gene co-expression network analysis of the heat-responsive core transcriptome identifies hub genes in Brassica rapa. Planta 2021, 253, 111. [Google Scholar] [CrossRef]
- Quan, J.; Zheng, W.W.; Wu, M.F.; Shen, Z.J.; Tan, J.R.; Li, Z.W.; Zhu, B.; Hong, S.B.; Zhao, Y.T.; Zhu, Z.J.; et al. Glycine Betaine and β-Aminobutyric Acid Mitigate the Detrimental Effects of Heat Stress on Chinese Cabbage (Brassica rapa L. ssp. pekinensis) Seedlings with Improved Photosynthetic Performance and Antioxidant System. Plants 2022, 11, 1213. [Google Scholar] [PubMed]
- Yao, X.H.; Li, Y.L.; Chen, J.; Zhou, Z.X.; Wen, Y.; Fang, K.; Yang, F.B.; Li, T.T.; Zhang, D.W.; Lin, H.H. Brassinosteroids enhance BES1-required thermomemory in Arabidopsis thaliana. Plant Cell Environ. 2022, 45, 3492–3504. [Google Scholar] [CrossRef] [PubMed]
- Zhang, Y.; Liu, Z.; Chen, Y.; He, J.-X.; Bi, Y. PHYTOCHROME-INTERACTING FACTOR 5 (PIF5) positively regulates dark-induced senescence and chlorophyll degradation in Arabidopsis. Plant Sci. 2015, 237, 57–68. [Google Scholar] [CrossRef] [PubMed]
- Qiao, K.; Yao, X.; Zhou, Z.; Xiong, J.; Fang, K.; Lan, J.; Xu, F.; Deng, X.; Zhang, D.; Lin, H. Mitochondrial alternative oxidase enhanced ABA-mediated drought tolerance in Solanum lycopersicum. J. Plant Physiol. 2023, 280, 153892. [Google Scholar] [CrossRef] [PubMed]
- Yao, X.; Fang, K.; Qiao, K.; Xiong, J.; Lan, J.; Chen, J.; Tian, Y.; Kang, X.; Lei, W.; Zhang, D.; et al. Cooperative transcriptional regulation by ATAF1 and HY5 promotes light-induced cotyledon opening in Arabidopsis thaliana. Sci. Signal. 2024, 17, eadf7318. [Google Scholar] [CrossRef]
- Li, T.; Fang, K.; Tie, Y.; Lu, Y.; Lei, Y.; Li, W.; Zheng, T.; Yao, X. NAC transcription factor ATAF1 negatively modulates the PIF-regulated hypocotyl elongation under a short-day photoperiod. Plant Cell Environ. 2024, 47, 3253–3265. [Google Scholar] [CrossRef]
- Yu, X.; Yu, J.; Lu, Y.; Li, W.; Huo, G.; Zhang, J.; Li, Y.; Zhao, J.; Li, J. An efficient and universal protoplast-based transient gene expression system for genome editing in Brassica crops. Hortic. Plant J. 2024, 10, 983–994. [Google Scholar] [CrossRef]
- Singh, S.; Koyama, H.; Bhati, K.K.; Alok, A. The biotechnological importance of the plant-specific NAC transcription factor family in crop improvement. J. Plant Res. 2021, 134, 475–495. [Google Scholar] [CrossRef]
- Chen, Y.; Li, X.; Xie, X.; Liu, L.; Fu, J.; Wang, Q. Maize transcription factor ZmNAC2 enhances osmotic stress tolerance in transgenic Arabidopsis. J. Plant Physiol. 2023, 282, 153948. [Google Scholar] [CrossRef]
- Lämke, J.; Brzezinka, K.; Altmann, S.; Bäurle, I. A hit-and-run heat shock factor governs sustained histone methylation and transcriptional stress memory. EMBO J. 2016, 35, 162–175. [Google Scholar] [CrossRef]
- Fonseca-González, I.; Velasquez-Agudelo, E.; Londoño-Mesa, M.H.; Álvarez, J.C. De novo transcriptome sequencing and annotation of the Antarctic polychaete Microspio moorei (Spionidae) with its characterization of the heat stress-related proteins (HSP, SOD & CAT). Mar. Genom. 2024, 73, 101085. [Google Scholar] [CrossRef]
- Jagadish, S.K.; Way, D.A.; Sharkey, T.D. Plant heat stress: Concepts directing future research. Plant Cell Environ. 2021, 44, 1992–2005. [Google Scholar] [CrossRef]
- Sharif, R.; Su, L.; Chen, X.; Qi, X. Involvement of auxin in growth and stress response of cucumber. Veg. Res. 2022, 2, 13. [Google Scholar] [CrossRef]
- Srivastava, R.; Kobayashi, Y.; Koyama, H.; Sahoo, L. Cowpea NAC1/NAC2 transcription factors improve growth and tolerance to drought and heat in transgenic cowpea through combined activation of photosynthetic and antioxidant mechanisms. J. Integr. Plant Biol. 2023, 65, 25–44. [Google Scholar] [CrossRef] [PubMed]
- Ren, Y.; Huang, Z.; Jiang, H.; Wang, Z.; Wu, F.; Xiong, Y.; Yao, J. A heat stress responsive NAC transcription factor heterodimer plays key roles in rice grain filling. J. Exp. Bot. 2021, 72, 2947–2964. [Google Scholar] [CrossRef]
- Wang, B.; Zhong, Z.; Wang, X.; Han, X.; Yu, D.; Wang, C.; Song, W.; Zheng, X.; Chen, C.; Zhang, Y. Knockout of the OsNAC006 Transcription Factor Causes Drought and Heat Sensitivity in Rice. Int. J. Mol. Sci. 2020, 21, 2288. [Google Scholar] [CrossRef]
- Liu, T.K. An effective method for studying gene function of Chinese cabbage. Veg. Res. 2023, 3, 2. [Google Scholar] [CrossRef]
- Liang, Y.; Kang, K.; Gan, L.; Ning, S.B.; Xiong, J.Y.; Song, S.Y.; Xi, L.Z.; Lai, S.Y.; Yin, Y.T.; Gu, J.W.; et al. Drought-responsive genes, late embryogenesis abundant group3 (LEA3) and vicinal oxygen chelate, function in lipid accumulation in Brassica napus and Arabidopsis mainly via enhancing photosynthetic efficiency and reducing ROS. Plant Biotechnol. J. 2019, 17, 2123–2142. [Google Scholar] [CrossRef]
- Huchzermeyer, B.; Menghani, E.; Khardia, P.; Shilu, A. Metabolic Pathway of Natural Antioxidants, Antioxidant Enzymes and ROS Providence. Antioxidants 2022, 11, 761. [Google Scholar] [CrossRef]





Disclaimer/Publisher’s Note: The statements, opinions and data contained in all publications are solely those of the individual author(s) and contributor(s) and not of MDPI and/or the editor(s). MDPI and/or the editor(s) disclaim responsibility for any injury to people or property resulting from any ideas, methods, instructions or products referred to in the content. |
© 2024 by the authors. Licensee MDPI, Basel, Switzerland. This article is an open access article distributed under the terms and conditions of the Creative Commons Attribution (CC BY) license (https://creativecommons.org/licenses/by/4.0/).
Share and Cite
Yuan, S.; Yong, X.; Lu, Y.; Lei, Y.; Li, W.; Shi, Q.; Yao, X. The Transcription Factor BrNAC19 Acts as a Positive Regulator of the Heat Stress Response in Chinese Cabbage. Horticulturae 2024, 10, 1236. https://doi.org/10.3390/horticulturae10121236
Yuan S, Yong X, Lu Y, Lei Y, Li W, Shi Q, Yao X. The Transcription Factor BrNAC19 Acts as a Positive Regulator of the Heat Stress Response in Chinese Cabbage. Horticulturae. 2024; 10(12):1236. https://doi.org/10.3390/horticulturae10121236
Chicago/Turabian StyleYuan, Shuai, Xiaoping Yong, Yuxin Lu, Yuxin Lei, Weijian Li, Qiuli Shi, and Xiuhong Yao. 2024. "The Transcription Factor BrNAC19 Acts as a Positive Regulator of the Heat Stress Response in Chinese Cabbage" Horticulturae 10, no. 12: 1236. https://doi.org/10.3390/horticulturae10121236
APA StyleYuan, S., Yong, X., Lu, Y., Lei, Y., Li, W., Shi, Q., & Yao, X. (2024). The Transcription Factor BrNAC19 Acts as a Positive Regulator of the Heat Stress Response in Chinese Cabbage. Horticulturae, 10(12), 1236. https://doi.org/10.3390/horticulturae10121236

