Analysis on Fermentation Quality, Chemical Composition and Bacterial Communities of Corn Straw and Soybean Straw Mixed Silage
Abstract
1. Introduction
2. Materials and Methods
2.1. Silage Preparation
2.2. Assessing Silage for Chemical Composition and Quality of Fermentation
2.3. Bacterial Community Analysis
2.4. Metabolite Analysis
2.5. Statistical Analyses
3. Results
3.1. Chemical Characteristics of Fresh Corn Straw and Soybean Straw
3.2. Fermentation Quality of Mixed Corn Straw and Soybean Straw Silage
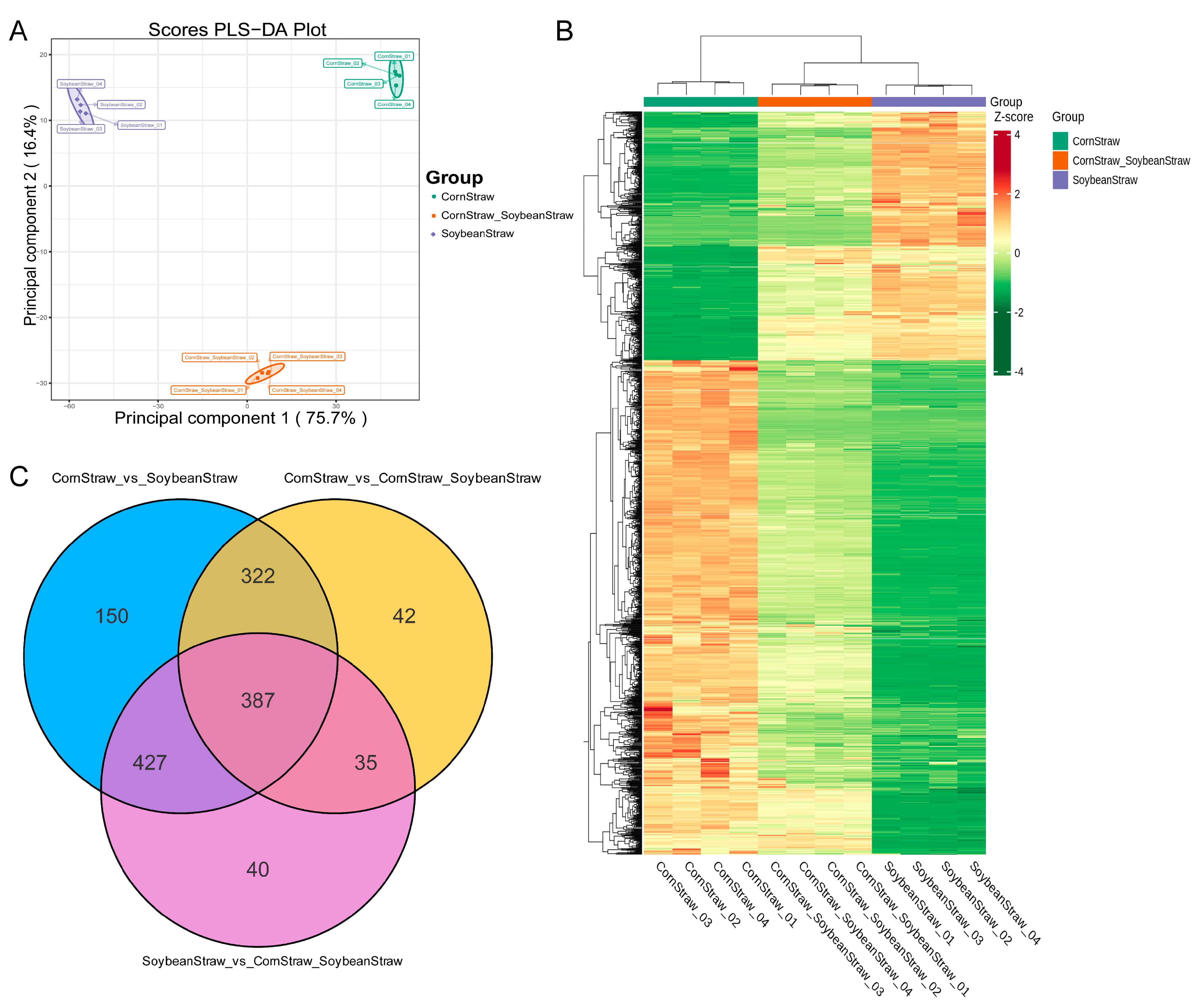
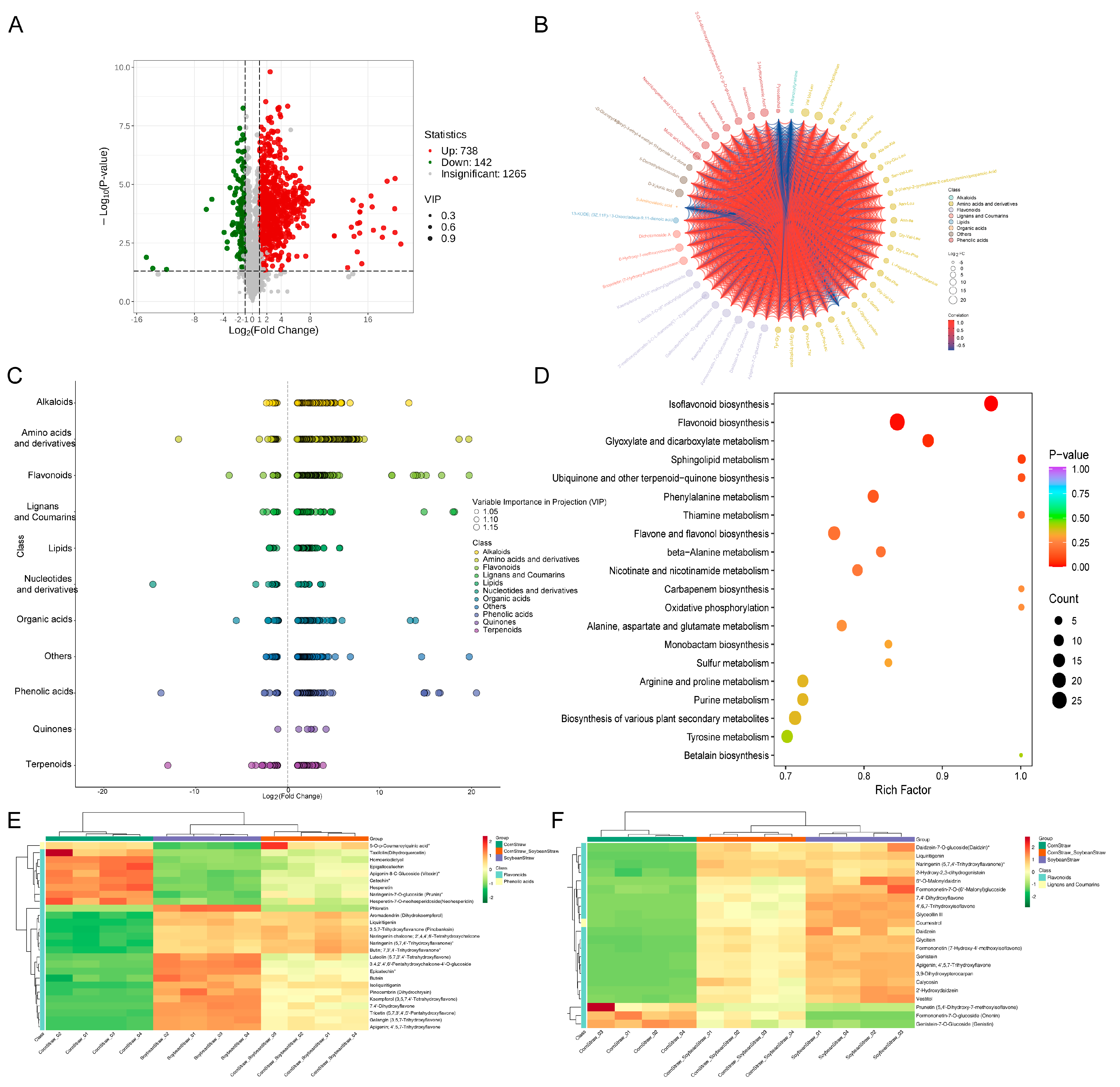
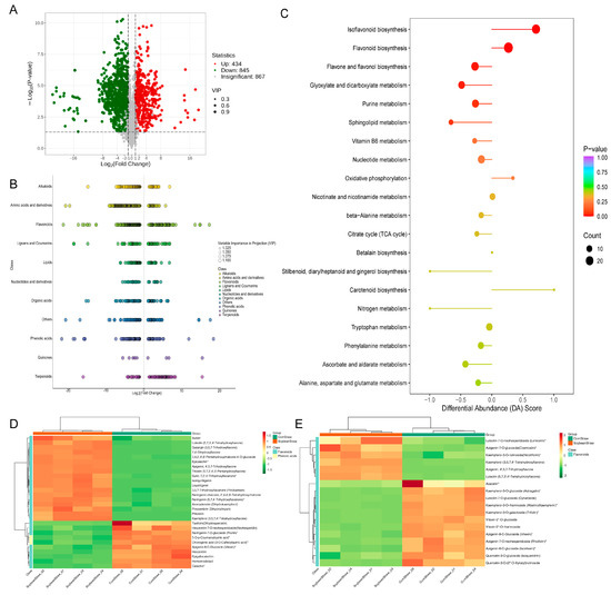
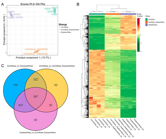
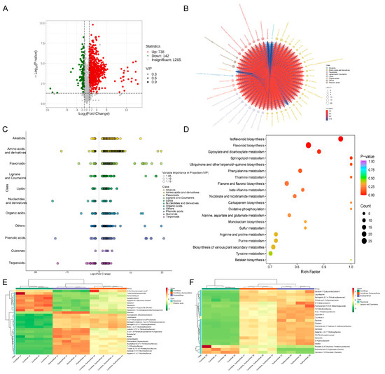
3.3. Metabolic Characteristics of Corn Straw and Soybean Straw Mixed Silage
3.4. Microbial Community of Corn Straw and Soybean Straw Mixed Silage
3.5. Metabolome–Microbiome Co-Analysis of Corn Straw and Soybean Straw Mixed Silage
4. Discussion
4.1. Analysis of Fermentation Quality of Mixed Silage from Soybean Straw and Corn Straw
4.2. The Composition Characteristics of Microbial Communities in Different Silage Groups
4.3. Combined Analysis of Metabolomics and Microbiota to Characterize the Characteristics of Mixed Silage Fermentation
5. Conclusions
Author Contributions
Funding
Institutional Review Board Statement
Informed Consent Statement
Data Availability Statement
Conflicts of Interest
References
- Hou, L.; Bai, W.; Zhang, Q.; Jiao, S.; Tang, G.; Luo, Y.; Bai, R.; Song, S.; Zhang, W. Agronomic and economical characterizations of a two-harvest regime for oat forage in cold regions of Northern China. Environ. Sci. Pollut. Res. Int. 2021, 28, 68804–68816. [Google Scholar] [CrossRef] [PubMed]
- Bernardes, T.F.; Daniel, J.L.P.; Adesogan, A.T.; McAllister, T.A.; Drouin, P.; Nussio, L.G.; Huhtanen, P.; Tremblay, G.F.; Belanger, G.; Cai, Y. Silage review: Unique challenges of silages made in hot and cold regions. J. Dairy Sci. 2018, 101, 4001–4019. [Google Scholar] [CrossRef] [PubMed]
- Muck, R.E.; Nadeau, E.M.G.; McAllister, T.A.; Contreras-Govea, F.E.; Santos, M.C.; Kung, L., Jr. Silage review: Recent advances and future uses of silage additives. J. Dairy Sci. 2018, 101, 3980–4000. [Google Scholar] [CrossRef]
- Borreani, G.; Tabacco, E.; Schmidt, R.J.; Holmes, B.J.; Muck, R.E. Silage review: Factors affecting dry matter and quality losses in silages. J. Dairy Sci. 2018, 101, 3952–3979. [Google Scholar] [CrossRef]
- Wang, X.; Song, J.; Liu, Z.; Zhang, G.; Zhang, Y. Fermentation Quality and Microbial Community of Corn Stover or Rice Straw Silage Mixed with Soybean Curd Residue. Animals 2022, 12, 919. [Google Scholar] [CrossRef]
- Lian, T.; Zhang, W.; Cao, Q.; Wang, S.; Dong, H.; Yin, F. Improving production of lactic acid and volatile fatty acids from dairy cattle manure and corn straw silage: Effects of mixing ratios and temperature. Bioresour. Technol. 2022, 359, 127449. [Google Scholar] [CrossRef]
- Ni, K.; Wang, F.; Zhu, B.; Yang, J.; Zhou, G.; Pan, Y.; Tao, Y.; Zhong, J. Effects of lactic acid bacteria and molasses additives on the microbial community and fermentation quality of soybean silage. Bioresour. Technol. 2017, 238, 706–715. [Google Scholar] [CrossRef]
- Mu, L.; Wang, Q.; Cao, X.; Zhang, Z. Effects of fatty acid salts on fermentation characteristics, bacterial diversity and aerobic stability of mixed silage prepared with alfalfa, rice straw and wheat bran. J. Sci. Food Agric. 2022, 102, 1475–1487. [Google Scholar] [CrossRef]
- Broderick, G.A.; Kang, J.H. Automated simultaneous determination of ammonia and total amino acids in ruminal fluid and in vitro media. J. Dairy Sci. 1980, 63, 64–75. [Google Scholar] [CrossRef]
- Van Soest, P.J.; Robertson, J.B.; Lewis, B.A. Methods for dietary fiber, neutral detergent fiber, and nonstarch polysaccharides in relation to animal nutrition. J. Dairy Sci. 1991, 74, 3583–3597. [Google Scholar] [CrossRef]
- Dubois, M.; Gilles, K.; Hamilton, J.K.; Rebers, P.A.; Smith, F. A colorimetric method for the determination of sugars. Nature 1951, 168, 167. [Google Scholar] [CrossRef]
- Yang, L.; Yuan, X.; Li, J.; Dong, Z.; Shao, T. Dynamics of microbial community and fermentation quality during ensiling of sterile and nonsterile alfalfa with or without Lactobacillus plantarum inoculant. Bioresour. Technol. 2019, 275, 280–287. [Google Scholar] [CrossRef] [PubMed]
- Rognes, T.; Flouri, T.; Nichols, B.; Quince, C.; Mahe, F. VSEARCH: A versatile open source tool for metagenomics. PeerJ 2016, 4, e2584. [Google Scholar] [CrossRef] [PubMed]
- Bolger, A.M.; Lohse, M.; Usadel, B. Trimmomatic: A flexible trimmer for Illumina sequence data. Bioinformatics 2014, 30, 2114–2120. [Google Scholar] [CrossRef] [PubMed]
- Wang, Q.; Garrity, G.M.; Tiedje, J.M.; Cole, J.R. Naive Bayesian classifier for rapid assignment of rRNA sequences into the new bacterial taxonomy. Appl. Environ. Microbiol. 2007, 73, 5261–5267. [Google Scholar] [CrossRef]
- Krizsan, S.J.; Randby, A.T. The effect of fermentation quality on the voluntary intake of grass silage by growing cattle fed silage as the sole feed. J. Anim. Sci. 2007, 85, 984–996. [Google Scholar] [CrossRef]
- Keady, T.W.; Lively, F.O.; Kilpatrick, D.J.; Moss, B.W. The effects of grain treatment, grain feed level and grass silage feed value on the performance of and meat quality from, finishing beef cattle. Animal 2008, 2, 149–159. [Google Scholar] [CrossRef]
- Ertekin, I.; Kizilsimsek, M. Effects of lactic acid bacteria inoculation in pre-harvesting period on fermentation and feed quality properties of alfalfa silage. Asian-Australas J. Anim. Sci. 2020, 33, 245–253. [Google Scholar] [CrossRef]
- Gebrehawariat, E.; Tamir, B.; Tegegne, A. Feed intake and production parameters of lactating crossbred cows fed maize-based diets of stover, silage or quality protein silage. Trop. Anim. Health Prod. 2010, 42, 1705–1710. [Google Scholar] [CrossRef]
- Kung, L., Jr.; Shaver, R.D.; Grant, R.J.; Schmidt, R.J. Silage review: Interpretation of chemical, microbial, and organoleptic components of silages. J. Dairy Sci. 2018, 101, 4020–4033. [Google Scholar] [CrossRef]
- Dai, Q.; Hou, Z.; Gao, S.; Li, Z.; Wei, Z.; Wu, D. Substitution of fresh forage ramie for alfalfa hay in diets affects production performance, milk composition, and serum parameters of dairy cows. Trop. Anim. Health Prod. 2019, 51, 469–472. [Google Scholar] [CrossRef] [PubMed]
- Salawu, M.B.; Adesogan, A.T.; Dewhurst, R.J. Forage intake, meal patterns, and milk production of lactating dairy cows fed grass silage or pea-wheat bi-crop silages. J. Dairy Sci. 2002, 85, 3035–3044. [Google Scholar] [CrossRef] [PubMed]
- Oliveira, A.S.; Weinberg, Z.G.; Ogunade, I.M.; Cervantes, A.A.P.; Arriola, K.G.; Jiang, Y.; Kim, D.; Li, X.; Goncalves, M.C.M.; Vyas, D.; et al. Meta-analysis of effects of inoculation with homofermentative and facultative heterofermentative lactic acid bacteria on silage fermentation, aerobic stability, and the performance of dairy cows. J. Dairy Sci. 2017, 100, 4587–4603. [Google Scholar] [CrossRef] [PubMed]
- Johnson, L.; Harrison, J.H.; Hunt, C.; Shinners, K.; Doggett, C.G.; Sapienza, D. Nutritive value of corn silage as affected by maturity and mechanical processing: A contemporary review. J. Dairy Sci. 1999, 82, 2813–2825. [Google Scholar] [CrossRef]
- Martinez-Miranda, J.G.; Chairez, I.; Duran-Paramo, E. Mannitol Production by Heterofermentative Lactic Acid Bacteria: A Review. Appl. Biochem. Biotechnol. 2022, 194, 2762–2795. [Google Scholar] [CrossRef]
- Fernie, A.R. Review: Metabolome characterisation in plant system analysis. Funct. Plant Biol. 2003, 30, 111–120. [Google Scholar] [CrossRef]
- Kulathunga, J.; Simsek, S. A Review: Cereals on Modulating the Microbiota/Metabolome for Metabolic Health. Curr. Nutr. Rep. 2022, 11, 371–385. [Google Scholar] [CrossRef]
- Mahrous, E.A.; Farag, M.A. Two dimensional NMR spectroscopic approaches for exploring plant metabolome: A review. J. Adv. Res. 2015, 6, 3–15. [Google Scholar] [CrossRef]
- Xu, D.; Ding, W.; Ke, W.; Li, F.; Zhang, P.; Guo, X. Modulation of Metabolome and Bacterial Community in Whole Crop Corn Silage by Inoculating Homofermentative Lactobacillus plantarum and Heterofermentative Lactobacillus buchneri. Front. Microbiol. 2018, 9, 3299. [Google Scholar] [CrossRef]
- Wang, Z.; Tan, Z.; Wu, G.; Wang, L.; Qin, G.; Wang, Y.; Pang, H. Microbial community and fermentation characteristic of whole-crop wheat silage treated by lactic acid bacteria and Artemisia argyi during ensiling and aerobic exposure. Front. Microbiol. 2022, 13, 1004495. [Google Scholar] [CrossRef]
- Morlon-Guyot, J.; Guyot, J.P.; Pot, B.; Jacobe de Haut, I.; Raimbault, M. Lactobacillus manihotivorans sp. nov., a new starch-hydrolysing lactic acid bacterium isolated during cassava sour starch fermentation. Int. J. Syst. Bacteriol. 1998, 48 Pt 4, 1101–1109. [Google Scholar] [CrossRef] [PubMed]






| Item | Dry Matter (% FW) | Crude Protein (% DM) | Neutral Detergent Fiber (% DM) | Acid Detergent Fiber (% DM) | Water-Soluble Carbohydrate (% DM) |
|---|---|---|---|---|---|
| Corn straw | 18.39 ± 0.11 | 9.81 ± 0.06 | 58.89 ± 0.33 | 32.47 ± 0.15 | 15.47 ± 0.25 |
| Soybean straw | 40.09 ± 0.25 | 19.39 ± 0.17 | 66.58 ± 0.36 | 44.26 ± 0.27 | 4.42 ± 0.06 |
| Item | Treatments | Days of Ensiling | ||||
|---|---|---|---|---|---|---|
| 7 | 14 | 60 | Treatments | Time | ||
| Dry matter (% FW) | Corn straw | 19.89 ± 0.24 cz | 28.72 ± 0.21 cy | 29.65 ± 0.30 cx | <0.001 | |
| Corn straw–soybean straw | 25.19 ± 0.17 bz | 34.19 ± 0.41 by | 36.47 ± 0.11 bx | <0.001 | ||
| Soybean straw | 31.81 ± 0.51 az | 44.44 ± 0.42 ay | 45.94 ± 0.49 ax | |||
| Crude protein (% DM) | Corn straw | 9.63 ± 0.26 c | 9.99 ± 0.17 c | 9.99 ± 0.23 c | ||
| Corn straw–soybean straw | 12.60 ± 0.15 b | 11.61 ± 0.04 b | 12.63 ± 0.25 b | <0.001 | 0.069 | |
| Soybean straw | 17.22 ± 0.32 a | 16.70 ± 1.62 a | 17.75 ± 0.39 a | |||
| ADF (% DM) | Corn straw | 31.20 ± 0.69 cy | 28.70 ± 0.89 cx | 28.96 ± 0.18 bx | ||
| Corn straw–soybean straw | 39.95 ± 0.55 bx | 36.78 ± 0.93 by | 30.64 ± 0.34 bz | <0.001 | <0.001 | |
| Soybean straw | 46.93 ± 0.80 ax | 40.50 ± 1.90 ay | 40.30 ± 1.28 ay | |||
| NDF (% DM) | Corn straw | 53.41 ± 1.01 cx | 51.90 ± 1.77 bxz | 50.03 ± 0.45 byz | ||
| Corn straw–soybean straw | 57.86 ± 0.86 b | 51.98 ± 0.92 b | 53.67 ± 1.24 a | <0.001 | <0.001 | |
| Soybean straw | 61.20 ± 0.71 ax | 54.94 ± 2.71 ay | 54.00 ± 0.95 ay | |||
| WSC (% DM) | Corn straw | 5.07 ± 0.13 ax | 1.88 ± 0.04 cy | 1.04 ± 0.01 bz | ||
| Corn straw–soybean straw | 4.27 ± 0.09 bx | 2.66 ± 0.04 ay | 1.68 ± 0.03 az | <0.001 | <0.001 | |
| Soybean straw | 2.29 ± 0.04 cy | 2.49 ± 0.11 bx | 1.04 ± 0.02 bz | |||
| Treatment | Lactic Acid (g/kg DM) | Acetic Acid (g/kg DM) | Propionic Acid (g/kg DM) | Butyric Acid (g/kg DM) | NH3-N (g/kg DM) |
|---|---|---|---|---|---|
| Corn straw | 35.01 ± 0.70 a | 19.80 ± 0.49 c | N.D. | N.D. | 1.48 ± 0.02 a |
| Corn straw–soybean straw | 26.97 ± 0.33 b | 21.66 ± 0.36 b | N.D. | N.D. | 1.08 ± 0.05 b |
| Soybean straw | 17.43 ± 0.22 c | 31.91 ± 0.31 a | N.D. | N.D. | 1.25 ± 0.03 c |
Disclaimer/Publisher’s Note: The statements, opinions and data contained in all publications are solely those of the individual author(s) and contributor(s) and not of MDPI and/or the editor(s). MDPI and/or the editor(s) disclaim responsibility for any injury to people or property resulting from any ideas, methods, instructions or products referred to in the content. |
© 2023 by the authors. Licensee MDPI, Basel, Switzerland. This article is an open access article distributed under the terms and conditions of the Creative Commons Attribution (CC BY) license (https://creativecommons.org/licenses/by/4.0/).
Share and Cite
Zhang, Z.; Zhao, K.; Yang, S.; Min, L.; Tong, X.; Chen, W.; Li, D. Analysis on Fermentation Quality, Chemical Composition and Bacterial Communities of Corn Straw and Soybean Straw Mixed Silage. Fermentation 2023, 9, 500. https://doi.org/10.3390/fermentation9060500
Zhang Z, Zhao K, Yang S, Min L, Tong X, Chen W, Li D. Analysis on Fermentation Quality, Chemical Composition and Bacterial Communities of Corn Straw and Soybean Straw Mixed Silage. Fermentation. 2023; 9(6):500. https://doi.org/10.3390/fermentation9060500
Chicago/Turabian StyleZhang, Zhifei, Kailing Zhao, Shuli Yang, Li Min, Xiong Tong, Weidong Chen, and Dagang Li. 2023. "Analysis on Fermentation Quality, Chemical Composition and Bacterial Communities of Corn Straw and Soybean Straw Mixed Silage" Fermentation 9, no. 6: 500. https://doi.org/10.3390/fermentation9060500
APA StyleZhang, Z., Zhao, K., Yang, S., Min, L., Tong, X., Chen, W., & Li, D. (2023). Analysis on Fermentation Quality, Chemical Composition and Bacterial Communities of Corn Straw and Soybean Straw Mixed Silage. Fermentation, 9(6), 500. https://doi.org/10.3390/fermentation9060500

