Proteomic Analysis of the Effect of CaCl2 and Sodium Citrate on Gentamicin Biosynthesis of Micromonospora echinospora SIPI-GM.01
Abstract
:1. Introduction
2. Materials and Methods
2.1. Bacterial Strains and Culture Conditions
2.2. Determination of Sugar, Amino Nitrogen, Germ Concentration, and Fermentation Potency
2.3. Label-Free Quantitative Proteomics
2.3.1. Protein Extraction
2.3.2. Protein Digestion and Desalination
2.3.3. LC-MS/MS Analysis
2.3.4. Bioinformatics Analysis
2.4. Statistical Analysis
3. Results and Discussion
3.1. Enhancing the Gentamicin Production by Adding CaCl2 and Sodium Citrate to the Cultivation Medium
3.2. Effect of CaCl2 and Sodium Citrate on Gentamicin Fermentation Process in Fermenter
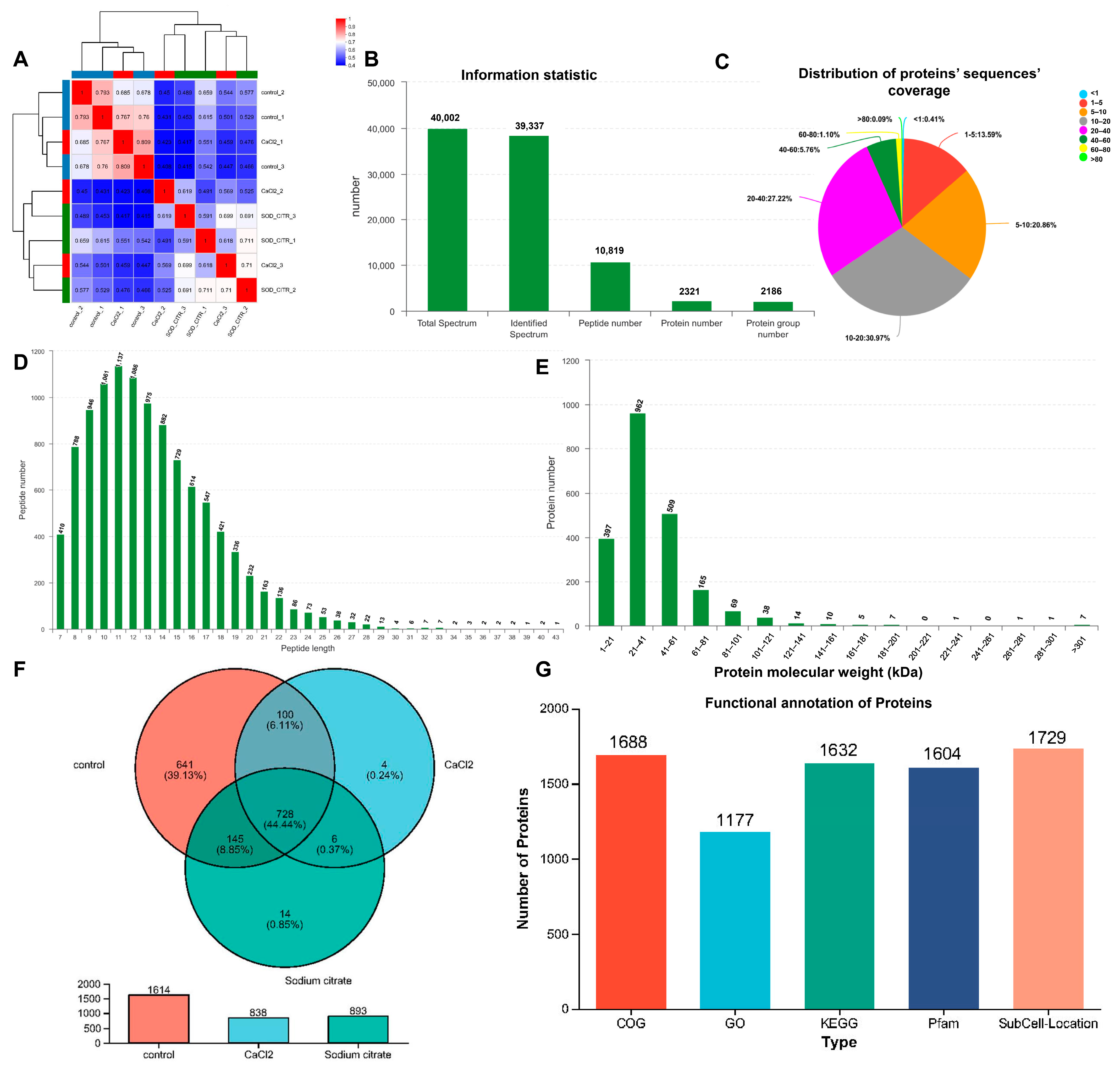
3.3. Bioinformation Analysis of Proteomics of M. echinospora
3.4. Analysis of Differentially Expressed Proteins (DEPs) in M. Echinospora of Various Treatment Groups
3.5. GO Analysis of DEPs in M. Echinospora Treated with CaCl2 or Sodium Citrate
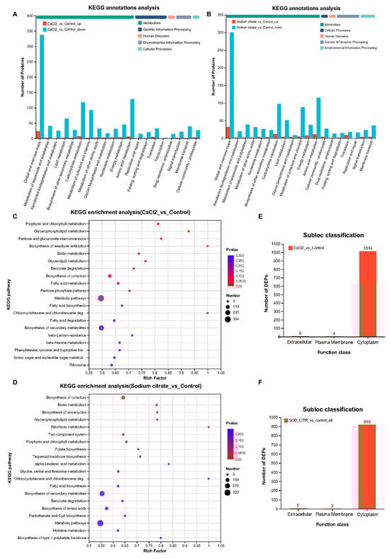
3.6. KEGG and Subcellular Location Analysis of DEPs in M. echinospora Treated with CaCl2 or Sodium Citrate
3.7. Gentamicin Biosynthetic Pathway Analysis
4. Conclusions
Supplementary Materials
Author Contributions
Funding
Institutional Review Board Statement
Informed Consent Statement
Data Availability Statement
Conflicts of Interest
References
- Weinstein, M.J.; Luedemann, G.M.; Oden, E.M.; Wagman, G.H.; Rosselet, J.P.; Marquez, J.A.; Coniglio, C.T.; Charney, W.; Herzog, H.L.; Black, J. Gentamicin, a New Antibiotic Complex from Micromonospora. J. Med. Chem. 1963, 6, 463–464. [Google Scholar] [CrossRef] [PubMed]
- Gentamicin. Available online: https://list.essentialmeds.org/medicines/229 (accessed on 14 October 2023).
- Borovinskaya, M.A.; Pai, R.D.; Zhang, W.; Schuwirth, B.S.; Holton, J.M.; Hirokawa, G.; Kaji, H.; Kaji, A.; Cate, J.H. Structural basis for aminoglycoside inhibition of bacterial ribosome recycling. Nat. Struct. Mol. Biol. 2007, 14, 727–732. [Google Scholar] [CrossRef] [PubMed]
- Ng, M.Y.; Zhang, H.; Weil, A.; Singh, V.; Jamiolkowski, R.; Baradaran-Heravi, A.; Roberge, M.; Jacobson, A.; Friesen, W.; Welch, E.; et al. New in Vitro Assay Measuring Direct Interaction of Nonsense Suppressors with the Eukaryotic Protein Synthesis Machinery. ACS Med. Chem. Lett. 2018, 9, 1285–1291. [Google Scholar] [CrossRef] [PubMed]
- Li, S.; Santos Bury, P.D.; Huang, F.; Guo, J.; Sun, G.; Reva, A.; Huang, C.; Jian, X.; Li, Y.; Zhou, J.; et al. Mechanistic Insights into Dideoxygenation in Gentamicin Biosynthesis. ACS Catal. 2021, 11, 12274–12283. [Google Scholar] [CrossRef]
- Xu, F.; Zhang, X.; Liu, L.; Ke, X.; Wu, J.; Guo, Y.; Tian, X.; Chu, J. Engineering the methyltransferase through inactivation of the genK and genL leads to a significant increase of gentamicin C1a production in an industrial strain of Micromonospora echinospora 49-92S. Bioprocess. Biosyst. Eng. 2022, 45, 1693–1703. [Google Scholar] [CrossRef] [PubMed]
- Kim, H.J.; Liu, Y.N.; McCarty, R.M.; Liu, H.W. Reaction Catalyzed by GenK, a Cobalamin-Dependent Radical S-Adenosyl-l-methionine Methyltransferase in the Biosynthetic Pathway of Gentamicin, Proceeds with Retention of Configuration. J. Am. Chem. Soc. 2017, 139, 16084–16087. [Google Scholar] [CrossRef] [PubMed]
- Zhou, S.; Chen, X.; Ni, X.; Liu, Y.; Zhang, H.; Dong, M.; Xia, H. Pyridoxal-5′-phosphate-dependent enzyme GenB3 Catalyzes C-3′,4′-dideoxygenation in gentamicin biosynthesis. Microb. Cell Fact. 2021, 20, 65. [Google Scholar] [CrossRef]
- Chen, X.; Zhang, H.; Zhou, S.; Bi, M.; Qi, S.; Gao, H.; Ni, X.; Xia, H. The bifunctional enzyme, GenB4, catalyzes the last step of gentamicin 3′,4′-di-deoxygenation via reduction and transamination activities. Microb. Cell Fact. 2020, 19, 62. [Google Scholar] [CrossRef]
- de Araújo, N.C.; Bury, P.D.S.; Tavares, M.T.; Huang, F.; Parise-Filho, R.; Leadlay, P.; Dias, M.V.B. Crystal Structure of GenD2, an NAD-Dependent Oxidoreductase Involved in the Biosynthesis of Gentamicin. ACS Chem. Biol. 2019, 14, 925–933. [Google Scholar] [CrossRef]
- Li, S.; Guo, J.; Reva, A.; Huang, F.; Xiong, B.; Liu, Y.; Deng, Z.; Leadlay, P.F.; Sun, Y. Methyltransferases of gentamicin biosynthesis. Proc. Natl. Acad. Sci. USA 2018, 115, 1340–1345. [Google Scholar] [CrossRef]
- Bury, P.D.S.; Huang, F.; Li, S.; Sun, Y.; Leadlay, P.F.; Dias, M.V.B. Structural Basis of the Selectivity of GenN, an Aminoglycoside N-Methyltransferase Involved in Gentamicin Biosynthesis. ACS Chem. Biol. 2017, 12, 2779–2787. [Google Scholar] [CrossRef]
- Huang, C.; Huang, F.; Moison, E.; Guo, J.; Jian, X.; Duan, X.; Deng, Z.; Leadlay, P.F.; Sun, Y. Delineating the biosynthesis of gentamicin x2, the common precursor of the gentamicin C antibiotic complex. Chem. Biol. 2015, 22, 251–261. [Google Scholar] [CrossRef]
- Kim, H.J.; McCarty, R.M.; Ogasawara, Y.; Liu, Y.N.; Mansoorabadi, S.O.; LeVieux, J.; Liu, H.W. GenK-catalyzed C-6′ methylation in the biosynthesis of gentamicin: Isolation and characterization of a cobalamin-dependent radical SAM enzyme. J. Am. Chem. Soc. 2013, 135, 8093–8096. [Google Scholar] [CrossRef] [PubMed]
- Saleh, P.; Abbasalizadeh, S.; Rezaeian, S.; Naghavi-Behzad, M.; Piri, R.; Pourfeizi, H.H. Gentamicin-mediated ototoxicity and nephrotoxicity: A clinical trial study. Niger. Med. J. 2016, 57, 347–352. [Google Scholar] [CrossRef] [PubMed]
- Shao, W.; Zhong, D.; Jiang, H.; Han, Y.; Yin, Y.; Li, R.; Qian, X.; Chen, D.; Jing, L. A new aminoglycoside etimicin shows low nephrotoxicity and ototoxicity in zebrafish embryos. J. Appl. Toxicol. 2021, 41, 1063–1075. [Google Scholar] [CrossRef] [PubMed]
- Yao, L.; Zhang, J.W.; Chen, B.; Cai, M.M.; Feng, D.; Wang, Q.Z.; Wang, X.Y.; Sun, J.G.; Zheng, Y.W.; Wang, G.J.; et al. Mechanisms and pharmacokinetic/pharmacodynamic profiles underlying the low nephrotoxicity and ototoxicity of etimicin. Acta Pharmacol. Sin. 2020, 41, 866–878. [Google Scholar] [CrossRef] [PubMed]
- Zhao, C.; Li, J.; Hou, J.; Guo, M.; Zhang, Y.; Chen, Y. A randomized controlled clinical trial on etimicin, a new aminoglycoside antibiotic, versus netilmicin in the treatment of bacterial infections. Chin. Med. J. 2000, 113, 1026–1030. [Google Scholar]
- Li, D.; Li, H.; Ni, X.; Zhang, H.; Xia, H. Construction of a gentamicin C1a-overproducing strain of Micromonospora purpurea by inactivation of the gacD gene. Microbiol. Res. 2013, 168, 263–267. [Google Scholar] [CrossRef]
- Wu, Z.; Gao, W.; Zhou, S.; Wen, Z.; Ni, X.; Xia, H. Improving gentamicin B and gentamicin C1a production by engineering the glycosyltransferases that transfer primary metabolites into secondary metabolites biosynthesis. Microbiol. Res. 2017, 203, 40–46. [Google Scholar] [CrossRef]
- Wei, Z.; Shi, X.; Lian, R.; Wang, W.; Hong, W.; Guo, S. Exclusive Production of Gentamicin C1a from Micromonospora purpurea by Metabolic Engineering. Antibiotics 2019, 8, 267. [Google Scholar] [CrossRef]
- Li, J.a.; Lin, H.; Chen, D. Practice of “Co-production” Process Innovation in the Production of Aminoglycoside Antibiotics and the Potential Application for Other Products. Chin. J. Pharm. 2020, 51, 1347–1355. [Google Scholar] [CrossRef]
- Testa, R.T.; Tilley, B.C. Biosynthesis of sisomicin and gentamicin. Jpn. J. Antibiot. 1979, 32, S47–S59. [Google Scholar] [PubMed]
- Krasnova, T.P.; Laznikova, T.N.; Likina, E.V.; Orlova, N.V. Role of cobalt in the biosynthesis of the components of the gentamicin complex. Antibiotiki 1978, 23, 12–18. [Google Scholar] [PubMed]
- Chu, J.; Niu, W.; Zhang, S.; Zhuang, Y.; Hu, H.; Li, Y. Effect of metal ions on the binding of gentamicin to the peptidoglycan of Micromonospora echinospora. Process. Biochem. 2004, 39, 1145–1150. [Google Scholar] [CrossRef]
- Porretta, S.; Sandei, L.; Crucitti, P.M.; Poli, G.; Attolini, M.G. Comparison of the main analytical methods used in quality-control of tomato paste. Int. J. Food Sci. Technol. 1992, 27, 145–152. [Google Scholar] [CrossRef]
- Zeleny, L. The action of formaldehyde on amino acids with special reference to the formation of amines. J. Biol. Chem. 1930, 90, 427–441. [Google Scholar] [CrossRef]
- Chen, S.; Chu, J.; Zhuang, Y.; Zhang, S. Enhancement of inosine production by Bacillus subtilis through suppression of carbon overflow by sodium citrate. Biotechnol. Lett. 2005, 27, 689–692. [Google Scholar] [CrossRef] [PubMed]
- Gao, Y.; Liu, N.; Zhu, Y.; Yu, S.; Liu, Q.; Shi, X.; Xu, J.; Xu, G.; Zhang, X.; Shi, J.; et al. Improving glutathione production by engineered Pichia pastoris: Strain construction and optimal precursor feeding. Appl. Microbiol. Biotechnol. 2022, 106, 1905–1917. [Google Scholar] [CrossRef] [PubMed]
- Wu, H.; Guo, Y.; Chen, L.; Chen, G.; Liang, Z. A Novel Strategy to Regulate 1-Deoxynojirimycin Production Based on Its Biosynthetic Pathway in Streptomyces lavendulae. Front. Microbiol. 2019, 10, 1968. [Google Scholar] [CrossRef]
- Wang, S.C. Cobalamin-dependent radical S-adenosyl-l-methionine enzymes in natural product biosynthesis. Nat. Prod. Rep. 2018, 35, 707–720. [Google Scholar] [CrossRef]
- Hong-liang, H. Research Progress on Gentamicin. Strait Pharm. J. 2009, 21, 5–8. [Google Scholar]
- O’Brien, E.J.; Monk, J.M.; Palsson, B.O. Using Genome-scale Models to Predict Biological Capabilities. Cell 2015, 161, 971–987. [Google Scholar] [CrossRef]
- Kanehisa, M.; Furumichi, M.; Sato, Y.; Kawashima, M.; Ishiguro-Watanabe, M. KEGG for taxonomy-based analysis of pathways and genomes. Nucleic Acids Res. 2023, 51, D587–D592. [Google Scholar] [CrossRef] [PubMed]









Disclaimer/Publisher’s Note: The statements, opinions and data contained in all publications are solely those of the individual author(s) and contributor(s) and not of MDPI and/or the editor(s). MDPI and/or the editor(s) disclaim responsibility for any injury to people or property resulting from any ideas, methods, instructions or products referred to in the content. |
© 2023 by the authors. Licensee MDPI, Basel, Switzerland. This article is an open access article distributed under the terms and conditions of the Creative Commons Attribution (CC BY) license (https://creativecommons.org/licenses/by/4.0/).
Share and Cite
Yang, P.; Lin, H.; Wu, X.; Yin, Y.; Li, J.; Chen, D. Proteomic Analysis of the Effect of CaCl2 and Sodium Citrate on Gentamicin Biosynthesis of Micromonospora echinospora SIPI-GM.01. Fermentation 2023, 9, 997. https://doi.org/10.3390/fermentation9120997
Yang P, Lin H, Wu X, Yin Y, Li J, Chen D. Proteomic Analysis of the Effect of CaCl2 and Sodium Citrate on Gentamicin Biosynthesis of Micromonospora echinospora SIPI-GM.01. Fermentation. 2023; 9(12):997. https://doi.org/10.3390/fermentation9120997
Chicago/Turabian StyleYang, Ping, Huimin Lin, Xiaowei Wu, Yu Yin, Ji’an Li, and Daijie Chen. 2023. "Proteomic Analysis of the Effect of CaCl2 and Sodium Citrate on Gentamicin Biosynthesis of Micromonospora echinospora SIPI-GM.01" Fermentation 9, no. 12: 997. https://doi.org/10.3390/fermentation9120997
APA StyleYang, P., Lin, H., Wu, X., Yin, Y., Li, J., & Chen, D. (2023). Proteomic Analysis of the Effect of CaCl2 and Sodium Citrate on Gentamicin Biosynthesis of Micromonospora echinospora SIPI-GM.01. Fermentation, 9(12), 997. https://doi.org/10.3390/fermentation9120997
