Oleaginous Yeast Biorefinery: Feedstocks, Processes, Techniques, Bioproducts
Abstract
:1. Introduction
2. Low-Cost Feedstock for Oleaginous Yeast Production
2.1. Wastewater
2.2. Agri-Food Industry Wastes
2.3. Crude Glycerol
2.4. Hydrophobic Wastes
| Substrate | Yeast Strain | System | Cultivation Mode | Lipid Content (% w/w)/Lipid Productivity g/Lh | Other Yeast Products | Waste Treatment (% COD Removal) | Reference |
|---|---|---|---|---|---|---|---|
| Cellulosic Ethanol fermentation WW | Trichosporon cutaneum ACCC 20271 | 3L-bioreactor | Batch | 13.3/ 0.018 | - | 55.05 | [16] |
| Butanol fermentation WW | Trichosporon dermatis CH007 | 250 mL conical flak | Batch | 13.5/ 0.008 | - | 68 | [17] |
| Brewery WW+Glucose | Rhodotorula glutinis ATCC 15125 | 1L-Erlenmeyer | Batch | 11.0/ 0.008 | Carotenoids: 0.13 mg/g/ 0.0071 m/Lh | - | [18] |
| Potato starch WW+glucose+NH4(SO4)2 | Lipomyces starkeyi GIM2.142 | Shake Flask | Batch | 8.9/ 0.0015 | - | - | [19] |
| Secundary brewery WW+ SCM+urea | Rhodosporidium toruloides NCYC 921 | 7L-bioreactor | Fed-batch | 29.9/ 0.14 | Carotenoids: 0.23 mg/g/ 87 µg/Lh | 81.7 | [20] |
| SCM+YE+(NH4)2SO4+KH2PO4+MgSO4 | Rhodotorula glutinis and Rhodosporodium toruloides | 250 mL Erlenmeyer | Batch | 42.80 0.03 47.70 0.04 | Carotenoids: 0.045 % (w/w) 0.015 mg/Lh 0.007 %(w/w) 0.006 mg/Lh | [22] | |
| SCM + yeast extract+ NH4(SO4)2 | R. toruloides | 1L-bioreactor | Fed-batch | 61/ 0.25 | - | - | [23] |
| Mineral salts medium+trace elements+ SCM+Ammonium acetate | Rhodococcus opacus PD630 (DSM 44193) | 250 mL-Elrlemeyer | Batch | 30/ 0.023 | - | - | [24] |
| Pumpkin peel wastes hydrolysate+syrup from candied fruits manufacture | Rhodosporidium azoricus DBVPG 4620 | 2L-bioreactor | Fed-batch | 55/ 0.26 | - | - | [25] |
| Whey permate+semi-defined medium | Apiotrichum curvatum ATCC 20509 | 2L-bioreactor | Fed-batch | 33/ 1 | - | - | [26] |
| Carob pulp syrup+semi-defined medium | Rhodosporidium toruloides NCYC 921 | 7L-bioreactor | Fed-batch | 11.8/ 0.10 | Carotenoids: 0.42 mg/g/ 0.43 mg/Lh | - | [30] |
| Non-detoxified Eucalyptus bark hydrolysate+CSL | Ashbya gossypii A877 | 2L-bioreactor | Batch | 11/ 0.03 | - | - | [31] |
| Brown macroalgae hydrolysate+CSL Wheat straw hydrolysate+CSL | Cutaneotrichosporon oleaginosus ATCC 20,509 (DSM-11815) | 500 mL-Flasks | Batch | 42/ 0.039 19 | [32] | ||
| Wheat straw hydrolysate+YNB | R. babjevae DVBPG 8058 | 500 mL-bioreactor | Batch | 64.8 | - | - | [33] |
| Crude glycerol+CLS+Mineral medium | P. guillierrmondii sp. | 14L-bioreactor | Batch | 52.08/ 0.11 | Lipids; Extracellular bioemulsifier; Leftover biomass containing 24.6% and 44.2% of protein and carbohydrate, respectively, for feed. | - | [38] |
| Crude glycerol+ complex medium | Rhodosporidium fluviale DMKU-RK253 | 250-Erlemmeyr | Batch | 65.2/ 0.032 | - | - | [39] |
| VFAs-Volatile Fatty Acids rich digestate of Chlorella vulgaris biomass + Na2HPO4 + KH2PO4 | Cutaneotrichosporum curvatum NRRL-Y-1511 | 250 mL-Erlenmeyer | Batch | 36.9/ 0.0004 | - | - | [40] |
| Volatile fatty acids | Yarrowia lipolytica CICC 31596 | 1.5 L anaerobic reactor | Batch | 26.2/ 0.017 | - | - | [41] |
3. Lipid Production by Oleaginous Yeasts
4. Oleaginous Yeast Biorefinery
4.1. Yeast Cultivation Modes
4.2. Yeast Cultures Monitoring Techniques
5. Downstream Processing Techniques
5.1. Biomass Separation
5.2. Cell Disruption
5.3. Lipid Extraction
5.4. Other Oleaginous Yeast Bioproducts
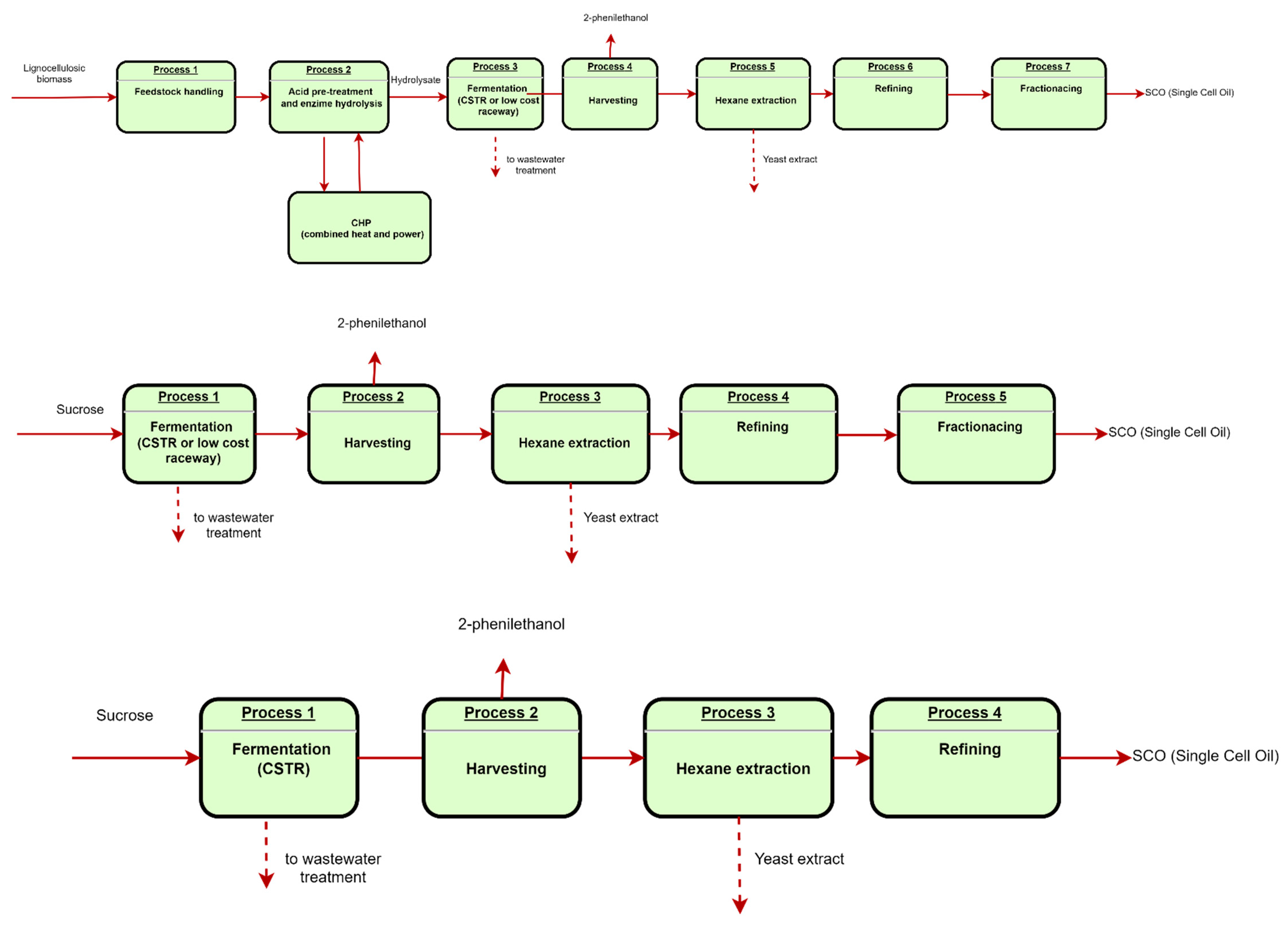
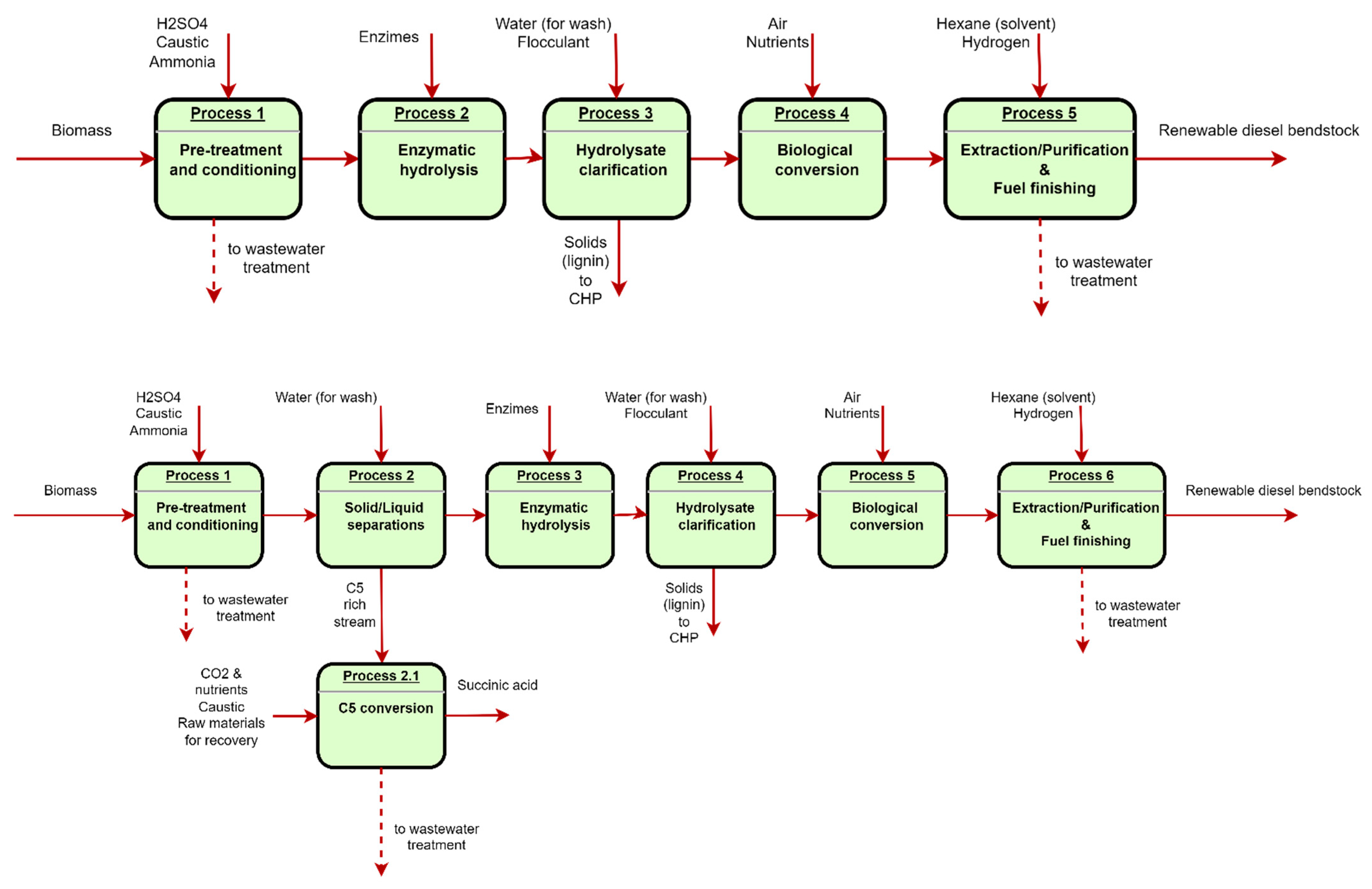
6. Oleaginous Yeast Biorefinery Technical Economic Assessment
7. Conclusions
Author Contributions
Funding
Acknowledgments
Conflicts of Interest
Appendix A








References
- IEA Bioenergy Task42. Available online: https://www.ieabioenergy.com/wp-content/uploads/2014/09/IEA-Bioenergy-Task42-Biorefining-Brochure-SEP2014_LR.pdf (accessed on 9 September 2023).
- Jacob-Lopes, E.; Queiroz, M.; Zepka, L. Microalgal biorefineries. In Biomass Production and Uses; Jacob-Lopes, E., Zepka, L., Eds.; IntechOpen: London, UK, 2015; Chapter 5. [Google Scholar]
- Chew, K.W.; Yap, J.; Show, P.; Suan, N.; Juan, J.; Ling, T.; Lee, D.-J.; Chang, J.-S. Microalgae biorefinery: High value products perspectives. Bioresour. Techol. 2017, 229, 53–62. [Google Scholar] [CrossRef]
- Sivaramakrishnan, R.; Suresh, S.; Kanwal, S.; Ramadoss, G.; Ramprakash, B.; Incharoensakdi, A. Microalgal biorefinery concepts’ development for biofuel and bioproducts: Current perspective and bottlenecks. Int. J. Mol. Sci. 2022, 23, 2623. [Google Scholar] [CrossRef]
- Olguín, E.J.; Sánchez-Galván, G.; Arias-Olguín, I.I.; Melo, F.J.; González-Portela, R.E.; Cruz, L.; De Philippis, R.; Adessi, A. Microalgae-Based Biorefineries: Challenges and Future Trends to Produce Carbohydrate Enriched Biomass, High-Added Value Products and Bioactive Compounds. Biology 2022, 11, 1146. [Google Scholar] [CrossRef]
- Ruiz, J.; Wijffels, R.; Dominguez, M.; Barbosa, M. Heterotrophic vs autotrophic production of microalgae: Bringing some light into everlasting cost controversy. Algal Res. 2022, 64, 102698. [Google Scholar] [CrossRef]
- Ageitos, J.; Vallejo, J.; Veiga-Crespo, P.; Villa, T. Oily yeasts as oleaginous cell factories. Appl. Microbiol. Biotechnol. 2011, 90, 1219–1227. [Google Scholar] [CrossRef]
- Caporusso, A.; Capece, A.; De Bari, I. Oleaginous Yeasts as Cell Factories for the Sustainable Production of Microbial Lipids by the Valorization of Agri-Food Wastes. Fermentation 2021, 7, 50. [Google Scholar] [CrossRef]
- Zymanczyk-Duda, E.; Brzezinka-Rodak, M.; Klimek-Ochab, M.; Duda, M.; Zerka, A. Yeast as a versatile tool in biotechnology. In Yeast; Morata, A., Loira, I., Eds.; IntechOpen: London, UK, 2017; Chapter 1. [Google Scholar]
- Liu, X.; Wang, D.; Li, A. Biodiesel production of Rhodosporidium toruloides using different carbon sources of sugar-containing wastewater: Experimental analysis and model verification. J. Clean Prod. 2021, 323, 129112. [Google Scholar] [CrossRef]
- Darvishi, F.; Fathi, Z.; Ariana, M.; Moradi, H. Yarrowia lipolytica as a workhorse for biofuel production. Biochem. Eng. J. 2017, 127, 87–96. [Google Scholar] [CrossRef]
- Santek, M.; Lisicar, J.; Musak, L.; Spolijaric, I.; Beluhan, S.; Santek, B. Lipid production by the yeast Trichosporon oleaginosus on the enzymatic hydrolysate of alkaline pretreated corn cobs for biodiesel production. Energy Fuels 2018, 32, 12501–12513. [Google Scholar] [CrossRef]
- Adrio, J.L. Oleaginous yeasts: Promising platforms for the production of oleochemicals and biofuels. Biotechnol. Bioeng. 2017, 114, 1915–1920. [Google Scholar] [CrossRef]
- Poontawee, R.; Lorliam, W.; Polburee, P.; Limtong, S. Oleaginous yeasts: Biodiversity and cultivation. Fungal Biol. Rev. 2023, 44, 100295. [Google Scholar] [CrossRef]
- Rayaan, M.; Alshayqi, I. A Review on oleaginous microorganisms for biological wastewater treatment: Current and future prospect. J. Environ. Treat. Tech. 2021, 9, 280–288. [Google Scholar]
- Wang, J.; Hu, M.; Zhang, H.; Bao, J. Converting chemical oxygen demand (COD) of cellulosic ethanol fermentation wastewater into microbial lipid by oleaginous yeast Trichosporon cutaneum. Appl. Biochem. Biotecnhol. 2017, 182, 1121–1130. [Google Scholar] [CrossRef]
- Peng, W.; Huang, C.; Chen, X.; Xiong, L.; Chen, X.; Chen, Y.; MA, L. Microbial conversion of wastewater from butanol fermentation to microbial oil by oleaginous yeast Trichosporon dermatis. Renew. Energy 2013, 55, 31–34. [Google Scholar] [CrossRef]
- Schneider, T.; Graeff-Hönninger, S.; French, W.; Hernandez, R.; Merkt, N.; Claupein, W.; Hetrick, M.; Pham, P. Lipid and carotenoid production by oleaginous yeast Rhodotorula glutinis cultivated on brewery effluents. Energy 2013, 61, 34–43. [Google Scholar] [CrossRef]
- Liu, J.; Yue, Q.; Gao, B.; Li, Q.; Zhang, P. Research on microbial lipid production from potato starch wastewater as culture medium by Lipomyces starkeyi. Water Sci. Technol. 2013, 67, 1802–1806. [Google Scholar] [CrossRef]
- Dias, C.; Reis, A.; Santos, J.; Lopes da Silva, T. Concomitant wastewater treatment with lipid and carotenoid production by the oleaginous yeast Rhodosporidium toruloides grown on brewery effluent enriched with sugarcane molasses and urea. Process Biochem. 2020, 94, 1–14. [Google Scholar] [CrossRef]
- Zhang, A.; Wang, J.; Jiang, H. Microbial production of value-added products and enzymes from molasses, a by-product of sugar industry. Food Chem. 2021, 346, 128860. [Google Scholar] [CrossRef]
- Lakshmidevi, R.; Ramakrishnan, B.; Ratha, S.; Bahaskar, S.; Chinnasamy, S. Valorization of molasses by oleaginous yeasts for single cell oil (SCO) and carotenoids production. Env. Technol. Innov. 2022, 21, 101281. [Google Scholar] [CrossRef]
- Boviatsi, E.; Papadaki, A.; Efthymiou, M.; Nychas, G.; Papanikolaou, S.; Silva, J.; Freire, D.; Koutinas, A. Valorization of sugarcane molasses for the production of microbial lipids via fermentation of two Rhodosporidium strains for enzymatic synthesis of polyol esters. J. Chem. Technol. Biotechnol. 2020, 95, 402–407. [Google Scholar] [CrossRef]
- Saisriyoot, M.; Thanapimmetha, A.; Suwaleerat, T.; Chisti, Y.; Srinophakun, P. Biomass and lipid production by Rhodococcus opacus PD630 in molasses based media with and without osmotic-stress. J. Biotechnol. 2019, 297, 1–8. [Google Scholar] [CrossRef]
- Donzella, S.; Serra, I.; Fumagalli, A.; Pellegrino, L.; Mosconi, G.; Scalzo, R.; Compagno, C. Recycling industrial food wastes for lipid production by oleaginous yeasts Rhodosporidiobolus azoricus and Cutaneotrichosporon oleaginosum. Biotechnol. Biofuels Bioprod. 2022, 15, 51. [Google Scholar] [CrossRef]
- Ykema, A.; Verbree, E.; Kater, M.; Smit, H. Optimization of lipid production in the oleaginous yeast Apiotrichum curvatum in wheypermeate. Appl. Microbiol. Biotechnol. 1988, 29, 211–218. [Google Scholar] [CrossRef]
- Costa, A.R.; Fernandes, H.; Salgado, J.M.; Belo, I. Solid state and semi-solid fermentations of olive and sunflower cakes with Yarrowia lipolytica: Impact of Biological and Physical Pretreatments. Fermentation 2023, 9, 734. [Google Scholar] [CrossRef]
- Turhan, I.; Bialka, K.; Dermirci, A.; Kashan, M. Ethanol production from carob extract by using Saccharomyces cerevisae. Bioresour. Technol. 2010, 101, 5190–5296. [Google Scholar] [CrossRef]
- Lima, M.; Ortigueira, J.; Alves, L.; Paixão, S.M.; Moura, P. Evaluation of carop pulp as fermentation substrate for biohydrogen and organic acids production: Sugars richness versus toxicity potential. Environ. Eng. Manag. J. 2012, 11, S64. [Google Scholar]
- Martins, V.; Dias, C.; Caldeira, J.; Duarte, L.; Reis, A.; Lopes da Silva, T. Carob pulp syrup: A potential Mediterranean carbon source for carotenoids production by Rhodosporidium toruloides NCYC 921. Bioresour. Technol. Rep. 2018, 3, 177–184. [Google Scholar] [CrossRef]
- Francisco, M.; Aguiar, T.Q.; Abreu, G.; Marques, S.; Gírio, F.; Domingues, L. Single-cell oil production by engineered Ashbya gossypii from non-detoxified lignocellulosic biomass hydrolysate. Fermentation 2023, 9, 791. [Google Scholar] [CrossRef]
- Shaigani, P.; Awad, D.; Redai, V.; Fuchs, M.; Haack, M.; Mehlmer, N.; Brueck, T. Oleaginous yeasts-substrate preference and lipid productivity: A view on the performance of microbial lipid producers. Microbial Cell Fact. 2021, 20, 220. [Google Scholar] [CrossRef]
- Brandenburg, J.; Blomqvist, J.; Shapaval, V.; Kohler, A.; Samples, S.; Sandgen, M.; Passoth, V. Oleaginous yeasts respond differently to carbon source present in lignocellulose hydrolysate. Biotechnol. Biofuels 2021, 14, 124. [Google Scholar] [CrossRef]
- Kumar, L.; Yellapu, S.; Tyagi, S.; Tyagi, R.; Zhang, X. A review on variation in crude glycerol composition, bio-valorization of crude and purified glycerol as carbon source for lipid production. Bioresour. Technol. 2019, 293, 122155. [Google Scholar] [CrossRef]
- Kosamia, N.; Samavi, M.; Uprety, B.; Rakshit, S. Valorisation of biodiesel byproduct crude glycerol for the production of bioenergy and biochemicals. Catalysts 2020, 10, 609. [Google Scholar] [CrossRef]
- Qin, L.; Liu, L.; Zeng, A.; Wei, D. From low-cost substrates to single cell oils synthesized by oleaginous yeasts. Bioresour. Technol. 2017, 245, 1507–1519. [Google Scholar] [CrossRef]
- Signori, L.; Ami, D.; Posteri, R.; Giuzzi, A.; Mareghetti, P.; Porro, D.; Branduardi, P. Assessing an affective feeding strategy to optimize crude glycerol utilization as sustainable carbon source for lipid accumulation in oleaginous yeasts. Microbial Cell Fact. 2016, 15, 76. [Google Scholar] [CrossRef]
- Kumar, R.; Dhanarajan, G.; Bhaumik, M.; Chopra, J.; Sen, R. Performance evaluation of a yeast biorefinery as a sustainable model for co-production of biomass, bioemulsifier, lipid, biodiesel and animal-feed components using inexpensive raw materials. Sustain. Energy Fuels 2017, 1, 923. [Google Scholar] [CrossRef]
- Polburee, P.; Yongmanitchai, W.; Lertwattanasakul, N.; Ohashi, T.; Fujiyama, K.; Limtong, S. Characterization of oleaginous yeasts accumulating high levels of lipid when cultivated in glycerol and their potential for lipid production from biodiesel-derived crude glycerol. Fungal Biol. 2015, 119, 1194–1294. [Google Scholar] [CrossRef]
- Llamas, M.; Dourou, M.; González-Fernández, C.; Aggelis, G.; Tomás-Rego, E. Screening of oleaginous yeasts for lipid production using fatty acids as substrate. Biomass Bioenergy 2020, 138, 105553. [Google Scholar] [CrossRef]
- Fei, Q.; Nam, C.; Shang, L.; Choi, J. Exproring low-cost carbon sources for microbial lipids production by fed-batch cultivation of Cryptococcus albidus. Biotechnol. Bioprocess Eng. 2011, 15, 482–487. [Google Scholar] [CrossRef]
- Gao, R.; Zhou, X.; Bao, W.; Cheng, S.; Zheng, L. Enhanced lipid production by Yarrowia lipolytica cultured with synthetic and waste-derived high-content volatile fatty acids under alkaline conditions. Biotechnol. Biofuels 2020, 13, 3. [Google Scholar] [CrossRef]
- Mira, N.; Teixeira, M.; Sá-Correia, I. Adaptive response and tolerance to weak acids in Saccharomyces cerevisae. A genome-wide view. Omics A J. Int. Biol. 2010, 14, 525–540. [Google Scholar] [CrossRef]
- Khot, M.; Raut, G.; Ghosh, D.; Alarcón-Vivero, M.; Contreras, D.; Ravikumar, A. Lipid recovery from oleaginous yeasts: Perspectives and challenges for industrial applications. Fuel 2020, 259, 116292. [Google Scholar] [CrossRef]
- Zhang, H.; Zhang, L.; Chen, H.; Chen, Y.; Chen, W.; Song, Y.; Ratledge, C. Enhanced lipid accumulation in the yeast Yarrowia lipolytica by over-expression of ATP:citrate lyase from Mus musculus. J. Biotechnol. 2014, 192 PtA, 78–84. [Google Scholar] [CrossRef]
- Ratledge, C. Fatty acid biosynthesis in microorganisms being used for single cell oil production. Biochemie 2004, 86, 807–815. [Google Scholar] [CrossRef]
- Robles-Iglesias, R.; Naveira-Pazos, C.; Fernández-Blanco, C.; Veiga, M.; Kennes, C. Factors affecting the optimization and scale-up of lipid accumulation in oleaginous yeasts for sustainable biofuels production. Renew Sust. Energ. Rev. 2023, 171, 113043. [Google Scholar] [CrossRef]
- Mota, M.; Múgica, P.; Sá-Correia, I. Exploring yeast diversity to produce lipid-based biofuels from agro-forestry and industrial organic residues. J. Fungi 2022, 8, 687. [Google Scholar] [CrossRef]
- Papanikolaou, S.; Aggelis, G. Lipids of oleaginous yeasts. Part I: Biochemistry of single cell oil production. Eur. J. Lipid. Sci. Technol. 2011, 113, 1031–1051. [Google Scholar] [CrossRef]
- Karamerou, E.; Webb, C. Cultivation modes for microbial oil production using oleaginous yeasts—A review. Biochem. Eng. J. 2019, 151, 107322. [Google Scholar] [CrossRef]
- Wynn, J.; Behrens, P.; Sundarajan, A.; Hansen, J.; Apt, K. Production of single cell oils by dinoflagellates. In Single Cell Oils; Cohen, Z., Ratledge, C., Eds.; AOCS Press: Champaign, IL, USA, 2005; Chapter 6; pp. 86–98. [Google Scholar]
- Qian, X.; Zhou, X.; Chen, L.; Zhang, X.; Xin, F.; Dong, W.; Zhang, W.; Ochsenreitherm, K.; Jiang, M. Bioconversion of volatile fatty acids into lipids by oleaginous yeast Apiotrichum porosum DSM27194. Fuel 2021, 290, 119811. [Google Scholar] [CrossRef]
- Polburee, O.; Yongmanitchai, W.; Honda, K.; Ohashi, T.; Yoshida, T.; Fujiyama, K.; Limtong, S. Lipid production from biodiesel-derived crude glycerol by Rhodosporidium fluviale DMKU-RK253 using temperature shift with high cell density. Biochem. Eng. J. 2016, 112, 208–2018. [Google Scholar] [CrossRef]
- Polburee, P.; Limtong, S. Economical lipid production from crude glycerol using Rhodosporidiobolus fluvialis DMKU-RK253 in a two-stage cultivation under non-sterile conditions. Biomass Bioenergy 2020, 138, 105597. [Google Scholar] [CrossRef]
- Zhang, Z.; Zhang, X.; Tan, T. Lipid and carotenoid production by Rhodotorula glutinis under irradiation/high-temperature and dark/low-temperature cultivation. Bioresour. Technol. 2014, 157, 149–153. [Google Scholar] [CrossRef]
- Grubisic, M.; Mihajlovki, K.; Gruicic, A.M.; Beluham, S.; Santek, B.; Ivancié, S. Strategies for improvement of lipid production by yeast Trichosporon oleaginosus form lignocellulosic biomass. J. Fungi 2021, 7, 934. [Google Scholar] [CrossRef]
- Abdel-Raouf, N.; Al-Homaidan, A.; Ibraheem, I. Microalgae and wastewater treatment. Saudi J Biol. Sci. 2012, 19, 257–275. [Google Scholar] [CrossRef]
- Dias, C.; Reis, A.; Santos, J.A.L.; Gouveia, L.; Lopes da Silva, T. Primary brewery wastewater as feedstock for the yeast Rhodosporidium toruloides and the microalga Tetradesmus obliquus mixed cultures with lipid production. Proc. Biochem. 2021, 113, 71–86. [Google Scholar] [CrossRef]
- Hewitt, J.C.; Nebe-Von-Caron, G. An industrial application of multiparameter flow cytometry: Assessment of cell physiological state and its application to the study of microbial fermentations. Cytometry 2001, 59, 554–562. [Google Scholar] [CrossRef]
- Available online: https://eu.sysmex-flowcytometry.com/reagents/yeastcontrol/2935/yeast-control-neutral-lipids# (accessed on 8 November 2023).
- Chen, J.; Wei, D.; Pohnert, G. Rapid estimation of astaxantin and the carotenoid-to-chlorophyll ratio in the green microalga Chromochloris zofingiensis using flow cytometry. Mar. Drugs 2017, 15, 231. [Google Scholar] [CrossRef]
- Ami, D.; Posteri, R.; Mereghetti, P.; Porro, D.; Doglia, S.; Branduardi, P. Fourier transform infrared spectroscopy as a method to study lipid accumulation in oleaginous yeasts. Biotechnol. Biofuels 2014, 7, 12. [Google Scholar] [CrossRef]
- Shanmugam, M.; Sriman, S.; Gummadi, N. Online measurements of dissolved oxygen in shake flask to elucidate its role on caffeine degradation by Pseudomonas sp. Indian Chem. Eng. 2022, 64, 162–170. [Google Scholar] [CrossRef]
- Chopra, J.; Rangarajan, V.; Sen, R. Recent developments in oleaginous yeast feedstock based biorefinery for production and life cycle assessment of biofuels and value-added products. Sustain. Energy Technol. Assess. 2022, 53, 102621. [Google Scholar] [CrossRef]
- Zainuddin, M.; Fai, C.; Ariff, A.; Rios-Solis, L.; Halim, M. Current pretreatment/Cell disruption and extraction methods used to improve intracellular lipid recovery from oleaginous yeasts. Microorganisms 2021, 9, 251. [Google Scholar] [CrossRef]
- Liu, D.; Ding, L.; Sun, J.; Bousseta, N.; Vorobiev, E. Yeast cell disruption strategies for recovery of intracellular bio-active compounds—A review. Inn. Food Sci. Emerg. Technol. 2016, 36, 181–192. [Google Scholar] [CrossRef]
- Saini, R.K.; Prasad, P.; Sahng, X.; Keum, Y. Lipid extraction methods. Int. J. Mol. Sci. 2021, 22, 13643. [Google Scholar] [CrossRef]
- Kapoore, R.; Butler, T.O.; Pandhal, J.; Vaidyanathan, S. Microwave-assisted extraction for microalgae: From biofuels to biorefinery. Biology 2018, 7, 18. [Google Scholar] [CrossRef]
- Koubaa, M.; Imatoukene, N.; Drévillon, L.; Vorobiev, E. Current insight in yeast cell disruption technologies for cell recovery. A review. Chem. Eng. Process. Process Intensif. 2020, 150, 107868. [Google Scholar] [CrossRef]
- Breil, C.; Vian, M.; Zemb, T.; Kunz, W.; Chemat, F. Bligh and Dyer and Folch methods for solid-liquid-liquid extractions of lipids from microorganisms. Comprehension of solvatation mechanisms and toward substitution with alternative solvents. Int. J. Mol. Sci. 2017, 18, 708. [Google Scholar] [CrossRef]
- Gorte, O.; Hollenbach, R.; Papachristou, I.; Steinweg, C.; Silve, A.; Frey, W.; Syldatk, C.; Ochsenteither, K. Evaluation of downstream processing, extraction and quantification strategies for single cell oil produced by the oleaginous yeast Saitozyma podzolica DSM 27192 and Apiotrichum porosum DSM 27194. Front. Bioeng. Biotechol. 2020, 8, 355. [Google Scholar] [CrossRef]
- Cheng, M.; Rosentrater, K. Economic feasibility analysis of soybean oil production by hexane extraction. Ind. Crops Prod. 2017, 108, 775–785. [Google Scholar] [CrossRef]
- Milanesio, J.; Hegel, P.; Medina-Gonzalez, Y.; Camy, S.; Condoret, J. Extraction of lipids from Yarrowia lipolytica. J. Chem. Technol. Biotechnol. 2013, 88, 378–387. [Google Scholar] [CrossRef]
- Kumar, S.P.; Banerjee, R. Enhanced lipid extraction from oleaginous yeast biomass using ultrasound assisted extraction: A greener and scalable process. Ultrasonics Sonochem. 2019, 52, 25–32. [Google Scholar] [CrossRef]
- Fakankun, I.; Levin, D. Oleaginous red yeasts: Concomitant producers of triacylglycerols and carotenoids. Encyclopedia 2023, 3, 490–500. [Google Scholar] [CrossRef]
- Vasconcelos, N.; Teixeira, J.; Dragone, G.; Teixeira, J. Optimization of lipid extraction from the oleaginous yeasts Rhodotorula glutinis and Lipomyces kenonenkoae. AMB Express 2018, 8, 126. [Google Scholar] [CrossRef] [PubMed]
- Passarinho, P.; Oliveira, B.; Dias, C.; Teles, M.; Reis, A.; Lopes da Silva, T. Sequential carotenoids extraction and biodiesel production from Rhodosporidium toruloides. Waste Biomass Val. 2020, 11, 2075–2086. [Google Scholar] [CrossRef]
- Batista, A.; López, E.; Dias, C.; Lopes da Silva, T.; Marques, I. Wastes valorization from Rhodosporidium toruloides NCYC 921 production and biorefinery by anaerobic digestion. Bioresour. Technol. 2017, 226, 108–117. [Google Scholar] [CrossRef] [PubMed]
- Banerjee, A.; Bansal, N.; Kumar, J.; Bhaskar, T.; Ray, A.; Ghosh, D. Characterization of the de-oiled yeast biomass for plausible value mapping in a biorefinery perspective. Bioresour. Technol. 2021, 337, 125422. [Google Scholar] [CrossRef] [PubMed]
- Bi, Z.; Zhang, J.; Zhu, Z.; Liang, Z.; Wiltowski, T. Generating biocrude form partially defatted Cryptococcus curvatus yeast residues through catalytic liquefaction. Appl. Energy 2018, 209, 435–444. [Google Scholar] [CrossRef]
- Vysoka, M.; Szotkowski, M.; Slaninova, E.; Dzuricka, L.; Strecanska, P.; Blazkova, J.; Marova, I. Oleaginous yeast extracts and their possible effects on human health. Microorganisms 2023, 11, 492. [Google Scholar] [CrossRef] [PubMed]
- Parsons, S.; Allen, M.J.; Chuck, C.J. Coproducts of algae and yeast-derived single cell oils: A critical review of their role in improving biorefinery sustainability. Bioresour. Technol. 2020, 303, 122862. [Google Scholar] [CrossRef]
- Barbanera, M.; Castellini, M.; Tasselli, G.; Turchetti, B.; Catana, F.; Buzzini, P. Prediction of environmental impacts of yeast biodiesel production from cardoon stalks at industrial scale. Fuel 2021, 283, 118967. [Google Scholar] [CrossRef]
- Chopra, J.; Tiwari, B.; Dubey, B.; Sen, R. Environmental impact analysis of oleaginous yeast based biodiesel and biocrude production by life cycle assessment. J. Clean. Prod. 2020, 271, 122349. [Google Scholar] [CrossRef]
- Caretta, A.; Bua, L.; Ganbara, C. An application of the life cycle thinking: Green refinery enhancements. Fuel 2021, 305, 121559. [Google Scholar] [CrossRef]
- Sharma, T.; Dasgupta, D.; Singh, J.; Bhaskar, T.; Debashih, G. Yeast lipid-based biofuels and oleochemicals from lignocellulosic biomass: Life cycle impact assessment. Sust. Energy Fuels 2020, 4, 387–398. [Google Scholar] [CrossRef]
- Parsons, S.; Allen, M.; Abeln, F.; McManus, M.; Chuck, C. Sustainability and life cycle assessment (LCA) of macroalgae-derived single cell oils. J. Clean. Prod. 2019, 232, 1272–1281. [Google Scholar] [CrossRef]
- Parsons, S.; Abeln, F.; McManus, M.; Chuck, C. Techno-economic analysis (TEA) of microbial oil production from wastes resources as part of a biorefinery concept: Assessment at multiple scales under uncertainty. Chem. Technol. Biotechnol. 2018, 94, 701–711. [Google Scholar] [CrossRef]
- Jena, U.; McCurdy, A.T.; Warren, A.; Summers, H.; Ledbetter, R.; Hoekman, S.; Seefeldt, L.; Quinn, J. Oleaginous yeast platform for producing biofuels via co-solvent hydrothermal liquefaction. Biotechnol. Biofuels 2015, 8, 167. [Google Scholar] [CrossRef]
- Biddy, M.; Davis, R.; Humbird, D.; Tao, L.; Dowe, N.; Guarnieri, M.; Linger, J.; Karp, E.; Salvachúa, D.; Vardon, D.; et al. The techno-economic basis for coproduct manufacturing to enable hydrocarbon fuel production from lignocellulosic biomass. ACS Sustain. Chem. Eng. 2016, 4, 3196–3211. [Google Scholar] [CrossRef]
- Karamerou, E.; Parsons, S.; McManus, M.; Chuck, C. Using techno-economic modelling to determine the minimum cost possible for a microbial palm oil substitute. Biotechnol. Biofuels 2021, 14, 57. [Google Scholar] [CrossRef]

| Step | Method | Principle | Advantage | Drawback | Costs | Easiness of Scale-Up |
|---|---|---|---|---|---|---|
| Cell disruption | Bead Milling | Abrasive action of the beads on the cells | High disruption efficiency Mild conditions Fast operation time | High energy demand | High | Yes |
| High pressure homogeneizer | The cells suspension pass through a narrow gap at high pressure | It can process large volumes of liquid sample thoroughly and reproducibly Suitable for neutral lipid extraction | High energy demand High capital and maintenance costs Unsuitable for high molecular weight proteins | Low | Yes | |
| Microwaves | Microwaves induce vibration of water and other polar molecules within wet biomass, which will increase temperature inside the cell, promoting water evaporation, which will Produce pressure on the cell walls, leading to cell disruption | High disruption efficiency Relatively low energy input, Short operation time, | High temperature High energy demand High maintenance requirements | Low | No | |
| Ultrasound | The energy released from cavitation impacts the cell membrane becoming irreparably damaged. | Short operation time High disruption efficiency | High demand energy | High | No | |
| Acid | lipid-protein and lipid-starch interactions intramolecular forces dissociation | Low energy demand Can use wet biomass | Acid disposal requirements Thermolabile compounds and acid sensitive compounds degradation | High | Yes | |
| Alkali | Hydrolysis of polysaccharides and proteins | Low energy demand Can use wet biomass | Less efficient than acid treatment Acid disposal requirements Thermolabile compounds and acid sensitive compounds degradation | High | Yes | |
| Enzymes | Cell wall polysaccharide structure hydrolysis | Simple Mild temperature conditions Low energy demand | Long operational times High enzyme costs | High | Yes | |
| Lipid extraction | Bligh and Dyer | extraction using organic solvents Methanol, chloroform and water (1:1:0.9 v/v/v) are added to the yeast biomass in a two-step extraction; after the phase separation, the yeast lipids are concentrated and quantified in the chloroform phase | Efficient lipid extraction Low working temperature | Laborious and time-consuming Uses toxic organic solvents | Low | No |
| Soxhlet | Extraction using organic solvents and a Soxhlet apparatus. | Efficient neutral lipid extraction | Not suitable for samples containing water Less efficient in polar lipids extraction Long operation time Possible degradation of thermoliable compounds May use toxic solvents | Low | Yes | |
| Supercritical CO2 extraction (SSCO2) | Extraction using supercritical CO2 SCO2 penetrates the yeast biomass and promotes the lipid diffusion to the SCO2 phase | Uses a non-toxic and a GRAS (Generally Recognized Safe) Solvent) Efficient neutral lipids extraction; polar lipids extraction can be enhanced by adding a polar solvent | The equipment operates at high pressures, needing special infrastructure | High | Yes | |
| Acerelated solvent extraction (ASE) | Increased temperature and elevated pressure keeps the solvent liquid above its boiling point, improving the lipid extraction. | Efficient lipid extraction Short operation time | Possible thermolabile compounds degradation High energy demand May use toxic solvents | High | No | |
| Direct transesterification | Transesterfication of the yeast lipids | Short time of operation | Only extracts the saponifiable fraction May use toxic solvents | Low | Yes |
| Study | LCA | TEA | Key Findings |
|---|---|---|---|
| [83] Barbanera et al. | x | The production of yeast biodiesel has been identified as a promising alternative to traditional biodiesel production methods. However, there are some environmental hotspots that need to be addressed in order to make this process more sustainable: The enzymes used in the yeast biodiesel production process are energy-intensive to produce; The process of extracting lipids from yeast cells requires a lot of heat and organic solvents. The environmental performance of yeast biodiesel production is similar to that of other first-generation biodiesel crops if there is no coproduct valorization. However, yeast biodiesel is more environmentally sustainable than microalgae biodiesel. | |
| [84] Chopra et al. | x | Among the different processes of the yeast biorefinery, the direct transesterification process and HTL process were found to be the most impactful because of the requirement of large amount of non-renewable electricity. | |
| [85] Caretta et al. | x | Biomass to Fuel technology proves to be an effective solution for greenhouse gas emission reduction, aligning with the stringent requirements outlined in the European Directive. | |
| [86] Sharma et al. | x | This study, starting from sugarcane cultivation, sug-gests the scale-up of the process up to 50 L fermenta-tion; The emissions investigated for global warming potential (GWP) are found to be 260.03 for non-polar lipid, 572.16 for lube base oil, 27.83 for biodiesel and 85.19 kg CO2 equivalent for BTEX products, and for each 45 g of yeast lipid. | |
| [87] Parsons et al. | x | x | Climate change impact was found to be 2.5 and 9.9 kg CO2eq. kg−1 refined SCO, within the range of micro-algae and terrestrial oil mixes. Break-even selling price for the oil is found to be between €5300–€31,000 per tonne of refined SCO. These values are closer to that of exotic oils and fats than for those of terrestrial oils such as palm oil. |
| [88] Parsons et al. | x | Feedstock pricing and lipid yield emerged as the most significant factors influencing overall economic via-bility, while coproduct valorization played a substan-tial role. This study integrates uncertainty into eco-nomic analysis for better decision-support. | |
| [89] Jena et al. | x | Techno-economic analysis (TEA) revealed a renewa-ble diesel fuel price of USD 5.09 per gallon, with the hy-drothermal liquefaction (HTL) processing step con-tributing approximately 23% to the overall cost of the baseline pathway. These findings demonstrate the feasibility of co-solvent HTL in converting oleaginous yeast biomass into energy-dense biocrude, offering a promising avenue for valorizing dairy industry waste streams and enhancing the economic viability of re-newable fuel production. | |
| [90] Biddy et al. | x | Enhanced cost reductions in the production of renewable fuels and coproducts are attainable through transformative advancements in the fuel and coproduct processing pathways. Further reductions in the minimum fuel selling price (MFSP) towards USD 2–3/gasoline-gallon-equivalent (GGE) can be achieved. These enhancements should focus on maximizing carbon efficiency for both fuels and coproducts, optimizing the recovery and purification of fuels and coproducts, and strategically selecting and pricing coproducts. By implementing these transformative advancements, the production of renewable fuels and coproducts can become more cost-competitive than fossil-based hydrocarbon fuels. | |
| [91] Karamerou et al. | x | The selling price of lipids stands at USD 1.81 per kilogram for an annual production of approximately 8000 tonnes. This price can be substantially lowered by increasing production to 48,000 tonnes per year, resulting in a selling price of USD 1.20 per kilogram. Further reductions can be achieved by implementing various technological improvements, such as, utilizing a thermotolerant strain of microorganisms; employing renewable energy sources or optimizing energy efficiency; Adopting non-sterile fermentation processes; Implementing wet extraction methods for lipid recovery; establishing continuous production systems for extracellular lipid; selling the entire yeast cell, including recovering value for the protein and carbohydrate content. This approach can bring the price down to USD 0.81 per kilogram. Moreover, producing valuable coproducts that can be sold for more than USD 1 per kilogram can effectively reduce the lipid selling price to zero. This strategy involves identifying and marketing high-value coproducts generated during the lipid production process. |
Disclaimer/Publisher’s Note: The statements, opinions and data contained in all publications are solely those of the individual author(s) and contributor(s) and not of MDPI and/or the editor(s). MDPI and/or the editor(s) disclaim responsibility for any injury to people or property resulting from any ideas, methods, instructions or products referred to in the content. |
© 2023 by the authors. Licensee MDPI, Basel, Switzerland. This article is an open access article distributed under the terms and conditions of the Creative Commons Attribution (CC BY) license (https://creativecommons.org/licenses/by/4.0/).
Share and Cite
Lopes da Silva, T.; Fontes, A.; Reis, A.; Siva, C.; Gírio, F. Oleaginous Yeast Biorefinery: Feedstocks, Processes, Techniques, Bioproducts. Fermentation 2023, 9, 1013. https://doi.org/10.3390/fermentation9121013
Lopes da Silva T, Fontes A, Reis A, Siva C, Gírio F. Oleaginous Yeast Biorefinery: Feedstocks, Processes, Techniques, Bioproducts. Fermentation. 2023; 9(12):1013. https://doi.org/10.3390/fermentation9121013
Chicago/Turabian StyleLopes da Silva, Teresa, Afonso Fontes, Alberto Reis, Carla Siva, and Francisco Gírio. 2023. "Oleaginous Yeast Biorefinery: Feedstocks, Processes, Techniques, Bioproducts" Fermentation 9, no. 12: 1013. https://doi.org/10.3390/fermentation9121013
APA StyleLopes da Silva, T., Fontes, A., Reis, A., Siva, C., & Gírio, F. (2023). Oleaginous Yeast Biorefinery: Feedstocks, Processes, Techniques, Bioproducts. Fermentation, 9(12), 1013. https://doi.org/10.3390/fermentation9121013

