Breeding of a High-Nisin-Yielding Bacterial Strain and Multiomics Analysis
Abstract
1. Introduction
2. Materials and Methods
2.1. Strains, Media and Growth Conditions
2.2. Fermentation in Flasks and Nisin Titre Assays
2.3. Compound Mutation and Strain Breeding
2.4. Determination of the Genetic Stability of Mutants
2.5. Comparison of the Fermentation Process between the Mutant Strain and Original Strain
2.6. DNA Library Construction, DNA Sequencing, Assembly and Annotation
2.7. Whole-Genome Comparisons
2.8. RNA Extraction, Transcriptome Sequencing and Analysis
2.9. Statistical Analysis
3. Results and Discussion
3.1. Titres of Mutant Strains
3.2. Evaluation of Mutant Stability
3.3. Comparison of the Fermentation of L. lactis A32 and Lxl
3.4. Genome Assembly and Annotation
3.5. Functional Classification and Comparison
3.6. Comparison of Genomes between L. lactis lxl and A32
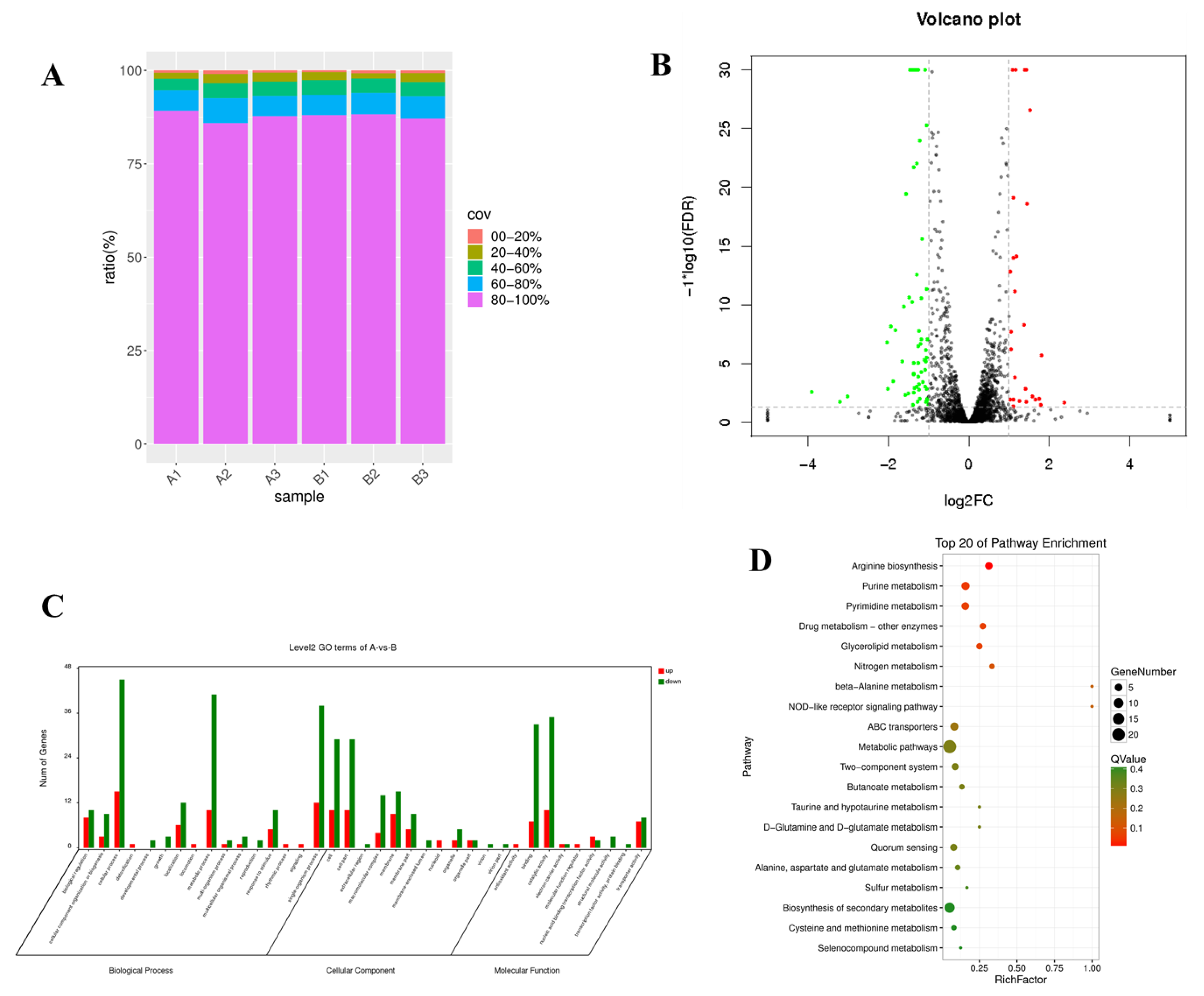
3.7. Transcriptome Sequencing and Analysis
3.8. Comprehensive Analysis
3.8.1. DEGs Associated with Nisin Immunity Genes
3.8.2. DEGs Related to DNA Replication, Transcription and Translation
3.8.3. DEGs Related to ABC ATPase
3.8.4. DEGs Related to Cysteine Thiometabolism Translation
3.8.5. DEGs Related to Purine Metabolism
4. Conclusions
Supplementary Materials
Author Contributions
Funding
Institutional Review Board Statement
Informed Consent Statement
Data Availability Statement
Conflicts of Interest
References
- Yi, Y.; Zhang, Q.; Wilfred, A.V. Insights into the evolution of lanthipeptide biosynthesis. Protein Sci. 2013, 22, 1478–1489. [Google Scholar] [CrossRef]
- Joint FAO/WHO Expert Committee on Food Additives. Specifications for the Identity and Purity of Food Additives and Their Toxicological Evaluation: Some Antibiotics, Twelfth Report of the Joint FAO/WHO Expert Committee on Food Additives, Geneva, 1–8 July 1968; World Health Organization: Geneva, Switzerland, 1969; Available online: https://extranet.who.int/iris/restricted/handle/10665/40752 (accessed on 16 June 2012).
- Wu, H.; Teng, C.; Liu, B.; Tian, H.; Wang, J.G. Characterization and long-term antimicrobial activity of the nisin anchored cellulose films. Int. J. Biol. Macromol. 2018, 113, 487–493. [Google Scholar] [CrossRef] [PubMed]
- Wenting, L.; Rong, Z.; Tengteng, J.; Dur, E.; Sameena; Saeed, A.; Wen, Q. Improving nisin production by encapsulated Lactococcus lactis with starch/carboxymethyl cellulose edible films. Carbohydr. Polym. 2021, 251, 117062. [Google Scholar] [CrossRef]
- Jung, Y.; Alayande, A.B.; Chae, S.; Kim, I.S. Applications of nisin for biofouling mitigation of reverse osmosis membranes. Desalination 2018, 429, 52–59. [Google Scholar] [CrossRef]
- Andre, C.; de Jesus Pimentel-Filho, N.; de Almeida Costa, P.M.; Vanetti, M.C.D. Changes in the composition and architecture of Staphylococcal biofilm by nisin. Braz. J. Microbiol. 2019, 50, 1083–1090. [Google Scholar] [CrossRef] [PubMed]
- Eming, S.A.; Martin, P. Wound repair and regeneration: Mechanisms, signaling, and translation. Sci. Transl. Med. 2014, 6, 265sr6. [Google Scholar] [CrossRef]
- Mouritzen, M.V.; Andrea, A.; Qvist, K.; Poulsen, S.S.; Jenssen, H. Immunomodulatory potential of Nisin A with application in wound healing. Wound Repair Regen. 2019, 27, 650–660. [Google Scholar] [CrossRef]
- Wei, Q.; Kun, Y.; Jun, L.; Ke, L.; Fuqiang, L.; Junhui, J.; Wei, Z. Precise management of chronic wound by nisin with antibacterial selectivity. Biomed. Mater. 2019, 14, 045008. [Google Scholar] [CrossRef]
- Malvano, F.; Pilloton, R.; Albanese, D. A novel impedimetric biosensor based on the antimicrobial activity of the peptide nisin for the detection of Salmonella spp. Food Chem. 2020, 325, 126868. [Google Scholar] [CrossRef]
- Malaczewska, J.; Kaczorek-Łukowska, E.; Wójcik, R.; Rękawek, W.; Andrzej, K.S. In vitro immunomodulatory effect of nisin on porcine leucocytes. J. Anim. Physiol. Anim. Nutr. 2019, 103, 882–893. [Google Scholar] [CrossRef]
- Bagde, P.; Nadanathangam, V. Improving the stability of bacteriocin extracted from Enterococcus faecium by immobilization onto cellulose nanocrystals. Carbohydr. Polym. 2019, 209, 172–180. [Google Scholar] [CrossRef] [PubMed]
- Rana, K.; Sharma, R.; Preet, S. Augmented therapeutic efficacy of 5-fluorouracil in conjunction with lantibiotic nisin against skin cancer. Biochem. Biophys. Res. Commun. 2019, 520, 551–559. [Google Scholar] [CrossRef] [PubMed]
- Joo, N.E.; Ritchie, K.; Kamarajan, P.; Miao, D.; Kapila, Y.L. Nisin, an apoptogenic bacteriocin and food preservative, attenuates HNSCC tumorigenesis via CHAC1. Cancer Med. 2012, 1, 295–305. [Google Scholar] [CrossRef] [PubMed]
- Siegers, K.; Entian, K.D. Genes involved in immunity to the lantibiotic nisin produced by Lactococcus lactis 6F3. Appl. Environ. Microbiol. 1995, 61, 1082–1089. [Google Scholar] [CrossRef]
- Ra, S.R.; Qiao, M.; Immonen, T.; Pujana, I. Genes responsible for nisin synthesis, regulation and immunity form a regulon of two operons and are induced by nisin in Lactoccocus lactis N8. Microbiology 1996, 142, 1281–1288. [Google Scholar] [CrossRef]
- Qiao, M.; Ye, S.; Koponen, O.; Ra, R.; Usabiaga, M.; Immonen, T.; Saris, P.E.J. Regulation of the nisin operons in Lactococcus lactis N8. J. Appl. Bacteriol. 1996, 80, 626–634. [Google Scholar] [CrossRef]
- Li, H.; O’Sullivan, D.J. Identification of a nisI promoter within the nisABCTIP operon that may enable establishment of nisin immunity prior to induction of the operon via signal transduction. J. Bacteriol. 2006, 188, 8496–8503. [Google Scholar] [CrossRef][Green Version]
- Patnaik, R. Engineering complex phenotypes in industrial strains. Biotechnol. Prog. 2008, 24, 38–47. [Google Scholar] [CrossRef]
- Jian, Z.; Qinggele, C.; Wenjing, F.; Xiuli, Z.; Bin, Q.; Guangrong, Z.; Jianjun, Q. Enhance nisin yield via improving acid-tolerant capability of Lactococcus lactis F44. Sci. Rep. 2016, 6, 27973. [Google Scholar] [CrossRef]
- Shifu, C.; Yanqing, Z.; Yaru, C.; Jia, G. Fastp: An ultra-fast all-in-one FASTQ preprocessor. Bioinformatics 2018, 34, 884–890. [Google Scholar] [CrossRef]
- Kolmogorov, M.; Yuan, J.; Yu, L.; Pevzner, P.A. Assembly of long error-prone reads using de Bruijn graphs. Proc. Natl. Acad. Sci. USA 2016, 113, 8396–8405. [Google Scholar] [CrossRef]
- Walker, B.J.; Abeel, T.; Shea, T.; Priest, M.; Abouelliel, A. Pilon: An Integrated Tool for Comprehensive Microbial Variant Detection and Genome Assembly Improvement. PLoS ONE 2014, 9, e112963. [Google Scholar] [CrossRef] [PubMed]
- Kurtz, S.; Phillippy, A.; Delcher, A.L.; Smoot, M. Versatile and open software for comparing large genomes. Genome Biol. 2004, 5, R12. [Google Scholar] [CrossRef] [PubMed]
- Langmead, B.; Salzberg, S.L. Fast gapped-read alignment with Bowtie 2. Nat. Methods 2012, 9, 357–359. [Google Scholar] [CrossRef]
- Li, B.; Dewey, C.N. RSEM: Accurate transcript quantification from RNA-Seq data with or without a reference genome. BMC Bioinform. 2011, 12, 323. [Google Scholar] [CrossRef]
- Robinson, M.D.; McCarthy, D.J.; Smyth, G.K. EdgeR: A Bioconductor package for differential expression analysis of digital gene expression data. Bioinformatics 2010, 26, 139–140. [Google Scholar] [CrossRef]
- Tjaden, B. De novo assembly of bacterial transcriptomes from RNA-seq data. Genome Biol. 2015, 16, 1. [Google Scholar] [CrossRef]
- Hacker, C.; Christ, N.A.; Duchardt-Ferner, E.; Korn, S.; Berninger, L. The Solution Structure of the Lantibiotic Immunity Protein NisI and Its Interactions with Nisin. J. Biol. Chem. 2015, 290, 28869–28886. [Google Scholar] [CrossRef]
- Kim, W.S.; Hall, R.J.; Dunn, N.W. Improving nisin production by increasing nisin immunity/resistance genes in the producer organism Lactococcus lactis. Appl. Microbiol. Biotechnol. 1998, 50, 429–433. [Google Scholar] [CrossRef]
- Huang, Y.H.; Huang, C.Y. Comparing SSB-PriA Functional and Physical Interactions in Gram-Positive and -Negative Bacteria. Methods Mol. Biol. 2021, 2281, 67–80. [Google Scholar] [CrossRef]
- Bianco, P.R. The mechanism of action of the SSB interactome reveals it is the first OB-fold family of genome guardians in prokaryotes. Protein Sci. 2021, 30, 1757–1775. [Google Scholar] [CrossRef] [PubMed]
- Bianco, P.R.; Pottinger, S.; Tan, H.Y.; Nguyenduc, T.; Rex, K.; Varshney, U. The IDL of E. coli SSB links ssDNA and protein binding by mediating protein-protein interactions. Protein Sci. 2017, 26, 227–241. [Google Scholar] [CrossRef] [PubMed]
- Young, J.; Holland, I.B. ABC transporters: Bacterial exporters-revisited five years on. Biochim. Biophys. Acta (BBA) Biomembr. 1999, 1461, 177–200. [Google Scholar] [CrossRef]
- Romano, M.; Fusco, G.; Choudhury, H.G.; Mehmood, S.; Robinson, C.V.; Zirah, S.; Hegemann, J.D. Structural basis for natural product selection and export by bacterial ABC Transporters. ACS Chem. Biol. 2018, 13, 1598–1609. [Google Scholar] [CrossRef]
- Beis, K.; Rebuffat, S. Multifaceted ABC transporters associated to microcin and bacteriocin export. Res. Microbiol. 2019, 170, 399–406. [Google Scholar] [CrossRef]
- Hegemann, J.D.; Fouque, K.J.D.; Santos-Fernandez, M.; Fernandez-Lima, F. A bifunctional leader peptidase/ABC transporter protein is involved in the maturation of the lasso peptide cochonodin I from Streptococcus suis. J. Nat. Prod. 2021, 84, 2683–2691. [Google Scholar] [CrossRef]
- Kuipers, O.P.; Beerthuyzen, M.M.; Pascalle, G.; Luesink, E.J.; Willem, M.V. Autoregulation of Nisin Biosynthesis in Lactococcus lactis by Signal Transduction. J. Biol. Chem. 1995, 270, 27299–27304. [Google Scholar] [CrossRef]
- Sahl, H.G.; Jack, R.W.; Bierbaum, G. Biosynthesis and biological activities of lantibiotics with unique post-translational modifications. Eur. J. Biochem. 1995, 230, 827–853. [Google Scholar] [CrossRef]
- Driessen, A.J.M.; Hooven, H.W.; Kuiper, W.; Kamp, M.; Sahl, H.G.; Konings, R.N.H.; Konings, W.N. Mechanistic studies of lantibiotic-induced permeabilization of phospholipid vesicles. Biochemistry 1995, 34, 1606–1614. [Google Scholar] [CrossRef]
- Moll, G.N.; Konings, W.N.; Driessen, A.J. The lantibiotic nisin induces transmembrane movement of a fluorescent phospholipid. J. Bacteriol. 1998, 180, 6565–6570. [Google Scholar] [CrossRef]
- Akaike, T.; Ida, T.; Wei, F.Y.; Nishida, M.; Kumagai, Y.; Alam, M.M. Cysteinyl-tRNA synthetase governs cysteine polysulfidation and mitochondrial bioenergetics. Nat. Commun. 2017, 8, 177. [Google Scholar] [CrossRef] [PubMed]
- Xia, Y.F.; Xie, S.S.; Ma, X.; Wu, H.J.; Wang, X.; Gao, X.W. The purL gene of Bacillus subtilis is associated with nematicidal activity. FEMS Microbiol. Lett. 2011, 322, 99–107. [Google Scholar] [CrossRef] [PubMed]
- Buendía-Clavería, A.M.; Moussaid, A.; Ollero, F.J.; Vinardell, J.M.; Torres, A. A purL mutant of Sinorhizobium fredii HH103 is symbiotically defective and altered in its lipopolysaccharide. Microbiology 2003, 149, 1807–1818. [Google Scholar] [CrossRef]
- Crawford, R.M.; Verg, L.V.D.; Yuan, L.; Hadfield, T.L.; Warren, R.L.; Drazek, E.S.; Houng, H.H.; Hammack, C. Deletion of purE attenuates Brucella melitensis infection in mice. Infect. Immun. 1996, 64, 2188–2192. [Google Scholar] [CrossRef]
- Kadzhaev, K.; Zingmark, C.; Golovliov, I.; Bolanowski, M.; Shen, H. Identification of genes contributing to the virulence of Francisella tularensis SCHU S4 in a mouse intradermal infection model. PLoS ONE 2009, 4, e5463. [Google Scholar] [CrossRef] [PubMed]
- Maegawa, T.; Karasawa, T.; Ohta, T.; Wang, X.; Kato, H.; Hayashi, H.; Nakamura, S. Linkage between toxin production and purine biosynthesis in Clostridium difficile. J. Med. Microbiol. 2002, 51, 34–41. [Google Scholar] [CrossRef] [PubMed][Green Version]




| Item | A32 | lxl |
|---|---|---|
| Genome size (bp) | 2,399,752 | 2,399,772 |
| Correction (bp) | 3081 | 3147 |
| GC content (%) | 35.24 | 36.08 |
| No. CDSs | 2285 | 2278 |
| CDS length (bp) | 75-4917 | 75-4917 |
| No. tRNAs | 66 | 66 |
| No. rRNAs | 18 | 18 |
| No. sRNAs | 2 | 2 |
| No. repeats | 42 | 43 |
| Functional Category | No. A32 Genes | No. Lxl Genes |
|---|---|---|
| Translation, ribosomal structure and biogenesis | 148 | 148 |
| RNA processing and modification | 0 | 0 |
| Transcription | 160 | 159 |
| Replication, recombination and repair | 119 | 121 |
| Chromatin structure and dynamics | 1 | 1 |
| Cell cycle control, cell division, chromosome partitioning | 19 | 20 |
| Nuclear structure | 0 | 0 |
| Defence mechanisms | 50 | 50 |
| Signal transduction mechanisms | 55 | 53 |
| Cell wall/membrane/envelope biogenesis | 104 | 104 |
| Cell motility | 14 | 14 |
| Cytoskeleton | 0 | 0 |
| Extracellular structures | 0 | 0 |
| Intracellular trafficking, secretion and vesicular transport | 25 | 25 |
| Post-translational modification, protein turnover, chaperones | 55 | 55 |
| Energy production and conversion | 74 | 75 |
| Carbohydrate transport and metabolism | 172 | 174 |
| Amino acid transport and metabolism | 195 | 195 |
| Nucleotide transport and metabolism | 76 | 76 |
| Coenzyme transport and metabolism | 75 | 75 |
| Lipid transport and metabolism | 61 | 61 |
| Inorganic ion transport and metabolism | 112 | 113 |
| Secondary metabolites biosynthesis, transport and catabolism | 38 | 38 |
| General function prediction only | 263 | 263 |
| Function unknown | 202 | 202 |
| Gene ID | Name | Mutation Type | COG Functional Description |
|---|---|---|---|
| L3G80_00845 | rexB | SNP | ATP-dependent nuclease, subunit B |
| L3G80_00940 | ftsH | SNP | ATP-dependent Zn proteases |
| L3G80_09890 | cysS | SNP | Cysteinyl-tRNA synthetase |
| L3G80_00020 | gntP | Ins | H+/gluconate symporter and related permeases |
| L3G80_08275 | yfmR | Ins | ATPase components of ABC transporters with duplicated ATPase domains |
| L3G80_05905 | dut | DEL | dUTPase |
| L3G80_11910 | ccpB | DEL | Beta-glucosidase/6-phospho-beta-glucosidase/beta-galactosidase |
| L3G80_00735 | rpsI | SNP/Del | Ribosomal protein S9 |
| L3G80_08145 | purL | SNP | Phosphoribosylformylglycinamidine (FGAM) synthase, synthetase domain |
| L3G80_05450 | patM | SNP | ABC-type amino acid transport system, permease component |
| L3G80_05455 | tcyC | SNP | ABC-type polar amino acid transport system, ATPase component |
| L3G80_05445 | tcyJ | SNP | ABC-type amino acid transport/signal transduction systems, periplasmic component/domain |
| L3G80_11520 | adcA | SNP | ABC-type metal ion transport system, periplasmic component/surface adhesin |
| L3G80_03200 | tig | SNP | FKBP-type peptidyl-prolyl cis-trans isomerase (trigger factor) |
| L3G80_06070 | PAL | Del | Cell wall-associated hydrolases (invasion-associated proteins) |
| L3G80_06075 | rex | Del | AT-rich DNA-binding protein |
| L3G80_05015 | copB | Ins | Cation transport ATPase |
| L3G80_10025 | rbcR | Ins | Transcriptional regulator |
| L3G80_11525 | zitR | SNP | Transcriptional regulators |
| L3G80_05095 | mraY | SNP | UDP-N-acetylmuramyl pentapeptide phosphotransferase/UDP-N-acetylglucosamine-1-phosphate transferase |
| L3G80_03295 | dnaG | SNP | DNA primase (bacterial type) |
| L3G80_03435 | tspO | SNP | Tryptophan-rich sensory protein (mitochondrial benzodiazepine receptor homologue) |
| L3G80_03890 | brnQ | SNP | Branched-chain amino acid permeases |
| L3G80_00800 | ytqA | SNP | Predicted Fe-S oxidoreductase |
| L3G80_02410 | thiT | Ins | Predicted membrane protein |
| L3G80_10565 | yadS | Ins | Predicted membrane protein |
| L3G80_07665 | arlR | Del | Response regulators consisting of a CheY-like receiver domain and a winged-helix DNA-binding domain |
| L3G80_02525 | penA | Ins | Cell division protein FtsI/penicillin-binding protein 2 |
| L3G80_02535 | ddl | Ins | D-alanine-D-alanine ligase and related ATP-grasp enzymes |
Publisher’s Note: MDPI stays neutral with regard to jurisdictional claims in published maps and institutional affiliations. |
© 2022 by the authors. Licensee MDPI, Basel, Switzerland. This article is an open access article distributed under the terms and conditions of the Creative Commons Attribution (CC BY) license (https://creativecommons.org/licenses/by/4.0/).
Share and Cite
Han, L.; Liu, X.; Wang, C.; Liu, J.; Wang, Q.; Peng, S.; Ren, X.; Zhu, D.; Liu, X. Breeding of a High-Nisin-Yielding Bacterial Strain and Multiomics Analysis. Fermentation 2022, 8, 255. https://doi.org/10.3390/fermentation8060255
Han L, Liu X, Wang C, Liu J, Wang Q, Peng S, Ren X, Zhu D, Liu X. Breeding of a High-Nisin-Yielding Bacterial Strain and Multiomics Analysis. Fermentation. 2022; 8(6):255. https://doi.org/10.3390/fermentation8060255
Chicago/Turabian StyleHan, Leshan, Xiaomeng Liu, Chongchuan Wang, Jianhang Liu, Qinglong Wang, Shuo Peng, Xidong Ren, Deqiang Zhu, and Xinli Liu. 2022. "Breeding of a High-Nisin-Yielding Bacterial Strain and Multiomics Analysis" Fermentation 8, no. 6: 255. https://doi.org/10.3390/fermentation8060255
APA StyleHan, L., Liu, X., Wang, C., Liu, J., Wang, Q., Peng, S., Ren, X., Zhu, D., & Liu, X. (2022). Breeding of a High-Nisin-Yielding Bacterial Strain and Multiomics Analysis. Fermentation, 8(6), 255. https://doi.org/10.3390/fermentation8060255

