Contribution of Debaryomyces hansenii to Microbial, Lipidome, and Flavor Properties of Sichuan Bacon
Abstract
1. Introduction
2. Materials and Methods
2.1. Raw Material
2.2. Starters
2.3. Sichuan Bacon Processing
2.4. Physiochemical Characteristics of Sichuan Bacon
2.5. Volatile Compound Analysis
2.6. Sensory Evaluation
2.7. Microbial Diversity Analysis
2.8. Lipid Extraction and Data Processing
2.9. Statistical Analysis
3. Results and Discussion
3.1. Effects of LY090 Inoculation on Physicochemical Properties
3.2. Effects of LY090 Inoculation on Volatile Flavor Compounds
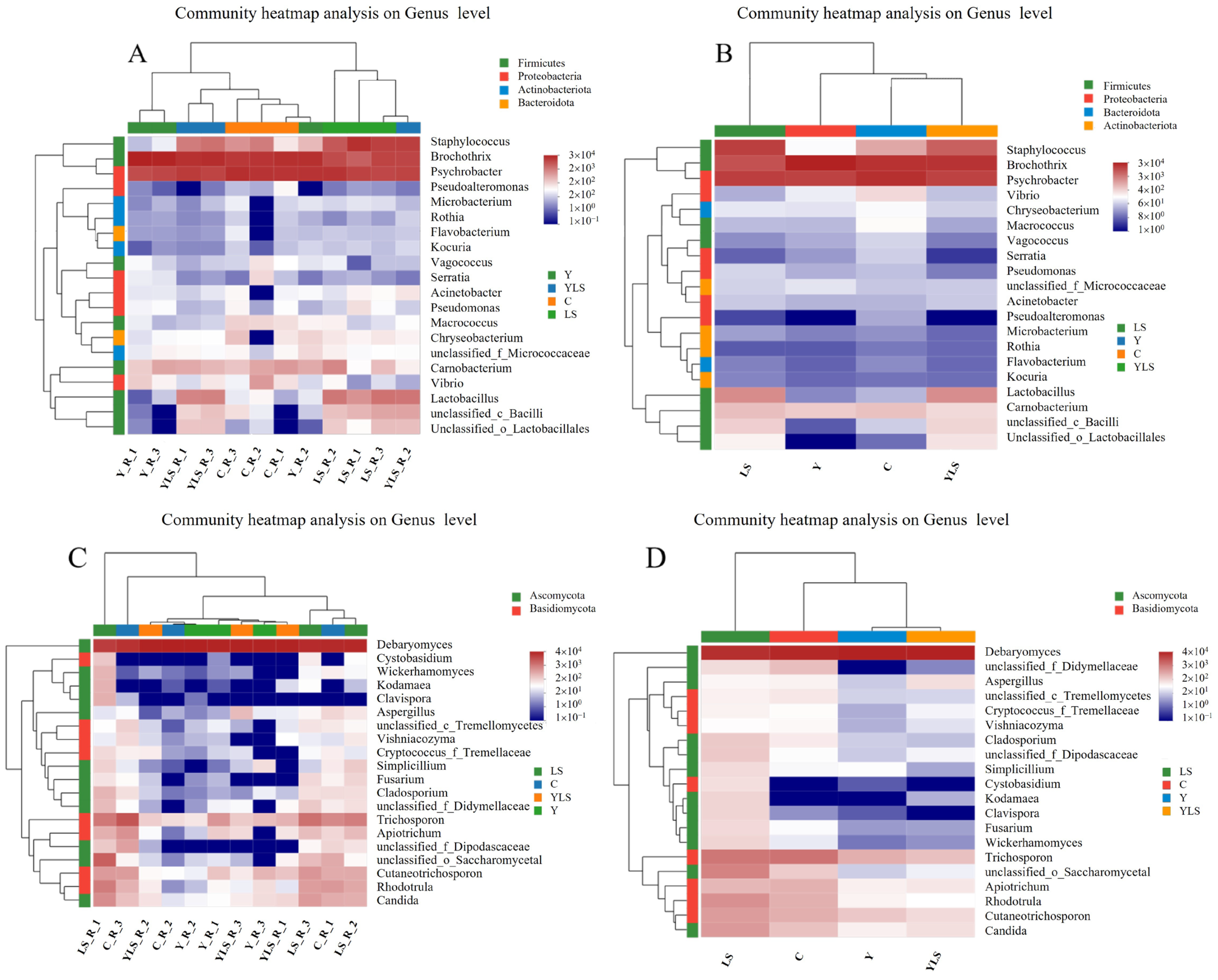
3.3. Analysis of Microbial Community Inoculated with Different Starter Cultures
3.4. Lipidome and Analysis
3.5. Correlation Analysis Between Yeast, Lipidome, and Flavor Compounds
4. Conclusions
Author Contributions
Funding
Institutional Review Board Statement
Informed Consent Statement
Data Availability Statement
Acknowledgments
Conflicts of Interest
Abbreviations
| VOCs | Volatile organic compounds |
| IACUCJ | Institute of Animal Care and Use Committee |
| CGMCC | China General Microbiological Culture Collection Center |
| TBARSs | Thiobarbituric acid reactive substances |
| TPA | Texture profile analysis |
| GC/MS | Gas chromatography–mass spectrometry |
| EI | Electron ionization |
| LRIs | Linear retention indices |
| MS | Mass spectrometry |
| EMDB | Edinburgh Mass Spectrometry Data Base |
| RSD | Relative standard deviation |
| FC | Fold change |
| VIP | Variable importance in projection |
| KEGG | The Kyoto Encyclopedia of Genes and Genomes |
| TCC | Total protein carbonyl content |
| NO | Nitric oxide |
References
- Flores, M. Understanding the implications of current health trends on the aroma of wet and dry cured meat products. Meat Sci. 2018, 144, 53–61. [Google Scholar] [CrossRef]
- Laranjo, M.; Elias, M.; Fraqueza, M.J. The use of starter cultures in traditional meat products. J. Food Qual. 2017, 2017, 9546026. [Google Scholar] [CrossRef]
- Ferrocino, I.; Bellio, A.; Giordano, M.; Macoro, G.; Romano, A.; Rantsiou, K.; Decastelli, L.; Cocolin, L. Shotgun metagenomics and volatilome profile of the microbiota of fermented sausages. Appl. Environ. Microbiol. 2018, 84, e02120-17. [Google Scholar] [CrossRef] [PubMed]
- Laranjo, M.; Potes, M.E.; Elias, M. Role of starter cultures on the safety of fermented meat products. Front. Microbiol. 2019, 10, 853. [Google Scholar] [CrossRef]
- Li, X.-A.; Kong, B.; Wen, R.; Wang, H.; Li, M.; Chen, Q. Flavour compensation role of yeast strains in reduced-salt dry sausages: Taste and odour profiles. Foods 2022, 11, 650. [Google Scholar] [CrossRef] [PubMed]
- Flores, M.; Corral, S.; Cano-García, L.; Salvador, A.; Belloch, C. Yeast strains as potential aroma enhancers in dry fermented sausages. Int. J. Food Microbiol. 2015, 212, 16–24. [Google Scholar] [CrossRef]
- Ozturk, I. Presence, changes and technological properties of yeast species during processing of pastirma, a Turkish dry-cured meat product. Food Control 2015, 50, 76–84. [Google Scholar] [CrossRef]
- Prista, C.; Michán, C.; Miranda, I.M.; Ramos, J. The halotolerant Debaryomyces hansenii, the Cinderella of non-conventional yeasts. Yeast 2016, 33, 523–533. [Google Scholar] [CrossRef] [PubMed]
- Hammes, W.; Knauf, H. Starters in the processing of meat products. Meat Sci. 1994, 36, 155–168. [Google Scholar] [CrossRef]
- Corral, S.; Salvador, A.; Belloch, C.; Flores, M. Improvement the aroma of reduced fat and salt fermented sausages by Debaromyces hansenii inoculation. Food Control 2015, 47, 526–535. [Google Scholar] [CrossRef]
- Martín, A.; Córdoba, J.J.; Aranda, E.; Córdoba, M.G.; Asensio, M.A. Contribution of a selected fungal population to the volatile compounds on dry-cured ham. Int. J. Food Microbiol. 2006, 110, 8–18. [Google Scholar] [CrossRef]
- Purriños, L.; Carballo, J.; Lorenzo, J.M. The influence of Debaryomyces hansenii, Candida deformans and Candida zeylanoides on the aroma formation of dry-cured “lacón”. Meat Sci. 2013, 93, 344–350. [Google Scholar] [CrossRef]
- Ramos-Moreno, L.; Ruiz-Pérez, F.; Rodríguez-Castro, E.; Ramos, J. Debaryomyces hansenii is a real tool to improve a diversity of characteristics in sausages and dry-meat products. Microorganisms 2021, 9, 1512. [Google Scholar] [CrossRef]
- Yang, X.; Xiao, S.; Wang, J. Debaryomyces hansenii strains from traditional Chinese dry-cured ham as good aroma enhancers in fermented sausage. Fermentation 2024, 10, 152. [Google Scholar] [CrossRef]
- Liu, Y.; Wan, Z.; Yohannes, K.W.; Yu, Q.; Yang, Z.; Li, H.; Liu, J.; Wang, J. Functional characteristics of Lactobacillus and yeast single starter cultures in the ripening process of dry fermented sausage. Front. Microbiol. 2021, 11, 611260. [Google Scholar] [CrossRef]
- Perea-Sanz, L.; Montero, R.; Belloch, C.; Flores, M. Nitrate reduction in the fermentation process of salt reduced dry sausages: Impact on microbial and physicochemical parameters and aroma profile. Int. J. Food Microbiol. 2018, 282, 84–91. [Google Scholar] [CrossRef]
- Van Ba, H.; Seo, H.-W.; Kim, J.-H.; Cho, S.-H.; Kim, Y.-S.; Ham, J.-S.; Park, B.-Y.; Kim, H.-W.; Kim, T.-B.; Seong, P.-N. The effects of starter culture types on the technological quality, lipid oxidation and biogenic amines in fermented sausages. LWT 2016, 74, 191–198. [Google Scholar] [CrossRef]
- Wang, S.; Wang, X.; Pan, W.; Liu, A.; Liu, S.; Yang, Y.; Zhou, L. Evaluation of bacterial diversity and quality features of traditional sichuan bacon from different geographical region. Appl. Sci. 2021, 11, 9738. [Google Scholar] [CrossRef]
- Yang, L.; Li, H.; Wu, H.; Su, C.; He, Z. Quality relationship between smoked and air-dried bacon of Sichuan-Chongqing in China: Free amino acids, volatile compounds, and microbial diversity. Food Res. Int. 2023, 164, 112274. [Google Scholar] [CrossRef]
- Wang, Y.; Wang, Z.; Han, Q.; Xie, Y.; Zhou, H.; Zhou, K.; Li, X.; Xu, B. Comprehensive insights into the evolution of microbiological and metabolic characteristics of the fat portion during the processing of traditional Chinese bacon. Food Res. Int. 2022, 155, 110987. [Google Scholar] [CrossRef]
- Wang, S.; Tang, L.; Guo, K.; Liu, S.; Yang, Y. Studies on the Diversity and Technological Properties of Yeast Isolated from Sichuan Bacon. J. Chin. Inst. Food Sci. Technol. 2023, 23, 334–344. [Google Scholar]
- Zeng, X.; Wei, C.; Li, D.; Cao, W.; Lin, Q. Comparative Analysis of the Microbial Community Profiles of Sichuan and Guizhou Smoke-Cured Sausages Using a High-Throughput Sequencing Approach. Microorganisms 2025, 13, 1096. [Google Scholar] [CrossRef]
- AOAC. Official Methods of Analysis of AOAC International, 16th ed.; Method 925.04; AOAC International: Gaithersburg, MD, USA, 1995. [Google Scholar]
- Jin, G.; Zhang, J.; Yu, X.; Zhang, Y.; Lei, Y.; Wang, J. Lipolysis and lipid oxidation in bacon during curing and drying–ripening. Food Chem. 2010, 123, 465–471. [Google Scholar] [CrossRef]
- Huang, Y.; Li, H.; Huang, T.; Li, F.; Sun, J. Lipolysis and lipid oxidation during processing of Chinese traditional smoke-cured bacon. Food Chem. 2014, 149, 31–39. [Google Scholar] [CrossRef]
- Jia, W.; Li, R.; Wu, X.; Liu, S.; Shi, L. UHPLC-Q-Orbitrap HRMS-based quantitative lipidomics reveals the chemical changes of phospholipids during thermal processing methods of Tan sheep meat. Food Chem. 2021, 360, 130153. [Google Scholar] [CrossRef]
- Wei, J.; Wu, X.X.; Zhang, R.; Shi, L. UHPLC-Q-Orbitrap-based lipidomics reveals molecular mechanism of lipid changes during preservatives treatment of Hengshan goat meat sausages. Food Chem. 2022, 369, 130848. [Google Scholar]
- Jin, G.; He, L.; Li, C.; Zhao, Y.; Chen, C.; Zhang, Y.; Zhang, J.; Ma, M. Effect of pulsed pressure-assisted brining on lipid oxidation and volatiles development in pork bacon during salting and drying-ripening. LWT-Food Sci. Technol. 2015, 64, 1099–1106. [Google Scholar] [CrossRef]
- Guo, X.; Huang, F.; Zhang, H.; Zhang, C.; Hu, H.; Chen, W. Classification of traditional Chinese pork bacon based on physicochemical properties and chemometric techniques. Meat Sci. 2016, 117, 182–186. [Google Scholar] [CrossRef]
- Ammor, M.S.; Mayo, B. Selection criteria for lactic acid bacteria to be used as functional starter cultures in dry sausage production: An update. Meat Sci. 2007, 76, 138–146. [Google Scholar] [CrossRef]
- Ras, G.; Leroy, S.; Talon, R. Nitric oxide synthase: What is its potential role in the physiology of staphylococci in meat products? Int. J. Food Microbiol. 2018, 282, 28–34. [Google Scholar] [CrossRef]
- Ramos-Moreno, L.; Ruiz-Castilla, F.J.; Bravo, C.; Martínez, E.; Menéndez, M.; Dios-Palomares, R.; Ramos, J. Inoculation with a terroir selected Debaryomyces hansenii strain changes physico-chemical characteristics of Iberian cured pork loin. Meat Sci. 2019, 157, 107875. [Google Scholar] [CrossRef]
- Cui, Z.; Wang, Z.; Zheng, M.; Chen, T. Advances in biological production of acetoin: A comprehensive overview. Crit. Rev. Biotechnol. 2022, 42, 1135–1156. [Google Scholar] [CrossRef]
- Hu, Y.; Chen, Q.; Wen, R.; Wang, Y.; Qin, L.; Kong, B. Quality characteristics and flavor profile of Harbin dry sausages inoculated with lactic acid bacteria and Staphylococcus xylosus. LWT 2019, 114, 108392. [Google Scholar] [CrossRef]
- Corral, S.; Salvador, A.; Flores, M. Salt reduction in slow fermented sausages affects the generation of aroma active compounds. Meat Sci. 2013, 93, 776–785. [Google Scholar] [CrossRef]
- García-Béjar, B.; Sánchez-Carabias, D.; Alarcon, M.; Arévalo-Villena, M.; Briones, A. Autochthonous yeast from pork and game meat fermented sausages for application in meat protection and aroma developing. Animals 2020, 10, 2340. [Google Scholar] [CrossRef]
- Perea-Sanz, L.; López-Díez, J.J.; Belloch, C.; Flores, M. Counteracting the effect of reducing nitrate/nitrite levels on dry fermented sausage aroma by Debaryomyces hansenii inoculation. Meat Sci. 2020, 164, 108103. [Google Scholar] [CrossRef]
- Liu, Y.; Cao, Y.; Yohannes Woldemariam, K.; Zhong, S.; Yu, Q.; Wang, J. Antioxidant effect of yeast on lipid oxidation in salami sausage. Front. Microbiol. 2023, 13, 1113848. [Google Scholar] [CrossRef]
- Wagner, E.M.; Fischel, K.; Rammer, N.; Beer, C.; Palmetzhofer, A.; Conrady, B.; Roch, F.; Hanson, B.; Wagner, M.; Rychli, K. Bacteria of eleven different species isolated from biofilms in a meat processing environment have diverse biofilm forming abilities. Int. J. Food Microbiol. 2021, 349, 109232. [Google Scholar] [CrossRef]
- Wang, X.; Zhang, Y.; Ren, H.; Zhan, Y. Comparison of bacterial diversity profiles and microbial safety assessment of salami, Chinese dry-cured sausage and Chinese smoked-cured sausage by high-throughput sequencing. LWT 2018, 90, 108–115. [Google Scholar] [CrossRef]
- Wen, K.-Y.; Wang, Y.; Wen, P.-C.; Zhu, Y.; Yang, M.; Zhang, Z.-M.; Zhang, W.-B. Study on microbial community structure in Sichuan traditional bacon. Food Ferment. Ind. 2020, 46, 36–42. [Google Scholar]
- Yi, L.; Su, G.; Hu, G.; Peng, Q. Diversity study of microbial community in bacon using metagenomic analysis. J. Food Saf. 2017, 37, e12334. [Google Scholar] [CrossRef]
- Asefa, D.T.; Møretrø, T.; Gjerde, R.O.; Langsrud, S.; Kure, F.C.; Sidhu, M.S.; Nesbakken, T.; Skaar, I. Yeast diversity and dynamics in the production processes of Norwegian dry-cured meat products. Int. J. Food Microbiol. 2009, 133, 135–140. [Google Scholar] [CrossRef]
- Simoncini, N.; Virgili, R.; Spadola, G.; Battilani, P. Autochthonous yeasts as potential biocontrol agents in dry-cured meat products. Food Control 2014, 46, 160–167. [Google Scholar] [CrossRef]
- Peromingo, B.; Andrade, M.J.; Delgado, J.; Sanchez-Montero, L.; Nunez, F. Biocontrol of aflatoxigenic Aspergillus parasiticus by native Debaryomyces hansenii in dry-cured meat products. Food Microbiol. 2019, 82, 269–276. [Google Scholar] [CrossRef]
- Iacumin, L.; Arnoldi, M.; Comi, G. Effect of a Debaryomyces hansenii and Lactobacillus buchneri starter culture on Aspergillus westerdijkiae ochratoxin A production and growth during the manufacture of short seasoned dry-cured ham. Microorganisms 2020, 8, 1623. [Google Scholar] [CrossRef]
- Taniguchi, M.; Okazaki, T. Role of ceramide/sphingomyelin (SM) balance regulated through “SM cycle” in cancer. Cell. Signal. 2021, 87, 110119. [Google Scholar] [CrossRef]
- Bienias, K.; Fiedorowicz, A.; Sadowska, A.; Prokopiuk, S.; Car, H. Regulation of sphingomyelin metabolism. Pharmacol. Rep. 2016, 68, 570–581. [Google Scholar] [CrossRef]
- Domínguez, R.; Purriños, L.; Pérez-Santaescolástica, C.; Pateiro, M.; Barba, F.J.; Tomasevic, I.; Campagnol, P.; Lorenzo, J.M. Characterization of volatile compounds of dry-cured meat products using HS-SPME-GC/MS technique. Food Anal. Methods 2019, 12, 1263–1284. [Google Scholar] [CrossRef]
- Wang, Y.; Zhou, H.; Zhou, K.; Han, Q.; Wang, Z.; Xu, B. Study on the roles of microorganisms and endogenous enzymes in the evolution of metabolic characteristics of lean portion during traditional Chinese bacon processing. Food Res. Int. 2022, 162, 112087. [Google Scholar] [CrossRef]
- Andrade, M.J.; Córdoba, J.J.; Casado, E.M.; Córdoba, M.G.; Rodríguez, M. Effect of selected strains of Debaryomyces hansenii on the volatile compound production of dry fermented sausage “salchichón”. Meat Sci. 2010, 85, 256–264. [Google Scholar] [CrossRef]
- Cano-García, L.; Belloch, C.; Flores, M. Impact of Debaryomyces hansenii strains inoculation on the quality of slow dry-cured fermented sausages. Meat Sci. 2014, 96, 1469–1477. [Google Scholar] [CrossRef] [PubMed]
- Zwirzitz, B.; Thalguter, S.; Wetzels, S.U.; Stessl, B.; Wagner, M.; Selberherr, E. Autochthonous fungi are central components in microbial community structure in raw fermented sausages. Microb. Biotechnol. 2022, 15, 1392–1403. [Google Scholar] [CrossRef] [PubMed]






| Item | Control | Y | LS | YLS |
|---|---|---|---|---|
| moisture (%) | 28.37 ± 1.78 a | 29.23 ± 2.10 a | 29.34 ± 2.11 a | 29.51 ± 1.58 a |
| pH | 6.02 ± 0.08 a | 5.95 ± 0.07 ab | 5.84 ± 0.05 b | 5.92 ± 0.04 ab |
| POV | 7.50 ± 0.72 a | 5.72 ± 0.30 b | 6.06 ± 0.44 b | 7.44 ± 0.82 a |
| TBARS | 0.733 ± 0.064 a | 0.617 ± 0.044 b | 0.669 ± 0.034 ab | 0.742 ± 0.067 a |
| L | 36.29 ± 3.83 a | 35.39 ± 3.36 a | 38.43 ± 4.03 a | 37.54 ± 4.00 a |
| a | 22.01 ± 3.15 a | 17.25 ± 3.20 b | 23.24 ± 2.57 a | 22.70 ± 3.27 a |
| b | 12.98 ± 1.90 a | 10.77 ± 2.08 a | 13.32 ± 1.32 a | 12.88 ± 2.23 a |
| hardness (kg) | 1.79 ± 0.14 a | 1.68 ± 0.13 b | 1.66 ± 0.18 b | 1.65 ± 0.13 b |
| springiness | 0.63 ± 0.04 a | 0.64 ± 0.04 a | 0.66 ± 0.06 a | 0.67 ± 0.06 a |
| chewiness (kg × mm) | 0.53 ± 0.06 ab | 0.49 ± 0.03 b | 0.55 ± 0.02 a | 0.58 ± 0.05 a |
| gumminess (kg) | 0.94 ± 0.11 a | 0.84 ± 0.09 a | 0.89 ± 0.04 a | 0.91 ± 0.08 a |
| cohesiveness | 0.47 ± 0.05 a | 0.44 ± 0.04 a | 0.46 ± 0.03 a | 0.45 ± 0.04 a |
Disclaimer/Publisher’s Note: The statements, opinions and data contained in all publications are solely those of the individual author(s) and contributor(s) and not of MDPI and/or the editor(s). MDPI and/or the editor(s) disclaim responsibility for any injury to people or property resulting from any ideas, methods, instructions or products referred to in the content. |
© 2025 by the authors. Licensee MDPI, Basel, Switzerland. This article is an open access article distributed under the terms and conditions of the Creative Commons Attribution (CC BY) license (https://creativecommons.org/licenses/by/4.0/).
Share and Cite
Wang, S.; Hu, K.; Pan, W.; You, L.; Yang, Y.; Liu, S. Contribution of Debaryomyces hansenii to Microbial, Lipidome, and Flavor Properties of Sichuan Bacon. Fermentation 2025, 11, 636. https://doi.org/10.3390/fermentation11110636
Wang S, Hu K, Pan W, You L, Yang Y, Liu S. Contribution of Debaryomyces hansenii to Microbial, Lipidome, and Flavor Properties of Sichuan Bacon. Fermentation. 2025; 11(11):636. https://doi.org/10.3390/fermentation11110636
Chicago/Turabian StyleWang, Song, Kaidi Hu, Wanshu Pan, Ling You, Yong Yang, and Shuliang Liu. 2025. "Contribution of Debaryomyces hansenii to Microbial, Lipidome, and Flavor Properties of Sichuan Bacon" Fermentation 11, no. 11: 636. https://doi.org/10.3390/fermentation11110636
APA StyleWang, S., Hu, K., Pan, W., You, L., Yang, Y., & Liu, S. (2025). Contribution of Debaryomyces hansenii to Microbial, Lipidome, and Flavor Properties of Sichuan Bacon. Fermentation, 11(11), 636. https://doi.org/10.3390/fermentation11110636

