The Effect of Non-Saccharomyces Cerevisiae Torulaspora delbrueckii on the Aroma Composition of Munage Grape Base-Wine and the Mechanism of the Effect
Abstract
1. Introduction
2. Materials and Methods
2.1. Materials and Chemicals
2.2. The Making of MGBW
2.3. Analysis of Physical and Chemical Properties
2.4. Widely Targeted Metabolomics Analysis
2.4.1. Sample Preparation and Treatment
2.4.2. GC-MS Analysis
2.4.3. Metabolite rOAV Analysis
2.5. Pathway Verification
2.6. Statistical Analysis
3. Results
3.1. Analysis of Physical and Chemical Properties
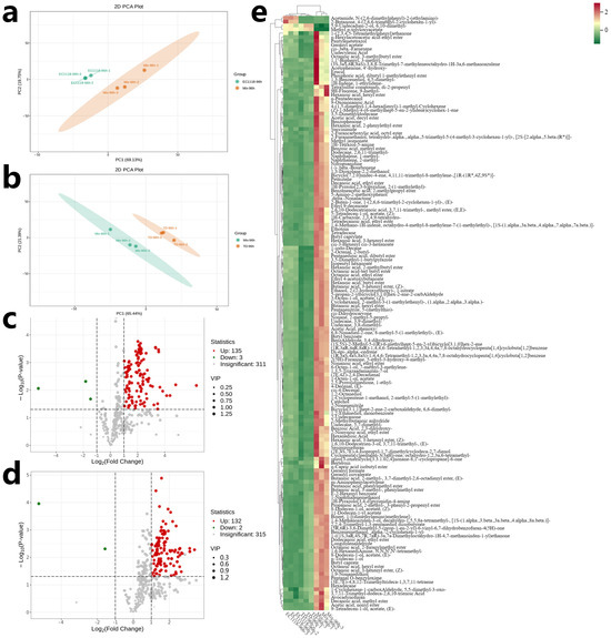
3.2. Volatile Metabolomics Analysis of MGBW
3.3. Analysis of MGBW Aroma Composition
3.4. Dynamics of Key Aroma Components
3.5. Pathway Analysis
3.6. Pathway Verification
4. Discussion
4.1. Application of Torulaspora delbrueckii in the Mixed Fermentation of Wine
4.2. Aroma Composition of MGBW
4.2.1. Esters
4.2.2. Alcohol
4.2.3. Terpenes
4.2.4. Heterocyclic Compound
4.2.5. Aldehyde
4.3. Improvement of MGBW Aroma Composition by TD
5. Conclusions
Supplementary Materials
Author Contributions
Funding
Institutional Review Board Statement
Informed Consent Statement
Data Availability Statement
Conflicts of Interest
References
- Chen, Y.; Li, Y.; Wei, H.; Li, X.; Zheng, H.; Dong, X.; Xu, T.; Meng, J. Inhibition efficiency of wood vinegar on grey mould of table grapes. Food Biosci. 2020, 38, 100755. [Google Scholar] [CrossRef]
- Cui, H.; Abdel Samie MA, S.; Lin, L. Novel packaging syrachis in grape storage—A review. J. Food Process Eng. 2019, 42, e13162. [Google Scholar] [CrossRef]
- Nowshehri, J.A.; Bhat, Z.A.; Shah, M.Y. Blessings in disguise: Bio-functional benefits of grape seed extracts. Food Res. Int. 2015, 77, 333–348. [Google Scholar] [CrossRef]
- Teles, C.S.; Benedetti, B.C.; Gubler, W.D.; Crisosto, C.H. Prestorage application of high carbon dioxide combined with controlled atmosphere storage as a dual approach to control Botrytis cinerea in organic ‘Flame Seedless’ and ‘Crimson Seedless’ table grapes. Postharvest Biol. Technol. 2014, 89, 32–39. [Google Scholar] [CrossRef]
- Li, Z.; Chang, P.; Gao, L.G.; Wang, X. The endophytic fungus Albifimbria verrucaria from wild grape as an antagonist of Botrytis cinerea and other grape pathogens. Phytopathology 2020, 110, 843–850. [Google Scholar] [CrossRef] [PubMed]
- Cameleyre, M.; Lytra, G.; Barbe, J.C. Static headspace analysis using low pressure gas chromatography and mass spectrometry, application to determining multiple partition coefficients: A practical tool for understanding red wine fruity volatile perception and the sensory impact of higher alcohols. Anal. Chem. 2018, 90, 10812–10818. [Google Scholar] [PubMed]
- Camesasca, L.; Minteguiaga, M.; Fariña, L.; Salzman, V.; Aguilar, P.S.; Gaggero, C.; Carrau, F. Overproduction of isoprenoids by Saccharomyces cerevisiae in a synthetic grape juice medium in the absence of plant genes. Int. J. Food Microbiol. 2018, 282, 42–48. [Google Scholar] [CrossRef]
- Chang, H.T.; Lin, C.Y.; Hsu, L.S.; Chang, S.T. Thermal degradation of linalool-chemotype Cinnamomum osmophloeum leaf essential oil and its stabilization by microencapsulation with β-cyclodextrin. Molecules 2021, 26, 409. [Google Scholar] [CrossRef]
- Lencioni, L.; Taccari, M.; Ciani, M.; Domizio, P. Zygotorulaspora florentina and Starmerella bacillaris in multistarter fermentation with Saccharomyces cerevisiae to reduce volatile acidity of high sugar musts. Aust. J. Grape Wine Res. 2018, 24, 368–372. [Google Scholar] [CrossRef]
- Lu, Y.; Voon MK, W.; Chua, J.Y.; Dejian, H.; Pin-Rou, L.; Shao-Quan, L. The effects of co-and sequential inoculation of Torulaspora delbrueckii and Pichia kluyveri on chemical compositions of durian wine. Appl. Microbiol. Biotechnol. 2017, 101, 7853–7863. [Google Scholar] [CrossRef]
- Zhang, B.Q.; Luan, Y.; Duan, C.Q.; Yan, G.L. Use of Torulaspora delbrueckii co-fermentation with two Saccharomyces cerevisiae strains with different aromatic characteristic to improve the diversity of red wine aroma profile. Front. Microbiol. 2018, 9, 606. [Google Scholar] [CrossRef] [PubMed]
- Englezos, V.; Rantsiou, K.; Francesco, C.; Torchio, F.; Pollon, M.; Daniela, F.; Ortiz-Julien, A.; Gerbi, V.; Rolle, L.; Cocolin, L. Volatile profile of white wines fermented with sequential inoculation of Starmerella bacillaris and Saccharomyces cerevisiae. Food Chem. 2018, 257, 350–360. [Google Scholar] [CrossRef] [PubMed]
- Zhang, B.; Yan, G. Use of Indigenous Hanseniaspora vineae and Metschnikowia pulcherrima co-fermentation with Saccharomyces cerevisiae to improve the aroma diversity of Vidal blanc Icewine. Front. Microbiol. 2018, 9, 2303. [Google Scholar] [CrossRef] [PubMed]
- Gueguen, Y.; Chemardin, P.; Janbon, G.; Arnaud, A.; Galzy, P. A very efficient β-glucosidase catalyst for the hydrolysis of flavor precursors of wines and fruit juices. J. Agric. Food Chem. 1996, 44, 2336–2340. [Google Scholar] [CrossRef]
- Gunata, Z.; Bitteur, S.; Brillouet, J.M.; Bayonove, C.; Cordonnier, R. Sequential enzymic hydrolysis of potentially aromatic glycosides from grape. Carbohydrate Res. 1988, 184, 139–149. [Google Scholar] [CrossRef]
- Howell, K.S.; Cozzolino, D.; Bartowsky, E.J.; Fleet, G.H.; Henschke, P.A. Metabolic profiling as a tool for revealing Saccharomyces interactions during wine fermentation. FEMS Yeast Res. 2006, 6, 91–101. [Google Scholar] [CrossRef] [PubMed]
- Marcon, A.R.; Schwarz, L.V.; Dutra, S.V.; Moura, S.; Agostini, F.; Delamare, A.P.L.; Echeverrigaray, S. Contribution of a Brazilian Torulaspora delbrueckii isolate and a commercial Saccharomyces cerevisiae to the aroma profile and sensory characteristics of Moscato Branco wines. Aust. J. Grape Wine Res. 2018, 24, 461–468. [Google Scholar] [CrossRef]
- Azzolini, M.; Tosi, E.; Lorenzini, M.; Finato, F.; Zapparoli, G. Contribution to the aroma of white wines by con trolled Torulaspora delbrueckii cultures in association with Saccharomyces cerevisiae. World J. Microbiol. Biotechnol. 2015, 31, 277–293. [Google Scholar] [CrossRef]
- Whitener, M.B.; Stanstrup, J.; Carlin, S.; Divol, B.; Du Toit, M.; Vrhovsek, U. Effect of non-Saccharomyces yeasts on the volatile chemical profile of Shiraz wine. Aust. J. Grape Wine Res. 2017, 23, 179–192. [Google Scholar] [CrossRef]
- Ramírez, M.; Velázquez, R.; Maqueda, M.; Zamora, E.; López-Pieiro, A.; Hernández, L.M. Influence of the dominance of must fermentation by Torulaspora delbrueckii on the malolactic fermentation and organoleptic quality of red table wine. Int. J. Food Microbiol. 2016, 238, 311–319. [Google Scholar] [CrossRef]
- Scott, S.; Hervé, A.; Maria, N.; Christian, C.; Raphaëlle, T.M. Inoculation of Torulaspora delbrueckii as a bio-protection agent in winemaking. Food Res. Int. 2018, 107, 451–461. [Google Scholar]
- Marina, B.; Philippe, S.; Isabelle, M.P.; Denis, D. Impact of mixed Torulaspora delbrueckii-Saccharomyces cerevisiae culture on high-sugar fermentation. Int. J. Food Microbiol. 2008, 122, 312–320. [Google Scholar]
- Renault, P.; Coulon, J.; de Revel, G.; Barbe, J.C.; Bely, M. Increase of fruity aroma during mixed T. delbrueckii/S. cerevisiae wine fermentation is linked to specific esters enhancement. Int. J. Food Microbiol. 2015, 207, 40–48. [Google Scholar] [CrossRef] [PubMed]
- Álvarez-Fernández, M.A.; Fernández-Cruz, E.; Garcia-Parrilla, M.C.; Troncoso, A.M.; Mattivi, F.; Vrhovsek, U.; Arapitsas, P. Saccharomyces cerevisiae and Torulaspora delbrueckii intra- and extra-cellular aromatic amino acids metabolism. J. Agric. Food Chem. 2019, 67, 7942–7953. [Google Scholar] [CrossRef] [PubMed]
- Loira, I.; Vejarano, R.; Bauelos, M.A.; Morata, A.; Tesfaye, W.; Uthurry, C.; Villa, A.; Cintora, I.; Suárez-Lepe, J.A. Influence of sequential fermentation with Torulaspora delbrueckii and Saccharomyces cerevisiae on wine quality. LWT-Food Sci. Technol. 2014, 59, 915–922. [Google Scholar] [CrossRef]
- Rosa, L.; Carmen, T.; Ana, R.G.; Teresa, G.C.; Patrocinio, G.; Lucía, G.A.; Isabel, L.A.; Pilar, S. Elaboration of Tempranillo Wines at Two Different pHs. Influence on Biogenic Amine Contents. Food Control 2012, 25, 583–590. [Google Scholar]
- Sun, S.Y.; Chen, Z.X.; Jin, C.W. Combined influence of lactic acid bacteria starter and final pH on the induction of malolactic fermentation and quality of cherry wines. LWT-Food Sci. Technol. 2018, 89, 449–456. [Google Scholar] [CrossRef]
- Qian, M.; Ruan, F.X.; Zhao, W.H.; Dong, H.; Bai, W.D.; Li, X.L.; Huang, X.Y.; Li, Y.X. The dynamics of physicochemical properties, microbial community, and flavor metabolites during the fermentation of semi-dry Hakka rice wine and traditional sweet rice wine. Food Chem. 2023, 416, 135844. [Google Scholar] [CrossRef] [PubMed]
- Yang, L.; Fan, W.; Xu, Y. GC × GC-TOF/MS and UPLC-Q-TOF/MS Based Untargeted Metabolomics Coupled with Physicochemical Properties to Reveal the Characteristics of Different Type Daqus for Making Soy Sauce Aroma and Flavor Type Baijiu. LWT-Food Sci. Technol. 2021, 146, 111416. [Google Scholar] [CrossRef]
- Ciani, M.; Comitini, F. Yeast interactions in multi-starter wine fermentation. Curr. Opin. Food Sci. 2015, 1, 1–6. [Google Scholar] [CrossRef]
- Ciani, M.; Comitini, F.; Mannazzu, I.; Domizio, P. Controlled mixed culture fermentation: A new perspective on the use of non-Saccharomyces yeasts in winemaking. FEMS Yeast Res. 2010, 10, 123–133. [Google Scholar] [CrossRef] [PubMed]
- Maio, S.D.; Genna, G.; Gandolfo, V.; Amore, G.; Ciaccio, M.; Oliva, D. Presence of Candida zemplinina in Sicilian musts and selection of a strain for wine mixed fermentations. S. Afr. J. Enol. Vitic. 2012, 33, 80–87. [Google Scholar]
- Domizio, P.; Liu, Y.; Bisson, L.F.; Barile, D. Use of non-Saccharomyces wine yeasts as novel sources of mannoproteins in wine. Food Microbiol. 2014, 43, 5–15. [Google Scholar] [CrossRef] [PubMed]
- Englezos, V.; Cocolin, L.; Rantsiou, K.; Ortiz-Julien, A.; Bloem, A.; Dequin, S.; Camarasa, C.; Dudley, E.G. Specific phenotypic traits of Starmerella bacillaris regarding nitrogen source consumption and central carbon metabolites production during wine fermentation. Appl. Environ. Microbiol. 2018, 84, e00797-18. [Google Scholar] [CrossRef] [PubMed]
- Englezos, V.; Giacosa, S.; Rantsiou, K.; Rolle, L.; Cocolin, L. Starmerella bacillaris in winemaking: Opportunities and risks. Curr. Opin. Food Sci. 2017, 17, 30–35. [Google Scholar] [CrossRef]
- Englezos, V.; Rantsiou, K.; Cravero, F.; Torchio, F.; Ortiz-Julien, A.; Gerbi, V.; Rolle, L.; Cocolin, L. Starmerella bacillaris and Saccharomyces cerevisiae mixed fermentations to reduce ethanol content in wine. Appl. Microbiol. Biotechnol. 2016, 100, 5515–5526. [Google Scholar] [CrossRef]
- Fleet, G.H. Yeasts interactions and flavour. Int. J. Food Microbiol. 2003, 86, 11–22. [Google Scholar] [CrossRef]
- Fleet, G.H. Wine yeasts for the future. FEMS Yeast Res. 2008, 8, 979–995. [Google Scholar] [CrossRef]
- Giaramida, P.; Di Ponticello, G.; Maio, S.; Squadrito, M.; Genna, B.E.; Scacco, A.; Corona, O.; di Amore, S.R.; Oliva, D. Candida zemplinina for production of wines with less alcohol and more glycerol. S. Afr. J. Enol. Vitic. 2013, 34, 204–211. [Google Scholar] [CrossRef][Green Version]
- Mirko, G.; Francesca, C.; Paola, D.; Cristina, R.; Livio, L.; Ilaria, M.; Maurizio, C. Lachancea thermotolerans and Saccharomyces cerevisiae in simultaneous and sequential co-fermentation: A strategy to enhance acidity and improve the overall quality of wine. Food Microbiol. 2013, 33, 271–281. [Google Scholar]





| Physicochemical Indices | Method | Reference | |
|---|---|---|---|
| TS (g/L) | 5.80 ± 0.286 | Direct titration | [26] |
| TA (g/L tartaric acid) | 5.06 ± 0.069 | Potentiometric titration | [27] |
| pH | 4.11 ± 0.008 | pH meter method | [28] |
| Alcohol (v/v, %) | 4.13 ± 0.1 | Alcohol meter method | [29] |
| Class | Name | VIP |
|---|---|---|
| Amines (3) | N,N,N’,N’-tetramethyl-1,6-HexanediAmine | 1.05 |
| N-(2,6-dimethylphenyl)-2-(ethylamino)-Acetamide | 1.15 | |
| 3-Aminophenylacetylene | 1.23 | |
| Alcohols (13) | (2E,4S,7E)-4-Isopropyl-1,7-dimethylcyclodeca-2,7-dienol | 1.21 |
| 1,2-Octanediol | 1.22 | |
| 1,3-Dioxolane-2,2-diethanol | 1.19 | |
| 2-methyl-5-(1-methylethyl)-1-Cyclopentene-1-methanol | 1.18 | |
| 1-Naphthalenemethanol | 1.09 | |
| 1-Octen-1-ol, acetate | 1.22 | |
| 2-butyl-2-Octenal | 1.21 | |
| 6,10-dimethyl-5,9-Undecadien-2-ol | 1.23 | |
| alpha.-2-cyclohexen-1-yl-Benzenemethanol | 1.21 | |
| (1.alpha.,2.alpha.,3.alpha.)-2-methyl-3-(1-methylethenyl)-Cyclohexanol | 1.22 | |
| 1-nitrate2-(2-hydroxyethoxy)-Ethanol | 1.19 | |
| n-Pentadecanol | 1.22 | |
| n-Tridecan-1-ol | 1.23 | |
| Aromatics (4) | 3-methyl-1,1’-Biphenyl | 1.23 |
| 9-methyl-9H-Fluorene | 1.20 | |
| 1-methyl-Naphthalene | 1.22 | |
| 2-methyl-Naphthalene | 1.18 | |
| Phenols (3) | 4,5-dimethyl-1,3-Benzenediol | 1.23 |
| 5-Amino-2-methoxyphenol | 1.22 | |
| Catechol | 1.23 | |
| Sulfur compounds (2) | 1,9-Nonanedithiol | 1.21 |
| di-2-propenyl-TetraSulfur compounds | 1.20 | |
| Nitrogen compounds (4) | 2-Nonenenitrile | 1.23 |
| 1-[(dimethylamino)methylene]-Biuret | 1.19 | |
| Nitroguanidine | 1.22 | |
| Pentanal O-benzyloxime | 1.21 | |
| Halogenated hydrocarbons (1) | 1-iodo-Decane | 1.23 |
| Others (4) | 2-Methylbutanoic anhydride | 1.03 |
| Berteroin | 1.23 | |
| Erucin | 1.22 | |
| 5-(methylthio)-Pentanenitrile | 1.22 | |
| Aldehydes (6) | (2E,4Z)-2,4-Decadienal | 1.21 |
| 5,5-dimethyl-3-oxo-1-Cyclohexene-1-carboxAldehyde | 1.23 | |
| (E)-4-Decenal | 1.20 | |
| 5-propan-2-ylbicyclo[3.1.0]hex-2-ene-2-carbAldehyde | 1.22 | |
| 3,4-dihydroxy-BenzAldehyde | 1.22 | |
| cis-4-Decenal | 1.22 | |
| Acids (6) | Undecylenic Acid | 1.22 |
| Hexanedioic Acid | 1.22 | |
| 2,3-dihydroxy-Benzoic Acid | 1.21 | |
| phenoxy-Acetic Acid | 1.11 | |
| 9-Oxononanoic Acid | 1.21 | |
| 3,7,11-Trimethyl-dodeca-2,6,10-trienoic Acid | 1.21 | |
| Terpenoids (21) | Petasitene | 1.23 |
| Longifolenaldehyde | 1.22 | |
| Geranyl acetate | 1.18 | |
| Di-epi-.alpha.-cedrene | 1.22 | |
| cis-Dihydrocarvone | 1.20 | |
| cis-.beta.-Farnesene | 1.19 | |
| [1R-(1R*,4Z,9S*)]-4,11,11-trimethyl-8-methylene-Bicyclo[7.2.0]undec-4-ene | 1.23 | |
| 6,6-dimethyl-Bicyclo[3.1.1]hept-2-ene-2-carboxaldehyde | 1.23 | |
| 7-methyl-3-methylene-6-Octen-1-ol | 1.21 | |
| 4-(1,5-dimethyl-1,4-hexadienyl)-1-methyl-Cyclohexene | 1.15 | |
| 2-Furanmethanol, tetrahydro-.alpha.,.alpha.,5-trimethyl-5-(4-methyl-3-cyclohexen-1-yl)-,[2S-[2.alpha.,5.beta.(R*)]]- | 1.16 | |
| (E)-3,7,11-trimethyl-1,6,10-Dodecatrien-3-ol | 1.04 | |
| [1S-(1.alpha.,3.beta.,3a.beta.,4.alpha.,8a.beta.)]- decahydro-1,5,5,8a-tetramethyl-1,4-Methanoazulen-3-ol | 1.20 | |
| [1S-(1.alpha.,3a.beta.,4.alpha.,7.alpha.,7a.beta.)]-octahydro-4-methyl-8-methylene-7-(1-methylethyl)-1,4-Methano-1H-indene | 1.15 | |
| (Z)-1-Methyl-4-(6-methylhept-5-en-2-ylidene)cyclohex-1-ene | 1.21 | |
| (5R,6R)-3,6-Dimethyl-5-(prop-1-en-2-yl)-6-vinyl-6,7-dihydrobenzofuran-4(5H)-one | 1.23 | |
| (3S,3aS,6R,8aS)-3,8,8-Trimethyl-7-methyleneoctahydro-1H-3a,6-methanoazulene | 1.22 | |
| (3E,7E)-4,8,12-Trimethyltrideca-1,3,7,11-tetraene | 1.21 | |
| (1R,3aS,4aS,8aS)-1,4,4,6-Tetramethyl-1,2,3,3a,4,4a,7,8-octahydrocyclopenta[1,4]cyclobuta[1,2]benzene | 1.22 | |
| (1R,3aR,4aR,8aR)-1,4,4,6-Tetramethyl-1,2,3,3a,4,4a,7,8-octahydrocyclopenta[1,4]cyclobuta[1,2]benzene | 1.23 | |
| (-)-.beta.-Bourbonene | 1.21 | |
| Hydrocarbons (10) | 5,7-dimethyl-Undecane | 1.22 |
| 3,9-dimethyl-Undecane | 1.21 | |
| 3,8-dimethyl-Undecane | 1.18 | |
| Tetradecane | 1.18 | |
| 2-methyl-5-propyl-Nonane | 1.10 | |
| Hexadecane | 1.23 | |
| 2,6,11-trimethyl-Dodecane | 1.16 | |
| 3,5-Dimethyldodecane | 1.22 | |
| 1-ethylidene-1H-Indene | 1.20 | |
| (1S,5S)-2-Methyl-5-((R)-6-methylhept-5-en-2-yl)bicyclo[3.1.0]hex-2-ene | 1.21 | |
| Ketones (10) | spiro[3-oxatricyclo[3.3.1.02,4]nonane-8,1’-cyclopropane]-6-one | 1.22 |
| octahydro-1,2,3a,6-tetramethyl-Cyclopenta[c]pentalen-3(3aH)-one | 1.15 | |
| Benzophenone | 1.22 | |
| 4’-hydroxy-Acetophenone | 1.22 | |
| (E)-8-methyl-5-(1-methylethyl)-6,8-Nonadien-2-one | 1.22 | |
| 2-Undecanone | 1.22 | |
| (E)-1-(2,6,6-trimethyl-2-cyclohexen-1-yl)-2-Buten-1-one | 1.23 | |
| 4-(2,6,6-trimethyl-2-cyclohexen-1-yl)-2-Butanone | 1.21 | |
| 1-(2,3,4,5-Tetramethylphenyl)ethanone | 1.17 | |
| 1-((1S,3aR,4S,7R,7aR)-3a,7a-Dimethyloctahydro-1H-4,7-methanoinden-1-yl)ethanone | 1.11 | |
| Heterocyclic compounds (13) | Succinimide | 1.22 |
| Sesquirosefuran | 1.22 | |
| Pentylenetetrazol | 1.22 | |
| Ethotoin | 1.14 | |
| Avocadynofuran | 1.22 | |
| 3,5-Dimethyl-1-butylpyrazole | 1.22 | |
| 1-ethyl-2,5-Pyrrolidinedione | 1.10 | |
| 5-ethyl-3-hydroxy-4-methyl-2(5H)-Furanone | 1.23 | |
| 1H-Tetrazol-5-amine | 1.22 | |
| 2-(1-methylethyl)-1H-Pyrrolo[2,3-b]pyridine | 1.23 | |
| 1H-Pyrazolo[3,4-d]pyrimidin-4-amine | 1.17 | |
| 2,3,4,9-tetrahydro-1H-Carbazole | 1.20 | |
| 1,3,5-Triazaadamantan-7-ol | 1.16 | |
| Esters (55) | Tetradecanoic acid, ethyl ester | 1.22 |
| 2-methyl-Propanoic acid, 3-phenyl-2-propenyl ester | 1.19 | |
| Phosphoric acid, dibutyl 1-methylethenyl ester | 1.17 | |
| Pentanoic acid, phenylmethyl ester | 1.23 | |
| Pentanedioic acid, dibutyl ester | 1.13 | |
| Octanoic acid-tert butyl ester | 1.23 | |
| Octanoic acid, hexyl ester | 1.22 | |
| Octanoic acid, ethyl ester | 1.22 | |
| Octanoic acid, 3-methylbutyl ester | 1.23 | |
| (Z)-Octanoic acid, 3-hexenyl ester | 1.10 | |
| Octanoic acid, 2-furanylmethyl ester | 1.20 | |
| Nonanoic acid, ethyl ester | 1.21 | |
| n-Hexylacetoacetic acid ethyl ester | 1.22 | |
| n-Capric acid isobutyl ester | 1.17 | |
| Methyl p-tolyloxyacetate | 1.13 | |
| Methyl jasmonate | 1.20 | |
| Isopentyl hexanoate | 1.10 | |
| Hexanoic acid, hexyl ester | 1.23 | |
| Hexanoic acid, butyl ester | 1.23 | |
| (Z)-Hexanoic acid, 3-hexenyl ester | 1.23 | |
| Hexanoic acid, 3-hexenyl ester | 1.22 | |
| Hexanoic acid, 2-phenylethyl ester | 1.18 | |
| Hexanoic acid, 2-methylbutyl ester | 1.17 | |
| Geranyl isovalerate | 1.05 | |
| Geranyl formate | 1.22 | |
| Ethyl 9-decenoate | 1.21 | |
| Ethyl 4-acetoxybutanoate | 1.22 | |
| E-2-Hexenyl benzoate | 1.18 | |
| Dodecanoic acid, ethyl ester | 1.22 | |
| Decanoic acid, methyl ester | 1.23 | |
| Decanoic acid, ethyl ester | 1.22 | |
| cis-3-Hexenyl cis-3-hexenoate | 1.22 | |
| Butyl caprylate | 1.05 | |
| Butyl caprate | 1.21 | |
| Butyl benzoate | 1.22 | |
| Butanoic acid, hexyl ester | 1.11 | |
| 3-methyl-Butanoic acid, phenylmethyl ester | 1.13 | |
| (Z)-Butanoic acid, 3-hexenyl ester, | 1.21 | |
| (E)-3,7-dimethyl-2-methyl-Butanoic acid,2,6-octadienyl ester, | 1.21 | |
| Benzoic acid, methyl ester | 1.18 | |
| Benzeneacetic acid, 2-methylpropyl ester | 1.22 | |
| Acetic acid, nonyl ester | 1.23 | |
| Acetic acid, decyl ester | 1.22 | |
| (E)-9-Tetradecen-1-ol, acetate, | 1.23 | |
| (Z)-8-Dodecen-1-ol, acetate | 1.22 | |
| (E)-8-Dodecen-1-ol, acetate | 1.21 | |
| (Z)-5-Tetradecen-1-ol, acetate | 1.19 | |
| (Z)-3-Octen-1-ol, acetate | 1.23 | |
| 2-Nonynoic acid, ethyl ester | 1.22 | |
| 2-Furancarboxylic acid octyl ester | 1.23 | |
| (E,E)-3,7,11-trimethyl-,2,6,10-Dodecatrienoic acid methyl ester | 1.20 | |
| 2,2,4-Trimethyl-1,3-pentanediol diisobutyrate | 1.23 | |
| 11-Dodecen-1-yl acetate | 1.22 | |
| monobenzoate-1,2-Ethanediol | 1.18 | |
| .delta.-Nonalactone | 1.22 |
Disclaimer/Publisher’s Note: The statements, opinions and data contained in all publications are solely those of the individual author(s) and contributor(s) and not of MDPI and/or the editor(s). MDPI and/or the editor(s) disclaim responsibility for any injury to people or property resulting from any ideas, methods, instructions or products referred to in the content. |
© 2024 by the authors. Licensee MDPI, Basel, Switzerland. This article is an open access article distributed under the terms and conditions of the Creative Commons Attribution (CC BY) license (https://creativecommons.org/licenses/by/4.0/).
Share and Cite
Yin, X.; Liu, B.; Maimaitiyiming, R.; Wang, L.; Zhao, L.; Zhang, H.; Chen, K.; Aihaiti, A. The Effect of Non-Saccharomyces Cerevisiae Torulaspora delbrueckii on the Aroma Composition of Munage Grape Base-Wine and the Mechanism of the Effect. Fermentation 2024, 10, 266. https://doi.org/10.3390/fermentation10050266
Yin X, Liu B, Maimaitiyiming R, Wang L, Zhao L, Zhang H, Chen K, Aihaiti A. The Effect of Non-Saccharomyces Cerevisiae Torulaspora delbrueckii on the Aroma Composition of Munage Grape Base-Wine and the Mechanism of the Effect. Fermentation. 2024; 10(5):266. https://doi.org/10.3390/fermentation10050266
Chicago/Turabian StyleYin, Xuefeng, Bingze Liu, Ruxianguli Maimaitiyiming, Liang Wang, Lei Zhao, Huimin Zhang, Keping Chen, and Aihemaitijiang Aihaiti. 2024. "The Effect of Non-Saccharomyces Cerevisiae Torulaspora delbrueckii on the Aroma Composition of Munage Grape Base-Wine and the Mechanism of the Effect" Fermentation 10, no. 5: 266. https://doi.org/10.3390/fermentation10050266
APA StyleYin, X., Liu, B., Maimaitiyiming, R., Wang, L., Zhao, L., Zhang, H., Chen, K., & Aihaiti, A. (2024). The Effect of Non-Saccharomyces Cerevisiae Torulaspora delbrueckii on the Aroma Composition of Munage Grape Base-Wine and the Mechanism of the Effect. Fermentation, 10(5), 266. https://doi.org/10.3390/fermentation10050266

