Construction of Chitin-Based Composite Hydrogel via AlCl3/ZnCl2/H2O Ternary Molten Salt System and Its Flexible Sensing Performance
Abstract
1. Introduction
2. Results and Discussion
2.1. Preparation Strategies and Microstructure of Composite Hydrogels
2.2. Mechanical Properties of Composite Hydrogels
2.3. Composite Hydrogel Electrical Properties
2.4. CS/AA/AM Composite Hydrogel Wide-Range Temperature Performance and Stability
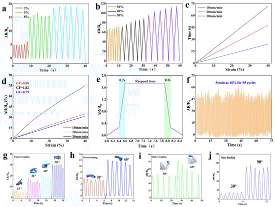
2.5. CS/AA/AM Composite Hydrogel Sensor Performance
3. Conclusions
4. Materials and Methods
4.1. Materials
4.2. Chitin Precursor Preparation
4.3. AM/AA Hydrogel Synthesis
4.4. Characterization
4.4.1. Attenuated Total Reflectance-Fourier Transform Infrared Spectroscopy (ATR-FTIR) Analysis
4.4.2. X-Ray Diffraction (XRD)
4.4.3. Morphological Analysis of Composite Hydrogels
4.4.4. Mechanical Property Testing of Composite Hydrogels
4.4.5. Electrochemical Performance Testing of Composite Hydrogels
4.4.6. Environmental Stability Performance Testing of Composite Hydrogels
4.4.7. Testing the Sensing Performance of Composite Hydrogels
Supplementary Materials
Author Contributions
Funding
Institutional Review Board Statement
Informed Consent Statement
Data Availability Statement
Conflicts of Interest
References
- Chen, H.; Liu, Y.; Ren, B.; Zhang, Y.; Ma, J.; Xu, L.; Chen, Q.; Zheng, J. Super Bulk and Interfacial Toughness of Physically Crosslinked Double-Network Hydrogels. Adv. Funct. Mater. 2017, 27, 1703086. [Google Scholar] [CrossRef]
- Wang, Z.; Liu, Y.; Zhang, D.; Zhang, K.; Gao, C.; Wu, Y. Tough, Stretchable and Self-Healing C-Mxenes/Pdms Conductive Composites as Sensitive Strain Sensors. Compos. Sci. Technol. 2021, 216, 109042. [Google Scholar] [CrossRef]
- Tong, Z.; Meng, J.; Liu, S.; Liu, Y.; Zeng, S.; Wang, L.; Xia, Q.; Yu, H. Room Temperature Dissolving Cellulose with a Metal Salt Hydrate-Based Deep Eutectic Solvent. Carbohydr. Polym. 2021, 272, 118473. [Google Scholar] [CrossRef] [PubMed]
- Liu, Q.; Che, J.; Yu, Y.; Chu, D.; Zhang, H.; Zhang, F.; Zhao, M.; Yin, H. Dissolving Chitin by Novel Deep Eutectic Solvents for Effectively Enzymatic Hydrolysis. Appl. Biochem. Biotechnol. 2024, 196, 8410–8428. [Google Scholar] [CrossRef]
- Zhong, Y.; Cai, J.; Zhang, L.-N. A Review of Chitin Solvents and Their Dissolution Mechanisms. Chin. J. Polym. Sci. 2020, 38, 1047–1060. [Google Scholar] [CrossRef]
- Wang, X.; Chen, G.; Tian, J.; Wan, X. Chitin/Ca Solvent-Based Conductive and Stretchable Organohydrogel with Anti-Freezing and Anti-Drying. Int. J. Biol. Macromol. 2022, 207, 484–492. [Google Scholar] [CrossRef]
- Liu, R.-R.; Shi, Q.-Q.; Meng, Y.-F.; Zhou, Y.; Mao, L.-B.; Yu, S.-H. Biomimetic Chitin Hydrogel via Chemical Transformation. Nano Res. 2023, 17, 771–777. [Google Scholar] [CrossRef]
- Tong, R.; Ma, Z.; Gu, P.; Yao, R.; Li, T.; Zeng, M.; Guo, F.; Liu, L.; Xu, J. Stretchable and Sensitive Sodium Alginate Ionic Hydrogel Fibers for Flexible Strain Sensors. Int. J. Biol. Macromol. 2023, 246, 125683. [Google Scholar] [CrossRef]
- Liu, L.; Liu, Y.; Ma, H.; Xu, J.; Fan, Y.; Yong, Q. Tempo-Oxidized Nanochitin Based Hydrogels and Inter-Structure Tunable Cryogels Prepared by Sequential Chemical and Physical Crosslinking. Carbohydr. Polym. 2021, 272, 118495. [Google Scholar] [CrossRef]
- Zhang, J.; Hu, Y.; Zhang, L.; Zhou, J.; Lu, A. Transparent, Ultra-Stretching, Tough, Adhesive Carboxyethyl Chitin/Polyacrylamide Hydrogel toward High-Performance Soft Electronics. Nano-Micro Lett. 2022, 15, 8. [Google Scholar] [CrossRef]
- Wang, Y.; Wang, L.; Lu, Y.; Zhang, Q.; Fang, Y.; Xu, D.; Cai, J. Stretchable, Biodegradable Dual Cross-Linked Chitin Hydrogels with High Strength and Toughness and Their Potential Applications in Flexible Electronics. ACS Sustain. Chem. Eng. 2023, 11, 7083–7093. [Google Scholar] [CrossRef]
- Jiao, S.; Yang, X.; Zheng, X.; Pei, Y.; Liu, J.; Tang, K. Effects of Charge State of Nano-Chitin on the Properties of Polyvinyl Alcohol Composite Hydrogel. Carbohydr. Polym. 2024, 330, 121776. [Google Scholar] [CrossRef] [PubMed]
- Herrmann, A.; Haag, R.; Schedler, U. Hydrogels and Their Role in Biosensing Applications. Adv. Healthc. Mater. 2021, 10, 2100062. [Google Scholar] [CrossRef] [PubMed]
- Alaferdov, A.V.; Savu, R.; Rackauskas, T.A.; Rackauskas, S.; Canesqui, M.A.; de Lara, D.S.; Setti, G.O.; Joanni, E.; de Trindade, G.M.; Lima, U.B.; et al. A Wearable, Highly Stable, Strain and Bending Sensor Based on High Aspect Ratio Graphite Nanobelts. Nanotechnology 2016, 27, 375501. [Google Scholar] [CrossRef]
- Amirjani, A.; Bagheri, M.; Heydari, M.; Hesaraki, S. Colorimetric Determination of Timolol Concentration Based on Localized Surface Plasmon Resonance of Silver Nanoparticles. Nanotechnology 2016, 27, 375503. [Google Scholar] [CrossRef]
- He, Q.; Zhao, C.; Chen, H.; Wu, T.; Zeng, C.; Chen, Y.; Zhang, C. Toward Next-Generation Wearable Sensors Based on Mxene Hydrogels. J. Mater. Chem. A 2024, 12, 25622–25642. [Google Scholar] [CrossRef]
- Nishat, Z.S.; Hossain, T.; Islam, M.N.; Phan, H.P.; Wahab, M.A.; Moni, M.A.; Salomon, C.; Amin, M.A.; Sina, A.A.I.; Hossain, M.S.A.; et al. Hydrogel Nanoarchitectonics: An Evolving Paradigm for Ultrasensitive Biosensing. Small 2022, 18, 2107571. [Google Scholar] [CrossRef]
- Li, X.; Wang, Y.; Tian, Y.; Wang, Z.; Zhang, L.; Ma, J. Aqueous AlCl3/ZnCl2 Solution Room-Induced the Self-Growing Strategy of Expanded Topological Network for Cellulose/Polyacrylamide-Based Solid-State Electrolytes. J. Colloid Interface Sci. 2024, 670, 311–322. [Google Scholar] [CrossRef]
- Chen, M.; Ren, M.; Zhu, M.; Zhang, H.; Chen, T.; Zhang, Y.; Yang, S. Effect of Degree of Polymerization on Regenerated Cellulose Ultrafiltration Membrane Performance through ZnCl2/AlCl3 Aqueous Solvent System. Carbohydr. Polym. 2024, 345, 122557. [Google Scholar] [CrossRef]
- Kobayashi, H.; Suzuki, Y.; Sagawa, T.; Kuroki, K.; Hasegawa, J.-Y.; Fukuoka, A. Impact of Tensile and Compressive Forces on the Hydrolysis of Cellulose and Chitin. Phys. Chem. Chem. Phys. 2021, 23, 15908–15916. [Google Scholar] [CrossRef]
- Zhu, Y.; Song, S.; Yang, Y.; Zhang, R.; Xie, D.; Zhang, C.; Song, Y. Regenerated Cellulose Hydrogel with Excellent Mechanical Properties for Flexible Sensors. Ind. Crops Prod. 2024, 210, 118026. [Google Scholar] [CrossRef]
- da Rosa, R.R.; Fernandes, S.N.; Mitov, M.; Godinho, M.H. Cellulose and Chitin Twisted Structures: From Nature to Applications. Adv. Funct. Mater. 2023, 34, 2304286. [Google Scholar] [CrossRef]
- Tian, Y.; Zhang, L.; Li, X.; Yan, M.; Wang, Y.; Ma, J.; Wang, Z. Compressible, Anti-Freezing, and Ionic Conductive Cellulose/Polyacrylic Acid Composite Hydrogel Prepared via AlCl3/ZnCl2 Aqueous System as Solvent and Catalyst. Int. J. Biol. Macromol. 2023, 253, 126550. [Google Scholar] [CrossRef]
- Cai, J.; He, Y.; Zhou, Y.; Yu, H.; Luo, B.; Liu, M. Polyethylene Glycol Grafted Chitin Nanocrystals Enhanced, Stretchable, Freezing-Tolerant Ionic Conductive Organohydrogel for Strain Sensors. Compos. Part A Appl. Sci. Manuf. 2022, 155, 106813. [Google Scholar] [CrossRef]
- Khor, E.; Wu, H.; Lim, L.Y.; Guo, C.M. Chitin-Methacrylate: Preparation, Characterization and Hydrogel Formation. Materials 2011, 4, 1728–1746. [Google Scholar] [CrossRef]
- Huang, L.; Cai, M.; Qiao, Q.; Li, T.; Chen, J.; Jiang, X. Water Soluble Aiegen-Based Thermosensitive and Antibacterial Hydroxypropyl Chitin Hydrogels for Non-Invasive Visualization and Wound Healing. Carbohydr. Polym. 2023, 319, 121186. [Google Scholar] [CrossRef]
- Zao, Y.; You, M.; Ma, J.; Du, X.; Jin, Y.; Li, D.; Xu, Z.; Chen, C. Synthesis of Robust yet Flexible and Transparent Cpa Hydrogels Inspired by Molting Crab Shells. Green Chem. 2025, 27, 2319–2330. [Google Scholar] [CrossRef]
- Ding, F.; Shi, X.; Jiang, Z.; Liu, L.; Cai, J.; Li, Z.; Chen, S.; Du, Y. Electrochemically Stimulated Drug Release from Dual Stimuli Responsive Chitin Hydrogel. J. Mater. Chem. B 2013, 1, 1729–1737. [Google Scholar] [CrossRef]
- Yang, X.; Yang, H.; Jiang, X.; Yang, B.; Zhu, K.; Lai, N.C.-H.; Huang, C.; Chang, C.; Bian, L.; Zhang, L. Injectable Chitin Hydrogels with Self-Healing Property and Biodegradability as Stem Cell Carriers. Carbohydr. Polym. 2021, 256, 117574. [Google Scholar] [CrossRef]
- Wu, M.; Liu, Y.; Cong, P.; Mao, S.; Zou, R.; Lv, J.; Tian, H.; Zhao, Y. Study of Polydopamine-Modified β-chitin Nanofiber Hydrogels for Full-Thickness Wound Healing. Eur. Polym. J. 2023, 183, 111758. [Google Scholar] [CrossRef]
- Völlmecke, K.; Afroz, R.; Bierbach, S.; Brenker, L.J.; Frücht, S.; Glass, A.; Giebelhaus, R.; Hoppe, A.; Kanemaru, K.; Lazarek, M.; et al. Hydrogel-Based Biosensors. Gels 2022, 8, 768. [Google Scholar] [CrossRef] [PubMed]
- Xu, H.; Zhang, L.; Zhang, H.; Luo, J.; Gao, X. Green Fabrication of Chitin/Chitosan Composite Hydrogels and Their Potential Applications. Macromol. Biosci. 2021, 21, 2000389. [Google Scholar] [CrossRef] [PubMed]
- Guo, M.; Yang, X.; Yan, J.; An, Z.; Wang, L.; Wu, Y.; Zhao, C.; Xiang, D.; Li, H.; Li, Z.; et al. Anti-Freezing, Conductive and Shape Memory Ionic Glycerol-Hydrogels with Synchronous Sensing and Actuating Properties for Soft Robotics. J. Mater. Chem. A 2022, 10, 16095–16105. [Google Scholar] [CrossRef]
- Chen, J.X.M.; Chen, T.; Zhang, Y.; Fang, W.; Li, W.E.; Li, T.; Popovic, M.R.; Naguib, H.E. Conductive Bio-Based Hydrogel for Wearable Electrodes via Direct Ink Writing on Skin. Adv. Funct. Mater. 2024, 34, 2403721. [Google Scholar] [CrossRef]
- Rahman, A.R.A.; Justin, G.; Guiseppi-Elie, A. Bioactive Hydrogel Layers on Microdisk Electrode Arrays: Impedimetric Characterization and Equivalent Circuit Modeling. Electroanalysis 2009, 21, 1135–1144. [Google Scholar] [CrossRef]
- Xu, Y.; Tan, C.; He, Y.; Luo, B.; Liu, M. Chitin Nanocrystals Stabilized Liquid Metal for Highly Stretchable and Anti-Freeze Hydrogels as Flexible Strain Sensor. Carbohydr. Polym. 2024, 328, 121728. [Google Scholar] [CrossRef]
- Jung, S.; Kim, J.; Bang, J.; Jung, M.; Park, S.; Yun, H.; Kwak, H.W. pH-Sensitive Cellulose/Chitin Nanofibrillar Hydrogel for Dye Pollutant Removal. Carbohydr. Polym. 2023, 317, 121090. [Google Scholar] [CrossRef]
- Ma, H.; Zou, Y.; Liu, L.; Zhang, X.; Yu, J.; Fan, Y. Mussel-Inspired Chitin Nanofiber Adherable Hydrogel Sensor with Interpenetrating Network and Great Fatigue Resistance for Motion and Acoustics Monitoring. Int. J. Biol. Macromol. 2024, 263, 130059. [Google Scholar] [CrossRef]
- Liao, J.; Hou, B.; Huang, H. Preparation, Properties and Drug Controlled Release of Chitin-Based Hydrogels: An Updated Review. Carbohydr. Polym. 2022, 283, 119177. [Google Scholar] [CrossRef]
- Hong, Y.; Lin, Z.; Yang, Y.; Jiang, T.; Shang, J.; Luo, Z. Flexible Actuator Based on Conductive Pam Hydrogel Electrodes with Enhanced Water Retention Capacity and Conductivity. Micromachines 2022, 13, 1951. [Google Scholar] [CrossRef]
- Rahmani, P.; Shojaei, A.; Dickey, M.D. A Highly Conductive and Ultra-Stretchable Polyaniline/Cellulose Nanocrystal/Polyacrylamide Hydrogel with Hydrophobic Associations for Wearable Strain Sensors. J. Mater. Chem. A 2024, 12, 9552–9562. [Google Scholar] [CrossRef]
- Yin, H.; Liu, F.; Abdiryim, T.; Chen, J.; Liu, X. Sodium Carboxymethyl Cellulose and Mxene Reinforced Multifunctional Conductive Hydrogels for Multimodal Sensors and Flexible Supercapacitors. Carbohydr. Polym. 2024, 327, 121677. [Google Scholar] [CrossRef] [PubMed]
- Wu, Z.; Yang, X.; Wu, J. Conductive Hydrogel- and Organohydrogel-Based Stretchable Sensors. ACS Appl. Mater. Interfaces 2021, 13, 2128–2144. [Google Scholar] [CrossRef] [PubMed]
- Li, S.-N.; Yu, Z.-R.; Guo, B.-F.; Guo, K.-Y.; Li, Y.; Gong, L.-X.; Zhao, L.; Bae, J.; Tang, L.-C. Environmentally Stable, Mechanically Flexible, Self-Adhesive, and Electrically Conductive Ti3C2TX Mxene Hydrogels for Wide-Temperature Strain Sensing. Nano Energy 2021, 90, 106502. [Google Scholar] [CrossRef]
- Liu, Y.; Yu, H.; Zhou, G.; Peng, M. Superhydrophobic, Anti-Freezing and Multi-Cross-Linked Wearable Hydrogel Strain Sensor for Underwater Gesture Recognition. ACS Sens. 2024, 9, 4617–4625. [Google Scholar] [CrossRef]
- Chen, H.Y.; Chen, Z.Y.; Mao, M.; Wu, Y.Y.; Yang, F.; Gong, L.X.; Zhao, L.; Cao, C.F.; Song, P.; Gao, J.F.; et al. Self-Adhesive Polydimethylsiloxane Foam Materials Decorated with Mxene/Cellulose Nanofiber Interconnected Network for Versatile Functionalities. Adv. Funct. Mater. 2023, 33, 2304927. [Google Scholar] [CrossRef]
- Sang, Z.; Ke, K.; Manas-Zloczower, I. Effect of Carbon Nanotube Morphology on Properties in Thermoplastic Elastomer Composites for Strain Sensors. Compos. Part A Appl. Sci. Manuf. 2019, 121, 207–212. [Google Scholar] [CrossRef]
- Liang, Y.; Wang, K.; Li, J.; Wang, H.; Xie, X.Q.; Cui, Y.; Zhang, Y.; Wang, M.; Liu, C.S. Low-Molecular-Weight Supramolecular-Polymer Double-Network Eutectogels for Self-Adhesive and Bidirectional Sensors. Adv. Funct. Mater. 2021, 31, 2104963. [Google Scholar] [CrossRef]
- Shuai, L.; Guo, Z.H.; Zhang, P.; Wan, J.; Pu, X.; Wang, Z.L. Stretchable, Self-Healing, Conductive Hydrogel Fibers for Strain Sensing and Triboelectric Energy-Harvesting Smart Textiles. Nano Energy 2020, 78, 105389. [Google Scholar] [CrossRef]





| Literature | Anti-Freezing | Maximum Strain (%) | Conductivity (S m−1) | Gauge Factor | Ref |
|---|---|---|---|---|---|
| CAA | −50 °C | 1765.5 | 1.557 | 1.82 | This Work |
| Zhang et al. | N/A | 1586 | 0.62 | 18.54 | [10] |
| Tian et al. | −45 °C | N/A | 2.81 | N/A | [23] |
| Li et al. | N/A | 896 | 1.30 | 3.93 | [44] |
| Liu et al. | −60 °C | 450 | 0.92 | 2.35 | [45] |
| Chen et al. | N/A | 120 | 6.70 | N/A | [46] |
| Sang et al. | N/A | 408 | 0.01 | 58 | [47] |
| Liang et al. | −40 °C | 4000 | 0.19 | 2.49 | [48] |
| Shuai et al. | N/A | 583 | 0.69 | 0.94 | [49] |
| Sample | CS (g) | AM (g) | AA (g) | APS (g) |
|---|---|---|---|---|
| CS/AA/AM-1 | 4 | 1 | 1 | 0.03 |
| CS/AA/AM-2 | 4 | 0.5 | 1 | 0.03 |
| CS/AA/AM-3 | 4 | 1 | 3 | 0.03 |
| CS/AA/AM-4 | 4 | 0.2 | 1.4 | 0.03 |
| CS/AA/AM-5 | 4 | 1 | 0.5 | 0.03 |
| CS/AA/AM-6 | 4 | 0.8 | 0.2 | 0.03 |
Disclaimer/Publisher’s Note: The statements, opinions and data contained in all publications are solely those of the individual author(s) and contributor(s) and not of MDPI and/or the editor(s). MDPI and/or the editor(s) disclaim responsibility for any injury to people or property resulting from any ideas, methods, instructions or products referred to in the content. |
© 2025 by the authors. Licensee MDPI, Basel, Switzerland. This article is an open access article distributed under the terms and conditions of the Creative Commons Attribution (CC BY) license (https://creativecommons.org/licenses/by/4.0/).
Share and Cite
Lv, Y.; Huang, H.; Wu, G.; Qian, Y. Construction of Chitin-Based Composite Hydrogel via AlCl3/ZnCl2/H2O Ternary Molten Salt System and Its Flexible Sensing Performance. Gels 2025, 11, 501. https://doi.org/10.3390/gels11070501
Lv Y, Huang H, Wu G, Qian Y. Construction of Chitin-Based Composite Hydrogel via AlCl3/ZnCl2/H2O Ternary Molten Salt System and Its Flexible Sensing Performance. Gels. 2025; 11(7):501. https://doi.org/10.3390/gels11070501
Chicago/Turabian StyleLv, Yanjun, Hailong Huang, Guozhong Wu, and Yuan Qian. 2025. "Construction of Chitin-Based Composite Hydrogel via AlCl3/ZnCl2/H2O Ternary Molten Salt System and Its Flexible Sensing Performance" Gels 11, no. 7: 501. https://doi.org/10.3390/gels11070501
APA StyleLv, Y., Huang, H., Wu, G., & Qian, Y. (2025). Construction of Chitin-Based Composite Hydrogel via AlCl3/ZnCl2/H2O Ternary Molten Salt System and Its Flexible Sensing Performance. Gels, 11(7), 501. https://doi.org/10.3390/gels11070501

