Interpretable Machine Learning Analysis of Design Factors in Hydrogel Supercapacitors
Abstract
1. Introduction
2. Results and Discussion
2.1. Analysis of Input Features Prior to Model Development
2.2. Model Development
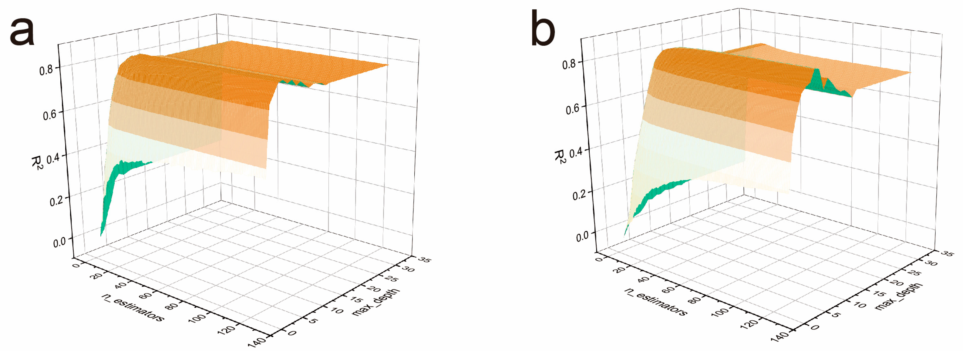
2.3. Hyperparameter Optimization
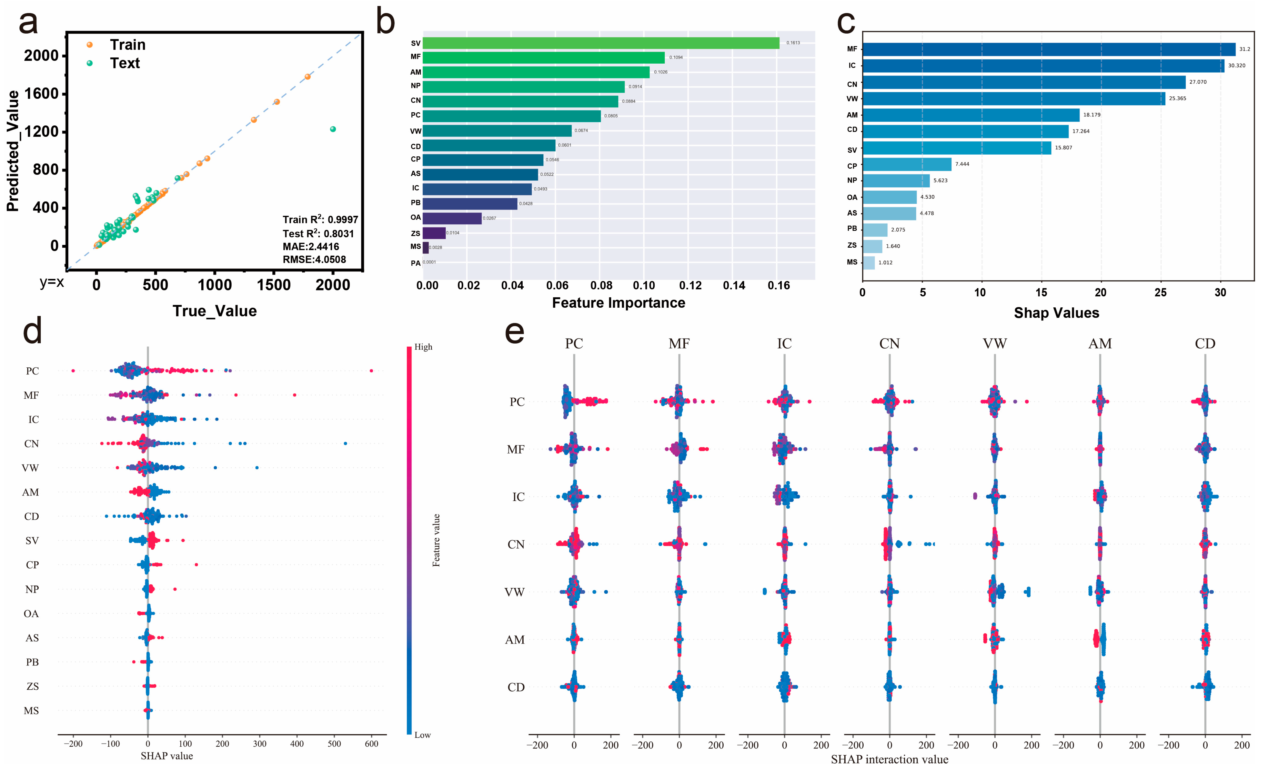
2.4. Feature Importance and Interpretability Analysis
3. Conclusions
4. Materials and Methods
4.1. Data Collection and Preprocessing
4.2. ML Model Development
4.3. Model Optimization and Interpretation
Supplementary Materials
Author Contributions
Funding
Institutional Review Board Statement
Informed Consent Statement
Data Availability Statement
Conflicts of Interest
References
- Zhu, Q.; Zhao, D.; Cheng, M.; Zhou, J.; Owusu, K.A.; Mai, L.; Yu, Y. A New View of Supercapacitors: Integrated Supercapacitors. Adv. Energy Mater. 2019, 9, 1901081. [Google Scholar] [CrossRef]
- Pandey, D.; Kumar, K.S.; Thomas, J. Supercapacitor Electrode Energetics and Mechanism of Operation: Uncovering the Voltage Window. Prog. Mater. Sci. 2024, 141, 101219. [Google Scholar] [CrossRef]
- Zhang, Y.-Z.; Wang, Y.; Cheng, T.; Yao, L.-Q.; Li, X.; Lai, W.-Y.; Huang, W. Printed Supercapacitors: Materials, Printing and Applications. Chem. Soc. Rev. 2019, 48, 3229–3264. [Google Scholar] [CrossRef]
- Pacheco, M.; Lefort, B.; Pacheco, J.; Santana, A.; Valdivia, R. Hydrogel and Carbon Nanostructures Based Supercapacitor: Initial Steps toward Green Supercapatteries. J. Energy Storage 2023, 72, 108539. [Google Scholar] [CrossRef]
- Mredha, T.I.; Jeon, I. Biomimetic Anisotropic Hydrogels: Advanced Fabrication Strategies, Extraordinary Functionalities, and Broad Applications. Prog. Mater. Sci. 2022, 124, 100870. [Google Scholar] [CrossRef]
- Tadesse, M.G.; Lübben, J.F. Review on Hydrogel-Based Flexible Supercapacitors for Wearable Applications. Gels 2023, 9, 106. [Google Scholar] [CrossRef]
- Pozo, B.; Garate, J.I.; Ferreiro, S.; Fernandez, I.; de Gorostiza, E.F. Supercapacitor Electro-Mathematical and Machine Learning Modelling for Low Power Applications. Electronics 2018, 7, 44. [Google Scholar] [CrossRef]
- Ke, S.; Wang, Z.; Zhang, K.; Cheng, F.; Sun, J.; Wang, N.; Zhu, Y. Flexible Conductive Cellulose Network-Based Composite Hydrogel for Multifunctional Supercapacitors. Polymers 2020, 12, 1369. [Google Scholar] [CrossRef]
- Li, X.; Lou, D.; Wang, H.; Sun, X.; Li, J.; Liu, Y.-N. Flexible Supercapacitor Based on Organohydrogel Electrolyte with Long-Term Anti-Freezing and Anti-Drying Property. Adv. Funct. Mater. 2020, 30, 2007291. [Google Scholar] [CrossRef]
- Huang, X.; Huang, J.; Yang, D.; Wu, P. A Multi-Scale Structural Engineering Strategy for High-Performance MXene Hydrogel Supercapacitor Electrode. Adv. Sci. 2021, 8, 2101664. [Google Scholar] [CrossRef] [PubMed]
- Zhao, J.; Gong, J.; Wang, G.; Zhu, K.; Ye, K.; Yan, J.; Cao, D. A Self-Healing Hydrogel Electrolyte for Flexible Solid-State Supercapacitors. Chem. Eng. J. 2020, 401, 125456. [Google Scholar] [CrossRef]
- Zhang, Q.; Wang, H.; Chen, S.; Liu, X.; Liu, J.; Liu, X. Proton Hydrogel-Based Supercapacitors with Rapid Low-Temperature Self-Healing Properties. ACS Appl. Mater. Interfaces 2024, 16, 40980–40991. [Google Scholar] [CrossRef]
- Zhang, X.; Zhao, J.; Xia, T.; Li, Q.; Ao, C.; Wang, Q.; Zhang, W.; Lu, C.; Deng, Y. Hollow Polypyrrole/Cellulose Hydrogels for High-Performance Flexible Supercapacitors. Energy Storage Mater. 2020, 31, 135–145. [Google Scholar] [CrossRef]
- Gao, H.; Li, Y.; Xie, Y.; Liang, D.; Li, J.; Wang, Y.; Xiao, Z.; Wang, H.; Gan, W.; Pattelli, L.; et al. Optical Wood with Switchable Solar Transmittance for All-Round Thermal Management. Compos. Part B Eng. 2024, 275, 111287. [Google Scholar] [CrossRef]
- Lu, C.; Chen, X. All-Temperature Flexible Supercapacitors Enabled by Antifreezing and Thermally Stable Hydrogel Electrolyte. Nano Lett. 2020, 20, 1907–1914. [Google Scholar] [CrossRef]
- Yu, F.; Wang, W.; Shi, Y.; Li, Y.; Liang, D.; Du, M.; Liu, F. Design of High-Performance Wood-Derived N-Doped ECR Electrocatalysts Based on Marcus Theory. Appl. Catal. B Environ. Energy 2024, 358, 124340. [Google Scholar] [CrossRef]
- Yan, B.; Shi, Y.; Liu, S.; Wang, W.; Ba, Z.; Li, H.; Wang, J.; Xiao, Z.; Peng, T.; Liang, D.; et al. Development and Optimization of Lithium-Ion Sieves through Machine Learning in Complex Brine Systems. Sep. Purif. Technol. 2025, 374, 133726. [Google Scholar] [CrossRef]
- Yong, S.; Hillier, N.; Beeby, S.P. Phase-Inverted Copolymer Membrane for the Enhancement of Textile Supercapacitors. Polymers 2022, 14, 3399. [Google Scholar] [CrossRef]
- Wang, W.; Cao, J.; Yu, J.; Tian, F.; Luo, X.; Hao, Y.; Huang, J.; Wang, F.; Zhou, W.; Xu, J.; et al. Flexible Supercapacitors Based on Stretchable Conducting Polymer Electrodes. Polymers 2023, 15, 1856. [Google Scholar] [CrossRef]
- Yuan, C.; Shi, Y.; Ba, Z.; Liang, D.; Wang, J.; Liu, X.; Xu, Y.; Liu, J.; Xu, H. Machine Learning Models for Predicting Thermal Properties of Radiative Cooling Aerogels. Gels 2025, 11, 70. [Google Scholar] [CrossRef]
- Ba, Z.; Yu, F.; Fan, H.; Wang, W.; Wang, Y.; Liang, D.; Xiao, Z.; Wang, H.; Xie, Y. Antileakage Performance of Schiff Base-Reinforced Thermal Energy Storage Wood for Indoor Temperature Control. Ind. Crops Prod. 2024, 214, 118561. [Google Scholar] [CrossRef]
- Zou, Y.; Chen, C.; Sun, Y.; Gan, S.; Dong, L.; Zhao, J.; Rong, J. Flexible, All-Hydrogel Supercapacitor with Self-Healing Ability. Chem. Eng. J. 2021, 418, 128616. [Google Scholar] [CrossRef]
- Li, G.; Zhang, X.; Sang, M.; Wang, X.; Zuo, D.; Xu, J.; Zhang, H. A Supramolecular Hydrogel Electrolyte for High-Performance Supercapacitors. J. Energy Storage 2021, 33, 101931. [Google Scholar] [CrossRef]
- Tao, F.; Qin, L.; Wang, Z.; Pan, Q. Self-Healable and Cold-Resistant Supercapacitor Based on a Multifunctional Hydrogel Electrolyte. ACS Appl. Mater. Interfaces 2017, 9, 15541–15548. [Google Scholar] [CrossRef]
- Cui, S.; Miao, W.; Wang, X.; Sun, K.; Peng, H.; Ma, G. Multifunctional Zincophilic Hydrogel Electrolyte with Abundant Hydrogen Bonds for Zinc-Ion Capacitors and Supercapacitors. ACS Nano 2024, 18, 12355–12366. [Google Scholar] [CrossRef]
- Hu, Y.; Zhan, Y.; Xu, M.; Niu, F.; Chen, Y.; Yang, Q.; Xiong, C.; Shi, Z. One-Step Preparation of Flexible Nanocellulose-Based Composite Hydrogel Supercapacitors with High Specific Capacitance. Compos. Sci. Technol. 2022, 230, 109725. [Google Scholar] [CrossRef]
- Li, R.; Jia, W.; Wen, J.; Hu, G.; Tang, T.; Li, X.; Jiang, L.; Li, M.; Huang, H.; Fang, G. MXene/Zwitterionic Hydrogel Oriented Anti-Freezing and High-Performance Zinc–Ion Hybrid Supercapacitor. Adv. Funct. Mater. 2024, 34, 2409207. [Google Scholar] [CrossRef]
- Wei, J.; Zhou, J.; Su, S.; Jiang, J.; Feng, J.; Wang, Q. Water-Deactivated Polyelectrolyte Hydrogel Electrolytes for Flexible High-Voltage Supercapacitors. ChemSusChem 2018, 11, 3410–3415. [Google Scholar] [CrossRef]
- Wang, D.; Yang, F.; Cong, L.; Feng, W.; Wang, C.; Chu, F.; Nan, J.; Chen, R. Lignin-Containing Hydrogel Matrices with Enhanced Adhesion and Toughness for All-Hydrogel Supercapacitors. Chem. Eng. J. 2022, 450, 138025. [Google Scholar] [CrossRef]
- Shabeeba, A.; Rajan, L.; Sidheekha, M.P.; Thayyil, M.S.; Ismail, Y.A. Polypyrrole/Hydrogel Hybrid Films as Multi Sensing Supercapacitor Electrodes. J. Energy Storage 2022, 55, 105724. [Google Scholar] [CrossRef]
- Chen, X.-X.; Ju, Y.-X.; Zhang, B.; Ge, X.-R.; Liu, E.-J.; Zhang, D.-Y.; Wang, J.; Yao, X.-H.; Zhao, W.-G.; Chen, T. High-Performance Supercapacitors Based on Coarse Nanofiber Bundle and Ordered Network Hydrogels. Int. J. Biol. Macromol. 2025, 292, 139208. [Google Scholar] [CrossRef]
- Cui, S.; Lv, Y.; Jia, Y.; Hu, Q.; Hou, W.; Miao, W.; Shi, X.; Sun, K.; Peng, H.; Ma, G. A Flexible and Hydrophilic Hydrogel Film Based All-in-One Supercapacitor. J. Energy Storage 2023, 68, 107877. [Google Scholar] [CrossRef]
- Ye, X.; Huang, H.; Chen, L.; Wang, Y.; Weng, M.; Zhang, L.; Luo, Z. All-Round Supercapacitors: A Rational Design of Sustainable Hydrogel Electrolyte Utilizing Calcium Salts. Chem. Eng. J. 2024, 483, 149158. [Google Scholar] [CrossRef]
- Fang, L.; Cai, Z.; Ding, Z.; Chen, T.; Zhang, J.; Chen, F.; Shen, J.; Chen, F.; Li, R.; Zhou, X.; et al. Skin-Inspired Surface-Microstructured Tough Hydrogel Electrolytes for Stretchable Supercapacitors. ACS Appl. Mater. Interfaces 2019, 11, 21895–21903. [Google Scholar] [CrossRef] [PubMed]
- Guo, G.; Sun, Y.; Fu, Q.; Ma, Y.; Zhou, Y.; Xiong, Z.; Liu, Y. Sol-Gel Synthesis of Ternary Conducting Polymer Hydrogel for Application in All-Solid-State Flexible Supercapacitor. Int. J. Hydrog. Energy 2019, 44, 6103–6115. [Google Scholar] [CrossRef]
- Qi, Z.; Ren, R.; Hu, J.; Chen, Y.; Guo, Y.; Huang, Y.; Wei, J.; Zhang, H.; Pang, Q.; Zhang, X.; et al. Flexible Supercapacitor with Wide Electrochemical Stable Window Based on Hydrogel Electrolyte. Small 2024, 20, 2400369. [Google Scholar] [CrossRef]
- Liu, S.; Zhong, Y.; Zhang, X.; Pi, M.; Wang, X.; Zhu, R.; Cui, W.; Ran, R. Highly Deformable, Conductive Double-Network Hydrogel Electrolytes for Durable and Flexible Supercapacitors. ACS Appl. Mater. Interfaces 2022, 14, 15641–15652. [Google Scholar] [CrossRef]
- Zeng, J.; Dong, L.; Sha, W.; Wei, L.; Guo, X. Highly Stretchable, Compressible and Arbitrarily Deformable All-Hydrogel Soft Supercapacitors. Chem. Eng. J. 2020, 383, 123098. [Google Scholar] [CrossRef]
- Chen, Y.; Liu, L.; Huang, Y.; Cao, H.; Liu, T.; Qi, Z.; Hu, J.; Guo, Y.; Sun, J.; Liang, M.; et al. Low-Salt Organohydrogel Electrolytes for Wide-Potential-Window Flexible All-Solid-State Supercapacitors. Appl. Energy 2024, 363, 123100. [Google Scholar] [CrossRef]
- Yang, Y.; Zhang, D.; Liu, Y.; Shen, L.; Zhu, T.; Xu, X.; Zheng, J.; Gong, X. Solid-State Double-Network Hydrogel Redox Electrolytes for High-Performance Flexible Supercapacitors. ACS Appl. Mater. Interfaces 2021, 13, 34168–34177. [Google Scholar] [CrossRef]
- Zhang, Y.; Sun, Y.; Nan, J.; Yang, F.; Wang, Z.; Li, Y.; Wang, C.; Chu, F.; Liu, Y.; Wang, C. In Situ Polymerization of Hydrogel Electrolyte on Electrodes Enabling the Flexible All-Hydrogel Supercapacitors with Low-Temperature Adaptability. Small 2024, 20, 2309900. [Google Scholar] [CrossRef] [PubMed]
- Li, Z.; Gou, S.; Zhang, Z.; Yang, Y.; Wang, S.; Hu, Z.; Lu, X. Mechanically Stable All-Hydrogel Supercapacitor Achieved by Electrodes with Excellent Flexibility and High Capacitance Performance. J. Energy Storage 2024, 84, 110861. [Google Scholar] [CrossRef]
- Lin, J.; Du, X. Self-Healable and Redox Active Hydrogel Obtained via Incorporation of Ferric Ion for Supercapacitor Applications. Chem. Eng. J. 2022, 446, 137244. [Google Scholar] [CrossRef]
- Ma, J.; Zhu, J.; Zhou, S.; Zhao, C.; Liu, C.; Xin, Z.; Cai, J.; He, J.; Feng, P.; Guo, L.; et al. Multifunctional Starch-Based Conductive Hydrogels for Smart Sensors and Flexible Supercapacitors. Int. J. Biol. Macromol. 2025, 302, 140430. [Google Scholar] [CrossRef] [PubMed]
- Qin, L.; Yang, G.; Li, D.; Ou, K.; Zheng, H.; Fu, Q.; Sun, Y. High Area Energy Density of All-Solid-State Supercapacitor Based on Double-Network Hydrogel with High Content of Graphene/PANI Fiber. Chem. Eng. J. 2022, 430, 133045. [Google Scholar] [CrossRef]
- Cheng, T.; Liu, Z.-T.; Qu, J.; Meng, C.-F.; He, L.-J.; Li, L.; Yang, X.-L.; Cao, Y.-J.; Han, K.; Zhang, Y.-Z.; et al. High-Performance Organic–Inorganic Hybrid Conductive Hydrogels for Stretchable Elastic All-Hydrogel Supercapacitors and Flexible Self-Powered Integrated Systems. Adv. Sci. 2024, 11, 2403358. [Google Scholar] [CrossRef]
- Guo, J.; Bao, D.; Zhang, S.; Zhang, X.; Ji, X.; Li, M.; Guan, F. Sodium Alginate-Based High Conductive, Ultra-Stretchable Hydrogel Fibers for Electrolytes of Flexible Solid-State Supercapacitors. Int. J. Biol. Macromol. 2024, 276, 133894. [Google Scholar] [CrossRef]
- Fei, Y.; Jiang, Z.; Zhou, D.; Meng, F.; Wu, Y.; Xiong, Y.; Ye, Y.; Liu, T.; Fei, Z.; Kuang, T.; et al. Preparation a Highly Sensitive and Flexible Textile Supercapacitor Based on Lignin Hydrogel and Polyaniline@carbon Cloth Composites. J. Energy Storage 2023, 73, 108978. [Google Scholar] [CrossRef]
- Xu, M.; Zhu, J.; Xie, J.; Mao, Y.; Hu, W. Dynamically Cross-Linked, Self-Healable, and Stretchable All-Hydrogel Supercapacitor with Extraordinary Energy Density and Real-Time Pressure Sensing. Small 2024, 20, 2305448. [Google Scholar] [CrossRef]
- Zaidi, S.F.A.; Saeed, A.; Ho, V.-C.; Heo, J.H.; Cho, H.H.; Sarwar, N.; Lee, N.-E.; Mun, J.; Lee, J.H. Chitosan-Reinforced Gelatin Composite Hydrogel as a Tough, Anti-Freezing, and Flame-Retardant Gel Polymer Electrolyte for Flexible Supercapacitors. Int. J. Biol. Macromol. 2023, 234, 123725. [Google Scholar] [CrossRef]
- Wanyan, H.; Li, Q.; Huang, H.; Li, J.; Huang, L.; Chen, L.; Wei, J.; Zhou, X.; Tang, Z.; Wu, H. Flexible High Electrochemical Active Hydrogel for Wearable Sensors and Supercapacitor Electrolytes. Int. J. Biol. Macromol. 2024, 277, 134356. [Google Scholar] [CrossRef] [PubMed]
- Peng, K.; Wang, W.; Zhang, J.; Ma, Y.; Lin, L.; Gan, Q.; Chen, Y.; Feng, C. Preparation of Chitosan/Sodium Alginate Conductive Hydrogels with High Salt Contents and Their Application in Flexible Supercapacitors. Carbohydr. Polym. 2022, 278, 118927. [Google Scholar] [CrossRef] [PubMed]
- Luo, N.; Wang, J.; Zhang, D.; Zhao, Y.; Wei, Y.; Liu, Y.; Zhang, Y.; Han, S.; Kong, X.; Huo, P. Inorganic Nanoparticle-Enhanced Double-Network Hydrogel Electrolytes for Supercapacitor with Superior Low-Temperature Adaptability. Chem. Eng. J. 2024, 479, 147741. [Google Scholar] [CrossRef]
- Zhang, K.; Pang, Y.; Chen, C.; Wu, M.; Liu, Y.; Yu, S.; Li, L.; Ji, Z.; Pang, J. Stretchable and Conductive Cellulose Hydrogel Electrolytes for Flexible and Foldable Solid-State Supercapacitors. Carbohydr. Polym. 2022, 293, 119673. [Google Scholar] [CrossRef] [PubMed]
- Zhang, R.; Zhang, Z.; Xu, P.; Xu, J.; Gao, Y.; Gao, G. Cellulose Nanofiber Hydrogel with High Conductivity Electrolytes for High Voltage Flexible Supercapacitors. Carbohydr. Polym. 2024, 326, 121654. [Google Scholar] [CrossRef]
- Wang, R.; Lei, D.; Zhang, H.; Liang, J.; Shang, Z.; Wan, L.; Li, Z.; Si, C. An Interface-Integrated Hydrogel for All-in-One Flexible Supercapacitor with Excellent Wide-Temperature and Self-Healing Properties. Compos. Part B Eng. 2024, 275, 111345. [Google Scholar] [CrossRef]
- Xu, B.; Yang, G. Interpretability Research of Deep Learning: A Literature Survey. Inf. Fusion 2025, 115, 102721. [Google Scholar] [CrossRef]
- Ba, Z.; Yu, F.; Shi, Y.; Fan, H.; He, Z.; Wang, Y.; Liang, D.; Wang, H.; Xiao, Z.; Qiu, Z.; et al. Thermal Energy Storage Wood with Anti-Leakage and Fire-Retardant for Indoor Low-Grade Thermal Energy Utilization. J. Energy Storage 2025, 126, 117009. [Google Scholar] [CrossRef]
- Li, W.; Gao, F.; Wang, X.; Zhang, N.; Ma, M. Strong and Robust Polyaniline-Based Supramolecular Hydrogels for Flexible Supercapacitors. Angew. Chem. Int. Ed. 2016, 55, 9196–9201. [Google Scholar] [CrossRef]
- Zhu, T.; Ni, Y.; Biesold, G.M.; Cheng, Y.; Ge, M.; Li, H.; Huang, J.; Lin, Z.; Lai, Y. Recent Advances in Conductive Hydrogels: Classifications, Properties, and Applications. Chem. Soc. Rev. 2023, 52, 473–509. [Google Scholar] [CrossRef]
- Sattari, M.T.; Falsafian, K.; Irvem, A.; S, S.; Qasem, S.N. Potential of Kernel and Tree-Based Machine-Learning Models for Estimating Missing Data of Rainfall. Eng. Appl. Comput. Fluid Mech. 2020, 14, 1078–1094. [Google Scholar] [CrossRef]
- Asadi, N.; Lin, J.; de Vries, A.P. Runtime Optimizations for Tree-Based Machine Learning Models. IEEE Trans. Knowl. Data Eng. 2014, 26, 2281–2292. [Google Scholar] [CrossRef]
- Duță, Ș.; Sultana, A.E. Optimizing Depression Classification Using Combined Datasets and Hyperparameter Tuning with Optuna. Sensors 2025, 25, 2083. [Google Scholar] [CrossRef] [PubMed]
- Samukaite-Bubniene, U.; Valiūnienė, A.; Bucinskas, V.; Genys, P.; Ratautaite, V.; Ramanaviciene, A.; Aksun, E.; Tereshchenko, A.; Zeybek, B.; Ramanavicius, A. Towards Supercapacitors: Cyclic Voltammetry and Fast Fourier Transform Electrochemical Impedance Spectroscopy Based Evaluation of Polypyrrole Electrochemically Deposited on the Pencil Graphite Electrode. Colloids Surf. A Physicochem. Eng. Asp. 2021, 610, 125750. [Google Scholar] [CrossRef]
- Zhu, C.; Bamidele, E.A.; Shen, X.; Zhu, G.; Li, B. Machine Learning Aided Design and Optimization of Thermal Metamaterials. Chem. Rev. 2024, 124, 4258–4331. [Google Scholar] [CrossRef]
- Zheng, J.-J.; Li, Q.-Z.; Wang, Z.; Wang, X.; Zhao, Y.; Gao, X. Computer-Aided Nanodrug Discovery: Recent Progress and Future Prospects. Chem. Soc. Rev. 2024, 53, 9059–9132. [Google Scholar] [CrossRef]






Disclaimer/Publisher’s Note: The statements, opinions and data contained in all publications are solely those of the individual author(s) and contributor(s) and not of MDPI and/or the editor(s). MDPI and/or the editor(s) disclaim responsibility for any injury to people or property resulting from any ideas, methods, instructions or products referred to in the content. |
© 2025 by the authors. Licensee MDPI, Basel, Switzerland. This article is an open access article distributed under the terms and conditions of the Creative Commons Attribution (CC BY) license (https://creativecommons.org/licenses/by/4.0/).
Share and Cite
Xu, L.; Liu, S.; Hu, D.; Liu, J.; Zhang, Y.; Li, Z.; Su, Z.; Liang, D. Interpretable Machine Learning Analysis of Design Factors in Hydrogel Supercapacitors. Gels 2025, 11, 464. https://doi.org/10.3390/gels11060464
Xu L, Liu S, Hu D, Liu J, Zhang Y, Li Z, Su Z, Liang D. Interpretable Machine Learning Analysis of Design Factors in Hydrogel Supercapacitors. Gels. 2025; 11(6):464. https://doi.org/10.3390/gels11060464
Chicago/Turabian StyleXu, Liying, Siqi Liu, Dandan Hu, Junhao Liu, Yuze Zhang, Ziqiang Li, Zichuan Su, and Daxin Liang. 2025. "Interpretable Machine Learning Analysis of Design Factors in Hydrogel Supercapacitors" Gels 11, no. 6: 464. https://doi.org/10.3390/gels11060464
APA StyleXu, L., Liu, S., Hu, D., Liu, J., Zhang, Y., Li, Z., Su, Z., & Liang, D. (2025). Interpretable Machine Learning Analysis of Design Factors in Hydrogel Supercapacitors. Gels, 11(6), 464. https://doi.org/10.3390/gels11060464

