Technological and Organoleptic Parameters of Craft Beer Fortified with Powder of the Culinary–Medicinal Mushroom Pleurotus eryngii
Abstract
:1. Introduction
2. Materials and Methods
2.1. Mushroom Material
2.2. Substrate Preparation and Mushroom Cultivation
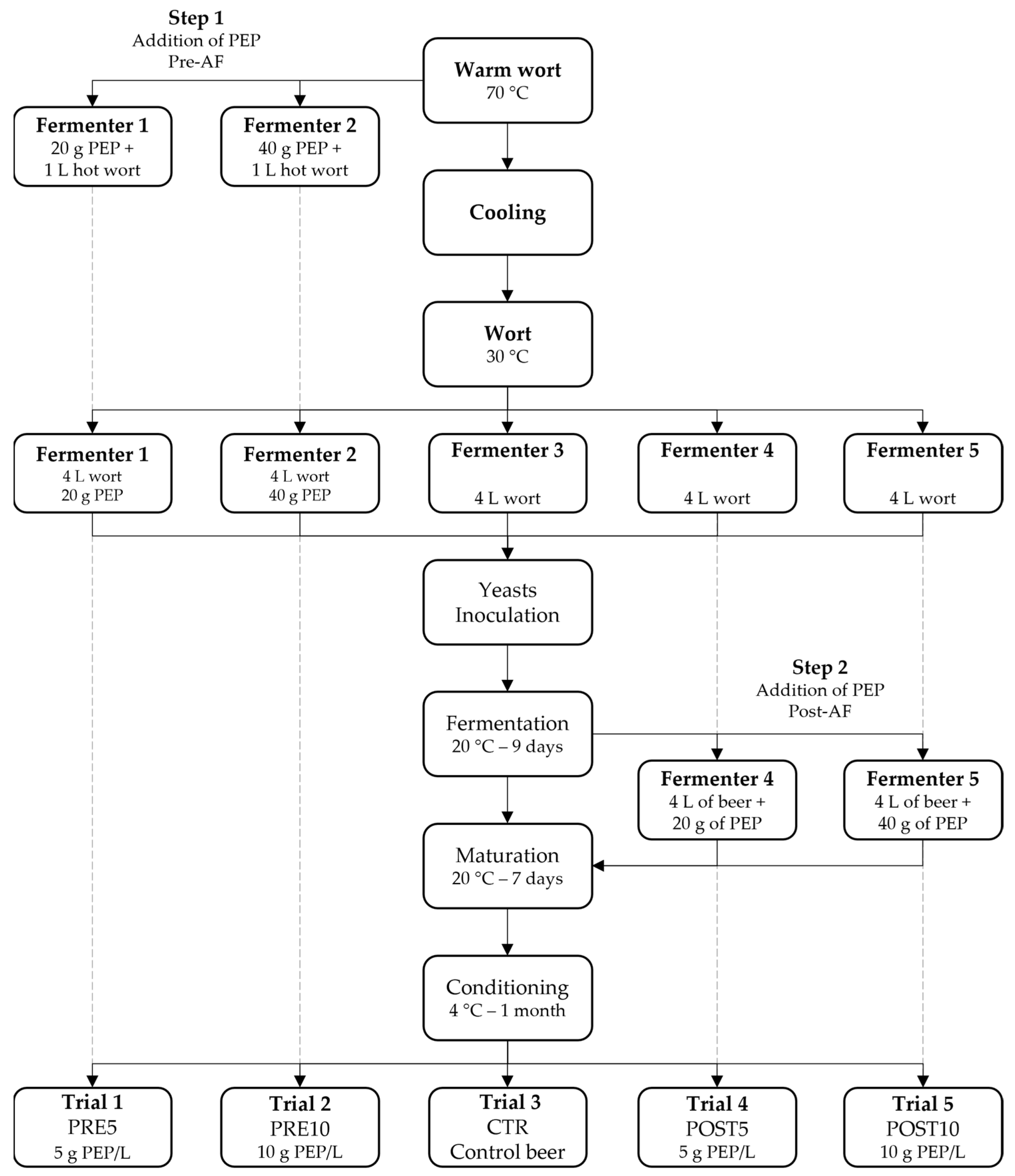
2.3. Brewing Raw Materials and Beer Production
2.4. Sampling and Monitoring of Alcoholic Fermentation
2.5. Physico-Chemical Parameters of Worts and Beers
2.6. Sensory Evaluation
2.7. Statistical Analyses
3. Results and Discussion
3.1. Monitoring of Alcoholic Fermentation
3.2. Evolution of Chemical Parameters during Wort Alcoholic Fermentation
3.3. Physicochemical Properties of Beers
3.4. Sensorial Evaluation
4. Conclusions
Author Contributions
Funding
Institutional Review Board Statement
Informed Consent Statement
Data Availability Statement
Conflicts of Interest
References
- Colen, L.; Swinnen, J. Economic growth, globalisation and beer consumption. J. Agric. Econ. 2016, 67, 186–207. [Google Scholar] [CrossRef]
- Katz, S.H.; Maytag, F. Brewing an ancient beer. Archaeology 1991, 44, 24–27. [Google Scholar]
- Vanderhaegen, B.; Neven, H.; Verachtert, H.; Derdelinckx, G. The chemistry of beer aging–a critical review. Food Chem. 2006, 95, 357–381. [Google Scholar] [CrossRef]
- Briggs, D.E.; Brookes, P.A.; Stevens, R.B.C.A.; Boulton, C.A. Brewing: Science and Practice; Woodhead Publishing: Sawston, UK, 2004; Volume 108. [Google Scholar]
- Zhao, H.; Li, H.; Sun, G.; Yang, B.; Zhao, M. Assessment of endogenous antioxidative compounds and antioxidant activities of lager beers. J. Sci. Food Agric. 2013, 93, 910–917. [Google Scholar] [CrossRef] [PubMed]
- Yeo, H.Q.; Liu, S.Q. An overview of selected specialty beers: Developments, challenges and prospects. Int. J. Food Sci. Technol. 2014, 49, 1607–1618. [Google Scholar] [CrossRef]
- Niu, C.; Han, Y.; Wang, J.; Zheng, F.; Liu, C.; Li, Y.; Li, Q. Comparative analysis of the effect of protein Z4 from barley malt and recombinant Pichia pastoris on beer foam stability: Role of N-glycosylation and glycation. Int. J. Biol. Macromol. 2018, 106, 241–247. [Google Scholar] [CrossRef]
- Marconi, O.; Alfeo, V.; Tomasi, I.; Maranghi, S.; De Francesco, G.; Sileoni, V.; Perretti, G. Effects of malting process on molecular weight distribution and content of total and water-extractable arabinoxylan in barley. J. Cereal Sci. 2022, 107, 103532. [Google Scholar] [CrossRef]
- Matraxia, M.; Alfonzo, A.; Prestianni, R.; Francesca, N.; Gaglio, R.; Todaro, A.; Alfeo, V.; Perretti, G.; Columba, P.; Settanni, L.; et al. Non-conventional yeasts from fermented honey by-products: Focus on Hanseniaspora uvarum strains for craft beer production. Food Microbiol. 2021, 99, 103806. [Google Scholar] [CrossRef]
- Pirrone, A.; Prestianni, R.; Naselli, V.; Todaro, A.; Farina, V.; Tinebra, I.; Guzzon, R.; Badalamenti, N.; Maggio, A.; Gaglio, R.; et al. Influence of indigenous Hanseniaspora uvarum and Saccharomyces cerevisiae from sugar-rich substrates on the aromatic composition of loquat beer. Int. J. Food Microbiol. 2022, 379, 109868. [Google Scholar] [CrossRef]
- Sohrabvandi, S.; Mortazavian, A.; Rezaei, K. Health-Related Aspects of Beer: A Review. Int. J. Food Prop. 2012, 15, 350–373. [Google Scholar] [CrossRef]
- Habschied, K.; Živković, A.; Krstanović, V.; Mastanjević, K. Functional beer—A review on possibilities. Beverages 2020, 6, 51. [Google Scholar] [CrossRef]
- Alongi, M.; Anese, M. Re-thinking functional food development through a holistic approach. J. Funct. Foods 2021, 81, 104466. [Google Scholar] [CrossRef]
- Roberfroid, M.B. A European consensus of scientific concepts of functional foods. Nutrition 2000, 16, 689–691. [Google Scholar] [CrossRef] [PubMed]
- Menrad, K. Market and marketing of functional food in Europe. J. Food Eng. 2003, 56, 181–188. [Google Scholar] [CrossRef]
- Belščak-Cvitanović, A.; Nedović, V.; Salević, A.; Despotović, S.; Komes, D.; Nikšić, M.; Bugarski, B.; Leskošek-Čukalović, I. Modification of functional quality of beer by using microencapsulated green tea (Camellia sinensis L.) and Ganoderma mushroom (Ganoderma lucidum L.) bioactive compounds. Chem. Ind. Chem. Eng. Q. 2017, 23, 457–471. [Google Scholar] [CrossRef]
- Gaglio, R.; Guarcello, R.; Venturella, G.; Palazzolo, E.; Francesca, N.; Moschetti, G.; Settanni, L.; Saporita, P.; Gargano, M.L. Microbiological, chemical and sensory aspects of bread supplemented with different percentages of the culinary mushroom Pleurotus eryngii in powder form. Int. J. Food Sci. Technol. 2019, 54, 1197–1205. [Google Scholar] [CrossRef]
- Cirlincione, F.; Venturella, G.; Gargano, M.L.; Ferraro, V.; Gaglio, R.; Francesca, N.; Rizzo, A.; Russo, G.; Moschetti, G.; Settanni, L.; et al. Functional bread supplemented with Pleurotus eryngii powder: A potential new food for human health. Int. J. Gastron. Food Sci. 2022, 27, 100449. [Google Scholar] [CrossRef]
- Bouzgarrou, C.; Amara, K.; Reis, F.S.; Barreira, J.C.; Skhiri, F.; Chatti, N.; Martins, A.; Barros, L.; Ferreira, I.C.F.R. Incorporation of tocopherol-rich extracts from mushroom mycelia into yogurt. Food Funct. 2018, 9, 3166–3172. [Google Scholar] [CrossRef]
- Sun, L.B.; Zhang, Z.Y.; Xin, G.; Sun, B.X.; Bao, X.J.; Wei, Y.Y.; Zhao, X.M.; Xu, H.R. Advances in umami taste and aroma of edible mushrooms. Trends Food Sci. Technol. 2020, 96, 176–187. [Google Scholar] [CrossRef]
- Cateni, F.; Gargano, M.L.; Procida, G.; Venturella, G.; Cirlincione, F.; Ferraro, V. Mycochemicals in wild and cultivated mushrooms: Nutrition and health. Phytochem. Rev. 2022, 21, 339–383. [Google Scholar] [CrossRef]
- Zervakis, G.I.; Venturella, G.; Papadopoulou, K. Genetic polymorphism and taxonomic infrastructure of the Pleurotus eryngii species-complex as determined by RAPD analysis, isozyme profiles and ecomorphological characters. Microbiology 2001, 147, 3183–3194. [Google Scholar] [CrossRef] [PubMed]
- Zervakis, G.I.; Ntougias, S.; Gargano, M.L.; Besi, M.I.; Polemis, E.; Typas, M.A.; Venturella, G. A reappraisal of the Pleurotus eryngii complex–New species and taxonomic combinations based on the application of a polyphasic approach, and an identification key to Pleurotus taxa associated with Apiaceae plants. Fungal Biol. 2014, 118, 814–834. [Google Scholar] [CrossRef]
- Venturella, G.; Palazzolo, E.; Saiano, F.; Gargano, M.L. Notes on a New Productive Strain of King Oyster Mushroom, Pleurotus eryngii (Higher Basidiomycetes), a Prized Italian Culinary-Medicinal Mushroom. Int. J. Med. Mushrooms 2015, 17, 199–206. [Google Scholar] [CrossRef] [PubMed]
- Marconi, O.; Rossi, S.; Galgano, F.; Sileoni, V.; Perretti, G. Influence of yeast strain, priming solution and temperature on beer bottle conditioning. J. Sci. Food Agric. 2016, 96, 4106–4115. [Google Scholar] [CrossRef]
- Holt, S.; Mukherjee, V.; Lievens, B.; Verstrepen, K.J.; Thevelein, J.M. Bioflavoring by non-conventional yeasts in sequential beer fermentations. Food Microbiol. 2018, 72, 55–66. [Google Scholar] [CrossRef] [PubMed]
- Hagen, W.; Schwarz, H. Analytica-EBC—Precision Values of Wort Analyses. J. Inst. Brew. 2000, 106, 139–146. [Google Scholar] [CrossRef]
- Jackson, R.S. Wine Tasting: A Professional Handbook; Elsevier: Amsterdam, The Netherlands, 2022. [Google Scholar]
- ISO-8589:2007; Sensory Analysis. General Guidance for the Design of Test Rooms. International Organization for Standardization: Geneva, Switzerland, 2007.
- Carrasco-González, J.A.; Serna-Saldívar, S.O.; Gutiérrez-Uribe, J.A. Nutritional composition and nutraceutical properties of the Pleurotus fruiting bodies: Potential use as food ingredient. J. Food Comp. Anal. 2017, 58, 69–81. [Google Scholar] [CrossRef]
- Carvalho, G.B.; Silva, D.P.; Bento, C.V.; Vicente, A.A.; Teixeira, J.A.; Felipe, M.D.G.A.; Almeida e Silva, J.B. Banana as adjunct in beer production: Applicability and performance of fermentative parameters. Appl. Biochem. Biotechnol. 2009, 155, 53–62. [Google Scholar] [CrossRef]
- De Melo, V.F.; Araujo, G.S.; Bispo, J.A.C.; del Bianchi, V.L.; De Carvalho, G.B.M. Effect of different concentrations of bush passion fruit pulp and temperature in the production of beer. Afr. J. Biotechnol. 2017, 16, 1150–1158. [Google Scholar]
- Cardoso, R.V.; Oludemi, T.; Fernandes, Â.; Ferreira, I.C.; Barros, L. Bioactive Properties of Mushrooms with Potential Health Benefits. In Edible Fungi: Chemical Composition, Nutrition and Health Effects; Stojković, D., Barros, L., Eds.; Royal Society of Chemistry: London, UK, 2022; pp. 161–231. [Google Scholar]
- Mau, J.L.; Lin, Y.P.; Chen, P.T.; Wu, Y.H.; Peng, J.T. Flavor compounds in king oyster mushrooms Pleurotus eryngii. J. Agric. Food Chem. 1998, 46, 4587–4591. [Google Scholar] [CrossRef]
- Rodrigues, D.M.; Freitas, A.C.; Rocha-Santos, T.A.; Vasconcelos, M.W.; Roriz, M.; Rodríguez-Alcalá, L.M.; Gomes, A.M.P.; Duarte, A.C. Chemical composition and nutritive value of Pleurotus citrinopileatus var cornucopiae, P. eryngii, P. salmoneo stramineus, Pholiota nameko and Hericium erinaceus. J. Food Sci. Technol. 2015, 52, 6927–6939. [Google Scholar] [CrossRef]
- Scanes, K.T.; Hohmann, S.; Prior, B.A. Glycerol production by the yeast Saccharomyces cerevisiae and its relevance to wine: A review. S. Afr. J. Enol. Vitic. 1998, 19, 17–24. [Google Scholar] [CrossRef]
- Zhao, X.; Procopio, S.; Becker, T. Flavor impacts of glycerol in the processing of yeast fermented beverages: A review. J. Food Sci. Technol. 2015, 52, 7588–7598. [Google Scholar] [CrossRef] [PubMed]
- Jones, P.R.; Gawel, R.; Francis, I.L.; Waters, E.J. The influence of interactions between major white wine components on the aroma, flavour and texture of model white wine. Food Qual. Prefer. 2008, 19, 596–607. [Google Scholar] [CrossRef]
- Capece, A.; Romaniello, R.; Pietrafesa, A.; Siesto, G.; Pietrafesa, R.; Zambuto, M.; Romano, P. Use of Saccharomyces cerevisiae var. boulardii in co-fermentations with S. cerevisiae for the production of craft beers with potential healthy value added. Int. J. Food Microbiol. 2018, 284, 22–30. [Google Scholar]
- Viana, A.C.; Pimentel, T.C.; do Vale, R.B.; Clementino, L.S.; Ferreira, E.T.J.; Magnani, M.; Dos Santos Lima, M. American pale Ale craft beer: Influence of brewer’s yeast strains on the chemical composition and antioxidant capacity. LWT 2021, 152, 112317. [Google Scholar] [CrossRef]
- Lei, H.; Xu, H.; Feng, L.; Yu, Z.; Zhao, H.; Zhao, M. Fermentation performance of lager yeast in high gravity beer fermentations with different sugar supplementations. J. Biosci. Bioeng. 2016, 122, 583–588. [Google Scholar] [CrossRef]
- Walker, G.M.; Walker, R.S. Enhancing yeast alcoholic fermentations. Adv. Appl. Microbiol. 2018, 105, 87–129. [Google Scholar]
- Gasiński, A.; Kawa-Rygielska, J.; Szumny, A.; Czubaszek, A.; Gąsior, J.; Pietrzak, W. Volatile compounds content, physicochemical parameters, and antioxidant activity of beers with addition of mango fruit (Mangifera Indica). Molecules 2020, 25, 3033. [Google Scholar] [CrossRef]
- Xu, K.; Guo, M.; Du, J.; Zhang, Z.A. Cloudy wheat beer enriched with okra [Abelmoschus esculentus (L.) Moench]: Effects on volatile compound and sensorial attributes. Int. J. Food Prop. 2018, 21, 289–300. [Google Scholar] [CrossRef]
- Leskosek-Cukalovic, I.; Despotovic, S.; Lakic, N.; Niksic, M.; Nedovic, V.; Tesevic, V. Ganoderma lucidum—Medical mushroom as a raw material for beer with enhanced functional properties. Food Res. Int. 2010, 43, 2262–2269. [Google Scholar] [CrossRef]
- Langstaff, S.A.; Lewis, M.J. The mouthfeel of beer—A review. J. Inst. Brew. 1993, 99, 31–37. [Google Scholar] [CrossRef]






| CTR | PRE5 | PRE10 | POST5 | POST10 | S.S. | |
|---|---|---|---|---|---|---|
| D-fructose (g/L) | ||||||
| Day 0 | 0.657 ± 0.006 a | 0.637 ± 0.038 a | 0.644 ± 0.027 a | 0.658 ± 0.006 a | 0.656 ± 0.006 a | N.S. |
| Day 2 | 0.135 ± 0.004 a | 0.087 ± 0.001 b | 0.079 ± 0.003 b | 0.137 ± 0.004 a | 0.136 ± 0.004 a | *** |
| Day 5 | 0.018 ± 0.005 a | 0.023 ± 0.002 a | 0.022 ± 0.002 a | 0.018 ± 0.004 a | 0.018 ± 0.003 a | N.S. |
| Day 7 | 0.032 ± 0.003 a | 0.022 ± 0.001 b | 0.023 ± 0.003 b | 0.03 ± 0.003 ab | 0.033 ± 0.003 a | * |
| Day 9 | 0.018 ± 0.003 a | 0.007 ± 0.001 b | 0.003 ± 0.001 b | 0.018 ± 0.003 a | 0.018 ± 0.003 a | *** |
| Day 12 | 0.008 ± 0.001 c | 0.022 ± 0.002 a | 0.018 ± 0.004 ab | 0.022 ± 0.003 a | 0.011 ± 0.002 bc | ** |
| Day 14 | 0.019 ± 0.004 a | 0.015 ± 0.005 ab | 0.011 ± 0.003 abc | 0.009 ± 0.001 bc | 0.005 ± 0.001 c | ** |
| Day 16 | 0.022 ± 0.004 a | 0.013 ± 0.004 b | 0.010 ± 0.005 bc | 0.006 ± 0.001 bc | 0.002 ± 0.001 c | ** |
| D-sucrose (g/L) | ||||||
| Day 0 | 19.231 ± 0.149 a | 19.066 ± 0.140 a | 19.368 ± 0.198 a | 19.380 ± 0.149 a | 19.235 ± 0.149 a | N.S. |
| Day 2 | 0.250 ± 0.003 b | 0.354 ± 0.027 a | 0.225 ± 0.017 b | 0.255 ± 0.003 b | 0.258 ± 0.003 b | *** |
| Day 5 | 0.067 ± 0.004 c | 0.088 ± 0.005 b | 0.128 ± 0.004 a | 0.070 ± 0.004 c | 0.066 ± 0.004 c | *** |
| Day 7 | 0.058 ± 0.003 b | 0.101 ± 0.002 ab | 0.131 ± 0.037 a | 0.060 ± 0.003 b | 0.062 ± 0.003 b | *** |
| Day 9 | 0.080 ± 0.001 b | 0.116 ± 0.005 a | 0.122 ± 0.028 a | 0.080 ± 0.004 b | 0.080 ± 0.004 b | ** |
| Day 12 | 0.058 ± 0.003 c | 0.086 ± 0.004 c | 0.101 ± 0.005 c | 0.386 ± 0.003 b | 0.879 ± 0.042 a | *** |
| Day 14 | 0.052 ± 0.003 c | 0.070 ± 0.005 c | 0.101 ± 0.004 c | 0.479 ± 0.039 b | 0.884 ± 0.034 b | *** |
| Day 16 | 0.054 ± 0.004 c | 0.075 ± 0.002 c | 0.092 ± 0.004 c | 0.458 ± 0.047 b | 0.830 ± 0.020 a | *** |
| D-glucose (g/L) | ||||||
| Day 0 | 8.756 ± 0.028 b | 8.935 ± 0.030 a | 8.926 ± 0.027 a | 8.760 ± 0.028 b | 8.765 ± 0.027 b | *** |
| Day 2 | 0.106 ± 0.002 a | 0.120 ± 0.002 a | 0.122 ± 0.016 a | 0.106 ± 0.005 a | 0.106 ± 0.004 a | N.S. |
| Day 5 | 0.043 ± 0.005 c | 0.054 ± 0.003 b | 0.076 ± 0.002 a | 0.044 ± 0.005 bc | 0.045 ± 0.005 bc | *** |
| Day 7 | 0.034 ± 0.002 c | 0.060 ± 0.003 b | 0.077 ± 0.001 a | 0.037 ± 0.002 c | 0.036 ± 0.002 c | *** |
| Day 9 | 0.069 ± 0.002 b | 0.083 ± 0.001 a | 0.089 ± 0.004 a | 0.071 ± 0.002 b | 0.067 ± 0.002 b | *** |
| Day 12 | 0.037 ± 0.004 c | 0.056 ± 0.001 b | 0.063 ± 0.001 a | 0.224 ± 0.017 c | 0.493 ± 0.043 c | *** |
| Day 14 | 0.033 ± 0.003 c | 0.044 ± 0.003 b | 0.059 ± 0.003 a | 0.272 ± 0.022 c | 0.505 ± 0.048 c | *** |
| Day 16 | 0.034 ± 0.003 c | 0.045 ± 0.002 b | 0.057 ± 0.001 a | 0.270 ± 0.017 c | 0.473 ± 0.033 c | *** |
| Maltose (g/L) | ||||||
| Day 0 | 33.167 ± 0.123 b | 34.478 ± 0.109 a | 34.673 ± 0.153 a | 33.27 ± 0.123 b | 33.220 ± 0.123 b | *** |
| Day 2 | 7.212 ± 0.169 a | 6.402 ± 0.214 b | 6.231 ± 0.226 b | 7.120 ± 0.186 a | 7.220 ± 0.269 a | ** |
| Day 5 | 0.615 ± 0.047 a | 0.672 ± 0.042 a | 0.599 ± 0.002 a | 0.615 ± 0.073 a | 0.615 ± 0.080 a | N.S. |
| Day 7 | 0.516 ± 0.042 b | 0.732 ± 0.027 a | 0.659 ± 0.035 a | 0.518 ± 0.042 b | 0.516 ± 0.022 b | *** |
| Day 9 | 0.526 ± 0.018 ab | 0.435 ± 0.024 b | 0.534 ± 0.047 a | 0.526 ± 0.038 ab | 0.536 ± 0.045 a | ** |
| Day 12 | 0.349 ± 0.043 b | 0.328 ± 0.045 b | 0.510 ± 0.045 a | 0.456 ± 0.015 a | 0.415 ± 0.031 ab | ** |
| Day 14 | 0.344 ± 0.016 c | 0.325 ± 0.009 c | 0.508 ± 0.020 a | 0.438 ± 0.040 b | 0.418 ± 0.023 b | *** |
| Day 16 | 0.215 ± 0.036 b | 0.224 ± 0.030 b | 0.410 ± 0.035 a | 0.401 ± 0.033 a | 0.415 ± 0.031 a | *** |
| Acetic acid (g/L) | ||||||
| Day 0 | 0 c | 0.006 ± 0.001 b | 0.008 ± 0.001 a | 0 c | 0 c | *** |
| Day 2 | 0 c | 0.028 ± 0.005 b | 0.101 ± 0.001 a | 0 c | 0 c | *** |
| Day 5 | 0 c | 0.005 ± 0.003 b | 0.053 ± 0.002 a | 0 c | 0 c | *** |
| Day 7 | 0 c | 0.021 ± 0.005 b | 0.035 ± 0.003 a | 0 c | 0 c | *** |
| Day 9 | 0.010 ± 0.005 b | 0.017 ± 0.004 ab | 0.028 ± 0.001 a | 0.011 ± 0.005 b | 0.012 ± 0.005 b | ** |
| Day 12 | 0.013 ± 0.003 c | 0.035 ± 0.002 b | 0.044 ± 0.003 ab | 0.021 ± 0.005 c | 0.049 ± 0.005 a | *** |
| Day 14 | 0.022 ± 0.005 c | 0.033 ± 0.002 b | 0.063 ± 0.002 a | 0.023 ± 0.004 c | 0.030 ± 0.002 bc | *** |
| Day 16 | 0.025 ± 0.005 c | 0.036 ± 0.002 b | 0.063 ± 0.002 a | 0.023 ± 0.004 c | 0.026 ± 0.001 c | *** |
| Glycerol (g/L) | ||||||
| Day 0 | 0 b | 0.040 ± 0.002 a | 0.041 ± 0.003 a | 0 b | 0 b | *** |
| Day 2 | 0 b | 0.870 ± 0.033 a | 0.886 ± 0.013 a | 0 b | 0 b | *** |
| Day 5 | 0.863 ± 0.044 a | 0.857 ± 0.027 a | 0.895 ± 0.026 a | 0.865 ± 0.044 a | 0.866 ± 0.044 a | N.S. |
| Day 7 | 0.856 ± 0.015 a | 0.850 ± 0.009 a | 0.865 ± 0.041 a | 0.855 ± 0.015 a | 0.858 ± 0.015 a | N.S. |
| Day 9 | 0.849 ± 0.024 a | 0.862 ± 0.036 a | 0.855 ± 0.005 a | 0.852 ± 0.024 a | 0.850 ± 0.024 a | N.S. |
| Day 12 | 0.858 ± 0.04 a | 0.862 ± 0.027 a | 0.860 ± 0.046 a | 0.854 ± 0.028 a | 0.884 ± 0.039 a | N.S. |
| Day 14 | 0.857 ± 0.022 a | 0.859 ± 0.050 a | 0.865 ± 0.040 a | 0.867 ± 0.041 a | 0.862 ± 0.011 a | N.S. |
| Day 16 | 0.856 ± 0.033 a | 0.853 ± 0.005 a | 0.867 ± 0.017 a | 0.850 ± 0.032 a | 0.873 ± 0.015 a | N.S. |
| Trial | Wort Extract | Real Extract | Apparent Extract | Alcohol | Real Attenuation | Energy | Specific Gravity | Density | pH | Color |
|---|---|---|---|---|---|---|---|---|---|---|
| (w/w) | (w/w) | (w/w) | (%) | (%) | (kcal) | (g/mL) | EBC C.U. | |||
| CTR | 11.42 ± 0.27 b | 5.15 ± 0.03 b | 3.69 ± 0.04 b | 4.14 ± 0.01 d | 56.5 ± 0.01 c | 42 ± 0.9 d | 1.015 ± 0.002 a | 1.013 ± 0.003 a | 4.13 ± 0.04 c | 3.82 ± 0.12 d |
| PRE5 | 11.59 ± 0.22 b | 5.21 ± 0.03 b | 3.72 ± 0.07 b | 4.22 ± 0.04 cd | 56.6 ± 0.02 c | 43 ± 0.4 cd | 1.015 ± 0.005 a | 1.013 ± 0.003 a | 4.26 ± 0.02 b | 5.40 ± 0.63 cd |
| PRE10 | 11.81 ± 0.28 ab | 5.34 ± 0.04 a | 3.84 ± 0.03 a | 4.28 ± 0.01 c | 56.3 ± 0.03 c | 44 ± 0.5 bc | 1.015 ± 0.003 a | 1.013 ± 0.003 a | 4.40 ± 0.04 a | 6.56 ± 0.45 b |
| POST5 | 12.09 ± 0.34 ab | 4.67 ± 0.04 c | 2.96 ± 0.02 c | 4.90 ± 0.01 b | 62.9 ± 0.02 b | 45 ± 0.6 ab | 1.012 ± 0.001 a | 1.010 ± 0.001 a | 4.37 ± 0.03 a | 5.63 ± 0.34 bc |
| POST10 | 12.47 ± 0.38 a | 4.33 ± 0.04 d | 2.46 ± 0.02 d | 5.37 ± 0.01 a | 66.8 ± 0.03 a | 46 ± 0.7 a | 1.010 ± 0.001 a | 1.008 ± 0.002 a | 4.44 ± 0.04 a | 11.85 ± 0.55 a |
Disclaimer/Publisher’s Note: The statements, opinions and data contained in all publications are solely those of the individual author(s) and contributor(s) and not of MDPI and/or the editor(s). MDPI and/or the editor(s) disclaim responsibility for any injury to people or property resulting from any ideas, methods, instructions or products referred to in the content. |
© 2023 by the authors. Licensee MDPI, Basel, Switzerland. This article is an open access article distributed under the terms and conditions of the Creative Commons Attribution (CC BY) license (https://creativecommons.org/licenses/by/4.0/).
Share and Cite
Cirlincione, F.; Pirrone, A.; Gugino, I.M.; Todaro, A.; Naselli, V.; Francesca, N.; Alfonzo, A.; Mirabile, G.; Ferraro, V.; Balenzano, G.; et al. Technological and Organoleptic Parameters of Craft Beer Fortified with Powder of the Culinary–Medicinal Mushroom Pleurotus eryngii. J. Fungi 2023, 9, 1000. https://doi.org/10.3390/jof9101000
Cirlincione F, Pirrone A, Gugino IM, Todaro A, Naselli V, Francesca N, Alfonzo A, Mirabile G, Ferraro V, Balenzano G, et al. Technological and Organoleptic Parameters of Craft Beer Fortified with Powder of the Culinary–Medicinal Mushroom Pleurotus eryngii. Journal of Fungi. 2023; 9(10):1000. https://doi.org/10.3390/jof9101000
Chicago/Turabian StyleCirlincione, Fortunato, Antonino Pirrone, Ignazio Maria Gugino, Aldo Todaro, Vincenzo Naselli, Nicola Francesca, Antonio Alfonzo, Giulia Mirabile, Valeria Ferraro, Gaetano Balenzano, and et al. 2023. "Technological and Organoleptic Parameters of Craft Beer Fortified with Powder of the Culinary–Medicinal Mushroom Pleurotus eryngii" Journal of Fungi 9, no. 10: 1000. https://doi.org/10.3390/jof9101000
APA StyleCirlincione, F., Pirrone, A., Gugino, I. M., Todaro, A., Naselli, V., Francesca, N., Alfonzo, A., Mirabile, G., Ferraro, V., Balenzano, G., & Gargano, M. L. (2023). Technological and Organoleptic Parameters of Craft Beer Fortified with Powder of the Culinary–Medicinal Mushroom Pleurotus eryngii. Journal of Fungi, 9(10), 1000. https://doi.org/10.3390/jof9101000

