Exploring the Activity of Fungal Phenalenone Derivatives as Potential CK2 Inhibitors Using Computational Methods
Abstract
:1. Introduction
2. Results and Discussion
2.1. AI (Artificial Intelligence)-Based Target Prediction for Phenalenone Derivatives
2.2. Ligands and Protein Preparation and Molecular Docking
2.3. In Silico ADMET Properties of Selected Ligands
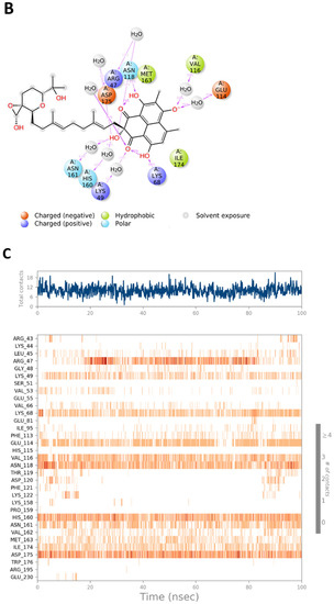
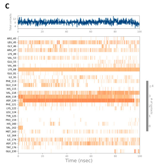
2.4. Molecular Dynamic (MD) Simulation
3. Conclusions
4. Materials and Methods
4.1. Target Prediction
4.2. Preparation of PDB Structures
4.2.1. Ligand Preparation
4.2.2. Protein Preparation
4.3. Grid Generation and Docking
4.4. ADMET Properties Prediction
4.5. MD Simulation
Author Contributions
Funding
Institutional Review Board Statement
Informed Consent Statement
Data Availability Statement
Conflicts of Interest
References
- Martin, T.A.; Ye, L.; Sanders, A.J.; Lane, J.; Jiang, W.G. Cancer Invasion and Metastasis: Molecular and Cellular Perspective—Madame Curie Bioscience Database—NCBI Bookshelf. In Cancer Invasion and Metastasis: Molecular and Cellular Perspective; Jandial, R., Ed.; Landes Bioscience: Austin, TX, USA, 2013; pp. 135–168. [Google Scholar]
- World Health Organization. Cancer. Available online: https://www.who.int/news-room/fact-sheets/detail/cancer (accessed on 5 March 2022).
- Ghobrial, I.M.; Witzig, T.E.; Adjei, A.A. Targeting Apoptosis Pathways in Cancer Therapy. CA Cancer J. Clin. 2005, 55, 178–194. [Google Scholar] [CrossRef] [PubMed]
- Li, S.-J.; Zhang, X.; Wang, X.-H.; Zhao, C.-Q. Novel natural compounds from endophytic fungi with anticancer activity. Eur. J. Med. Chem. 2018, 156, 316–343. [Google Scholar] [CrossRef] [PubMed]
- Ruzzene, M.; Pinna, L.A. Addiction to protein kinase CK2: A common denominator of diverse cancer cells? Biochim. Biophys. Acta 2010, 1804, 499–504. [Google Scholar] [CrossRef] [PubMed]
- Pinna, L.A. Protein kinase CK2: A challenge to canons. J. Cell Sci. 2002, 115, 3873–3878. [Google Scholar] [CrossRef] [PubMed] [Green Version]
- Litchfield, D.W. Protein kinase CK2: Structure, regulation and role in cellular decisions of life and death. Biochem. J. 2003, 369, 1–15. [Google Scholar] [CrossRef] [PubMed]
- Lolli, G.; Cozza, G.; Mazzorana, M.; Tibaldi, E.; Cesaro, L.; Donella-Deana, A.; Meggio, F.; Venerando, A.; Franchin, C.; Sarno, S.; et al. Inhibition of Protein Kinase CK2 by Flavonoids and Tyrphostins. A Structural Insight. Biochemistry 2012, 51, 6097–6107. [Google Scholar] [CrossRef]
- Chua, M.M.J.; Lee, M.; Dominguez, I. Cancer-type dependent expression of CK2 transcripts. PLoS ONE 2017, 12, e0188854. [Google Scholar] [CrossRef] [Green Version]
- Litchfield, D.W.; Bosc, D.G.; Canton, D.A.; Saulnier, R.B.; Vilk, G.; Zhang, C. Functional specialization of CK2 isoforms and characterization of isoform-specific binding partners. Mol. Cell. Biochem. 2001, 227, 21–29. [Google Scholar] [CrossRef]
- Bibby, A.C.; Litchfield, D.W. The Multiple Personalities of the Regulatory Subunit of Protein Kinase CK2: CK2 Dependent and CK2 Independent Roles Reveal a Secret Identity for CK2β. Int. J. Biol. Sci. 2005, 1, 67–79. [Google Scholar] [CrossRef]
- Venerando, A.; Ruzzene, M.; Pinna, L.A. Casein kinase: The triple meaning of a misnomer. Biochem. J. 2014, 460, 141–156. [Google Scholar] [CrossRef] [Green Version]
- Trembley, J.H.; Wang, G.; Unger, G.; Slaton, J.; Ahmed, K. Protein Kinase CK2 in Health and Disease. Cell. Mol. Life Sci. 2009, 66, 1858–1867. [Google Scholar] [CrossRef] [PubMed] [Green Version]
- Allende, J.E.; Allende, C.C. Protein kinase CK2: An enzyme with multiple substrates and a puzzling regulation. FASEB J. 1995, 9, 313–323. [Google Scholar] [CrossRef] [PubMed]
- Pinna, L.A. Casein kinase 2: An “eminence grise” in cellular regulation? Biochim. Biophys. Acta 1990, 1054, 267–284. [Google Scholar] [CrossRef]
- St-Denis, N.A.; Litchfield, D.W. Protein kinase CK2 in health and disease: From birth to death: The role of protein kinase CK2 in the regulation of cell proliferation and survival. Cell. Mol. Life Sci. 2009, 66, 1817–1829. [Google Scholar] [CrossRef]
- Trembley, J.H.; Unger, G.M.; Tobolt, D.K.; Korman, V.L.; Wang, G.; Ahmad, K.A.; Slaton, J.W.; Kren, B.T.; Ahmed, K. Systemic administration of antisense oligonucleotides simultaneously targeting CK2α and α’ subunits reduces orthotopic xenograft prostate tumors in mice. Mol. Cell. Biochem. 2011, 356, 21–35. [Google Scholar] [CrossRef] [Green Version]
- Sarno, S.; Papinutto, E.; Franchin, C.; Bain, J.; Elliott, M.; Meggio, F.; Kazimierczuk, Z.; Orzeszko, A.; Zanotti, G.; Battistutta, R.; et al. ATP site-directed inhibitors of protein kinase CK2: An update. Curr. Top. Med. Chem. 2011, 11, 1340–1351. [Google Scholar] [CrossRef]
- Evidente, A.; Kornienko, A.; Cimmino, A.; Andolfi, A.; Lefranc, F.; Mathieu, V.; Kiss, R. Fungal metabolites with anticancer activity. Nat. Prod. Rep. 2014, 31, 617–627. [Google Scholar] [CrossRef]
- Kundu, M.; Das, S.; Dhara, D.; Mandal, M. Prospect of natural products in glioma: A novel avenue in glioma management. Phytother. Res. 2019, 33, 2571–2584. [Google Scholar] [CrossRef]
- Borgo, C.; D’amore, C.; Sarno, S.; Salvi, M.; Ruzzene, M. Protein kinase CK2: A potential therapeutic target for diverse human diseases. Signal Transduct. Target. Ther. 2021, 6, 183. [Google Scholar] [CrossRef]
- Search of: CX-4945—List Results—ClinicalTrials.gov, (n.d.). Available online: https://clinicaltrials.gov/ct2/results?cond=&term=CX-4945&cntry=&state=&city=&dist= (accessed on 12 April 2022).
- Search of: CIGB-300—List Results—ClinicalTrials.gov, (n.d.). Available online: https://clinicaltrials.gov/ct2/results?cond=CIGB-300&term=&cntry=&state=&city=&dist= (accessed on 12 April 2022).
- Ibrahim, S.R.M.; Mohamed, S.G.A.; Altyar, A.E.; Mohamed, G.A. Natural Products of the Fungal Genus Humicola: Diversity, Biological Activity, and Industrial Importance. Curr. Microbiol. 2021, 78, 2488–2509. [Google Scholar] [CrossRef]
- Ibrahim, S.R.M.; Mohamed, S.G.A.; Sindi, I.A.; Gamal, A.M. Biologically active secondary metabolites and biotechnological applications of species of the family Chaetomiaceae (Sordariales): An updated review from 2016 to 2021. Mycol. Prog. 2021, 20, 595–639. [Google Scholar] [CrossRef]
- Mohamed, G.A.; Ibrahim, S.R.M. Untapped Potential of Marine-Associated Cladosporium Species: An Overview on Secondary Metabolites, Biotechnological Relevance, and Biological Activities. Mar. Drugs 2021, 19, 645. [Google Scholar] [CrossRef] [PubMed]
- Ibrahim, S.R.M.; Sirwi, A.; Eid, B.G.; Mohamed, S.G.A.; Mohamed, G.A. Bright Side of Fusarium oxysporum: Secondary Metabolites Bioactivities and Industrial Relevance in Biotechnology and Nanotechnology. J. Fungi 2021, 7, 943. [Google Scholar] [CrossRef] [PubMed]
- Ibrahim, S.R.M.; Altyar, A.E.; Mohamed, S.G.A.; Mohamed, G.A. Genus Thielavia: Phytochemicals, industrial importance and biological relevance. Nat. Prod. Res. 2021, 1–16. [Google Scholar] [CrossRef] [PubMed]
- Ibrahim, S.R.M.; Sirwi, A.; Eid, B.G.; Mohamed, S.G.A.; Mohamed, G.A. Fungal Depsides—Naturally Inspiring Molecules: Biosynthesis, Structural Characterization, and Biological Activities. Metabolites 2021, 11, 683. [Google Scholar] [CrossRef]
- Ibrahim, S.R.M.; Fadil, S.A.; Fadil, H.A.; Eshmawi, B.A.; Mohamed, S.G.A.; Mohamed, G.A. Fungal Naphthalenones; Promising Metabolites for Drug Discovery: Structures, Biosynthesis, Sources, and Pharmacological Potential. Toxins 2022, 14, 154. [Google Scholar] [CrossRef]
- Omar, A.M.; Mohamed, G.A.; Ibrahim, S.R.M. Chaetomugilins and Chaetoviridins—Promising Natural Metabolites: Structures, Separation, Characterization, Biosynthesis, Bioactivities, Molecular Docking, and Molecular Dynamics. J. Fungi 2022, 8, 127. [Google Scholar] [CrossRef]
- Noor, A.O.; Almasri, D.M.; Bagalagel, A.A.; Abdallah, H.M.; Mohamed, S.G.A.; Mohamed, G.A.; Ibrahim, S.R.M. Naturally Occurring Isocoumarins Derivatives from Endophytic Fungi: Sources, Isolation, Structural Characterization, Biosynthesis, and Biological Activities. Molecules 2020, 25, 395. [Google Scholar] [CrossRef] [Green Version]
- Ibrahim, S.R.M.; Omar, A.M.; Bagalagel, A.A.; Diri, R.M.; Noor, A.O.; Almasri, D.M.; Mohamed, S.G.A.; Mohamed, G.A. Thiophenes—Naturally Occurring Plant Metabolites: Biological Activities and In Silico Evaluation of Their Potential as Cathepsin D Inhibitors. Plants 2022, 11, 539. [Google Scholar] [CrossRef]
- Ibrahim, S.R.M.; Abdallah, H.M.; Elkhayat, E.S.; Al Musayeib, N.M.; Asfour, H.Z.; Zayed, M.F.; Mohamed, G.A. Fusaripeptide A: New antifungal and anti-malarial cyclodepsipeptide from the endophytic fungus Fusarium sp. J. Asian Nat. Prod. Res. 2018, 20, 75–85. [Google Scholar] [CrossRef]
- Haidar, S.; Jürgens, F.; Aichele, D.; Jagels, A.; Humpf, H.-U.; Jose, J. Natural Compounds Isolated from Stachybotrys chartarum Are Potent Inhibitors of Human Protein Kinase CK. Molecules 2021, 26, 4453. [Google Scholar] [CrossRef] [PubMed]
- Aichinger, G.; Dellafiora, L.; Pantazi, F.; del Favero, G.; Galaverna, G.; Dall’Asta, C.; Marko, D. Alternaria toxins as casein kinase 2 inhibitors and possible consequences for estrogenicity: A hybrid in silico/in vitro study. Arch. Toxicol. 2020, 94, 2225–2237. [Google Scholar] [CrossRef] [PubMed] [Green Version]
- Baier, A.; Szyszka, R. Compounds from Natural Sources as Protein Kinase Inhibitors. Biomolecules 2020, 10, 1546. [Google Scholar] [CrossRef] [PubMed]
- Elsebai, M.F.; Saleem, M.; Tejesvi, M.V.; Kajula, M.; Mattila, S.; Mehiri, M.; Turpeinen, A.; Pirttilä, A.M. Fungal phenalenones: Chemistry, biology, biosynthesis and phylogeny. Nat. Prod. Rep. 2014, 31, 628–645. [Google Scholar] [CrossRef]
- Cooke, R.G.; Edwards, J.M. Naturally Occurring Phenalenones and Related Compounds. In Fortschritte der Chemie Organischer Naturstoffe/Progress in the Chemistry of Organic Natural Products; Herz, W., Grisebach, H., Kirby, G.W., Eds.; Springer: Vienna, Austria, 1981; pp. 153–190. [Google Scholar]
- Song, R.; Feng, Y.; Wang, D.; Xu, Z.; Li, Z.; Shao, X. Phytoalexin Phenalenone Derivatives Inactivate Mosquito Larvae and Root-knot Nematode as Type-II Photosensitizer. Sci. Rep. 2017, 7, 42058. [Google Scholar] [CrossRef] [Green Version]
- Otyepka, M.; Kryštof, V.; Havlíček, L.; Siglerová, V.; Strnad, M.; Koča, J. Docking-Based Development of Purine-like Inhibitors of Cyclin-Dependent Kinase. J. Med. Chem. 2000, 43, 2506–2513. [Google Scholar] [CrossRef]
- Tripathi, S.K.; Muttineni, R.; Singh, S.K. Extra precision docking, free energy calculation and molecular dynamics simulation studies of CDK2 inhibitors. J. Theor. Biol. 2013, 334, 87–100. [Google Scholar] [CrossRef]
- Leelananda, S.P.; Lindert, S. Computational methods in drug discovery. Beilstein J. Org. Chem. 2016, 12, 2694–2718. [Google Scholar] [CrossRef] [Green Version]
- Lu, R.; Liu, X.; Gao, S.; Zhang, W.; Peng, F.; Hu, F.; Huang, B.; Chen, L.; Bao, G.; Li, C.; et al. New tyrosinase inhibitors from paecilomyces gunnii. J. Agric. Food Chem. 2014, 62, 11917–11923. [Google Scholar] [CrossRef]
- Al Subeh, Z.Y.; Raja, H.A.; Burdette, J.E.; Falkinham, J.O.; Hemby, S.E.; Oberlies, N.H. Three diketomorpholines from a Penicillium sp. (strain G1071). Phytochemistry 2021, 189, 112830. [Google Scholar] [CrossRef]
- Li, Q.; Zhu, R.; Yi, W.; Chai, W.; Zhang, Z.; Lian, X.-Y. Peniciphenalenins A–F from the culture of a marine-associated fungus Penicillium sp. ZZ901. Phytochemistry 2018, 152, 53–60. [Google Scholar] [CrossRef] [PubMed]
- Intaraudom, C.; Nitthithanasilp, S.; Rachtawee, P.; Boonruangprapa, T.; Prabpai, S.; Kongsaeree, P.; Pittayakhajonwut, P. Phenalenone derivatives and the unusual tricyclic sesterterpene acid from the marine fungus Lophiostoma bipolare BCC. Phytochemistry 2015, 120, 19–27. [Google Scholar] [CrossRef] [PubMed]
- Han, Y.; Sun, C.; Li, C.; Zhang, G.; Zhu, T.; Li, D.; Che, Q. Antibacterial phenalenone derivatives from marine-derived fungus Pleosporales sp. HDN1811400. Tetrahedron Lett. 2021, 68, 152938. [Google Scholar] [CrossRef]
- Le Goff, G.; Lopes, P.; Arcile, G.; Vlachou, P.; Van Elslande, E.; Retailleau, P.; Gallard, J.-F.; Weis, M.; Benayahu, Y.; Fokialakis, N.; et al. Impact of the Cultivation Technique on the Production of Secondary Metabolites by Chrysosporium lobatum TM-237-S5, Isolated from the Sponge Acanthella cavernosa. Mar. Drugs 2019, 17, 678. [Google Scholar] [CrossRef] [PubMed] [Green Version]
- Srinivasan, M.; Shanmugam, K.; Kedike, B.; Narayanan, S.; Shanmugam, S.; Neelakantan, H.G. Trypethelone and phenalenone derivatives isolated from the mycobiont culture of Trypethelium eluteriae Spreng. and their anti-mycobacterial properties. Nat. Prod. Res. 2020, 34, 3320–3327. [Google Scholar] [CrossRef] [PubMed]
- Tansakul, C.; Rukachaisirikul, V.; Maha, A.; Kongprapan, T.; Phongpaichit, S.; Hutadilok-Towatana, N.; Borwornwiriyapan, K.; Sakayaroj, J. A new phenalenone derivative from the soil fungus Penicillium herquei PSU-RSPG. Nat. Prod. Res. 2014, 28, 1718–1724. [Google Scholar] [CrossRef]
- Li, Y.; Yue, Q.; Jayanetti, D.R.; Swenson, D.C.; Bartholomeusz, G.A.; An, Z.; Gloer, J.B.; Bills, G.F. Anti-Cryptococcus Phenalenones and Cyclic Tetrapeptides from Auxarthron pseudauxarthron. J. Nat. Prod. 2017, 80, 2101–2109. [Google Scholar] [CrossRef] [Green Version]
- Chaudhary, N.K.; Crombie, A.; Vuong, D.; Lacey, E.; Piggott, A.M.; Karuso, P. Talauxins: Hybrid Phenalenone Dimers from Talaromyces stipitatus. J. Nat. Prod. 2020, 83, 1051–1060. [Google Scholar] [CrossRef]
- Gombodorj, S.; Yang, M.-H.; Shang, Z.-C.; Liu, R.-H.; Li, T.-X.; Yin, G.-P.; Kong, L.-Y. New phenalenone derivatives from Pinellia ternata tubers derived Aspergillus sp. Fitoterapia 2017, 120, 72–78. [Google Scholar] [CrossRef]
- Pang, X.; Zhao, J.-Y.; Fang, X.-M.; Zhang, T.; Zhang, D.-W.; Liu, H.-Y.; Su, J.; Cen, S.; Yu, L.-Y. Metabolites from the Plant Endophytic Fungus Aspergillus sp. CPCC 400735 and Their Anti-HIV Activities. J. Nat. Prod. 2017, 80, 2595–2601. [Google Scholar] [CrossRef]
- Rukachaisirikul, V.; Rungsaiwattana, N.; Klaiklay, S.; Phongpaichit, S.; Borwornwiriyapan, K.; Sakayaroj, J. γ-Butyrolactone, Cytochalasin, Cyclic Carbonate, Eutypinic Acid, and Phenalenone Derivatives from the Soil Fungus Aspergillus sp. PSU-RSPG185. J. Nat. Prod. 2014, 77, 2375–2382. [Google Scholar] [CrossRef] [PubMed]
- Nickel, J.; Gohlke, B.; Erehman, J.; Banerjee, P.; Rong, W.W.; Goede, A.; Dunkel, M.; Preissner, R. SuperPred: Update on drug classification and target prediction. Nucleic Acids Res. 2014, 42, W26–W31. [Google Scholar] [CrossRef] [PubMed]
- RCSB PDB: Homepage, (n.d.). Available online: http://www.rcsb.org/ (accessed on 15 May 2020).
- Schrödinger Release 2021-4: LigPrep; Schrödinger, LLC: New York, NY, USA, 2021.
- Houštecká, R.; Hadzima, M.; Fanfrlík, J.; Brynda, J.; Pallová, L.; Hánová, I.; Mertlíková-Kaiserová, H.; Lepšík, M.; Horn, M.; Smrčina, M.; et al. Biomimetic Macrocyclic Inhibitors of Human Cathepsin D: Structure-Activity Relationship and Binding Mode Analysis. J. Med. Chem. 2020, 63, 1576–1596. [Google Scholar] [CrossRef] [PubMed]
- Sastry, G.M.; Adzhigirey, M.; Day, T.; Annabhimoju, R.; Sherman, W. Protein and ligand preparation: Parameters, protocols, and influence on virtual screening enrichments. J. Comput. -Aided Mol. Des. 2013, 27, 221–234. [Google Scholar] [CrossRef]
- Schrödinger Release 2021-4: Glide; Schrödinger, LLC: New York, NY, USA, 2021.
- Schrödinger Release 2021-4: QikProp; Schrödinger, LLC: New York, NY, USA, 2021.
- Schrödinger Press. QikProp 4.4 User Manual; Schrödinger Press: New York, NY, USA, 2015. [Google Scholar]
- Schrödinger Release 2021-4: Desmond Molecular Dynamics System; D.E. Shaw Research: New York, NY, USA, 2021.
- Maestro-Desmond Interoperability Tools; Schrödinger: New York, NY, USA, 2021.
- Hollingsworth, S.A.; Dror, R.O. Molecular Dynamics Simulation for All. Neuron 2018, 99, 1129–1143. [Google Scholar] [CrossRef] [PubMed] [Green Version]
- Cozza, G. The Development of CK2 Inhibitors: From Traditional Pharmacology to in Silico Rational Drug Design. Pharmaceuticals 2017, 10, 26. [Google Scholar] [CrossRef] [PubMed] [Green Version]
- Ortega, C.E.; Seidner, Y.; Dominguez, I. Mining CK2 in Cancer. PLoS ONE 2014, 9, e115609. [Google Scholar] [CrossRef]
- Cozza, G.; Pinna, L.; Moro, S. Kinase CK2 inhibition: An update. Curr. Med. Chem. 2013, 20, 671–693. [Google Scholar] [CrossRef]
- Cozza, G.; Pinna, L.A. Casein kinases as potential therapeutic targets. Expert Opin. Ther. Targets 2016, 20, 319–340. [Google Scholar] [CrossRef]
- Dunkel, M.; Günther, S.; Ahmed, J.; Wittig, B.; Preissner, R. SuperPred: Drug classification and target prediction. Nucleic Acids Res. 2008, 36, W55–W59. [Google Scholar] [CrossRef]
- Olsson, M.H.M.; Søndergaard, C.R.; Rostkowski, M.; Jensen, J.H. PROPKA3: Consistent treatment of internal and surface residues in empirical p K a predictions. J. Chem. Theory Comput. 2011, 7, 525–537. [Google Scholar] [CrossRef] [PubMed]
- Friesner, R.A.; Banks, J.L.; Murphy, R.B.; Halgren, T.A.; Klicic, J.J.; Mainz, D.T.; Repasky, M.P.; Knoll, E.H.; Shelley, M.; Perry, J.K.; et al. Glide: A New Approach for Rapid, Accurate Docking and Scoring. Method and Assessment of Docking Accuracy. J. Med. Chem. 2004, 47, 1739–1749. [Google Scholar] [CrossRef] [PubMed]

















| Compound Name | Fungal Source | Ref. |
|---|---|---|
| Paecilomycone C (1) | Paecilomyces gunnii | [44] |
| Paecilomycone A (2) | Paecilomyces gunnii | [44] |
| Norherqueinone (3) | Penicillium sp. G1071 | [45] |
| Peniciphenalenin B (4) | Penicillium sp. ZZ901 | [46] |
| Bipolarol A (5) | Lophiostoma bipolare BCC25910 | [47] |
| Bipolarol B (6) | Lophiostoma bipolare BCC25910 | [47] |
| Peniciphenalenin H (7) | Pleosporales sp. HDN1811400 | [48] |
| Peniciphenalenin G (8) | Pleosporales sp. HDN1811400 | [48] |
| Bipolarol D (9) | Lophiostoma bipolare BCC25910 | [47] |
| Peniciphenalenin E (10) | Penicillium sp. ZZ901 | [46] |
| Peniciphenalenin Ea (11) | Penicillium sp. ZZ901 | [46] |
| Coniolactone (12) | Chrysosporium lobatum TM-237-S5 | [49] |
| (R)-6-Hydroxy-3-methoxy-1,7,7,8-tetramethyl-7,8-dihydro-5H-naphtho[1,2-b:5,4-b’c’]difuran-5-one (13) | Trypethelium eluteriae | [50] |
| (-)-Cereolactone (14) | Penicillium herquei PSU-RSPG93 | [51] |
| FR-901235 (15) | Auxarthron pseudauxarthron TTI-0363 | [52] |
| Auxarthrone A (16) | Auxarthron pseudauxarthron TTI-0363 | [52] |
| 9-Demethyl FR-901235 (17) | Talaromyces stipitatus | [53] |
| Auxarthrone B (18) | Auxarthron pseudauxarthron TTI-0363 | [52] |
| Aspergillussanone L (19) | Aspergillus sp. | [54] |
| (S)-2-((S,2E,6E,10Z)-14,15-Dihydroxy-11-(hydroxymethyl)-3,7,15-trimethylhexadeca-2,6,10-trien-1-yl)-2,4,6,9-tetrahydroxy-5,7-dimethyl-1H-phenalene-1,3(2H)-dione (20) | Aspergillus sp. | [54] |
| Asperphenalenone B (21) | Aspergillus sp. CPCC 400735 | [55] |
| Asperphenalenone E (22) | Aspergillus sp. CPCC 400735 | [55] |
| Asperphenalenone C (23) | Aspergillus sp. CPCC 400735 | [55] |
| Aspergillussanone K (24) | Aspergillus sp. | [54] |
| Aspergillussanone A (25) | Aspergillus sp. PSU-RSPG185 | [56] |
| Aspergillussanone B (26) | Aspergillus sp. PSU-RSPG185 | [56] |
| Aspergillussanone E (27) | Aspergillus sp. | [54] |
| Aspergillussanone D (28) | Aspergillus sp. | [54] |
| Aspergillussanone F (29) | Aspergillus sp. | [54] |
| Aspergillussanone G (30) | Aspergillus sp. | [54] |
| Aspergillussanone C (31) | Aspergillus sp. | [54] |
| Asperphenalenone D (32) | Aspergillus sp. CPCC 400735 | [55] |
| Aspergillussanone H (33) | Aspergillus sp. | [54] |
| Compounds | Probability * | Model Accuracy ** |
|---|---|---|
| 1 | 61% | 99% |
| 2 | 65% | 99% |
| 3 | 89% | 99% |
| 4 | 88% | 99% |
| 5 | 83% | 99% |
| 6 | 88% | 99% |
| 7 | 83% | 99% |
| 8 | 50% | 99% |
| 9 | 85% | 99% |
| 10 | 94% | 99% |
| 11 | 94% | 99% |
| 12 | 91% | 99% |
| 13 | 92.9% | 99% |
| 14 | 94% | 99% |
| 15 | 75.7% | 99% |
| 16 | 75% | 99% |
| 17 | 76% | 99% |
| 18 | 76% | 99% |
| 19 | 75.7% | 99% |
| 20 | 75% | 99% |
| 21 | 79% | 99% |
| 22 | 75% | 99% |
| 23 | 79% | 99% |
| 24 | 80% | 99% |
| 25 | 76% | 99% |
| 26 | 76% | 99% |
| 27 | 82% | 99% |
| 28 | 82% | 99% |
| 29 | 81% | 99% |
| 30 | 86% | 99% |
| 31 | 83.39% | 99.23% |
| 32 | 83.6% | 99% |
| 33 | 88% | 99% |
| Compounds | Docking Score | Glide GScore | Glide Emodel | XP GScore |
|---|---|---|---|---|
| 19 | −12.181 | −12.878 | −84.318 | −12.878 |
| 31 | −10.976 | −12.521 | −100.255 | −12.521 |
| 20 | −10.654 | −12.303 | −102.849 | −12.303 |
| 23 | −10.798 | −11.495 | −92.818 | −11.495 |
| 26 | −8.802 | −10.538 | −88.527 | −10.538 |
| 33 | −9.828 | −10.526 | −80.067 | −10.526 |
| 22 | −9.712 | −10.409 | −85.63 | −10.409 |
| 27 | −9.706 | −10.403 | −81.743 | −10.403 |
| 24 | −8.859 | −10.403 | −96.868 | −10.403 |
| 25 | −9.541 | −10.366 | −72.182 | −10.366 |
| 3 | −9.191 | −10.232 | −62.622 | −10.232 |
| 17 | −8.52 | −10.194 | −55.199 | −10.194 |
| 28 | −9.435 | −10.132 | −72.289 | −10.132 |
| 21 | −8.479 | −10.128 | −91.905 | −10.128 |
| 12 | −9.559 | −9.935 | −51.879 | −9.935 |
| 29 | −9.129 | −9.825 | −76.553 | −9.825 |
| 1 | −7.669 | −9.8 | −56.073 | −9.8 |
| 2 | −9.343 | −9.753 | −55.206 | −9.753 |
| 32 | −9.008 | −9.704 | −56.471 | −9.704 |
| 30 | −8.983 | −9.679 | −75.988 | −9.679 |
| 15 | −9.103 | −9.624 | −50.939 | −9.624 |
| 14 | −9.331 | −9.492 | −49.907 | −9.492 |
| 11 | −9.331 | −9.492 | −49.907 | −9.492 |
| 18 | −8.956 | −9.485 | −60.341 | −9.485 |
| 4 | −9.265 | −9.341 | −61.825 | −9.341 |
| 10 | −9.167 | −9.328 | −50.165 | −9.328 |
| 9 | −9.23 | −9.31 | −51.968 | −9.31 |
| 13 | −9.136 | −9.216 | −52.397 | −9.216 |
| 7 | −9.162 | −9.162 | −50.334 | −9.162 |
| 6 | −9.082 | −9.154 | −63.817 | −9.154 |
| 5 | −9.147 | −9.147 | −52.055 | −9.147 |
| 16 | −8.656 | −9.106 | −56.773 | −9.106 |
| 8 | −9.067 | −9.068 | −51.613 | −9.068 |
| Y49_7BU4 | −9.049 | −9.049 | −93.921 | −9.049 |
| Compounds * | Mol_MW | # Stars | Dipole | SASA | DonorHB | AccptHB | QPlogPo/w | QPlogS | QPlogKhsa | # Metab | QPlogBB | %Human Oral Absorption | QPlogHERG | CNS | # RtvFG |
|---|---|---|---|---|---|---|---|---|---|---|---|---|---|---|---|
| Recommended range | (130–725) | (0.0–5.0) | (1–12.50) | (300–1000) | (0–6) | (2.0–20.0) | (−2–6.5) | (−6.5–0.5) | (−1.5–1.5) | (1–8) | (−3–1.2) | (<25% poor; >80% high) | concern below −5 | (−2 inactive) (+2 active) | (0–2) |
| 1 | 287.271 | 0 | 2.269 | 482.741 | 4 | 5 | 0.637 | −2.456 | −0.357 | 6 | −1.577 | 65.408 | −3.892 | −2 | 0 |
| 2 | 288.256 | 0 | 7.03 | 481.857 | 3 | 4.75 | 0.9 | −2.549 | −0.273 | 6 | −1.552 | 67.526 | −3.919 | −2 | 0 |
| 3 | 358.347 | 0 | 4.081 | 543.911 | 2 | 5.75 | 1.679 | −3.554 | 0.106 | 5 | −1.509 | 71.209 | −3.602 | −2 | 0 |
| 4 | 404.373 | 0 | 9.43 | 616.737 | 3 | 10 | 0.76 | −3.62 | −0.273 | 3 | −1.618 | 67.011 | −4.155 | −2 | 2 |
| 5 | 342.348 | 0 | 9.298 | 561.827 | 1 | 6 | 2.037 | −3.9 | 0.109 | 3 | −1.134 | 81.224 | −3.898 | −2 | 3 |
| 6 | 344.363 | 0 | 3.309 | 569.109 | 2 | 5.7 | 2.266 | −3.979 | 0.158 | 4 | −1.041 | 85.666 | −3.946 | −2 | 1 |
| 7 | 328.321 | 0 | 10.77 | 534.495 | 1 | 5.95 | 1.41 | −3.29 | −0.062 | 4 | −1.567 | 69.494 | −3.808 | −2 | 2 |
| 8 | 364.782 | 1 | 12.714 | 596.584 | 1 | 5.95 | 2.161 | −4.084 | 0.041 | 5 | −1.884 | 72.456 | −4.595 | −2 | 2 |
| 9 | 330.337 | 0 | 7.925 | 528.447 | 1 | 4.5 | 2.59 | −3.836 | 0.255 | 3 | −0.728 | 91.237 | −3.585 | −1 | 1 |
| 10 | 300.31 | 0 | 5.524 | 498.414 | 1 | 3.75 | 2.366 | −3.724 | 0.26 | 3 | −0.796 | 86.825 | −3.516 | −1 | 0 |
| 11 | 300.31 | 0 | 5.616 | 500.081 | 1 | 3.75 | 2.398 | −3.753 | 0.273 | 3 | −0.795 | 87.024 | −3.517 | −1 | 0 |
| 12 | 300.31 | 0 | 9.368 | 548.255 | 1 | 3.75 | 2.634 | −4.111 | 0.269 | 7 | −1.29 | 85.236 | −4.506 | −2 | 0 |
| 13 | 314.337 | 0 | 7.36 | 523.476 | 0 | 3.75 | 3.022 | 3.848 | 0.268 | 3 | −0.374 | 100 | −3.613 | 0 | 0 |
| 14 | 300.31 | 0 | 5.617 | 499.932 | 1 | 3.75 | 2.399 | −3.75 | 0.274 | 3 | −0.794 | 87.031 | −3.511 | −1 | 0 |
| 15 | 344.32 | 1 | 13.714 | 566.499 | 0 | 6 | 1.573 | −2.834 | −0.308 | 6 | −1.74 | 71.138 | −4.202 | −2 | 1 |
| 16 | 358.347 | 0 | 9.462 | 553.682 | 0 | 6 | 1.845 | −2.591 | −0.246 | 6 | −1.417 | 76.489 | −3.596 | −2 | 1 |
| 17 | 330.293 | 1 | 15.038 | 518.961 | 1 | 6 | 0.984 | −2.687 | −0.224 | 6 | −1.977 | 60.477 | −3.804 | −2 | 1 |
| 18 | 358.347 | 0 | 10.248 | 546.847 | 0 | 6 | 1.673 | −2.299 | −0.312 | 7 | −1.588 | 72.711 | −3.46 | −2 | 1 |
| 19 | 594.744 | 2 | 9.484 | 789.214 | 4 | 7.45 | 5.322 | −4.622 | 0.981 | 17 | −2.174 | 57.778 | −3.532 | −2 | 0 |
| 20 | 610.743 | 7 | 9.975 | 1043.134 | 5 | 9.15 | 5.066 | −7.89 | 0.907 | 17 | −4.262 | 41.015 | −6.435 | −2 | 0 |
| 21 | 624.727 | 8 | 8.459 | 1026.611 | 5 | 9.45 | 5.31 | −7.68 | 0.735 | 16 | −4.35 | 28.338 | −4.482 | −2 | 1 |
| 22 | 610.743 | 7 | 9.879 | 1030.596 | 5 | 9.15 | 4.911 | −7.677 | 0.918 | 17 | −4.46 | 49.169 | −6.255 | −2 | 0 |
| 23 | 624.727 | 8 | 8.459 | 1026.616 | 5 | 9.45 | 5.31 | −7.68 | 0.735 | 16 | −4.351 | 28.338 | −4.482 | −2 | 1 |
| 24 | 652.78 | 8 | 12.335 | 1096.494 | 4 | 9.45 | 6.114 | −8.908 | 1.288 | 17 | −4.061 | 50.421 | −6.561 | −2 | 1 |
| 25 | 540.652 | 3 | 14.173 | 889.502 | 3 | 7.45 | 5.255 | −6.976 | 0.997 | 13 | −2.485 | 70.591 | −5.556 | −2 | 0 |
| 26 | 540.652 | 2 | 7.928 | 919.785 | 3 | 7.45 | 5.282 | −7.502 | 1.064 | 13 | −2.834 | 67.029 | −5.832 | −2 | 0 |
| 27 | 592.728 | 6 | 12.392 | 1005.377 | 3 | 7.45 | 6.358 | −9.167 | 1.54 | 17 | −2.88 | 73.816 | −6.238 | −2 | 0 |
| 28 | 592.728 | 6 | 11.434 | 1011.989 | 3 | 7.45 | 6.379 | −9.284 | 1.561 | 17 | −2.954 | 73.171 | −6.288 | −2 | 0 |
| 29 | 592.771 | 5 | 11.447 | 968.98 | 3 | 5.75 | 7.264 | −8.949 | 1.821 | 13 | −2.355 | 85.225 | −5.777 | −2 | 0 |
| 30 | 608.77 | 5 | 12.352 | 986.08 | 4 | 7.45 | 5.988 | −8.302 | 1.398 | 14 | −3.232 | 53.649 | −5.838 | −2 | 0 |
| 31 | 624.727 | 4 | 11.95 | 974.752 | 4 | 11.15 | 4.249 | −7.089 | 0.71 | 14 | −3.346 | 53.716 | −5.828 | −2 | 3 |
| 32 | 654.796 | 7 | 10.567 | 1030.237 | 3 | 10.85 | 5.564 | −7.91 | 1.034 | 14 | −3.042 | 68.666 | −6.017 | −2 | 1 |
| 33 | 606.711 | 5 | 9.825 | 992.894 | 3 | 8.75 | 5.513 | −8.33 | 1.235 | 15 | −3.349 | 62.369 | −6.083 | −2 | 1 |
Publisher’s Note: MDPI stays neutral with regard to jurisdictional claims in published maps and institutional affiliations. |
© 2022 by the authors. Licensee MDPI, Basel, Switzerland. This article is an open access article distributed under the terms and conditions of the Creative Commons Attribution (CC BY) license (https://creativecommons.org/licenses/by/4.0/).
Share and Cite
Ibrahim, S.R.M.; Bagalagel, A.A.; Diri, R.M.; Noor, A.O.; Bakhsh, H.T.; Muhammad, Y.A.; Mohamed, G.A.; Omar, A.M. Exploring the Activity of Fungal Phenalenone Derivatives as Potential CK2 Inhibitors Using Computational Methods. J. Fungi 2022, 8, 443. https://doi.org/10.3390/jof8050443
Ibrahim SRM, Bagalagel AA, Diri RM, Noor AO, Bakhsh HT, Muhammad YA, Mohamed GA, Omar AM. Exploring the Activity of Fungal Phenalenone Derivatives as Potential CK2 Inhibitors Using Computational Methods. Journal of Fungi. 2022; 8(5):443. https://doi.org/10.3390/jof8050443
Chicago/Turabian StyleIbrahim, Sabrin R. M., Alaa A. Bagalagel, Reem M. Diri, Ahmad O. Noor, Hussain T. Bakhsh, Yosra A. Muhammad, Gamal A. Mohamed, and Abdelsattar M. Omar. 2022. "Exploring the Activity of Fungal Phenalenone Derivatives as Potential CK2 Inhibitors Using Computational Methods" Journal of Fungi 8, no. 5: 443. https://doi.org/10.3390/jof8050443
APA StyleIbrahim, S. R. M., Bagalagel, A. A., Diri, R. M., Noor, A. O., Bakhsh, H. T., Muhammad, Y. A., Mohamed, G. A., & Omar, A. M. (2022). Exploring the Activity of Fungal Phenalenone Derivatives as Potential CK2 Inhibitors Using Computational Methods. Journal of Fungi, 8(5), 443. https://doi.org/10.3390/jof8050443

