Evaluating the Mode of Antifungal Action of Heat-Stable Antifungal Factor (HSAF) in Neurospora crassa
Abstract
:1. Introduction
2. Materials and Methods
2.1. Strains and Culture Conditions
2.2. Physical Interactions of L. enzymogenes and N. crassa
2.3. RNA-Seq and Data Analysis
2.4. The Effect of HSAF on the Protoplast Regeneration of N. crassa
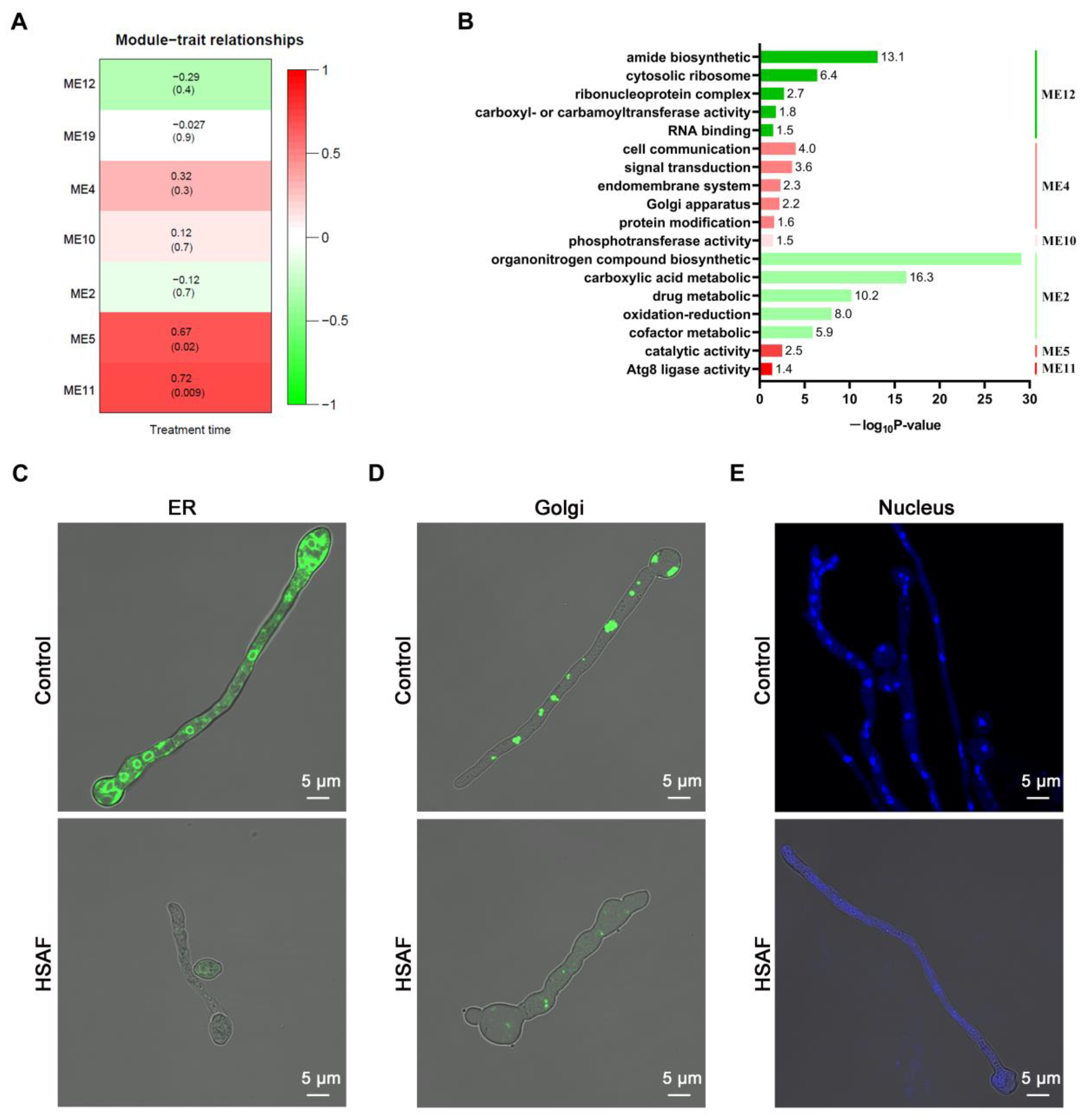
2.5. Confocal Microscopy Observation of the Structure of Cell Wall and Nuclei
2.6. Confocal Microscopy Observation of the Structure of ER and Golgi Apparatus
3. Results
3.1. The Growth Inhibitory Effects of N. crassa by HSAF
3.2. Genes Involved in Cell Wall Formation and Remodeling Were Highly Activated at the Beginning of HSAF Treatment
3.3. N. crassa Mutants Lack of Genes Encoding Chitin Synthases and Cell Wall Glucanase Showed Higher HSAF Resistance
3.4. The Interaction between HSAF and the Identified Cell Wall Related Enzymes above Played a Key Role in the Degradation of Cell Wall of N. crassa by L. enzymogens
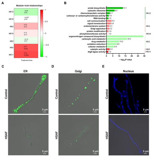
3.5. Weighted Gene Correlation Network Analysis (WGCNA) Revealed That HSAF Treatment Caused Autophagy-Mediated Degradation in N. crassa
4. Discussion
Supplementary Materials
Author Contributions
Funding
Institutional Review Board Statement
Informed Consent Statement
Data Availability Statement
Acknowledgments
Conflicts of Interest
References
- Yu, F.; Zaleta-Rivera, K.; Zhu, X.; Huffman, J.; Millet, J.C.; Harris, S.D.; Yuen, G.; Li, X.C.; Du, L. Structure and biosynthesis of heat-stable antifungal factor (HSAF), a broad-spectrum antimycotic with a novel mode of action. Antimicrob. Agents Chemother. 2007, 51, 64–72. [Google Scholar] [CrossRef] [PubMed] [Green Version]
- Zhao, Y.; Jiang, T.; Xu, H.; Xu, G.; Qian, G.; Liu, F. Characterization of Lysobacter spp. strains and their potential use as biocontrol agents against pear anthracnose. Microbiol. Res. 2021, 242, 126624. [Google Scholar] [CrossRef] [PubMed]
- Palumbo, J.D.; Sullivan, R.F.; Kobayashi, D.Y. Molecular characterization and expression in Escherichia coli of three beta-1,3-glucanase genes from Lysobacter enzymogenes strain N4-7. J. Bacteriol. 2003, 185, 4362–4370. [Google Scholar] [CrossRef] [Green Version]
- Xu, H.; Chen, H.; Shen, Y.; Du, L.; Chou, S.H.; Liu, H.; Qian, G.; Liu, F. Direct Regulation of Extracellular Chitinase Production by the Transcription Factor LeClp in Lysobacter enzymogenes OH11. Phytopathology 2016, 106, 971–977. [Google Scholar] [CrossRef]
- Xu, G.; Zhao, Y.; Du, L.; Qian, G.; Liu, F. Hfq regulates antibacterial antibiotic biosynthesis and extracellular lytic-enzyme production in Lysobacter enzymogenes OH11. Microb. Biotechnol. 2015, 8, 499–509. [Google Scholar] [CrossRef] [PubMed]
- Xie, Y.; Wright, S.; Shen, Y.; Du, L. Bioactive natural products from Lysobacter. Nat. Prod. Rep. 2012, 29, 1277–1287. [Google Scholar] [CrossRef] [PubMed] [Green Version]
- Li, S.; Jochum, C.C.; Yu, F.; Zaleta-Rivera, K.; Du, L.; Harris, S.D.; Yuen, G.Y. An antibiotic complex from Lysobacter enzymogenes strain C3: Antimicrobial activity and role in plant disease control. Phytopathology 2008, 98, 695–701. [Google Scholar] [CrossRef] [Green Version]
- Mathioni, S.M.; Patel, N.; Riddick, B.; Sweigard, J.A.; Czymmek, K.J.; Caplan, J.L.; Kunjeti, S.G.; Kunjeti, S.; Raman, V.; Hillman, B.I.; et al. Transcriptomics of the rice blast fungus Magnaporthe oryzae in response to the bacterial antagonist Lysobacter enzymogenes reveals candidate fungal defense response genes. PLoS ONE 2013, 8, e76487. [Google Scholar] [CrossRef] [PubMed]
- Hayward, A.C.; Fegan, N.; Fegan, M.; Stirling, G.R. Stenotrophomonas and Lysobacter: Ubiquitous plant-associated gamma-proteobacteria of developing significance in applied microbiology. J. Appl. Microbiol. 2010, 108, 756–770. [Google Scholar] [CrossRef]
- Zhao, Y.; Qian, G.; Chen, Y.; Du, L.; Liu, F. Transcriptional and Antagonistic Responses of Biocontrol Strain Lysobacter enzymogenes OH11 to the Plant Pathogenic Oomycete Pythium aphanidermatum. Front. Microbiol. 2017, 8, 1025. [Google Scholar] [CrossRef] [Green Version]
- Chen, J.; Moore, W.H.; Yuen, G.Y.; Kobayashi, D.; Caswell-Chen, E.P. Influence of Lysobacter enzymogenes Strain C3 on Nematodes. J. Nematol. 2006, 38, 233–239. [Google Scholar] [PubMed]
- Chen, Y.; Yu, L.; Liu, F.; Du, L. Spermidine-Regulated Biosynthesis of Heat-Stable Antifungal Factor (HSAF) in Lysobacter enzymogenes OH11. Front. Microbiol. 2018, 9, 2984. [Google Scholar] [CrossRef] [PubMed]
- Tang, B.; Sun, C.; Zhao, Y.; Xu, H.; Xu, G.; Liu, F. Efficient production of heat-stable antifungal factor through integrating statistical optimization with a two-stage temperature control strategy in Lysobacter enzymogenes OH11. BMC Biotechnol. 2018, 18, 69. [Google Scholar] [CrossRef] [PubMed]
- Tang, B.; Wu, L.; Wang, J.; Sun, W.; Zhao, Y.; Liu, F. Separation of Heat-Stable Antifungal Factor from Lysobacter enzymogenes Fermentation Broth via Photodegradation and Macroporous Resin Adsorption. Front. Microbiol. 2021, 12, 663065. [Google Scholar] [CrossRef]
- He, F.; Li, B.; Ai, G.; Kange, A.M.; Zhao, Y.; Zhang, X.; Jia, Y.; Dou, D.; Liu, F.; Cao, H. Transcriptomics Analysis of the Chinese Pear Pathotype of Alternaria alternata Gives Insights into Novel Mechanisms of HSAF Antifungal Activities. Int. J. Mol. Sci. 2018, 19, 1841. [Google Scholar] [CrossRef] [Green Version]
- Li, S.; Du, L.; Yuen, G.; Harris, S.D. Distinct ceramide synthases regulate polarized growth in the filamentous fungus Aspergillus nidulans. Mol. Biol. Cell 2006, 17, 1218–1227. [Google Scholar] [CrossRef] [Green Version]
- Li, C.; Tang, B.; Cao, S.; Bao, Y.; Sun, W.; Zhao, Y.; Liu, F. Biocontrol ability and action mechanism of dihydromaltophilin against Colletotrichum fructicola causing anthracnose of pear fruit. Pest Manag. Sci. 2021, 77, 1061–1069. [Google Scholar] [CrossRef]
- Ding, Y.; Li, Z.; Li, Y.; Lu, C.; Wang, H.; Shen, Y.; Du, L. HSAF-induced antifungal effects in Candida albicans through ROS-mediated apoptosis. RSC Adv. 2016, 6, 30895–30904. [Google Scholar] [CrossRef] [Green Version]
- Roche, C.M.; Loros, J.J.; McCluskey, K.; Glass, N.L. Neurospora crassa: Looking back and looking forward at a model microbe. Am. J. Bot. 2014, 101, 2022–2035. [Google Scholar] [CrossRef] [Green Version]
- Qian, G.-L.; Hu, B.-S.; Jiang, Y.-H.; Liu, F.-Q. Identification and Characterization of Lysobacter enzymogenes as a Biological Control Agent Against Some Fungal Pathogens. Agric. Sci. China 2009, 8, 68–75. [Google Scholar] [CrossRef]
- Vogels, H. A convenient growth medium for Neurospora. Microbiol. Genet. Bull. 1956, 13, 42–43. [Google Scholar]
- Langfelder, P.; Horvath, S. WGCNA: An R package for weighted correlation network analysis. BMC Bioinform. 2008, 9, 559. [Google Scholar] [CrossRef] [PubMed] [Green Version]
- Bowman, B.J.; Draskovic, M.; Freitag, M.; Bowman, E.J. Structure and Distribution of Organelles and Cellular Location of Calcium Transporters in Neurospora crassa. Eukaryot. Cell 2009, 8, 1845–1855. [Google Scholar] [CrossRef] [PubMed] [Green Version]
- Bowman, B.J.; Abreu, S.; Johl, J.K.; Bowman, E.J. The pmr gene, encoding a Ca2+-ATPase, is required for calcium and manganese homeostasis and normal development of hyphae and conidia in Neurospora crassa. Eukaryot. Cell 2012, 11, 1362–1370. [Google Scholar] [CrossRef] [Green Version]
- Lima, S.L.; Colombo, A.L.; de Almeida Junior, J.N. Fungal cell wall: Emerging antifungals and drug resistance. Front. Microbiol. 2019, 10, 2573. [Google Scholar] [CrossRef] [PubMed] [Green Version]
- Klionsky, D.J.; Schulman, B.A. Dynamic regulation of macroautophagy by distinctive ubiquitin-like proteins. Nat. Struct. Mol. Biol. 2014, 21, 336–345. [Google Scholar] [CrossRef]
- Fang, D.; Xie, H.; Hu, T.; Shan, H.; Li, M. Binding Features and Functions of ATG3. Front. Cell Dev. Biol. 2021, 9, 685625. [Google Scholar] [CrossRef]
- Radoshevich, L.; Murrow, L.; Chen, N.; Fernandez, E.; Roy, S.; Fung, C.; Debnath, J. ATG12 conjugation to ATG3 regulates mitochondrial homeostasis and cell death. Cell 2010, 142, 590–600. [Google Scholar] [CrossRef] [Green Version]
- Ye, X.; Zhou, X.-J.; Zhang, H. Exploring the Role of Autophagy-Related Gene 5 (ATG5) Yields Important Insights Into Autophagy in Autoimmune/Autoinflammatory Diseases. Front. Immunol. 2018, 9, 2334. [Google Scholar] [CrossRef]
- Konopka, J.B.; Casadevall, A.; Taylor, J.W.; Heitman, J.; Cowen, L. One Health: Fungal Pathogens of Humans, Animals, and Plants; Report on an American Academy of Microbiology Colloquium Held in Washington, DC, on 18 October 2017; American Society for Microbiology: Washington, DC, USA, 2019. [Google Scholar] [CrossRef]
- Scorzoni, L.; de Paula e Silva, A.C.A.; Marcos, C.M.; Assato, P.A.; de Melo, W.C.M.A.; de Oliveira, H.C.; Costa-Orlandi, C.B.; Mendes-Giannini, M.J.S.; Fusco-Almeida, A.M. Antifungal Therapy: New Advances in the Understanding and Treatment of Mycosis. Front. Microbiol. 2017, 8, 36. [Google Scholar] [CrossRef] [Green Version]
- Lin, L.; Xu, K.; Shen, D.; Chou, S.H.; Gomelsky, M.; Qian, G. Antifungal weapons of Lysobacter, a mighty biocontrol agent. Environ. Microbiol. 2021, 23, 5704–5715. [Google Scholar] [CrossRef] [PubMed]
- Uccelletti, D.; Pacelli, V.; Mancini, P.; Palleschi, C. vga Mutants of Kluyveromyces lactis show cell integrity defects. Yeast 2000, 16, 1161–1171. [Google Scholar] [CrossRef]
- Ram, A.F.; Arentshorst, M.; Damveld, R.A.; vanKuyk, P.A.; Klis, F.M.; van den Hondel, C.A. The cell wall stress response in Aspergillus niger involves increased expression of the glutamine: Fructose-6-phosphate amidotransferase-encoding gene (gfaA) and increased deposition of chitin in the cell wall. Microbiology 2004, 150, 3315–3326. [Google Scholar] [CrossRef] [Green Version]
- Kapteyn, J.C.; Hoyer, L.L.; Hecht, J.E.; Muller, W.H.; Andel, A.; Verkleij, A.J.; Makarow, M.; Van Den Ende, H.; Klis, F.M. The cell wall architecture of Candida albicans wild-type cells and cell wall-defective mutants. Mol. Microbiol. 2000, 35, 601–611. [Google Scholar] [CrossRef] [PubMed]
- Osmond, B.C.; Specht, C.A.; Robbins, P.W. Chitin synthase III: Synthetic lethal mutants and “stress related” chitin synthesis that bypasses the CSD3/CHS6 localization pathway. Proc. Natl. Acad. Sci. USA 1999, 96, 11206–11210. [Google Scholar] [CrossRef] [Green Version]
- Zhao, Y.; Cheng, C.; Jiang, T.; Xu, H.; Chen, Y.; Ma, Z.; Qian, G.; Liu, F. Control of Wheat Fusarium Head Blight by Heat-Stable Antifungal Factor (HSAF) from Lysobacter enzymogenes. Plant Dis. 2019, 103, 1286–1292. [Google Scholar] [CrossRef] [PubMed]
- Li, S.; Calvo, A.M.; Yuen, G.Y.; Du, L.; Harris, S.D. Induction of cell wall thickening by the antifungal compound dihydromaltophilin disrupts fungal growth and is mediated by sphingolipid biosynthesis. J. Eukaryot. Microbiol. 2009, 56, 182–187. [Google Scholar] [CrossRef]
- Mesa-Arango, A.C.; Rueda, C.; Román, E.; Quintin, J.; Terrón, M.C.; Luque, D.; Netea, M.G.; Pla, J.; Zaragoza, O. Cell wall changes in amphotericin B-resistant strains from Candida tropicalis and relationship with the immune responses elicited by the host. Antimicrob. Agents Chemother. 2016, 60, 2326–2335. [Google Scholar] [CrossRef] [Green Version]
- Seo, K.; Akiyoshi, H.; Ohnishi, Y. Alteration of cell wall composition leads to amphotericin B resistance in Aspergillus flavus. Microbiol. Immunol. 1999, 43, 1017–1025. [Google Scholar] [CrossRef]
- Nikoletopoulou, V.; Markaki, M.; Palikaras, K.; Tavernarakis, N. Crosstalk between apoptosis, necrosis and autophagy. Biochim. Biophys. Acta (BBA)-Mol. Cell Res. 2013, 1833, 3448–3459. [Google Scholar] [CrossRef] [Green Version]






Publisher’s Note: MDPI stays neutral with regard to jurisdictional claims in published maps and institutional affiliations. |
© 2022 by the authors. Licensee MDPI, Basel, Switzerland. This article is an open access article distributed under the terms and conditions of the Creative Commons Attribution (CC BY) license (https://creativecommons.org/licenses/by/4.0/).
Share and Cite
Liu, X.; Jiang, X.; Sun, H.; Du, J.; Luo, Y.; Huang, J.; Qin, L. Evaluating the Mode of Antifungal Action of Heat-Stable Antifungal Factor (HSAF) in Neurospora crassa. J. Fungi 2022, 8, 252. https://doi.org/10.3390/jof8030252
Liu X, Jiang X, Sun H, Du J, Luo Y, Huang J, Qin L. Evaluating the Mode of Antifungal Action of Heat-Stable Antifungal Factor (HSAF) in Neurospora crassa. Journal of Fungi. 2022; 8(3):252. https://doi.org/10.3390/jof8030252
Chicago/Turabian StyleLiu, Xiaodong, Xianzhang Jiang, Haowen Sun, Jiawen Du, Yuhang Luo, Jianzhong Huang, and Lina Qin. 2022. "Evaluating the Mode of Antifungal Action of Heat-Stable Antifungal Factor (HSAF) in Neurospora crassa" Journal of Fungi 8, no. 3: 252. https://doi.org/10.3390/jof8030252
APA StyleLiu, X., Jiang, X., Sun, H., Du, J., Luo, Y., Huang, J., & Qin, L. (2022). Evaluating the Mode of Antifungal Action of Heat-Stable Antifungal Factor (HSAF) in Neurospora crassa. Journal of Fungi, 8(3), 252. https://doi.org/10.3390/jof8030252

