New Species of Aspergillus (Aspergillaceae) from Tropical Islands of China
Abstract
1. Introduction
2. Materials and Methods
2.1. Fungal Materials
2.2. Morphological Observations
2.3. Molecular Experiments
2.4. Phylogenetic Analyses
3. Results
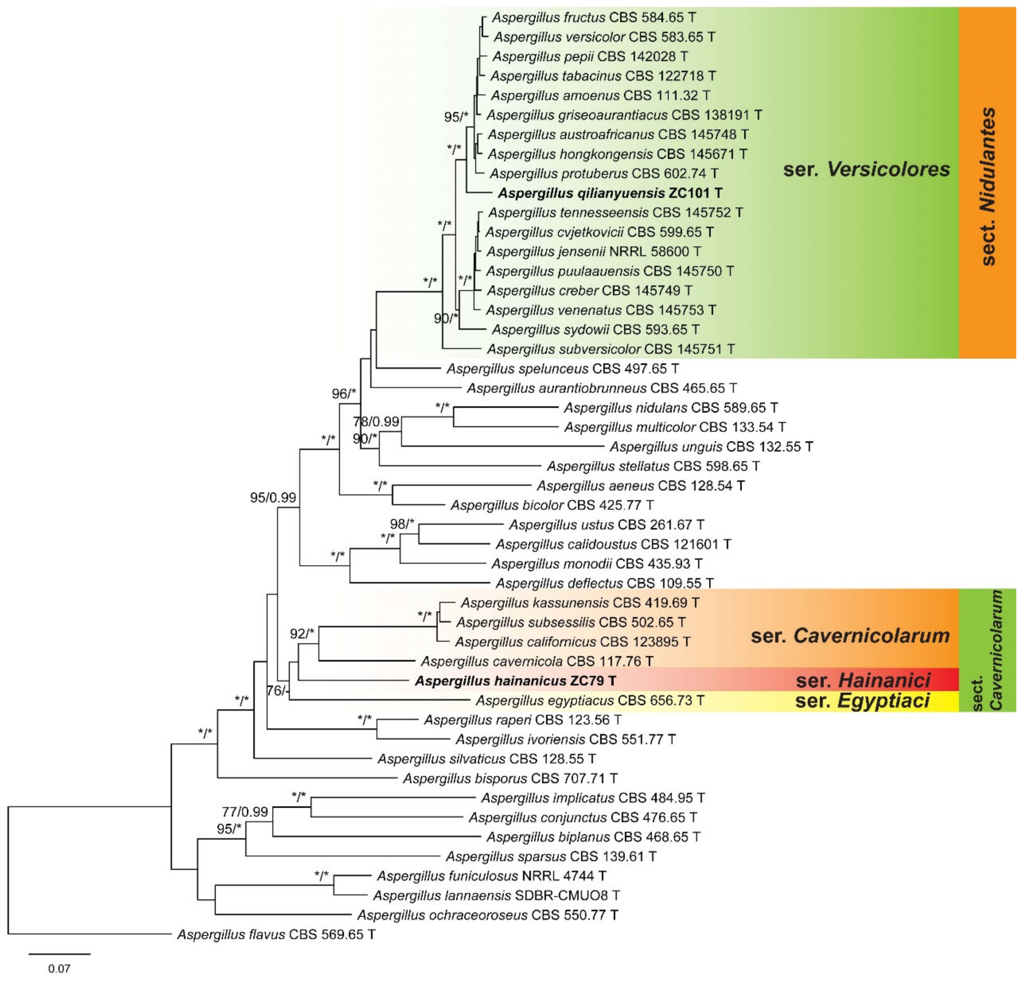
3.1. Phylogenetic Analysis
3.2. Taxonomy
4. Discussion
Author Contributions
Funding
Institutional Review Board Statement
Informed Consent Statement
Data Availability Statement
Acknowledgments
Conflicts of Interest
References
- Frisvad, J.C.; Moller, L.L.H.; Larsen, T.O.; Kumar, R.; Arnau, J. Safety of the fungal workhorses of industrial biotechnology: Update on the mycotoxin and secondary metabolite potential of Aspergillus niger, Aspergillus oryzae, and Trichoderma reesei. Appl. Microbiol. Biotechnol. 2018, 102, 9481–9515. [Google Scholar] [CrossRef]
- Behera, B.C. Citric acid from Aspergillus niger: A comprehensive overview. Crit. Rev. Microbiol. 2020, 46, 727–749. [Google Scholar] [CrossRef]
- Kumar, P.; Mahato, D.K.; Kamle, M.; Mohanta, T.K.; Kang, S.G. Aflatoxins: A global concern for food safety, human health and their management. Front. Microbiol. 2016, 7, 2170. [Google Scholar] [CrossRef]
- Solairaj, D.; Legrand, N.N.G.; Yang, Q.Y.; Zhang, H.Y. Isolation of pathogenic fungi causing postharvest decay in table grapes and in vivo biocontrol activity of selected yeasts against them. Physiol. Mol. Plant Pathol. 2020, 110, 101478. [Google Scholar] [CrossRef]
- Balajee, S.A.; Houbraken, J.; Verweij, P.E.; Hong, S.B.; Yaghuchi, T.; Varga, J.; Samson, R.A. Aspergillus species identification in the clinical setting. Stud. Mycol. 2007, 59, 39–46. [Google Scholar] [CrossRef] [PubMed]
- Houbraken, J.; Kocsube, S.; Visagie, C.M.; Yilmaz, N.; Wang, X.C.; Meijer, M.; Kraak, B.; Hubka, V.; Bensch, K.; Samson, R.A.; et al. Classification of Aspergillus, Penicillium, Talaromyces and related genera (Eurotiales): An overview of families, genera, subgenera, sections, series and species. Stud. Mycol. 2020, 95, 5–169. [Google Scholar] [CrossRef] [PubMed]
- Sklenar, F.; Jurjevic, Z.; Houbraken, J.; Kolarik, M.; Arendrup, M.C.; Jorgensen, K.M.; Siqueira, J.P.Z.; Gene, J.; Yaguchi, T.; Ezekiel, C.N.; et al. Re-examination of species limits in Aspergillus section Flavipedes using advanced species delimitation methods and description of four new species. Stud. Mycol. 2021, 99, 100120. [Google Scholar] [CrossRef] [PubMed]
- Singh, P.; Callicott, K.A.; Orbach, M.J.; Cotty, P.J. Molecular analysis of S-morphology aflatoxin producers from the United States reveals previously unknown diversity and two new taxa. Front. Microbiol. 2020, 11, 1236. [Google Scholar] [CrossRef]
- Crous, P.W.; Wingfield, M.J.; Chooi, Y.H.; Gilchrist, C.L.M.; Lacey, E.; Pitt, J.I.; Roets, F.; Swart, W.J.; Cano-Lira, J.F.; Valenzuela-Lopez, N.; et al. Fungal Planet description sheets: 1042–1111. Persoonia 2020, 44, 301–459. [Google Scholar] [CrossRef]
- Correia, A.C.R.B.; Barbosa, R.N.; Frisvad, J.C.; Houbraken, J.; Souza-Motta, C.M. The polyphasic re-identification of a Brazilian Aspergillus section Terrei collection led to the discovery of two new species. Mycol. Prog. 2020, 19, 885–903. [Google Scholar] [CrossRef]
- Gilchrist, C.L.M.; Lacey, H.J.; Vuong, D.; Pitt, J.I.; Lange, L.; Lacey, E.; Pilgaard, B.; Chooi, Y.H.; Piggott, A.M. Comprehensive chemotaxonomic and genomic profiling of a biosynthetically talented Australian fungus, Aspergillus burnettii sp. nov. Fungal Genet. Biol. 2020, 143, 103435. [Google Scholar] [CrossRef]
- Al-Bedak, O.A.; Moubasher, A.H.; Ismail, M.A.; Mohamed, R.A. Aspergillus curvatus, a new species in section Circumdati isolated from an alkaline water of Lake Khadra in Wadi-El-Natron, Egypt. Asian J. Mycol. 2020, 3, 325–334. [Google Scholar] [CrossRef]
- Al-Bedak, O.A.; Moubasher, A.H. Aspergillus gaarensis, a new addition to section Circumdati from soil of Lake El-Gaar in Wadi-El-Natron, Egypt. Stud. Fungi 2020, 5, 59–65. [Google Scholar] [CrossRef]
- Boonmee, S.; Wanasinghe, D.N.; Calabon, M.S.; Huanraluek, N.; Chandrasiri, S.K.U.; Jones, G.E.B.; Rossi, W.; Leonardi, M.; Singh, S.K.; Rana, S.; et al. Fungal diversity notes 1387–1511: Taxonomic and phylogenetic contributions on genera and species of fungal taxa. Fungal Divers. 2021, 111, 1–335. [Google Scholar] [CrossRef]
- Doilom, M.; Guo, J.W.; Phookamsak, R.; Mortimer, P.E.; Karunarathna, S.C.; Dong, W.; Liao, C.F.; Yan, K.; Pem, D.; Suwannarach, N.; et al. Screening of phosphate-solubilizing fungi from air and soil in Yunnan, China: Four novel species in Aspergillus, Gongronella, Penicillium, and Talaromyces. Front. Microbiol. 2020, 11, 585215. [Google Scholar] [CrossRef]
- Zhang, Z.F.; Zhou, S.Y.; Eurwilaichitr, L.; Ingsriswang, S.; Raza, M.; Chen, Q.; Zhao, P.; Liu, F.; Cai, L. Culturable mycobiota from Karst caves in China II, with descriptions of 33 new species. Fungal Divers. 2021, 106, 29–136. [Google Scholar] [CrossRef]
- Sun, B.D.; Huang, P.P.; Wei, H.L.; Cai, W.J.; Wang, L.; Liu, S.K.; Jiang, X.Z.; Chen, A.J. Aspergillus telluris, a new soil derived species belonging to Aspergillus subgenus Polypaecilum. Phytotaxa 2020, 455, 137–151. [Google Scholar] [CrossRef]
- Da Silva, J.J.; Iamanaka, B.T.; Ferranti, L.S.; Massi, F.P.; Taniwaki, M.H.; Puel, O.; Lorber, S.; Frisvad, J.C.; Fungaro, M.H.P. Diversity within Aspergillus niger clade and description of a new species: Aspergillus vinaceus sp. nov. J. Fungi 2020, 6, 371. [Google Scholar] [CrossRef]
- Sun, B.D.; Houbraken, J.; Frisvad, J.C.; Jiang, X.Z.; Chen, A.J.; Samson, R.A. New species in Aspergillus section Usti and an overview of Aspergillus section Cavernicolarum. Int. J. Syst. Evol. Microbiol. 2020, 70, 5401–5416. [Google Scholar] [CrossRef]
- Visagie, C.M.; Houbraken, J.; Frisvad, J.C.; Hong, S.B.; Klaassen, C.H.; Perrone, G.; Seifert, K.A.; Varga, J.; Yaguchi, T.; Samson, R.A. Identification and nomenclature of the genus Penicillium. Stud. Mycol. 2014, 78, 343–371. [Google Scholar] [CrossRef]
- Wang, X.C.; Chen, K.; Xia, Y.W.; Wang, L.; Li, T.H.; Zhuang, W.Y. A new species of Talaromyces (Trichocomaceae) from the Xisha Islands, Hainan, China. Phytotaxa 2016, 267, 187–200. [Google Scholar] [CrossRef]
- Wang, X.C.; Chen, K.; Qin, W.T.; Zhuang, W.Y. Talaromyces heiheensis and T. mangshanicus, two new species from China. Mycol. Prog. 2017, 16, 73–81. [Google Scholar] [CrossRef]
- Wang, X.C.; Chen, K.; Zeng, Z.Q.; Zhuang, W.Y. Phylogeny and morphological analyses of Penicillium section Sclerotiora (Fungi) lead to the discovery of five new species. Sci. Rep. 2017, 7, 8233. [Google Scholar] [CrossRef] [PubMed][Green Version]
- Zhang, Z.K.; Wang, X.C.; Zhuang, W.Y.; Cheng, X.H.; Zhao, P. New species of Talaromyces (Fungi) isolated from soil in southwestern China. Biology 2021, 10, 745. [Google Scholar] [CrossRef]
- Katoh, K.; Standley, D.M. MAFFT multiple sequence alignment software version 7: Improvements in performance and usability. Mol. Biol. Evol. 2013, 30, 772–780. [Google Scholar] [CrossRef]
- Hall, T.A. BioEdit: A user-friendly biological sequence alignment editor and analysis program for Windows 95/98/NT. Nucleic Acids Symp. Ser. 1999, 41, 95–98. [Google Scholar]
- Tamura, K.; Stecher, G.; Peterson, D.; Filipski, A.; Kumar, S. MEGA6: Molecular Evolutionary Genetics Analysis version 6.0. Mol. Biol. Evol. 2013, 30, 2725–2729. [Google Scholar] [CrossRef]
- Stamatakis, A. RAxML-VI-HPC: Maximum likelihood-based phylogenetic analyses with thousands of taxa and mixed models. Bioinformatics 2006, 22, 2688–2690. [Google Scholar] [CrossRef] [PubMed]
- Miller, M.A.; Pfeiffer, W.; Schwartz, T. Creating the CIPRES Science Gateway for inference of large phylogenetic trees. In Proceedings of the Gateway Computing Environments Workshop (GCE), New Orleans, LA, USA, 14 November 2010; pp. 1–8. [Google Scholar]
- Ronquist, F.; Teslenko, M.; van der Mark, P.; Ayres, D.L.; Darling, A.; Hohna, S.; Larget, B.; Liu, L.; Suchard, M.A.; Huelsenbeck, J.P. MrBayes 3.2: Efficient Bayesian phylogenetic inference and model choice across a large model space. Syst. Biol. 2012, 61, 539–542. [Google Scholar] [CrossRef]
- Posada, D.; Crandall, K.A. MODELTEST: Testing the model of DNA substitution. Bioinformatics 1998, 14, 817–818. [Google Scholar] [CrossRef]
- Jurjevic, Z.; Peterson, S.W.; Horn, B.W. Aspergillus section Versicolores: Nine new species and multilocus DNA sequence based phylogeny. IMA Fungus 2012, 3, 59–79. [Google Scholar] [CrossRef] [PubMed]
- Visagie, C.M.; Hirooka, Y.; Tanney, J.B.; Whitfield, E.; Mwange, K.; Meijer, M.; Amend, A.S.; Seifert, K.A.; Samson, R.A. Aspergillus, Penicillium and Talaromyces isolated from house dust samples collected around the world. Stud. Mycol. 2014, 78, 63–139. [Google Scholar] [CrossRef] [PubMed]
- Hubka, V.; Novakova, A.; Kolarik, M.; Jurjevic, Z.; Peterson, S.W. Revision of Aspergillus section Flavipedes: Seven new species and proposal of section Jani sect. nov. Mycologia 2015, 107, 169–208. [Google Scholar] [CrossRef] [PubMed]
- Guinea, J.; Sandoval-Denis, M.; Escribano, P.; Pelaez, T.; Guarro, J.; Bouza, E. Aspergillus citrinoterreus, a new species of section Terrei isolated from samples of patients with nonhematological predisposing conditions. J. Clin. Microbiol. 2015, 53, 611–617. [Google Scholar] [CrossRef]
- Latge, J.P.; Chamilos, G. Aspergillus fumigatus and Aspergillosis in 2019. Clin. Microbiol. Rev. 2019, 33, e00140-18. [Google Scholar] [CrossRef]
- Steele, A.E. A case of infection with Aspergillus versicolor. Boston Med. Surg. J. 1926, 195, 536–538. [Google Scholar] [CrossRef]
- Torres-Rodriguez, J.M.; Madrenys-Brunet, N.; Siddat, M.; Lopez-Jodra, O.; Jimenez, T. Aspergillus versicolor as cause of onychomycosis: Report of 12 cases and susceptibility testing to antifungal drugs. J. Eur. Acad. Dermatol. Venereol. 1998, 11, 25–31. [Google Scholar] [CrossRef]
- Zhang, S.; Corapi, W.; Quist, E.; Griffin, S.; Zhang, M. Aspergillus versicolor, a new causative agent of canine disseminated aspergillosis. J. Clin. Microbiol. 2012, 50, 187–191. [Google Scholar] [CrossRef]
- Maniam, R.; Selvarajah, G.T.; Mazlan, M.; Lung Than, L.T. Pulmonary papillary adenocarcinoma with Aspergillus versicolor infection in a dog. Med. Mycol. Case Rep. 2018, 19, 25–29. [Google Scholar] [CrossRef]
- Tsang, C.C.; Hui, T.W.; Lee, K.C.; Chen, J.H.; Ngan, A.H.; Tam, E.W.; Chan, J.F.; Wu, A.L.; Cheung, M.; Tse, B.P.; et al. Genetic diversity of Aspergillus species isolated from onychomycosis and Aspergillus hongkongensis sp. nov., with implications to antifungal susceptibility testing. Diagn. Microbiol. Infect. Dis. 2016, 84, 125–134. [Google Scholar] [CrossRef]
- Siqueira, J.P.Z.; Wiederhold, N.; Gene, J.; Garcia, D.; Almeida, M.T.G.; Guarro, J. Cryptic Aspergillus from clinical samples in the USA and description of a new species in section Flavipedes. Mycoses 2018, 61, 814–825. [Google Scholar] [CrossRef] [PubMed]
- Balajee, S.A.; Baddley, J.W.; Peterson, S.W.; Nickle, D.; Varga, J.; Boey, A.; Lass-Florl, C.; Frisvad, J.C.; Samson, R.A.; the ISHAM Working Group on A. terreus. Aspergillus alabamensis, a new clinically relevant species in the section Terrei. Eukaryot. Cell 2009, 8, 713–722. [Google Scholar] [CrossRef] [PubMed]






| Section | Series | Species | Strain | Locality | Substrate | ITS | BenA | CaM | RPB2 |
|---|---|---|---|---|---|---|---|---|---|
| Aenei | Aenei | A. aeneus Sappa 1954 | CBS 128.54 T | Somalia | forest soil | EF652474 | EF652298 | EF652386 | EF652210 |
| A. bicolor M. Chr. and States 1978 | CBS 425.77 T | USA | soil | EF652511 | EF652335 | EF652423 | EF652247 | ||
| Bispori | Bispori | A. bisporus Kwon-Chung and Fennell 1971 | CBS 707.71 T | USA | soil | EF661208 | EF661121 | EF661139 | EF661077 |
| Cavernicolarum | Cavernicolarum | A. californicus Frisvad et al. 2011 | CBS 123895 T | USA | chaparral of Adenostoma fasciculatum | FJ531153 | FJ531180 | FJ531128 | MN969065 |
| A. cavernicola Lörinczi 1969 | CBS 117.76 T | Romania | on walls of cave | EF652508 | EF652332 | EF652420 | EF652244 | ||
| A. kassunensis Baghd. 1968 | CBS 419.69 T | Syria | soil | EF652461 | EF652285 | EF652373 | EF652197 | ||
| A. subsessilis Raper and Fennell 1965 | CBS 502.65 T | USA | desert soil | EF652485 | EF652309 | EF652397 | EF652221 | ||
| Egyptiaci | A. egyptiacus Moub. and Moustafa 1972 | CBS 656.73 T | Egypt | sandy soil | EF652504 | EF652328 | EF652416 | EF652240 | |
| Hainanici | A. hainanicus X.C. Wang and W.Y. Zhuang, sp. nov. | ZC79 T | China: Hainan | sandy soil | OM414846 | OM475626 | OM475630 | OM475634 | |
| Nidulantes | Aurantiobrunnei | A. aurantiobrunneus Raper and Fennell 1965 | CBS 465.65 T | Australia | canvas haversack for respirator | EF652465 | EF652289 | EF652377 | EF652201 |
| Multicolores | A. multicolor Sappa 1954 | CBS 133.54 T | Somalia | forest soil | EF652477 | EF652301 | EF652389 | EF652213 | |
| Nidulantes | A. nidulans (Eidam) G. Winter 1884 | CBS 589.65 T | Belgium | unknown | EF652427 | EF652251 | EF652339 | EF652163 | |
| Speluncei | A. spelunceus Raper and Fennell 1965 | CBS 497.65 T | USA | soil and dead Orthoptera | EF652490 | EF652314 | EF652402 | EF652226 | |
| Stellati | A. stellatus Curzi 1934 | CBS 598.65 T | Panama | soil | EF652426 | EF652250 | EF652338 | EF652162 | |
| Unguium | A. unguis (Émile-Weill and L. Gaudin) Thom and Raper 1934 | CBS 132.55 T | USA | shoe leather | EF652443 | EF652267 | EF652355 | EF652179 | |
| Versicolores | A. amoenus M. Roberg 1931 | CBS 111.32 T | Germany | fruit of Berberis sp. | EF652480 | JN853946 | JN854035 | JN853824 | |
| A. austroafricanus Jurjević et al. 2012 | CBS 145748 T | South Africa | soil | JQ301891 | JN853963 | JN854025 | JN853814 | ||
| A. creber Jurjević et al. 2012 | CBS 145749 T | USA | air | JQ301889 | JN853980 | JN854043 | JN853832 | ||
| A. cvjetkovicii Jurjević et al. 2012 | CBS 599.65 T | USA | soil | EF652440 | EF652264 | EF652352 | EF652176 | ||
| A. fructus Jurjević et al. 2012 | CBS 584.65 T | USA | fruit of date palm | EF652449 | EF652273 | EF652361 | EF652185 | ||
| A. griseoaurantiacus Visagie et al. 2014 | CBS 138191 T | Micronesia | house dust | KJ775553 | KJ775086 | KJ775357 | KU866988 | ||
| A. hongkongensis C.C. Tsang et al. 2016 | CBS 145671 T | China: Hong Kong | nails of Homo sapiens | AB987907 | LC000552 | MN969320 | LC000578 | ||
| A. jensenii Jurjević et al. 2012 | NRRL 58600 T | USA | soil | JQ301892 | JN854007 | JN854046 | JN853835 | ||
| A. pepii Despot et al. 2016 | CBS 142028 T | Croatia | air | KU613368 | KU613371 | KU613365 | n.a. | ||
| A. protuberus Munt.-Cvetk. 1968 | CBS 602.74 T | former Yugoslavia | rubber coated electric cables | EF652460 | EF652284 | EF652372 | EF652196 | ||
| A. puulaauensis Jurjević et al. 2012 | CBS 145750 T | USA: Hawaii | dead hardwood | JQ301893 | JN853979 | JN854034 | JN853823 | ||
| A. qilianyuensis X.C. Wang and W.Y. Zhuang, sp. nov. | ZC101 T | China: Hainan | sandy soil | OM414847 | OM475627 | OM475631 | OM475635 | ||
| A. subversicolor Jurjević et al. 2012 | CBS 145751 T | India | green berries of coffee | JQ301894 | JN853970 | JN854010 | JN853799 | ||
| A. sydowii (Bainier and Sartory) Thom and Church 1926 | CBS 593.65 T | France | unknown | EF652450 | EF652274 | EF652362 | EF652186 | ||
| A. tabacinus Nakaz. et al. 1934 | CBS 122718 T | unknown | tobacco | EF652478 | EF652302 | EF652390 | EF652214 | ||
| A. tennesseensis Jurjević et al. 2012 | CBS 145752 T | USA | toxic dairy feed | JQ301895 | JN853976 | JN854017 | JN853806 | ||
| A. venenatus Jurjević et al. 2012 | CBS 145753 T | USA | toxic dairy feed | JQ301896 | JN854003 | JN854014 | JN853803 | ||
| A. versicolor (Vuill.) Tirab. 1908 | CBS 583.65 T | unknown | unknown | EF652442 | EF652266 | EF652354 | EF652178 | ||
| Ochraceorosei | Funiculosi | A. funiculosus G. Sm. 1956 | NRRL 4744 T | Nigeria | loam soil | EF661223 | EF661112 | EF661175 | EF661078 |
| A. lannaensis N. Suwannarach et al. 2021 | SDBR-CMUO8 T | Thailand | soil | MW588211 | MW219783 | MW219781 | MW219785 | ||
| Ochraceorosei | A. ochraceoroseus Bartoli and Maggi 1979 | CBS 550.77 T | Côte d’Ivoire | forest soil | EF661224 | EF661113 | EF661137 | EF661074 | |
| Raperorum | Raperorum | A. ivoriensis Bartoli and Maggi 1979 | CBS 551.77 T | Côte d’Ivoire | forest soil | EF652441 | EF652265 | EF652353 | EF652177 |
| A. raperi Stolk and J.A. Mey. 1957 | CBS 123.56 T | Congo | soil | EF652454 | EF652278 | EF652366 | EF652190 | ||
| Silvatici | Silvatici | A. silvaticus Fennell and Raper 1955 | CBS 128.55 T | Ghana | soil | EF652448 | EF652272 | EF652360 | EF652184 |
| Sparsi | Biplani | A. biplanus Raper and Fennell 1965 | CBS 468.65 T | Costa Rica | soil | EF661210 | EF661116 | EF661130 | EF661036 |
| Conjuncti | A. conjunctus Kwon-Chung and Fennell 1965 | CBS 476.65 T | Costa Rica | soil | EF661179 | EF661111 | EF661133 | EF661042 | |
| Implicati | A. implicatus Persiani and Maggi 1994 | CBS 484.95 T | Côte d’Ivoire | forest soil | FJ491656 | FJ491667 | FJ491650 | MN969078 | |
| Sparsi | A. sparsus Raper and Thom 1944 | CBS 139.61 T | Costa Rica | soil | EF661181 | EF661125 | EF661173 | EF661071 | |
| Usti | Calidousti | A. calidoustus Varga et al. 2008 | CBS 121601 T | Netherlands | bronchoalveolar lavage fluid of Homo sapiens | HE616558 | FJ624456 | HE616559 | MN969061 |
| Deflecti | A. deflectus Fennell and Raper 1955 | CBS 109.55 T | Brazil | soil | EF652437 | EF652261 | EF652349 | EF652173 | |
| Monodiorum | A. monodii (Locq.-Lin.) Varga et al. 2011 | CBS 435.93 T | Chad | dung of Agnus | FJ531150 | FJ531171 | FJ531142 | MN969082 | |
| Usti | A. ustus (Bainier) Thom and Church 1926 | CBS 261.67 T | USA | culture contaminant | EF652455 | EF652279 | EF652367 | EF652191 | |
| outgroup | A. flavus Link 1809 | CBS 569.65 T | South Pacific | cellophane | AF027863 | EF661485 | EF661508 | EF661440 |
| Section | Series | Species | Strain | Locality | Substrate | ITS | BenA | CaM | RPB2 |
|---|---|---|---|---|---|---|---|---|---|
| Flavipedes | Flavipedes | A. ardalensis A. Nováková et al. 2015 | CBS 134372 T | Spain | soil | FR733808 | HG916683 | HG916725 | HG916704 |
| A. capensis Visagie et al. 2014 | CBS 138188 T | South Africa | house dust | KJ775550 | KJ775072 | KJ775279 | KP987020 | ||
| A. flavipes (Bainier and R. Sartory) Thom and Church 1926 | NRRL 302 T | France | dung of dog | EF669591 | EU014085 | EF669549 | EF669633 | ||
| A. iizukae Sugiy 1967 | CBS 541.69 T | Japan | core sample from stratigraphic drilling | EF669597 | EU014086 | EF669555 | EF669639 | ||
| A. micronesiensis Visagie et al. 2014 | CBS 138183 T | Micronesia | house dust | KJ775548 | KJ775085 | KP987067 | KP987023 | ||
| A. neoflavipes Hubka et al. 2015 | CBS 260.73 T | Thailand | forest soil | EF669614 | EU014084 | EF669572 | EF669656 | ||
| A. okavangoensis Visagie and Nkwe 2021 | CBS 147420 T | Botswana | bat guano contaminated soil in cave | MW480880 | MW480788 | MW480706 | MW480790 | ||
| A. suttoniae J.P.Z. Siqueira et al. 2018 | FMR 13523 T | USA | sputum of Homo sapiens | LT899487 | LT899536 | LT899589 | LT899644 | ||
| A. templicola Visagie et al. 2014 | CBS 138181 T | Mexico | church dust | KJ775545 | KJ775092 | KJ775394 | KP987017 | ||
| A. urmiensis Arzanlou et al. 2016 | CBS 139558 T | Iran | soil | KP987073 | KP987041 | KP987056 | KP987030 | ||
| A. xishaensis X.C. Wang and W.Y. Zhuang, sp. nov. | ZC108 T | China: Hainan | sandy soil | OM414848 | OM475628 | OM475632 | OM475636 | ||
| Terrei | Terrei | A. alabamensis Balajee et al. 2009 | CBS 125693 T | USA | wound of Homo sapiens | KP987071 | KP987049 | EU147583 | KP987018 |
| A. aureoterreus Samson et al. 2011 | CBS 503.65 T | USA | soil | EF669580 | EF669524 | EF669538 | EF669622 | ||
| A. citrinoterreus J. Guinea et al. 2015 | CBS 138921 T | Spain | sputum of Homo sapiens | KP175260 | LN680657 | LN680685 | MN969155 | ||
| A. floccosus (Y.K. Shih) Samson et al. 2011 | CBS 116.37 T | China: Hubei | waste cloth | KP987086 | FJ491714 | KP987066 | KP987021 | ||
| A. heldtiae Visagie 2020 | PPRI 4229 T | South Africa | seed of Pennisetum glaucum | MK450656 | MK450981 | MK451518 | MK450809 | ||
| A. hortae (Langeron) C.W. Dodge 1935 | CBS 124230 T | Brazil | ear of Homo sapiens | KP987087 | FJ491706 | KP987054 | KP987022 | ||
| A. neoafricanus Samson et al. 2011 | CBS 130.55 T | Ghana | soil | EF669585 | EF669516 | EF669543 | EF669627 | ||
| A. neoterreus X.C. Wang and W.Y. Zhuang, sp. nov. | ZC111 T | China: Hainan | sandy soil | OM414849 | OM475629 | OM475633 | OM475637 | ||
| A. pseudoterreus S.W. Peterson et al. 2011 | CBS 123890 T | Argentina | soil | EF669598 | EF669523 | EF669556 | EF669640 | ||
| A. terreus Thom 1918 | CBS 601.65 T | USA | soil | EF669586 | EF669519 | EF669544 | EF669628 | ||
| Flavi | Flavi | A. flavus Link 1809 | CBS 569.65 T | South Pacific | cellophane | AF027863 | EF661485 | EF661508 | EF661440 |
| Subgenus | Locus | No. of Seq. | Length of Alignment (bp) | No. of Variable Sites | No. of Parsimony-Informative Sites | Model for BI |
|---|---|---|---|---|---|---|
| Nidulantes | BenA | 48 | 528 | 292 | 235 | |
| CaM | 48 | 829 | 477 | 408 | ||
| RPB2 | 47 | 1014 | 429 | 377 | ||
| combined | 48 | 2371 | 1198 | 1020 | TIM + I + G | |
| Circumdati | BenA | 22 | 541 | 273 | 199 | |
| CaM | 22 | 589 | 286 | 218 | ||
| RPB2 | 22 | 998 | 301 | 216 | ||
| combined | 22 | 2128 | 860 | 633 | TIM + I + G |
| Species | CYA 25 °C (mm) | CYA 37 °C (mm) | MEA (mm) | YES (mm) | Conidia Shape | Conidia Wall | Conidia Size (µm) | Reference |
|---|---|---|---|---|---|---|---|---|
| A. cavernicola | 10–12 | no growth | 12–13 | 14–15 | subglobose | smooth to echinulate | 5–6 × 3.5–4.5 | [19] |
| A. californicus | 20–24 | no growth | 19–20 | 26–27 | subglobose to ellipsoidal | smooth to finely roughened | 3–4.5 × 2.5–4.5 | [19] |
| A. kassunensis | 15–16 | no growth | 18–20 | 21–22 | globose | smooth | 2–3 | [19] |
| A. subsessilis | 16–17 | no growth | 12–13 | 18–19 | globose | smooth | 3–4 | [19] |
| A. egyptiacus | 13–20 | 21–24 | 29–30 | 32–45 | globose to subglobose | smooth | 4.5–6.5 × 3.5–6 | [19] |
| A. hainanicus | 18–20 | no growth | 16–17 | 21–22 | subglobose | strongly echinulate | 6–9.5 | This study |
| A. versicolor | 28–36 | 8 | 21–31 | n.a. | spherical to subspherical | finely roughened | 2.5–3.5 | [32] |
| A. qilianyuensis | 21–23 | no growth | 17–20 | 29–30 | subglobose | smooth | 2–3 | This study |
| A. micronesiensis | 22–28 | 17–25 | 20–25 | 35–44 | globose to subglobose | smooth to finely roughened | 2.5–3.5 | [33] |
| A. neoflavipes | 30–33 | 20–22 | 34–35 | n.a. | globose to subglobose | smooth | 2.5–3 | [34] |
| A. xishaensis | 19–22 | 19–21 | 16–20 | 25–29 | globose to subglobose | smooth | 3–4 | This study |
| A. citrinoterreus | 33–35 | n.a. | 23–25 | n.a. | globose to subglobose | smooth | 2–3 × 1.5–3 | [35] |
| A. neoterreus | 26–28 | 57–58 | 21–23 | 37–40 | subglobose to broad ellipsoid | smooth | 2–2.5 | This study |
Publisher’s Note: MDPI stays neutral with regard to jurisdictional claims in published maps and institutional affiliations. |
© 2022 by the authors. Licensee MDPI, Basel, Switzerland. This article is an open access article distributed under the terms and conditions of the Creative Commons Attribution (CC BY) license (https://creativecommons.org/licenses/by/4.0/).
Share and Cite
Wang, X.-C.; Zhuang, W.-Y. New Species of Aspergillus (Aspergillaceae) from Tropical Islands of China. J. Fungi 2022, 8, 225. https://doi.org/10.3390/jof8030225
Wang X-C, Zhuang W-Y. New Species of Aspergillus (Aspergillaceae) from Tropical Islands of China. Journal of Fungi. 2022; 8(3):225. https://doi.org/10.3390/jof8030225
Chicago/Turabian StyleWang, Xin-Cun, and Wen-Ying Zhuang. 2022. "New Species of Aspergillus (Aspergillaceae) from Tropical Islands of China" Journal of Fungi 8, no. 3: 225. https://doi.org/10.3390/jof8030225
APA StyleWang, X.-C., & Zhuang, W.-Y. (2022). New Species of Aspergillus (Aspergillaceae) from Tropical Islands of China. Journal of Fungi, 8(3), 225. https://doi.org/10.3390/jof8030225
