Inbreeding and Genetic Differentiation Among Geographic Populations of Lactarius hatsudake in Southwest China
Abstract
1. Introduction
2. Materials and Methods
2.1. Sample Collection and DNA Extraction
2.2. Discovery and Development of SSR Markers
2.3. Allelic and Genotypic Diversities
2.4. Mode of Reproduction
2.5. Relationships Among Geographic Populations in Southwest China
2.6. Identification of Genetic Clusters Within Our Population Sample
3. Results
3.1. Allelic and Genetic Diversity
3.2. Genotypic Diversity and Allelic Associations
3.3. Genetic Relationships Between Strains
3.4. Genetic Differentiation Among Geographic Populations
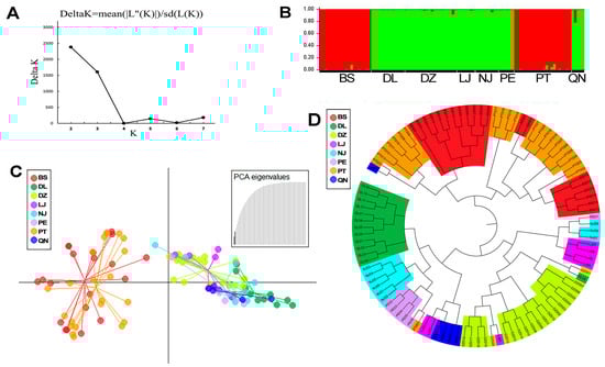
3.5. Genetic Clusters and Their Geographic Distributions
4. Discussion
5. Conclusions
Supplementary Materials
Author Contributions
Funding
Institutional Review Board Statement
Informed Consent Statement
Data Availability Statement
Acknowledgments
Conflicts of Interest
References
- Wang, X.H. Type studies of Lactarius species published from China. Mycologia 2007, 99, 253–268. [Google Scholar] [CrossRef]
- Le, H.T.; Nuytinck, J.; Verbeken, A.; Lumyong, S.; Desjardin, D.E. Lactarius in Northern Thailand: 1. Lactarius subgenus Piperites. Fungal Divers. 2007, 24, 173–224. [Google Scholar]
- Zhao, K.; Cao, R. Higher Fungi Atlas of Jiuling Mountain in Jiangxi Province; Jiangxi People’s Publishing House: Nanchang, China, 2022; p. 196. (In Chinese) [Google Scholar]
- Yamada, A.; Ogura, T.; Ohmasa, M. Cultivation of mushrooms of edible ectomycorrhizal fungi associated with Pinus densiflora by in vitro mycorrhizal synthesis: I. Primordium and basidiocarp formation in open-pot culture. Mycorrhiza 2001, 11, 59–66. [Google Scholar] [CrossRef]
- Wang, R.; Guerin-Laguette, A.; Huang, L.L.; Wang, X.H.; Butler, R.; Wang, Y.; Yu, F.Q. Mycorrhizal syntheses between Lactarius spp. section Deliciosi and Pinus spp. and the effects of grazing insects in Yunnan, China. Can. J. For. Res. 2019, 49, 616–627. [Google Scholar] [CrossRef]
- Deng, B.W.; Yang, H.T.; Li, Z.Z.; Chen, W.Q. Determination and analysis of nutritional components in fruiting bodies of Lactarius hatsudake. Acta Edulis Fungi 2004, 1, 49–51. (In Chinese) [Google Scholar]
- Zhang, A.; Liu, L.; Wang, M.; Gao, J.M. Bioactive ergosterol derivatives isolated from the fungus Lactarius hatsudake. Chem. Nat. Compd. 2007, 43, 637–638. [Google Scholar] [CrossRef]
- Xu, J.; Horgen, P.A.; Anderson, J.B. Somatic recombination in the cultivated mushroom Agaricus bisporus. Mycol. Res. 1996, 100, 188–192. [Google Scholar] [CrossRef]
- Heitman, J. Sexual reproduction and the evolution of microbial pathogens. Curr. Biol. 2006, 16, R711–R725. [Google Scholar] [CrossRef]
- Xu, J.; Zhang, Y.; Pun, N. Mitochondrial recombination in natural populations of the button mushroom Agaricus bisporus. Fungal Genet. Biol. 2013, 55, 92–97. [Google Scholar] [CrossRef]
- Xu, J. Fundamentals of fungal molecular population genetic analyses. Curr. Issues Mol. Biol. 2006, 8, 75–89. [Google Scholar]
- Wang, J.; Caballero, A.; Hill, W.G. The effect of linkage disequilibrium and deviation from Hardy-Weinberg proportions on the changes in genetic variance with bottlenecking. Heredity 1998, 81, 174–186. [Google Scholar] [CrossRef]
- Whitehouse, H.L.K. Heterothallism and sex in the fungi. Biol. Rev. 1949, 24, 411–447. [Google Scholar] [CrossRef] [PubMed]
- Keller, L.F.; Waller, D.M. Inbreeding effects in wild populations. Trends Ecol. Evol. 2002, 17, 230–241. [Google Scholar] [CrossRef]
- Khush, R.S.; Becker, E.; Wach, M. DNA amplification polymorphisms of the cultivated mushroom Agaricus bisporus. Appl. Environ. Microbiol. 1992, 58, 2971–2977. [Google Scholar] [CrossRef]
- Moore, A.J.; Challen, M.P.; Warner, P.J.; Elliott, T. RAPD discrimination of Agaricus bisporus mushroom cultivars. Appl. Microbiol. Biotechnol. 2001, 55, 742–749. [Google Scholar] [CrossRef] [PubMed]
- Li, H.; Guo, L.; Zhou, G.Y.; Liu, J.A. Analysis of genetic diversity of Lactarius hatsudake in South China. Can. J. Microbiol. 2011, 57, 661–666. [Google Scholar]
- Pawlik, A.; Janusz, G.; Koszerny, J.; Małek, W.; Rogalski, J. Genetic diversity of the edible mushroom Pleurotus sp. by amplified fragment length polymorphism. Curr. Microbiol. 2012, 65, 438–445. [Google Scholar] [CrossRef]
- Liu, X.B.; Feng, B.; Li, J.; Yan, C.; Yang, Z.L. Genetic diversity and breeding history of winter mushroom (Flammulina velutipes) in China uncovered by genomic SSR markers. Gene 2016, 591, 227–235. [Google Scholar] [CrossRef]
- Zhao, K.; Xu, J. Analyses of genetic diversity reveal major forces impacting a local population of the gourmet mushroom Cantharellus enelensis. Mycosystema 2023, 42, 1240–1257. [Google Scholar]
- Du, P.; Cui, B.K.; Dai, Y.C. High genetic diversity in wild culinary-medicinal wood ear mushroom, Auricularia polytricha (Mont.) Sacc., in tropical China revealed by ISSR analysis. Int. J. Med. Mushrooms 2011, 13, 289–298. [Google Scholar] [CrossRef]
- Zhou, C.; Li, D.; Chen, L.; Li, Y. Genetic diversity analysis of Mycogone perniciosa causing wet bubble disease of Agaricus bisporus in China using SRAP. J. Phytopathol. 2016, 164, 271–275. [Google Scholar] [CrossRef]
- Xu, J.; Guo, H.; Yang, Z.L. Single nucleotide polymorphisms in the ectomycorrhizal mushroom Tricholoma matsutake. Microbiology 2007, 153, 2002–2012. [Google Scholar] [CrossRef]
- Shafer, A.B.; Peart, C.R.; Tusso, S.; Maayan, I.; Brelsford, A.; Wheat, C.W.; Wolf, J.B. Bioinformatic processing of RAD-seq data dramatically impacts downstream population genetic inference. Methods Ecol. Evol. 2017, 8, 907–917. [Google Scholar] [CrossRef]
- Wei, Z.; Liu, L.; Lei, Y.; Xie, S.; Ma, J.; Tan, Y.; Tang, N.; Yang, Z.; Ai, C. Establishment of Pinus massoniana-Lactarius hatsudake Symbiosis. Forests 2024, 15, 578. [Google Scholar] [CrossRef]
- Xing, Y.; Ree, R.H. Uplift-driven diversification in the Hengduan Mountains, a temperate biodiversity hotspot. Proc. Natl. Acad. Sci. USA 2017, 114, E3444–E3451. [Google Scholar] [CrossRef]
- Wang, B.; Mao, J.F.; Zhao, W.; Wang, X.R. Impact of geography and climate on the genetic differentiation of the subtropical pine Pinus yunnanensis. PLoS ONE 2013, 8, e67345. [Google Scholar] [CrossRef]
- Xu, Y.; Cai, N.; Woeste, K.; Kang, X.; He, C.; Li, G.; Chen, S.; Duan, A. Genetic diversity and population structure of Pinus yunnanensis by simple sequence repeat markers. For. Sci. 2016, 62, 38–47. [Google Scholar] [CrossRef]
- Xu, J. Fungal DNA Barcoding. Genome 2016, 59, 913–932. [Google Scholar] [CrossRef] [PubMed]
- Xu, J.; Yoell, H.J.; Anderson, J.B. An efficient protocol for isolating DNA from higher fungi. Trends Genet. 1996, 10, 26–27. [Google Scholar] [CrossRef]
- Thiel, T.; Michalek, W.; Varshney, R.; Graner, A. Exploiting EST databases for the development and characterization of gene-derived SSR-markers in barley (Hordeum vulgare L.). Theor. Appl. Genet. 2003, 106, 411–422. [Google Scholar] [CrossRef]
- Rozen, S.; Skaletsky, H. Primer3 on the WWW for general users and for biologist programmers. In Bioinformatics Methods and Protocols. Methods in Molecular Biology™; Misener, S., Krawetz, S.A., Eds.; Humana Press: Totowa, NJ, USA, 2000; Volume 132. [Google Scholar]
- Holland, M.M.; Parson, W. GeneMarker® HID: A reliable software tool for the analysis of forensic STR data. J. Forensic Sci. 2011, 56, 29–35. [Google Scholar] [CrossRef] [PubMed]
- Kalinowski, S.T.; Taper, M.L.; Marshall, T.C. Revising how the computer program CERVUS accommodates genotyping error increases success in paternity assignment. Mol. Ecol. 2007, 16, 1099–1106. [Google Scholar] [CrossRef]
- Peakall, R.; Smouse, P.E. GenAlEx 6: Genetic analysis in Excel. Population genetic software for teaching and research. Mol. Ecol. Notes 2006, 6, 288–295. [Google Scholar] [CrossRef]
- Peakall, R.; Smouse, P.E. GenAlEx 6.5: Genetic analysis in Excel. Population genetic software for teaching and research-An update. Bioinformatics 2012, 28, 2537–2539. [Google Scholar] [CrossRef] [PubMed]
- Excoffier, L.; Smouse, P.E.; Quattro, J.M. Analysis of molecular variance inferred from metric distances among DNA haplotypes: Application to human mitochondrial DNA restriction data. Genetics 1992, 131, 479–491. [Google Scholar] [CrossRef]
- Kamvar, Z.N.; Tabima, J.F.; Grünwald, N.J. Poppr: An R package for genetic analysis of populations with clonal, partially clonal, and/or sexual reproduction. PeerJ 2014, 2, e281. [Google Scholar] [CrossRef] [PubMed]
- Stefan Van Dongen, T.; Winnepenninckx, B. Multiple UPGMA and neighbor-joining trees and the performance of some computer packages. Mol. Biol. Evol. 1996, 13, 309–313. [Google Scholar]
- Kumar, S.; Stecher, G.; Li, M.; Knyaz, C.; Tamura, K. MEGA X: Molecular evolutionary genetics analysis across computing platforms. Mol. Biol. Evol. 2018, 35, 1547–1549. [Google Scholar] [CrossRef]
- Letunic, I.; Bork, P. Interactive Tree of Life (iTOL) v6: Recent updates to the phylogenetic tree display and annotation tool. Nucleic Acids Res. 2024, 52, W78–W82. [Google Scholar] [CrossRef]
- Evanno, G.; Regnaut, S.; Goudet, J. Detecting the number of clusters of individuals using the software STRUCTURE: A simulation study. Mol. Ecol. 2005, 14, 2611–2620. [Google Scholar] [CrossRef]
- Earl, D.A.; VonHoldt, B.M. STRUCTURE HARVESTER: A website and program for visualizing STRUCTURE output and implementing the Evanno method. Conserv. Genet. Resour. 2012, 4, 359–361. [Google Scholar] [CrossRef]
- Rosenberg, N.A. DISTRUCT: A program for the graphical display of population structure. Mol. Ecol. Notes 2004, 4, 137–138. [Google Scholar] [CrossRef]
- Jakobsson, M.; Rosenberg, N.A. CLUMPP: A cluster matching and permutation program for dealing with label switching and multimodality in analysis of population structure. Bioinformatics 2007, 23, 1801–1806. [Google Scholar] [CrossRef]
- Jombart, T.; Ahmed, I. adegenet 1.3-1: New tools for the analysis of genome-wide SNP data. Bioinformatics 2011, 27, 3070–3071. [Google Scholar] [CrossRef]
- Sha, T.; Zhang, H.; Ding, H.; Li, Z.; Cheng, L.; Zhao, Z.; Zhang, Y. Genetic diversity of Tricholoma matsutake in Yunnan Province. Chin. Sci. Bull. 2007, 52, 1212–1216. [Google Scholar] [CrossRef]
- Xu, J.; Sha, T.; Li, Y.C.; Zhao, Z.W.; Yang, Z.L. Recombination and genetic differentiation among natural populations of the ectomycorrhizal mushroom Tricholoma matsutake from southwestern China. Mol. Ecol. 2008, 17, 1238–1247. [Google Scholar] [CrossRef]
- Wang, P.; Zhang, Y.; Mi, F.; Tang, X.; He, X.; Cao, Y.; Liu, C.; Yang, D.; Dong, J.; Zhang, K.; et al. Recent advances in population genetics of ectomycorrhizal mushrooms Russula spp. Mycology 2015, 6, 110–120. Mycology 2015, 6, 110–120. [Google Scholar] [CrossRef]
- Zhao, K.; Korfanty, G.A.; Xu, J.; Thorn, R.G. Genetic analyses of discrete geographic samples of a golden Chanterelle in Canada reveal evidence for recent regional differentiation. Genes 2022, 13, 1110. [Google Scholar] [CrossRef]
- Pildain, M.B.; Marchelli, P.; Azpilicueta, M.M.; Starik, C.; Barroetaveña, C. Understanding introduction history: Genetic structure and diversity of the edible ectomycorrhizal fungus, Suillus luteus, in Patagonia (Argentina). Mycologia 2021, 113, 715–724. [Google Scholar] [CrossRef]
- Yu, H.; Zhang, L.; Shang, X.; Peng, B.; Li, Y.; Xiao, S.; Tan, Q.; Fu, Y. Chromosomal genome and population genetic analyses to reveal genetic architecture, breeding history and genes related to cadmium accumulation in Lentinula edodes. BMC Genom. 2022, 23, 120. [Google Scholar] [CrossRef]
- Branco, S.; Gladieux, P.; Ellison, C.E.; Kuo, A.; LaButti, K.; Lipzen, A.; Grigoriev, I.V.; Liao, H.-L.; Vilgalys, R.; Peay, K.G.; et al. Genetic isolation between two recently diverged populations of a symbiotic fungus. Mol. Ecol. 2015, 24, 2747–2758. [Google Scholar] [CrossRef] [PubMed]
- Branco, S.; Bi, K.; Liao, H.-L.; Gladieux, P.; Badouin, H.; Ellison, C.E.; Nguyen, N.H.; Vilgalys, R.; Peay, K.G.; Taylor, J.W.; et al. Continental-level population differentiation and environmental adaptation in the mushroom Suillus brevipes. Mol. Ecol. 2017, 26, 2063–2076. [Google Scholar] [CrossRef]
- Charlesworth, D.; Charlesworth, B. Inbreeding depression and its evolutionary consequences. Annu. Rev. Ecol. Syst. 1987, 18, 237–268. [Google Scholar] [CrossRef]
- Wigginton, J.E.; Cutler, D.J.; Abecasis, G.R. A note on exact tests of Hardy-Weinberg equilibrium. Am. J. Hum. Genet. 2005, 76, 887–893. [Google Scholar] [CrossRef]
- Yorisue, T.; Iguchi, A.; Yasuda, N.; Yoshioka, Y.; Sato, T.; Fujita, Y. Evaluating the effect of overharvesting on genetic diversity and genetic population structure of the coconut crab. Sci. Rep. 2020, 10, 10026. [Google Scholar] [CrossRef]
- Hasselgren, M.; Dussex, N.; von Seth, J.; Angerbjörn, A.; Olsen, R.A.; Dalén, L.; Norén, K. Genomic and fitness consequences of inbreeding in an endangered carnivore. Mol. Ecol. 2021, 30, 2790–2799. [Google Scholar] [CrossRef]
- Xu, J. Analysis of inbreeding depression in Agaricus bisporus. Genetics 1995, 141, 137–145. [Google Scholar] [CrossRef] [PubMed]
- Mi, F.; Zhang, Y.; Yang, D.; Tang, X.; Wang, P.; He, X.; Zhang, Y.; Dong, J.; Cao, Y.; Liu, C.; et al. Evidence for inbreeding and genetic differentiation among geographic populations of the saprophytic mushroom Trogia venenata from southwestern China. PLoS ONE 2016, 11, e0149507. [Google Scholar] [CrossRef] [PubMed][Green Version]
- Lee, H.Y.; Moon, S.; Ro, H.S.; Chung, J.W.; Ryu, H. Analysis of genetic diversity and population structure of wild strains and cultivars using genomic SSR markers in Lentinula edodes. Mycobiology 2020, 48, 115–121. [Google Scholar] [CrossRef]
- Brejon Lamartinière, E.; Tremble, K.; Dentinger, B.T.; Dasmahapatra, K.K.; Hoffman, J.I. Runs of homozygosity reveal contrasting histories of inbreeding across global lineages of the edible porcini mushroom, Boletus edulis. Mol. Ecol. 2024, 33, e17470. [Google Scholar] [CrossRef]
- Zhong, J.; Xu, J.; Zhang, P. Diversity, dispersal and mode of reproduction of Amanita exitialis in Southern China. Genes 2021, 12, 1907. [Google Scholar] [CrossRef] [PubMed]
- Jalalzadeh, B.; Barroso, G.; Savoie, J.M.; Callac, P. Experimental outcrossing in Agaricus bisporus revealed a major and unexpected involvement of airborne mycelium fragments. J. Fungi 2022, 8, 1278. [Google Scholar] [CrossRef] [PubMed]
- Li, H.; Shi, L.; Tang, W.; Xia, W.; Zhong, Y.; Xu, X.; Xie, B.; Tao, Y. Comprehensive genetic analysis of monokaryon and dikaryon populations provides insight into cross-breeding of Flammulina filiformis. Front. Microbiol. 2022, 13, 887259. [Google Scholar] [CrossRef] [PubMed]
- Xu, J.; Kerrigan, R.W.; Callac, P.; Horgen, P.A.; Anderson, J.B. The genetic structure of natural populations of Agaricus bisporus, the commercial button mushroom. J. Hered. 1997, 88, 482–488. [Google Scholar] [CrossRef]
- Xu, J.; Kerrigan, R.W.; Sonnenberg, A.S.; Callac, P.; Horgen, P.A.; Anderson, J.B. Mitochondrial DNA variation in natural populations of the mushroom Agaricus bisporus. Mol. Ecol. 1998, 7, 19–33. [Google Scholar] [CrossRef]




| Code | City | Province | Sample Size | Altitude (Meters Above Sea Level) | Main Host Plant |
|---|---|---|---|---|---|
| BS | Baoshan | Yunnan | 20 | 1200–1600 m | Pinus massoniana |
| DL | Dali | Yunnan | 13 | 2100–2600 m | Pinus yunnanensis |
| DZ | Dazhou | Sichuan | 20 | 800–1200 m | Pinus massoniana |
| LJ | Lijiang | Yunnan | 7 | 2600–3200 m | Pinus yunnanensis |
| NJ | Nujiang | Yunnan | 9 | 1500–2700 m | Pinus yunnanensis |
| PE | Pu’er | Yunnan | 6 | 1200–1500 m | Pinus kesiya |
| PT | Pingtang | Guizhou | 22 | 600–1500 m | Pinus massoniana |
| QN | Qiandongnan | Guizhou | 5 | 1500–1600 m | Pinus massoniana |
| Total | 102 | ||||
| ID | Repeat Motif | Forward Primer (5′-3′) | Tm | Reverse Primer (5′-3′) | Tm | Contig | Nucleotide Span | Dye Label |
|---|---|---|---|---|---|---|---|---|
| Lh1 | CA | GCCAAATTTGACATCGCACG | 59.02 | ACGGAGATACAACGAGGCAA | 59.11 | 054 | 321,916–322,114 | 6-FAM |
| Lh4 | GT | GGCAGTGGTCCATTTGTGAG | 59.12 | TTGACTTCCCACAG-CTTTGC | 58.97 | 359 | 34,257–34,451 | 6-FAM |
| Lh5 | TTA | CCGTGCCGTTCTTCC-AATAG | 58.99 | CCAAATCACATTAGGCCACCA | 58.54 | 034 | 195,359–195,544 | 6-FAM |
| Lh8 | GGT | ATGTCCCAAACCCA-ACAAGC | 58.74 | TCCTAGTCGTCCATTTCCCC | 58.97 | 159 | 38,015–38,224 | 6-FAM |
| Lh14 | AG | TGGAAAGTTGGTCGACGGTA | 58.96 | AGCACCAAATCCGCCTAGT | 59.01 | 062 | 52,079–52,321 | 6-FAM |
| Population | Na | Ne | uH |
|---|---|---|---|
| BS | 5.600 ± 1.208 | 3.497 ± 0.889 | 0.674 ± 0.062 |
| DL | 7.200 ± 1.200 | 3.990 ±0.800 | 0.729 ± 0.067 |
| DZ | 7.400 ± 1.288 | 4.669 ± 0.721 | 0.781 ± 0.041 |
| LJ | 5.800 ± 0.663 | 4.132 ± 0.776 | 0.782 ± 0.048 |
| NJ | 6.000 ± 0.548 | 4.236 ± 0.316 | 0.803 ± 0.021 |
| PE | 6.000 ± 1.049 | 4.145 ± 1.002 | 0.748 ± 0.088 |
| PT | 6.400 ± 1.122 | 4.108 ± 0.936 | 0.720 ± 0.061 |
| QN | 5.000 ± 0.447 | 3.738 ± 0.228 | 0.809 ± 0.021 |
| Population | Locus | Observed Heterozygotes | Expected Heterozygotes | HWE Chi-Square Value |
|---|---|---|---|---|
| BS | Lh1 | 0 | 13.700 | 100.000 *** |
| Lh4 | 12 | 17.125 | 102.117 *** | |
| Lh5 | 4 | 13.688 | 60.408 *** | |
| Lh8 | 0 | 9.700 | 40.000 *** | |
| Lh14 | 1 | 12.075 | 40.408 *** | |
| DL | Lh1 | 0 | 10.000 | 65.000 *** |
| Lh4 | 2 | 11.000 | 91.520 *** | |
| Lh5 | 8 | 10.154 | 81.725 * | |
| Lh8 | 4 | 6.462 | 26.642 ** | |
| Lh14 | 4 | 7.923 | 21.031 * | |
| DZ | Lh1 | 1 | 16.125 | 120.118 *** |
| Lh4 | 0 | 13.100 | 60.000 *** | |
| Lh5 | 20 | 17.988 | 111.190 ** | |
| Lh8 | 1 | 13.475 | 60.089 *** | |
| Lh14 | 20 | 16.500 | 122.061 *** | |
| LJ | Lh1 | 2 | 6.000 | 42.778 * |
| Lh4 | 1 | 5.214 | 21.280 * | |
| Lh5 | 6 | 6.607 | 22.286 | |
| Lh8 | 4 | 5.286 | 23.030 | |
| Lh14 | 1 | 4.071 | 21.000 ** | |
| NJ | Lh1 | 2 | 6.778 | 38.469 *** |
| Lh4 | 2 | 7.222 | 45.360 ** | |
| Lh5 | 5 | 6.889 | 22.360 | |
| Lh8 | 5 | 7.056 | 16.650 | |
| Lh14 | 1 | 6.617 | 18.184 ** | |
| PE | Lh1 | 4 | 5.167 | 42.667 |
| Lh4 | 5 | 4.917 | 30.000 | |
| Lh5 | 3 | 4.417 | 12.000 | |
| Lh8 | 2 | 2.500 | 12.074 | |
| Lh14 | 1 | 3.583 | 12.122 | |
| PT | Lh1 | 0 | 18.182 | 154.000 *** |
| Lh4 | 0 | 18.818 | 198.000 *** | |
| Lh5 | 3 | 11.932 | 46.444 *** | |
| Lh8 | 2 | 14.091 | 44.220 *** | |
| Lh14 | 2 | 14.409 | 44.321 *** | |
| QN | Lh1 | 1 | 3.700 | 20.000* |
| Lh4 | 1 | 3.300 | 10.200 | |
| Lh5 | 3 | 3.800 | 16.250 | |
| Lh8 | 2 | 3.800 | 25.000 * | |
| Lh14 | 0 | 3.600 | 15.000 * |
| Source | df | SS | MS | Est. Var. | % Contribution |
|---|---|---|---|---|---|
| Among Regions | 2 | 7954.176 | 3977.088 | 0.000 | 0 |
| Among Local Pops | 5 | 18,778.340 | 3755.668 | 353.815 | 60.32 *** |
| Within Local Pops | 94 | 21,879.955 | 232.765 | 232.765 | 39.68 *** |
| Total | 101 | 48,612.471 | 586.581 | 100 |
| BS | DL | DZ | LJ | NJ | PE | PT | QN | |
|---|---|---|---|---|---|---|---|---|
| BS | 0.000 | |||||||
| DL | 0.599 *** | 0.000 | ||||||
| DZ | 0.465 *** | 0.408 *** | 0.000 | |||||
| LJ | 0.621 *** | 0.017 | 0.394 *** | 0.000 | ||||
| NJ | 0.604 *** | 0.033 | 0.336 *** | 0.000 | 0.000 | |||
| PE | 0.698 *** | 0.175 *** | 0.504 *** | 0.000 | 0.026 | 0.000 | ||
| PT | 0.168 *** | 0.380 *** | 0.418 *** | 0.413 *** | 0.385 *** | 0.505 *** | 0.000 | |
| QN | 0.560 *** | 0.102 * | 0.314 *** | 0.000 | 0.000 | 0.000 | 0.333 *** | 0.000 |
Disclaimer/Publisher’s Note: The statements, opinions and data contained in all publications are solely those of the individual author(s) and contributor(s) and not of MDPI and/or the editor(s). MDPI and/or the editor(s) disclaim responsibility for any injury to people or property resulting from any ideas, methods, instructions or products referred to in the content. |
© 2025 by the authors. Licensee MDPI, Basel, Switzerland. This article is an open access article distributed under the terms and conditions of the Creative Commons Attribution (CC BY) license (https://creativecommons.org/licenses/by/4.0/).
Share and Cite
Zhao, K.; Mao, M.; Wang, X.; Xu, J. Inbreeding and Genetic Differentiation Among Geographic Populations of Lactarius hatsudake in Southwest China. J. Fungi 2025, 11, 438. https://doi.org/10.3390/jof11060438
Zhao K, Mao M, Wang X, Xu J. Inbreeding and Genetic Differentiation Among Geographic Populations of Lactarius hatsudake in Southwest China. Journal of Fungi. 2025; 11(6):438. https://doi.org/10.3390/jof11060438
Chicago/Turabian StyleZhao, Kuan, Mingwei Mao, Xianghua Wang, and Jianping Xu. 2025. "Inbreeding and Genetic Differentiation Among Geographic Populations of Lactarius hatsudake in Southwest China" Journal of Fungi 11, no. 6: 438. https://doi.org/10.3390/jof11060438
APA StyleZhao, K., Mao, M., Wang, X., & Xu, J. (2025). Inbreeding and Genetic Differentiation Among Geographic Populations of Lactarius hatsudake in Southwest China. Journal of Fungi, 11(6), 438. https://doi.org/10.3390/jof11060438

