CRYPTOMICSDB: Revealing the Molecular Landscape of Cryptococcosis
Abstract
1. Introduction
2. Materials and Methods
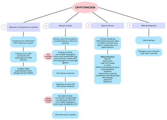
2.1. Selection of Published Scientific Literature
2.2. Data Extraction
2.3. Gene Ontology Analysis
2.4. Webpage Construction
3. Results and Discussion
4. Conclusions
Supplementary Materials
Author Contributions
Funding
Institutional Review Board Statement
Informed Consent Statement
Data Availability Statement
Conflicts of Interest
References
- Zhou, Y.; Huang, Y.; Yang, C.; Zang, X.; Deng, H.; Liu, J.; Zhao, E.; Tian, T.; Pan, L.; Xue, X. The Pathways and the Mechanisms by Which Cryptococcus Enters the Brain. Mycology 2024, 15, 345–359. [Google Scholar] [CrossRef] [PubMed]
- Jani, A.; Reigler, A.N.; Leal, S.M., Jr.; McCarty, T.P. Updates in Cryptococcosis. Infect. Dis. Clin. N. Am. 2024. [Google Scholar] [CrossRef]
- CDC. Cryptococcosis Facts and Stats. Available online: https://www.cdc.gov/cryptococcosis/data-research/index.html (accessed on 21 January 2025).
- Cryptococcal Disease: What’s New and Important. Available online: https://www.who.int/news/item/01-03-2018-cryptococcal-disease-what-s-new-and-important (accessed on 7 February 2025).
- Lucas Júnior, J.; dos Santos, I.B.; Pinto Junior, V.L.; Nicola, A.M. Distribution of Cryptococcus gattii molecular types in Brazil: A bibliographic review. Comun. Ciênc. Saúde 2016, 27, 159–166. (In Portuguese) [Google Scholar] [CrossRef]
- Vu, K.; Eigenheer, R.A.; Phinney, B.S.; Gelli, A. Cryptococcus Neoformans Promotes Its Transmigration into the Central Nervous System by Inducing Molecular and Cellular Changes in Brain Endothelial Cells. Infect. Immun. 2013, 81, 3139–3147. [Google Scholar] [CrossRef] [PubMed]
- Missall, T.A.; Pusateri, M.E.; Lodge, J.K. Thiol Peroxidase Is Critical for Virulence and Resistance to Nitric Oxide and Peroxide in the Fungal Pathogen, Cryptococcus Neoformans: Thiol Peroxidases in a Fungal Pathogen. Mol. Microbiol. 2004, 51, 1447–1458. [Google Scholar] [CrossRef] [PubMed]
- Calegari-Alves, Y.P.; da Rosa, R.L.; Costa, R.P.; Innocente-Alves, C.; Faustino, A.M.; Yates, J.R., 3rd; Beys-da-Silva, W.O.; Santi, L. Lavandula angustifolia Oil Induces Oxidative Stress, Stiffening of Membranes, and Cell Wall in Cryptococcus spp. Can. J. Microbiol. 2025, 71, 1–13. [Google Scholar] [CrossRef] [PubMed]
- Idnurm, A.; Bahn, Y.-S.; Nielsen, K.; Lin, X.; Fraser, J.A.; Heitman, J. Deciphering the Model Pathogenic Fungus Cryptococcus Neoformans. Nat. Rev. Microbiol. 2005, 3, 753–764. [Google Scholar] [CrossRef] [PubMed]
- Rodrigues, M.L. Funding and Innovation in Diseases of Neglected Populations: The Paradox of Cryptococcal Meningitis. PLoS Negl. Trop. Dis. 2016, 10, e0004429. [Google Scholar] [CrossRef] [PubMed]
- Kwon-Chung, K.J.; Fraser, J.A.; Doering, T.L.; Wang, Z.; Janbon, G.; Idnurm, A.; Bahn, Y.-S. Cryptococcus Neoformans and Cryptococcus Gattii, the Etiologic Agents of Cryptococcosis. Cold Spring Harb. Perspect. Med. 2014, 4, a019760. [Google Scholar] [CrossRef] [PubMed]



| Gene ID | Gene ID According to UniProt |
|---|---|
| Gene or protein name | Official gene or protein name for each entry |
| Log2 fold change | Criteria applied to define as differentially expressed gene or protein |
| p-value | Statistical criteria applied to define as differentially expressed gene or protein |
| Organism | Organism described as a sample in the study, for example, Mus musculus |
| Cryptococcus species | Complex of species causing infection: Cryptococcus neoformans or Cryptococcus gattii |
| Differential expression | Gene or protein expression according to the parameters described in the study |
| Comparison between groups | For example, comparing infected vs. control groups |
| Method | Transcriptomics or proteomics |
| Approach | Technique applied according to the method described in the paper |
Disclaimer/Publisher’s Note: The statements, opinions and data contained in all publications are solely those of the individual author(s) and contributor(s) and not of MDPI and/or the editor(s). MDPI and/or the editor(s) disclaim responsibility for any injury to people or property resulting from any ideas, methods, instructions or products referred to in the content. |
© 2025 by the authors. Licensee MDPI, Basel, Switzerland. This article is an open access article distributed under the terms and conditions of the Creative Commons Attribution (CC BY) license (https://creativecommons.org/licenses/by/4.0/).
Share and Cite
Calegari-Alves, Y.P.; Innocente-Alves, C.; Costa, R.P.; Faustino, A.M.; Farias, K.S.S.; Boiani, M.; Gonçalves, B.S.A.; Dorn, M.; Beys-da-Silva, W.O.; Santi, L. CRYPTOMICSDB: Revealing the Molecular Landscape of Cryptococcosis. J. Fungi 2025, 11, 425. https://doi.org/10.3390/jof11060425
Calegari-Alves YP, Innocente-Alves C, Costa RP, Faustino AM, Farias KSS, Boiani M, Gonçalves BSA, Dorn M, Beys-da-Silva WO, Santi L. CRYPTOMICSDB: Revealing the Molecular Landscape of Cryptococcosis. Journal of Fungi. 2025; 11(6):425. https://doi.org/10.3390/jof11060425
Chicago/Turabian StyleCalegari-Alves, Yohana Porto, Camila Innocente-Alves, Renata Pereira Costa, Aline Martins Faustino, Karyn Scheffler Schirma Farias, Mateus Boiani, Bruno Samuel Ardenghi Gonçalves, Marcio Dorn, Walter Orlando Beys-da-Silva, and Lucélia Santi. 2025. "CRYPTOMICSDB: Revealing the Molecular Landscape of Cryptococcosis" Journal of Fungi 11, no. 6: 425. https://doi.org/10.3390/jof11060425
APA StyleCalegari-Alves, Y. P., Innocente-Alves, C., Costa, R. P., Faustino, A. M., Farias, K. S. S., Boiani, M., Gonçalves, B. S. A., Dorn, M., Beys-da-Silva, W. O., & Santi, L. (2025). CRYPTOMICSDB: Revealing the Molecular Landscape of Cryptococcosis. Journal of Fungi, 11(6), 425. https://doi.org/10.3390/jof11060425

