Vegetable Oil as a Carbon Resource and Growth Elicitor for the Liquid Fermentation of Poria cocos
Abstract
1. Introduction
2. Materials and Methods
2.1. Chemicals
2.2. Strain, Media, and Fermentation
2.3. Measurement of Biomass
2.4. Measurement of Triterpenoid
2.5. Measurement of Nitride Oxide (NO)
2.6. Measurement of Reactive Oxygen Species (ROS)
2.7. Measurement of Membrane Fluidity
2.8. RNA Extraction and Sequencing
2.9. Statistical Analysis
3. Results
3.1. Effect of Various Vegetable Oils on the Liquid Fermentation of P. cocos
3.2. Optimization of Olive Oil in the Fermentation of P. cocos
3.3. The Optimal Liquid Fermentation of P. cocos
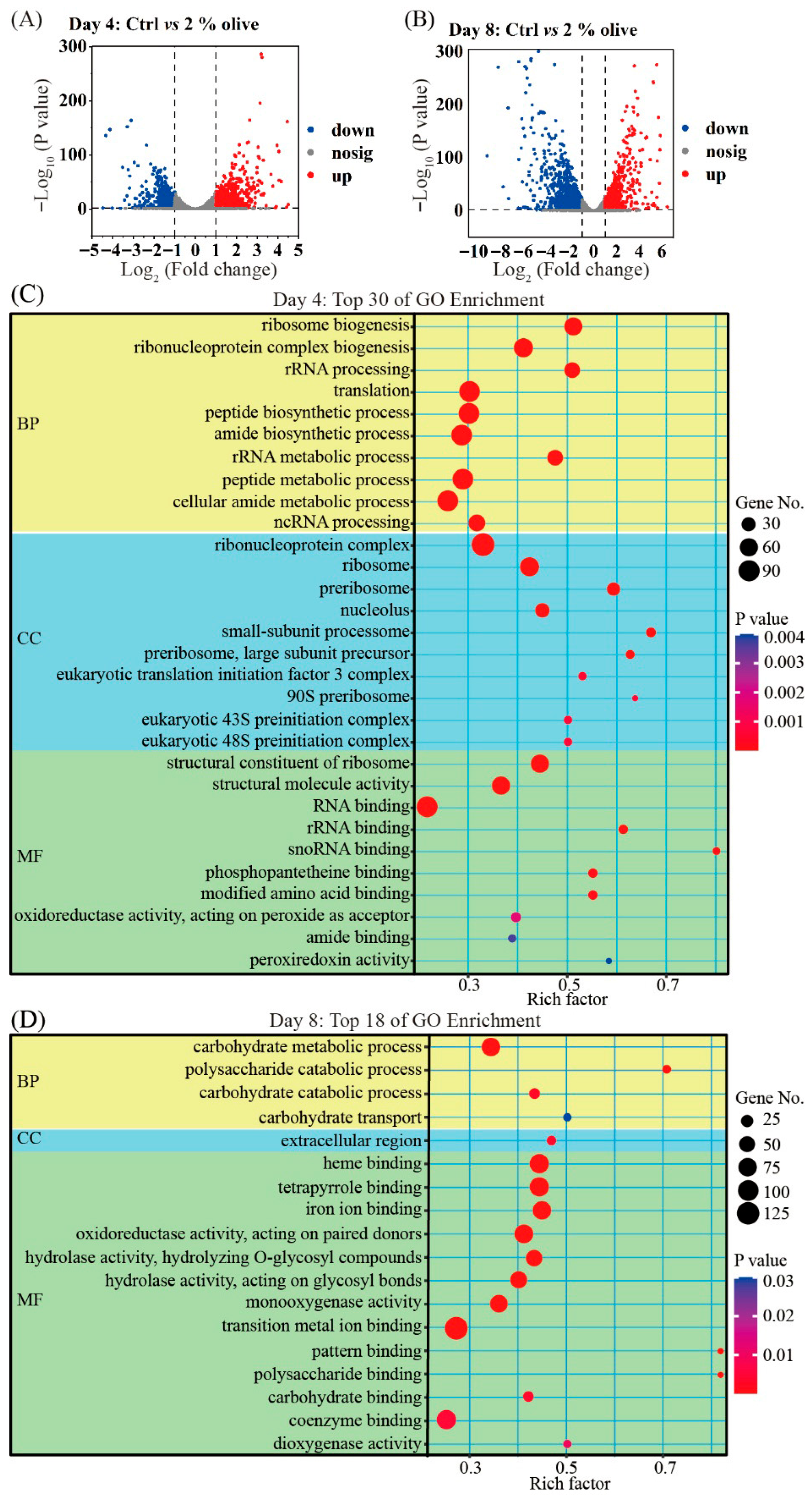
3.4. Differential Transcriptome Analysis
4. Discussion
5. Conclusions
Author Contributions
Funding
Institutional Review Board Statement
Informed Consent Statement
Data Availability Statement
Conflicts of Interest
References
- Illana, C. Medicinal interest of Poria cocos (= Wolfiporia extensa). Rev. Iberoam. Micol. 2009, 26, 103–107. [Google Scholar]
- Chen, B.; Zhang, J.; Han, J.; Zhao, R.; Bao, L.; Huang, Y.; Liu, H. Lanostane Triterpenoids with Glucose-Uptake-Stimulatory Activity from Peels of the Cultivated Edible Mushroom Wolfiporia cocos. J. Agric. Food Chem. 2019, 67, 7348–7364. [Google Scholar] [CrossRef]
- Li, Y.; Wang, Y. Differentiation and comparison of Wolfiporia cocos raw materials based on multi-spectral information fusion and chemometric methods. Sci. Rep. 2018, 8, 13043. [Google Scholar] [CrossRef]
- Lee, J.-H.; Lee, Y.J.; Shin, J.-K.; Nam, J.-W.; Nah, S.-Y.; Kim, S.-H.; Jeong, J.-H.; Kim, Y.; Shin, M.; Hong, M.; et al. Effects of triterpenoids from Poria cocos Wolf on the serotonin type 3A receptor-mediated ion current in Xenopus oocytes. Eur. J. Pharmacol. 2009, 615, 27–32. [Google Scholar] [CrossRef]
- Akihisa, T.; Nakamura, Y.; Tokuda, H.; Uchiyama, E.; Suzuki, T.; Kimura, Y.; Uchikura, K.; Nishino, H. Triterpene Acids from Poria cocos and Their Anti-Tumor-Promoting Effects. J. Nat. Prod. 2007, 70, 948–953. [Google Scholar] [CrossRef]
- Dong, H.-J.; Xue, Z.-Z.; Geng, Y.-L.; Wang, X.; Yang, B. Lanostane triterpenes isolated from epidermis of Poria cocos. Phytochem. Lett. 2017, 22, 102–106. [Google Scholar] [CrossRef]
- Schmidt-Dannert, C. Biosynthesis of Terpenoid Natural Products in Fungi. In Biotechnology of Isoprenoids; Schrader, J., Bohlmann, J., Eds.; Springer International Publishing: Cham, Switzerland, 2015; pp. 19–61. [Google Scholar]
- Jin, J.; Zhou, R.; Xie, J.; Ye, H.; Liang, X.; Zhong, C.; Shen, B.; Qin, Y.; Zhang, S.; Huang, L. Insights into Triterpene Acids in Fermented Mycelia of Edible Fungus Poria cocos by a Comparative Study. Molecules 2019, 24, 1331. [Google Scholar] [CrossRef] [PubMed]
- Niu, S.; Hao, L.M.; Zhao, S.X.; Wang, F.F.; Du, C.H. Optimization of Liquid Fermentation for Mycelial Growth and Extracellular Polysaccharide Production by Poria cosos. Adv. Mater. Res. 2012, 554–556, 962–968. [Google Scholar] [CrossRef]
- Wang, D.; Huang, C.; Zhao, Y.; Wang, L.; Yang, Y.; Wang, A.; Zhang, Y.; Hu, G.; Jia, J. Comparative Studies on Polysaccharides, Triterpenoids, and Essential Oil from Fermented Mycelia and Cultivated Sclerotium of a Medicinal and Edible Mushroom, Poria Cocos. Molecules 2020, 25, 1269. [Google Scholar] [CrossRef]
- Lama, S.; Seol, E.; Park, S. Metabolic engineering of Klebsiella pneumoniae J2B for the production of 1,3-propanediol from glucose. Bioresour. Technol. 2017, 245, 1542–1550. [Google Scholar] [CrossRef]
- Park, Y.S.; Momose, I.; Tsunoda, K.; Okabe, M. Enhancement of cephamycin C production using soybean oil as the sole carbon source. Appl. Microbiol. Biotechnol. 1994, 40, 773–779. [Google Scholar] [CrossRef]
- Yang, F.-C.; Ke, Y.-F.; Kuo, S.-S. Effect of fatty acids on the mycelial growth and polysaccharide formation by Ganoderma lucidum in shake flask cultures. Enzym. Microb. Technol. 2000, 27, 295–301. [Google Scholar] [CrossRef]
- Conti, E.; Stredansky, M.; Stredanska, S.; Zanetti, F. γ-Linolenic acid production by solid-state fermentation of Mucorales strains on cereals. Bioresour. Technol. 2001, 76, 283–286. [Google Scholar] [CrossRef] [PubMed]
- Tang, J.; Qian, Z.; Wu, H. Enhancing cordycepin production in liquid static cultivation of Cordyceps militaris by adding vegetable oils as the secondary carbon source. Bioresour. Technol. 2018, 268, 60–67. [Google Scholar] [CrossRef] [PubMed]
- Ma, T.-W.; Lai, Y.; Yang, F.-C. Enhanced production of triterpenoid in submerged cultures of Antrodia cinnamomea with the addition of citrus peel extract. Bioprocess. Biosyst. Eng. 2014, 37, 2251–2261. [Google Scholar] [CrossRef] [PubMed]
- Kagliwal, L.D.; Survase, S.A.; Singhal, R.S. A novel medium for the production of cephamycin C by Nocardia lactamdurans using solid-state fermentation. Bioresour. Technol. 2009, 100, 2600–2606. [Google Scholar] [CrossRef]
- Choi, D.; Park, S.-S.; Ahn, B.-K.; Lim, D.-H.; Lee, Y.-W.; Moon, J.-H.; Shin, D.-Y. Studies on production of gentamicin from Micromonosporas purpurea using crude vegetable oils. Process Biochem. 2008, 43, 835–841. [Google Scholar] [CrossRef]
- Ifejika, V.E.; Joel, O.F.; Aimikhe, V.J. Characterization of selected plant seed oils as anti-foam agents in natural gas treatment units. Biomass Convers. Biorefinery 2024, 14, 771–779. [Google Scholar] [CrossRef]
- Hsieh, C.; Wang, H.-L.; Chen, C.-C.; Hsu, T.-H.; Tseng, M.-H. Effect of plant oil and surfactant on the production of mycelial biomass and polysaccharides in submerged culture of Grifola frondosa. Biochem. Eng. J. 2008, 38, 198–205. [Google Scholar] [CrossRef]
- Xu, X.; Pan, L.; Liu, Y.; Lu, T.; Sun, Z. Enhanced capacitive deionization performance of graphene by nitrogen doping. J. Colloid Interface Sci. 2015, 445, 143–150. [Google Scholar] [CrossRef]
- Hashimoto, M.; Hossain, S. Fatty Acids: From Membrane Ingredients to Signaling Molecules. In Biochemistry and Health Benefits of Fatty Acids; Waisundara, V., Ed.; IntechOpen: London, UK, 2018; pp. 1–20. [Google Scholar]
- Lim, G.-H.; Singhal, R.; Kachroo, A.; Kachroo, P. Fatty Acid- and Lipid-Mediated Signaling in Plant Defense. Annu. Rev. Phytopathol. 2017, 55, 505–536. [Google Scholar] [CrossRef]
- Yang, L.; Tang, J.; Chen, J.J.; Peng, A.Y.; Wang, Q.M.; Rao, L.Q.; Yang, H.; Zhang, X.W.; Yang, H.Z.; Zhang, C.; et al. Transcriptome analysis of three cultivars of Poria cocos reveals genes related to the biosynthesis of polysaccharides. J. Asian Nat. Prod. Res. 2019, 21, 462–475. [Google Scholar] [CrossRef]
- Chen, S.; Xu, J.; Liu, C.; Zhu, Y.; Nelson, D.R.; Zhou, S.; Li, C.; Wang, L.; Guo, X.; Sun, Y.; et al. Genome sequence of the model medicinal mushroom Ganoderma lucidum. Nat. Commun. 2012, 3, 913. [Google Scholar] [CrossRef]
- Gao, J.P.; Wang, D.; Cao, L.Y.; Sun, H.F. Transcriptome sequencing of Codonopsis pilosula and identification of candidate genes involved in polysaccharide biosynthesis. PLoS ONE 2015, 10, e0117342. [Google Scholar] [CrossRef]
- Mutz, K.-O.; Heilkenbrinker, A.; Lönne, M.; Walter, J.-G.; Stahl, F. Transcriptome analysis using next-generation sequencing. Curr. Opin. Biotechnol. 2013, 24, 22–30. [Google Scholar] [CrossRef]
- Hu, Y.; Ahmed, S.; Li, J.; Luo, B.; Gao, Z.; Zhang, Q.; Li, X.; Hu, X. Improved ganoderic acids production in Ganoderma lucidum by wood decaying components. Sci. Rep. 2017, 7, 46623. [Google Scholar] [CrossRef] [PubMed]
- Wei, L.; Zhang, W.; Yin, L.; Yan, F.; Xu, Y.; Chen, F. Extraction optimization of total Triterpenoids from Jatropha curcas leaves using response surface methodology and evaluations of their antimicrobial and antioxidant capacities. Electron. J. Biotechnol. 2015, 18, 88–95. [Google Scholar] [CrossRef]
- Liu, Y.-N.; Zhang, T.-J.; Lu, X.-X.; Ma, B.-L.; Ren, A.; Shi, L.; Jiang, A.-L.; Yu, H.-S.; Zhao, M.-W. Membrane fluidity is involved in the regulation of heat stress induced secondary metabolism in Ganoderma lucidum. Environ. Microbiol. 2017, 19, 1653–1668. [Google Scholar] [CrossRef]
- Rangan, V.S.; Smith, S. Chapter 6 Fatty acid synthesis in eukaryotes. In New Comprehensive Biochemistry; Elsevier: Amsterdam, The Netherlands, 2002; Volume 36, pp. 151–179. [Google Scholar]
- Boskou, D.; Blekas, G.; Tsimidou, M. Olive Oil Composition. In Olive Oil, 2nd ed.; Boskou, D., Ed.; AOCS Press: Urbana, IL, USA, 2006; pp. 41–72. [Google Scholar]
- Maulucci, G.; Cohen, O.; Daniel, B.; Sansone, A.; Petropoulou, P.I.; Filou, S.; Spyridonidis, A.; Pani, G.; De Spirito, M.; Chatgilialoglu, C.; et al. Fatty acid-related modulations of membrane fluidity in cells: Detection and implications. Free Radic. Res. 2016, 50, S40–S50. [Google Scholar] [CrossRef] [PubMed]
- Louesdon, S.; Charlot-Rougé, S.; Tourdot-Maréchal, R.; Bouix, M.; Béal, C. Membrane fatty acid composition and fluidity are involved in the resistance to freezing of Lactobacillus buchneri R1102 and Bifidobacterium longum R0175. Microb. Biotechnol. 2015, 8, 311–318. [Google Scholar] [CrossRef]
- Park, J.-P.; Kim, S.-W.; Hwang, H.-J.; Cho, Y.-J.; Yun, J.-W. Stimulatory effect of plant oils and fatty acids on the exo-biopolymer production in Cordyceps militaris. Enzym. Microb. Technol. 2002, 31, 250–255. [Google Scholar] [CrossRef]
- Rosca, M.G.; Vazquez, E.J.; Chen, Q.; Kerner, J.; Kern, T.S.; Hoppel, C.L. Oxidation of fatty acids is the source of increased mitochondrial reactive oxygen species production in kidney cortical tubules in early diabetes. Diabetes 2012, 61, 2074–2083. [Google Scholar] [CrossRef]
- Luginbuehl, L.H.; Menard, G.N.; Kurup, S.; Van Erp, H.; Radhakrishnan, G.V.; Breakspear, A.; Oldroyd, G.E.D.; Eastmond, P.J. Fatty acids in arbuscular mycorrhizal fungi are synthesized by the host plant. Science 2017, 356, 1175–1178. [Google Scholar] [CrossRef]
- Poirier, Y.; Antonenkov, V.D.; Glumoff, T.; Hiltunen, J.K. Peroxisomal β-oxidation—A metabolic pathway with multiple functions. Biochim. Biophys. Acta-Mol. Cell Res. 2006, 1763, 1413–1426. [Google Scholar] [CrossRef]
- Wen, Y.-A.; Xing, X.; Harris, J.W.; Zaytseva, Y.Y.; Mitov, M.I.; Napier, D.L.; Weiss, H.L.; Mark Evers, B.; Gao, T. Adipocytes activate mitochondrial fatty acid oxidation and autophagy to promote tumor growth in colon cancer. Cell Death Dis. 2017, 8, e2593. [Google Scholar] [CrossRef] [PubMed]
- Bennett, M.J.; Sheng, F.; Saada, A. Biochemical assays of TCA cycle and β-oxidation metabolites. In Methods in Cell Biology; Pon, L.A., Schon, E.A., Eds.; Academic Press: Cambridge, MA, USA, 2020; Volume 155, pp. 83–120. [Google Scholar]
- Zhang, H.; Gomez, A.M.; Wang, X.; Yan, Y.; Zheng, M.; Cheng, H. ROS regulation of microdomain Ca2+ signalling at the dyads. Cardiovasc. Res. 2013, 98, 248–258. [Google Scholar] [CrossRef] [PubMed]






| Gene | Expression Abundance 1 | Annotation | |||
|---|---|---|---|---|---|
| Oil 4 | Ctrl 4 | Oil 8 | Ctrl 8 | ||
| WC07318 | 3.50 | 3.14 | 3.63 | 3.07 | Acetyl-CoA synthetase-like protein |
| WC09938 | 3.39 | 2.44 | 3.11 | 2.41 | Acyl-CoA N-acyltransferase |
| WC08049 | 2.65 | 2.45 | 2.60 | 2.53 | Putative acyl-CoA synthetase |
| WC08376 | 3.69 | 3.51 | 3.82 | 3.26 | Acyl-CoA N-acyltransferase |
| WC06746 | 3.43 | 3.21 | 3.31 | 3.28 | Acyl-CoA N-acyltransferase |
| WC00558 | 1.70 | 1.33 | 1.46 | 1.34 | Acyl-CoA dehydrogenase domain-like protein |
| WC05710 | 3.45 | 3.57 | 3.62 | 3.37 | Acyl-CoA dehydrogenase domain-like protein |
| WC02747 | 3.16 | 3.09 | 3.31 | 3.05 | Acetyl-CoA synthetase-like protein |
| Gene | Expression Abundance 1 | Annotation | |||
|---|---|---|---|---|---|
| Oil 4 | Ctrl 4 | Oil 8 | Ctrl 8 | ||
| WC11803 | 2.87 | 2.34 | 2.63 | 1.97 | Mitochondrial external NADH dehydrogenase |
| WC10033 | 3.89 | 3.66 | 3.68 | 3.72 | Succinate dehydrogenase iron–sulfur subunit |
| WC04516 | 4.07 | 3.79 | 3.95 | 3.80 | Mitochondrial cytochrome c oxidase subunit |
| WC00331 | 3.95 | 2.70 | 3.78 | 2.01 | Alternative oxidase |
| WC01542 | 4.03 | 3.85 | 4.00 | 3.89 | NADPH oxidase |
| WC04138 | 2.88 | 2.85 | 2.82 | 2.84 | Nitric oxide synthase-interacting protein |
Disclaimer/Publisher’s Note: The statements, opinions and data contained in all publications are solely those of the individual author(s) and contributor(s) and not of MDPI and/or the editor(s). MDPI and/or the editor(s) disclaim responsibility for any injury to people or property resulting from any ideas, methods, instructions or products referred to in the content. |
© 2025 by the authors. Licensee MDPI, Basel, Switzerland. This article is an open access article distributed under the terms and conditions of the Creative Commons Attribution (CC BY) license (https://creativecommons.org/licenses/by/4.0/).
Share and Cite
Luo, B.; Wei, R.; Meng, L.; Makunga, N.P.; Hu, X. Vegetable Oil as a Carbon Resource and Growth Elicitor for the Liquid Fermentation of Poria cocos. J. Fungi 2025, 11, 815. https://doi.org/10.3390/jof11110815
Luo B, Wei R, Meng L, Makunga NP, Hu X. Vegetable Oil as a Carbon Resource and Growth Elicitor for the Liquid Fermentation of Poria cocos. Journal of Fungi. 2025; 11(11):815. https://doi.org/10.3390/jof11110815
Chicago/Turabian StyleLuo, Biaobiao, Rudan Wei, Linghui Meng, Nokwanda P. Makunga, and Xuebo Hu. 2025. "Vegetable Oil as a Carbon Resource and Growth Elicitor for the Liquid Fermentation of Poria cocos" Journal of Fungi 11, no. 11: 815. https://doi.org/10.3390/jof11110815
APA StyleLuo, B., Wei, R., Meng, L., Makunga, N. P., & Hu, X. (2025). Vegetable Oil as a Carbon Resource and Growth Elicitor for the Liquid Fermentation of Poria cocos. Journal of Fungi, 11(11), 815. https://doi.org/10.3390/jof11110815

