Five New Species of Pezizales from Northeastern China
Abstract
1. Introduction
2. Materials and Methods
2.1. Morphological Studies
2.2. Phylogenetic Studies
| Species | Country | Voucher/Strain Number | GenBank No. | References | |
|---|---|---|---|---|---|
| ITS | nrLSU | ||||
| Boubovia luteola | Germany | R.K. 94/05 | KX592793 | KX592805 | [50] |
| Boubovia vermiphila | Germany | R.K. 89/18 | KX592804 | [50] | |
| Chorioactis geaster | USA | ZZ2 FH | AY307935 | AY307943 | [51] |
| Cookeina colensoi | Mexico | CUP 62500 | AF394040 | [31] | |
| Cookeina colensoi | Australia | DAR 63642 | AF394038 | [31] | |
| Cookeina colensoi | New Zealand | PDD 55306 | AF394037 | [31] | |
| Cookeina cremeirosea | American Samoa | UTC000275474 | KU306964 | [52] | |
| Cookeina cremeirosea | American Samoa | UTC000275475 | KU306963 | [52] | |
| Cookeina garethjonesii | China | HKAS90509 | KY094617 | MG871315 | [30] |
| Cookeina garethjonesii | China | HKAS90513 | KY094622 | MG871316 | [30] |
| Cookeina indica | Thailand | MFLU 20-0548 | MT941004 | [53] | |
| Cookeina indica | China | HKAS 121171 | OK170053 | OK398387 | [44] |
| Cookeina insititia | China | FH Wang sp 2 | AF394033 | [31] | |
| Cookeina insititia | China | HMAS 71942 | AF394031 | [31] | |
| Cookeina korfii | Philippines | CUP-SA-1797 | KT893782 | [54] | |
| Cookeina korfii | Philippines | CUP-SA-2454 | KT893781 | [54] | |
| Cookeina sinensis | China | HKAS 121175 | OK170056 | OK398385 | [44] |
| Cookeina sinensis | Thailand | MFLU 21-0155 | OK413269 | OK398383 | [44] |
| Cookeina speciosa | Malaysia | C TL 6035 | AF394018 | [31] | |
| Cookeina speciosa | Venezuela | FH Iturriaga 1C-D4 | AF394011 | [31] | |
| Cookeina speciosa | Thailand | MFLU 21-0156 | OK413270 | OK398390 | [31] |
| Cookeina sulcipes | Thailand | MFLU 15-2358 | KY094620 | [30] | |
| Cookeina tricholoma | China | MFLU 15-2359 | KY094619 | MG871317 | [12,30] |
| Cookeina tricholoma | Thailand | MFLU 21-0165 | OK413279 | OK398394 | [44] |
| Cookeina venezuelae | Puerto Rico | FH00432502 | AF394041 | [31] | |
| Cookeina venezuelae | Venezuela | FH Iturriaga 6065 | AF394044 | [31] | |
| Cookeina venezuelae | Guadeloupe | FH00432503 | AF394042 | [31] | |
| Geodina guanacastensis | Bahamas | FH | MN096939 | MN096940 | [55] |
| Geodina guanacastensis | Costa Rica | CUP CA84 | MN096938 | [55] | |
| Kompsoscypha chudei | China | HKAS 107663A | MT907443 | MT907444 | [53] |
| Microstoma aggregatum | Japan | TNS: F-88858 | LC584238 | [56] | |
| Microstoma aggregatum | Japan | TNS: F-80795 | LC584235 | [56] | |
| Microstoma apiculosporum | Japan | KPM:NC-28117 | LC584241 | [56] | |
| Microstoma apiculosporum | Japan | TNS: F-37021 | LC584239 | [56] | |
| Microstoma changchunense | China | FJAU71961 | PQ497118 | PQ498790 | This study |
| Microstoma changchunense | China | FJAU71962 | PQ498903 | PQ498797 | This study |
| Microstoma floccosum | Mexico | FH K. Griffith (Micro45) | AF394046 | [31] | |
| Microstoma floccosum | Mexico | FH K. Griffith (Micro46) | AF394045 | [31] | |
| Microstoma macrosporum | Japan | TNS: F:91415 | LC671644 | [56] | |
| Microstoma macrosporum | Japan | TNS: F-80822 | LC584258 | [56] | |
| Microstoma jilinense | China | FJAU71958 | PQ496899 | PQ510812 | This study |
| Microstoma jilinense | China | FJAU71959 | PQ496900 | PQ510814 | This study |
| Microstoma jilinense | China | FJAU71960 | PQ497023 | PQ498789 | This study |
| Microstoma protracta | Poland | AW001_Pn | MG920536 | [57] | |
| Microstoma protracta | Poland | AW010_Kr | MG920535 | [57] | |
| Microstoma longipilum | Japan | TNS: F-60530 | LC584252 | [56] | |
| Microstoma longipilum | Japan | TNS: F-60527 | LC584251 | [56] | |
| Microstoma ningshanicum | China | SXIM20200016 | MW718686 | MW718687 | [58] |
| Microstoma radicatum | China | CFSZ 10,833 I5I4-3 | MG845232 | [29] | |
| Microstoma radicatum | China | CFSZ 10,833 I5I4-1 | MG845230 | [29] | |
| Microstoma sp. | China | FJAU71963 | PQ507629 | PQ498798 | This study |
| Nanoscypha striatispora | China | HMAS 61133 | U66016 | [26] | |
| Nanoscypha tetraspora | Puerto Rico | FH 00464570 | AF117352 | DQ220374 | [26,59] |
| Nanoscypha aequispora | Thailand | MFLU 21-0170 | OK413284 | OK398399 | [44] |
| Nanoscypha aequispora | Thailand | MFLU 21-0171 | OK413285 | OK398400 | [44] |
| Neournula pouchetii | USA | MO 205345 | KT968605 | [60] | |
| Neournula pouchetii | TUR-A195798 | JX669837 | [61] | ||
| Phillipsia carnicolor | Thailand | DHP-7126 (FH | AF117353 | JQ260811 | [59] |
| Phillipsia carnicolor | Thailand | MFLU 18-0713 | MH602282 | [62] | |
| Phillipsia chinensis | China | HMAS 76094 | AY254710 | [63] | |
| Phillipsia crispata | Ecuador | T. Læssøe AAU-44801 | AF117354 | [59] | |
| Phillipsia crispata | Ecuador | T. Læssøe AAU-44895a | AF117355 | AY945845 | [51] |
| Phillipsia domingensis | USA | CO-1864 (NO) | AF117363 | [59] | |
| Phillipsia domingensis | China | HKAS 121192 | OK170062 | [44] | |
| Phillipsia gelatinosa | Thailand | MFLU 15-2360 | KY498595 | KY498589 | [64] |
| Phillipsia gelatinosa | Thailand | MFLU 16-2956 | KY498593 | [64] | |
| Phillipsia hydei | Thailand | MFLU 18-0714 | MH602283 | [62] | |
| Phillipsia hydei | Thailand | MFLU 18-1329 | MH602284 | [62] | |
| Phillipsia lutea | French Guiana | NY-4113 (NY) | AF117374 | JQ260816 | [59] |
| Phillipsia olivacea | Costa Rica | Franco-M 1360 (NY) | AF117375 | [59] | |
| Phillipsia olivacea | Venezuela | Halling-5456 (NY) | AF117376 | JQ260814 | [59] |
| Phillipsia subpurpurea | China | MFLU 16-0612 | KY498596 | [64] | |
| Pithya cupressina | USA | mh 208 | U66009 | JQ260818 | [55,65] |
| Pithya sp. | China | DWS8m3 | KJ188703 | [66] | |
| Pithya sp. | USA | T5N32c | AY465469 | [67] | |
| Pithya vulgaris | RK 90.01 | U66008 | [65] | ||
| Pithya villosa | China | HKAS 104653 | OK170069 | OK398401 | [44] |
| Pithya villosa | China | HKAS 121194 | OK170068 | OK398402 | [44] |
| Pulvinula archeri | USA | FDS-CA-03585 | PQ211251 | [60] | |
| Pulvinula archeri | USA | HAY-F-003851 | PP789523 | [60] | |
| Pulvinula archeri | USA | FLAS-F-66445 | OR372796 | OR360871 | [60] |
| Pulvinula archeri | USA | FLAS-F-68939 | OR149300 | OR134550 | [60] |
| Pulvinula constellatio | Italy | AF289074 | [68] | ||
| Pulvinula constellatio | Spain | Ectomycorrhiza | OP847398 | [69] | |
| Pulvinula convexella | UK | OTU_740s | MT095859 | [70] | |
| Pulvinula convexella | UK | OTU_739s | MT095858 | [70] | |
| Pulvinula elsenensis | China | FJAU71964 | PQ507630 | This study | |
| Pulvinula elsenensis | China | FJAU71966 | PQ507632 | PQ498805 | This study |
| Pulvinula elsenensis | China | FJAU71967 | PQ507631 | PQ498806 | This study |
| Pulvinula elsenensis | China | FJAU71968 | PQ507634 | PQ498807 | This study |
| Pulvinula elsenensis | China | FJAU71969 | PQ507633 | PQ498808 | This study |
| Pulvinula elsenensis | China | FJAU71970 | PQ507635 | PQ517230 | This study |
| Pulvinula laeterubra | USA | FLAS-F-68187 | OR149263 | [60] | |
| Pulvinula miltina | New Zealand | PDD: 106213 | OL653010 | [60] | |
| Pulvinula niveoalba | Spain | ARAN-Fungi 13804 | MW248488 | MW248512 | [71] |
| Pulvinula niveoalba | Germany | M.A.R. 290,809 27 | KX592796 | KX592808 | [50] |
| Pulvinula orichalcea | Spain | ERD-8008 | MT432167 | MT425197 | [60] |
| Pulvinula sp. | Germany | PP461743 | [60] | ||
| Pulvinula sp. | USA | FLAS: F-6890 | PP210638 | [60] | |
| Pulvinula sp. | USA | MES-1034 | KY462405 | [72] | |
| Pulvinula sp. | USA | FLAS-F-70784 | OQ150525 | [60] | |
| Pulvinula sp. | USA | FLAS-F-69785 | OQ150476 | OP870119 | [60] |
| Pulvinula sp. | USA | FLAS-F-69718 | OQ150419 | [60] | |
| Pulvinula sp. | USA | TREC2_d5_C | OL348350 | [60] | |
| Pulvinula sp. | USA | MICH:352306 | OL756006 | OL742450 | [60] |
| Pulvinula sp. | USA | DBG: F-030576 | OP178120 | [73] | |
| Pulvinula sp. | USA | AK2160 | MZ091960 | MZ019040 | [74] |
| Pulvinula sp. | USA | AEA10751 | MZ091959 | MZ019039 | [74] |
| Pulvinula sp. | USA | FLAS-F-68819 | OM672974 | OM523302 | [60] |
| Pulvinula sp. | USA | FLAS-F-68775 | OM672946 | OM523282 | [60] |
| Pulvinula sp. | USA | FLAS-F-68214 | OM672686 | OM523218 | [60] |
| Pulvinula sp. | Canada | ITS2_OTU_93 | MW424606 | [75] | |
| Pulvinula sp. | UK | OTU_746s | MT095865 | [70] | |
| Pulvinula sp. | UK | OTU_745s | MT095864 | [70] | |
| Pulvinula sp. | UK | OTU_744s | MT095863 | [70] | |
| Pulvinula sp. | UK | OTU_743s | MT095862 | [70] | |
| Pulvinula sp. | UK | OTU_742s | MT095861 | [70] | |
| Pulvinula sp. | UK | OTU_741s | MT095860 | [70] | |
| Pulvinula sp. | UK | OTU_738s | MT095857 | [70] | |
| Pulvinula sp. | UK | OTU_737s | MT095856 | [70] | |
| Pulvinula sp. | USA | FLAS-F-61412 | MT374021 | MT350474 | [60] |
| Pulvinula sp. | UK | OTU082s | MK838257 | [76] | |
| Pulvinula sp. | USA | FLAS-F-63841 | MT156532 | [60] | |
| Pulvinula sp. | USA | OTU1272 | MK019168 | [60] | |
| Pulvinula sp. | USA | OTU992 | MK018732 | [60] | |
| Pulvinula sp. | USA | OTU361 | MK018616 | [60] | |
| Pulvinula sp. | USA | OTU631 | MK018575 | [60] | |
| Pulvinula sp. | USA | OTU336 | MK018540 | [60] | |
| Pulvinula sp. | Mexico | 2774 | MK397149 | [60] | |
| Pulvinula sp. 1 | China | FJAU71975 | PQ507765 | PQ510821 | This study |
| Pulvinula sp. 2 | China | FJAU71976 | PQ507766 | PQ510823 | This study |
| Pulvinula sublaeterubra | China | FJAU71972 | PQ507726 | PQ498809 | This study |
| Pulvinula sublaeterubra | China | FJAU71973 | PQ507727 | PQ510830 | This study |
| Pulvinula sublaeterubra | China | FJAU71974 | PQ507764 | PQ498812 | This study |
| Pulvinula sublaeterubra | China | FJAU71965 | PQ513528 | PQ510816 | This study |
| Rickiella edulis | Argentina | BAFC 51697 | JQ260808 | [27] | |
| Sarcoscypha austriaca | Norway | CUP 62771 | U66010 | [65] | |
| Sarcoscypha austriaca | USA | CUP 63162 | U66011 | [65] | |
| Sarcoscypha coccinea | AFTOL-ID 50 | DQ491486 | AY544647 | [77] | |
| Sarcoscypha coccinea | USA | CUP 63160 | U66015 | [65] | |
| Sarcoscypha dudleyi | USA | CUP 62775 | U66018 | [65] | |
| Sarcoscypha dudleyi | China | HMJAU36044 | KU234218 | [78] | |
| Sarcoscypha emarginata | Luxembourg | CUP 62723 | U66020 | [65] | |
| Sarcoscypha emarginata | China | HB2861 | U66021 | [65] | |
| Sarcoscypha hongshiensis | China | FJAU71952 | PQ496884 | PQ498771 | This study |
| Sarcoscypha hongshiensis | China | FJAU71953 | PQ496886 | PQ498777 | This study |
| Sarcoscypha hongshiensis | China | FJAU71954 | PQ496887 | PQ498785 | This study |
| Sarcoscypha hongshiensis | China | FJAU71955 | PQ496892 | PQ498784 | This study |
| Sarcoscypha hongshiensis | China | FJAU71956 | PQ496893 | PQ498787 | This study |
| Sarcoscypha hongshiensis | China | FJAU71957 | PQ496894 | PQ498788 | This study |
| Sarcoscypha hosoyae | TRL 456 | U66031 | [65] | ||
| Sarcoscypha humberiana | China | TNM F28630 | KT716833 | [79] | |
| Sarcoscypha humberiana | China | CUP 63489 | U66028 | [65] | |
| Sarcoscypha javensis | China | HMAS 61198 | U66026 | [65] | |
| Sarcoscypha knixoniana | TRL 1006 | U66030 | [65] | ||
| Sarcoscypha korfiana | mh 705 | AF026308 | [26] | ||
| Sarcoscypha longitudinalis | China | HKAS 121195 | OK170051 | OK398403 | [44] |
| Sarcoscypha longitudinalis | China | HKAS 121196 | OK170052 | OK398404 | [44] |
| Sarcoscypha macaronesica | Canary Islands | CUP-MM 2628 | U66022 | [65] | |
| Sarcoscypha macaronesica | TFC-MIC 6460 | U66023 | [65] | ||
| Sarcpscypha mesocyatha | China | TNM F3688 | KT936558 | [79] | |
| Sarcpscypha mesocyatha | China | TNM F5134 | KT936559 | [79] | |
| Sarcoscypha mesocyatha | USA | CUP 62699 | U66029 | [65] | |
| Sarcoscypha minuta | China | TNM F28831 | KT716834 | [79] | |
| Sarcoscypha occidentalis | USA | CUP 62777 | U66024 | [65] | |
| Sarcoscypha occidentalis | USA | CUP 63484 | U66025 | [65] | |
| Sarcoscypha sp. | China | HMAS 61202 | U66027 | [65] | |
| Sarcoscypha tatakensis | China | TNM F0754 | KT716835 | [79] | |
| Sarcoscypha tatakensis | China | TNM F0993 | KT716836 | [79] | |
| Sarcoscypha vassiljevae | China | HKAS 89817 | MG871302 | MG871337 | [12] |
| Sarcoscypha vassiljevae | China | HMAS 61210 | U66017 | [65] | |
| Wynnea americana | USA | FH 00445978 | MK599141 | MK599148 | [55] |
| Wynnea americana | USA | HKAS 75484 | MG871308 | [12] | |
| Wynnea gigantea | Brazil | FH s. n. | MK335781 | MK335801 | [80] |
| Wynnea gigantea | Brazil | FH ACM624 | MK335782 | MK335802 | [80] |
| Wynnea macrospora | China | FH 00445975 | MK335784 | MK335803 | [80] |
| Wynnea macrospora | China | FH 00940720 | MK335785 | [80] | |
| Wynnea macrotis | USA | CUP 2684 | MK335786 | MK335804 | [80] |
| Wynnea sparassoides | USA | NYBG02480090 | MK335787 | MK335805 | [80] |
3. Results
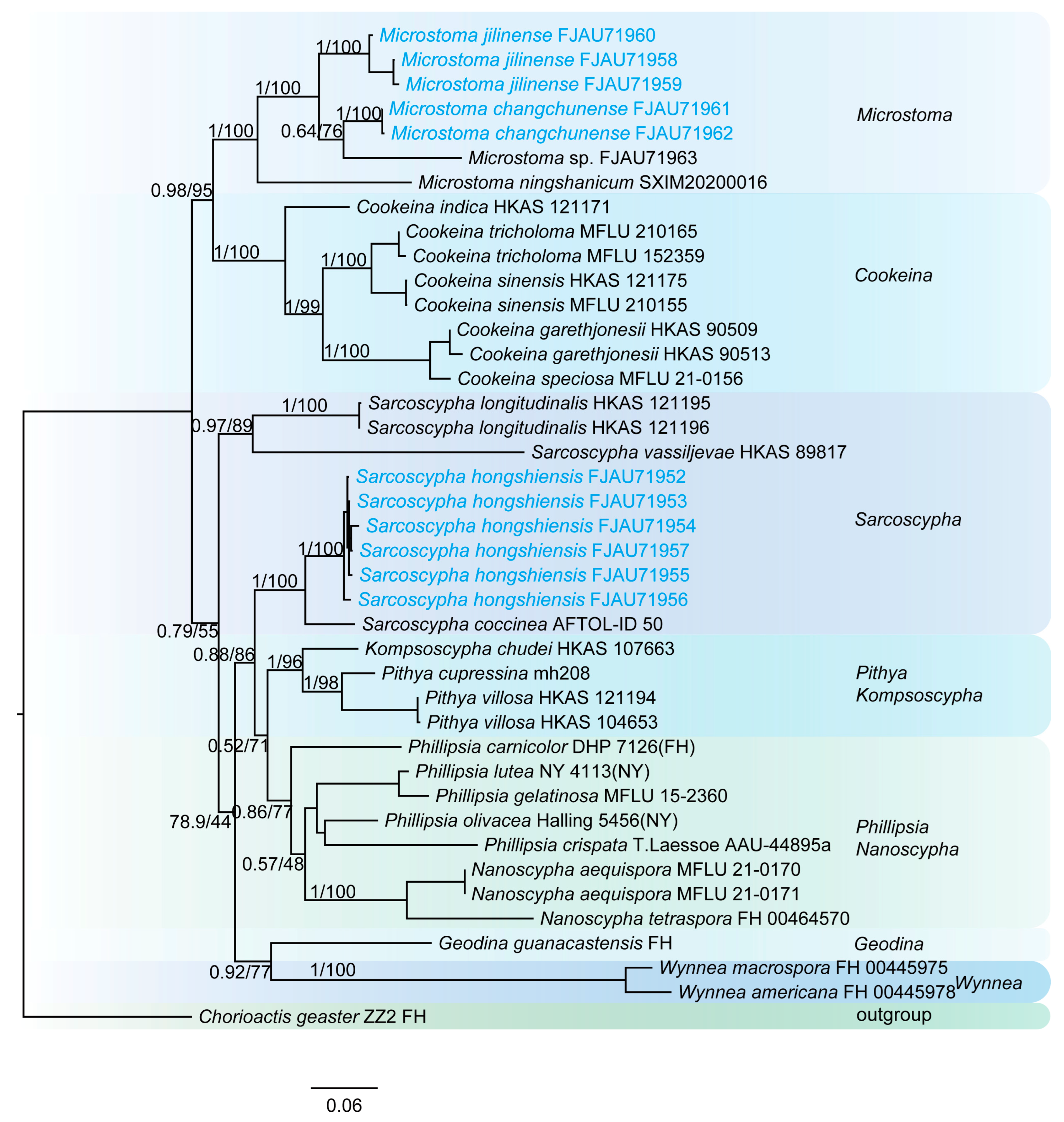
3.1. Phylogenetic Analyses
3.2. Taxonomy
4. Discussion
| Species | Apothecia Color When Fresh | Asci | Crozier | Ascospores | Paraphyses | Habitat | References |
|---|---|---|---|---|---|---|---|
| P. alba | White | Cylindric, 225–290 × 20–26(–30) μm, 8-spored | Base forked | Unicellular, globose, 17.0–19.0(20.5) μm, one large guttule, smooth under the ligth microscope | Filiform, septate, apically curved, not enlarged at the apex | On damp ground | [8] |
| P. albida | Albidis | 180 μm longis, 16 μm latis | Globosis, 15 μm, | filiformes | At terram | [97] | |
| P. anthracobia | Orange to crimson | Cylindrical, 140–170 × 11–13 μm, 8-spored | Unforked base | Globose, smooth, a single large oil globule, 10.1–12.2 μm | Filiform, 0.9–1.6 μm, moderately curved and branched from the middle of their length, not enlarged or branched towards the apex, slightly longer than the asci | On soil and charred wood in fire bed | [81] |
| P. archeri | Cinnabarina, bright-crimson | Cylindrical | Globes, 1/3500 inch across, with a large uncleus | On dead leaves of some succulent plant | [98] | ||
| P. carbonaria | aurantio-sanguineis | Cylindraceis, 8sporis, 116 Mik., long, 16 Mik. crass | Golbosis, episporio reticulato, 16Mik., diamater | Filiformibus, aurantiacia,copiosis | Auf verlassenen brandstellen kohlenmeilern und dergl., sehr selten, im Herbst. | [99] | |
| P. cinnabarina | Cinnabarinis | Cylindraceis, 8sporis, 144 Mik. long, 18 Mik. crass | Golbosis, episporio reticulato, 18Mik., diamater | Filiformibus, copiosis, aurantiacia | Auf dem sande des Rheinbettes bei Ragaz, in der Schweiz, nachst der Eisenbahnbrucke, hier haufig, im Herbst | [99] | |
| P. convexella | Sangvineo-rubra | Sphaeroideae, 15–16 mmm | Graciles, flexuoxae, intus granulosae | supra terram nudam in rivuli margine | [100] | ||
| P. discoidea | Albo-cinereis | Cylindreeeo-clavatia, apice rotundatis, 8sporis, 100–110 × 14–16 μm | Globosis,lacvibus, hyaline-subtlavesentibus, 12–14 μm | Filiformilms,guttulatis, vel septatis | Auf lehuigem erdboden wachsenden | [101] | |
| P. elsenensis | Yellow-orange | cylindrical, 216–268 × 14.2–16.5 μm, 8-spored, operculate, becoming narrow towards the base | distinctly forked base formed by a crozier | spherical, 13.0–16.4 μm, smooth, | filiform, slender, septate, branched, curved at apex without enlarged | grows in clusters on sandy ground covered with mosses | This study |
| P. etiolata | Alba | cylindraceis | Globosis, laevibus | filiformibus | On the ground | [102] | |
| P. globifera | Globosis, 0.002 inch | On rutten logs in wood | [103] | ||||
| P. johannis | Pale or more or less deep pink samon | Cylindrical or cylindrical–clavate, 170–200 × 12–14.5 μm, 8-spored | A distinctly forked base formed by a crozier | Spherical, 9–11 μm, generally with a large and sometimes eccentric oil-drop, smooth, uniseriate in the ascus | Very slender, thread-shape, curved or hooked in the upper part simple (not forked), some weakly visible septa | on bare, humid ground | [104] |
| P. lacteoalba | Tota lacteoalba | Cylindracei, tetraspori, 180–230 × 15 μm | Globosae, 10–12.5(–13.5) μm, guttulis 2–4 instructae laeves | Filiformes apice curvatae | Ad terram nudam in olla | [105] | |
| P. laeterubra | Laete rubro, | Cylindracei, apice rotundati, 180–200 × 8 μm, 8 sporae | Globosae, guttam 1 magnam oleosam includentes, 10 μm | Filiformes, septatae,ad apicem | [106] | ||
| P. miltina | Crimson | linear | Globose, 1/1750 of an inch in diameter | On the bare ground, amongst moss, on haills | [107] | ||
| P. multiguttula | Orange Chrome and cadmium orange | Cylindracei, octospordei, 210–240(–290) × 14–19 μm | Periecte globosae,5–9-guttulatae, 12–13(–14)μm | Non ramosae, septatae, ad apicem crassatae | super terram | [82] | |
| P. mussooriensis | Cream-colored to yellow | Cylindric, apex rounded to subtruncate or truncate, 180–213 × 9–13.5 μm | Overlapping in some asci, globose, smooth, 9.7–11.2 μm | Filiform, nonseptate, simple or branched, apex not swollen but strongly curved, 178–218 × 0.7–2 μm | On soil amid mosses | [108] | |
| P. neotropica | Pale yellowish-greenish | 165–177 × 11–14 μm, 8-spored, not broad at base | Arising from prominent croziers | Globose, with a single large oil globule, smooth-walled, (12–)13–14(–15) μm | Thin, apex swollen, mostly curved in the upper portion but not strongly | On burned wood | [4] |
| P. nepalensis | Yellow | 180–218 × 14–18 μm, 8-spored, | Lack regular croziers | 12.8–15.5 μm | Expanding, up to 3 μm at their bent to curved apices | On charcoal and burnt soil around a fireplace in a bamboo grove | [86] |
| P. orichalcea | Lutea | Cylindraceis | Globosis, laevibus | Leniter incrassates, flavidia, septatis | On the ground | [83] | |
| P. pyrophila | Salmon-pink | Cylindrical, 150–200 × 10–12 μm, 8-spored | Globose, 7–9 μm, 1-seriate, smooth | Filiform, hooked at their apices, often forked | In the spring, on burnt ground | [87] | |
| P. salmonicolor | Pale slmon-colored | Cylindric or subcylindric, 275 × 20–24 μm | Not described | Globose, 20 μm | Clavate, reaching a diameter at their apices | On bare ground | [88] |
| P. subaurantia | Orange | Cylindriques | Globuleuses, lisses, uni-ou pluriguttulees, 12–15 × 12–15 μm | Filiformes, largement reeourbees au Sommet | Espece cespiteuse croissant parmi la mousse | [109] | |
| P. sublaeterubra | pastel orange | Cylindrical, 254–302 × 15.7–20.9 μm, 8-spored, operculate, becoming narrow towards the base, | distinctly forked base formed by a crozier | spherical, 14.8–17.1 μm, smooth | filiform, slender, septate, branched, curved at apex without enlarged | grows in clusters on sandy grasslands in broad-leaved forests and shrubs | This study |
| P. tetraspora | Possibly orange when fresh | Cylindracei, narrowed below into a short foot, 180 × 17–19 μm, mostly 4-spored when mature, a few with 2 or 5 spores,but forming 8 spores ay first | Globosae to slightly ellipsoid, globule,quite smooth, 15–17 μm,1-guttulatae | Filiformes, numerosae, doubtfully septatae, not enlarged at apex | in terra | [84] |
| Species | Apothecia Color When Fresh | Asci | Crozier | Ascospores | Paraphyses | Habitat | References |
| M. aggregatum | Roseus | Cylindracei rotundati ad apicem crassitunicati operculati cum operculo laterali stipitati octospori, 214.2–272.0 × 12.8–14.4 μm | Subcrassitunicatae cllipsoideae laeve 24.0–32.0 × 9.6–12.8 μm | Filiformes septatae, simplices vel inferne ramosae superne subincrassatae usque 3 μm | In ligno putrescentis | [110] | |
| M. apiculosporum | Orange red | Clavate, suboperculate, 325–335 × 12–14 μm, 8-spored | Ellipsoid, smooth, 25–30 × 9–10 μm, filled with oil droplets, apiculate at both ends of spores, apiculi hemispherical, surrounded with a gelatinous sheath when freshly released | Branched, connected as a net around the asci, filled with many orange granules | On dead sticks of broadleaf tree | [89] | |
| M. camerunense | Pinkish | Cylindrical, suboperculate, 245–335 × (6–)7–12 μm, tapering towards the base to a flexuous stalk with thickened walls in the subhymenium | Narrow ellipsoid to fusiform, (13–)14–16(–17) × 3–4(–4.5) μm, smooth, apiculate, at ends, apicual conical | Branched, connected as a net, with subclavate apices | On dead wood | [90] | |
| M. changchunense | Light pink | cylindrical, 295–345 × 13.5–19.5 μm, suboperculate, with slightly thick walls | long elliptical, 25.0–36.2 × 11.5–14.5 μm, with a or more guttulate when mature, without appurtenance on the ends, smooth | filiform, septate, branched | scattered on rotten wood in broad-leaved forests | This study | |
| M. floccosum | Eleganter coccineo | Cylindraceis | Ellipticis, 20 × 11 μm | filiformibus | Ramos dejectos et terram | [93] | |
| M. jilinense | Salmon orange | cylindrical, 247–325 × 10.6–14.2 μm, 8-spored, suboperculate, with slightly thick walls | elliptical to cylindrical, 15.9–24.3 × 9.0–14.9 μm, with a large guttulate when mature, without appurtenance on the ends, smooth | filiform, septate, branched | scattered on rotten wood in mixed coniferous and broad-leaved forests | This study | |
| M. macrosporum | Aurantio-cinnabarnae | Cylindro-clavati, 500–560 × 23–26 μm, octospori | Ellipsoideae vel fusiformes, 42–60 × 16–21 μm, smooth, crassituicatae, multi-guttulatae | Filiformes, septatae, ramosae et anastomosantes inter se | Dead stem on the ground in early winter tjrought early spring | [92] | |
| M. protractum | Externally bright orange-red, interior, vivid rose-red | Cylindrical, 200–275 × 20–23 μm, 8-spored, operculum lateral | Ellipsoid, to fusoid, 24–45 × 10–14 μm, usually, containing conspicuous globules which vary in size and number | Not flexuous, dichotomously branched several time | On buried sticks and root | [91] | |
| M. longipilum | Dull pink to pale orange | Clavate, 275–350 × 10–17.5 μm, operculate with eccentric opercula, thick-walled | Ovoid to ellipsoid without apiculi, (20–)21.9–26.1(–27.5) × 11–12.5 μm, smooth, | Filiform, with apices sometimes swelling or branched irregularly | On rotten wood | [56] | |
| M. ningshanicum | Red, orange-red, or light orange-red | Subcylindrical, 8-spored, 449–517 × 16–20.5 μm | Long ellipsoidal to cylindrical, 31–45 × 13–17 μm, non-smooth, without appurtenance on both end | On rotten wood hodden in the ground in a broad-leaved forest | [58] | ||
| M. radicatum | Hymenuium surface rosy red to red, receptacle surface red, orange-red to light orange-red | Subcylindrical, 8-spored, 390–575 × 15–22 μm | Ellipsoidal, to fusoidal-ellipsoidal, (25–)35–50(–60) × (11–)12.58–20(–22.5) μm, smooth, uniguttulate | Filiform, with apex slightly enlarged | on rotten wood under Larix gmelinii (Rupr.) Rupr. forest | [29] |
| Species | Apothecia Color When Fresh | Asci | Crozier | Ascospores | Paraphyses | Habitat | References |
|---|---|---|---|---|---|---|---|
| S. aestiva | Ohnive cervine (trochu do oranzova) | Verc. Valcor., uftat. 12–15 μm tl. s 8 jednor. | zaoblene, ellipt., hladke, s 2 velikymi tel., 25–30 μm | velmi hojne, na konci kyjovite ztlustele a oranzove, jodem zelene. | [111] | ||
| S. albovillosa | Coccineo | Cylindrico, apice truncatis, 300 × 15 μm | Ellipsoideae, guttuam 1 magnam centralem incudentes, episporio sexangulariter retuiculato, 18–21 × 10–12 μm | Filiformes, apice vix hamatae, apice sensim usque 5 μm crassae, jodii ope coerulee decolorates repletae | Ad terram | [112] | |
| S. austriaca | Laete cinnabarino, serius coccineo | Cylindraceis, versus apicem rotundatum paullo ampliatis, 437–500 × 22 μm | Ellipsoideis vel orculaeformibus, levibus, 34–38 × 11–14 μm | Filiformibus apice incrassates roseis | In ramis humo tectis | [93] | |
| S. cerebriforimis | Bright yellow | Subcylindrical, 290–350 × 12–13 μm, | Rectangular ellipse, 23–28 × 9.5–11.5 μm, slightly rough, with two guttulates | Filiform, 2–3 μm wide | On hardwood | [15] | |
| S. concatenata | Extus albis, sericeis, venosis, intus avellaneo-roseis | Cylindricis, 10–12 μm, latis | 18–30 μm, longis, 10 μm latis, plerumque ellipticis | Filiformes | In ramo pini | [97] | |
| S. coccinea | Scarlet | Cylindrical, 15–17 μm wide | 23–33 × 10–14, ellipsoid, Both ends are blunt and round, without depression, smooth, two or more guttulates | Filiform, slightly thicker at the top, branched, septate | On rotten wood | [15] | |
| S. dawsonensis | Red or orange | Cylindric, 200–280 μm long | Elliptic, 20 μmlong, 10 μm broad | Filiform, slender, slightly thicker at the top | Among mosses | [113] | |
| S. dudleyi | Bright yellow inclining to saffron or orange | cylindrical | Oblong, 0.001 to 0.0012 in. long, 0.0005 to 0.0006 broad, | Filiform, slightly thickened at the tips | Ground and decayed wood | [79] | |
| S. excelsa | Carneo-coccineo | Cylindracei, ad apicem obtuse, 250–400 μm longi, 16–20 μm crassi | Anguste ellipsoideae vel potius ellipsoideo-fusiformes, leves, 26–33 × 8–9 μm | Ramosae, ad apicem dilatatae | Ad terram arenosam, ad litora marina | [114] | |
| S. groenlandica | Warzchen im unreifen zustande gelbgranlich | auf blattern von saxifraga cernua L. f. ramose | [115] | ||||
| S. hongshiensis | Pure orange | cylindrical, 284–323 × 9.0–9.9 μm, 8-spored, J- in Melzer’s reagent, suboperculate, becoming narrow towards the base, slim, curvaceous. | Cylindrical to rod-shaped, partly both ends truncated, 19.2–27.0 × 8.2–9.7 μm, smooth, with a large guttulate | filiform, septate, branched | scattered on rotten wood in mixed coniferous and broad-leaved forests | This study | |
| S. hosoyae | “Grenadine Red” (Ridgway) to “Scarlet” or rarely white | (320–)350–430(–460) × 13–18 μm | 22–38(–45) × 9–12 μm, some truncate | Filiform, branching most in lower and upper 1/3, and anastomosing throughout length, do not exceed mature asci, slightly enlarged at tip to spearshaped, rounded, or irregularly lobed | Wet areas of deciduous woods on partially buried twigs/branchlets of angiosperms | [95] | |
| S. humberiana | “Grenadine Red” (Ridgway) to “Scarlet” | (230–)270–310(–330) × 10–12.5 μm, tapering, then expanding at base | (16.5–)18–23(–27) × 8.5–10(–12) μm, shallow depression at truncate ends | Generally, evenly filiform with apex slightly enlarged clavate, branching | Wet area on partially buried teigs/branchlets | [95] | |
| S. javensis | Hellkarminrot, heller rötlich | Zylindrisch, 230 × 10 μm, achtsporig | Zylindrisch-elliptisch, beidendig meist zbgestumpft, ohne öltropfen, 23 × 8 μm | Fadig unten ein bis zweimal verzweigt, Jod gibt keine Blaufarbunfg | An morschem holze | [94] | |
| S. jurana | pulchre-coccineo | Longissimae, operculatae, octosporae, 350–450 μm longae, 15 μmcrassae | Oblong, aut oblong-truncatae, leaves, 24–29 μm longae. 13–14 μm latae | Tenues, dichotomo-ramosae, ramis acutis, iodo caerulescentibus aut virentibus | Ad ramos infossos tiliae | [116] | |
| S. kecskemetiensis | pallide sulphurea | Cylindraceis, 120–140 × 8–9 μm, octosporis | Ovatis, levibus, biduttulatis, 12 × 6 μm | Filiformibus, non septatis, apice increassatis | ad terram inter folia decidua et lignula putrida | [117] | |
| S. knixoniana | “Spectrum Red” to rose red | (250–)270–350(–420) × 9–13 μm | 18–25 × 8–12 μm, with shallow or slightly deeper depressions | Generally simple and filiform, with slightly inflated to clavate, some slightly hooked, branching | Wet areas of deciduous wood on partially buried twigs/branchlets of angiosperms | [95] | |
| S. korfiana | “Picric Yellow”, “Lemon Chrome” | 220–265(–340) × 9–12 μm, | All shallowly truncate with slight depression at the poles, (14–)16–21 × (7–)8–11 μm | Filiform, gradually tapering at the slightly enlarged, clavate-shaped | on wood | [95] | |
| S. longitudinalis | Broen | Subcylindrical, terminally operculate, apex obtuse, 8-spored, 197–359 × 12–14 μm | Broadly fusiform, (18.3–)19.3–21.4(–22.4) × (9.5–)10.7–12.1(–12.8) μm, ornamentation with several longitudinal striae | Filiform, branched, septate, with a rounded end | On unidentified dead branch under broadleaved forest | [44] | |
| S. macaronesica | lucido-sanguineo, margine ochraceo-albido | cira 350/13.5 μm (turgescente) | Ellipsoidales, 22–29 × 9–12 μm, lisas, | Multis anastomosis instructae, apice leniter incrassatae | in ramulis dejectis crescentia | [32] | |
| S. mesocyatha | “Grenadine Red” to “Scarlet” | (260–)280–330–360) × 10–11(–12.5) μm usually eight ascospores but sometimes only six or senve | (16.5–)21–27(–30) × 9–10.5(–12.5) | Filifirm, with apex slightly enlarged, clavate, banching | Wet area on partially buried teigs/branchlets | [95] | |
| S. minuta | Orange to Cadmium Yellow | Cylindrical, 8-spored, 180–250 × 7–10 μm | Without | Broadly ellipsoid, (15–)16–20(–22) × (7–)8–10 μm, smooth, containing a large guttule | Filiform, slightly exceeding the asci, sparsely septate, aoex simple | On fruit shell | [79] |
| S. occidentalis | Luteo-coccineo | Cylindraceis | Obtuse ellipticis, 18 × 9 μm | filiformibus | Ad ramos dejectos | [93] | |
| S. pseudomelastoma | schwarzlich-olivenfarbig | Cylindrisch, 180–200 μm | ellipsoid, glatter, arbloser membrane, 12–16 × 6–8 μm | Fadenforming, nacho ben kaum verdickt,gelblich | zwishchen Torfmoospolstern wachsende | [118] | |
| S. racovitzae | Disco luteo-aurantio, extus albida | Cylindraceis, 270 × 12–15 μm | Ellipsoideis, 18–20 × 8–9 μm | linearibus rarioribus | In ligno putrescente | [115] | |
| S. rubrans | Rouge brillant | Ellipsoide lanceolee, bi-triocellee | Sur les branches moortes | [119] | |||
| S. shennongjiana | Orange red to red | Suboperculate, 8–spored, 240–292 × (9.9–)10–13.5 μm | Ellipsoid with shallow depression at truncate ends, with two large guttulesand many small ones | subcylindrical | On twigs of a broadleaf tree | [34] | |
| S. sherriffii | Levis, aurantioflvum | Cylindracei, 350–400 × 13–15 μm | Ellipsoideae vel oblongae, 25–35 × 10–12 μm, leves | filiformae | Ad ramos putridos dejectos in silva densa | [120] | |
| S. tatakensis | Scarlet red | Cylindrical 260–325 × 10–13 μm | Without | Ellipsoid, with shallow depressions at both ends, smooth, (16–)21–27(–30) × 9–11(–14) μm, usually with 2–3 large guttules | Filiform, slightly exceeding the asci, sparsely septate | On dead twigs | [79] |
| S. vassiljevae | Dirty white | Subcylindrical, 290–360 × 9–13 μm | Ellipsoid, 17–25 × 9–13 μm, with a large guttules | Filiform, septate, branched, sometimes connected to a net | On dead twigs | [15] |
Author Contributions
Funding
Institutional Review Board Statement
Informed Consent Statement
Data Availability Statement
Acknowledgments
Conflicts of Interest
References
- Boudier, J.L.É. Nouvelle classification naturelle des Discomycetes charnus connus generalement sous le nom de Pezizes. Bull. Soc. Mycol. Fr. 1885, 1, 91–120. [Google Scholar]
- Boudier, É. Histoire et Classification des Discomycètes d’Europe; Librairie des Sciences Naturelles Paul Klincksieck, éditeur: Corneille, France, 1907; pp. 1–468. [Google Scholar]
- Le Gal, M. Les Discomycètes de Madagascar; Laboratoire de Cryptogamie du Museum National d’Histoire Naturelle: Paris, France, 1953; Volume 4, pp. 1–465. [Google Scholar]
- Pfister, D.H. A synopsis of the genus Pulvinula. Occ. Pap. Farlow Herb. Crypt. Bot. 1976, 9, 1–19. [Google Scholar]
- Dennis, R.W.G. British Ascomycetes; J. Cramer: London, UK, 1968; pp. 1–455. [Google Scholar]
- Korf, R.; Zhuang, W.-Y. The ellipsoid-spored species of Pulvinula (Pezizales). Mycotaxon 1984, 20, 607–616. [Google Scholar]
- Yao, Y.-J.; Spooner, B. Delimitation of Boubovia and Pulvinula. Mycol. Res. 1996, 100, 193–194. [Google Scholar] [CrossRef]
- Yao, Y.-J.; Spooner, B.M. Notes on British species of Pulvinula, with two newly recorded species. Fungal Biol. 1996, 100, 883–884. [Google Scholar] [CrossRef]
- Hansen, K.; Perry, B.A.; Dranginis, A.W.; Pfister, D.H. A phylogeny of the highly diverse cup-fungus family Pyronemataceae (Pezizomycetes, Ascomycota) clarifies relationships and evolution of selected life history traits. Mol. Phylogenet. Evol. 2013, 67, 311–335. [Google Scholar] [CrossRef] [PubMed]
- Hansen, K.; Pfister, D.H. Systematics of the Pezizomycetes—The operculate discomycetes. Mycologia 2006, 98, 1029–1040. [Google Scholar] [PubMed]
- Perry, B.A.; Hansen, K.; Pfister, D.H. A phylogenetic overview of the family Pyronemataceae (Ascomycota, Pezizales). Mycol. Res. 2007, 111 Pt 5, 549–571. [Google Scholar] [CrossRef] [PubMed]
- Ekanayaka, A.H.; Hyde, K.D.; Jones, E.B.G.; Zhao, Q. Taxonomy and phylogeny of operculate discomycetes: Pezizomycetes. Fungal Divers. 2018, 90, 161–243. [Google Scholar] [CrossRef]
- Wijayawardene, N.N.; Hyde, K.D.; Lumbsch, H.T.; Liu, J.K.; Maharachchikumbura, S.S.N.; Ekanayaka, A.H.; Tian, Q.; Phookamsak, R. Outline of Ascomycota: 2017. Fungal Divers. 2018, 88, 167–263. [Google Scholar] [CrossRef]
- Tedersoo, L.; Hansen, K.; Perry, B.A.; Kjøller, R. Molecular and morphological diversity of pezizalean ectomycorrhiza. New Phytol. 2006, 170, 581–596. [Google Scholar] [CrossRef] [PubMed]
- Zhuang, W. Hyaloscyphaceae, Sarcoscyphaceae et Sarcosomataceae; Science Press: Beijing, China, 2004; Volume 21, pp. 1–208. [Google Scholar]
- Le Gal, M. Les Discomycetes Subopercules; Mémoires de la SoMémoires de la Société des Sciences Naturelles de l’Ouest de la: Nantes, France, 1946; pp. 1–90. [Google Scholar]
- Korf, R.P. The new rules of typification as they affect Sarcoscypha and Velutaria. Mycologia 1953, 45, 296–301. [Google Scholar] [CrossRef]
- Eckbiad, F. The genera of the operculate Discomycetes. A re-evaluation of their taxonomy, phylogeny, and nomenclature. Nor. J. Bot. 1968, 15, 1–30. [Google Scholar]
- Rifai, M.A. The Australasian Pezizales in the Herbarium of the Royal Botanic Gardens, Kew; N.V. Noord-Hollandsche Uitgevers Maatschappij: Amsterdam, The Netherlands, 1968; Volume 57, pp. 1–296. [Google Scholar]
- Korf, R.P. Nomenclatural notes. VII. Family and tribe names in the Sarcoscyphineae (Discomycetes) and a new taxonomic disposition of the genera. Taxon 1970, 19, 782–786. [Google Scholar] [CrossRef]
- Korf, R.P. Synoptic key to the genera of the Pezizales. Mycologia 1972, 64, 937–994. [Google Scholar] [CrossRef]
- Korf, R.P. Discomycetes and tuberales. Fungi 1973, Vol. IrA, 249–319. [Google Scholar]
- Samuelson, D.A.; Benny, G.L.; Kimbrough, J.W. Asci of the Pezizales. VII. The apical apparatus of Galiella rufa and Sarcosoma globosum: Reevaluation of the suboperculate ascus. Botany 1980, 58, 1235–1243. [Google Scholar] [CrossRef]
- Cabello, M. Estudio sistematico del suborden Sarcoscyphineae (Pezizales, Ascomycotina) empleando tecnicas numericas. Bol. Soc. Argent. Bot. 1988, 25, 395–413. [Google Scholar]
- Ainsworth, G.C. Ainsworth & Bisby’s Dictionary of the Fungi, 8th ed.; CAB International: Wallingford, UK, 1995; pp. 1–616. [Google Scholar]
- Harrington, F.; Pfister, D.H.; Potter, D.; Donoghue, M.J. Phylogenetic studies within the Pezizales. I. 18S rRNA sequence data and classification. Mycologia 1999, 91, 41–50. [Google Scholar] [CrossRef]
- Romero, A.I.; Robledo, G.; LoBuglio, K.F.; Pfister, D.H. Rickiella edulis and its phylogenetic relationships within Sarcoscyphaceae. Kurtziana 2012, 37, 79–89. [Google Scholar]
- Pfister, D.H. Chapter 2. Pezizomycotina: Pezizomycetes, Orbiliomycetes; The Mycota VII (B); Springer: Berlin/Heidelberg, Germany, 2015; pp. 35–55. [Google Scholar]
- Tiezhi, L.; Wenying, Z. A new species of Microstoma (Sarcoscyphaceae) from China with a key to known species of the genus. Mycosystema 2018, 37, 555–558. [Google Scholar]
- Ekanayaka, A.H.; Hyde, K.; Zhao, Q. The genus Cookeina. Mycosphere 2016, 7, 1399–1413. [Google Scholar] [CrossRef]
- Weinstein, R.N.; Pfister, D.H.; Iturriaga, T. A phylogenetic study of the genus Cookeina. Mycologia 2002, 94, 673–682. [Google Scholar] [CrossRef] [PubMed]
- Baral, H.O. Taxonomische und okologische Studien uber Sarcoscypha coccinea agg., Zinnoberrote Kelchbecherlinge. Z. Mykol. 1984, 50, 117–145. [Google Scholar]
- Butterfill, G.; Spooner, B. Sarcoscypha (Pezizales) in Britain. Mycologist 1995, 9, 20–26. [Google Scholar] [CrossRef]
- Wenying, Z. Additional notes on Sarcoscypha in China. Mycotaxon 2000, 76, 1–8. [Google Scholar]
- Wenying, Z. The Genus Sarcoscypha in Jiaohe, JIlin Province, with Notes on Surface Morphology of Ascospores. Mycosystema 1992, 11, 65–72. [Google Scholar]
- Bau, T. Species Diversity of Higher Ascomycetes in Jilin Province. J. Fungal Res. 2005, 1, 1–6. [Google Scholar]
- Guiying , C.; Cang, S.; Jianrui, W.; Tolgor. Investigation of Large-scale Fungal Resources in Zuojia Area (III). J. Jilin Agric. Univ. 2006, 5, 505–509. [Google Scholar]
- Chuhan, S. Inventory of Pezizales and Taxonomy of Pezizaceae and Pyronemataceae from Jilin Province. Master’s Thesis, Jilin Agricultural University, Changchun, China, 2016. [Google Scholar]
- Bau, T.; Longguo, P.; Yuguang, F. Mushrooms and Their Natural Habitat; Shanghai Popular Science Press: Shanghai, China, 2017; pp. 1–64. [Google Scholar]
- White, T.J.; Bruns, T.; Lee, S.J.W.T.; Taylor, J. Amplification and direct sequencing of fungal ribosomal RNA genes for phylogenetics. PCR Protoc. 1990, 18, 315–322. [Google Scholar] [CrossRef]
- Gardes, M.; Bruns, T.D. ITS primers with enhanced specificity for basidiomycetes-application to the identification of mycorrhizae and rusts. Mol. Ecol. 1993, 2, 113–118. [Google Scholar] [CrossRef]
- Vilgalys, R.; Hester, M. Rapid genetic identification and mapping of enzymatically amplified ribosomal DNA from several Cryptococcus species. J. Bacteriol. 1990, 172, 4238–4246. [Google Scholar] [CrossRef]
- Rehner, S.A.; Samuels, G.J. Taxonomy and phylogeny of Gliocladium analysed from nuclear large subunit ribosomal DNA sequences. Mycol. Res. 1994, 98, 625–634. [Google Scholar] [CrossRef]
- Zeng, M.; Gentekaki, E.; Hyde, K.D.; Zhao, Q.; Matočec, N.; Kušan, I. Phylogeny and morphology of novel species and new collections related to Sarcoscyphaceae (Pezizales, Ascomycota) from Southwestern China and Thailand. Biology 2023, 12, 130. [Google Scholar] [CrossRef] [PubMed]
- Kalyaanamoorthy, S.; Minh, B.Q.; Wong, T.K.; Von Haeseler, A.; Jermiin, L.S. ModelFinder: Fast model selection for accurate phylogenetic estimates. Nat. Methods 2017, 14, 587–589. [Google Scholar] [CrossRef]
- Nguyen, L.T.; Schmidt, H.A.; Von Haeseler, A.; Minh, B.Q. IQ-TREE: A fast and effective stochastic algorithm for estimating maximum-likelihood phylogenies. Mol. Biol. Evol. 2015, 32, 268–274. [Google Scholar] [CrossRef]
- Minh, B.Q.; Nguyen, M.A.T.; Von Haeseler, A. Ultrafast approximation for phylogenetic bootstrap. Mol. Biol. Evol. 2013, 30, 1188–1195. [Google Scholar] [CrossRef] [PubMed]
- Guindon, S.; Dufayard, J.F.; Lefort, V.; Anisimova, M.; Hordijk, W.; Gascuel, O. New algorithms and methods to estimate maximum-likelihood phylogenies: Assessing the performance of PhyML 3.0. Syst. Biol. 2010, 59, 307–321. [Google Scholar] [CrossRef] [PubMed]
- Ronquist, F.; Teslenko, M.; Mark, P.v.d.; Ayres, D.L.; Darling, A.; Höhna, S.; Larget, B.; Liu, L.; Suchard, M.A.; Huelsenbeck, J.P. MrBayes 3.2: Efficient Bayesian phylogenetic inference and model choice across a large model space. Syst. Biol. 2012, 61, 539–542. [Google Scholar] [CrossRef] [PubMed]
- Lindemann, U.; Alvarado, P. Revision der Gattung Kotlabaea, Teil 2: K. aurantiaca, K. carestiae, K. danuviana und K. trondii nebst taxonomischen Bemerkungen zu Boubovia vermiphila, Cheilymenia stercoraria und zur Gattung Pseudombrophila. Z. Mykol. 2017, 83, 103–126. [Google Scholar]
- Pfister, D.H.; Slater, C.; Hansen, K. Chorioactidaceae: A new family in the Pezizales (Ascomycota) with four genera. Mycol. Res. 2008, 112, 513–527. [Google Scholar] [CrossRef] [PubMed]
- Kropp, B.R. Cookeina cremeirosea, a new species of cup fungus from the South Pacific. Mycoscience 2016, 58, 40–44. [Google Scholar] [CrossRef]
- Chethana, K.; Niranjan, M.; Dong, W.; Samarakoon, M.; Bao, D.; Calabon, M.; Chaiwan, N.; Chuankid, B.; Dayarathne, M.; De Silva, N. AJOM new records and collections of fungi: 101–150. Asian J. Mycol. 2021, 4, 113–260. [Google Scholar]
- Iturriaga, T.; Xu, F.; Pfister, D.H. Cookeina korfii, a new species hidden in Cookeina tricholoma. Ascomycete.org 2015, 7, 331–335. [Google Scholar]
- Pfister, D.; Quijada, L.; LoBuglio, K. Geodina (Pezizomycetes: Wynneaceae) has a single widespread species in tropical America. Fungal Syst. Evol. 2020, 5, 131–138. [Google Scholar] [CrossRef] [PubMed]
- Tochihara, Y.; Hirao, T.; Ohmae, M.; Hosaka, K.; Hosoya, T. Microstoma longipilum sp. nov.(Sarcoscyphaceae, Pezizales) from Japan. Mycoscience 2021, 62, 217–223. [Google Scholar] [CrossRef] [PubMed]
- Kujawa, A.; Bujakiewicz, A.; Winiecki, A.; Dabert, M.; Kubinski, R. The occurrence of Microstoma protracta (Fr.) Kanouse in Poland and assessment of its threat status. Acta Mycol. 2018, 53, 1114. [Google Scholar] [CrossRef]
- Huo, W.; Zhang, L.; Liu, Y.; He, X.; Qi, P.; Dai, L.; Qiao, T.; Lu, P.; Li, J. Microstoma Ningshanica, a new species of Microstoma based on molecular, light and scanning electron microscopy analyses from Shaanxi Province, China. All Life 2022, 15, 901–907. [Google Scholar] [CrossRef]
- Hansen, K.; Pfister, D.H.; Hibbett, D.S. Phylogenetic relationships among species of Phillipsia inferred from molecular and morphological data. Mycologia 1999, 91, 299–314. [Google Scholar] [CrossRef]
- Nucleotide. Available online: https://www.ncbi.nlm.nih.gov/nucleotide (accessed on 20 November 2024).
- Carbone, M.; Agnello, C.; Alvarado, P. Phylogenetic studies in the family Sarcosomataceae (Ascomycota, Pezizales). Ascomycete.org 2013, 5, 1–12. [Google Scholar]
- Zeng, M.; Ekanayaka, A.H.; Zhao, Q. Phylogeny and morphology of Phillipsia hydei sp. nov.(Sarcoscyphaceae) from Thailand. Phytotaxa 2019, 395, 277–286. [Google Scholar] [CrossRef]
- Wenying, Z. Re-dispositions of Phillipsia (Pezizales) collections from China. Mycotaxon 2003, 86, 291–301. [Google Scholar]
- Ekanayaka, A.H.; Bhat, D.; Hyde, K.D.; Jones, E.G.; Zhao, Q. The genus Phillipsia from China and Thailand. Phytotaxa 2017, 316, 138–148. [Google Scholar] [CrossRef]
- Harrington, F.A.; Potter, D. Phylogenetic relationships within Sarcoscypha based upon nucleotide sequences of the internal transcribed spacer of nuclear ribosomal DNA. Mycologia 1997, 89, 258–267. [Google Scholar] [CrossRef]
- Luo, J.; Walsh, E.; Naik, A.; Zhuang, W.; Zhang, K.; Cai, L.; Zhang, N. Temperate pine barrens and tropical rain forests are both rich in undescribed fungi. PLoS ONE 2014, 9, e103753. [Google Scholar] [CrossRef]
- Ganley, R.J.; Newcombe, G. Fungal endophytes in seeds and needles of Pinus monticola. Mycol. Res. 2006, 110, 318–327. [Google Scholar] [CrossRef]
- Amicucci, A.; Zambonelli, A.; Guidi, C.; Stocchi, V. Morphological and molecular characterisation of Pulvinula constellatio ectomycorrhizae. FEMS Microbiol. Lett. 2001, 194, 121–125. [Google Scholar] [CrossRef] [PubMed]
- Gómez Molina, E.; Sánchez Durán, S.; Puig Pey, M.; García Barreda, S. Sequential application of inoculation methods for the mycorrhization of Quercus ilex seedlings with Tuber melanosporum. Fungal Biol. 2023, 127, 1328–1335. [Google Scholar] [CrossRef] [PubMed]
- Arraiano-Castilho, R.; Bidartondo, M.I.; Niskanen, T.; Clarkson, J.J.; Brunner, I.; Zimmermann, S.; Senn-Irle, B.; Frey, B.; Peintner, U.; Mrak, T.; et al. Habitat specialisation controls ectomycorrhizal fungi above the treeline in the European Alps. New Phytol. 2021, 229, 2901–2916. [Google Scholar] [CrossRef] [PubMed]
- Olariaga, I.; Ballester, L.; Fernandes, U.; López-Amiano, J.I.; Magaña, V.; Martínez-Gil, R.; Martín, J.; Pancorbo, F.; Daniëls, P.P.; Pérez-del-Amo, C.; et al. II Encuentro de la Sociedad Ibérica de Micología (Cerler, 26–30 de septiembre de 2018): Hallazgo de 103 especies nuevas para Aragón, 15 para la Península Ibérica y 11 especies nuevas para la ciencia. Fung. Iber. 2020, 1, 7–80. [Google Scholar] [CrossRef]
- Truong, C.; Mujic, A.B.; Healy, R.; Kuhar, F.; Furci, G.; Torres, D.; Niskanen, T.; Sandoval-Leiva, P.A.; Fernández, N.; Escobar, J.M. How to know the fungi: Combining field inventories and DNA-barcoding to document fungal diversity. New Phytol. 2017, 214, 913–919. [Google Scholar] [CrossRef] [PubMed]
- Olds, C.G.; Berta-Thompson, J.W.; Loucks, J.J.; Levy, R.A.; Wilson, A.W. Applying a modified metabarcoding approach for the sequencing of macrofungal specimens from fungarium collections. Apps. Plant Sci. 2023, 11, e11508. [Google Scholar] [CrossRef] [PubMed]
- Healy, R.A.; Arnold, A.E.; Bonito, G.; Huang, Y.L.; Lemmond, B.; Pfister, D.H.; Smith, M.E. Endophytism and endolichenism in Pezizomycetes: The exception or the rule? New Phytol. 2022, 233, 1974–1983. [Google Scholar] [CrossRef]
- Poelman, A.; Weerasuriya, N.; Vanderwolf, K.J.; Malloch, D.; McAlpine, D.F.; Thorn, R.G. Fungi associated with aeroponic roots in caves and mines of New Brunswick. Fungal Ecol. 2021, 52, 101074. [Google Scholar] [CrossRef]
- Arraiano-Castilho, R.; Bidartondo, M.I.; Niskanen, T.; Zimmermann, S.; Frey, B.; Brunner, I.; Senn-Irlet, B.; Hörand, E.; Gramlich, S.; Suz, L.M. Plant-fungal interactions in hybrid zones: Ectomycorrhizal communities of willows (Salix) in an alpine glacier forefield. Fungal Ecol. 2020, 45, 100936. [Google Scholar] [CrossRef]
- Celio, G.; Padamsee, M.; Dentinger, B.; Bauer, R.; McLaughlin, D. Assembling the fungal tree of life: Constructing the structural and biochemical database. Mycologia 2006, 98, 850–859. [Google Scholar] [CrossRef]
- Shi, C.; Tolgor, B.; Yu, L. Newly recorded genus and species of Pezizales in China. Mycosystema 2016, 35, 1348–1356. [Google Scholar]
- Yeizeng, W.; Chunlin, H.; Jialing, W. Two new species of Sarcoscypha (Sarcosyphaceae, Pezizales) from Taiwan. Phytotaxa 2016, 245, 169–177. [Google Scholar]
- Xu, F.; LoBuglio, K.; Pfister, D. On the co-occurrence of species of Wynnea (Ascomycota, Pezizales, Sarcoscyphaceae) and armillaria (basidiomycota, agaricales, physalacriaceae). Fungal Syst. Evol. 2019, 4, 1–12. [Google Scholar] [CrossRef] [PubMed]
- Schumacher, T. Ascomycetes from northern Thailand. Nord. J. Bot. 1982, 2, 257–263. [Google Scholar] [CrossRef]
- Batra, L.R. New Species of Discomycetes from India: II. Mycologia 1960, 52, 665–667. [Google Scholar] [CrossRef]
- Cooke, M.C. Mycographia, Seu Icones Fungorum: Figures of Fungi from All Parts of the World; William & Norgate: London, UK, 1877; Volume 1, pp. 1–526. [Google Scholar]
- Hansford, C. Australian fungi. II. New records and revisions. Proc. Linn. Soc. NSW. 1954, 79, 97–141. [Google Scholar]
- Meihua, L. Two new species of Pulvinula from China. Acta Mycol. Sinica 1991, 10, 185–189. [Google Scholar]
- Kaushal, R. A reinvestigation of the northwest Himalayan Pulvinulas [Fungi; India]. Mycotaxon 1982, 16, 117–122. [Google Scholar]
- Snyder, L.C. New and unusual discomycetes of western Washington. Mycologia 1936, 28, 483–488. [Google Scholar] [CrossRef]
- Seaver, F.J. Studies in Tropical Ascomycetes—III: Porto Rican Cup-Fungi. Mycologia 1925, 17, 45–50. [Google Scholar] [CrossRef]
- Yeizeng, W. A new species of Microstoma from Taiwan. Mycotaxon 2004, 89, 119–122. [Google Scholar]
- Douanla Meli, C.; Langer, E. Notes on Discomycetes (Helotiales, Pezizales): New species and new records from Cameroon. Mycotaxon 2005, 92, 223–237. [Google Scholar]
- Kanouse, B.B. The genus Plectania and its segregates in North America. Mycologia 1948, 40, 482–497. [Google Scholar] [CrossRef]
- Harada, Y.; Kudo, S.-I. Microstoma macrosporum stat. nov., a new taxonomic treatment of a vernal discomycete (Sarcoscyphaceae, Pezizales). Mycoscience 2000, 41, 275–278. [Google Scholar] [CrossRef]
- Saccardo, P.A. Discomyceteae et Phymatosphoraeriaceae. Syll. Fung. 1889, 8, 1–1143. [Google Scholar]
- Höhnel, F. Fragmente zur Mykologie. (VI. Mitteilung, Nr. 182 bis 288). Sitzungsber. Kais. Akad. Wiss. Wien Math.-Naturwiss. K1asse 1909, 118, 275–452. [Google Scholar]
- Harrington, F. New species of Sarcoscypha (Sarcoscyphaceae, Pezizales). Harv. Pap. Bot. 1997, 1, 53–64. [Google Scholar]
- Iturriaga, T.; Pfister, D.H. A monograph of the genus Cookeina (Ascomycota, Pezizales, Sarcoscyphaceae). Mycotaxon 2006, 95, e180. [Google Scholar]
- Rick, J. Pilze aus Rio Grande do Sul (Brasilien). Brotéria 1906, 5, 5–53. [Google Scholar]
- Hooker, J.D. The Botany of the Antarctic Voyage of H.M. Discovery, III. Flora Tasmaniae; Reeve and Company: London, UK, 1860; Volume 3, pp. 1–422. [Google Scholar]
- Fuckel, K.W.G.L. Symbolae Mycologicae: Beiträge zur Kenntniss der Rheinischen Pilze; J. Niedner: Rhine, Germany, 1873; Volume 27–28. [Google Scholar]
- Karsten, P.A. Monographia pezizarum fennicarum. Not. Fauna Flora Fenn. 1869, 10, 101–206. [Google Scholar]
- Hennings, P. Fungi monsunenses. Monsunia 1900, 1, 137–174. [Google Scholar]
- Cooke, M.C. Mycographia, Seu Icones Fungorum: Figures of Fungi from All Parts of the World; William & Norgate: London, UK, 1879; Volume 1, pp. 215–267. [Google Scholar]
- Berkeley, M.J.; Curtis, M.A. Fungi Cubenses (Hymenomycetes). Bot. J. Linn. Soc. 1869, 10, 280–320. [Google Scholar] [CrossRef]
- Lantieri, A. Pulvinula johannis, a new species from Sicily, Italy. Sydowia 2008, 60, 247–252. [Google Scholar]
- Moravec, J. Nektere operkulatni diskomycety nalezene v okresech Mlada Boleslav a Jicin. Cesk. Mykol. 1969, 23, 222–235. [Google Scholar]
- Rehm, H. Ascomycetes americae borealis. Annal. Mycol. 1904, 3, 516–520. [Google Scholar]
- Hooker, J.D. The Botany of the Antarctic Voyage. II. Flora Novae-Zelandiae. Part II. Flowerless Plants; Reeve and Company: London, UK, 1955; Volume 2, pp. 1–378. [Google Scholar]
- Thind, K.; Cash, E.K.; Singh, P. The Pezizaceae of the Mussoorie Hills (India)—VII. Mycologia 1959, 51, 457–464. [Google Scholar] [CrossRef]
- Bommer, É.C.; Rousseau, M. Florule mycologique des environs de Bruxelles. Bull. Soc. Roy. Bot. Belg. 1884, 23, 15–365. [Google Scholar]
- Otani, Y. Miscellaneous notes on Japanese discomycetes. Rept. Tottori Mycol. Inst. 1990, 28, 251–265. [Google Scholar]
- Velenovský, J. České Houby; České Botanické Společnosti: Praha, Czech, 1922; Volume 4–5, pp. 633–950. [Google Scholar]
- Rehm, H. Ascomycetes americae borealis. Annal. Mycol. 1904, 2, 32–37. [Google Scholar]
- Peck, C.H. New species of fungi. Bull. Torrey Bot. Club 1906, 33, 213–221. [Google Scholar] [CrossRef]
- Sydow, H. Beiträge zur Kenntnis der Pilzflora Neu-Seelands-I. Annal. Mycol. 1924, 22, 293–317. [Google Scholar]
- Allescher, A.; Hennings, P. Pilze aus dem Umanakdistrikt. Biblioth. Bot. 1897, 8, 40–54. [Google Scholar]
- Boudier, E. Note sur quelques Ascomycètes nouveaux du Jura. Bull. Soc. Mycol. Fr. 1903, 19, 193–199. [Google Scholar]
- Saccardo, P.A.; Sydow, P. Sylloge Fungorum; University Library, University of Illinois Urbana Champaign: Urbana, IL, USA, 2010; Volume 16, pp. 1–1291. [Google Scholar]
- Hennings, P. Einige neue deutsche Pezizaceen. Hedwigia 1902, 41, 164–166. [Google Scholar]
- Quélet, L. Description des champignons nouveaux. Rev. Mycol. 1892, 14, 64–67. [Google Scholar]
- Balfour-Browne, F.L. Some Himalayan fungi. Bull. Br. Mus. Nat. Hist. 1955, 1, 189–218. [Google Scholar]










Disclaimer/Publisher’s Note: The statements, opinions and data contained in all publications are solely those of the individual author(s) and contributor(s) and not of MDPI and/or the editor(s). MDPI and/or the editor(s) disclaim responsibility for any injury to people or property resulting from any ideas, methods, instructions or products referred to in the content. |
© 2025 by the authors. Licensee MDPI, Basel, Switzerland. This article is an open access article distributed under the terms and conditions of the Creative Commons Attribution (CC BY) license (https://creativecommons.org/licenses/by/4.0/).
Share and Cite
Chen, Z.; Bau, T. Five New Species of Pezizales from Northeastern China. J. Fungi 2025, 11, 60. https://doi.org/10.3390/jof11010060
Chen Z, Bau T. Five New Species of Pezizales from Northeastern China. Journal of Fungi. 2025; 11(1):60. https://doi.org/10.3390/jof11010060
Chicago/Turabian StyleChen, Zhengqing, and Tolgor Bau. 2025. "Five New Species of Pezizales from Northeastern China" Journal of Fungi 11, no. 1: 60. https://doi.org/10.3390/jof11010060
APA StyleChen, Z., & Bau, T. (2025). Five New Species of Pezizales from Northeastern China. Journal of Fungi, 11(1), 60. https://doi.org/10.3390/jof11010060

