Five New Species of the Genus Hymenogaster (Hymenogastraceae, Agaricales) from Northern China
Abstract
1. Introduction
2. Materials and Methods
2.1. Sample Collections
2.2. DNA Extraction, PCR Amplification, Sequencing and Nucleotide Alignment
2.3. Phylogenetic Analysis
3. Results
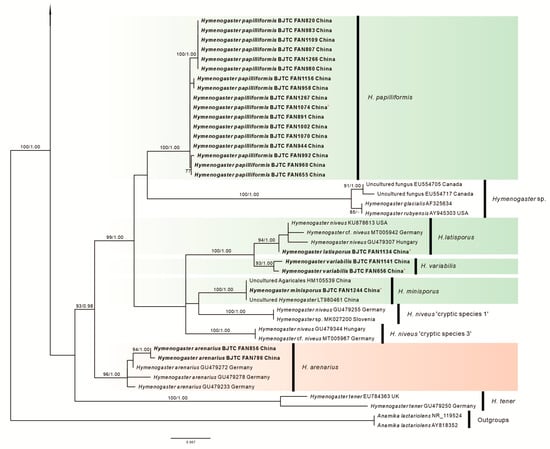
3.1. Molecular Phylogenetics
3.2. Taxonomy
4. Discussion
| 1 | Basidiome pale yellow, white to dirty white when fresh | 2 |
| 1 | Basidiome earth yellow to yellow-brown when fresh | 3 |
| 2 | Gleba reddish brown to brown when fresh | 4 |
| 2 | Gleba light brown when fresh | H. minisporus |
| 3 | Peridium very variable in thickness and more than >130 μm thick | 5 |
| 3 | Peridium without major changes in thickness and <130 μm thick | 6 |
| 4 | Basidiospores 21–26 × 14–18.5 μm | H. citrinus |
| 4 | Basidiospores 17–22 × 12–15 μm | H. perisporius |
| 5 | Basidiospores broad ellipsoidal to subglobose, Q = 1.1–1.3 | H. variabilis |
| 5 | Basidiospores broad fusiform to citriform, Q = 1.3–1.4 | H. apilliformis |
| 6 | Basidiospores fusiform, Q = 1.2–1.4 | H. arenarius |
| 6 | Basidiospores broadly ellipsoidal to broadly ovoid, Q = 1.1–1.3 | H. latisporus |
Author Contributions
Funding
Institutional Review Board Statement
Informed Consent Statement
Data Availability Statement
Acknowledgments
Conflicts of Interest
References
- Vittadini, C. Monographia Tuberacearum; Ex Typographia, F. Rusconi: Milian, Italy, 1831; pp. 1–88. [Google Scholar]
- Stielow, B.; Bratek, Z.; Orczán, A.K.I.; Rudnoy, S.; Hensel, G.; Hoffmann, P.; Klenk, H.P.; Göker, M. Species delimitation in taxonomically difficult fungi: The case of Hymenogaster. PLoS ONE 2011, 6, e15614. [Google Scholar] [CrossRef] [PubMed]
- Montecchi, A.; Sarasini, M. Funghi Ipogei d’Europa; AMB Fondazione Centro Studi Micologici: Vicenza, Italy, 2000; pp. 52–501. [Google Scholar]
- Pegler, D.N.; Spooner, B.M.; Young, T.W.K. British truffles: A revision of British Hypogeous fungi. Kew Bull. 1993, 49, 167. [Google Scholar]
- Dodge, C.W.; Zeller, S.M. Hymenogaster and related genera. Ann. Mo. Bot. Gard. 1934, 21, 625–708. [Google Scholar] [CrossRef]
- Harkness, H.W. Californian hypogaeous fungi. Calif. Acad. Sci. 1899, 1, 241–291. [Google Scholar]
- Smith, A.H. Notes on Dendrogaster, Gymnoglossum, Protoglossum and species of Hymenogaster. Mycologia 1966, 58, 100–124. [Google Scholar] [CrossRef]
- Cázares, E.; Trappe, J.M. Alpine and subalpine fungi of the Cascade Mountains. I. Hymenogaster glacialis sp. nov. Mycotaxon 1990, 38, 245–249. [Google Scholar]
- Fogel, R.; States, J. Materials for a hypogeous mycoflora of the Great Basin and adjacent cordilleras of the western United States VI: Hymenogaster rubyensis sp. nov. (Basidiomycota, Cortinariaceae). Mycotaxon 2001, 80, 333–337. [Google Scholar]
- Julou, T.; Burghardt, B.; Gebauer, G.; Berveiller, D.; Damesin, C.; Selosse, M.A. Mixotrophy in orchids: Insights from a comparative study of green individuals and nonphotosynthetic individuals of Cephalantera damasonium. N. Phytol. 2005, 166, 639–653. [Google Scholar] [CrossRef] [PubMed]
- Trappe, J.M.; Molina, R.; Luoma, D.L.; Cázares, E.; Pilz, D.; Smith, J.E.; Castellano, M.A.; Miller, S.L.; Trappe, J.M. Diversity, Ecology, and Conservation of Truffle Fungi in Forests of the Pacific Northwest; Pacific Northwest Research Station, USDA Forest Service: Corvallis, OR, USA, 2009; pp. 1–194.
- Türkoğlu, A.; Castellano, M.A. New records of truffle fungi (Basidiomycetes) from Turkey. Turk. J. Bot. 2013, 37, 970–976. [Google Scholar] [CrossRef]
- Pecoraro, L.; Huang, L.; Caruso, T.; Perotto, S.; Girlandam, M.; Cai, L.; Liu, Z.J. Fungal diversity and specificity in Cephalanthera damasonium and C. longifolia (Orchidaceae) mycorrhizas. J. Syst. Evol. 2017, 55, 158–169. [Google Scholar] [CrossRef]
- Rudawska, M.; Kujawska, M.; Leski, T.; Janowski, D.; Karliński, L.; Wilgan, R. Ectomycorrhizal community structure of the admixture tree species Betula pendula, Carpinus betulus, and Tilia cordata grown in bare-root forest nurseries. For. Ecol. Manag. 2019, 437, 113–125. [Google Scholar] [CrossRef]
- Hawker, L.E. British hypogeous fungi. Philos. Trans. R. Soc. Biol. Sci. 1954, 237, 429–546. [Google Scholar]
- Soehner, V.E. Die Gattung Hymenogaster Vitt: Eine monographische Studie mit besonderer. Nova Hedwigia. 1962, 2, 1–113. [Google Scholar]
- Bougher, N.L.; Castellano, M.A. Delimitation of Hymenogaster sensu stricto and four new segregate genera. Mycologia 1993, 85, 273–293. [Google Scholar] [CrossRef]
- Smith, M.E.; Castellano, M.A.; Frank, J.L. Hymenogaster macmurphyi and Splanchnomyces behrii are sequestrate species of Xerocomellus from the western United States. Mycologia 2018, 110, 605–617. [Google Scholar] [CrossRef] [PubMed]
- Liu, B.; Liu, Y.H.; Liu, J.H. The hypogeous macrofungi of China. Edible Fungi China 2002, 21, 14–15. [Google Scholar]
- Dring, D.M. Techniques for microscopic preparation. In Methods in Microbiology; Booth, C., Ed.; Academic Press Inc.: New York, NY, USA, 1971; pp. 95–111. [Google Scholar]
- Gardes, M.; Bruns, T.D. ITS primers with enhanced specificity for Basidiomycetes—Application to the identification of mycorrhizae and rusts. Mol. Ecol. 1993, 2, 113–118. [Google Scholar] [CrossRef] [PubMed]
- White, T.J.; Bruns, T.; Lee, S.; Taylor, F.J.R.M. Amplification and direct sequencing of fungal ribosomal RNA genes for phylogenetics. In PCR Protocols, A Guide to Methods and Applications; Seliger, H., Gelfand, D.H., Sinsky, J.J., White, T.J., Eds.; Academic: San Diego, CA, USA, 1990; pp. 315–322. [Google Scholar]
- Vilgalys, R.; Hester, M. Rapid genetic identification and mapping of enzymatically amplified ribosomal DNA from several Cryptococcus species. J. Bacteriol. 1990, 172, 4238–4246. [Google Scholar] [CrossRef] [PubMed]
- Katoh, K.; Frith, M.C. Adding unaligned sequences into an existing alignment using MAFFT and LAST. Bioinformatics 2012, 28, 3144–3146. [Google Scholar] [CrossRef] [PubMed]
- Rambaut, A. Estimating the rate of molecular evolution: Incorporating non-contemporaneous sequences into maximum likelihood phylogenies. Bioinformatics 2000, 16, 395–399. [Google Scholar] [CrossRef] [PubMed]
- Stamatakis, A. RAxML version 8: A tool for phylogenetic analysis and post-analysis of large phylogenies. Bioinformatics 2014, 30, 1312–1313. [Google Scholar] [CrossRef] [PubMed]
- Page, R.D.M. TreeView; Glasgow University: Glasgow, UK, 2001. [Google Scholar]
- Hillis, D.M.; Bull, J.J. An empirical test of bootstrapping as a method for assessing confidence in phylogenetic analysis. Syst. Biol. 1993, 42, 182–192. [Google Scholar] [CrossRef]
- Ronquist, F.; Huelsenbeck, J.P. MrBayes 3: Bayesian phylogenetic inference under mixed models. Bioinformatics 2003, 19, 1572–1574. [Google Scholar] [CrossRef] [PubMed]
- Nylander, J. MrModeltest 2.2. Computer Software Distributed by the University of Uppsala; Evolutionary Biology Centre: Uppsala, Sweden, 2004. [Google Scholar]
- Alfaro, M.E.; Zoller, S.; Lutzoni, F. Bayes or bootstrap? A simulation study comparing the performance of Bayesian Markov chain Monte Carlo sampling and bootstrapping in assessing phylogenetic confidence. Mol. Biol. Evol. 2003, 20, 255–266. [Google Scholar] [CrossRef] [PubMed]








| Taxon Name in Analysis | Taxon Name | Collection | Country | GenBank Accession Number | |
|---|---|---|---|---|---|
| ITS | nrLSU | ||||
| Anamika lactariolens AY818352 | Anamika lactariolens | taxon:301353 | AY818352 | - | |
| Anamika lactariolens NR_119524 | Anamika lactariolens | HC 88/95 | NR_119524 | - | |
| Hymenogaster arenariusBJTC FAN786 China | Hymenogaster arenarius | BJTC FAN786 | China | PP467413 | PP467449 |
| Hymenogaster arenariusBJTC FAN856 China | Hymenogaster arenarius | BJTC FAN856 | China | PP467414 | PP467450 |
| Hymenogaster arenarius GU479233 Germany | Hymenogaster arenarius | it10_26_2 | Germany | GU479233 | - |
| Hymenogaster arenarius GU479272 Germany | Hymenogaster arenarius | it5_2 | Germany | GU479272 | - |
| Hymenogaster arenarius GU479278 Germany | Hymenogaster arenarius | it6_3 | Germany | GU479278 | - |
| Hymenogaster bulliardii GU479261 Germany | Hymenogaster bulliardii | it20_4 | Germany | GU479261 | - |
| Hymenogaster bulliardii GU479262 Germany | Hymenogaster thwaitesii | it20_4_1 | Germany | GU479262 | - |
| Hymenogaster cf. niveus MT005942 Germany | Hymenogaster xxx | KR-M-0044217 | Germany | MT005942 | - |
| Hymenogaster cf. niveus MT005967 Germany | Hymenogaster niveus ‘cryptic species 3’ | KR-M-0044314 | Germany | MT005967 | - |
| Hymenogaster cf. rehsteineri MT005990 Germany | Hymenogaster rehsteineri | KR-M-0044423 | Germany | MT005990 | - |
| Hymenogaster citrinusBJTC FAN1079 China | Hymenogaster citrinus | BJTC FAN1079 | China | PP467412 | PP467448 |
| Hymenogaster citrinusBJTC FAN883 China | Hymenogaster citrinus | BJTC FAN883 | China | PP467410 | PP467446 |
| Hymenogaster citrinusBJTC FAN915 China | Hymenogaster citrinus | BJTC FAN915 | China | PP467411 | PP467447 |
| Hymenogaster glacialis AF325634 | Hymenogaster sp. | GP 5302 | - | AF325634 | - |
| Hymenogaster griseus AF325636 USA | Hymenogaster griseus 2 | Trappe 12841 | USA | AF325636 | - |
| Hymenogaster knappii GU479287 Germany | Hymenogaster thwaitesii | it9_2 | Germany | GU479287 | - |
| Hymenogaster latisporusBJTC FAN1134 China | Hymenogaster latisporus | BJTC FAN1134, holotype | China | PP467404 | PP467440 |
| Hymenogaster luteus cf. trigonospora GU479306 Hungary | Hymenogaster luteus | zb1457 | Hungary | GU479306 | - |
| Hymenogaster luteus GU479341 Hungary | Hymenogaster luteus | zb2603 | Hungary | GU479341 | - |
| Hymenogaster luteus var. berkeleyanus GU479273 Germany | Hymenogaster bulliardii | it5_21 | Germany | GU479273 | - |
| Hymenogaster luteus var. subfuscus GU479358 Hungary | Hymenogaster griseus 2 | zb37 | Hungary | GU479358 | - |
| Hymenogaster luteus var. trigonospora GU479334 Hungary | Hymenogaster luteus | zb235 | Hungary | GU479334 | - |
| Hymenogaster lycoperdineus GU479353 Hungary | Hymenogaster griseus 2 | zb3533 | Hungary | GU479353 | - |
| Hymenogaster megasporus GU479239 Germany | Hymenogaster megasporus | it12_1 | Germany | GU479239 | - |
| Hymenogaster megasporus GU479286 Germany | Hymenogaster megasporus | it8_5_1 | Germany | GU479286 | - |
| Hymenogaster minisporusBJTC FAN1244 China | Hymenogaster minisporus | BJTC FAN1244, holotype | China | PP467407 | PP467443 |
| Hymenogaster niveus GU479255 Germany | Hymenogaster niveus ‘cryptic species 1’ | it17_3 | Germany | GU479255 | - |
| Hymenogaster niveus GU479307 Hungary | Hymenogaster xxx | zb1461 | Hungary | GU479307 | - |
| Hymenogaster niveus GU479344 Hungary | Hymenogaster niveus ‘cryptic species 3’ | zb28 | Hungary | GU479344 | - |
| Hymenogaster niveus KU878613 USA | Hymenogaster xxx | SC14_3 | USA | KU878613 | - |
| Hymenogaster olivaceus GU479292 Belgium | Hymenogaster citrinus | dt8293 | Belgium | GU479292 | - |
| Hymenogaster olivaceus GU479313 Hungary | Hymenogaster citrinus | zb1645 | Hungary | GU479313 | - |
| Hymenogaster olivaceus GU479317 Hungary | Hymenogaster citrinus | zb1817 | Hungary | GU479317 | - |
| Hymenogaster olivaceus GU479332 Hungary | Hymenogaster citrinus | zb2300 | Hungary | GU479332 | - |
| Hymenogaster olivaceus GU479345 Hungary | Hymenogaster thwaitesii | zb2804 | Hungary | GU479345 | - |
| Hymenogaster olivaceus GU479359 Hungary | Hymenogaster luteus | zb3721 | Hungary | GU479359 | - |
| Hymenogaster papilliformisBJTC FAN1002 China | Hymenogaster papilliformis | BJTC FAN1002 | China | PP467396 | PP467432 |
| Hymenogaster papilliformisBJTC FAN1070 China | Hymenogaster papilliformis | BJTC FAN1070 | China | PP467399 | PP467435 |
| Hymenogaster papilliformisBJTC FAN1074 China | Hymenogaster papilliformis | BJTC FAN1074, holotype | China | PP467400 | PP467436 |
| Hymenogaster papilliformisBJTC FAN1109 China | Hymenogaster papilliformis | BJTC FAN1109 | China | PP467402 | PP467438 |
| Hymenogaster papilliformisBJTC FAN1156 China | Hymenogaster papilliformis | BJTC FAN1156 | China | PP467406 | PP467442 |
| Hymenogaster papilliformisBJTC FAN1266 China | Hymenogaster papilliformis | BJTC FAN1266 | China | PP467408 | PP467444 |
| Hymenogaster papilliformisBJTC FAN1267 China | Hymenogaster papilliformis | BJTC FAN1267 | China | PP467409 | PP467445 |
| Hymenogaster papilliformisBJTC FAN655 China | Hymenogaster papilliformis | BJTC FAN655 | China | PP467381 | PP467417 |
| Hymenogaster papilliformisBJTC FAN807 China | Hymenogaster papilliformis | BJTC FAN807 | China | PP467384 | PP467420 |
| Hymenogaster papilliformisBJTC FAN820 China | Hymenogaster papilliformis | BJTC FAN820 | China | PP467385 | PP467421 |
| Hymenogaster papilliformisBJTC FAN891 China | Hymenogaster papilliformis | BJTC FAN891 | China | PP467388 | PP467424 |
| Hymenogaster papilliformisBJTC FAN944 China | Hymenogaster papilliformis | BJTC FAN944 | China | PP467389 | PP467425 |
| Hymenogaster papilliformisBJTC FAN958 China | Hymenogaster papilliformis | BJTC FAN958 | China | PP467391 | PP467427 |
| Hymenogaster papilliformisBJTC FAN960 China | Hymenogaster papilliformis | BJTC FAN960 | China | PP467392 | PP467428 |
| Hymenogaster papilliformisBJTC FAN980 China | Hymenogaster papilliformis | BJTC FAN980 | China | PP467393 | PP467429 |
| Hymenogaster papilliformisBJTC FAN983 China | Hymenogaster papilliformis | BJTC FAN983 | China | PP467394 | PP467430 |
| Hymenogaster papilliformisBJTC FAN992 China | Hymenogaster papilliformis | BJTC FAN992 | China | PP467395 | PP467431 |
| Hymenogaster parksii AF325638 USA | Hymenogaster gardneri | Trappe 13296 | USA | AF325638 | - |
| Hymenogaster parksii JN022510 USA | Hymenogaster gardneri | SOC1643 | USA | JN022510 | - |
| Hymenogaster perisporiusBJTC FAN1038 China | Hymenogaster perisporius | BJTC FAN1038 | China | PP467397 | PP467433 |
| Hymenogaster perisporiusBJTC FAN1049 China | Hymenogaster perisporius | BJTC FAN1049 | China | PP467398 | PP467434 |
| Hymenogaster perisporiusBJTC FAN1076 China | Hymenogaster perisporius | BJTC FAN1076 | China | PP467401 | PP467437 |
| Hymenogaster perisporiusBJTC FAN1126 China | Hymenogaster perisporius | BJTC FAN1126 | China | PP467403 | PP467439 |
| Hymenogaster perisporiusBJTC FAN606 China | Hymenogaster perisporius | BJTC FAN606 | China | PP467379 | PP467415 |
| Hymenogaster perisporiusBJTC FAN651 China | Hymenogaster perisporius | BJTC FAN651, holotype | China | PP467380 | PP467416 |
| Hymenogaster perisporiusBJTC FAN768 China | Hymenogaster perisporius | BJTC FAN768 | China | PP467383 | PP467419 |
| Hymenogaster perisporiusBJTC FAN846 China | Hymenogaster perisporius | BJTC FAN846 | China | PP467386 | PP467422 |
| Hymenogaster perisporiusBJTC FAN850 China | Hymenogaster perisporius | BJTC FAN850 | China | PP467387 | PP467423 |
| Hymenogaster perisporiusBJTC FAN952 China | Hymenogaster perisporius | BJTC FAN952 | China | PP467390 | PP467426 |
| Hymenogaster populetorum GU479252 Germany | Hymenogaster griseus 1 | it16_1_1 | Germany | GU479252 | - |
| Hymenogaster populetorum GU479289 Hungary | Hymenogaster griseus 1 | aszodvt_1991 | Hungary | GU479289 | - |
| Hymenogaster populetorum GU479304 Hungary | Hymenogaster griseus 1 | zb1436 | Hungary | GU479304 | - |
| Hymenogaster populetorum GU479327 Hungary | Hymenogaster griseus 2 | zb2097 | Hungary | GU479327 | - |
| Hymenogaster populetorum GU479328 Hungary | Hymenogaster griseus 2 | zb2105 | Hungary | GU479328 | - |
| Hymenogaster populetorum GU479340 Hungary | Hymenogaster griseus 1 | zb2576 | Hungary | GU479340 | - |
| Hymenogaster populetorum GU479356 Hungary | Hymenogaster griseus 2 | zb3594 | Hungary | GU479356 | - |
| Hymenogaster populetorum JF908082 Italy | Hymenogaster griseus 2 | 17022 | Italy | JF908082 | - |
| Hymenogaster pruinatus GU479242 Germany | Hymenogaster huthii | it12_3_1 | Germany | GU479242 | - |
| Hymenogaster pruinatus GU479308 Hungary | Hymenogaster bulliardii | zb1485 | Hungary | GU479308 | - |
| Hymenogaster pruinatus GU479366 Hungary | Hymenogaster huthii | zb95 | Hungary | GU479366 | - |
| Hymenogaster rehsteineri GU479259 Germany | Hymenogaster rehsteineri | it2_4_1 | Germany | GU479259 | - |
| Hymenogaster rehsteineri GU479293 Luxembourg | Hymenogaster rehsteineri | dt8455 | Luxembourg | GU479293 | - |
| Hymenogaster rehsteineri MT005953 Germany | Hymenogaster rehsteineri | KR-M-0044018 | Germany | MT005953 | - |
| Hymenogaster rubyensis AY945303 USA | Hymenogaster sp. | Fogel 2698 | USA | AY945303 | - |
| Hymenogaster sp. MK027200 Slovenia | Hymenogaster niveus ‘cryptic species 1’ | FV4_04 | Slovenia | MK027200 | - |
| Hymenogaster subalpinus AF325640 USA | Hymenogaster gardneri | Trappe 22752 | USA | AF325640 | - |
| Hymenogaster tener EU784363 UK | Hymenogaster tener | RBG Kew K(M)102406 | UK | EU784363 | - |
| Hymenogaster tener GU479250 Germany | Hymenogaster tener | it15_3 | Germany | GU479250 | - |
| Hymenogaster tener GU479253 Germany | Hymenogaster intermedius | it16_2, holotype | Germany | GU479253 | - |
| Hymenogaster thwaitesii GU479258 Germany | Hymenogaster thwaitesii | it2_2 | Germany | GU479258 | - |
| Hymenogaster thwaitesii GU479264 Germany | Hymenogaster thwaitesii | it3_2 | Germany | GU479264 | - |
| Hymenogaster variabilisBJTC FAN1141 China | Hymenogaster variabilis | BJTC FAN1141 | China | PP467405 | PP467441 |
| Hymenogaster variabilisBJTC FAN656 China | Hymenogaster variabilis | BJTC FAN656, holotype | China | PP467382 | PP467418 |
| Hymenogaster vulgaris EU784365 | Hymenogaster rehsteineri ‘cryptic species 3’ | RBG Kew K(M)27363 | - | EU784365 | - |
| Hymenogaster vulgaris JQ724028 Sweden | Hymenogaster rehsteineri ‘cryptic species 3’ | GN_4d_I | Sweden | JQ724028 | - |
| Uncultured Agaricales HM105539 China | Hymenogaster minisporus | QL054 | China | HM105539 | - |
| Uncultured fungus EU554705 Canada | Hymenogaster sp. | A2N_88 | Canada | EU554705 | - |
| Uncultured fungus EU554717 Canada | Hymenogaster sp. | A3E_60 | Canada | EU554717 | - |
| Uncultured Hymenogaster LT980461 China | Hymenogaster minisporus | taxon:522720 | China | LT980461 | - |
Disclaimer/Publisher’s Note: The statements, opinions and data contained in all publications are solely those of the individual author(s) and contributor(s) and not of MDPI and/or the editor(s). MDPI and/or the editor(s) disclaim responsibility for any injury to people or property resulting from any ideas, methods, instructions or products referred to in the content. |
© 2024 by the authors. Licensee MDPI, Basel, Switzerland. This article is an open access article distributed under the terms and conditions of the Creative Commons Attribution (CC BY) license (https://creativecommons.org/licenses/by/4.0/).
Share and Cite
Li, T.; Mao, N.; Fu, H.; Zhang, Y.; Fan, L. Five New Species of the Genus Hymenogaster (Hymenogastraceae, Agaricales) from Northern China. J. Fungi 2024, 10, 272. https://doi.org/10.3390/jof10040272
Li T, Mao N, Fu H, Zhang Y, Fan L. Five New Species of the Genus Hymenogaster (Hymenogastraceae, Agaricales) from Northern China. Journal of Fungi. 2024; 10(4):272. https://doi.org/10.3390/jof10040272
Chicago/Turabian StyleLi, Ting, Ning Mao, Haoyu Fu, Yuxin Zhang, and Li Fan. 2024. "Five New Species of the Genus Hymenogaster (Hymenogastraceae, Agaricales) from Northern China" Journal of Fungi 10, no. 4: 272. https://doi.org/10.3390/jof10040272
APA StyleLi, T., Mao, N., Fu, H., Zhang, Y., & Fan, L. (2024). Five New Species of the Genus Hymenogaster (Hymenogastraceae, Agaricales) from Northern China. Journal of Fungi, 10(4), 272. https://doi.org/10.3390/jof10040272
