Preparation and Epitope Identification of Monoclonal Antibodies Against African Swine Fever Virus pE120R
Simple Summary
Abstract
1. Introduction
2. Materials and Methods
2.1. Cells, Viruses, and Experimental Animals
2.2. Construction of Recombinant Plasmids Containing the ASFV E120R Gene
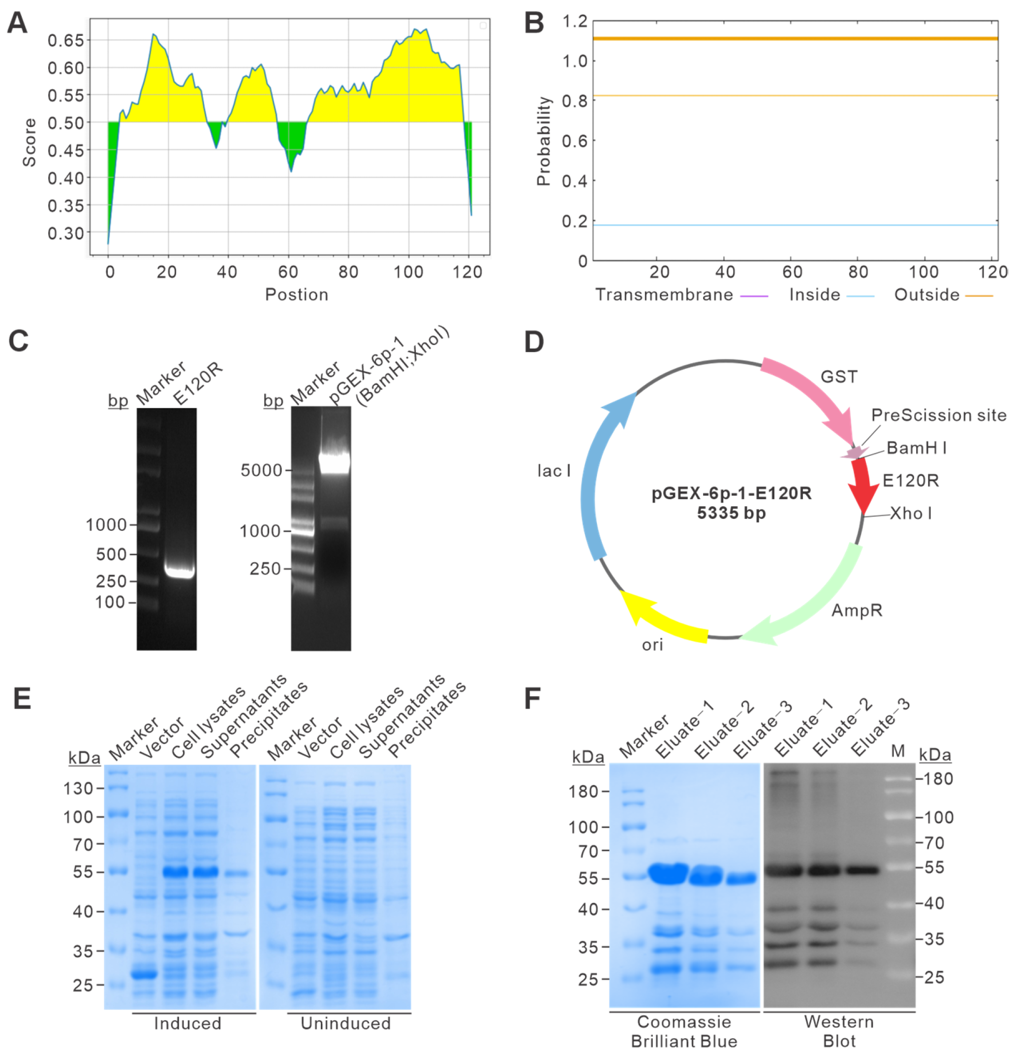
2.3. Expression and Purification of ASFV pE120R in Prokaryotic Cells
2.4. Expression of ASFV pE120R and Its Truncated Forms in Eukaryotic Cells
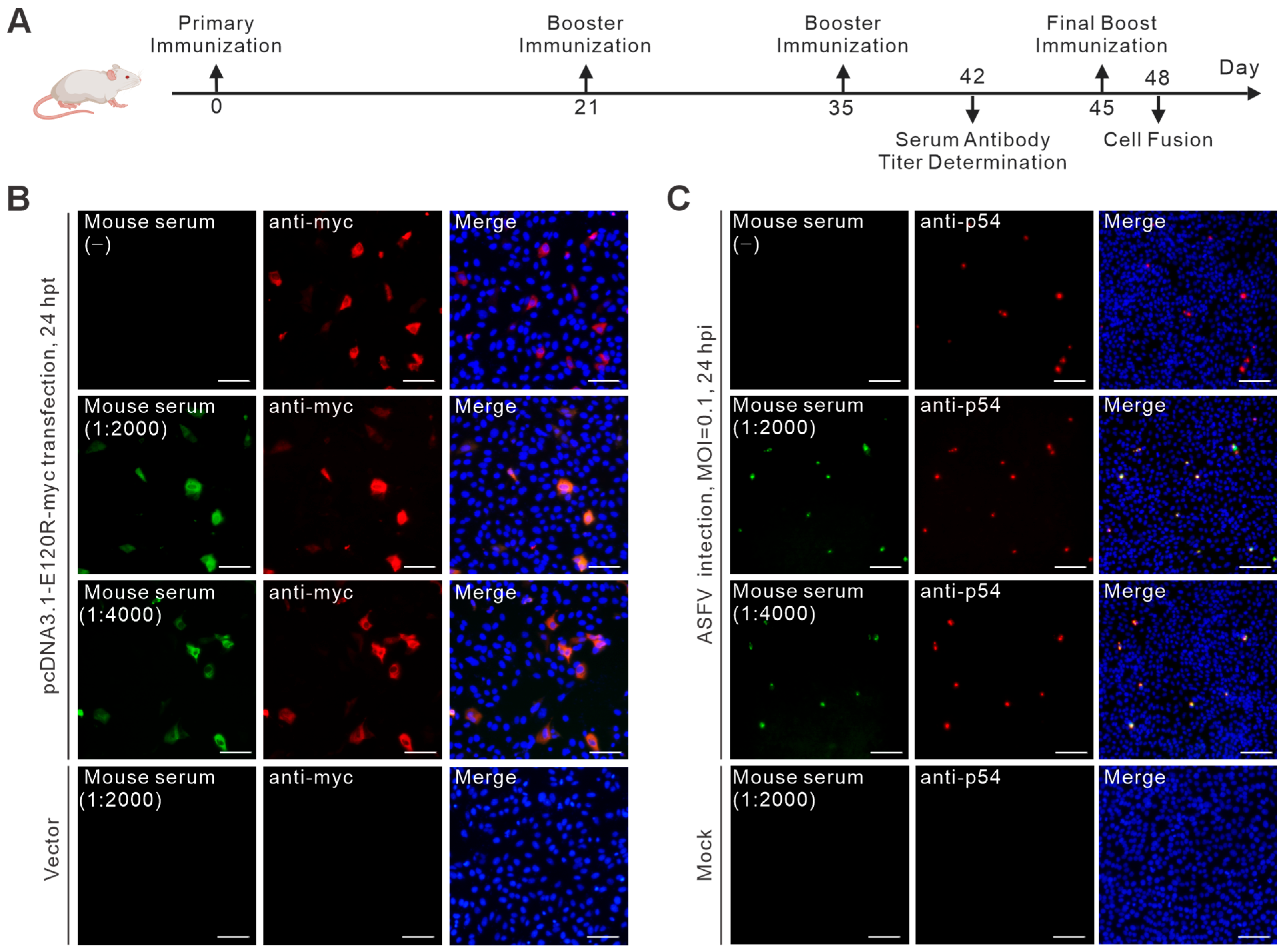
2.5. Preparation of Monoclonal Antibodies Against ASFV pE120R
2.6. Indirect Immunofluorescence Assay (IFA)
2.7. Western Blot
2.8. Isotype Identification of Monoclonal Antibodies
3. Results
3.1. Expression and Purification of the pE120R Protein
3.2. Immunogenicity Determination of the Recombinant GST-pE120R Protein
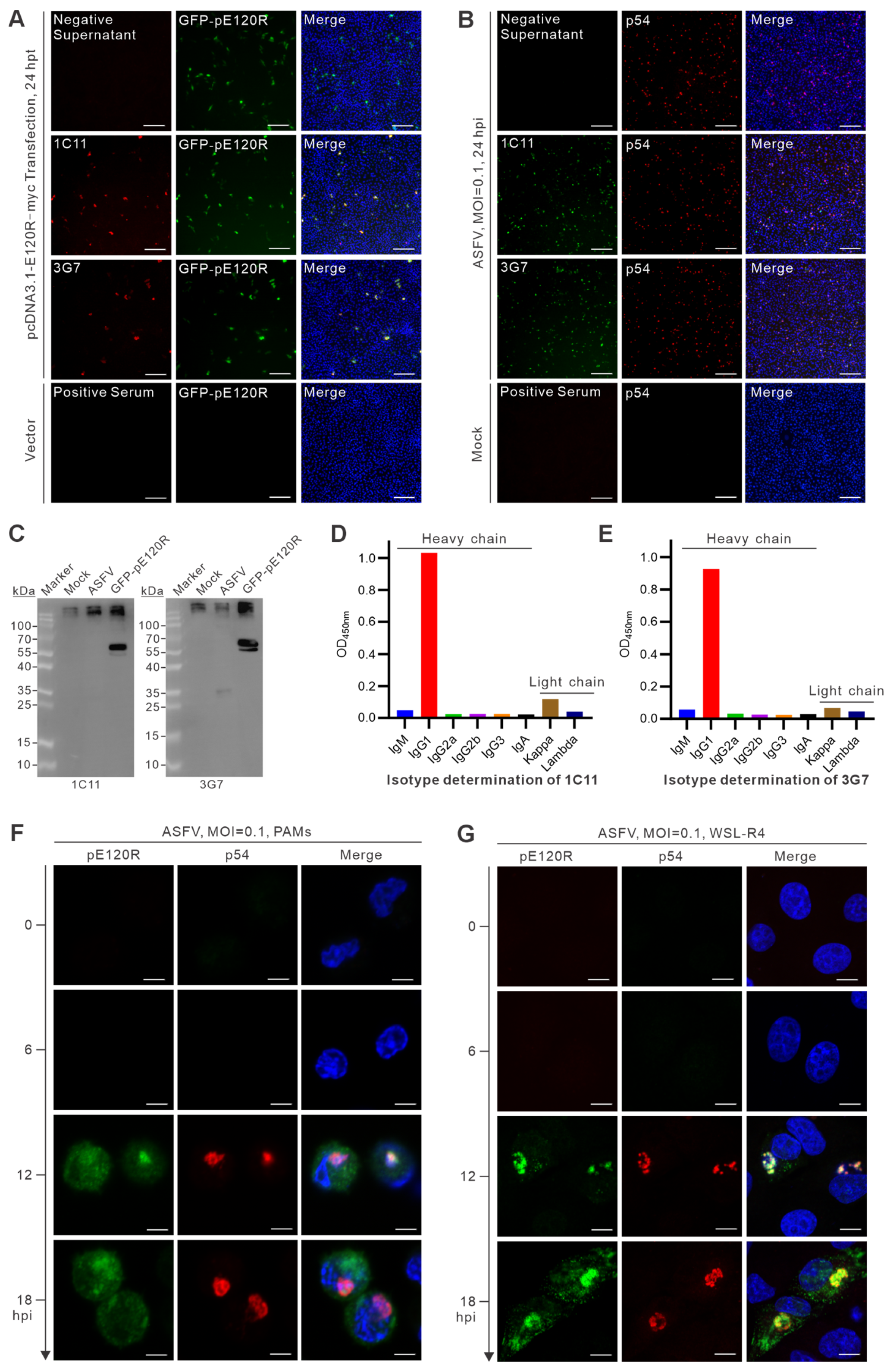
3.3. Functional Characterization and Isotype Identification of pE120R Monoclonal Antibodies
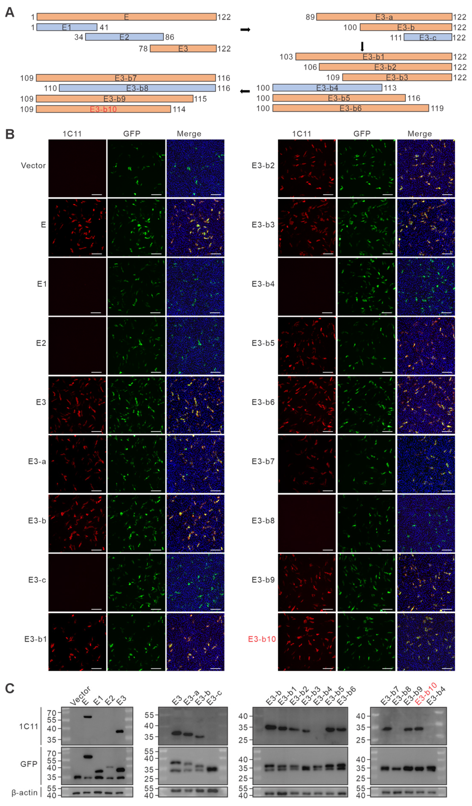
3.4. Epitope Mapping of pE120R Monoclonal Antibodies
3.5. Structural and Conservation Analysis of Epitopes Recognized by pE120R Monoclonal Antibodies
4. Discussion
5. Conclusions
Supplementary Materials
Author Contributions
Funding
Institutional Review Board Statement
Informed Consent Statement
Data Availability Statement
Acknowledgments
Conflicts of Interest
References
- Teklue, T.; Sun, Y.; Abid, M.; Luo, Y.; Qiu, H.J. Current status and evolving approaches to African swine fever vaccine development. Transbound. Emerg. Dis. 2020, 67, 529–542. [Google Scholar] [CrossRef]
- Netherton, C.L.; Connell, S.; Benfield, C.T.O.; Dixon, L.K. The Genetics of Life and Death: Virus-Host Interactions Underpinning Resistance to African Swine Fever, a Viral Hemorrhagic Disease. Front. Genet. 2019, 10, 402. [Google Scholar] [CrossRef] [PubMed]
- Zhou, X.; Li, N.; Luo, Y.; Liu, Y.; Miao, F.; Chen, T.; Zhang, S.; Cao, P.; Li, X.; Tian, K.; et al. Emergence of African Swine Fever in China, 2018. Transbound. Emerg. Dis. 2018, 65, 1482–1484. [Google Scholar] [CrossRef] [PubMed]
- Zhao, D.; Liu, R.; Zhang, X.; Li, F.; Wang, J.; Zhang, J.; Liu, X.; Wang, L.; Zhang, J.; Wu, X.; et al. Replication and virulence in pigs of the first African swine fever virus isolated in China. Emerg. Microbes Infect. 2019, 8, 438–447. [Google Scholar] [CrossRef]
- Zhao, D.; Sun, E.; Huang, L.; Ding, L.; Zhu, Y.; Zhang, J.; Shen, D.; Zhang, X.; Zhang, Z.; Ren, T.; et al. Highly lethal genotype I and II recombinant African swine fever viruses detected in pigs. Nat. Commun. 2023, 14, 3096. [Google Scholar] [CrossRef]
- Li, M.; Zheng, H. Insights and progress on epidemic characteristics, pathogenesis, and preventive measures of African swine fever virus: A review. Virulence 2025, 16, 2457949. [Google Scholar] [CrossRef]
- Zhang, H.; Zhao, S.; Zhang, H.; Qin, Z.; Shan, H.; Cai, X. Vaccines for African swine fever: An update. Front. Microbiol. 2023, 14, 1139494. [Google Scholar] [CrossRef]
- Wang, N.; Zhao, D.; Wang, J.; Zhang, Y.; Wang, M.; Gao, Y.; Li, F.; Wang, J.; Bu, Z.; Rao, Z.; et al. Architecture of African swine fever virus and implications for viral assembly. Science 2019, 366, 640–644. [Google Scholar] [CrossRef]
- Salas, M.L.; Andrés, G. African swine fever virus morphogenesis. Virus Res. 2013, 173, 29–41. [Google Scholar] [CrossRef]
- Wang, Y.; Kang, W.; Yang, W.; Zhang, J.; Li, D.; Zheng, H. Structure of African Swine Fever Virus and Associated Molecular Mechanisms Underlying Infection and Immunosuppression: A Review. Front. Immunol. 2021, 12, 715582. [Google Scholar] [CrossRef] [PubMed]
- Dixon, L.K.; Chapman, D.A.; Netherton, C.L.; Upton, C. African swine fever virus replication and genomics. Virus Res. 2013, 173, 3–14. [Google Scholar] [CrossRef]
- Reis, A.L.; Netherton, C.; Dixon, L.K. Unraveling the Armor of a Killer: Evasion of Host Defenses by African Swine Fever Virus. J. Virol. 2017, 91, 6. [Google Scholar] [CrossRef]
- Martinez-Pomares, L.; Simon-Mateo, C.; Lopez-Otin, C.; Viñuela, E. Characterization of the African swine fever virus structural protein p14.5: A DNA binding protein. Virology 1997, 229, 201–211. [Google Scholar] [CrossRef]
- Venkateswaran, D.; Prakash, A.; Nguyen, Q.A.; Salman, M.; Suntisukwattana, R.; Atthaapa, W.; Tantituvanont, A.; Lin, H.; Songkasupa, T.; Nilubol, D. Comprehensive Characterization of the Genetic Landscape of African Swine Fever Virus: Insights into Infection Dynamics, Immunomodulation, Virulence and Genes with Unknown Function. Animals 2024, 14, 2187. [Google Scholar] [CrossRef] [PubMed]
- Andrés, G.; García-Escudero, R.; Viñuela, E.; Salas, M.L.; Rodríguez, J.M. African swine fever virus structural protein pE120R is essential for virus transport from assembly sites to plasma membrane but not for infectivity. J. Virol. 2001, 75, 6758–6768. [Google Scholar] [CrossRef] [PubMed]
- Alfonso, P.; Quetglas, J.I.; Escribano, J.M.; Alonso, C. Protein pE120R of African swine fever virus is post-translationally acetylated as revealed by post-source decay MALDI mass spectrometry. Virus Genes 2007, 35, 81–85. [Google Scholar] [CrossRef]
- Liu, H.; Zhu, Z.; Feng, T.; Ma, Z.; Xue, Q.; Wu, P.; Li, P.; Li, S.; Yang, F.; Cao, W.; et al. African Swine Fever Virus E120R Protein Inhibits Interferon Beta Production by Interacting with IRF3 To Block Its Activation. J. Virol. 2021, 95, e0082421. [Google Scholar] [CrossRef] [PubMed]
- Cui, S.; Wang, Y.; Chen, S.; Fang, L.; Jiang, Y.; Pang, Z.; Jiang, Y.; Guo, X.; Zhu, H.; Jia, H. African swine fever virus E120R inhibited cGAS-STING-mediated IFN-β and NF-κB pathways. Anim. Res. One Health 2024, 2, 39–49. [Google Scholar] [CrossRef]
- Ma, B.; Jiang, Y.; Li, N.; Wang, F.; Li, Q.; Yue, H.; Zhang, Y.; Hu, R.; Miao, F. Deletion of the African swine fever virus E120R gene completely attenuates its virulence by enhancing host innate immunity and impairing virus release. Emerg. Microbes Infect. 2025, 14, 2555722. [Google Scholar] [CrossRef]
- Wu, Z.; Zhou, Q.; Gao, P.; Zhang, Y.; Zhou, L.; Ge, X.; Guo, X.; Han, J.; Yang, H. Identification of a novel B-cell epitope on the spike protein of porcine epidemic diarrhea virus. Anim. Dis. 2025, 5, 39. [Google Scholar] [CrossRef]
- Li, Z.; Chen, W.; Qiu, Z.; Li, Y.; Fan, J.; Wu, K.; Li, X.; Zhao, M.; Ding, H.; Fan, S.; et al. African Swine Fever Virus: A Review. Life 2022, 12, 1255. [Google Scholar] [CrossRef]
- Dixon, L.K. Advances in African swine fever virus molecular biology and host interactions contributing to new tools for control. J. Virol. 2025, 99, e0093224. [Google Scholar] [CrossRef]
- Yang, S.; Miao, C.; Liu, W.; Zhang, G.; Shao, J.; Chang, H. Structure and function of African swine fever virus proteins: Current understanding. Front. Microbiol. 2023, 14, 1043129. [Google Scholar] [CrossRef] [PubMed]
- Jia, N.; Ou, Y.; Pejsak, Z.; Zhang, Y.; Zhang, J. Roles of African Swine Fever Virus Structural Proteins in Viral Infection. J. Vet. Res. 2017, 61, 135–143. [Google Scholar] [CrossRef]
- Rodríguez, J.M.; García-Escudero, R.; Salas, M.L.; Andrés, G. African swine fever virus structural protein p54 is essential for the recruitment of envelope precursors to assembly sites. J. Virol. 2004, 78, 4299–4313. [Google Scholar] [CrossRef] [PubMed]
- Aicher, S.M.; Monaghan, P.; Netherton, C.L.; Hawes, P.C. Unpicking the Secrets of African Swine Fever Viral Replication Sites. Viruses 2021, 13, 77. [Google Scholar] [CrossRef]
- Bass, J.J.; Wilkinson, D.J.; Rankin, D.; Phillips, B.E.; Szewczyk, N.J.; Smith, K.; Atherton, P.J. An overview of technical considerations for Western blotting applications to physiological research. Scand. J. Med. Sci. Sports 2017, 27, 4–25. [Google Scholar] [CrossRef]
- Kumar, R.; Christensen, N.D.; Kaddis Maldonado, R.J.; Bewley, M.C.; Ostman, A.; Sudol, M.; Chen, E.C.; Buchkovich, N.W.; Gontu, A.; Surendran Nair, M.; et al. Monoclonal Antibodies to S and N SARS-CoV-2 Proteins as Probes to Assess Structural and Antigenic Properties of Coronaviruses. Viruses 2021, 13, 1899. [Google Scholar] [CrossRef] [PubMed]
- Forsström, B.; Axnäs, B.B.; Rockberg, J.; Danielsson, H.; Bohlin, A.; Uhlen, M. Dissecting antibodies with regards to linear and conformational epitopes. PLoS ONE 2015, 10, e0121673. [Google Scholar] [CrossRef]
- Galanis, K.A.; Nastou, K.C.; Papandreou, N.C.; Petichakis, G.N.; Pigis, D.G.; Iconomidou, V.A. Linear B-Cell Epitope Prediction for In Silico Vaccine Design: A Performance Review of Methods Available via Command-Line Interface. Int. J. Mol. Sci. 2021, 22, 3210. [Google Scholar] [CrossRef]






| Plasmid Name | Primer Sequence * (5′–3′) | |
|---|---|---|
| pGEX-6p-1-E120R | F | ttccaggggcccctgggatccATGGCAGATTTTAATTCTCCAATCC |
| R | gtcacgatgcggccgctcgagTTACTTCGATTTATGCGAGCTTAATT | |
| pEGFP-E120R(1–122aa) | F | aattctgcagtcgacggtaccATGGCAGATTTTAATTCTCCAATCC |
| R | ttatctagatccggtggatccTTACTTCGATTTATGCGAGCTTAATT | |
| pEGFP-E120R(1–41aa) | F | aattctgcagtcgacggtaccATGGCAGATTTTAATTCTCCAATCC |
| R | ttatctagatccggtggatccTTACAAGCCTGCTGCGAAGCTC | |
| pEGFP-E120R(34–86aa) | F | aattctgcagtcgacggtaccATGATACCGAGCTTCGCAGCAGG |
| R | ttatctagatccggtggatccTTATGAAGTAAACTCCCTAGTATCGT | |
| pEGFP-E120R(78–122aa) | F | aattctgcagtcgacggtaccATGCTACACGATACTAGGGAGTTTAC |
| R | ttatctagatccggtggatccTTACTTCGATTTATGCGAGCTTAATT | |
| pEGFP-E120R(89–122aa) | F | aattctgcagtcgacggtaccATGCCCGATGAGGCAGACAATAAA |
| R | ttatctagatccggtggatccTTACTTCGATTTATGCGAGCTTAATT | |
| pEGFP-E120R(100–122aa) | F | aattctgcagtcgacggtaccATGGAAGAAAGCGGTGCAAAACCT |
| R | ttatctagatccggtggatccTTACTTCGATTTATGCGAGCTTAATT | |
| pEGFP-E120R(111–122aa) | F | aattctgcagtcgacggtaccATGCATTTGTTTCCAAAATTAAGC |
| R | ttatctagatccggtggatccTTACTTCGATTTATGCGAGCTTAATT | |
| pEGFP-E120R(103–122aa) | F | aattctgcagtcgacggtaccATGGGTGCAAAACCTAAAAAG |
| R | ttatctagatccggtggatccTTACTTCGATTTATGCGAGCTTAATT | |
| pEGFP-E120R(106–122aa) | F | aattctgcagtcgacggtaccATGCCTAAAAAGAAAAAACAT |
| R | ttatctagatccggtggatccTTACTTCGATTTATGCGAGCTTAATT | |
| pEGFP-E120R(109–122aa) | F | aattctgcagtcgacggtaccATGAAAAAACATTTGTTTCCA |
| R | ttatctagatccggtggatccTTACTTCGATTTATGCGAGCTTAATT | |
| pEGFP-E120R(100–113aa) | F | aattctgcagtcgacggtaccATGGAAGAAAGCGGTGCAAAA |
| R | ttatctagatccggtggatccTTAAAACAAATGTTTTTTCTT | |
| pEGFP-E120R(100–116aa) | F | aattctgcagtcgacggtaccATGGAAGAAAGCGGTGCAAAA |
| R | ttatctagatccggtggatccTTATAATTTTGGAAACAAATG | |
| pEGFP-E120R(100–119aa) | F | aattctgcagtcgacggtaccATGGAAGAAAGCGGTGCAAAA |
| R | ttatctagatccggtggatccTTAATGCGAGCTTAATTTTGG | |
| pEGFP-E120R(109–116aa) | F | aattctgcagtcgacggtaccATGAAAAAACATTTGTTTCCA |
| R | ttatctagatccggtggatccTTATAATTTTGGAAACAAATG | |
| pEGFP-E120R(110–116aa) | F | ttatctagatccggtggatccTTATTTTTTCTTTTTAGGTTT |
| R | ttatctagatccggtggatccTTATAATTTTGGAAACAAATG | |
| pEGFP-E120R(109–115aa) | F | aattctgcagtcgacggtaccATGAAAAAACATTTGTTTCCA |
| R | ttatctagatccggtggatccTTATTTTGGAAACAAATGTTTTTT | |
| pEGFP-E120R(109–114aa) | F | aattctgcagtcgacggtaccATGAAAAAACATTTGTTTCCA |
| R | ttatctagatccggtggatccTTATGGAAACAAATGTTTTTT | |
| pEGFP-E120R(111–120aa) | F | aattctgcagtcgacggtaccATGCATTTGTTTCCAAAATTAAGCT |
| R | ttatctagatccggtggatccTTATTTATGCGAGCTTAATTTTGGA | |
| pEGFP-E120R(111–118aa) | F | aattctgcagtcgacggtaccATGCATTTGTTTCCAAAATTAAGCT |
| R | ttatctagatccggtggatccTTACGAGCTTAATTTTGGAAACAAA | |
| pEGFP-E120R(111–116aa) | F | aattctgcagtcgacggtaccATGCATTTGTTTCCAAAATTA |
| R | ttatctagatccggtggatccTTATAATTTTGGAAACAAATG | |
| pEGFP-E120R(111–114aa) | F | aattctgcagtcgacggtaccATGCATTTGTTTCCA |
| R | ttatctagatccggtggatccTTATGGAAACAAATG | |
| pEGFP-E120R(111–115aa) | F | aattctgcagtcgacggtaccATGCATTTGTTTCCAAAA |
| R | ttatctagatccggtggatccTTATTTTGGAAACAAATG | |
| pEGFP-E120R(112–116aa) | F | aattctgcagtcgacggtaccATGTTGTTTCCAAAATTA |
| R | ttatctagatccggtggatccTTATAATTTTGGAAACAA | |
| pEGFP-E120R(113–116aa) | F | aattctgcagtcgacggtaccATGTTTCCAAAATTA |
| R | ttatctagatccggtggatccTTATAATTTTGGAAA | |
Disclaimer/Publisher’s Note: The statements, opinions and data contained in all publications are solely those of the individual author(s) and contributor(s) and not of MDPI and/or the editor(s). MDPI and/or the editor(s) disclaim responsibility for any injury to people or property resulting from any ideas, methods, instructions or products referred to in the content. |
© 2026 by the authors. Licensee MDPI, Basel, Switzerland. This article is an open access article distributed under the terms and conditions of the Creative Commons Attribution (CC BY) license.
Share and Cite
Li, J.; Ye, M.; Gao, P.; Qu, Y.; Li, Q.; Zhou, Q.; Zhang, Y.; Zhou, L.; Ge, X.; Guo, X.; et al. Preparation and Epitope Identification of Monoclonal Antibodies Against African Swine Fever Virus pE120R. Vet. Sci. 2026, 13, 358. https://doi.org/10.3390/vetsci13040358
Li J, Ye M, Gao P, Qu Y, Li Q, Zhou Q, Zhang Y, Zhou L, Ge X, Guo X, et al. Preparation and Epitope Identification of Monoclonal Antibodies Against African Swine Fever Virus pE120R. Veterinary Sciences. 2026; 13(4):358. https://doi.org/10.3390/vetsci13040358
Chicago/Turabian StyleLi, Juan, Miaomiao Ye, Peng Gao, Yajin Qu, Quanlin Li, Qiongqiong Zhou, Yongning Zhang, Lei Zhou, Xinna Ge, Xin Guo, and et al. 2026. "Preparation and Epitope Identification of Monoclonal Antibodies Against African Swine Fever Virus pE120R" Veterinary Sciences 13, no. 4: 358. https://doi.org/10.3390/vetsci13040358
APA StyleLi, J., Ye, M., Gao, P., Qu, Y., Li, Q., Zhou, Q., Zhang, Y., Zhou, L., Ge, X., Guo, X., Han, J., & Yang, H. (2026). Preparation and Epitope Identification of Monoclonal Antibodies Against African Swine Fever Virus pE120R. Veterinary Sciences, 13(4), 358. https://doi.org/10.3390/vetsci13040358

