Prevalence of Escherichia coli and Salmonella spp. in Colombian Pig Production Settings: A One Health Perspective Study
Simple Summary
Abstract
1. Introduction
2. Materials and Methods
2.1. Ethical Approvals
2.2. Study Design
2.3. Study Population
2.3.1. Farms
2.3.2. Slaughterhouse
2.4. Sample Collection
2.4.1. Pig Farm Workers’ Feces
2.4.2. Pig Feces
2.4.3. Water Samples
2.4.4. Feed Samples
2.4.5. OMUP (Organic Material Under Treatment)
2.4.6. Processing Slaughterhouse Samples
2.5. Sample Processing
2.5.1. Pig Farm Worker’s Feces
2.5.2. Non-Human Matrices (MDS Method)
2.5.3. Cultural Confirmation and Additional Analysis
2.5.4. Fecal Contamination Indicators (FCI) in Water Samples
2.6. Data Analysis
3. Results
3.1. Overall Prevalence
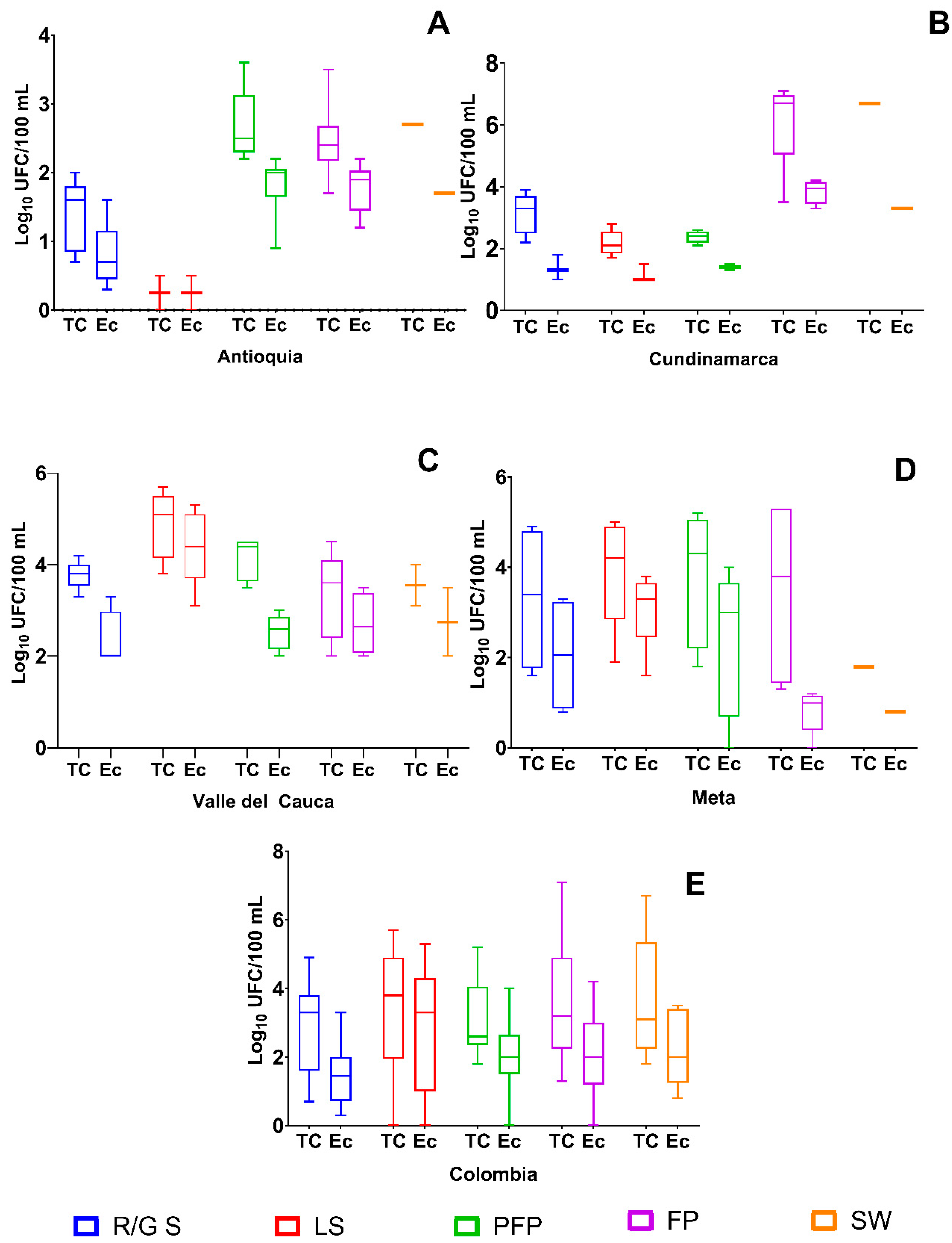
3.2. Departmental Variation
3.3. Variation in the Stages of the Production Cycle
3.4. Fecal Indicators in Water/Feed
4. Discussion
5. Conclusions
Author Contributions
Funding
Institutional Review Board Statement
Informed Consent Statement
Data Availability Statement
Acknowledgments
Conflicts of Interest
References
- Vicente, F.; Pereira, P.C. Pork Meat Composition and Health: A Review of the Evidence. Foods 2024, 13, 1905. [Google Scholar] [CrossRef]
- Organisation for Economic Co-operation and Development (OECD); Food and Agriculture Organization of the United Nations (FAO). OCDE-FAO Perspectivas Agrícolas 2023–2032; OECD Publishing: Paris, France, 2023. Available online: https://openknowledge.fao.org/items/baa23ffd-f739-46b5-9cb5-3fe83f55f0e (accessed on 25 July 2024).
- Porkcolombia. Planeación Estratégica 2020–2024. Rev. Porkcolombia Ed. 249. 2019. Available online: https://es.scribd.com/document/625644593/ED-249-PORKCOLOMBIA-DIGITAL (accessed on 25 July 2024).
- Porkcolombia. Producción de Carne de Cerdo por departamentos (Toneladas). 2024. Available online: https://porkcolombia.co/estadisticas-sectoriales/ (accessed on 25 July 2024).
- Weber, N.; Nielsen, J.P.; Stricker, J.A.; Pedersen, L.L.; Fink, H.C.; Steen, P.K. Occurrence of diarrhoea and intestinal pathogens in non-medicated nursery pigs. Acta Vet. Scand. 2015, 57, 64. [Google Scholar] [CrossRef]
- Stahl, M.; Kokotovic, B.; Hjulsager, C.K.; Breum, S.Ø.; Angen, Ø. The use of quantitative PCR for identification and quantification of Brachyspira pilosicoli, Lawsonia intracellularis and Escherichia coli fimbrial types F4 and F18 in pig feces. Vet. Microbiol. 2011, 151, 307–314. [Google Scholar] [CrossRef] [PubMed]
- Wu, Y.; Wang, C.H.; Li, X.; Li, F.; Jiang, M.L.; Liu, Z.K.; Liu, G.F.; Li, J.Y. Characteristics of the plasmid-mediate colistin-resistance gene mcr-1 in Escherichia coli isolated from pig farm in Jiangxi. Pak. Vet. J. 2024, 44, 1303–1307. [Google Scholar] [CrossRef]
- Mahmood, S.; Rasool, M.H.; Khurshid, M.; Aslam, B. Genetic outlook of Colistin resistant Salmonella enterica Serovar Typhimurium recovered from Poultry-Environment Interface: A One Health Standpoint. Pak. Vet. J. 2025, 45, 246–256. [Google Scholar] [CrossRef]
- Soliani, L.; Rugna, G.; Prosperi, A.; Chiapponi, C.; Luppi, A. Salmonella Infection in Pigs: Disease, Prevalence, and a Link between Swine and Human Health. Pathogens 2023, 12, 1267. [Google Scholar] [CrossRef]
- García-Meniño, I.; Mora, G.A. Clones de E. coli implicados en colibacilosis porcina en España y antibiorresistencias. Suis 2021, 175, 24–28. [Google Scholar]
- Pabón-Rodríguez, O.; López-López, K.; Casas-Bedoya, G.A.; Mogollón-Galvis, J.D.; Serna-Cock, L. Adhesion factors and antimicrobial resistance of Escherichia coli strains associated with colibacillosis in piglets in Colombia. Vet. World 2023, 16, 1231–1237. [Google Scholar] [CrossRef] [PubMed]
- Manterola, C.; Rivadeneira, J.; Leal, P.; Rojas-Pincheira, C.; Altamirano, A. Una Sola Salud. Un Enfoque Multisectorial y Transdisciplinario. Int. J. Morphol. 2024, 42, 779–786. [Google Scholar] [CrossRef]
- Instituto Colombiano Agropecuario (ICA). Censo Nacional Porcino por Departamento Según Categoría 2022. Available online: https://www.ica.gov.co/areas/pecuaria/servicios/epidemiologia-veterinaria/censos-2016/censo-2018/censo-porcinos-2022.aspx (accessed on 20 March 2023).
- Rodríguez, D.; Carrascal, A. Manual de Toma de Muestras de Salmonella spp. y Escherichia coli Biotipo I en Canales Porcinas. 2015. Available online: https://repository.agrosavia.co/bitstreams/3a59257e-2461-48a3-a034-8656d46e07f0/download (accessed on 25 July 2023).
- International Committee on Veterinary Gross Anatomical Nomenclature. Nomina Anatomica Veterinaria, 6th ed.; World Association of Veterinary Anatomists: Knoxville, TN, USA, 2017. Available online: https://www.wava-amav.org/wava-contact.html (accessed on 30 January 2025).
- Mainar-Jaime, R.C.; Atashparvar, N.; Chirino-Trejo, M.; Rahn, K. Survey on Salmonella prevalence in slaughter pigs from Saskatchewan. Can. Vet. J. 2008, 49, 793–796. [Google Scholar]
- Instituto Nacional de Salud. Protocolo de Vigilancia en Salud Pública. Morbilidad por Enfermedad Aguda Diarreica. Junio 2024. Available online: https://www.ins.gov.co/buscador-eventos/Lineamientos/Pro_EDA%202024.pdf (accessed on 20 March 2024).
- Instituto Nacional de Salud. Protocolo de Vigilancia de Brotes de Enfermedades Transmitidas por Alimentos. Septiembre 2022. Available online: https://www.ins.gov.co/buscador-eventos/Lineamientos/Pro_ETA%202022.pdf (accessed on 20 March 2024).
- Li, X.; Zhang, S.; Zhang, H.; Zhang, L.; Tao, H.; Yu, J.; Zheng, W.; Liu, C.; Lü, D.; Xiang, R.; et al. A loop-mediated isothermal amplification method targets the phoP gene for the detection of Salmonella in food samples. Int. J. Food Microbiol. 2009, 133, 252–258. [Google Scholar] [CrossRef]
- American Public Health Association (APHA). 9260 Introduction to Detecting Pathogenic Bacteria. In Standard Methods for the Examination of Water and Wastewater; APHA: Washington, DC, USA, 2017. Available online: https://www.standardmethods.org/doi/10.2105/SMWW.2882.201 (accessed on 20 March 2024).
- ISO 9308-1; Detection and Enumeration of Escherichia coli and Coliform Bacteria-Part 1: Membrane Filtration Method for Water with Low Bacteria Background Flora. ISO: Geneva, Switzerland, 2014. Available online: https://www.iso.org/standard/55832.html (accessed on 20 March 2024).
- Pulido-Villamarín, A.; Pirolo, M.; Chamorro-Tobar, I.C.; Barrientos-Anzola, I.; Daza, C.; Poutou-Piñales, R.A.; Pérez-Vargas, M.; Guardabassi, L. High Prevalence of Multidrug-Resistant Haemolytic Escherichia coli in Colombian Pig Farms. Antibiotics 2026, 15, 78. [Google Scholar] [CrossRef]
- Giraldo-Cardona, J.P.; Gualdrón-Ramírez, D.; Chamorro-Tobar, I.; Pulido-Villamarín, A.; Santamaría-Durán, N.; Castañeda-Salazar, R.; Zambrano-Moreno, C.; Carrascal-Camacho, A.K. Salmonella spp. prevalence, antimicrobial resistance and risk factor determination in Colombian swine farms. Pesq. Vet. Bras. 2019, 39, 816–822. [Google Scholar] [CrossRef]
- Pulido-Villamarín, A.; Chamorro-Tobar, I.; Carrascal-Camacho, A.K.; Sampedro, F.; Rodríguez-Moreno, M.; Rojas-Bermúdez, F.; Pérez-Vargas, M.; Hernández-Toro, I.; Camacho-Carrillo, A.; Poutou-Piñales, R.A. Scoping Review About Salmonella spp. In Colombian Pig Farms from 2009 to Mid-2024. Animals 2024, 14, 3542. [Google Scholar] [CrossRef]
- Chamorro-Tobar, I.; Pulido-Villamarín, A.; Carrascal-Camacho, A.K.; Barrientos-Anzola, I.; Wiesner, M.; Hernández-Toro, I.; Alban, L.; Olsen, J.E.; Dalsgaard, A.; Gildas Hounmanou, Y.M. Phenotypic and Genotypic Characterization of Antimicrobial Resistance in Salmonella enterica Serovars from Colombian Pig Farms. Appl. Microbiol. 2024, 4, 1729–1744. [Google Scholar] [CrossRef]
- Barrientos, I.; Chamorro, I.; Zambrano, C.; Pérez-González, N.; Carrascal-Camacho, A.K. Presencia de metales pesados y calidad microbiológica de concentrados para la alimentación porcina en cuatro regiones colombianas. Rev. Inv. Vet. Perú 2018, 29, 774–781. [Google Scholar] [CrossRef]
- Carrascal-Camacho, A.K.; Barrientos-Anzola, I.; Sampedro, F.; Rojas, F.; Pérez, M.; Dalsgaard, A.; Pulido-Villamarín, A.; Camacho-Carrillo, M.A. Presencia de Salmonella spp. en plantas de beneficio porcícolas en Colombia: Revisión sistemática y metaanálisis. Rev. Inv. Vet. Perú 2023, 34, e25111. [Google Scholar] [CrossRef]
- Wilkins, W.; Rajic, A.; Waldner, C.; McFall, M.; Chow, E.; Muckle, A.; Rosengren, L. Distribution of Salmonella serovars in breeding, nursery, and grow-to-finish pigs, and risk factors for shedding in ten farrow-to-finish swine farms in Alberta and Saskatchewan. Can. J. Vet. Res. 2010, 74, 81–90. [Google Scholar]
- Casanova-Higes, A.; Marín-Alcalá, C.M.; Andrés-Barranco, S.; Cebollada-Solanas, A.; Alvarez, J.; Mainar-Jaime, R.C. Weaned piglets: Another factor to be considered for the control of Salmonella infection in breeding pig farms. Vet. Res. 2019, 50, 45. [Google Scholar] [CrossRef] [PubMed]
- Zhang, P.; Essendoubi, S.; Keenliside, J.; Reuter, T.; Stanford, K.; King, R.; Lu, P.; Yang, X. Genomic analysis of Shiga toxin-producing Escherichia coli O157:H7 from cattle and pork-production related environments. npj Sci. Food 2021, 5, 15. [Google Scholar] [CrossRef]
- Francis, D.H. Enterotoxigenic Escherichia coli infection in pigs and its diagnosis. Swine Health Prod. 2002, 10, 171–175. [Google Scholar] [CrossRef]
- Tamayo-Legorreta, E.; García-Radilla, A.; Moreno-Vázquez, E.; Téllez-Figueroa, F.; Alpuche-Aranda, C.M. Diarrheagenic Escherichia coli pathotypes isolated from a swine farm in a region of Morelos state, Mexico. Salud Pública Méx. 2021, 63, 34–41. [Google Scholar] [CrossRef]
- Nastasijevic, I.; Schmidt, J.W.; Boskovic, M.; Glisic, M.; Kalchayanand, N.; Shackelford, S.D.; Wheeler, T.L.; Koohmaraie, M.; Bosilevac, J.M. Seasonal Prevalence of Shiga Toxin-Producing Escherichia coli on Pork Carcasses for Three Steps of the Harvest Process at Two Commercial Processing Plants in the United States. Appl. Environ. Microbiol. 2020, 87, e01711-20. [Google Scholar] [CrossRef]
- Essendoubi, S.; Yang, X.; King, R.; Keenliside, J.; Diege, J.; Lu, P.; Cassis, R.; Gensler, G.; Rolheiser, D.; Stashko, N.; et al. Prevalence and characterization of Escherichia coli O157:H7 on pork carcasses and in swine colon content from provincially-licensed abattoirs in Alberta, Canada. J. Food Prot. 2020, 83, 1909–1917. [Google Scholar] [CrossRef]
- Conedera, G.; Mattiazzi, E.; Russo, F.; Chiesa, E.; Scorzato, I.; Grandesso, S.; Bessegato, A.; Fioravanti, A.; Caprioli, A. A family outbreak of Escherichia coli O157 haemorrhagic colitis caused by pork meat salami. Epidemiol. Infect. 2007, 135, 311–314. [Google Scholar] [CrossRef]
- Honish, L.; Punja, N.; Nunn, S.; Nelson, D.; Hislop, N.; Gosselin, G.; Stashko, N.; Dittrich, D. Escherichia coli O157:H7 Infections Associated with Contaminated Pork Products—Alberta, Canada, July–October 2014. MMWR Morb. Mortal. Wkly. Rep. 2017, 65, 1477–1481. [Google Scholar] [CrossRef]
- Reitter, C.; Petzoldt, H.; Korth, A.; Schwab, F.; Stange, C.; Hambsch, B.; Tiehm, A.; Lagkouvardos, I.; Gescher, J.; Hügler, M. Seasonal dynamics in the number and composition of coliform bacteria in drinking water reservoirs. Sci. Total Environ. 2021, 787, 147539. [Google Scholar] [CrossRef]
- Milanov, D.S.; Kartalović, B.; Aleksić, N.; Lazić, G.; Popov, N.; Lazić, S. Quality of well water intended for watering pigs: Analyses of bacteriological parameters and pesticide content. Arch. Veter. Med. 2020, 13, 87–103. [Google Scholar] [CrossRef]
- Lekagul, A.; Tangcharoensathien, V.; Mills, A.; Rushton, J.; Yeung, S. How antibiotics are used in pig farming: A mixed-methods study of pig farmers, feed mills and veterinarians in Thailand. BMJ Glob. Health. 2020, 5, e001918. [Google Scholar] [CrossRef]
- Münster, P.; Kemper, N. Long-term analysis of drinking water quality in poultry and pig farms in Northwest Germany. Front. Anim. Sci. 2024, 5, 1467287. [Google Scholar] [CrossRef]
- Wielinga, P.R.; Schlundt, J. One Health and Food Safety. In Confronting Emerging Zoonoses: The One Health Paradigm; Yamada, A., Kahn, L.H., Kaplan, B., Monath, T.P., Woodall, J., Conti, L., Eds.; Springer: Berlin/Heidelberg, Germany, 2014; Volume 19, pp. 213–232. [Google Scholar] [CrossRef]
- Bautista-Trujillo, G.U.; Hernández-Hernández, M.I.; Gutiérrez-Jiménez, J.; Azpiri-Álvarez, F.; Pinto-Ruiz, R.; Guevara-Hernández, F.; Ruiz-Sesma, B.; Mendoza-Nazar, P.; González-Mendoza, D. Shiga toxin-producing Escherichia coli O157 in piglets and food from backyard systems. Vet. Res. Forum. 2022, 13, 169–176. [Google Scholar] [CrossRef]
- Paredes, R.; Damme, M.; Mantilla, J.; Castellanos, L.R.; Clavijo, V.; Celis, Y.; Mehta, K.; Kumar, A.; Patiño, A.; Jeyashree, K. Prevalence and antimicrobial resistance of Escherichia coli and Salmonella spp. in animal feed in Colombia. Rev. Panam. Salud Publica 2023, 47, e57. [Google Scholar] [CrossRef]
- Matiz-Villamil, A.; Chamorro-Tobar, I.C.; Sáenz-Aponte, A.; Pulido-Villamarín, A.; Carrascal-Camacho, A.K.; Gutiérrez-Rojas, I.S.; Sánchez-Garibello, A.M.; Barrientos-Anzola, I.A.; Zambrano-Moreno, D.C.; Poutou-Piñales, R.A. Management of swine mortalities through the use of a mixed composting-accelerating bio-inoculant. Heliyon 2021, 7, e05884. [Google Scholar] [CrossRef]
- Cheng, G.; Cheng, H. Overcoming China’s animal waste disposal challenge brought by elevated levels of veterinary antimicrobial residues and antimicrobial resistance. Environ. Int. 2024, 191, 109009. [Google Scholar] [CrossRef]
- Gil-Molino, M.; Gonçalves, P.; Risco, D.; Martín-Cano, F.E.; García, A.; Rey, J.; Fernández-Llario, P.; Quesada, A. Dissemination of antimicrobial-resistant isolates of Salmonella spp. in wild boars and its relationship with management practices. Transbound. Emerg. Dis. 2022, 69, e1488–e1502. [Google Scholar] [CrossRef]
- Kivali, V.; Roesel, K.; Dohoo, I.; Alinaitwe, L.; Bugeza, J.K.; Hoona, J.J.; Mugizi, D.R.; Kankya, C.; Dang-Xuan, S.; Szabo, I.; et al. Non-typhoidal Salmonella among slaughterhouse workers and in the pork value chain in selected districts of Uganda. Front. Vet. Sci. 2024, 11, 1427773. [Google Scholar] [CrossRef]
- Abukhattab, S.; Hosch, S.; Abu-Rmeileh, N.M.E.; Hasan, S.; Vonaesch, P.; Crump, L.; Hattendorf, J.; Daubenberger, C.; Zinsstag, J.; Schindler, T. Whole-genome sequencing for One Health surveillance of antimicrobial resistance in conflict zones: A case study of Salmonella spp. and Campylobacter spp. in the West Bank, Palestine. Appl. Environ. Microbiol. 2023, 89, e00658-23. [Google Scholar] [CrossRef]
- Pulido-Villamarín, A.; Castañeda-Salazar, R.; Márquez-Hernández, A.; Martínez- Rodríguez, J.; Martínez-Triana, D.; Palencia-Sánchez, F. Factores de riesgo asociados a las enfermedades zoonóticas derivadas de la producción porcícola: Una revisión exploratoria. Rev. Inv. Vet. Perú 2022, 33, e22591. [Google Scholar] [CrossRef]
- Cummings, K.J.; Warnick, L.D.; Davis, M.A.; Eckmann, K.; Gröhn, Y.T.; Hoelzer, K.; MacDonald, K.; Root, T.P.; Siler, J.D.; McGuire, S.M.; et al. Farm animal contact as risk factor for transmission of bovine-associated Salmonella subtypes. Emerg. Infect. Dis. 2012, 18, 1929–1936. [Google Scholar] [CrossRef]
- Asokan, G.V.; Ramadhan, T.; Ahmed, E.; Sanad, H. WHO Global Priority Pathogens List: A Bibliometric Analysis of MedlinePubMed for Knowledge Mobilization to Infection Prevention and Control Practices in Bahrain. Oman Med. J. 2019, 34, 184–193. [Google Scholar] [CrossRef]
- Breijyeh, Z.; Jubeh, B.; Karaman, R. Resistance of Gram-Negative Bacteria to Current Antibacterial Agents and Approaches to Resolve It. Molecules 2020, 25, 1340. [Google Scholar] [CrossRef] [PubMed]
- Reichert, G.; Hilgert, S.; Fuchs, S.; Rodrigues, A.J.C. Emerging contaminants and antibiotic resistance in the different environmental matrices of Latin America. Environ. Pollut. 2019, 255, 113140. [Google Scholar] [CrossRef] [PubMed]




Disclaimer/Publisher’s Note: The statements, opinions and data contained in all publications are solely those of the individual author(s) and contributor(s) and not of MDPI and/or the editor(s). MDPI and/or the editor(s) disclaim responsibility for any injury to people or property resulting from any ideas, methods, instructions or products referred to in the content. |
© 2026 by the authors. Licensee MDPI, Basel, Switzerland. This article is an open access article distributed under the terms and conditions of the Creative Commons Attribution (CC BY) license.
Share and Cite
Pulido-Villamarín, A.; Vesga, F.-J.; Venegas, C.; Rodríguez-Cordero, D.; Matiz-Villamil, A.; Barrientos, I.; Chamorro-Tobar, I.C.; Caicedo, J.P.; Ariza, B.; Gomez, S.; et al. Prevalence of Escherichia coli and Salmonella spp. in Colombian Pig Production Settings: A One Health Perspective Study. Vet. Sci. 2026, 13, 189. https://doi.org/10.3390/vetsci13020189
Pulido-Villamarín A, Vesga F-J, Venegas C, Rodríguez-Cordero D, Matiz-Villamil A, Barrientos I, Chamorro-Tobar IC, Caicedo JP, Ariza B, Gomez S, et al. Prevalence of Escherichia coli and Salmonella spp. in Colombian Pig Production Settings: A One Health Perspective Study. Veterinary Sciences. 2026; 13(2):189. https://doi.org/10.3390/vetsci13020189
Chicago/Turabian StylePulido-Villamarín, Adriana, Fidson-Juarismy Vesga, Camilo Venegas, Deyci Rodríguez-Cordero, Adriana Matiz-Villamil, Irina Barrientos, Iliana C. Chamorro-Tobar, Juan Pablo Caicedo, Beatriz Ariza, Seyli Gomez, and et al. 2026. "Prevalence of Escherichia coli and Salmonella spp. in Colombian Pig Production Settings: A One Health Perspective Study" Veterinary Sciences 13, no. 2: 189. https://doi.org/10.3390/vetsci13020189
APA StylePulido-Villamarín, A., Vesga, F.-J., Venegas, C., Rodríguez-Cordero, D., Matiz-Villamil, A., Barrientos, I., Chamorro-Tobar, I. C., Caicedo, J. P., Ariza, B., Gomez, S., Bermudez, L. S., Carrascal-Camacho, A. K., Aranda-Silva, M., & Olaya E, D. (2026). Prevalence of Escherichia coli and Salmonella spp. in Colombian Pig Production Settings: A One Health Perspective Study. Veterinary Sciences, 13(2), 189. https://doi.org/10.3390/vetsci13020189

