The Effect of Maternal Obesity on Placental Autophagy in Lean Breed Sows
Simple Summary
Abstract
1. Introduction
2. Materials and Methods
2.1. Animal Model and Management
2.2. Experimental Procedures and Sampling
2.3. Lipid Analysis and Lipase Activity Assay
2.4. Fatty Acid Composition Assessment
2.5. MDC Staining and Immunofluorescence Assay
2.6. Transmission Electron Microscopy
2.7. RNA Isolation and RT-qPCR Analysis
2.8. Western Blotting Analyses
2.9. Statistical Analysis
3. Results
3.1. Characteristics of the Study Population
3.2. Plasma Fatty Acid Profiles of the Studied Sows
3.3. Altered FA Composition in the Placenta of Sows with Excessive Back-Fat
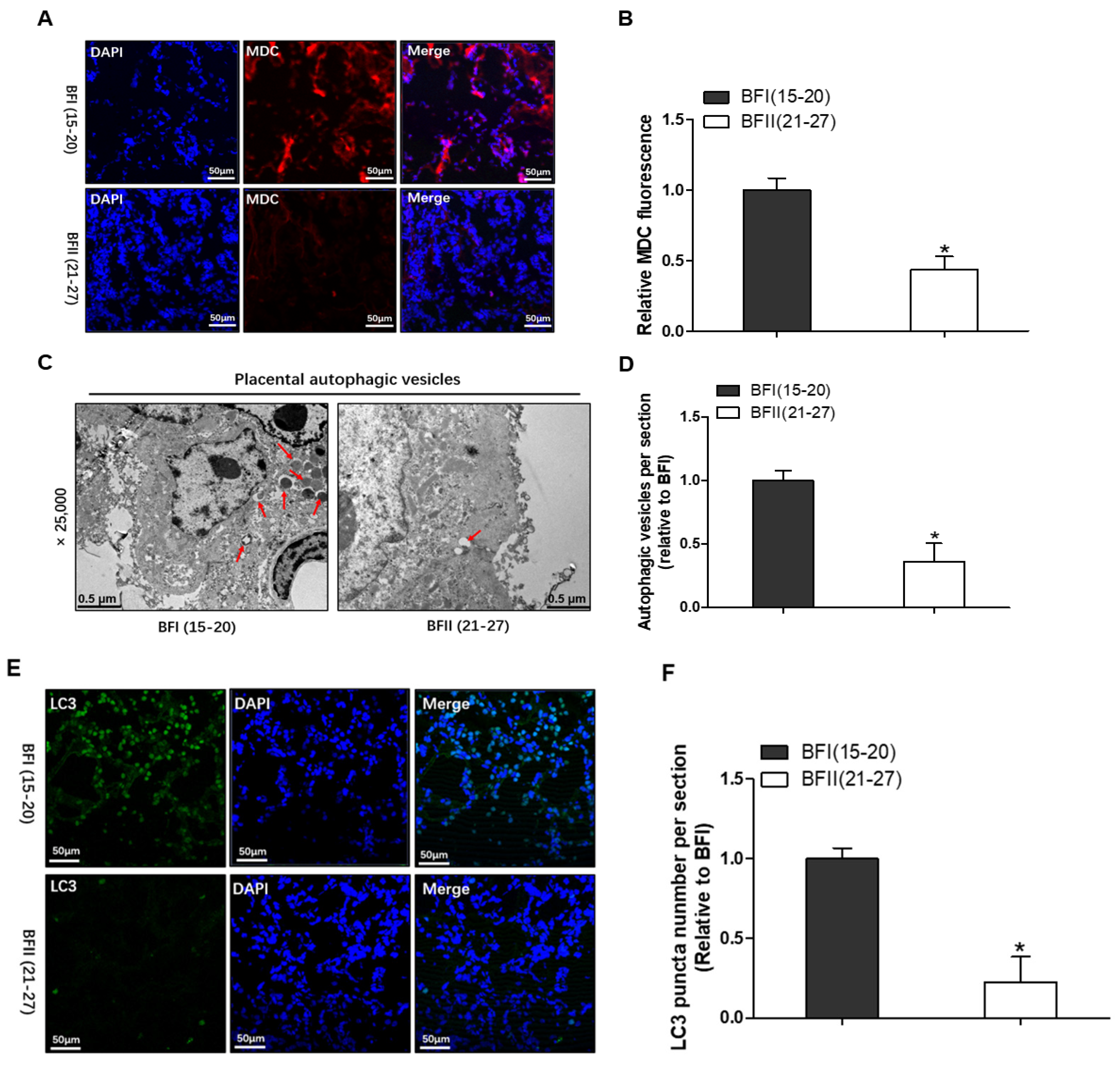
3.4. Maternal Obesity Promotes Autophagy Defects in Pig Placenta
3.5. Effects of Maternal Obesity on mRNA and Protein Expression of Autophagy-Related Genes in Pig Full-Term Placentas
3.6. Effects of Maternal Obesity on mRNA Expression of Lipolysis-Related Genes, the Activity of Lipolytic Lipase in Pig Full-Term Placentas
3.7. Effects of Maternal Obesity on Key Molecules Regulating Placental Autophagic Function
4. Discussion
5. Conclusions
Supplementary Materials
Author Contributions
Funding
Institutional Review Board Statement
Informed Consent Statement
Data Availability Statement
Acknowledgments
Conflicts of Interest
References
- Cohen, M.; Guo, E.; Pucchio, A.; de Vrijer, B.; Shepherd, T.G.; Eastabrook, G. Maternal obesity reduces placental autophagy marker expression in uncomplicated pregnancies. J. Obstet. Gynaecol. Res. 2020, 46, 1282–1291. [Google Scholar] [CrossRef]
- Signorelli, P.; Avagliano, L.; Virgili, E.; Gagliostro, V.; Doi, P.; Braidotti, P.; Bulfamante, G.P.; Ghidoni, R.; Marconi, A.M. Autophagy in term normal human placentas. Placenta 2011, 32, 482–485. [Google Scholar] [CrossRef]
- Shibata, M.; Yoshimura, K.; Furuya, N.; Koike, M.; Ueno, T.; Komatsu, M.; Arai, H.; Tanaka, K.; Kominami, E.; Uchiyama, Y. The MAP1-LC3 conjugation system is involved in lipid droplet formation. Biochem. Biophys. Res. Commun. 2009, 382, 419–423. [Google Scholar] [CrossRef] [PubMed]
- Singh, R.; Kaushik, S.; Wang, Y.; Xiang, Y.; Novak, I.; Komatsu, M.; Tanaka, K.; Cuervo, A.M.; Czaja, M.J. Autophagy regulates lipid metabolism. Nature 2009, 458, 1131–1135. [Google Scholar] [CrossRef]
- Yang, L.; Li, P.; Fu, S.; Calay, E.S.; Hotamisligil, G.S. Defective hepatic autophagy in obesity promotes ER stress and causes insulin resistance. Cell. Metab. 2010, 11, 467–478. [Google Scholar] [CrossRef]
- Kim, K.H.; Jeong, Y.T.; Oh, H.; Kim, S.H.; Cho, J.M.; Kim, Y.N.; Kim, S.S.; Kim, D.H.; Hur, K.Y.; Kim, H.K.; et al. Autophagy deficiency leads to protection from obesity and insulin resistance by inducing Fgf21 as a mitokine. Nat. Med. 2013, 19, 83–92. [Google Scholar] [CrossRef] [PubMed]
- Liu, Y.; Palanivel, R.; Rai, E.; Park, M.; Gabor, T.V.; Scheid, M.P.; Xu, A.; Sweeney, G. Adiponectin stimulates autophagy and reduces oxidative stress to enhance insulin sensitivity during high-fat diet feeding in mice. Diabetes 2015, 64, 36–48. [Google Scholar] [CrossRef] [PubMed]
- Saben, J.; Lindsey, F.; Zhong, Y.; Thakali, K.; Badger, T.M.; Andres, A.; Gomez-Acevedo, H.; Shankar, K. Maternal obesity is associated with a lipotoxic placental environment. Placenta 2014, 35, 171–177. [Google Scholar] [CrossRef] [PubMed]
- Zhou, Y.; Xu, T.; Cai, A.; Wu, Y.; Wei, H.; Jiang, S.; Peng, J. Excessive backfat of sows at 109 d of gestation induces lipotoxic placental environment and is associated with declining reproductive performance. J. Anim. Sci. 2018, 96, 250–257. [Google Scholar] [CrossRef]
- Haggarty, P. Placental regulation of fatty acid delivery and its effect on fetal growth—A review. Placenta 2002, 23 (Suppl. A), S28–S38. [Google Scholar] [CrossRef]
- Herrera, E.; Amusquivar, E.; Lopez-Soldado, I.; Ortega, H. Maternal lipid metabolism and placental lipid transfer. Horm. Res. 2006, 65 (Suppl. S3), 59–64. [Google Scholar] [CrossRef]
- Saben, J.; Zhong, Y.; Gomez-Acevedo, H.; Thakali, K.M.; Borengasser, S.J.; Andres, A.; Shankar, K. Early growth response protein-1 mediates lipotoxicity-associated placental inflammation: Role in maternal obesity. Am. J. Physiol. Endocrinol. Metab. 2013, 305, E1–E14. [Google Scholar] [CrossRef]
- Li, J.W.; Hu, J.; Wei, M.; Guo, Y.Y.; Yan, P.S. The Effects of Maternal Obesity on Porcine Placental Efficiency and Proteome. Animals 2019, 9, 546. [Google Scholar] [CrossRef]
- Amaral Filha, W.S.; Bernardi, M.L.; Wentz, I.; Bortolozzo, F.P. Reproductive performance of gilts according to growth rate and backfat thickness at mating. Anim. Reprod. Sci. 2010, 121, 139–144. [Google Scholar] [CrossRef]
- Tian, L.; Wen, A.Y.; Dong, S.S.; Xiao, K.Y.; Li, H.; Yan, P.S. Excessive backfat of sows at mating promotes oxidative stress and up-regulates mitochondrial-mediated apoptotic pathway in the full-term placenta. Livest. Sci. 2019, 222, 71–82. [Google Scholar] [CrossRef]
- Yu, Y.; Qiu, J.; Cao, J.; Guo, Y.; Bai, H.; Wei, S.; Yan, P. Effects of prolonged photoperiod on growth performance, serum lipids and meat quality of Jinjiang cattle in winter. Anim. Biosci. 2021, 34, 1569–1578. [Google Scholar] [CrossRef]
- Yang, K.; Cai, J.; Pan, M.; Sun, Q.; Sun, C. Mark4 Inhibited the Browning of White Adipose Tissue by Promoting Adipocytes Autophagy in Mice. Int. J. Mol. Sci. 2020, 21, 2752. [Google Scholar] [CrossRef]
- Zhang, Y.; Gao, R.; Zhang, L.; Geng, Y.; Chen, Q.; Chen, X.; Liu, X.; Mu, X.; Ding, Y.; Wang, Y.; et al. AMPK/mTOR downregulated autophagy enhances aberrant endometrial decidualization in folate-deficient pregnant mice. J. Cell. Physiol. 2021, 236, 7376–7389. [Google Scholar] [CrossRef] [PubMed]
- Livak, K.J.; Schmittgen, T.D. Analysis of relative gene expression data using real-time quantitative PCR and the 2−△△Ct method. Methods Cell Sci. 2001, 25, 402–408. [Google Scholar]
- Bollinger, L.M.; Powell, J.J.; Houmard, J.A.; Witczak, C.A.; Brault, J.J. Skeletal muscle myotubes in severe obesity exhibit altered ubiquitin-proteasome and autophagic/lysosomal proteolytic flux. Obesity 2015, 23, 1185–1193. [Google Scholar] [CrossRef]
- Kabeya, Y.; Mizushima, N.; Yamamoto, A.; Oshitani-Okamoto, S.; Ohsumi, Y.; Yoshimori, T. LC3, GABARAP and GATE16 localize to autophagosomal membrane depending on form-II formation. J. Cell. Sci. 2004, 117, 2805–2812. [Google Scholar] [CrossRef]
- Jiang, P.; Mizushima, N. LC3- and p62-based biochemical methods for the analysis of autophagy progression in mammalian cells. Methods 2015, 75, 13–18. [Google Scholar] [CrossRef]
- Sinha, R.A.; Rajak, S.; Singh, B.K.; Yen, P.M. Hepatic Lipid Catabolism via PPARα-Lysosomal Crosstalk. Int. J. Mol. Sci. 2020, 21, 2391. [Google Scholar] [CrossRef]
- Zhang, Y.; Goldman, S.; Baerga, R.; Zhao, Y.; Komatsu, M.; Jin, S. Adipose-specific deletion of autophagy-related gene 7 (atg7) in mice reveals a role in adipogenesis. Proc. Natl. Acad. Sci. USA 2009, 106, 19860–19865. [Google Scholar] [CrossRef]
- Brewer, C.J.; Balen, A.H. The adverse effects of obesity on conception and implantation. Reproduction 2010, 140, 347–364. [Google Scholar] [CrossRef]
- Jarvie, E.; Hauguel-de-Mouzon, S.; Nelson, S.M.; Sattar, N.; Catalano, P.M.; Freeman, D.J. Lipotoxicity in obese pregnancy and its potential role in adverse pregnancy outcome and obesity in the offspring. Clin. Sci. 2010, 119, 123–129. [Google Scholar] [CrossRef]
- Jones, M.L.; Mark, P.J.; Mori, T.A.; Keelan, J.A.; Waddell, B.J. Maternal dietary omega-3 fatty acid supplementation reduces placental oxidative stress and increases fetal and placental growth in the rat. Biol. Reprod. 2013, 88, 37. [Google Scholar] [CrossRef]
- Dube, E.; Gravel, A.; Martin, C.; Desparois, G.; Moussa, I.; Ethier-Chiasson, M.; Forest, J.C.; Giguere, Y.; Masse, A.; Lafond, J. Modulation of fatty acid transport and metabolism by maternal obesity in the human full-term placenta. Biol. Reprod. 2012, 87, 1–11. [Google Scholar] [CrossRef]
- Brass, E.; Hanson, E.; O’Tierney-Ginn, P.F. Placental oleic acid uptake is lower in male offspring of obese women. Placenta 2013, 34, 503–509. [Google Scholar] [CrossRef]
- Hong, Y.J.; Ahn, H.J.; Shin, J.; Lee, J.H.; Kim, J.H.; Park, H.W.; Lee, S.K. Unsaturated fatty acids protect trophoblast cells from saturated fatty acid-induced autophagy defects. J. Reprod. Immunol. 2018, 125, 56–63. [Google Scholar] [CrossRef] [PubMed]
- Avagliano, L.; Virgili, E.; Garò, C.; Quadrelli, F.; Doi, P.; Samaja, M.; Bulfamante, G.P.; Marconi, A.M. Autophagy and human parturition: Evaluation of LC3 expression in placenta from spontaneous or medically induced onset of labor. Biomed. Res. Int. 2013, 2013, 689768. [Google Scholar] [CrossRef]
- Singh, R.; Cuervo, A.M. Lipophagy: Connecting autophagy and lipid metabolism. Int. J. Cell. Biol. 2012, 2012, 282041. [Google Scholar] [CrossRef]
- Li, Y.; Zheng, X.; Yang, G. Effects of leptin on porcine primary adiocytes lipolysis and mRNA expression of key lipolytic enzymes. Sheng Wu Gong Cheng Xue Bao 2008, 24, 1613–1619. [Google Scholar] [CrossRef]
- Lassance, L.; Haghiac, M.; Leahy, P.; Basu, S.; Minium, J.; Zhou, J.; Reider, M.; Catalano, P.M.; Hauguel-de Mouzon, S. Identification of early transcriptome signatures in placenta exposed to insulin and obesity. Am. J. Obstet. Gynecol. 2015, 212, 647.e1–647.e11. [Google Scholar] [CrossRef] [PubMed]
- Russell, R.C.; Yuan, H.X.; Guan, K.L. Autophagy regulation by nutrient signaling. Cell. Res. 2014, 24, 42–57. [Google Scholar] [CrossRef]
- Neufeld, T.P. TOR-dependent control of autophagy: Biting the hand that feeds. Curr. Opin. Cell. Biol. 2010, 22, 157–168. [Google Scholar] [CrossRef] [PubMed]
- Lee, J.M.; Wagner, M.; Xiao, R.; Kim, K.H.; Feng, D.; Lazar, M.A.; Moore, D.D. Nutrient-sensing nuclear receptors coordinate autophagy. Nature 2014, 516, 112–115. [Google Scholar] [CrossRef]
- Vitti, M.; Di Emidio, G.; Di Carlo, M.; Carta, G.; Antonosante, A.; Artini, P.G.; Cimini, A.; Tatone, C.; Benedetti, E. Peroxisome Proliferator-Activated Receptors in Female Reproduction and Fertility. PPAR Res. 2016, 2016, 4612306. [Google Scholar] [CrossRef]





| Parameter | BFI (15–20 mm) | BFII (21–27 mm) | SEM | p-Value |
|---|---|---|---|---|
| a. Maternal characteristics | ||||
| BF at mating, mm | 17.13 a | 24.31 b | 0.24 | 0.031 |
| BW at mating, kg | 170.58 a | 175.89 b | 0.31 | 0.042 |
| BF at farrowing, mm | 18.42 a | 26.51 b | 0.22 | 0.019 |
| BW at farrowing, kg | 216.32 a | 223.82 b | 0.49 | 0.036 |
| b. Offspring measures | ||||
| Litter size ‡ | 15.15 a | 12.89 b | 0.61 | 0.037 |
| Number of piglets born alive | 13.01 a | 11.29 b | 0.51 | 0.028 |
| Litter weight, kg | 20.34 a | 17.56 b | 0.41 | 0.021 |
| Birth weight §, kg | 1.49 a | 1.33 b | 0.27 | 0.033 |
| Piglets with low birth weight ¶, n | 0.95 a | 1.42 b | 0.17 | 0.012 |
| CV for birth weight, % ⁋ | 20.35 a | 24.45 b | 1.73 | 0.017 |
| Placental weight, kg | 3.30 | 3.43 | 0.23 | 0.322 |
| Placental efficiency ※ | 6.12 a | 5.21 b | 0.18 | 0.02 |
| Parameter | BFI (15–20 mm) | BFII (21–27 mm) | SEM | p-Value |
|---|---|---|---|---|
| TG, mg/dL | 22.51 a | 34.38 b | 2.16 | 0.016 |
| NEFA, mmol/L | 0.25 a | 0.40 b | 0.02 | 0.021 |
| CHOL, mg/dL | 34.72 | 36.33 | 4.19 | 0.301 |
| Leptin, ng/mL | 13.45 a | 19.22 b | 1.98 | 0.029 |
| SFA ‡, % | ||||
| C14:0 (Myristic) | 0.62 | 0.86 | 0.11 | 0.323 |
| C16:0 (Palmitate) | 17.86 a | 23.73 b | 1.14 | 0.034 |
| C18:0 (Stearic) | 13.51 a | 16.13 b | 0.71 | 0.042 |
| Total SFA | 35.65 a | 44.72 b | 5.13 | 0.031 |
| MUFA ‡, % | ||||
| C16:1 (Palmitoleic) | 0.95 | 1.16 | 0.21 | 0.51 |
| C18:1 (Oleic) | 23.24 a | 28.33 b | 2.41 | 0.024 |
| Total MUFA | 27.41 a | 33.21 b | 3.13 | 0.011 |
| PUFA ‡, % | ||||
| C20:4n-6 (Arachidonic) | 6.32 | 4.9 | 0.65 | 0.073 |
| C20:5n-3 (Eicosapentaenoic) | 0.06 a | 0.02 b | 0.006 | 0.014 |
| C22:6n-3 (Docosahexaenoic) | 0.41 a | 0.23 b | 0.26 | 0.033 |
| Total PUFA | 36.60 a | 21.93 b | 3.91 | 0.008 |
| Parameter | BFI (15–20 mm) | BFII (21–27 mm) | SEM | p-Value |
|---|---|---|---|---|
| TG, mg/g | 48.73 a | 67.55 b | 6.35 | 0.033 |
| NEFA, mg/g | 0.22 a | 0.38 b | 0.03 | 0.023 |
| CHOL, mg/g | 28.55 a | 38.75 b | 2.62 | 0.041 |
| SFA ‡, % | ||||
| C14:0 (Myristic) | 1.92 | 1.67 | 0.27 | 0.237 |
| C16:0 (Palmitate) | 26.88 | 27.53 | 1.54 | 0.432 |
| C17:0 (Heptadecanoic) | 1.53 a | 1.89 b | 0.11 | 0.034 |
| C18:0 (Stearic) | 18.22 a | 20.73 b | 1.16 | 0.045 |
| Total SFA | 46.77 | 49.11 | 5.43 | 0.372 |
| MUFA ‡, % | ||||
| C16:1 (Palmitoleic) | 1.54 | 1.66 | 0.24 | 0.233 |
| C18:1 (Oleic) | 39.33 | 41.22 | 2.76 | 0.763 |
| C20:1 (Eicosenoic) | 0.15 | 0.18 | 0.38 | 0.375 |
| Total MUFA | 42.18 | 43.73 | 3.34 | 0.274 |
| PUFA ‡, % | ||||
| C18:2n-6 (Linoleic) | 7.21 | 4.71 | 0.47 | 0.053 |
| C18:3n-3 (α-Linolenic) | 1.62 a | 0.67 b | 0.15 | 0.044 |
| C20:5n-3 (Eicosapentaenoic) | 0.19 | 0.21 | 0.05 | 0.541 |
| C22:6n-3 (Docosahexaenoic) | 0.051 | 0.048 | 0.006 | 0.367 |
| Total PUFA | 10.61 | 6.93 | 1.69 | 0.077 |
Disclaimer/Publisher’s Note: The statements, opinions and data contained in all publications are solely those of the individual author(s) and contributor(s) and not of MDPI and/or the editor(s). MDPI and/or the editor(s) disclaim responsibility for any injury to people or property resulting from any ideas, methods, instructions or products referred to in the content. |
© 2025 by the authors. Licensee MDPI, Basel, Switzerland. This article is an open access article distributed under the terms and conditions of the Creative Commons Attribution (CC BY) license (https://creativecommons.org/licenses/by/4.0/).
Share and Cite
Tian, L.; Su, F.; Zhu, X.; Zou, X. The Effect of Maternal Obesity on Placental Autophagy in Lean Breed Sows. Vet. Sci. 2025, 12, 97. https://doi.org/10.3390/vetsci12020097
Tian L, Su F, Zhu X, Zou X. The Effect of Maternal Obesity on Placental Autophagy in Lean Breed Sows. Veterinary Sciences. 2025; 12(2):97. https://doi.org/10.3390/vetsci12020097
Chicago/Turabian StyleTian, Liang, Fen Su, Xueyi Zhu, and Xingyue Zou. 2025. "The Effect of Maternal Obesity on Placental Autophagy in Lean Breed Sows" Veterinary Sciences 12, no. 2: 97. https://doi.org/10.3390/vetsci12020097
APA StyleTian, L., Su, F., Zhu, X., & Zou, X. (2025). The Effect of Maternal Obesity on Placental Autophagy in Lean Breed Sows. Veterinary Sciences, 12(2), 97. https://doi.org/10.3390/vetsci12020097

