Paeoniflorin Inhibits Porcine Circovirus Type 2 Replication by Inhibiting Autophagy and Targeting AKT/mTOR Signaling
Simple Summary
Abstract
1. Introduction
2. Materials and Methods
2.1. Cell Culture, RAPA Treatment, and PCV2 Infection
2.2. CCK-8 Assay
2.3. Indirect Immunofluorescence Assay
2.4. qPCR Analysis
2.5. Western Blot Analysis
2.6. Confocal Immunofluorescence Microscopy
2.7. Flow Cytometry Analysis
2.8. RNA Sequencing
2.9. Statistical Analysis
3. Results
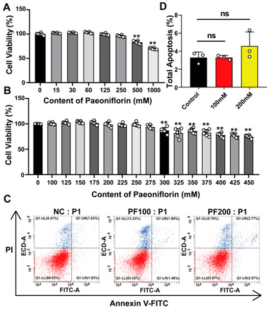
3.1. Safety Assessment of PF in PK15 Cells
3.2. Construction of PCV2-Infected PK15 Cell Model
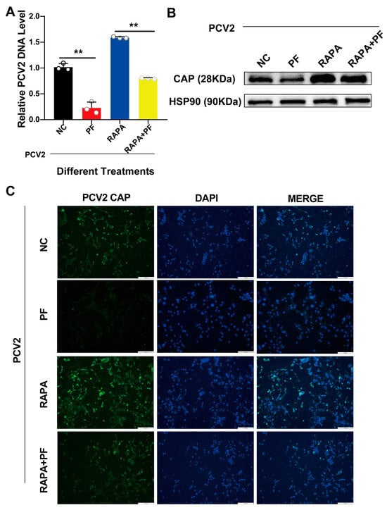
3.3. Effect Analysis of PF on PCV2 Replication
3.4. Transcriptome Analysis of PK15 Cells with PF Treatment and PCV2 Infection
3.5. PF Modulates the AKT/mTOR Pathway to Inhibit Autophagy to Suppress PCV2 Replication
4. Discussion
5. Conclusions
Supplementary Materials
Author Contributions
Funding
Institutional Review Board Statement
Informed Consent Statement
Data Availability Statement
Conflicts of Interest
Abbreviations
References
- Opriessnig, T.; Karuppannan, A.K.; Castro, A.M.M.G.; Xiao, C.T. Porcine circoviruses: Current status, knowledge gaps and challenges. Virus Res. 2020, 286, 198044. [Google Scholar] [CrossRef] [PubMed]
- Ren, L.; Chen, X.; Ouyang, H. Interactions of porcine circovirus 2 with its hosts. Virus Genes 2016, 52, 437–444. [Google Scholar] [CrossRef] [PubMed]
- Segalés, J. Porcine circovirus type 2 (PCV2) infections: Clinical signs, pathology and laboratory diagnosis. Virus Res. 2012, 164, 10–19. [Google Scholar] [CrossRef]
- Karuppannan, A.K.; Opriessnig, T. Porcine Circovirus Type 2 (PCV2) Vaccines in the Context of Current Molecular Epidemiology. Viruses 2017, 9, 99. [Google Scholar] [CrossRef]
- Lv, Q.Z.; Guo, K.K.; Zhang, Y.M. Current understanding of genomic DNA of porcine circovirus type 2. Virus Genes 2014, 49, 1–10. [Google Scholar] [CrossRef] [PubMed]
- Nawagitgul, P.; Morozov, I.; Bolin, S.R.; Harms, P.A.; Sorden, S.D.; Paul, P.S. Open reading frame 2 of porcine circovirus type 2 encodes a major capsid protein. J. Gen. Virol. 2000, 81, 2281–2287. [Google Scholar] [CrossRef] [PubMed]
- Rose, N.; Opriessnig, T.; Grasland, B.; Jestin, A. Epidemiology and transmission of porcine circovirus type 2 (PCV2). Virus Res. 2012, 164, 78–89. [Google Scholar] [CrossRef] [PubMed]
- Madson, D.M.; Opriessnig, T. Effect of porcine circovirus type 2 (PCV2) infection on reproduction: Disease, vertical transmission, diagnostics and vaccination. Anim. Health Res. Rev. 2011, 12, 47–65. [Google Scholar] [CrossRef] [PubMed]
- Wallgren, P.; Belák, K.; Ehlorsson, C.J.; Bergström, G.; Lindberg, M.; Fossum, C.; Allan, G.M.; Robertsson, J.A. Postweaning multisystemic wasting syndrome (PMWS) in Sweden from an exotic to an endemic disease. Vet. Q. 2007, 29, 122–137. [Google Scholar] [CrossRef] [PubMed]
- Opriessnig, T.; Meng, X.J.; Halbur, P.G. Porcine circovirus type 2 associated disease: Update on current terminology, clinical manifestations, pathogenesis, diagnosis, and intervention strategies. J. Vet. Diagn. Investig. 2007, 19, 591–615. [Google Scholar] [CrossRef] [PubMed]
- Darwich, L.; Segalé, J.; Domingo, M.; Mateu, E. Changes in CD4(+), CD8(+), CD4(+) CD8(+), and immunoglobulin M-positive peripheral blood mononuclear cells of postweaning multisystemic wasting syndrome-affected pigs and age-matched uninfected wasted and healthy pigs correlate with lesions and porcine circovirus type 2 load in lymphoid tissues. Clin. Diagn. Lab. Immunol. 2002, 9, 236–242. [Google Scholar] [CrossRef] [PubMed]
- Grierson, S.S.; King, D.P.; Tucker, A.W.; Donadeu, M.; Mellencamp, M.A.; Haverson, K.; Banks, M.; Bailey, M. Ontogeny of systemic cellular immunity in the neonatal pig: Correlation with the development of post-weaning multisystemic wasting syndrome. Vet. Immunol. Immunopathol. 2007, 119, 254–268. [Google Scholar] [CrossRef]
- Ramamoorthy, S.; Meng, X.J. Porcine circoviruses: A minuscule yet mammoth paradox. Anim. Health Res. Rev. 2009, 10, 1–20. [Google Scholar] [CrossRef] [PubMed]
- Darwich, L.; Mateu, E. Immunology of porcine circovirus type 2 (PCV2). Virus Res. 2012, 164, 61–67. [Google Scholar] [CrossRef]
- Sun, J.; Huang, L.; Wei, Y.; Wang, Y.; Chen, D.; Du, W.; Wu, H.; Liu, C. Prevalence of emerging porcine parvoviruses and their co-infections with porcine circovirus type 2 in China. Arch. Virol. 2015, 160, 1339–1344. [Google Scholar] [CrossRef] [PubMed]
- Baggieri, M.; Gioacchini, S.; Borgonovo, G.; Catinella, G.; Marchi, A.; Picone, P.; Vasto, S.; Fioravanti, R.; Bucci, P.; Kojouri, M.; et al. Antiviral, virucidal and antioxidant properties of Artemisia annua against SARS-CoV-2. Biomed. Pharmacother. 2023, 168, 115682. [Google Scholar] [CrossRef] [PubMed]
- Tang, C.; Carrera Montoya, J.; Fritzlar, S.; Flavel, M.; Londrigan, S.L.; Mackenzie, J.M. Polyphenol rich sugarcane extract (PRSE) has potential antiviral activity against influenza A virus in vitro. Virology 2024, 590, 109969. [Google Scholar] [CrossRef] [PubMed]
- Zhang, L.; Wei, W. Anti-inflammatory and immunoregulatory effects of paeoniflorin and total glucosides of paeony. Pharmacol. Ther. 2020, 207, 107452. [Google Scholar] [CrossRef]
- Hu, Y.; Ge, K.; Du, Y. Paeoniflorin alleviates TGF-β2-mediated extracellular matrix remodeling and oxidative stress in human trabecular meshwork cells. Int. Ophthalmol. 2024, 44, 229. [Google Scholar] [CrossRef]
- Zhou, H.; Bian, D.; Jiao, X.; Wei, Z.; Zhang, H.; Xia, Y.; He, Y.; Dai, Y. Paeoniflorin protects against lipopolysaccharide-induced acute lung injury in mice by alleviating inflammatory cell infiltration and microvascular permeability. Inflamm. Res. 2011, 60, 981–990. [Google Scholar] [CrossRef]
- Zhou, W.; Zuo, H.; Qian, Y.; Miao, W.; Chen, C. Paeoniflorin attenuates particulate matter-induced acute lung injury by inhibiting oxidative stress and NLRP3 inflammasome-mediated pyroptosis through activation of the Nrf2 signaling pathway. Chem. Biol. Interact. 2024, 395, 111032. [Google Scholar] [CrossRef]
- Tao, Y.E.; Wen, Z.; Song, Y.; Wang, H. Paeoniflorin attenuates hepatic ischemia/reperfusion injury via anti-oxidative, anti-inflammatory and anti-apoptotic pathways. Exp. Ther. Med. 2016, 11, 263–268. [Google Scholar] [CrossRef]
- Wang, L.; Lei, J.; Zhao, Z.; Jia, J.; Wang, L. Therapeutic effects of paeoniflorin on irritable bowel syndrome in rats. J. Vet. Sci. 2023, 24, e23. [Google Scholar] [CrossRef]
- Wang, S.; Jia, D.; Lu, H.; Qu, X. Paeoniflorin improves myocardial injury via p38 MAPK/NF-KB p65 inhibition in lipopolysaccharide-induced mouse. Ann. Transl. Med. 2021, 9, 1449. [Google Scholar] [CrossRef]
- Hung, T.C.; Jassey, A.; Lin, C.J.; Liu, C.H.; Lin, C.C.; Yen, M.H.; Lin, L.T. Methanolic Extract of Rhizoma Coptidis Inhibits the Early Viral Entry Steps of Hepatitis C Virus Infection. Viruses 2018, 10, 669. [Google Scholar] [CrossRef]
- Shan, Y.; Xiao, Q.; He, K.; Wu, S.; Bao, W.; Wu, Z. Identification of the Effects of 5-Azacytidine on Porcine Circovirus Type 2 Replication in Porcine Kidney Cells. Vet. Sci. 2024, 11, 135. [Google Scholar] [CrossRef] [PubMed]
- Gassmann, M.; Focher, F.; Buhk, H.J.; Ferrari, E.; Spadari, S.; Hübscher, U. Replication of single-stranded porcine circovirus DNA by DNA polymerases alpha and delta. Biochim. Biophys. Acta 1988, 951, 280–289. [Google Scholar] [CrossRef] [PubMed]
- Cheung, A.K. Rolling-circle replication of an animal circovirus genome in a theta-replicating bacterial plasmid in Escherichia coli. J. Virol. 2006, 80, 8686–8694. [Google Scholar] [CrossRef]
- Deretic, V.; Saitoh, T.; Akira, S. Autophagy in infection, inflammation and immunity. Nat. Rev. Immunol. 2013, 13, 722–737. [Google Scholar] [CrossRef] [PubMed]
- Kong, N.; Shan, T.; Wang, H.; Jiao, Y.; Zuo, Y.; Li, L.; Tong, W.; Yu, L.; Jiang, Y.; Zhou, Y.; et al. BST2 suppresses porcine epidemic diarrhea virus replication by targeting and degrading virus nucleocapsid protein with selective autophagy. Autophagy 2020, 16, 1737–1752. [Google Scholar] [CrossRef] [PubMed]
- Zhao, S.; Wang, Y.; Yang, N.; Mu, M.; Wu, Z.; Li, H.; Tang, X.; Zhong, K.; Zhang, Z.; Huang, C.; et al. Genome-scale CRISPR-Cas9 screen reveals novel regulators of B7-H3 in tumor cells. J. Immunother. Cancer 2022, 10, e004875. [Google Scholar] [CrossRef] [PubMed]
- Lee, J.; Kim, J.; Lee, R.; Lee, E.; An, H.I.; Kwon, Y.J.; Jin, H.; Pack, C.G.; Kim, I.; Yoon, Y.I.; et al. SOD1 inhibition enhances sorafenib efficacy in HBV-related hepatocellular carcinoma by modulating PI3K/Akt/mTOR pathway and ROS-mediated cell death. J. Cell. Mol. Med. 2024, 28, e18533. [Google Scholar] [CrossRef] [PubMed]
- Cai, J.F.; Zhou, J.S.; Meng, Z.Y.; Wu, Z.Q.; Zhao, J.C.; Peng, H.X.; Liang, X.Y.; Chen, J.J.; Wang, P.P.; Deng, K. Ripretinib inhibits HIV-1 transcription through modulation of PI3K-AKT-mTOR. Acta Pharmacol. Sin. 2024, 45, 1632–1643. [Google Scholar] [CrossRef] [PubMed]
- Sun, M.X.; Huang, L.; Wang, R.; Yu, Y.L.; Li, C.; Li, P.P.; Hu, X.C.; Hao, H.P.; Ishag, H.A.; Mao, X. Porcine reproductive and respiratory syndrome virus induces autophagy to promote virus replication. Autophagy 2012, 8, 1434–1447. [Google Scholar] [CrossRef] [PubMed]
- Göttig, L.; Jummer, S.; Staehler, L.; Groitl, P.; Karimi, M.; Blanchette, P.; Kosulin, K.; Branton, P.E.; Schreiner, S. The human adenovirus PI3K-Akt activator E4orf1 is targeted by the tumor suppressor p53. J. Virol. 2024, 98, e0170123. [Google Scholar] [CrossRef] [PubMed]
- Ehrhardt, C.; Ludwig, S. A new player in a deadly game: Influenza viruses and the PI3K/Akt signalling pathway. Cell Microbiol. 2009, 11, 863–871. [Google Scholar] [CrossRef]
- Ehrhardt, C.; Wolff, T.; Pleschka, S.; Planz, O.; Beermann, W.; Bode, J.G.; Schmolke, M.; Ludwig, S. Influenza A virus NS1 protein activates the PI3K/Akt pathway to mediate antiapoptotic signaling responses. J. Virol. 2007, 81, 3058–3067. [Google Scholar] [CrossRef] [PubMed]
- Wang, X.; Xu, X.; Wang, W.; Yu, Z.; Wen, L.; He, K.; Fan, H. MicroRNA-30a-5p promotes replication of porcine circovirus type 2 through enhancing autophagy by targeting 14-3-3. Arch. Virol. 2017, 162, 2643–2654. [Google Scholar] [CrossRef]
- Lv, J.; Jiang, Y.; Feng, Q.; Fan, Z.; Sun, Y.; Xu, P.; Hou, Y.; Zhang, X.; Fan, Y.; Xu, X.; et al. Porcine Circovirus Type 2 ORF5 Protein Induces Autophagy to Promote Viral Replication via the PERK-eIF2α-ATF4 and mTOR-ERK1/2-AMPK Signaling Pathways in PK-15 Cells. Front. Microbiol. 2020, 11, 320. [Google Scholar] [CrossRef]
- Hu, Y.; Liu, L.; Shan, L.P.; Chen, J. Natural ingredient paeoniflorin could be a lead compound against white spot syndrome virus infection in Litopenaeus vannamei. J. Fish Dis. 2022, 45, 349–359. [Google Scholar] [CrossRef] [PubMed]
- Cao, Y.; Jing, P.; Yu, L.; Wu, Z.; Gao, S.; Bao, W. miR-214-5p/C1QTNF1 axis enhances PCV2 replication through promoting autophagy by targeting AKT/mTOR signaling pathway. Virus Res. 2023, 323, 198990. [Google Scholar] [CrossRef] [PubMed]
- Qian, G.; Liu, D.; Hu, J.; Gan, F.; Hou, L.; Zhai, N.; Chen, X.; Huang, K. SeMet attenuates OTA-induced PCV2 replication promotion by inhibiting autophagy by activating the AKT/mTOR signaling pathway. Vet. Res. 2018, 49, 15. [Google Scholar] [CrossRef]
- Ersahin, T.; Tuncbag, N.; Cetin-Atalay, R. The PI3K/AKT/mTOR interactive pathway. Mol. Biosyst. 2015, 11, 1946–1954. [Google Scholar] [CrossRef] [PubMed]
- Peng, Y.; Wang, Y.; Zhou, C.; Mei, W.; Zeng, C. PI3K/Akt/mTOR Pathway and Its Role in Cancer Therapeutics: Are We Making Headway? Front. Oncol. 2022, 12, 819128. [Google Scholar] [CrossRef] [PubMed]
- Ma, L.; Zhang, R.; Li, D.; Qiao, T.; Guo, X. Fluoride regulates chondrocyte proliferation and autophagy via PI3K/AKT/mTOR signaling pathway. Chem. Biol. Interact. 2021, 349, 109659. [Google Scholar] [CrossRef]










Disclaimer/Publisher’s Note: The statements, opinions and data contained in all publications are solely those of the individual author(s) and contributor(s) and not of MDPI and/or the editor(s). MDPI and/or the editor(s) disclaim responsibility for any injury to people or property resulting from any ideas, methods, instructions or products referred to in the content. |
© 2025 by the authors. Licensee MDPI, Basel, Switzerland. This article is an open access article distributed under the terms and conditions of the Creative Commons Attribution (CC BY) license (https://creativecommons.org/licenses/by/4.0/).
Share and Cite
Wu, Z.; Yu, L.; Hu, Y.; Bao, W.; Wu, S. Paeoniflorin Inhibits Porcine Circovirus Type 2 Replication by Inhibiting Autophagy and Targeting AKT/mTOR Signaling. Vet. Sci. 2025, 12, 117. https://doi.org/10.3390/vetsci12020117
Wu Z, Yu L, Hu Y, Bao W, Wu S. Paeoniflorin Inhibits Porcine Circovirus Type 2 Replication by Inhibiting Autophagy and Targeting AKT/mTOR Signaling. Veterinary Sciences. 2025; 12(2):117. https://doi.org/10.3390/vetsci12020117
Chicago/Turabian StyleWu, Zhengchang, Luchen Yu, Yueqing Hu, Wenbin Bao, and Shenglong Wu. 2025. "Paeoniflorin Inhibits Porcine Circovirus Type 2 Replication by Inhibiting Autophagy and Targeting AKT/mTOR Signaling" Veterinary Sciences 12, no. 2: 117. https://doi.org/10.3390/vetsci12020117
APA StyleWu, Z., Yu, L., Hu, Y., Bao, W., & Wu, S. (2025). Paeoniflorin Inhibits Porcine Circovirus Type 2 Replication by Inhibiting Autophagy and Targeting AKT/mTOR Signaling. Veterinary Sciences, 12(2), 117. https://doi.org/10.3390/vetsci12020117

