Transcriptomic Analysis of the Hepatopancreas in the Sex-Related Size Differences of Macrobrachium nipponense
Abstract
Simple Summary
Abstract
1. Introduction
2. Materials and Methods
2.1. Sample Collection
2.2. Total RNA Extraction and Illumina Sequencing
2.3. Transcriptome Sequence Assembly and Annotation
2.4. DEGs Analysis
2.5. Quantitative Real-Time Reverse Transcription PCR Validation (RT-qPCR)
3. Results
3.1. Comparative Analysis of Sexual Size Dimorphism of M. nipponense
3.2. Transcriptome Profiles and Annotation
3.3. Correlation Analysis between Samples
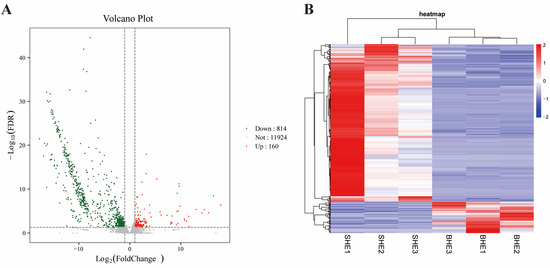
3.4. DEGs Function Analysis
3.5. Clusters of Orthologous Groups (COG) Functional Annotations of the DEGs
3.6. Gene Ontology (GO) Analyses of DEGs
3.7. KEGG Enrichment Analyses of DEGs
3.8. RT-qPCR Verification of Transcriptomic Data
4. Discussion
5. Conclusions
Supplementary Materials
Author Contributions
Funding
Institutional Review Board Statement
Informed Consent Statement
Data Availability Statement
Conflicts of Interest
References
- Ma, K.; Feng, J.; Lin, J.; Li, J. The complete mitochondrial genome of Macrobrachium nipponense. Gene 2011, 487, 160–165. [Google Scholar] [CrossRef] [PubMed]
- Yu, H.-P. Five species of the genus Macrobrachium (Crustacea, Decapoda, Palaemonidae) from Taiwan. OHMU Occas. Pap. Zool. Lab. Fac. Agric. Kyushu Univ. Fukuoka Jpn. 1972, 3, 45–55. [Google Scholar]
- Jin, S.; Bian, C.; Jiang, S.; Han, K.; Xiong, Y.; Zhang, W.; Shi, C.; Qiao, H.; Gao, Z.; Li, R. A chromosome-level genome assembly of the oriental river prawn, Macrobrachium nipponense. GigaScience 2021, 10, giaa160. [Google Scholar] [CrossRef]
- Xue, G. China’s Fisheries and Fisheries Management. In China and International Fisheries Law and Policy; China Agricultural Press: Beijing, China, 2023; pp. 70–101. [Google Scholar]
- Paschoal, L.R.P.; Zara, F.J. The androgenic gland in male morphotypes of the Amazon River prawn Macrobrachium amazonicum (Heller, 1862). Gen. Comp. Endocrinol. 2019, 275, 6–14. [Google Scholar] [CrossRef] [PubMed]
- Tan, K.; Jiang, H.; Jiang, D.; Wang, W. Sex reversal and the androgenic gland (AG) in Macrobrachium rosenbergii: A review. Aquac. Fish. 2020, 5, 283–288. [Google Scholar] [CrossRef]
- Liu, P.; Zhao, X.; Tang, Q.; Li, J.; Xia, Z.; Dong, H.; Yang, G.; Yi, S.; Gao, Q. Transcriptome analysis of the gonad reveals growth differences between large, medium and small individuals in a pure family of Macrobrachium rosenbergii. Aquaculture 2024, 586, 740739. [Google Scholar] [CrossRef]
- Yasumaru, F.; Lemos, D. Species specific in vitro protein digestion (pH-stat) for fish: Method development and application for juvenile rainbow trout (Oncorhynchus mykiss), cobia (Rachycentron canadum), and Nile tilapia (Oreochromis niloticus). Aquaculture 2014, 426, 74–84. [Google Scholar] [CrossRef]
- Fu, X.; Zou, Z.; Zhu, J.; Xiao, W.; Li, D.; Yu, J.; Chen, B.; Yang, H. Effects of different photoperiods on growth performance, daily rhythm of growth axis-related genes, and hormones in Nile tilapia (Oreochromis niloticus). Aquaculture 2022, 553, 738071. [Google Scholar] [CrossRef]
- Marín, A.; Alonso, A.M.; Delgadin, T.H.; López-Landavery, E.A.; Cometivos, L.J.; Saavedra-Flores, A.; Reyes-Flores, L.E.; Yzásiga-Barrera, C.G.; Fernandino, J.I.; Zelada-Mázmela, E. Analysis of truncated growth hormone receptor 1 in the differential growth of fine flounder Paralichthys adspersus. Aquaculture 2023, 574, 739691. [Google Scholar] [CrossRef]
- Canosa, L.F.; Bertucci, J.I. Nutrient regulation of somatic growth in teleost fish. The interaction between somatic growth, feeding and metabolism. Mol. Cell. Endocrinol. 2020, 518, 111029. [Google Scholar] [CrossRef]
- Yi, H.; Chen, X.; Liu, S.; Han, L.; Liang, J.; Su, Y.; Lai, H.; Bi, S.; Liu, X.; Zhang, Y. Growth, osmoregulatory and hypothalamic–pituitary–somatotropic (HPS) axis response of the juvenile largemouth bass (Micropterus salmoides), reared under different salinities. Aquac. Rep. 2021, 20, 100727. [Google Scholar] [CrossRef]
- Tran, T.T.H.; Nguyen, H.T.; Le, B.T.N.; Tran, P.H.; Van Nguyen, S.; Kim, O.T.P. Characterization of single nucleotide polymorphism in IGF1 and IGF1R genes associated with growth traits in striped catfish (Pangasianodon hypophthalmus Sauvage, 1878). Aquaculture 2021, 538, 736542. [Google Scholar] [CrossRef]
- Zhang, H.; Zhao, C.; Yin, S.; Li, Z.; Cao, Q.; Li, X.; Xie, W.; Zhang, J.; Zhu, W.; Wang, D. Characterization and Identification of Single Nucleotide Polymorphism Within the IGF-1R Gene Associated with Growth Traits of Odontobutis potamophila. J. World Aquac. Soc. 2018, 49, 366–379. [Google Scholar] [CrossRef]
- Cuevas-Rodríguez, B.L.; Sifuentes-Rincón, A.M.; Ambriz-Morales, P.; García-Ulloa, M.; Valdez-González, F.J.; Rodríguez-González, H. Novel single nucleotide polymorphisms in candidate genes for growth in tilapia (Oreochromis niloticus). Rev. Bras. Zootec. 2016, 45, 345–348. [Google Scholar] [CrossRef]
- Tsai, H.; Hamilton, A.; Guy, D.; Houston, R. Single nucleotide polymorphisms in the insulin-like growth factor 1 (IGF 1) gene are associated with growth-related traits in farmed Atlantic salmon. Anim. Genet. 2014, 45, 709–715. [Google Scholar] [CrossRef]
- Özcan Gökçek, E.; Işık, R. Associations between genetic variants of the insulin-like growth factor I (IGF-I) gene and growth traits in European sea bass (Dicentrarchus labrax, L.). Fish Physiol. Biochem. 2020, 46, 1131–1138. [Google Scholar] [CrossRef]
- Feng, X.; Yu, X.; Tong, J. Novel single nucleotide polymorphisms of the insulin-like growth factor-I gene and their associations with growth traits in common carp (Cyprinus carpio L.). Int. J. Mol. Sci. 2014, 15, 22471–22482. [Google Scholar] [CrossRef]
- Mei, J.; Gui, J.F. Sexual size dimorphism, sex determination, and sex control in yellow catfish. Sex Control Aquac. 2018, 24, 495–507. [Google Scholar]
- Gao, Y.; Huang, X.; Liu, Y.; Lv, H.; Yin, X.; Li, W.; Chu, Z. Transcriptome analysis of large yellow croaker (Larimichthys crocea) at different growth rates. Fish Physiol. Biochem. 2024, 50, 1745–1757. [Google Scholar] [CrossRef]
- Lu, X.; Chen, H.-M.; Qian, X.-Q.; Gui, J.-F. Transcriptome analysis of grass carp (Ctenopharyngodon idella) between fast-and slow-growing fish. Comp. Biochem. Physiol. Part D Genom. Proteom. 2020, 35, 100688. [Google Scholar] [CrossRef]
- Wu, Y.; Wu, T.; Yang, L.; Su, Y.; Zhao, C.; Li, L.; Cai, J.; Dai, X.; Wang, D.; Zhou, L. Generation of fast growth Nile tilapia (Oreochromis niloticus) by myostatin gene mutation. Aquaculture 2023, 562, 738762. [Google Scholar] [CrossRef]
- Jung, H.; Lyons, R.E.; Li, Y.; Thanh, N.M.; Dinh, H.; Hurwood, D.A.; Salin, K.R.; Mather, P.B. A candidate gene association study for growth performance in an improved giant freshwater prawn (Macrobrachium rosenbergii) culture line. Mar. Biotechnol. 2014, 16, 161–180. [Google Scholar] [CrossRef]
- Thanh, N.M.; Barnes, A.C.; Mather, P.B.; Li, Y.; Lyons, R.E. Single nucleotide polymorphisms in the actin and crustacean hyperglycemic hormone genes and their correlation with individual growth performance in giant freshwater prawn Macrobrachium rosenbergii. Aquaculture 2010, 301, 7–15. [Google Scholar] [CrossRef]
- Du, X.; Yan, X.; Zhang, W.; Zhu, Z.; Qin, W.; Dong, X.; Zhang, X. A SNP in Cathepsin L is associated with carapace length trait in giant freshwater prawn Macrobrachium rosenbergii. Biologia 2021, 76, 3587–3593. [Google Scholar] [CrossRef]
- Guo, X.-f.; Zhou, Y.-l.; Liu, M.; Wang, Z.-w.; Gui, J.-f. Integrated application of Iso-seq and RNA-seq provides insights into unsynchronized growth in red swamp crayfish (Procambarus clarkii). Aquac. Rep. 2022, 22, 101008. [Google Scholar] [CrossRef]
- Ye, H.; Lin, Q.; Luo, H. Applications of transcriptomics and proteomics in understanding fish immunity. Fish Shellfish Immunol. 2018, 77, 319–327. [Google Scholar] [CrossRef]
- Yuan, H.; Zhang, W.; Jin, S.; Jiang, S.; Xiong, Y.; Chen, T.; Gong, Y.; Qiao, H.; Fu, H. Transcriptome analysis provides novel insights into the immune mechanisms of Macrobrachium nipponense during molting. Fish Shellfish Immunol. 2022, 131, 454–469. [Google Scholar] [CrossRef]
- Li, Y.; Huang, Y.; Zhang, M.; Chen, Q.; Fan, W.; Zhao, Y. Effect of dietary vitamin E on growth, immunity and regulation of hepatopancreas nutrition in male oriental river prawn, Macrobrachium nipponense. Aquac. Res. 2019, 50, 1741–1751. [Google Scholar] [CrossRef]
- Jin, S.; Zhang, W.; Xiong, Y.; Jiang, S.; Qiao, H.; Gong, Y.; Wu, Y.; Fu, H. Identification of Important Genes Involved in the Sex-Differentiation Mechanism of Oriental River Prawn, Macrobrachium nipponense, During the Gonad Differentiation and Development Period. Front. Genet. 2022, 13, 797796. [Google Scholar] [CrossRef]
- Xu, L.; Zhang, W.; Qiao, H.; Jiang, S.; Xiong, Y.; Jin, S.; Gong, Y.; Fu, H. Integrated metabolomics and transcriptomic analysis of hepatopancreas in different living status Macrobrachium nipponense in response to hypoxia. Antioxidants 2021, 11, 36. [Google Scholar] [CrossRef]
- Zhang, Y.; Jiang, S.; Qiao, H.; Xiong, Y.; Fu, H.; Zhang, W.; Gong, Y.; Jin, S.; Wu, Y. Transcriptome analysis of five ovarian stages reveals gonad maturation in female Macrobrachium nipponense. BMC Genom. 2021, 22, 510. [Google Scholar] [CrossRef] [PubMed]
- Liu, F.; Zhan, W.; Xie, Q.; Lou, B.; Han, M.; Xu, W.; Tao, S. First genetic evaluation of growth traits in Larimichthys polyactis to guide the formulation of selective breeding programs. Aquaculture 2022, 554, 738141. [Google Scholar] [CrossRef]
- Sun, C.; Dong, J.; Li, W.; Tian, Y.; Hu, J.; Ye, X. Response to four generations of selection for growth performance traits in mandarin fish (Siniperca chuatsi). Aquaculture 2022, 548, 737590. [Google Scholar] [CrossRef]
- Jin, S.; Zhang, W.; Xiong, Y.; Fu, H. Recent progress of male sexual differentiation and development in the oriental river prawn (Macrobrachium nipponense): A review. Rev. Aquac. 2023, 15, 305–317. [Google Scholar] [CrossRef]
- Nagase, H. Matrix metalloproteinases. In Zinc Metalloproteases in Health and Disease; CRC Press: Boca Raton, FL, USA, 1996; pp. 173–224. [Google Scholar]
- Wang, J.; Tsirka, S.E. Neuroprotection by inhibition of matrix metalloproteinases in a mouse model of intracerebral haemorrhage. Brain 2005, 128, 1622–1633. [Google Scholar] [CrossRef]
- Vandooren, J.; Van den Steen, P.E.; Opdenakker, G. Biochemistry and molecular biology of gelatinase B or matrix metalloproteinase-9 (MMP-9): The next decade. Crit. Rev. Biochem. Mol. Biol. 2013, 48, 222–272. [Google Scholar] [CrossRef]
- Yamazaki, H.; Kasai, S.; Mimura, J.; Ye, P.; Inose-Maruyama, A.; Tanji, K.; Wakabayashi, K.; Mizuno, S.; Sugiyama, F.; Takahashi, S. Ribosome binding protein GCN1 regulates the cell cycle and cell proliferation and is essential for the embryonic development of mice. PLoS Genet. 2020, 16, e1008693. [Google Scholar] [CrossRef]
- Muravenko, O.; Gizatullin, R.; Al-Amin, A.; Protopopov, A.; Kashuba, V.; Zelenin, A.; Zabarovsky, E. HUMAN GENE MAPPING REPORT Human ALY/BEF gene Map position 17q25. 3. Chromosome Res. 2000, 8, 562. [Google Scholar] [CrossRef]
- Chi, B.; Wang, Q.; Wu, G.; Tan, M.; Wang, L.; Shi, M.; Chang, X.; Cheng, H. Aly and THO are required for assembly of the human TREX complex and association of TREX components with the spliced mRNA. Nucleic Acids Res. 2013, 41, 1294–1306. [Google Scholar] [CrossRef]
- Shi, M.; Zhang, H.; Wu, X.; He, Z.; Wang, L.; Yin, S.; Tian, B.; Li, G.; Cheng, H. ALYREF mainly binds to the 5′ and the 3′ regions of the mRNA in vivo. Nucleic Acids Res. 2017, 45, 9640–9653. [Google Scholar] [CrossRef]
- Zhou, G.; Wang, J.; Zhang, Y.; Zhong, C.; Ni, J.; Wang, L.; Guo, J.; Zhang, K.; Yu, L.; Zhao, S. Cloning, expression and subcellular localization of HN1 and HN1L genes, as well as characterization of their orthologs, defining an evolutionarily conserved gene family. Gene 2004, 331, 115–123. [Google Scholar] [CrossRef] [PubMed]
- Zanotti, S.; Canalis, E. Notch signaling and the skeleton. Endocr. Rev. 2016, 37, 223–253. [Google Scholar] [CrossRef] [PubMed]
- Schwanbeck, R.; Martini, S.; Bernoth, K.; Just, U. The Notch signaling pathway: Molecular basis of cell context dependency. Eur. J. Cell Biol. 2011, 90, 572–581. [Google Scholar] [CrossRef] [PubMed]
- Del Amo, F.F.; Gendron-Maguire, M.; Swiatek, P.J.; Jenkins, N.A.; Copeland, N.G.; Gridley, T. Cloning, analysis, and chromosomal localization of Notch-1, a mouse homolog of Drosophila Notch. Genomics. 1993, 15, 259–264. [Google Scholar] [CrossRef]
- Wu, L.; Aster, J.C.; Blacklow, S.C.; Lake, R.; Artavanis-Tsakonas, S.; Griffin, J.D. MAML1, a human homologue of Drosophila mastermind, is a transcriptional co-activator for NOTCH receptors. Nat. Genet. 2000, 26, 484–489. [Google Scholar] [CrossRef]
- Maughan, R. Carbohydrate metabolism. Surgery 2009, 27, 6–10. [Google Scholar]
- He, X.; Agnihotri, G.; Liu, H.-w. Novel enzymatic mechanisms in carbohydrate metabolism. Chem. Rev. 2000, 100, 4615–4662. [Google Scholar] [CrossRef]
- Cleri, F. Energy Production and Storage for Life. In The Physics of Living Systems; Springer International Publishing: Berlin, Germany; Cham, Switzerland, 2016; pp. 113–158. [Google Scholar]
- Felig, P. Amino acid metabolism in man. Annu. Rev. Biochem. 1975, 44, 933–955. [Google Scholar] [CrossRef] [PubMed]
- Wu, G. Amino acids: Metabolism, functions, and nutrition. Amino Acids 2009, 37, 1–17. [Google Scholar] [CrossRef]
- Vijayakumar, A.; Novosyadlyy, R.; Wu, Y.; Yakar, S.; LeRoith, D. Biological effects of growth hormone on carbohydrate and lipid metabolism. Growth Horm. IGF Res. 2010, 20, 1–7. [Google Scholar] [CrossRef]
- Tao, X.; Li, M.; Zhang, X.; Lu, J.; Jin, M.; Liu, W.; Jiao, L.; Zhou, Q. Dietary Vitamin B6 Could Improve the Utilization of High Carbohydrate Diet by Promoting Carbohydrate Degradation and Lipid Synthesis in Pacific White Shrimp (Litopenaeus Vannamei). Anim. Feed. Sci. Technol. 2024, 316, 116083. [Google Scholar] [CrossRef]
- Liang, J.; Zhao, L.; Gong, C.; Liu, Q.; Hu, Y.; Liu, H.; Guo, J.; Huang, R.; Li, Z.; Yang, S. Yinchenhao decoction alleviates high-carbohydrate diet-induced hepatic lipids deposition by strengthening lipids metabolism and transport in largemouth bass. Aquac. Res. 2022, 53, 6500–6512. [Google Scholar] [CrossRef]
- Zhou, W.-H.; Wu, C.-C.; Limbu, S.M.; Li, R.-X.; Chen, L.-Q.; Qiao, F.; Luo, Y.; Zhang, M.-L.; Han, T.; Du, Z.-Y. More simple more worse: Simple carbohydrate diets cause alterations in glucose and lipid metabolism in Nile tilapia (Oreochromis niloticus). Aquaculture 2022, 550, 737857. [Google Scholar] [CrossRef]
- Hall, C.J.; da Costa, T.P.S. Lysine: Biosynthesis, catabolism and roles. WikiJournal Sci. 2018, 1, 1–8. [Google Scholar] [CrossRef]
- Liao, S.F.; Wang, T.; Regmi, N. Lysine nutrition in swine and the related monogastric animals: Muscle protein biosynthesis and beyond. SpringerPlus 2015, 4, 147. [Google Scholar] [CrossRef]
- GDR, H.B.; Sharon, N.; Australia, E. Nomenclature and symbolism for amino acids and peptides. Pure Appl. Chem. 1984, 56, 595–624. [Google Scholar]
- Slominski, A.; Semak, I.; Pisarchik, A.; Sweatman, T.; Szczesniewski, A.; Wortsman, J. Conversion of L-tryptophan to serotonin and melatonin in human melanoma cells. FEBS Lett. 2002, 511, 102–106. [Google Scholar] [CrossRef]
- de Marte, M.L.; Enesco, H.E. Influence of low tryptophan diet on survival and organ growth in mice. Mech. Ageing Dev. 1986, 36, 161–171. [Google Scholar] [CrossRef]
- Shen, Y.; Voilqué, G.; Kim, J.; Odle, J.; Kim, S. Effects of increasing tryptophan intake on growth and physiological changes in nursery pigs. J. Anim. Sci. 2012, 90, 2264–2275. [Google Scholar] [CrossRef]
- Blair, R.; Newberry, R.; Gardiner, E. Effects of lighting pattern and dietary tryptophan supplementation on growth and mortality in broilers. Poult. Sci. 1993, 72, 495–502. [Google Scholar] [CrossRef]
- Walton, M.; Coloso, R.M.; Cowey, C.; Adron, J.; Knox, D. The effects of dietary tryptophan levels on growth and metabolism of rainbow trout (Salmo gairdneri). Br. J. Nutr. 1984, 51, 279–287. [Google Scholar] [CrossRef] [PubMed]
- Zhang, C.; Zhang, Q.; Song, X.; Pang, Y.; Song, Y.; Wang, Y.; He, L.; Lv, J.; Cheng, Y.; Yang, X. L-tryptophan promotes the cheliped regeneration of Chinese mitten crab (Eriocheir sinensis) through melatonin, serotonin and dopamine involvement. Aquaculture 2019, 511, 734205. [Google Scholar] [CrossRef]
- Peng, L.; Chen, L.; Wan, J.; Liu, W.; Lou, S.; Shen, Z. Single-cell transcriptomic landscape of immunometabolism reveals intervention candidates of ascorbate and aldarate metabolism, fatty-acid degradation and PUFA metabolism of T-cell subsets in healthy controls, psoriasis and psoriatic arthritis. Front. Immunol. 2023, 14, 1179877. [Google Scholar] [CrossRef]
- Kurpejović, E.; Wendisch, V.F.; Sariyar Akbulut, B. Tyrosinase-based production of L-DOPA by Corynebacterium glutamicum. Appl. Microbiol. Biotechnol. 2021, 105, 9103–9111. [Google Scholar] [CrossRef]
- Bi, B.; Yuan, Y.; Zhao, Y.; He, M.; Song, H.; Kong, L.; Gao, Y. Effect of crowding stress on growth performance, the antioxidant system and humoral immunity in hybrid sturgeon. Aquac. Rep. 2023, 28, 101468. [Google Scholar] [CrossRef]
- Yu, Q.; Fu, Z.; Huang, M.; Xu, C.; Wang, X.; Qin, J.G.; Chen, L.; Han, F.; Li, E. Growth, physiological, biochemical, and molecular responses of Pacific white shrimp Litopenaeus vannamei fed different levels of dietary selenium. Aquaculture 2021, 535, 736393. [Google Scholar] [CrossRef]
- GM, M.-K. Retinoids and mammalian development. Int. Rev. Cytol. 1999, 188, 73–131. [Google Scholar]
- Lidén, M.; Eriksson, U. Understanding retinol metabolism: Structure and function of retinol dehydrogenases. J. Biol. Chem. 2006, 281, 13001–13004. [Google Scholar] [CrossRef]
- Shapiro, B.H.; Agrawal, A.K.; Pampori, N.A. Gender differences in drug metabolism regulated by growth hormone. Int. J. Biochem. Cell Biol. 1995, 27, 9–20. [Google Scholar] [CrossRef]
- Moisá, S.J.; Shike, D.W.; Graugnard, D.E.; Rodriguez-Zas, S.L.; Everts, R.E.; Lewin, H.A.; Faulkner, D.B.; Berger, L.L.; Loor, J.J. Bioinformatics analysis of transcriptome dynamics during growth in angus cattle longissimus muscle. Bioinform. Biol. Insights 2013, 7, BBI-S12328. [Google Scholar] [CrossRef]
- Wang, M.; Jin, S.; Liu, S.; Fu, H.; Zhao, Y.; Jiang, L. Genome-Wide Association Study of Growth and Sex Traits Provides Insight into Heritable Mechanisms Underlying Growth Development of Macrobrachium nipponense (Oriental River Prawn). Biology 2023, 12, 429. [Google Scholar] [CrossRef] [PubMed]








| Sample | Raw Reads | Clean Reads | GC (%) | Q20 (%) | Q30 (%) | Reads Aligned |
|---|---|---|---|---|---|---|
| BHE1 | 25,602,059 | 7,680,617,700 | 44.2 | 96.65 | 90.94 | 45764142 (89.38%) |
| BHE2 | 19,817,043 | 5,945,112,900 | 44.28 | 96.62 | 90.85 | 35522900 (89.63%) |
| BHE3 | 22,983,339 | 6,895,001,700 | 44.23 | 96.95 | 91.47 | 41631683 (90.57%) |
| SHE1 | 26,175,015 | 7,852,504,500 | 44.08 | 96.79 | 91.25 | 47555729 (90.84%) |
| SHE2 | 27,515,937 | 8,254,781,100 | 43.68 | 96.42 | 90.46 | 49625449 (90.18%) |
| SHE3 | 24,678,403 | 7,403,520,900 | 44.32 | 96.51 | 90.68 | 43633973 (88.41%) |
| Gene Id | log2 Fold Change |
|---|---|
| matrix metalloproteinase-9-like | 10.72295443 |
| proteasome subunit alpha type-3-like | 9.72755699 |
| hemolectin | 9.257651261 |
| GATA zinc finger domain-containing protein 14-like | 8.010151712 |
| Ribosome-binding protein 1 | 7.341541976 |
| doublesex and mab-3 related transcription factor 1a | 5.293209029 |
| vanin-like protein 2 isoform X1 | 3.889522683 |
| serpin 1 | −12.07129799 |
| peroxidase-like | −12.41822183 |
| hypothetical protein | −12.4872916 |
| Aly/REF export factor 2 | −12.73306459 |
| lactoperoxidase-like | −13.5386898 |
| anaphase-promoting complex subunit 10-like | −13.72725897 |
| mucin-2-like, partial | −14.79593353 |
| hematological and neurological expressed 1 protein | −15.03408516 |
| ATP-dependent RNA helicase glh-2 | −16.12929411 |
| spidroin-1-like | −17.6950176 |
Disclaimer/Publisher’s Note: The statements, opinions and data contained in all publications are solely those of the individual author(s) and contributor(s) and not of MDPI and/or the editor(s). MDPI and/or the editor(s) disclaim responsibility for any injury to people or property resulting from any ideas, methods, instructions or products referred to in the content. |
© 2024 by the authors. Licensee MDPI, Basel, Switzerland. This article is an open access article distributed under the terms and conditions of the Creative Commons Attribution (CC BY) license (https://creativecommons.org/licenses/by/4.0/).
Share and Cite
Wang, Y.; Qiao, G.; Yue, Y.; Peng, S.; Fu, H. Transcriptomic Analysis of the Hepatopancreas in the Sex-Related Size Differences of Macrobrachium nipponense. Vet. Sci. 2024, 11, 445. https://doi.org/10.3390/vetsci11090445
Wang Y, Qiao G, Yue Y, Peng S, Fu H. Transcriptomic Analysis of the Hepatopancreas in the Sex-Related Size Differences of Macrobrachium nipponense. Veterinary Sciences. 2024; 11(9):445. https://doi.org/10.3390/vetsci11090445
Chicago/Turabian StyleWang, Yabing, Guangde Qiao, Yanfeng Yue, Shiming Peng, and Hongtuo Fu. 2024. "Transcriptomic Analysis of the Hepatopancreas in the Sex-Related Size Differences of Macrobrachium nipponense" Veterinary Sciences 11, no. 9: 445. https://doi.org/10.3390/vetsci11090445
APA StyleWang, Y., Qiao, G., Yue, Y., Peng, S., & Fu, H. (2024). Transcriptomic Analysis of the Hepatopancreas in the Sex-Related Size Differences of Macrobrachium nipponense. Veterinary Sciences, 11(9), 445. https://doi.org/10.3390/vetsci11090445

