Comparative Transcriptome Analysis Unveils Regulatory Factors Influencing Fatty Liver Development in Lion-Head Geese under High-Intake Feeding Compared to Normal Feeding
Abstract
Simple Summary
Abstract
1. Introduction
2. Materials and Methods
2.1. Animal Samples
2.2. Animal Handling and Sample Collection
2.3. Total RNA-Seq and Quality Control
2.4. Preparing and Constructing cDNA Library
2.5. Transcriptome Sequence Data Analysis
2.6. lncRNA and Circular RNA Identification
2.7. Analysis of Differentially Expressed Genes
2.8. Function Enrichment Analysis of DEGs
2.9. Quantitative Real-Time PCR (qRT-PCR) Verification
2.10. Statistical Analysis
3. Results
3.1. Phenotypic Changes in the Liver of Lion-Head Geese Following High-Intake Feeding
3.2. Characterization of the Liver Tissue Transcriptome Data in Lion-Head Geese
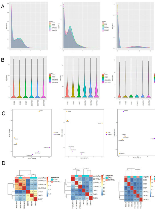
3.3. Overview of Whole-Transcriptome Sequencing in Lion-Head Geese
3.4. Differential Expression of mRNA, lncRNA, and circRNA between Liver Samples from High-Intake-Fed and Normally Fed Lion-Head Geese
3.5. Functional Enrichment by GO Analysis
3.6. Construction and Visualization of lncRNA–mRNA–circRNA Network
3.7. Validation of Candidate Genes by qRT-PCR
4. Discussion
5. Conclusions
Author Contributions
Funding
Institutional Review Board Statement
Informed Consent Statement
Data Availability Statement
Conflicts of Interest
References
- Powell, E.E.; Wong, V.W.; Rinella, M. Non-alcoholic fatty liver disease. Lancet 2021, 397, 2212–2224. [Google Scholar] [CrossRef] [PubMed]
- Younossi, Z.; Tacke, F.; Arrese, M.; Chander Sharma, B.; Mostafa, I.; Bugianesi, E.; Wai-Sun Wong, V.; Yilmaz, Y.; George, J.; Fan, J.; et al. Global Perspectives on Nonalcoholic Fatty Liver Disease and Nonalcoholic Steatohepatitis. Hepatology 2019, 69, 2672–2682. [Google Scholar] [CrossRef] [PubMed]
- Guo, X.; Yin, X.; Liu, Z.; Wang, J. Non-Alcoholic Fatty Liver Disease (NAFLD) Pathogenesis and Natural Products for Prevention and Treatment. Int. J. Mol. Sci. 2022, 23, 15489. [Google Scholar] [CrossRef]
- Van Herck, M.A.; Vonghia, L.; Francque, S.M. Animal Models of Nonalcoholic Fatty Liver Disease-A Starter's Guide. Nutrients 2017, 9, 1072. [Google Scholar] [CrossRef] [PubMed]
- Santhekadur, P.K.; Kumar, D.P.; Sanyal, A.J. Preclinical models of non-alcoholic fatty liver disease. J. Hepatol. 2018, 68, 230–237. [Google Scholar] [CrossRef] [PubMed]
- Geng, T.; Zhao, X.; Xia, L.; Liu, L.; Li, F.; Yang, B.; Wang, Q.; Montgomery, S.; Cui, H.; Gong, D. Supplementing dietary sugar promotes endoplasmic reticulum stress-independent insulin resistance and fatty liver in goose. Biochem. Biophys. Res. Commun. 2016, 476, 665–669. [Google Scholar] [CrossRef] [PubMed]
- Tang, B.; Qiu, J.; Hu, S.; Li, L.; Wang, J. Role of stearyl-coenzyme A desaturase 1 in mediating the effects of palmitic acid on endoplasmic reticulum stress, inflammation, and apoptosis in goose primary hepatocytes. Anim. Biosci. 2021, 34, 1210–1220. [Google Scholar] [CrossRef] [PubMed]
- Katz, D.L. Ducks, geese, faith, and fatty livers. Child. Obes. (Print) 2014, 10, 373–374. [Google Scholar] [CrossRef] [PubMed]
- Song, Z.; Shao, D.; Sun, X.X.; Niu, J.W.; Gong, D.Q. Molecular characterization, tissue expression, and polymorphism analysis of liver-type fatty acid binding protein in Landes geese. Genet. Mol. Res. GMR 2015, 14, 389–399. [Google Scholar] [CrossRef]
- Mourot, J.; Guy, G.; Lagarrigue, S.; Peiniau, P.; Hermier, D. Role of hepatic lipogenesis in the susceptibility to fatty liver in the goose (Anser anser). Comp. Biochem. Physiology. Part B Biochem. Mol. Biol. 2000, 126, 81–87. [Google Scholar] [CrossRef]
- Hong, L.; Sun, Z.; Xu, D.; Li, W.; Cao, N.; Fu, X.; Huang, Y.; Tian, Y.; Li, B. Transcriptome and lipidome integration unveils mechanisms of fatty liver formation in Shitou geese. Poult. Sci. 2024, 103, 103280. [Google Scholar] [CrossRef] [PubMed]
- Zhao, Q.; Lin, Z.; Chen, J.; Xie, Z.; Wang, J.; Feng, K.; Lin, W.; Li, H.; Hu, Z.; Chen, W.; et al. Chromosome-level genome assembly of goose provides insight into the adaptation and growth of local goose breeds. GigaScience 2022, 12, 1–13. [Google Scholar] [CrossRef] [PubMed]
- Fu, Z.; Ao, N.; Liang, X.; Chen, J.; Wang, Y.; Wang, Q.; Fu, J.; Liu, C.; Lu, L. Effects of fermented feed on growth performance, serum biochemical indexes, antioxidant capacity, and intestinal health of lion-head goslings. Front. Vet. Sci. 2023, 10, 1284523. [Google Scholar] [CrossRef] [PubMed]
- Lu, L.; Chen, Y.; Wang, Z.; Li, X.; Chen, W.; Tao, Z.; Shen, J.; Tian, Y.; Wang, D.; Li, G.; et al. The goose genome sequence leads to insights into the evolution of waterfowl and susceptibility to fatty liver. Genome Biol. 2015, 16, 89–99. [Google Scholar] [CrossRef] [PubMed]
- Zhao, Q.; Chen, J.; Zhang, X.; Xu, Z.; Lin, Z.; Li, H.; Lin, W.; Xie, Q. Genome-Wide Association Analysis Reveals Key Genes Responsible for Egg Production of Lion Head Goose. Front. Genet. 2019, 10, 1391–1400. [Google Scholar] [CrossRef]
- He, C.; Wu, H.; Lv, Y.; You, H.; Zha, L.; Li, Q.; Huang, Y.; Tian, J.; Chen, Q.; Shen, Y.; et al. Gastrointestinal Development and Microbiota Responses of Geese to Honeycomb Flavonoids Supplementation. Front. Vet. Sci. 2021, 8, 739237. [Google Scholar] [CrossRef] [PubMed]
- Gumułka, M.; Połtowicz, K. Comparison of carcass traits and meat quality of intensively reared geese from a Polish genetic resource flock to those of commercial hybrids. Poult. Sci. 2020, 99, 839–847. [Google Scholar] [CrossRef] [PubMed]
- Deben, C.; Zwaenepoel, K.; Boeckx, C.; Wouters, A.; Pauwels, P.; Peeters, M.; Lardon, F.; Baay, M.; Deschoolmeester, V. Expression analysis on archival material revisited: Isolation and quantification of RNA extracted from FFPE samples. Diagn. Mol. Pathol. Am. J. Surg. Pathol. Part B 2013, 22, 59–64. [Google Scholar] [CrossRef] [PubMed]
- Fleige, S.; Pfaffl, M.W. RNA integrity and the effect on the real-time qRT-PCR performance. Mol. Asp. Med. 2006, 27, 126–139. [Google Scholar] [CrossRef]
- Puchta, M.; Boczkowska, M.; Groszyk, J. Low RIN Value for RNA-Seq Library Construction from Long-Term Stored Seeds: A Case Study of Barley Seeds. Genes 2020, 11, 1190. [Google Scholar] [CrossRef]
- Rio, D.C.; Ares, M., Jr.; Hannon, G.J.; Nilsen, T.W. Removal of ribosomal subunits (and rRNA) from cytoplasmic extracts before solubilization with SDS and deproteinization. Cold Spring Harb. Protoc. 2010, 2010, 5442. [Google Scholar] [CrossRef] [PubMed]
- Nardon, E.; Donada, M.; Bonin, S.; Dotti, I.; Stanta, G. Higher random oligo concentration improves reverse transcription yield of cDNA from bioptic tissues and quantitative RT-PCR reliability. Exp. Mol. Pathol. 2009, 87, 146–151. [Google Scholar] [CrossRef]
- Emerman, A.B.; Bowman, S.K.; Barry, A.; Henig, N.; Patel, K.M.; Gardner, A.F.; Hendrickson, C.L. NEBNext Direct: A Novel, Rapid, Hybridization-Based Approach for the Capture and Library Conversion of Genomic Regions of Interest. Curr. Protoc. Mol. Biol. 2017, 119, 1–24. [Google Scholar] [CrossRef] [PubMed]
- Lopez, J.P.; Diallo, A.; Cruceanu, C.; Fiori, L.M.; Laboissiere, S.; Guillet, I.; Fontaine, J.; Ragoussis, J.; Benes, V.; Turecki, G.; et al. Biomarker discovery: Quantification of microRNAs and other small non-coding RNAs using next generation sequencing. BMC Med. Genom. 2015, 8, 35–52. [Google Scholar] [CrossRef] [PubMed]
- Zhang, W.; Huang, N.; Zheng, J.; Liao, X.; Wang, J.; Li, H.D. A Sequence-Based Novel Approach for Quality Evaluation of Third-Generation Sequencing Reads. Genes 2019, 10, 44. [Google Scholar] [CrossRef] [PubMed]
- Barbitoff, Y.A.; Abasov, R.; Tvorogova, V.E.; Glotov, A.S.; Predeus, A.V. Systematic benchmark of state-of-the-art variant calling pipelines identifies major factors affecting accuracy of coding sequence variant discovery. BMC Genom. 2022, 23, 155–171. [Google Scholar] [CrossRef] [PubMed]
- Kim, D.; Paggi, J.M.; Park, C.; Bennett, C.; Salzberg, S.L. Graph-based genome alignment and genotyping with HISAT2 and HISAT-genotype. Nat. Biotechnol. 2019, 37, 907–915. [Google Scholar] [CrossRef] [PubMed]
- Zhao, S.; Ye, Z.; Stanton, R. Misuse of RPKM or TPM normalization when comparing across samples and sequencing protocols. RNA 2020, 26, 903–909. [Google Scholar] [CrossRef] [PubMed]
- Selek, M.B.; Yesilkaya, B.; Egeli, S.S.; Isler, Y. The effect of principal component analysis in the diagnosis of congestive heart failure via heart rate variability analysis. Proc. Inst. Mech. Engineers. Part H J. Eng. Med. 2021, 235, 1479–1488. [Google Scholar] [CrossRef]
- Chen, Q.; Wu, C.; Yao, Z.; Cai, L.; Ni, Y.; Mao, S.; Zhao, R. Whole transcriptome analysis of RNA expression profiles reveals the potential regulating action of long noncoding RNA in lactating cows fed a high concentrate diet. Anim. Nutr. (Zhongguo Xu Mu Shou Yi Xue Hui) 2021, 7, 1315–1328. [Google Scholar] [CrossRef]
- Li, Y.; Zhang, J.; Huo, C.; Ding, N.; Li, J.; Xiao, J.; Lin, X.; Cai, B.; Zhang, Y.; Xu, J. Dynamic Organization of lncRNA and Circular RNA Regulators Collectively Controlled Cardiac Differentiation in Humans. EBioMedicine 2017, 24, 137–146. [Google Scholar] [CrossRef]
- Suo, J.; Xu, X.; Xu, H.; Hou, N.; Zhang, J.; Han, X.; Zheng, Y.; Wang, X.; Han, X. Transcriptomic Analysis of circRNAs in the Peripheral Blood of Nonarteritic Anterior Ischemic Optic Neuropathy. BioMed Res. Int. 2020, 2020, 5732124. [Google Scholar] [CrossRef] [PubMed]
- Zhang, C.; Shen, B.; Chen, X.; Gao, S.; Ying, X.; Dong, P. Identification of a prognostic 4-mRNA signature in laryngeal squamous cell carcinoma. J. Cancer 2021, 12, 5807–5816. [Google Scholar] [CrossRef] [PubMed]
- Zhao, Z.; Yang, H.; Ji, G.; Su, S.; Fan, Y.; Wang, M.; Gu, S. Identification of hub genes for early detection of bone metastasis in breast cancer. Front. Endocrinol. 2022, 13, 1018639. [Google Scholar] [CrossRef] [PubMed]
- Anders, S.; Pyl, P.T.; Huber, W. HTSeq—A Python framework to work with high-throughput sequencing data. Bioinformatics 2015, 31, 166–169. [Google Scholar] [CrossRef]
- Anders, S.; Huber, W. Differential expression analysis for sequence count data. Genome Biol. 2010, 11, R106–R117. [Google Scholar] [CrossRef] [PubMed]
- Xie, C.; Mao, X.; Huang, J.; Ding, Y.; Wu, J.; Dong, S.; Kong, L.; Gao, G.; Li, C.Y.; Wei, L. KOBAS 2.0: A web server for annotation and identification of enriched pathways and diseases. Nucleic Acids Res. 2011, 39, W316–W322. [Google Scholar] [CrossRef]
- Kanehisa, M.; Goto, S.; Sato, Y.; Furumichi, M.; Tanabe, M. KEGG for integration and interpretation of large-scale molecular data sets. Nucleic Acids Res. 2012, 40, D109–D114. [Google Scholar] [CrossRef]
- Mansour, R.N.; Enderami, S.E.; Ardeshirylajimi, A.; Fooladsaz, K.; Fathi, M.; Ganji, S.M. Evaluation of hypoxia inducible factor-1 alpha gene expression in colorectal cancer stages of Iranian patients. J. Cancer Res. Ther. 2016, 12, 1313–1317. [Google Scholar] [CrossRef]
- Zhou, X.; Guo, W.; Yin, H.; Chen, J.; Ma, L.; Yang, Q.; Zhao, Y.; Li, S.; Liu, W.; Li, H. Whole Exome Sequencing Study in a Family with Type 2 Diabetes Mellitus. Int. J. Gen. Med. 2021, 14, 8217–8229. [Google Scholar] [CrossRef]
- Zhao, Y.; Li, M.C.; Konaté, M.M.; Chen, L.; Das, B.; Karlovich, C.; Williams, P.M.; Evrard, Y.A.; Doroshow, J.H.; McShane, L.M. TPM, FPKM, or Normalized Counts? A Comparative Study of Quantification Measures for the Analysis of RNA-seq Data from the NCI Patient-Derived Models Repository. J. Transl. Med. 2021, 19, 269–283. [Google Scholar] [CrossRef] [PubMed]
- Agazaryan, N.; Solberg, T.D.; DeMarco, J.J. Patient specific quality assurance for the delivery of intensity modulated radiotherapy. J. Appl. Clin. Med. Phys. 2003, 4, 40–50. [Google Scholar] [CrossRef] [PubMed]
- Wei, D.; Jiang, Q.; Wei, Y.; Wang, S. A novel hierarchical clustering algorithm for gene sequences. BMC Bioinform. 2012, 13, 174–188. [Google Scholar] [CrossRef] [PubMed]
- Ge, Y.; Zhou, L.; Chen, Z.; Mao, Y.; Li, T.; Tong, P.; Shan, L. Identification of differentially expressed genes, signaling pathways and immune infiltration in rheumatoid arthritis by integrated bioinformatics analysis. Hereditas 2021, 158, 5–17. [Google Scholar] [CrossRef] [PubMed]
- Song, Z.; Lv, S.; Wu, H.; Qin, L.; Cao, H.; Zhang, B.; Ren, S. Identification of foam cell biomarkers by microarray analysis. BMC Cardiovasc. Disord. 2020, 20, 211–219. [Google Scholar] [CrossRef] [PubMed]
- Yu, J.; Yang, H.M.; Lai, Y.Y.; Wan, X.L.; Wang, Z.Y. The body fat distribution and fatty acid composition of muscles and adipose tissues in geese. Poult. Sci. 2020, 99, 4634–4641. [Google Scholar] [CrossRef] [PubMed]
- Wołoszyn, J.; Haraf, G.; Okruszek, A.; Wereńska, M.; Goluch, Z.; Teleszko, M. Fatty acid profiles and health lipid indices in the breast muscles of local Polish goose varieties. Poult. Sci. 2020, 99, 1216–1224. [Google Scholar] [CrossRef] [PubMed]
- Theron, L.; Fernandez, X.; Marty-Gasset, N.; Pichereaux, C.; Rossignol, M.; Chambon, C.; Viala, D.; Astruc, T.; Molette, C. Identification by proteomic analysis of early post-mortem markers involved in the variability in fat loss during cooking of mule duck “foie gras”. J. Agric. Food Chem. 2011, 59, 12617–12628. [Google Scholar] [CrossRef]
- Orkusz, A.; Wolańska, W.; Krajinska, U. The Assessment of Changes in the Fatty Acid Profile and Dietary Indicators Depending on the Storage Conditions of Goose Meat. Molecules 2021, 26, 5122. [Google Scholar] [CrossRef]
- Liu, J.; Song, R.; Su, S.; Qi, N.; Li, Q.; Xie, Z.; Yu, S. Betaine Promotes Fat Accumulation and Reduces Injury in Landes Goose Hepatocytes by Regulating Multiple Lipid Metabolism Pathways. Animals 2022, 12, 1530. [Google Scholar] [CrossRef]
- Wang, J.; Guan, J.; Yixi, K.; Shu, T.; Chai, Z.; Wang, J.; Wang, H.; Wu, Z.; Cai, X.; Zhong, J.; et al. Comparative transcriptome analysis of winter yaks in plateau and plain. Reprod. Domest. Anim. = Zuchthyg. 2022, 57, 64–71. [Google Scholar] [CrossRef]
- Verma, A.K.; Sharma, A.; Subramaniyam, N.; Gandhi, C.R. Augmenter of liver regeneration: Mitochondrial function and steatohepatitis. J. Hepatol. 2022, 77, 1410–1421. [Google Scholar] [CrossRef]
- Paradies, G.; Paradies, V.; Ruggiero, F.M.; Petrosillo, G. Oxidative stress, cardiolipin and mitochondrial dysfunction in nonalcoholic fatty liver disease. World J. Gastroenterol. 2014, 20, 14205–14218. [Google Scholar] [CrossRef]
- Shum, M.; Ngo, J.; Shirihai, O.S.; Liesa, M. Mitochondrial oxidative function in NAFLD: Friend or foe? Mol. Metab. 2021, 50, 101134. [Google Scholar] [CrossRef]
- Oh, K.J.; Han, H.S.; Kim, M.J.; Koo, S.H. Transcriptional regulators of hepatic gluconeogenesis. Arch. Pharmacal Res. 2013, 36, 189–200. [Google Scholar] [CrossRef]
- Clayton, D.F.; Darnell, J.E., Jr. Changes in liver-specific compared to common gene transcription during primary culture of mouse hepatocytes. Mol. Cell. Biol. 1983, 3, 1552–1561. [Google Scholar] [CrossRef]
- Crestani, M.; De Fabiani, E.; Caruso, D.; Mitro, N.; Gilardi, F.; Vigil Chacon, A.B.; Patelli, R.; Godio, C.; Galli, G. LXR (liver X receptor) and HNF-4 (hepatocyte nuclear factor-4): Key regulators in reverse cholesterol transport. Biochem. Soc. Trans. 2004, 32, 92–96. [Google Scholar] [CrossRef]
- Li, X.; Wang, J.; Gong, X.; Zhang, M.; Kang, S.; Shu, B.; Wei, Z.; Huang, Z.S.; Li, D. Upregulation of BCL-2 by acridone derivative through gene promoter i-motif for alleviating liver damage of NAFLD/NASH. Nucleic Acids Res. 2020, 48, 8255–8268. [Google Scholar] [CrossRef]
- Archer, A.E.; Von Schulze, A.T.; Geiger, P.C. Exercise, heat shock proteins and insulin resistance. Philos. Trans. R. Soc. London. Ser. B Biol. Sci. 2018, 373, 20160529. [Google Scholar] [CrossRef]
- Weng, S.W.; Wu, J.C.; Shen, F.C.; Chang, Y.H.; Su, Y.J.; Lian, W.S.; Tai, M.H.; Su, C.H.; Chuang, J.H.; Lin, T.K.; et al. Chaperonin counteracts diet-induced non-alcoholic fatty liver disease by aiding sirtuin 3 in the control of fatty acid oxidation. Diabetologia 2023, 66, 913–930. [Google Scholar] [CrossRef]
- Kumar, R.; Ahmad, F.; Rathaur, S. Characterization of filarial phosphoglycerate kinase. Biochimie 2019, 165, 258–266. [Google Scholar] [CrossRef]
- Simmen, F.A.; Alhallak, I.; Simmen, R.C.M. Malic enzyme 1 (ME1) in the biology of cancer: It is not just intermediary metabolism. J. Mol. Endocrinol. 2020, 65, R77–R90. [Google Scholar] [CrossRef]
- Zhang, B.; Xue, C.; Hu, X.; Xu, J.; Li, Z.; Wang, J.; Yanagita, T.; Xue, Y.; Wang, Y. Dietary sea cucumber cerebroside alleviates orotic acid-induced excess hepatic adipopexis in rats. Lipids Health Dis. 2012, 11, 48. [Google Scholar] [CrossRef] [PubMed]
- Muriel, P.; López-Sánchez, P.; Ramos-Tovar, E. Fructose and the Liver. Int. J. Mol. Sci. 2021, 22, 6969. [Google Scholar] [CrossRef]
- Mohammed, S.; Nicklas, E.H.; Thadathil, N.; Selvarani, R.; Royce, G.H.; Kinter, M.; Richardson, A.; Deepa, S.S. Role of necroptosis in chronic hepatic inflammation and fibrosis in a mouse model of increased oxidative stress. Free Radic. Biol. Med. 2021, 164, 315–328. [Google Scholar] [CrossRef] [PubMed]
- Mirpuri, E.; García-Trevijano, E.R.; Castilla-Cortazar, I.; Berasain, C.; Quiroga, J.; Rodriguez-Ortigosa, C.; Mato, J.M.; Prieto, J.; Avila, M.A. Altered liver gene expression in CCl4-cirrhotic rats is partially normalized by insulin-like growth factor-I. Int. J. Biochem. Cell Biol. 2002, 34, 242–252. [Google Scholar] [CrossRef][Green Version]
- Huang, H.; McIntosh, A.L.; Martin, G.G.; Landrock, K.K.; Landrock, D.; Gupta, S.; Atshaves, B.P.; Kier, A.B.; Schroeder, F. Structural and functional interaction of fatty acids with human liver fatty acid-binding protein (L-FABP) T94A variant. FEBS J. 2014, 281, 2266–2283. [Google Scholar] [CrossRef] [PubMed]
- Wu, X.; Shu, L.; Zhang, Z.; Li, J.; Zong, J.; Cheong, L.Y.; Ye, D.; Lam, K.S.L.; Song, E.; Wang, C.; et al. Adipocyte Fatty Acid Binding Protein Promotes the Onset and Progression of Liver Fibrosis via Mediating the Crosstalk between Liver Sinusoidal Endothelial Cells and Hepatic Stellate Cells. Adv. Sci. 2021, 8, 2–16. [Google Scholar] [CrossRef]
- Ramakrishnan, S.; Serricchio, M.; Striepen, B.; Bütikofer, P. Lipid synthesis in protozoan parasites: A comparison between kinetoplastids and apicomplexans. Prog. Lipid Res. 2013, 52, 488–512. [Google Scholar] [CrossRef]
- Li, Z.; Chen, X.; Li, J.; Meng, T.; Wang, L.; Chen, Z.; Shi, Y.; Ling, X.; Luo, W.; Liang, D.; et al. Functions of PKS Genes in Lipid Synthesis of Schizochytrium sp. by Gene Disruption and Metabolomics Analysis. Mar. Biotechnol. 2018, 20, 792–802. [Google Scholar] [CrossRef]
- Chalut, C. MmpL transporter-mediated export of cell-wall associated lipids and siderophores in mycobacteria. Tuberculosis 2016, 100, 32–45. [Google Scholar] [CrossRef] [PubMed]






| Gene ID | Regulation | Forward Primer 5′→3′ | Reverse Primer 5′→3′ |
|---|---|---|---|
| Transferrin | Down | GCCTTATTCTGGATATTCTG | CTCATACTCGTCCTTCTC |
| FABP | Down | GAGATATTAAGCCTGTTGTTG | TTGCCGTCCTAGTAGTA |
| PKS | Down | AAGAGGAGAAGCAATATC | CTGTGATGATGTAGACT |
| Serpin2 | Down | GAAGAGGAGGAGGAAGAG | GAGCAGCGTCATAATGT |
| HSPB9 | Up | AGGAAGGTGGTGCTGGTG | CTCGTACTTGTAGAAGG |
| Pgk | Up | CATTATTGGTGGTGGGATACA | GTGCTGACATGGCTAACTT |
| Hsp70 | Up | TACCTCAGATTGAAGTAACCT | CTTGCCAGTGCTCTTATC |
| ME2 | Up | CAACTGCTGAGGTAATAG | GTGCTGAATTGTGACTAA |
| Malic enzyme | Up | ATAGCAAACCTCATTGTCAT | CGAGTCAACCATCCATATC |
| HSP90 | Up | GCATTCTCAGTTCATTGG | TTCTTCAGCCTCATCATC |
| FADS1 | Up | CCTGGTACTTCTGGAATGA | TTGAGCCCTATGGTGTAG |
| GAPDH | / | GGTGGTGCTAAGCGTGTCAT | CCCTCCACAATGCCAAAGTT |
| Groups | CONTROL1 | CONTROL3 | CONTROL5 | CASE2 | CASE6 | CASE7 |
|---|---|---|---|---|---|---|
| Raw Reads | 41,742,960 | 43,317,885 | 41,921,507 | 40,449,692 | 41,793,874 | 43,174,148 |
| Clean Reads | 39,528,644 | 41,176,548 | 39,892,524 | 37,758,464 | 39,236,814 | 40,838,358 |
| Raw Base (G) | 12.52 | 13.0 | 12.58 | 12.13 | 12.54 | 12.95 |
| Clean Base (G) | 11.86 | 12.35 | 11.97 | 11.33 | 11.77 | 12.25 |
| Effective Rate (%) | 94.70 | 95.06 | 95.16 | 93.35 | 93.88 | 94.59 |
| Error Rate (%) | 0.03 | 0.03 | 0.03 | 0.03 | 0.03 | 0.03 |
| Q20 (%) | 97.77 | 97.84 | 97.67 | 97.79 | 97.69 | 97.77 |
| Q30 (%) | 93.90 | 94.06 | 93.59 | 93.97 | 93.78 | 93.94 |
| GC Content (%) | 45.99 | 46.62 | 45.69 | 47.66 | 48.03 | 46.73 |
Disclaimer/Publisher’s Note: The statements, opinions and data contained in all publications are solely those of the individual author(s) and contributor(s) and not of MDPI and/or the editor(s). MDPI and/or the editor(s) disclaim responsibility for any injury to people or property resulting from any ideas, methods, instructions or products referred to in the content. |
© 2024 by the authors. Licensee MDPI, Basel, Switzerland. This article is an open access article distributed under the terms and conditions of the Creative Commons Attribution (CC BY) license (https://creativecommons.org/licenses/by/4.0/).
Share and Cite
Kong, J.; Yao, Z.; Chen, J.; Zhao, Q.; Li, T.; Dong, M.; Bai, Y.; Liu, Y.; Lin, Z.; Xie, Q.; et al. Comparative Transcriptome Analysis Unveils Regulatory Factors Influencing Fatty Liver Development in Lion-Head Geese under High-Intake Feeding Compared to Normal Feeding. Vet. Sci. 2024, 11, 366. https://doi.org/10.3390/vetsci11080366
Kong J, Yao Z, Chen J, Zhao Q, Li T, Dong M, Bai Y, Liu Y, Lin Z, Xie Q, et al. Comparative Transcriptome Analysis Unveils Regulatory Factors Influencing Fatty Liver Development in Lion-Head Geese under High-Intake Feeding Compared to Normal Feeding. Veterinary Sciences. 2024; 11(8):366. https://doi.org/10.3390/vetsci11080366
Chicago/Turabian StyleKong, Jie, Ziqi Yao, Junpeng Chen, Qiqi Zhao, Tong Li, Mengyue Dong, Yuhang Bai, Yuanjia Liu, Zhenping Lin, Qingmei Xie, and et al. 2024. "Comparative Transcriptome Analysis Unveils Regulatory Factors Influencing Fatty Liver Development in Lion-Head Geese under High-Intake Feeding Compared to Normal Feeding" Veterinary Sciences 11, no. 8: 366. https://doi.org/10.3390/vetsci11080366
APA StyleKong, J., Yao, Z., Chen, J., Zhao, Q., Li, T., Dong, M., Bai, Y., Liu, Y., Lin, Z., Xie, Q., & Zhang, X. (2024). Comparative Transcriptome Analysis Unveils Regulatory Factors Influencing Fatty Liver Development in Lion-Head Geese under High-Intake Feeding Compared to Normal Feeding. Veterinary Sciences, 11(8), 366. https://doi.org/10.3390/vetsci11080366

