Emergency Approach to Acute Seizures in Dogs and Cats
Abstract
Simple Summary
Abstract
1. Introduction
2. Patient Presentation for Suspected or Confirmed Seizures
Initial Assessment and Treatment

3. Confirmation and Classification of Seizures
4. “Look-alike” Syndromes
4.1. Syncope
4.2. Vestibular Disease
4.3. Tremorgenic Diseases
4.4. Movement Disorders
4.5. Behavioral Episodes
5. Causes of Seizures
6. Other Considerations for Cluster Seizures and Status Epilepticus
6.1. Increased Intracranial Pressure and Cerebral Edema
6.2. Hypoglycemia
6.3. Rhabdomyolysis
6.4. Hyperlactatemia
6.5. Hyperthermia
6.6. Neurogenic Pulmonary Edema
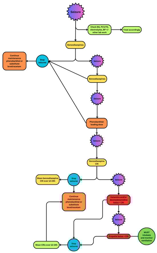
7. Clinical Approach to Seizures
- 1.
- A single seizure at home, no active seizure at presentation.
- 2.
- A cluster of seizures, no active seizure at presentation.
- 3.
- In status epilepticus or actively seizuring.
8. Conclusions
Author Contributions
Funding
Institutional Review Board Statement
Informed Consent Statement
Data Availability Statement
Conflicts of Interest
References
- Idowu, O.; Heading, K. Hypoglycemia in dogs: Causes, management, and diagnosis. Can. Vet. J. 2018, 59, 642–649. [Google Scholar] [PubMed]
- Golubovic, S.B.; Rossmeisl, J.H. Status epilepticus in dogs and cats, part 2: Treatment, monitoring, and prognosis. J. Vet. Emerg. Crit. Care 2017, 27, 288–300. [Google Scholar] [CrossRef]
- McCord, K.W.; Webb, C.B. Hepatic Dysfunction. Vet. Clin. N. Am. Small Anim. Pract. 2011, 41, 745–758. [Google Scholar] [CrossRef] [PubMed]
- Holowaychuk, M.K. Hypocalcemia of Critical Illness in Dogs and Cats. Vet. Clin. N. Am. Small Anim. Pract. 2013, 43, 1299–1317. [Google Scholar] [CrossRef] [PubMed]
- Acierno, M.J.; Brown, S.; Coleman, A.E.; Jepson, R.E.; Papich, M.; Stepien, R.L.; Syme, H.M. ACVIM consensus statement: Guidelines for the identification, evaluation, and management of systemic hypertension in dogs and cats. Vet. Intern. Medicne 2018, 32, 1803–1822. [Google Scholar] [CrossRef] [PubMed]
- Silverstein, D.C.; Hopper, K. (Eds.) Small Animal Critical Care Medicine, 3rd ed.; Elsevier: St. Louis, MO, USA, 2023. [Google Scholar]
- Probst, C.W.; Thomas, W.B.; Moyers, T.D.; Martin, T.; Cox, S. Evaluation of plasma diazepam and nordiazepam concentrations following administration of diazepam intravenously or via suppository per rectum in dogs. Am. J. Vet. Res. 2013, 74, 611–615. [Google Scholar] [CrossRef] [PubMed]
- Schwartz, M.; Muñana, K.R.; Nettifee-Osborne, J.A.; Messenger, K.M.; Papich, M.G. The pharmacokinetics of midazolam after intravenous, intramuscular, and rectal administration in healthy dogs. J. Vet. Pharmacol. Ther. 2013, 36, 471–477. [Google Scholar] [CrossRef] [PubMed]
- Hughes, D.; Moreau, R.E.; Overall, K.L.; Winkle, T.J.V. Acute Hepatic Necrosis and Liver Failure Associated with Benzodiazepine Therapy IN Six Cats, 1986–1995. J. Vet. Emerg. Crit. Care 1996, 6, 13–20. [Google Scholar] [CrossRef]
- Center, S.A.; Elston, T.H.; Rowland, P.H.; Rosen, D.K.; Reitz, B.L.; Brunt, J.E.; Rodan, I.; House, J.; Bank, S.; Lynch, L.R.; et al. Fulminant hepatic failure associated with oral administration of diazepam in 11 cats. J. Am. Vet. Med. Assoc. 1996, 209, 618–625. [Google Scholar] [CrossRef]
- Park, F.M. Successful treatment of hepatic failure secondary to diazepam administration in a cat. J. Feline Med. Surg. 2012, 14, 158–160. [Google Scholar] [CrossRef]
- Charalambous, M.; Muñana, K.; Patterson, E.E.; Platt, S.R.; Volk, H.A. ACVIM Consensus Statement on the management of status epilepticus and cluster seizures in dogs and cats. J. Vet. Intern. Med. 2024, 38, 19–40. [Google Scholar] [CrossRef]
- Budde, J.A.; McCluskey, D.M. (Eds.) Plumb’s Veterinary Drug Handbook, 10th ed.; Educational Concepts, LLC, dba VetMedux: Tulsa, OK, USA, 2023. [Google Scholar]
- Hardy, B.T.; Patterson, E.E.; Cloyd, J.M.; Hardy, R.M.; Leppik, I.E. Double-masked, placebo-controlled study of intravenous levetiracetam for the treatment of status epilepticus and acute repetitive seizures in dogs. J. Vet. Intern. Med. 2012, 26, 334–340. [Google Scholar] [CrossRef]
- Cagnotti, G.; Odore, R.; Bertone, I.; Corona, C.; Dappiano, E.; Gardini, G.; Iulini, B.; Bellino, C.; D’Angelo, A. Open-label clinical trial of rectally administered levetiracetam as supplemental treatment in dogs with cluster seizures. J. Vet. Intern. Med. 2019, 33, 1714–1718. [Google Scholar] [CrossRef]
- Gioeni, D.; Di Cesare, F.; D’Urso, E.S.; Rabbogliatti, V.; Ravasio, G. Ketamine-dexmedetomidine combination and controlled mild hypothermia for the treatment of long-lasting and super-refractory status epilepticus in 3 dogs suffering from idiopathic epilepsy. J. Vet. Emerg. Crit. Care 2020, 30, 455–460. [Google Scholar] [CrossRef]
- Cagnotti, G.; Ferrini, S.; Muro, G.D.; Borriello, G.; Corona, C.; Manassero, L.; Avilii, E.; Bellino, C.; D’Angelo, A. Constant rate infusion of diazepam or propofol for the management of canine cluster seizures or status epilepticus. Front. Vet. Sci. 2022, 9, 1005948. [Google Scholar] [CrossRef] [PubMed]
- Trinka, E.; Cock, H.; Hesdorffer, D.; Rossetti, A.O.; Scheffer, I.E.; Shinnar, S.; Shorvon, S.; Lowenstein, D.H. A definition and classification of status epilepticus--Report of the ILAE Task Force on Classification of Status Epilepticus. Epilepsia 2015, 56, 1515–1523. [Google Scholar] [CrossRef] [PubMed]
- Lorenz, M.D.; Coates, J.R.; Kent, M. Handbook of Veterinary Neurology, 5th ed.; Elsevier Saunders: St. Louis, MO, USA, 2011. [Google Scholar]
- Lowrie, M.; Garosi, L. Classification of involuntary movements in dogs: Tremors and twitches. Vet. J. 2016, 214, 109–116. [Google Scholar] [CrossRef] [PubMed]
- De Lahunta, A. De Lahunta’s Veterinary Neuroanatomy and Clinical Neurology, 5th ed.; Elsevier Inc: Philadelphia, PA, USA, 2020. [Google Scholar]
- Charalambous, M.; Gomes, S.A.; Papageorgiou, S.; Orioles, M. Epileptic Seizures Versus Syncope: Pathophysiology and Clinical Approach. Vet. Evid. 2017, 2, 1–12. [Google Scholar] [CrossRef][Green Version]
- Davidow, E.B.; Woodfield, J.A.; Proulx, J. Syncope: Pathophysiology and Differential Diagnosis. Compend. Contin. Educ. Pract. Vet. 2001, 23, 608–619. [Google Scholar]
- Cerda-Gonzalez, S.; Packer, R.A.; Garosi, L.; Lowrie, M.; Mandigers, P.J.J.; O’Brien, D.P.; Volk, H.A. International veterinary canine dyskinesia task force ECVN consensus statement: Terminology and classification. J. Vet. Intern. Med. 2021, 35, 1218–1230. [Google Scholar] [CrossRef]
- Thompson, M.S. Small Animal Medical Differential Diagnosis: A Book of Lists, 3rd ed.; Elsevier: St. Louis, MO, USA, 2018. [Google Scholar]
- Lowrie, M. Neurological Examinations: Localisation and Grading. Available online: https://www.vettimes.co.uk/app/uploads/wp-post-to-pdf-enhanced-cache/1/neurological-examinations-localisation-and-grading.pdf (accessed on 19 July 2023).
- Ramesh, M.; Thomovsky, E.; Johnson, P. Conventional versus high-flow oxygen therapy in dogs with lower airway injury. Can. J. Vet. Res. 2021, 85, 241–250. [Google Scholar] [PubMed]
- Mojtahedzadeh, M.; Ahmadi, A.; Mahmoodpoor, A.; Beigmohammadi, M.T.; Abdollahi, M.; Khazaeipour, Z.; Shaki, F.; Kuochaki, B.; Hendouei, N. Hypertonic saline solution reduces the oxidative stress responses in traumatic brain injury patients. J. Res. Med. Sci. 2014, 19, 867–874. [Google Scholar] [PubMed]
- Stockham, S.L.; Scott, M.A. Fundamentals of Veterinary Clinical Pathology, 2nd ed.; Blackwell Pub: Ames, IA, USA, 2008. [Google Scholar]
- Ettinger, S.J.; Feldman, E.C.; Côté, E. (Eds.) Textbook of Veterinary Internal Medicine: Diseases of the Dog and the Cat, 8th ed.; Elsevier: St. Louis, MO, USA, 2017. [Google Scholar]
- Vincent, J.-L.; Quintairos e Silva, A.; Couto, L.; Taccone, F.S. The value of blood lactate kinetics in critically ill patients: A systematic review. Crit. Care 2016, 20, 257. [Google Scholar] [CrossRef] [PubMed]
- Unger, K.; Martin, L.G. Noncardiogenic pulmonary edema in small animals. J. Vet. Emerg. Crit. Care 2023, 33, 156–172. [Google Scholar] [CrossRef]
- Díaz, E.A.; Sáenz, C.; Torres, D.; Silva, A.; Segnini, G. Successful management of pulmonary edema secondary to accidental electrocution in a young dog. BMC Vet. Res. 2024, 20, 145. [Google Scholar] [CrossRef] [PubMed]
- Kirby, R.; Linklater, A.K.J. (Eds.) Monitoring and Intervention for the Critically Ill Small Animal: The Rule of 20; Wiley Blackwell: Ames, IA, USA, 2016. [Google Scholar]
- Podell, M.; Volk, H.A.; Berendt, M.; Löscher, W.; Muñana, K.; Patterson, E.E.; Platt, S.R. 2015 ACVIM Small Animal Consensus Statement on Seizure Management in Dogs. J. Vet. Intern. Med. 2016, 30, 477–490. [Google Scholar] [CrossRef] [PubMed]
- Hazenfratz, M.; Taylor, S.M. Recurrent seizures in cats: Treatment—Which antiepileptic drugs are recommended? J. Feline Med. Surg. 2018, 20, 825–834. [Google Scholar] [CrossRef]
- Moore, S.A. Seizures and epilepsy in cats. Vet. Med. 2014, 5, 41–47. [Google Scholar] [CrossRef]


| Cause | Clinical Identification | Treatment | Comments |
|---|---|---|---|
| Hypoglycemia | BG <3.3 mmol/L [1] | 0.5–1 mL/kg 50% dextrose diluted 1:2–1:4 with an isotonic crystalloid [1,2] | Recheck BG 20–30 min after bolus Repeat boluses as necessary Can start a CRI once bolus therapy meets normal range |
| Liver failure | Hyperammonemia Abnormal biochemical markers of liver function (↓ BG, ↓ BUN, ↓ albumin, ↑ TBIL, ↓ cholesterol) Elevated bile acids | 1–10 mL/kg (3 parts lactulose, 7 parts warm water) as retention enema for 20–30 min [3] | Can repeat q6-8hr until patient able to take oral lactulose |
| Erythrocytosis | PCV >65% | IV isotonic fluid boluses and/or aggressive rate of fluid therapy until PCV <60% Consider phlebotomy if erythrocytosis not due to decreased intravascular fluid volume | |
| Severe anemia | PCV <10% | Fresh whole blood or packed red blood cell transfusion | |
| Severe uremia | Azotemia on chemistry profile or reagent strip (e.g., Azostix®) | IV fluid diuresis or hemodialysis if indicated | Monitor kidney values (BUN, creatinine), electrolytes, and body weight at least q24h |
| Hypocalcemia | TCa <1.5 mmol/L iCa <0.8 mmol/L [4] | 0.5–1.5 mL/kg 10% calcium gluconate given over 20–30 min | Monitor ECG during administration Rapid administration can cause hypotension, bradycardia, arrhythmias |
| Hyperthermia | Rectal temperature >106 °F (>41 °C) | Active cooling: water bath (tap water), fans, IV fluid therapy | Stop cooling efforts once rectal temperature reaches 103 °F (39.4 °C) |
| Hypertension | SBP >180 mmHg | Acute drugs to treat hypertension (e.g., amlodipine, nitroprusside, etc.) [5] | Serial measurements are recommended. Rule out hypertension due to pain, stress/excitement, or Cushing’s response |
| Drug | Dose | Comments |
|---|---|---|
| First-line ACs | ||
| Diazepam | IV: 0.5 mg/kg, repeat 2–3 times as necessary CRI: 0.5 mg/kg/hr for 12–24 h or at least until maintenance drug is appropriately loaded PR: 1 mg/kg | Owners can be trained to administer PR at home. PR may not reach therapeutic levels [7,8] Do not administer PO in cats; risk of hepatic failure [9,10,11] CRI can be started if seizures recur after 2 doses of benzodiazepines given but after phenobarbital is started |
| Midazolam | IV: 0.3 mg/kg, repeat 2–3 times as necessary CRI: 0.3–0.4 mg/kg/hr for 12–24 h or at least until maintenance drug is appropriately loaded IN: 0.3 mg/kg (with or without atomizer) IM: 0.3 mg/kg | Preferred over diazepam [12] Owners can be trained to administer IN at home PR route not recommended in dogs due to poor bioavailability and subtherapeutic effects [8]. Information in cats is lacking. CRI can be started if seizures recur after 2 doses of benzodiazepines given but after phenobarbital is started |
| Second-line ACs | ||
| Phenobarbital | 4 mg/kg IV every 20–30 min for a total of 16–20 mg/kg (SE loading dose) 4 mg/kg IV every 2–4 h for a total of 16–20 mg/kg (clusters loading dose) | Can induce anesthesia; must monitor patient vitals, oxygenation, and ventilation status Contraindicated in patients with liver disease or respiratory disease (high risk of sedation and respiratory depression) [13] PO should only be given if patient able to swallow |
| Levetiracetam | 60 mg/kg IV/PO loading dose (can redose 3–4 times in a 24 h period to achieve seizure control) | Shown to be useful as part of multi-modal AC protocol for SE alongside benzodiazepines and phenobarbital [14,15] PO should only be given if patient able to swallow |
| Third-line ACs | ||
| Ketamine | 1–5 mg/kg IV bolus, then 1 mg/kg/hr CRI [16] | Can be used alone or concurrently with dexmedetomidine CRI [12] Use if refractory to benzodiazepines, levetiracetam, and phenobarbital |
| Dexmedetomidine | 3 ug/kg IV bolus, then 3–7 ug/kg/hr CRI [16] | Can be used alone concurrently with ketamine CRI [12] Use if refractory to benzodiazepines, levetiracetam, and phenobarbital |
| Propofol | 2–8 mg/kg IV slow (25% of total dose every 30 s until desired effect achieved) | Maintain anesthesia with CRI: 0.1–0.4 mg/kg/min [17] Must monitor patient’s vitals, oxygenation, and ventilation status very closely Intubate all animals receiving propofol |
| Event | Definition |
|---|---|
| Seizure | Sudden, short-lasting, and transient events characterized by motor, autonomic, or behavioral features, or some combination of these [18] |
| Cluster seizures | Two or more seizures within a 24 h period [19] |
| Status epilepticus | Continuous seizure activity lasting longer than 5 min, or greater than one sequential seizure without full recovery of consciousness in between seizures, with a duration of greater than 30 min [12,18] |
| Important Questions to Ask Pet Owners with Suspected or Confirmed Seizure Activity |
|---|
|
| Disease Process | During Event | Peri-Event | During Event |
|---|---|---|---|
| Seizures | Dogs: Focal vs. generalized rhythmic movements | May have pre-ictal behavior(s) Generalized seizures should typically have a post-ictal phase of abnormal mentation/behavior that may last minutes to days Focal seizures sometimes do not have post-ictal behavior | Loss of consciousness May have autonomic signs (urination, defecation, salivation) |
| Cats: tonic-clonic movements often accompanied by explosive/unpredictable muscular movements (jumping), growling, chewing at the tail, hypersalivation, mydriasis, facial twitching, chomping | |||
| Syncope | Unconscious or weak for a short period, often a loss of muscle tone, diffusely | Normal mentation before, sometimes during, and shortly (seconds to minutes) after event Typically, do not have existing post-event behavior or clinical signs | Can be associated with increased activity or stressor prior to event May urinate May not completely lose consciousness during event |
| Vestibular disease | Unsteady, rapid, and abrupt loss of balance ± falling to one or both sides, ± nystagmus and head tilt, ± hypersalivation | May have ongoing or inter-episode vestibular signs (head tilt, nystagmus) | Aware, responsive to stimuli When attempting to “right” themselves, may paddle limbs as if seizuring May hypersalivate if feeling dizzy |
| Tremors | Rhythmic oscillations without loss of consciousness [20] | Normal prior to onset | Aware, responsive to stimuli |
| Movement Disorders | Sudden and involuntary movements or spasms [21] | Neuro exam normal between episodes | No loss of consciousness during episodes |
| Intracranial | Extracranial |
|---|---|
Degenerative:
| Degenerative:
|
Disclaimer/Publisher’s Note: The statements, opinions and data contained in all publications are solely those of the individual author(s) and contributor(s) and not of MDPI and/or the editor(s). MDPI and/or the editor(s) disclaim responsibility for any injury to people or property resulting from any ideas, methods, instructions or products referred to in the content. |
© 2024 by the authors. Licensee MDPI, Basel, Switzerland. This article is an open access article distributed under the terms and conditions of the Creative Commons Attribution (CC BY) license (https://creativecommons.org/licenses/by/4.0/).
Share and Cite
Munguia, G.G.; Brooks, A.C.; Thomovsky, S.A.; Thomovsky, E.J.; Rincon, A.; Johnson, P.A. Emergency Approach to Acute Seizures in Dogs and Cats. Vet. Sci. 2024, 11, 277. https://doi.org/10.3390/vetsci11060277
Munguia GG, Brooks AC, Thomovsky SA, Thomovsky EJ, Rincon A, Johnson PA. Emergency Approach to Acute Seizures in Dogs and Cats. Veterinary Sciences. 2024; 11(6):277. https://doi.org/10.3390/vetsci11060277
Chicago/Turabian StyleMunguia, George G., Aimee C. Brooks, Stephanie A. Thomovsky, Elizabeth J. Thomovsky, Andrea Rincon, and Paula A. Johnson. 2024. "Emergency Approach to Acute Seizures in Dogs and Cats" Veterinary Sciences 11, no. 6: 277. https://doi.org/10.3390/vetsci11060277
APA StyleMunguia, G. G., Brooks, A. C., Thomovsky, S. A., Thomovsky, E. J., Rincon, A., & Johnson, P. A. (2024). Emergency Approach to Acute Seizures in Dogs and Cats. Veterinary Sciences, 11(6), 277. https://doi.org/10.3390/vetsci11060277

