Mycoplasma synoviae Induces Apoptosis in Chicken Oviduct Cells
Simple Summary
Abstract
1. Introduction
2. Materials and Methods
2.1. Identification of MS and Titer Determination
2.2. Isolation of Primary Chicken Oviduct Cells
2.3. Cell Culture and Treatment
2.4. Establishment of Immortalized Chicken Oviduct Cell Line
2.5. Nuclei Staining
2.6. Cell Viability Assay
2.7. RT-qPCR Analysis
2.8. Western Blotting Analysis
2.9. Flow Cytometric Analysis
2.10. Statistical Analysis
3. Results
3.1. Identification of Mycoplasma synoviae
3.2. Establishment of an Immortalized Chicken Oviduct Cell Line
3.3. MS Inhibits the Growth of Chicken Oviduct Cells
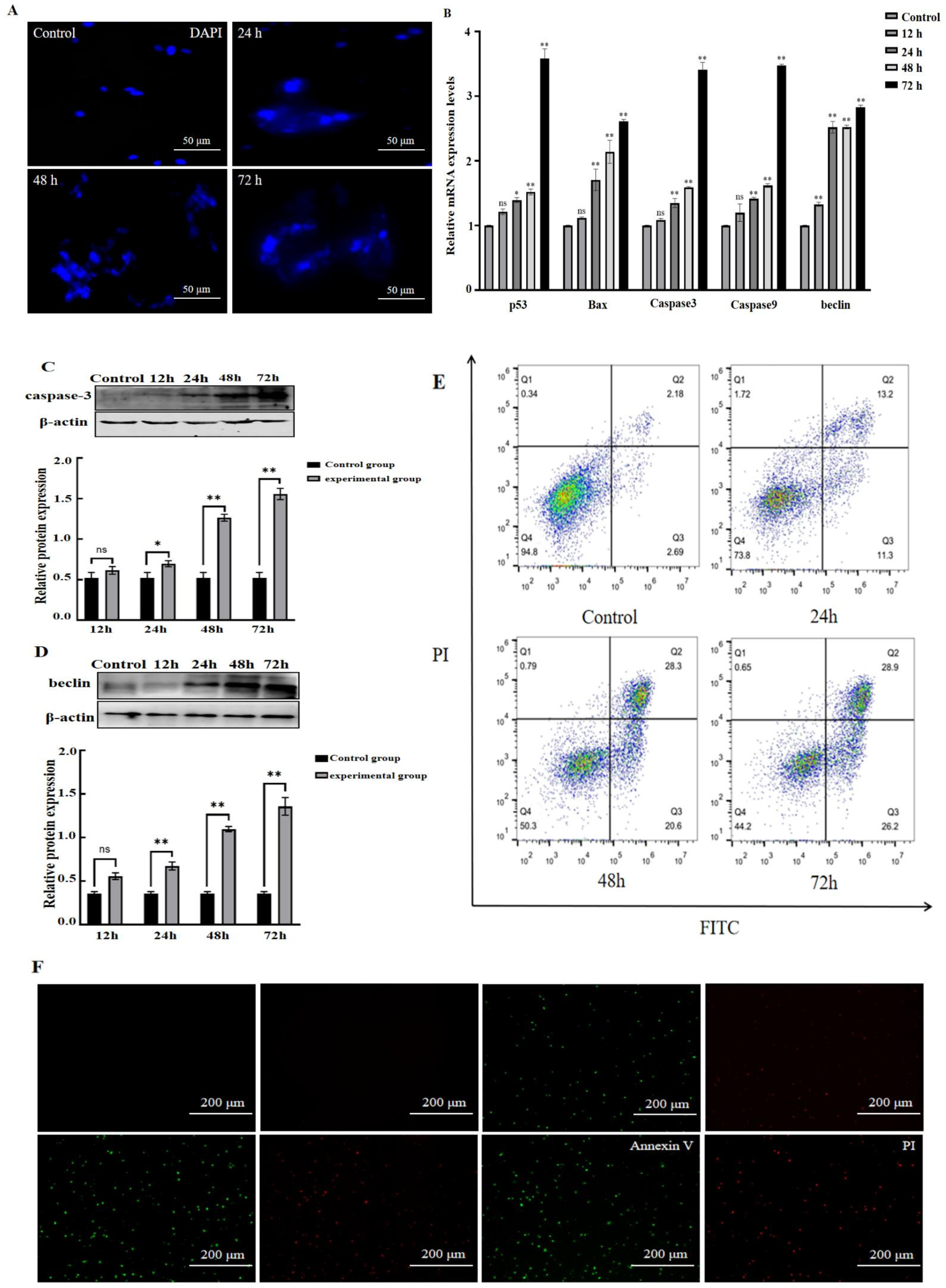
3.4. MS Infection Induces Apoptosis in Chicken Oviduct Cells
4. Discussion
Supplementary Materials
Author Contributions
Funding
Institutional Review Board Statement
Informed Consent Statement
Data Availability Statement
Conflicts of Interest
References
- Dudek, K.; Szacawa, E.; Nicholas, R.A.J. Recent Developments in Vaccines for Bovine Mycoplasmoses Caused by Mycoplasma bovis and Mycoplasma mycoides subsp. mycoides. Vaccines 2021, 9, 549. [Google Scholar] [CrossRef] [PubMed]
- Liu, R.; Xu, B.; Yu, S.; Zhang, J.; Sun, H.; Liu, C.; Lu, F.; Pan, Q.; Zhang, X. Integrated Transcriptomic and Proteomic Analyses of the Interaction Between Chicken Synovial Fibroblasts and Mycoplasma synoviae. Front. Microbiol. 2020, 11, 576. [Google Scholar] [CrossRef] [PubMed]
- Liu, R.; Xu, B.; Zhang, J.; Sun, H.; Liu, C.; Lu, F.; Pan, Q.; Zhang, X. Mycoplasma synoviae induces serum amyloid A upregulation and promotes chicken synovial fibroblast cell proliferation. Microb. Pathog. 2021, 154, 104829. [Google Scholar] [CrossRef] [PubMed]
- Zhang, X.; Chen, Y.; Xie, D.; Guo, M.; Ma, S.; Chen, M.; Chu, D.; Wu, Y. Multi-locus sequence typing analysis of Mycoplasma synoviae isolates reveals unique sequence types in China. Vet. Microbiol. 2021, 259, 109101. [Google Scholar] [CrossRef]
- Sui, C.; Cui, H.; Ji, J.; Xu, X.; Kan, Y.; Yao, L.; Bi, Y.; Zhang, X.; Xie, Q. Epidemiological investigations and locally determined genotype diversity of Mycoplasma synoviae in Central China from 2017 to 2019. Poult. Sci. 2022, 101, 101522. [Google Scholar] [CrossRef]
- Narasinakuppe Krishnegowda, D.; Singh, B.R.; Mariappan, A.K.; Munuswamy, P.; Singh, K.P.; Monalisa, S.; Saminathan, M.; Ramalingam, R.; Chellappa, M.M.; Singh, V.; et al. Molecular epidemiological studies on avian pathogenic Escherichia coli associated with septicemia in chickens in India. Microb. Pathog. 2022, 162, 105313. [Google Scholar] [CrossRef]
- Wei, X.; Chen, W.; Sun, Q.; Zhong, Q.; Yan, Z.; Zhou, Q.; Cao, Y.; Chen, F.; Zhang, X. Epidemiological investigations and multilocus sequence typing of Mycoplasma synoviae isolates from chicken farms in China. Poult. Sci. 2023, 102, 102006. [Google Scholar] [CrossRef]
- Zhang, X.; Guo, M.; Xie, D.; Chen, Y.; Zhang, C.; Cao, Y.; Wu, Y. Antibiotic resistance of Mycoplasma Synoviae strains isolated in China from 2016 to 2019. BMC Vet. Res. 2022, 18, 1. [Google Scholar] [CrossRef]
- Aye, R.; Mwirigi, M.K.; Frey, J.; Pilo, P.; Jores, J.; Naessens, J. Cyto-adherence of Mycoplasma mycoides subsp. mycoides to bovine lung epithelial cells. BMC Vet. Res. 2015, 11, 27. [Google Scholar] [CrossRef][Green Version]
- Zhang, G.; Han, L.; Li, Z.; Chen, Y.; Li, Q.; Wang, S.; Shi, H. Screening of immunogenic proteins and evaluation of vaccine candidates against Mycoplasma synoviae. NPJ Vaccines 2023, 8, 121. [Google Scholar] [CrossRef]
- Zhang, G.; Han, L.; Zhao, Y.; Li, Q.; Wang, S.; Shi, H. Development and evaluation of a multi-epitope subunit vaccine against Mycoplasma synoviae infection. Int. J. Biol. Macromol. 2023, 253, 126685. [Google Scholar] [CrossRef] [PubMed]
- Gong, X.; Chen, Q.; Ferguson-Noel, N.; Stipkovits, L.; Szathmary, S.; Liu, Y.; Zheng, F. Evaluation of protective efficacy of inactivated Mycoplasma synoviae vaccine with different adjuvants. Vet. Immunol. Immunopathol. 2020, 220, 109995. [Google Scholar] [CrossRef] [PubMed]
- Thandapani, P.; Aifantis, I. Apoptosis, Up the Ante. Cancer Cell 2017, 32, 402–403. [Google Scholar] [CrossRef] [PubMed]
- Wu, X.; Zhang, S.; Long, C.; An, Z.; Xing, X.; Wen, F.; Bao, S. Mycoplasmas bovis P48 induces apoptosis in EBL cells via an endoplasmic reticulum stress-dependent signaling pathway. Vet. Microbiol. 2021, 255, 109013. [Google Scholar] [CrossRef]
- Wu, X.; Ma, J.; Jia, S.; Zhang, X.; Zhang, X.; An, Z.; Wei, Y.; Xing, X.; Wen, F.; Gao, Y.; et al. High Concentration of FBS Can Save mTOR Down-Regulation Caused by Mycoplasmas bovis Infection. Vet. Sci. 2022, 9, 630. [Google Scholar] [CrossRef]
- Chen, W.; Sun, Q.; Yan, Z.; Zhou, Q.; Cao, Y.; Chen, F.; Wei, X. Transcriptional profiling of the chicken tracheal and splenic response to virulent Mycoplasma synoviae. Poult. Sci. 2022, 101, 101660. [Google Scholar] [CrossRef]
- Zhong, L.; Wu, C.; Liao, L.; Wu, Y. Mycoplasma synoviae induce spleen tissue damage and inflammatory response of chicken through oxidative stress and apoptosis. Virulence 2023, 2283895. [Google Scholar] [CrossRef]
- Oven, I.; Resman Rus, K.; Dušanić, D.; Benčina, D.; Keeler, C.L., Jr.; Narat, M. Diacylated lipopeptide from Mycoplasma synoviae mediates TLR15 induced innate immune responses. Vet. Res. 2013, 44, 99. [Google Scholar] [CrossRef]
- Xu, B.; Liu, R.; Ding, M.; Zhang, J.; Sun, H.; Liu, C.; Lu, F.; Zhao, S.; Pan, Q.; Zhang, X. Interaction of Mycoplasma synoviae with chicken synovial sheath cells contributes to macrophage recruitment and inflammation. Poult. Sci. 2020, 99, 5366–5377. [Google Scholar] [CrossRef]
- Ter Veen, C.; de Wit, J.J.; Feberwee, A. Relative contribution of vertical, within-farm and between-farm transmission of Mycoplasma synoviae in layer pullet flocks. Avian Pathol. J. WVPA 2020, 49, 56–61. [Google Scholar] [CrossRef]
- Rebollo Couto, M.S.; Klein, C.S.; Voss-Rech, D.; Terenzi, H. Extracellular Proteins of Mycoplasma synoviae. ISRN Vet. Sci. 2012, 2012, 802308. [Google Scholar] [CrossRef] [PubMed]
- Feberwee, A.; Ferguson-Noel, N.; Catania, S.; Bottinelli, M.; Wawagema, N.; Guyranecz, M.; Gautier-Bouchardon, A.V.; Lysnyansky, I.; Wiegel, J.; Palau-Ribes, F.M.; et al. Mycoplasma gallisepticum and Mycoplasma synoviae in commercial poultry: Current control strategies and future challenges. Avian Pathol. J. WVPA 2024, 1–7. [Google Scholar] [CrossRef] [PubMed]
- Geoff, N.; Fiona, D.-N.; Chrystal, J.; Mark, B. The psychosocial impact of Mycoplasma bovis on southern New Zealand farmers: The human cost of managing an exotic animal disease incursion. J. Rural Stud. 2022, 95, 458–466. [Google Scholar]
- Xiu, F.; Li, X.; Liu, L.; Xi, Y.; Yi, X.; Li, Y.; You, X. Mycoplasma invasion into host cells: An integrated model of infection strategy. Mol. Microbiol. 2024, 121, 814–830. [Google Scholar] [CrossRef]
- Cheng, X.; Ferrell, J.E., Jr. Apoptosis propagates through the cytoplasm as trigger waves. Science 2018, 361, 607–612. [Google Scholar] [CrossRef]
- Nagata, S. Apoptosis and Clearance of Apoptotic Cells. Annu. Rev. Immunol. 2018, 36, 489–517. [Google Scholar] [CrossRef] [PubMed]
- Zhu, Y.; Zhao, L.; Liu, L.; Gao, P.; Tian, W.; Wang, X.; Jin, H.; Xu, H.; Chen, Q. Beclin 1 cleavage by caspase-3 inactivates autophagy and promotes apoptosis. Protein Cell 2010, 1, 468–477. [Google Scholar] [CrossRef]
- Eskandari, E.; Eaves, C.J. Paradoxical roles of caspase-3 in regulating cell survival, proliferation, and tumorigenesis. J. Cell Biol. 2022, 221, e202201159. [Google Scholar] [CrossRef]
- Bhat, A.A.; Thapa, R.; Afzal, O.; Agrawal, N.; Almalki, W.H.; Kazmi, I.; Alzarea, S.I.; Altamimi, A.S.A.; Prasher, P.; Singh, S.K.; et al. The pyroptotic role of Caspase-3/GSDME signalling pathway among various cancer: A Review. Int. J. Biol. Macromol. 2023, 242, 124832. [Google Scholar] [CrossRef]
- McKinnon, K.M. Flow Cytometry: An Overview. Curr. Protoc. Immunol. 2018, 120, 5.1.1–5.1.11. [Google Scholar] [CrossRef]




| Genes | Primer Sequences (5′ → 3′) | Product Size |
|---|---|---|
| 16sRNA | F: AGTAACCGATCCGCTTAAT | 369 bp |
| R: TACTATTAGCAGCTAGTGC |
| Genes | Primer Sequences (5′ → 3′) | Gene Accession Number |
|---|---|---|
| GAPDH | F: AAGTCGGAGTCAACGGATTT | NC_052532.1 |
| R: CCTTGAAGTGTCCGTGTGTA | ||
| Bax | F: GCTCTGGTCCTCAGAAAGGG | NC_052565.1 |
| R: TACATCTTCCCCTGAGCGTG | ||
| P53 | F: CCAGTCACCCCTGAGACAAC | NC_052534.1 |
| R: ACCTCTCTGCATCCCAAAGC | ||
| Caspase-3 | F: GCTCTGGTCCTCAGAAAGGG | NC_052535.1 |
| R: TACATCTTCCCCTGAGCGTG | ||
| Beclin | F: GTTGGAGACGCGACGGTTC | NC_052558.1 |
| R: CCACGTAGGATGGCGTGATG |
Disclaimer/Publisher’s Note: The statements, opinions and data contained in all publications are solely those of the individual author(s) and contributor(s) and not of MDPI and/or the editor(s). MDPI and/or the editor(s) disclaim responsibility for any injury to people or property resulting from any ideas, methods, instructions or products referred to in the content. |
© 2024 by the authors. Licensee MDPI, Basel, Switzerland. This article is an open access article distributed under the terms and conditions of the Creative Commons Attribution (CC BY) license (https://creativecommons.org/licenses/by/4.0/).
Share and Cite
Zhang, X.; Wu, X.; Zhang, Y.; Chen, Y.; Li, T.; Shi, Y.; Bao, S. Mycoplasma synoviae Induces Apoptosis in Chicken Oviduct Cells. Vet. Sci. 2024, 11, 639. https://doi.org/10.3390/vetsci11120639
Zhang X, Wu X, Zhang Y, Chen Y, Li T, Shi Y, Bao S. Mycoplasma synoviae Induces Apoptosis in Chicken Oviduct Cells. Veterinary Sciences. 2024; 11(12):639. https://doi.org/10.3390/vetsci11120639
Chicago/Turabian StyleZhang, Xudong, Xiaochun Wu, Yuting Zhang, Yulu Chen, Tingwen Li, Yuan Shi, and Shijun Bao. 2024. "Mycoplasma synoviae Induces Apoptosis in Chicken Oviduct Cells" Veterinary Sciences 11, no. 12: 639. https://doi.org/10.3390/vetsci11120639
APA StyleZhang, X., Wu, X., Zhang, Y., Chen, Y., Li, T., Shi, Y., & Bao, S. (2024). Mycoplasma synoviae Induces Apoptosis in Chicken Oviduct Cells. Veterinary Sciences, 11(12), 639. https://doi.org/10.3390/vetsci11120639
