Comprehensive Data via Spectroscopy and Molecular Dynamics of Chemically Treated Graphene Nanoplatelets
Abstract
:1. Introduction
2. Data Description
2.1. Molecular Dynamics Simulations
2.2. Adsorption Simulations
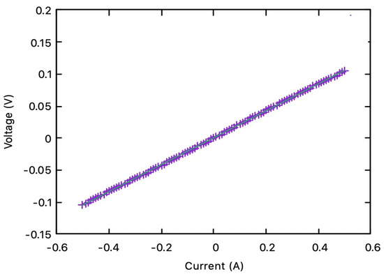
2.3. Diagnostic Electrical Measurement
2.4. Morphology of Untreated and Chemically Treated GnPs
2.5. Raman Spectra of Untreated and Chemically Treated GnPs
2.6. X-ray Photoelectron Spectra of Untreated and Chemically Treated GnPs
2.7. X-ray Diffraction Spectra of Untreated and Chemically Treated GnPs
3. Methods
Author Contributions
Funding
Informed Consent Statement
Data Availability Statement
Acknowledgments
Conflicts of Interest
References
- Mittal, M.; Kumar, A. Carbon nanotube (CNT) gas sensors for emissions from fossil fuel burning. Sens. Actuators B Chem. 2014, 203, 349–362. [Google Scholar] [CrossRef]
- Han, T.; Nag, A.; Mukhopadhyay, S.C.; Xu, Y. Carbon nanotubes and its gas-sensing applications: A review. Sens. Actuators A Phys. 2019, 291, 107–143. [Google Scholar] [CrossRef]
- Tian, W.; Liu, X.; Yu, W. Research progress of gas sensor based on graphene and its derivatives: A review. Appl. Sci. 2018, 8, 1118. [Google Scholar] [CrossRef] [Green Version]
- Yang, S.; Jiang, C.; Wei, S. Gas sensing in 2D materials. Appl. Phys. Rev. 2017, 4, 021304. [Google Scholar] [CrossRef]
- Kalaitzidou, K.; Fukushima, H.; Drzal, L.T. Multifunctional polypropylene composites produced by incorporation of exfoliated graphite nanoplatelets. Carbon 2007, 45, 1446–1452. [Google Scholar] [CrossRef]
- Kim, S.; Do, I.; Drzal, L.T. Multifunctional xGnP/LLDPE nanocomposites prepared by solution compounding using various screw rotating systems. Macromol. Mater. Eng. 2009, 294, 196–205. [Google Scholar] [CrossRef]
- Hu, J.; Rigosi, A.F.; Lee, J.U.; Lee, H.Y.; Yang, Y.; Liu, C.I.; Elmquist, R.E.; Newell, D.B. Quantum transport in graphene p−n junctions with moiré superlattice modulation. Phys. Rev. B 2018, 98, 045412. [Google Scholar] [CrossRef]
- Rigosi, A.F.; Hill, H.M.; Glavin, N.R.; Pookpanratana, S.J.; Yang, Y.; Boosalis, A.G.; Hu, J.; Rice, A.; Allerman, A.A.; Nguyen, N.V.; et al. Measuring the dielectric and optical response of millimeter-scale amorphous and hexagonal boron nitride films grown on epitaxial graphene. 2D Mater. 2017, 5, 011011. [Google Scholar] [CrossRef]
- Oe, T.; Rigosi, A.F.; Kruskopf, M.; Wu, B.Y.; Lee, H.Y.; Yang, Y.; Elmquist, R.E.; Kaneko, N.H.; Jarrett, D.G. Comparison between NIST graphene and AIST GaAs quantized Hall devices. IEEE Trans. Instrum. Meas. 2019, 69, 3103–3108. [Google Scholar] [CrossRef]
- Ponzoni, A.; Baratto, C.; Cattabiani, N.; Falasconi, M.; Galstyan, V.; Nunez-Carmona, E.; Rigoni, F.; Sberveglieri, V.; Zambotti, G.; Zappa, D. Metal oxide gas sensors, a survey of selectivity issues addressed at the SENSOR Lab, Brescia (Italy). Sensors 2017, 17, 714. [Google Scholar] [CrossRef] [Green Version]
- Wu, Z.; Chen, X.; Zhu, S.; Zhou, Z.; Yao, Y.; Quan, W.; Liu, B. Enhanced sensitivity of ammonia sensor using graphene/polyaniline nanocomposite. Sens. Actuators B Chem. 2013, 178, 485–493. [Google Scholar] [CrossRef]
- Pinelli, F.; Nespoli, T.; Fiorati, A.; Farè, S.; Magagnin, L.; Rossi, F. Graphene nanoplatelets can improve the performances of graphene oxide–polyaniline composite gas sensing aerogels. Carbon Trends 2021, 5, 100123. [Google Scholar] [CrossRef]
- Zhang, R.; Jia, J.B.; Cao, J.L.; Wang, Y. SnO2/Graphene Nanoplatelet Nanocomposites: Solid-State Method Synthesis With High Ethanol Gas-Sensing Performance. Front. Chem. 2018, 6, 337. [Google Scholar] [CrossRef] [PubMed] [Green Version]
- Kong, L.T. Phonon dispersion measured directly from molecular dynamics simulations. Comput. Phys. Commun. 2011, 182, 2201–2207. [Google Scholar] [CrossRef]
- Yan, J.A.; Ruan, W.Y.; Chou, M.Y. Phonon dispersions and vibrational properties of monolayer, bilayer, and trilayer graphene: Density-functional perturbation theory. Phys. Rev. B 2008, 77, 125401. [Google Scholar] [CrossRef] [Green Version]
- Lan, Y.; Zondode, M.; Deng, H.; Yan, J.-A.; Ndaw, M.; Lisfi, A.; Wang, C.; Pan, Y.-L. Basic concepts and recent advances of crystallographic orientation determination of graphene by Raman spectroscopy. Crystals 2018, 8, 375. [Google Scholar] [CrossRef] [Green Version]
- Large-Scale Atomic and Molecular Massively Parallel Simulator, “Lammps”. Available online: http:/lammps.sandia.gov (accessed on 1 November 2021).
- Plimpton, S. Fast parallel algorithms for short-range molecular dynamics. J. Comput. Phys. 1995, 117, 1–19. [Google Scholar] [CrossRef] [Green Version]
- Lindsay, L.; Broido, D.A. Optimized Tersoff and Brenner empirical potential parameters for lattice dynamics and phonon thermal transport in carbon nanotubes and graphene. Phys. Rev. B 2010, 81, 205441. [Google Scholar] [CrossRef] [Green Version]
- Mohr, M.; Maultzsch, J.; Dobardžić, E.; Reich, S.; Milošević, I.; Damnjanović, M.; Bosak, A.; Krisch, M.; Thomsen, C. Phonon dispersion of graphite by inelastic x-ray scattering. Phys. Rev. B 2007, 76, 035439. [Google Scholar] [CrossRef] [Green Version]
- Shklyarevskii, I.N.; Pakhomov, P.L. Separation of contributions from free and cou- pled electrons into real and imaginary parts of a dielectric-constant of gold. Opt. Spektrosk. 1973, 34, 163–166. [Google Scholar]
- Wang, A.; Chung, D.D.L. Dielectric and electrical conduction behavior of carbon paste electrochemical electrodes, with decoupling of carbon, electrolyte and interface contributions. Carbon 2014, 72, 135–151. [Google Scholar] [CrossRef]
- Davaji, B.; Cho, H.D.; Malakoutian, M.; Lee, J.K.; Panin, G.; Kang, T.W.; Lee, C.H. A patterned single layer graphene resistance temperature sensor. Sci. Rep. 2017, 7, 8811. [Google Scholar]
- Tang, X.; Debliquy, M.; Lahem, D.; Yan, Y.; Raskin, J.P. A review on functionalized graphene sensors for detection of ammonia. Sensors 2021, 21, 1443. [Google Scholar] [CrossRef]
- Utari, L.; Septiani, N.L.W.; Nur, L.O.; Wasisto, H.S.; Yuliarto, B. Wearable carbon monoxide sensors based on hybrid graphene/zno nanocomposites. IEEE Access 2020, 8, 49169–49179. [Google Scholar] [CrossRef]
- Nečas, D.; Klapetek, P. Gwyddion: An open-source software for SPM data analysis. Open Phys. 2012, 10, 181–188. [Google Scholar] [CrossRef]
- Hill, H.M.; Rigosi, A.F.; Chowdhury, S.; Yang, Y.; Nguyen, N.V.; Tavazza, F.; Elmquist, R.E.; Newel, D.B.; Walker, A.R.H. Probing the dielectric response of the interfacial buffer layer in epitaxial graphene via optical spectroscopy. Phys. Rev. B 2017, 96, 195437. [Google Scholar] [CrossRef] [PubMed] [Green Version]
- Brković, D.V.; Kovačević, V.V.; Sretenović, G.B.; Kuraica, M.M.; Trišović, N.P.; Valentini, L.; Marinković, A.D.; Kenny, J.M.; Uskoković, P.S. Effects of dielectric barrier discharge in air on morphological and electrical properties of graphene nanoplatelets and multi-walled carbon nanotubes. J. Phys. Chem. Solids 2014, 75, 858–868. [Google Scholar] [CrossRef]
- Shojaeenezhad, S.S.; Farbod, M.; Kazeminezhad, I. Effects of initial graphite particle size and shape on oxidation time in graphene oxide prepared by Hummers’ method. J. Sci. 2017, 2, 470–475. [Google Scholar] [CrossRef]
- Jeon, I.Y.; Choi, H.J.; Jung, S.M.; Seo, J.M.; Kim, M.J.; Dai, L.; Baek, J.B. Large-scale production of edge-selectively functionalized graphene nanoplatelets via ball milling and their use as metal-free electrocatalysts for oxygen reduction reaction. J. Am. Chem. Soc. 2013, 135, 1386–1393. [Google Scholar] [CrossRef]
- Sfyris, D.; Sfyris, G.I.; Galiotis, C. Stress intrepretation of graphene E-2g and A-1g vibrational modes: Theoretical analysis. arXiv 2017, arXiv:1706.04465. [Google Scholar]
- Nonjabulo, P.D.; Ngidi Ollengo, M.A.; Nyamori, V.O. Effect of doping temperatures and nitrogen precursors on the physicochemical, optical, and electrical conductivity properties of nitrogen-doped reduced graphene oxide. Materials 2019, 12, 3376. [Google Scholar]
- Cançado, L.G.; Jorio, A.; Ferreira, E.M.; Stavale, F.; Achete, C.A.; Capaz, R.B.; Moutinho, M.V.O.; Lombardo, A.; Kulmala, T.S.; Ferrari, A.C. Quantifying defects in graphene via Raman spectroscopy at different excitation energies. Nano Lett. 2011, 11, 3190–3196. [Google Scholar] [CrossRef] [PubMed] [Green Version]
- Wu, J.B.; Lin, M.L.; Cong, X.; Liu, H.N.; Tan, P.H. Raman spectroscopy of graphene-based materials and its applications in related devices. Chem. Soc. Rev. 2018, 47, 1822–1873. [Google Scholar] [CrossRef] [PubMed] [Green Version]
- Caridad, J.M.; Rossella, F.; Bellani, V.; Maicas, M.; Patrini, M.; Díez, E. Effects of particle contamination and substrate interaction on the Raman response of unintentionally doped graphene. J. Appl. Phys. 2010, 108, 84321. [Google Scholar] [CrossRef] [Green Version]
- Boas, C.R.S.V.; Focassio, B.; Marinho, E.; Larrude, D.G.; Salvadori, M.C.; Leão, C.R.; Dos Santos, D.J. Characterization of nitrogen doped graphene bilayers synthesized by fast, low temperature microwave plasma-enhanced chemical vapour deposition. Sci. Rep. 2019, 9, 13715. [Google Scholar] [CrossRef]
- Das, A.; Pisana, S.; Piscanec, S.; Chakraborty, B.; Saha, S.K.; Waghmare, U.V.; Yiang, R.; Krishnamurhthy, H.R.; Keim, A.K.; Ferrari, A.C.; et al. Electrochemically top gated graphene: Monitoring dopants by Raman scattering. arXiv 2007, arXiv:0709.1174. [Google Scholar] [CrossRef] [Green Version]
- Casiraghi, C. Doping dependence of the Raman peaks intensity of graphene close to the Dirac point. Phys. Rev. B 2009, 80, 233407. [Google Scholar] [CrossRef] [Green Version]
- Zhang, C.; Dabbs, D.M.; Liu, L.M.; Aksay, I.A.; Car, R.; Selloni, A. Combined effects of functional groups, lattice defects, and edges in the infrared spectra of graphene oxide. J. Phys. Chem. C 2015, 119, 18167–18176. [Google Scholar] [CrossRef]
- Kakaei, K.; Esrafili, M.D.; Ehsani, A. Graphene Surfaces: Particles and Catalysts; Academic Press: Cambridge, MA, USA, 2018. [Google Scholar]
- Milev, A.; Wilson, M.; Kannangara, G.K.; Tran, N. X-ray diffraction line profile analysis of nanocrystalline graphite. Mater. Chem. Phys. 2008, 111, 346–350. [Google Scholar] [CrossRef]
- Low, I.M.; Albetran, H.M.; Degiorgio, M. Structural characterization of commercial graphite and graphene materials. J. Nanotechnol. Nanomater. 2020, 1, 23–30. [Google Scholar]











| Material | Width (m) | Length (m) | Thickness (m) | Electrical Conductivity (S/m) | Relative Permittivity |
|---|---|---|---|---|---|
| Si | 9 × 10−3 | 6 × 10−3 | 1 × 10−3 | 1 × 103 | 11.7 |
| SiO2 | 9 × 10−3 | 6 × 10−3 | 3 × 10−5 | 1 × 10−10 | 3.9 |
| Au | 1.5 × 10−3 | 1.7 × 10−3 | 2 × 10−5 | 5 × 107 | 6.9 |
| P-GnPs | 6.5 × 10−3 | 6.0 × 10−3 | 2 × 10−5 | 766.87 | 37.9 |
| Samples | Band D (cm−1) | Band G (cm−1) | Band 2D (cm−1) | ID/IG | I2D/IG |
|---|---|---|---|---|---|
| GnPs-P | 1354 3.3 | 1581 1.1 | 2722 2.5 | 0.25 0.10 | 0.58 0.10 |
| GnPs-NH3 | 1355 2.2 | 1582 1.4 | 2722 2.3 | 0.36 0.01 | 0.51 0.05 |
| GnPs-A | 1356 2.2 | 1583 0.2 | 2723 1.4 | 0.34 0.01 | 0.53 0.03 |
| GnPs-COOH | 1354 2.0 | 1581 1.7 | 2721 3.7 | 0.33 0.03 | 0.52 0.03 |
| GnPs-35COOH | 1350 5.4 | 1581 1.8 | 2708 5.4 | 0.93 0.04 | 0.41 0.04 |
| GnPs-CF | 1356 1.4 | 1582 0.7 | 2723 3.3 | 0.29 0.02 | 0.50 0.07 |
| GnPs-N | 1355 1.0 | 1581 0.9 | 2720 1.0 | 0.36 0.03 | 0.50 0.02 |
| GnPs-O | 1357 0.6 | 1583 0.3 | 2724 1.7 | 0.32 0.01 | 0.52 0.02 |
| Percentage Compositions for Vendor 1 (US Research Nanomaterials) | |
|---|---|
| Component | Untreated GnP |
| sp2 C | 51.2 |
| sp3 C | 25.6 |
| C-N | 10.2 |
| C=O | 4.9 |
| O-C-O | 2.5 |
| O 1s | 2.4 |
| N 1s | 3.2 |
| Percentage Compositions for Vendor 2 (Cheaptubes) | ||||||
| Component | Nitrogen Treated | Carboxyl (7%) Treated | Fluorine Treated | Oxygen Treated | Ammonia Treated | Carboxyl (35%) Treated |
| sp2 C | 65.9 | 62.3 | 68.3 | 56.8 | 55.1 | 46.7 |
| sp3 C | 19.7 | 20.2 | 14.2 | 17 | 19.3 | 11.3 |
| C-O | 5.6 | 8.6 | 8 | 12.3 | 12.7 | 13.7 |
| C=O | 3.4 | 3.2 | 3.2 | 5.9 | 5.6 | 7.7 |
| O-C=O | 1.6 | 2 | 2 | 3.3 | 2.9 | 5.9 |
| O 1s | 3.7 | 3.7 | 3.8 | 3.8 | 3.6 | 13.8 |
| F 1s | - | - | 0.6 | - | - | - |
| N 1s | trace | trace | - | 0.9 | 0.7 | 1 |
| Percentage Compositions for Vendor 3 (Graphene Supermarket) | ||||||
| Component | Argon Treated | Carboxyl Treated | Oxygen Treated | Nitrogen Treated | Ammonia Treated | Fluorocarbon Treated |
| sp2 C | 66 | 68.4 | 64 | 67.6 | 67.6 | 72.6 |
| sp3 C | 17.6 | 8 | 21.5 | 15.7 | 14 | 6 |
| C-O | 7.1 | 8.5 | 4.3 | 7.5 | 6.3 | 6.8 |
| C=O | 3 | 5.3 | 4 | 3.1 | 6.1 | 4.9 |
| O-C=O | 2.3 | 5.4 | 1.3 | 1.9 | 2.3 | 3.2 |
| C-F | – | – | – | – | – | 2 |
| O 1s | 4 | 4.3 | 4.8 | 4.2 | 3.7 | 3.4 |
| F 1s | – | – | – | trace | – | 1.1 |
| N 1s | – | trace | – | trace | trace | – |
| Samples | (2θ)° (002) | FWHM (002) (2θ)° | (2θ)° (100) | FWHM (100) (2θ)° | d002 (nm) | Lc (nm) | La (nm) | NC |
|---|---|---|---|---|---|---|---|---|
| GnPs-P | 26.50 | 0.4734 | 44.56 | 1.0986 | 0.3360 | 17.05 | 7.73 | 51 |
| GnPs-NH3 | 26.54 | 0.8367 | 44.64 | 3.2530 | 0.3356 | 9.65 | 2.61 | 29 |
| GnPs-A | 26.71 | 0.5326 | 44.63 | 4.0596 | 0.3350 | 15.15 | 2.09 | 45 |
| GnPs-COOH | 26.54 | 0.6214 | 44.63 | 4.3000 | 0.3356 | 13.04 | 1.98 | 39 |
| GnPs-35COOH | 26.36 | 2.5200 | 43.76 | 5.31 | 0.3378 | 3.200 | 1.59 | 9 |
| GnPs-CF | 26.54 | 0.6214 | 44.63 | 3.6255 | 0.3356 | 13.04 | 2.34 | 39 |
| GnPs-N | 26.37 | 0.5030 | 44.58 | 3.7426 | 0.3376 | 16.00 | 2.27 | 47 |
| GnPs-O | 26.36 | 0.6806 | 44.66 | 4.9943 | 0.3376 | 11.83 | 1.7 | 35 |
Publisher’s Note: MDPI stays neutral with regard to jurisdictional claims in published maps and institutional affiliations. |
© 2022 by the authors. Licensee MDPI, Basel, Switzerland. This article is an open access article distributed under the terms and conditions of the Creative Commons Attribution (CC BY) license (https://creativecommons.org/licenses/by/4.0/).
Share and Cite
Farinre, O.Z.; Alghamdi, H.; Mhatre, S.M.; Kelley, M.L.; Biacchi, A.J.; Davydov, A.V.; Hacker, C.A.; Rigosi, A.F.; Misra, P. Comprehensive Data via Spectroscopy and Molecular Dynamics of Chemically Treated Graphene Nanoplatelets. Data 2022, 7, 38. https://doi.org/10.3390/data7040038
Farinre OZ, Alghamdi H, Mhatre SM, Kelley ML, Biacchi AJ, Davydov AV, Hacker CA, Rigosi AF, Misra P. Comprehensive Data via Spectroscopy and Molecular Dynamics of Chemically Treated Graphene Nanoplatelets. Data. 2022; 7(4):38. https://doi.org/10.3390/data7040038
Chicago/Turabian StyleFarinre, Olasunbo Z., Hawazin Alghamdi, Swapnil M. Mhatre, Mathew L. Kelley, Adam J. Biacchi, Albert V. Davydov, Christina A. Hacker, Albert F. Rigosi, and Prabhakar Misra. 2022. "Comprehensive Data via Spectroscopy and Molecular Dynamics of Chemically Treated Graphene Nanoplatelets" Data 7, no. 4: 38. https://doi.org/10.3390/data7040038
APA StyleFarinre, O. Z., Alghamdi, H., Mhatre, S. M., Kelley, M. L., Biacchi, A. J., Davydov, A. V., Hacker, C. A., Rigosi, A. F., & Misra, P. (2022). Comprehensive Data via Spectroscopy and Molecular Dynamics of Chemically Treated Graphene Nanoplatelets. Data, 7(4), 38. https://doi.org/10.3390/data7040038

