Spectrogram Data Set for Deep-Learning-Based RF Frame Detection
Abstract
1. Introduction
2. Data Set Description

3. Data Set Generation
3.1. Single-Frame Acquisition
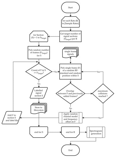
3.2. Generation of Simulated Signal Environments
3.3. Spectrogram Generation
3.3.1. Software-Based Spectrogram Generation
3.3.2. SDR Loopback Spectrogram Generation
4. Discussion
Author Contributions
Funding
Institutional Review Board Statement
Informed Consent Statement
Data Availability Statement
Conflicts of Interest
References
- Fehske, A.; Gaeddert, J.; Reed, J.H. A new approach to signal classification using spectral correlation and neural networks. In Proceedings of the First IEEE International Symposium on New Frontiers in Dynamic Spectrum Access Networks, Baltimore, MD, USA, 8–11 November 2005. [Google Scholar]
- Yu, J.; Alhassoun, M.; Buehrer, R.M. Interference classification using deep neural networks. In Proceedings of the IEEE 92nd Vehicular Technology Conference (VTC2020-Fall), Victoria, BC, Canada, 18 November–16 December 2020. [Google Scholar]
- Toma, A.; Nawaz, T.; Gao, Y.; Marcenaro, L.; Regazzoni, C.S. Regazzoni, Interference mitigation in wideband radios using spectrum correlation and neural network. IET Commun. 2019, 13, 1336–1347. [Google Scholar] [CrossRef]
- O’Shea, T.J.; Corgan, J.; Clancy, T.C. Convolutional radio modulation recognition networks. In International Conference on Engineering Applications of Neural Networks; Springer: Cham, Switzerland, 2016; pp. 213–226. [Google Scholar]
- O’Shea, T.J.; Roy, T.; Clancy, T.C. Over-the-air deep learning based radio signal classification. IEEE J. Sel. Top. Signal Process. 2018, 12, 168–179. [Google Scholar] [CrossRef]
- Mennes, R.; Claeys, M.; De Figueiredo, F.A.; Jabandžić, I.; Moerman, I.; Latré, S. Deep learning-based spectrum prediction collision avoidance for hybrid wireless environments. IEEE Access 2019, 7, 45818–45830. [Google Scholar] [CrossRef]
- Wicht, J.; Wetzker, U.; Frotzscher, A. Deep Learning Based Real-Time Spectrum Analysis for Wireless Networks. In European Wireless 2021, Proceedings of the 26th European Wireless Conference, Verona, Italy, 10–12 November 2021; VDE: Berlin, Germany; pp. 1–6.
- Rhode & Schwarz R&S® SMBV100B. Available online: https://www.rohde-schwarz.com/uk/products/test-and-measurement/vector-signal-generators/rs-smbv100b-vector-signal-generator_63493-519808.html (accessed on 29 July 2022).
- USRP N310. Ettus Research, a National Instruments Brand. Available online: https://kb.ettus.com/N300/N310 (accessed on 29 July 2021).
- Alimohammad, A.; Fard, S.F.; Cockburn, B.F.; Schlegel, C. An Accurate and Compact Rayleigh and Rician Fading Channel Simulator. In Proceedings of the VTC Spring 2008–IEEE Vehicular Technology Conference, Singapore, 11–14 May 2008; IEEE: New York, NY, USA, 2008; pp. 409–413. [Google Scholar] [CrossRef]
- Ren, F.; Zheng, Y.R. A low-complexity hardware implementation of discrete-time frequency-selective Rayleigh fading channels. In Proceedings of the 2009 IEEE International Symposium on Circuits and Systems, Taipei, Taiwan, 24–27 May 2009; pp. 1759–1762. [Google Scholar] [CrossRef]
- Caswell, T.A.; Droettboom, M.; Hunter, J.; Lee, A.; Firing, E.; Stansby, D.; Klymak, J.; de Andrade, E.S.; Nielsen, J.H.; Varoquaux, N.; et al. matplotlib/matplotlib: REL: v3.1.1 (v3.1.1). Zenodo. 2019. Available online: https://doi.org/10.5281/zenodo.3264781 (accessed on 18 November 2022).











| Column | Description |
|---|---|
| ID | Index given to a frame when added; when describing a collision it refers the involved frames indices, connected by a ‘-’ |
| sample_position_start | Number of samples after which the frame is added to the section |
| sample_position_end | Number of samples after which the added frame ends |
| pdu_length | Payload of the frame in number of bytes (empty when collision) |
| Level | Signal level of the frame in dB with an arbitrary reference |
| Bandwidth | Bandwidth of the frame signal |
| freq_offset | Frequency shift from center frequency of the sample range |
| Class | String giving the class name [WLAN, BT_classic, BLE_1MHz, BLE_2MHz, collision] |
| rf_std | String giving the specific Wi-Fi standard (empty if not Wi-Fi) |
| WLAN_mcs | Modulation coding scheme of a Wi-Fi frame (empty if not Wi-Fi) |
| BT_packet_type | Modulation coding scheme of a BT or BLE frame (empty if not BT or BLE) |
| noise_lvl | Mean magnitude of noise level of the complete section or a string “usrp_txrx_loop” in case of hardware-induced noise |
| sample_rate | Sample rate of the complete section |
| samples_total | Number of samples within the complete section |
| doppler_speed_kmh | Speed of objects that would produce the emulated Doppler effect on that frame |
| k_factor | Channel model parameter of the individual frame (ratio of line-of-sight signal power over the scattered signal power) |
| multipath_components | Channel model parameter of the individual frame (number of reflections) |
| PDP_delays | Channel model parameter of the individual frame (delay (in samples) for arriving reflected Ray) |
| PDP_delay_max_dev | Channel model parameter of the individual frame (maximum deviation of delay per reflection) |
| PDP_delay_std_dev | Channel model parameter of the individual frame (step-size Gaussian standard deviation per reflection) |
| PDP_mag | Channel model parameter of the individual frame (magnitude of each arriving reflected Ray) |
| Identifier | Unique identifier used within the filename |
| Communication Standards | Frame Parameters | Total Number of Frames Per Standard |
|---|---|---|
| IEEE b/g | Payload length | 480 (147 × 20 + |
| IEEE n | mcs | 144 × 40 + |
| IEEE ac | Frame bandwidth | 189 × 80 ) |
| Packet type (Data, beacon, trigger or sounding frames) | ||
| ble | Payload length | 29 (8 × 2 + |
| Channel type (ADV, DATA) | 21 × 1) | |
| Packet type (DATA, AIND) | ||
| Packet format (L1M, L2M, LCOD) | ||
| bt | Payload length | 29 |
| Packet type (DHx: 1Mbps; ADHx: 2Mbps, AEDHx: 3Mbps) | ||
| Channel type (ADV, DATA) |
| Parameter | Value |
|---|---|
| sample rates | (25, 45, 60, 125) / |
| number of spectrograms per sample rate | 5000 |
| ratio of RF standards [Wi-Fi] | 0.85 |
| ratio of RF standards [BT] | 0.05 |
| ratio of RF standards [BLE (1 )] | 0.05 |
| ratio of RF standards [BLE (2 )] | 0.05 |
| time section per spectrogram | |
| number of frames per spectrogram [min, max] | (18, 25) |
| maximum number of frame collisions | 4 |
| ratio of spectrograms without a frame | 0.03 |
| ratio of spectrograms with a single frame | 0.1 |
| ratio of spectrograms generated using a usrp | 0.2 |
| amplitude range of added noise [min, max] | (0.0055, 0.0065) |
| resolution of the spectrogram images [x, y] | (1024, 192) |
| Parameter | Value |
|---|---|
| gain per frame [min, max] | [, 6] |
| frequency offsets | …65 , step size = 5 |
| ratio of frames with frequency offset | 0.2 |
| channel model [max k factor] | 10 |
| channel model [is ricean] | true |
| channel model [max doppler speed] | 20 / |
| channel model [max multi-path components] | 6 |
| channel model [delay standard deviation] | 0.0 |
| ratio of frames with multi-path components | 0.5 |
| Frame ID | Fading Model Parameter |
|---|---|
| 1 | Doppler_speed = 17 / |
| K-factor = 5 | |
| Multipath components = 6 | |
| PDP delays = [1 2 3 4 5 6] samples | |
| PDP delay_max_dev = [0.1 0.2 0.3 0.4 0.5 0.6] | |
| PDP delay_std_dev = [0.0121 0.0072 0.0101 0.0095 0.0053 0.0061] | |
| PDP magnitude = [0.97 0.79 0.79 0.67 0.54 0.38] | |
| 2 | Doppler_speed = 19 / |
| K-factor = 7 | |
| Multipath components = 1 | |
| PDP delays = [1] | |
| PDP delay_max_dev = [0] | |
| PDP delay_std_dev = [0] | |
| PDP magnitude = [1] | |
| 3 | Doppler_speed = 7 / |
| K-factor = 6 | |
| Multipath components = 5 | |
| PDP delays = [1 2 3 4 5] | |
| PDP delay_max_dev = [0.1 0.2 0.3 0.4 0.5] | |
| PDP delay_std_dev = [0.0096 0.0195 0.0067 0.0049 0.0033] | |
| PDP magnitude = [0.87 0.78 0.75 0.59 0.5] | |
| 4 | Doppler_speed = 5 / |
| K-factor = 10 | |
| Multipath components = 1 | |
| PDP delays = [1] | |
| PDP delay_max_dev = [0.1] | |
| PDP delay_std_dev = [0.0037] | |
| PDP magnitude = [0.9] |
Publisher’s Note: MDPI stays neutral with regard to jurisdictional claims in published maps and institutional affiliations. |
© 2022 by the authors. Licensee MDPI, Basel, Switzerland. This article is an open access article distributed under the terms and conditions of the Creative Commons Attribution (CC BY) license (https://creativecommons.org/licenses/by/4.0/).
Share and Cite
Wicht, J.; Wetzker, U.; Jain, V. Spectrogram Data Set for Deep-Learning-Based RF Frame Detection. Data 2022, 7, 168. https://doi.org/10.3390/data7120168
Wicht J, Wetzker U, Jain V. Spectrogram Data Set for Deep-Learning-Based RF Frame Detection. Data. 2022; 7(12):168. https://doi.org/10.3390/data7120168
Chicago/Turabian StyleWicht, Jakob, Ulf Wetzker, and Vineeta Jain. 2022. "Spectrogram Data Set for Deep-Learning-Based RF Frame Detection" Data 7, no. 12: 168. https://doi.org/10.3390/data7120168
APA StyleWicht, J., Wetzker, U., & Jain, V. (2022). Spectrogram Data Set for Deep-Learning-Based RF Frame Detection. Data, 7(12), 168. https://doi.org/10.3390/data7120168

