Comparative Data Analysis of Non-Destructive Testing for Hollow Heart in Potatoes
Abstract
1. Summary
2. Data Description
3. Materials and Methods
3.1. Equipment and Experimental Setup
3.2. Data Collection Process
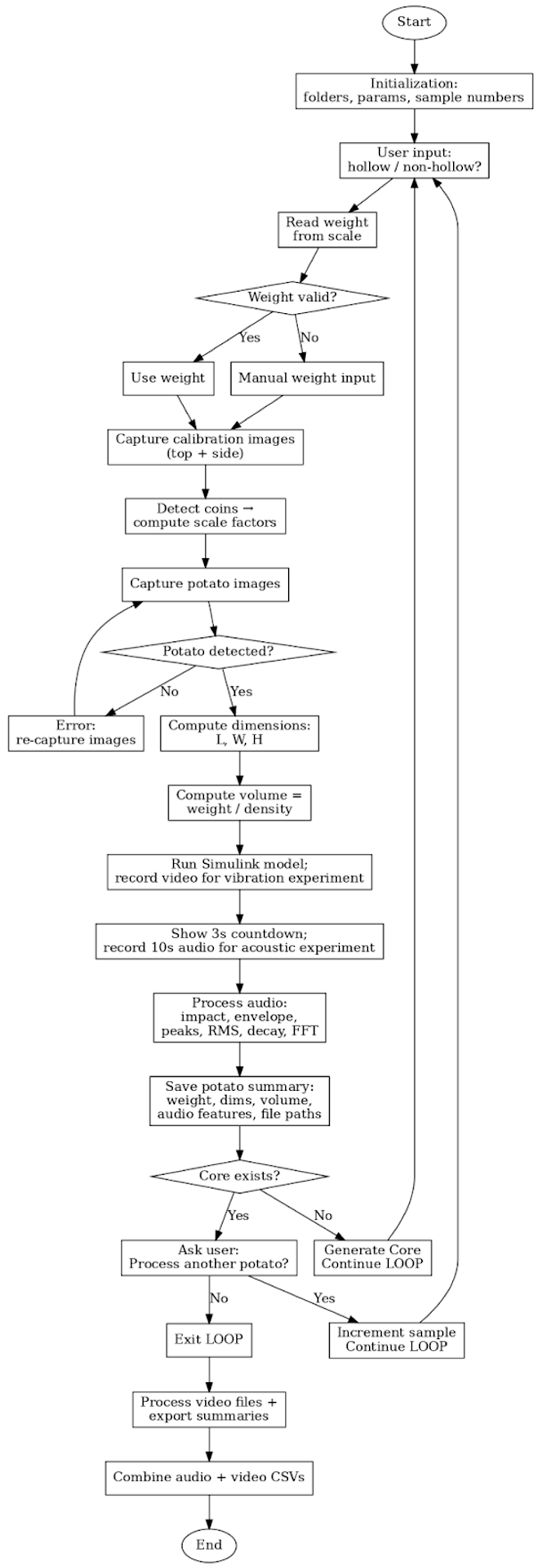
| Algorithm 1 Overall Data Collection and Processing Workflow |
| Input: Batch of potatoes |
| Output: Combined CSV dataset, archived raw audio and video files |
| Initialize data collection system |
| for each potato in the batch do |
| Record static features: weight (W), dimensions (DS), volume (V) |
| Perform acoustic test (drop test); save signal as .wav |
| Perform vision/vibration test (shaker table); save video as .avi |
| if potato is selected for artificial hollow heart simulation, then |
| Remove cylindrical core, trim, reinsert, and seal with wax |
| Re-measure static features (W, DS, V) |
| Repeat acoustic and vision/vibration tests |
| end if |
| Manually cut potato and inspect for actual hollow heart |
| Record ground-truth label (HH = yes/no) |
| end for |
| Process video files to extract motion trajectories |
| Extract vibrational features: RMSx, RMSy, PeakAmpx, PeakAmpy |
| Extract acoustic features: Amax, RMS, Decay time, fpeak |
| Combine all features and labels into a master CSV file |
| Export summaries and archive raw .wav and .avi data |
- Max Amplitude: highest value in the envelope during the impact segment
- Decay Time.
- Bounce Count.
- Unfiltered Peak Frequency : frequency corresponding to the maximum magnitude in the FFT spectrum of the raw impact signal.
- Butterworth Filtered Peak Frequency : calculated after applying a 4th-order zero-phase (with cutoff frequency, Hz, normalized by the Nyquist frequency) implemented using a standard Butterworth design [8]. The filter’s transfer function is given by the following:
4. Discussion and Conclusions
4.1. Discussion of Acoustic Dataset
4.2. Discussion of Vision/Vibration Dataset
5. Conclusions
Author Contributions
Funding
Informed Consent Statement
Data Availability Statement
Conflicts of Interest
References
- Watts, K.C.; Russell, L.T. A Review of Techniques for Detecting Hollow Heart In Potatoes. Can. Agric. Eng. 1985, 27, 1985. [Google Scholar]
- Index of Official Visual Aids for Potatoes (POT-L-1); SCI Division Inspection Series Crops Inspection Division; USDA: Washington, DC, USA, 2017.
- USDA. Potatoes—Shipping Point and Market Inspection Instructions; USDA: Washington, DC, USA, 2012. [Google Scholar]
- AGPROUD.com. Available online: https://www.agproud.com/articles/58402-idaho-annual-potato-summary-2022 (accessed on 19 March 2024).
- AGPROUD.com. Available online: https://www.agproud.com/articles/60785-the-financial-condition-of-idaho-agriculture-2024 (accessed on 22 March 2025).
- Karimi, R.; Aboonajmi, M.; Hasanbeygi, S.R. Detection Of Hollow Heart In Potatoes Using Sound Signal Processing. In Proceedings of the 5th Iranian International NDT Conference, Tehran, Iran, 4–5 November 2018. IRNDT 2018. [Google Scholar]
- Elbatawi, I.E. An acoustic impact method to detect hollow heart of potato tubers. Biosyst. Eng. 2008, 100, 206–213. [Google Scholar] [CrossRef]
- Oppenheim, A.V.; Schafer, R.W.; Buck, J.R. Discrete-Time Signal Processing, 3rd ed.; Pearson: London, UK, 2010; ISBN 978-0-13-198842-2. [Google Scholar]
- Li, J.; Jia, J.; Qin, Z.; Liu, X.; Xin, M. Advances on the formation and detection of hollow heart in vegetable crops. Veg. Res. 2025, 5, e005. [Google Scholar] [CrossRef]
- Cohen, L. Time-Frequency Analysis: Theory and Applications; Prentice Hall PTR: Englewood Cliffs, NJ, USA, 1995; ISBN 0135945321. Available online: https://books.google.com/books/about/Time_frequency_Analysis.html?id=CSKLQgAACAAJ (accessed on 5 October 2025).















| Data | Variable Name | Units | Unit Variable | Type |
|---|---|---|---|---|
| Weight | W | grams | [g] | float |
| Dimension/Size | DS | centimeters | [cm] | float |
| Volume | V | cubic millimeters | [mm3] | float |
| Audio | A | .wav | ||
| Video | VS | .avi | ||
| Artificial Hollow Heart | HH | yes/no | char |
| Sample Tracking 10XXXX—HH, 11XXXX—Non HH | Sound Test Max Amplitude | Sound Test RMS Amplitude | Sound Test Decay Time | Sound Test Bounce Count | Sound Test Peak Frequency | Sound Test Filtered Peak Frequency | Video Test RMS x-axis | Video Test RMS y-axis | Video Test Peak Amplitude from NA in X-Dir | Video Test Peak Amplitude from NA in Y-Dir | Weight (g) | Length (cm) | Width (cm) | Height (cm) | Volume (cm3) | Testing—Original Potato (No HH), Cored potato (HH) |
|---|---|---|---|---|---|---|---|---|---|---|---|---|---|---|---|---|
| 110275 | 0.27 | 0.04 | 0.02 | 8 | 173 | 0.2 | 34.70 | 36.06 | 109.62 | 138.10 | 226.53 | 10.50 | 8.85 | 6.36 | 302.04 | No |
| 110276 | 0.11 | 0.03 | 0.00 | 7 | 179 | 0.2 | 37.78 | 49.55 | 120.25 | 172.45 | 194.04 | 9.96 | 7.95 | 5.66 | 258.72 | No |
| 110277 | 0.23 | 0.02 | 0.01 | 4 | 105 | 0.2 | 43.54 | 32.99 | 144.46 | 116.91 | 186.23 | 11.10 | 8.01 | 5.67 | 248.31 | No |
| 100275 | 0.13 | 0.03 | 0.02 | 11 | 69 | 0.2 | 2.30 | 0.75 | 9.36 | 2.31 | 213.67 | 9.97 | 6.40 | 6.30 | 284.89 | Yes |
| 100276 | 0.18 | 0.02 | 0.02 | 4 | 99 | 0.2 | 32.71 | 23.67 | 151.57 | 121.91 | 181.68 | 9.83 | 7.54 | 5.61 | 242.24 | Yes |
| 100277 | 0.28 | 0.04 | 0.01 | 5 | 103 | 100.8 | 33.62 | 36.73 | 131.21 | 113.11 | 175.57 | 10.57 | 5.75 | 5.73 | 234.09 | Yes |
Disclaimer/Publisher’s Note: The statements, opinions and data contained in all publications are solely those of the individual author(s) and contributor(s) and not of MDPI and/or the editor(s). MDPI and/or the editor(s) disclaim responsibility for any injury to people or property resulting from any ideas, methods, instructions or products referred to in the content. |
© 2025 by the authors. Licensee MDPI, Basel, Switzerland. This article is an open access article distributed under the terms and conditions of the Creative Commons Attribution (CC BY) license (https://creativecommons.org/licenses/by/4.0/).
Share and Cite
Hofle, M.M.; Farheen, N.; Shumway, M.Z.; Mosher, E.D.; Hone, K.C.; Schoen, M.P. Comparative Data Analysis of Non-Destructive Testing for Hollow Heart in Potatoes. Data 2025, 10, 163. https://doi.org/10.3390/data10100163
Hofle MM, Farheen N, Shumway MZ, Mosher ED, Hone KC, Schoen MP. Comparative Data Analysis of Non-Destructive Testing for Hollow Heart in Potatoes. Data. 2025; 10(10):163. https://doi.org/10.3390/data10100163
Chicago/Turabian StyleHofle, Mary M., Nusrat Farheen, Mathew Zachary Shumway, Evan D. Mosher, Keyave C. Hone, and Marco P. Schoen. 2025. "Comparative Data Analysis of Non-Destructive Testing for Hollow Heart in Potatoes" Data 10, no. 10: 163. https://doi.org/10.3390/data10100163
APA StyleHofle, M. M., Farheen, N., Shumway, M. Z., Mosher, E. D., Hone, K. C., & Schoen, M. P. (2025). Comparative Data Analysis of Non-Destructive Testing for Hollow Heart in Potatoes. Data, 10(10), 163. https://doi.org/10.3390/data10100163

